Next Article in Journal
Research on Supply Chain Quality Decision Model Considering Reference Effect and Competition under Different Decision-Making Modes
Previous Article in Journal
The Quality of Fair Revaluation of Fixed Assets and Additional Calculations Aimed at Facilitating Prospective Investors’ Decisions
 
 
Font Type:
Arial Georgia Verdana
Font Size:
Aa Aa Aa
Line Spacing:
Column Width:
Background:
Article

New Algorithm for a Fixed Right Shift Code to Support Different Quality of Services in Smart and Sustainable Optical Networks

by
Somia A. Abd El-Mottaleb
1,
Ahmed Métwalli
2,
Abdellah Chehri
3,*,
Hassan Yousif Ahmed
4,
Medien Zeghid
4,5 and
Akhtar Nawaz Khan
6
1
Alexandria Higher Institute of Engineering and Technology, Alexandria 21311, Egypt
2
Arab Academy for Science, Technology and Maritime Transport, Alexandria 1029, Egypt
3
Department of Mathematics and Computer Science, Royal Military College of Canada, Kingston, ON K7K 7B4, Canada
4
Department of Electrical Engineering, College of Engineering in Wadi Alddawasir, Prince Sattam bin Abdulaziz University, Al-Kharj 11942, Saudi Arabia
5
Electronics and Micro-Electronics Laboratory (E. μ. E. L.), Faculty of Sciences, University of Monastir, Monastir 5000, Tunisia
6
Department of Electrical Engineering, Jalozai Campus, University of Engineering and Technology, Peshawar 25120, Pakistan
*
Author to whom correspondence should be addressed.
Sustainability 2022, 14(16), 10337; https://doi.org/10.3390/su141610337
Submission received: 8 July 2022 / Revised: 15 August 2022 / Accepted: 17 August 2022 / Published: 19 August 2022

Abstract

:
Smart and sustainable cities require a network that can ensure many exchanges of information. In this sense, the deployment of optical fiber seems essential in order to guarantee urban interconnection. In this work, a new algorithm for the right shift code to be used in optical fiber communication (OFC) is proposed. The algorithm was designed to support different quality of services (audio, video, and data) for smart cities. This algorithm was based on varying the code weight for a certain number of users and transmitting a service to them. This algorithm was used for a spectral amplitude-coding optical code division multiple-access (SAC-OCDMA) system. Two detection scheme approaches were used, which are the single photodiode (SPD) detection technique and the direct detection (DD) technique. The performance was analytically studied for the proposed system in terms of BER, SNR, and the maximum number of users. The obtained results, when our system used SPD, showed an improvement in the number of users, about 2.5% at 622 Mbps and 1.4% at 1.25 Gbps and 2.5 Gbps. It can support a number of users up to 151 for video services at BER = 10 12 , 300 for audio services with BER = 10 3 , and 162 for data services at BER = 10 9 at a data rate of 1.25 Gbps. Furthermore, the system was simulated and showed transmission distances of 30 km at 1.25 Gbps and 6 km at 2.5 Gbps for video services, 80 km at 1.25 Gbps and 30 km at 2.5 Gbps for audio services, and 44 km at 1.25 Gbps and 13 km at 2.5 Gbps for data services. Our proposed system is suggested to be implemented in a fixed fifth-generation passive optical network (F5G PON).

1. Introduction

Information and communication technologies (ICT) play a major role in smart cities by making available the data collected by computer components. The Internet of Things (IoT) works by ensuring communication between connected devices. It also exchanges data that require wireless connections. Smart cities mainly use it to retrieve data and process it efficiently to implement it in a particular area. These communities’ sensors and connected devices collect data from various gateways installed in the city, then analyze them to make better decisions.
Therefore, the smart city requires a network that can ensure its many exchanges of information. In this sense, the deployment of optical fiber seems essential in order to guarantee urban interconnection. Thanks to its bandwidth capabilities much higher than those of ADSL, fiber makes it possible to route a large volume of data from one point to another at the speed of light.
The speed of the flows is synonymous with real-time analysis. This is an excellent way to remain flexible; for example, to adapt resources according to the consumption of citizens or to intervene in case of problems. The data is usually centralized in a supervisory office in order to obtain an overview and avoid the multiplication of control points. Once again, this is a gain in reactivity.
Thanks to its power, fiber offers another major advantage: it is a scalable, flexible medium to which other projects can be added without saturating the network. This is doubly interesting for agglomerations, which will be able to develop new projects without having to build new telecommunications infrastructure. Fiber thus makes it possible to have a greater margin of maneuver and to leave the door open to innovation.
The excessive increase in the number of users and devices (such as IoT) leads to the required increase for high bandwidth for the future F5G of communication networks [1]. Among many multiple access techniques such as time division multiple access (TDMA) and wavelength division multiple access (WDMA), optical code division multiple access (OCDMA) can be considered a dominant technique for supporting future applications that require the simultaneous transmission of information with high performance [2,3,4,5].
In TDMA systems, time-sharing transmission is required, leading to bandwidth restrictions for each subcarrier. Moreover, transmitting different services such as audio and data will need time management, which will be complicated [3]. In addition, a WDM system cannot be sufficient for large cardinality systems due to the need for a large number of wavelengths for a larger number of users [6].
In comparison with TDMA and WDMA, OCDMA allows many users to transmit their information sharing the same channel with the same time slot and same wavelength due to its asynchronous code domain that does not require either time synchronization or wavelength control [7,8].
OCDMA is utilized in multiple optical communication networks as passive optical networks [9] and radio of fiber [10]. Figure 1 illustrates an example of an F5G PON that uses an OFC system as a channel for transmitting data. It consists of a central office (CO) that is used as an access point between different communication nodes spread in different places with a high-speed backbone network. Places may be residential homes, hospitals, and business buildings. Moreover, CO can offer radio connectivity to hundreds or thousands of nodes by use of base stations (BS) through IoT.
In OCDMA, multiple users can access the same optical medium asynchronously and simultaneously with a high level of security, as each user is modulated with a unique code sequence [11,12]. Although OCDMA has the advantage of improving the quality of service and enhancing capacity, it suffers from multiple access interference (MAI), which leads to a restriction on the maximum number of optical codes used [13]. Spectral amplitude coding (SAC) is preferred for maximizing the capacity of OCDMA systems among different coding schemes used in OCDMA, such as frequency spreading and time spreading. In SAC-OCDMA, MAI can be mitigated by using ideal in-phase cross-correlation codes or using detection techniques at the receiver such as AND subtraction and SPD [14,15].
There are several codes used with SAC-OCDMA, which can be classified into two families. The first family is characterized by zero cross-correlation codes, such as multi-diagonal code (MD) [16], zero cross-correlation code (ZCC) [17], and random diagonal code (RD) [18], so this family does not contain phase-induced intensity noise (PIIN). The second family is characterized by the presence of PIIN noise which can be solved at the receiver by using suitable detection techniques, such as diagonal permutation code (DCS) [19], modified double weight code (MDW) [15], and diagonal Eigen Unity Code (DEU) [20].
The main contributions of this paper are:
  • Proposing a new algorithm for a fixed right shift code (FRS) that can support different quality of services (video, audio, and data) to be used in optical fiber communication systems.
  • Mitigating the interference that exists in the code by using different detection techniques such as direct detection (DD) and SPD.
  • Solving the problem of using VW codes that require a complicated structure of encoder and decoder for transmitting different services.
  • Studying the performance of our proposed model analytically.
  • Making a simulation of a small optical fiber communication network that uses our proposed model.
The structure of the paper is as follows. Section 2 shows related works, while the construction of the FRS code is given in Section 3. Section 4 illustrates the new algorithm of the VWFRS code. The proposed model description with analytical analysis is discussed in Section 5. Results and discussion are given in Section 6, followed by conclusions in Section 7.

2. Related Work

The demand for varying code weight is necessary to support different services at different bit rates [21]. Variable code weights have been studied recently by researchers for supporting various data services.
In [22], a variable ZCC (VZCC) code is studied with a DD technique. This code requires a larger code length to support different quality of services.
In [23], VW Khazani-Syed (KS) code is studied. For this code, it was found that for an even number of weights and for a higher number of simultaneous users, it needs a mapping technique for the same code weight and VW.
In [24], VW RD code is used for triple services, which require changing the structure of the encoder and decoder according to the variation in code weight.
In [25], multi-service (MS) code is proposed for providing variable quality of services by changing the number of codes on a basic matrix without changing the code weight.
Table 1 summarizes the related published works.

3. Code Construction

This code satisfies the condition of the (P − 2) fixed right shift of unity. Here, the minimum code weight is 3, and we developed the code according to the (P − 2) fixed right shift of unity.
FRS code is characterized by three main parameters, which are code length, L; code weight, P; and cross-correlation, λ F . Its construction differs according to whether one is taking the values of P and the number of users, U, as even or odd values. The basic code matrix of the FRS code is [26]:
M FRS = FNZ 1 0 0 0 LNZ 2 FNZ 2 0 0 0 LNZ 2 FNZ 3 0 0 LNZ 3 0 0 0 FNZ U 0 0 LNZ U
where FNZ and LNZ are the first non-zero and last non-zero elements, respectively.
Then, the code can be constructed as follow:
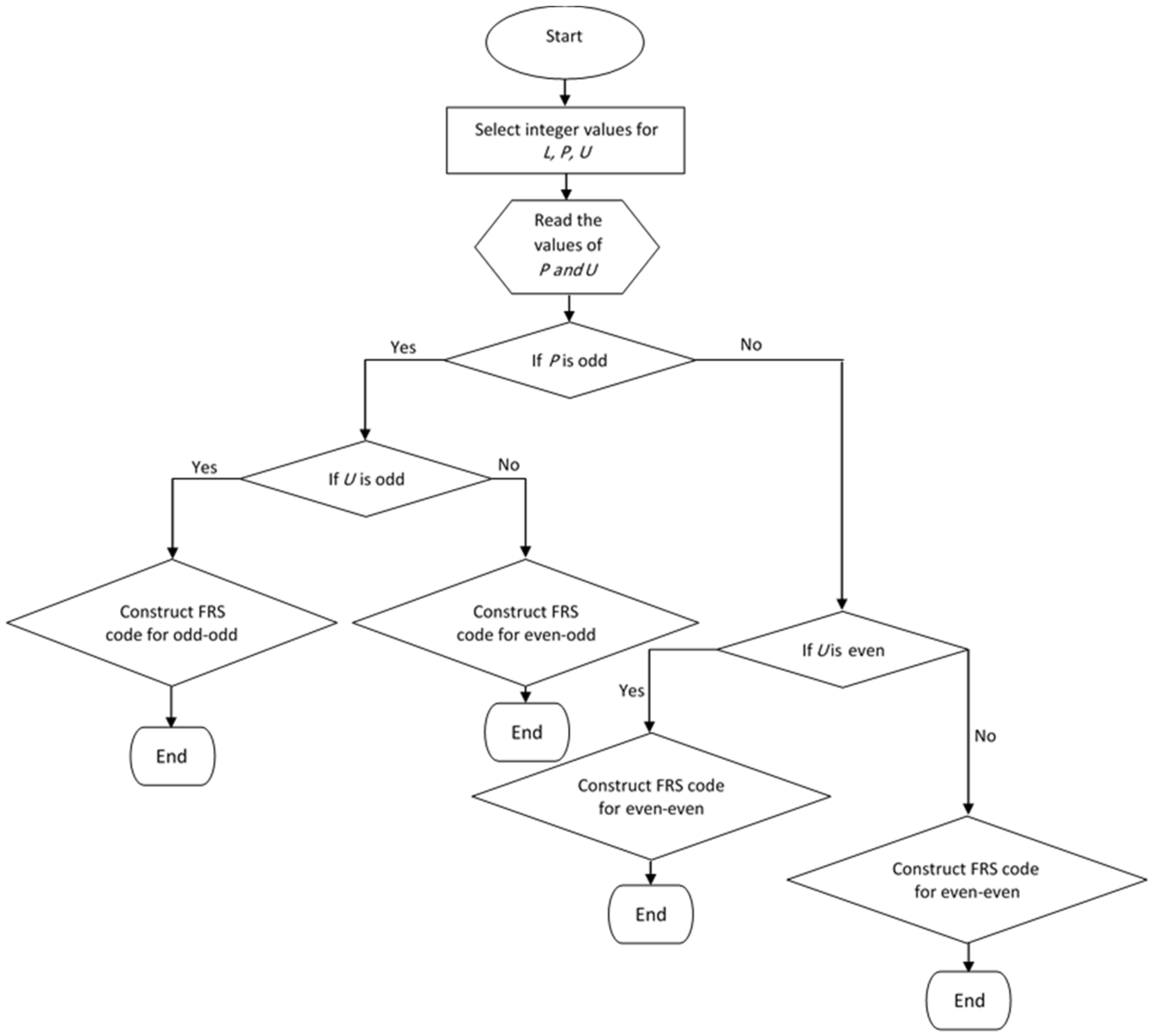
  • Start
  • Select integer values for L, P, U
  • IfP is odd go to step 4, else go to step 5
  • IfU is odd go to step 6, else go to step 7
  • If P is even, go to step 8
  • Construct FRS for odd–odd case
  • Construct FRS for odd–even case
  • IfU is even, construct FRS code for even–even case, else construct FRS code for even–odd case
  • End
The flow chart that represents the steps of construction of the FRS code is given in Figure 2.
To construct the FRS code for the four cases, we need to know the location of the FNZ and LNZ elements. The location of FNZ is (R, 1 + (R − 1) (P − 2)), where R is the number of rows in the FRS code matrix (R = 1, 2, 3, 4, ……, U).
Meanwhile, the location of LNZ is (R, 1 + (R − 1) (P − 2) + 2P − 3).
As for the other values of the FRS code matrix, fill (P − 2) with “1 s” just after FNZ and (P − 2) with “0 s” before LNE. The relation between L and U can be given as:
L = U(P − 2) + P
Let us consider some examples:
  • Example 1 (even–even case)
    • P = 4, U = 4
    • Step 1:
    • First, we observe the position of FNE (PFNE) using (1).
    • For r = 1 PFNE = (1,1)
    • For r = 2 PFNE = (2,3)
    • For r = 3 PFNE = (3,5)
    • For r = 4 PFNE = (4,7)
    • Step 2:
    • Now, we calculate the position of LNE (PLNE) using (2).
    • For R = 1 PLNE = (1,6)
    • For R= 2 PLNE = (2,8)
    • For R = 3 PLNE = (3,10)
    • For R = 4 PLNE = (4,12)
    • Step 3: Fill “1 s” just after at P − 2 = 4 − 2 = 2 places and “0 s” just before at P − 2 = 2 places.
    • Step 4: Calculate the length of the code using (3), L = 4(4 − 2) + 4 = 12
Then, the FRS code matrix will be 4 × 12, such as:
M 4 × 12 = 111001000000 001110010000 000011100100 000000111001
  • Example 2 for the odd–odd case, P = 5, U = 5, so, L = 5(5 − 2) + 5 = 20.
Then the FRS code matrix will be 5 × 20, such as:
M 5 × 20 = 11110001000000000000 00011110001000000000 00000011110001000000 00000000011110001000 00000000000011110001

4. Variable Weight (VW) FRS Algorithm for Quality of Services

VWFRS code is characterized by code length, L i , code weight, P i , and the number of users, U, where i is any integer number greater than three and with unity cross-correlation. To support different services, we will choose the code weights— P i for video transmission, P i 1 for audio transmission, and P i 2 for data transmission—while the number of users will be fixed for the different services. The code length for video, audio, and data, is dependent on code weight and can be expressed as:
L i = U ( P i 2 ) + P i   for video transmission       L i 1 = U ( P i 1 2 ) + P i 1   for audio transmission       L i 2 = U ( P i 2 2 ) + P i 2   for data transmission
An example to explain the code weight and code length used for transmitting different quality of services is to take i = 5 and U = 3, so then the code weight will be P 5 , P 4 , and P 3 , respectively, for transmitting video, audio, and data.
For video transmission, P i = 5, U = 3, L 5 = U( P 5 − 2) + P 5 = 3(5 − 2) + 5 = 14, then the matrix will be 3 × 14, such as:
M v i d e o = 11110001000000 00011110001000 00000011110001
Table 2 shows the relation between video service bit duration (Tc) and L at different data rates.
For audio transmission, P i 1 = 4, U = 3, L 4 = U( P 4 − 2) + P 4 = 3(4 − 2) + 4 = 10, then the matrix will be 3 × 10, such as:
M a u d i o = 1110010000 0011100100 0000111001
Table 3 shows the relation between audio service Tc and L at different data rates.
For data transmission, P i 2 = 3, U = 3, L 3 = U( P 3 − 2) + P 3 = 3(3 − 2) +3 = 6, then the matrix will be 3 × 6 as:
M d a t a = 110100 011010 001101
Table 4 shows the relationship between data Tc of data service and L at different data rates.

5. Proposed System Design

This section is dedicated to the architecture of the VFRS/SAC-OCDMA system. It consists of three parts: transmitter, channel, and receiver.

5.1. VFRS/SAC-OCDMA Transmitter

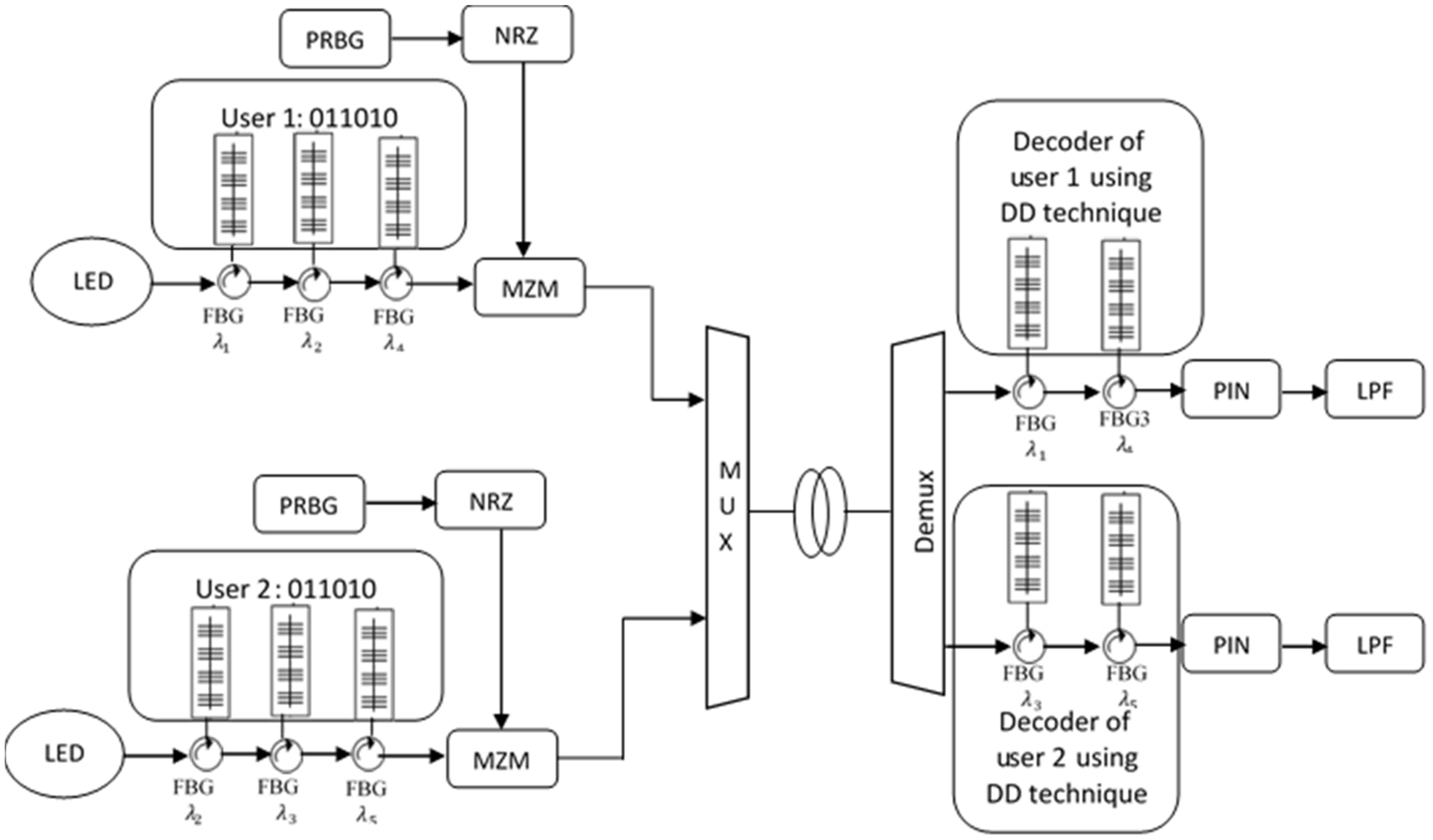
Figure 3 shows a block diagram schematic demonstrating the modulation of each transmitter. The information data at different bit rates for each user can be generated from a pseudo-random bit generator sequence (PRBS) and non-return to zero (NRZ) modulator. A Mach–Zehnder modulator (MZM) is used to upconvert the signal that carries the information data from the electrical domain to the optical domain. The optical carrier signals are generated from a broadband light emitting diode (LED) source according to the VWFRS code. The resulting signal from MZM is then combined with the other signals from the other users through MUX and then transmitted.

5.2. Channel

As the proposed system is an optical fiber communication system, SMF is used.

5.3. Receiver

A power splitter is used to split the signals at the receiver. Then, the received signal goes to the decoding process, which has a suitable detection technique to retrieve the required user. In our model, two detection techniques are used, which are:

5.3.1. DD Technique

In the DD technique, the decoder contains a series of fiber Bragg grating that is equal to the number of non-overlapped weights. The VWFRS code property with regards to correlation at the photodetector (PD) for using the DD technique is expressed as [27]:
j = 1 L Z m j . Z n j = 0 ,           f o r   m = n P 2 ,                 f o r   m   n
where Z m j and Z n j represent the jth element of the element of M and N code sequence for VWFRS codes. To easy explain the DD detection technique, let us suppose we want to transmit three users, having a VWFRS code that has P = 3 and U = 3, according to Table 5.
Code M will be used for user 1, and is: 110100; code N is assigned to user 2, and is: 011010. So, Z m j · Z n j = (110100)   · (011010) = 0100000 and j = 1 2 Z m j · Z n j = 1 . So, the DD technique, in this case, will have one FBG that has wavelength = λ 2 . A VWFRS/SAC-OCDMA-based OFC system using the DD technique at the receiver is shown in Figure 4. It consists of two users that want to transmit their information using two different VWFRS codes (codes M and N) and have interference at λ 2 .
At the receiver, user 1 has only two FBGs that have bandwidths centered at λ 1 and λ 4 , as in the DD technique, the overlapped bits are not taken and the signal is then transferred to a positive over intrinsic negative (PIN) photodetector (PD) for converting it to the electrical domain. The resulting signal then undergoes a low-pass filter (LPF) for filtering the required information signal. As for user 2’s receiver, it follows the same procedure as user 1, but with FBGs with bandwidths centered at λ 3 and λ 5 as in the DD technique.
The power spectral density (PSD), P υ , at PD while using the DD technique is:
P υ = R p Δ υ i = 1 U d U j = 1 L Z m j . Z n j u Δ υ L
where R p , Δ υ , and u Δ υ L , respectively, represent the received power, optical bandwidth, and unit step function. The current received at PD, I U , using the DD technique is expressed by:
I U = R 0 P υ d υ = R R p P 2 L
While the power of shot noise, P S h , is [27]:
P S h = 2   e   B e l e c t r i c I U
where e and B e l e c t r i c are electron charge and electrical bandwidth, respectively.
Thermal noise can be expressed as [28]:
P T h = 4 k B T B e R L
Here, k B is the Boltzmann constant, and R L and T are the load resistance of the receiver and the absolute temperature of receiver noise, respectively.
The signal-to-noise ratio, S/N, is [27]:
  S / N = I U 2 P S h + P T h

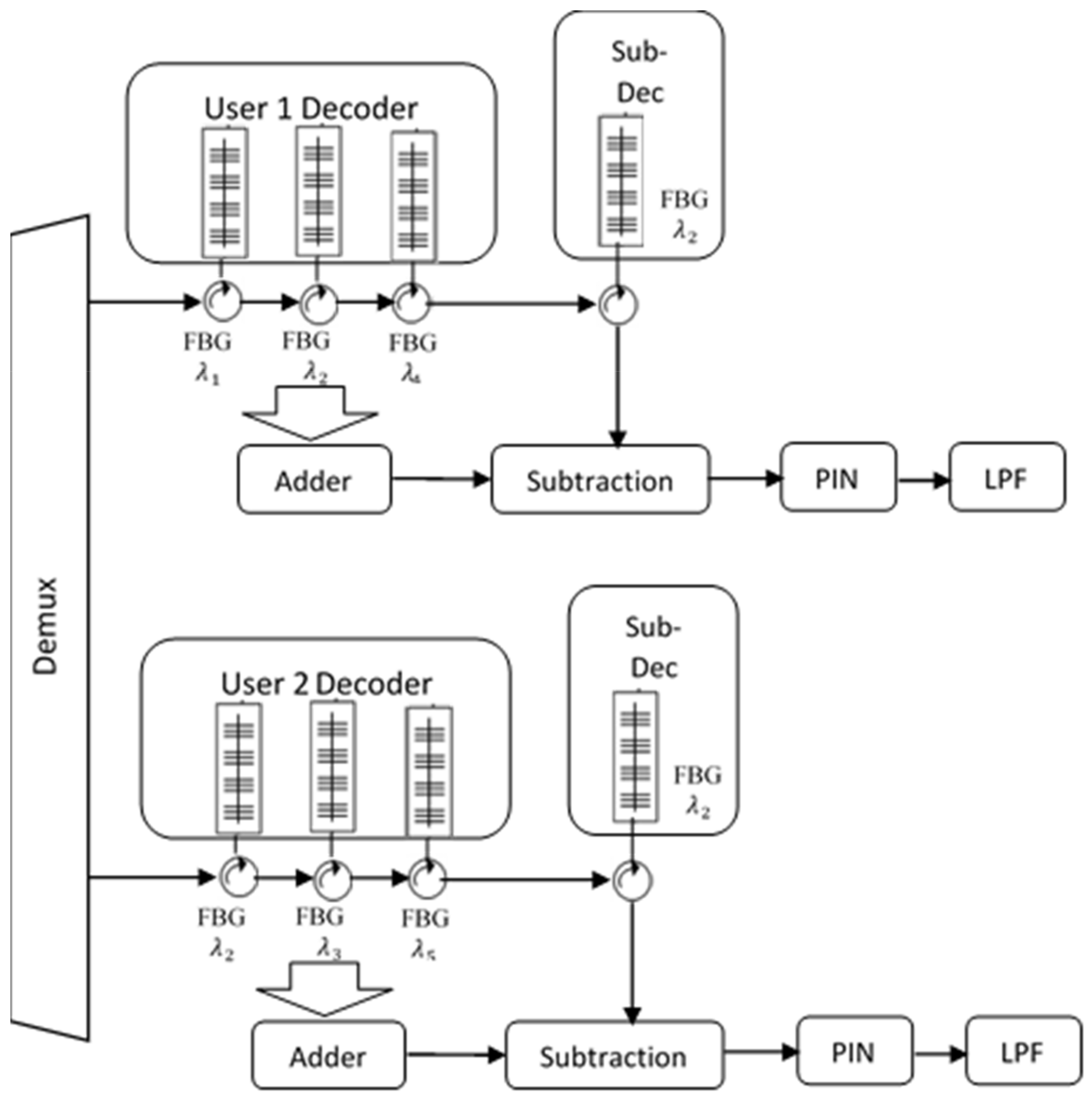
5.3.2. SPD Technique

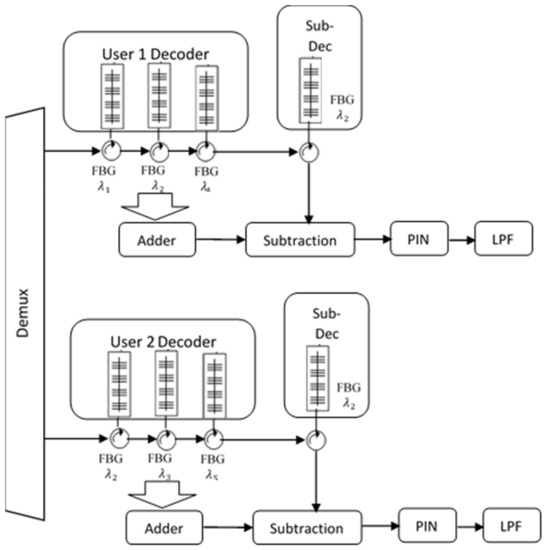
The receiver that uses the SPD technique for the VWFRS/SAC-OCDMA-based OFC system is given in Figure 5, considering the same transmitter for two users that is given in Figure 3. For user 1, it consists of a decoder and subtractive decoder (Sub-D). The decoder has FBGs with the same spectral as the encoder, which is ( λ 1 , λ 2 , and λ 4 ), while Sub-D contains only one FBG that has bandwidth centered at λ 2 , as this corresponds to the interference bit between it and user 2. After that, the Sub-D is subtracted from the decoder to cancel MAI before reaching PD, so, here, MAI cancellation is done in the optical domain. The resultant signal after subtraction is then entered into the PD and the output signal is transferred to LPF. The same procedure is performed for user 2, but with different wavelengths according to its code sequence.
Table 6 shows how MAI is canceled by using SPD detection.
The FRS code property with regards to correlation at the PD for using the SPD technique is expressed as:
j = 1 L Z m j . Z n j j = 1 L ( Z m j . Z n j ( Z m j ) = P 1 ,           f o r   m = n 0 ,                         f o r   m   n
The PSD, P υ , at the PD while using the SPD technique is:
P υ = R p Δ υ i = 1 U d U j = 1 L Z m j . Z n j j = 1 L ( Z m j . Z n j ( Z m j ) u Δ υ L
The current received at the PD, I U , using the DD technique, is expressed by:
I U = R 0 P υ d υ = R R p P 1 L
While the power of shot noise, P S h , is [27]:
P S h = 2   e   B e l e c t r i c I U = R R p P 1 L
The power of the PIIN noise, P P N , is [15]:
P P N = R 0 P υ 2 d υ = R 2 B e l e c t r i c 2 R p 2 U P 2 L 2 Δ υ   P 1
The signal-to-noise ratio, S/N, is [15]:
S / N = I U 2 P S h + P P N + P T h
The BER can be expressed as [27]:
B E R = 0.5   e r f c S / N 8
Moreover, the relation between the BER and the Q-factor can be given as [19]:
B E R = 0.5   e r f c Q 2

6. Results and Discussion

In this section, all the results will be discussed. The results are divided into the two following parts.

6.1. Analytical Results

The Matlab program was used for obtaining the results in this part. Table 7 shows the values of the parameters that were used in conducting the results.
Figure 6 shows a comparison between our proposed VWFRS/SAC-OCDMA-based OFC model and other SAC-OCDMA systems that use sigma shift matrix (SSM) code and RD code at 622 Mbps and P = 4. It is noticed that our suggested model can support up to 100 users when using the DD technique and 250 users when using the SPD technique at BER < 10 9 . While at the same BER value, the number of users is decreased to 56 and 43, respectively, when the SSM and RD codes are used, respectively.
A larger number of users is achieved by the VWFRS/SAC-OCDMA OFC-system when using the SPD detection technique, as this technique provides beating probability suppression between any two code sequences, leading to MAI cancellation [29,30].
Figure 7 depicts the SNR against the number of users for different codes assigned to SAC-OCDMA OFC systems at 622 Mbps and P = 4. As is clear, the SNR decreased when the number of users increased, while the proposed model with SPD achieves a higher SNR. As an example, at U = 43, the SNR value is 23.3 dB for SSM code, 21.12 dB for RD code, 28.08 dB for VWFRS with the DD technique, and 30.2 dB for FRS with the SPD technique.
Figure 8 depicts the relation between BER and the effective power of different SAC-OCDMA codes for 50 users and a data rate of 622 Mbps. As is clear, when the effective power increased, the BER decreased and the FRS code achieved the lowest BER. At −20 dBm, the BERs values are 5.59 × 10 10 , 1.11 × 10 5 , and 7.33 × 10 2 , for FRS code, RD code, and SSM code, respectively.
As the VWFRS/SAC-OCDMA-based OFC gives better performance, as clear from Figure 5 and Figure 6, we can then study the effect of higher bit rates on it. Figure 8 denotes the BER versus the number of simultaneous users at different data rates—622 Mbps, 1.25 Gbps, and 2.5 Gbps—for the VWFRS/SAC-OCDMA-based OFC using different detection techniques. In this figure, three different services with different bitrates are considered for an even value of P.
As noticed from Figure 9, if the DD scheme is used, the maximum allowable number of users will be smaller compared to that achieved when the SPD scheme is used. So, if the required network is implemented for small areas and requires a small number of users, it is preferred to use the DD technique.
The simultaneous number of users that our model can support at acceptable BER values less than 10 9 is 100, 70, and 48 users, respectively, at 622 Mbps, 1.25 Gbps, and 2.5 Gbps. As for a large number of users, it is preferred to use the SPD technique due to its ability to mitigate the interference between users, and the maximum allowable number of users is decreased while data rates are increased. The maximum number of users when SPD is used is 250 at 622 Mbps, 100 at 1.25 Gbps, and 70 at 2.5 Gbps, with an acceptable BER of < 10 9 .
As for an odd value of P, such as 5, we plotted the BER versus the number of users for the proposed model at different bit rates in Figure 10. It can support up to 250, 205, and 110 at 622 Mbps, 1.25 Gbps, and 2.5 Gbps, respectively, when the SPD technique is used, while they can support up to 100 at 622 Mbps, 70 at 1.25 Gbps, and 49 at 2.5 Gbps when the same SPD is used.
The SNR values versus the number of users for the different groups at different data rates for the proposed VWFRS/SAC-OCDMA-based OFC system using different schemes are given in Figure 11 and Figure 12. Table 8 shows the number of simultaneous users that the proposed OFC system can support at SNR = 23 dB at different data rates.
Figure 13 shows the maximum number that the proposed OFC system can support for different services (video with P = 5 at BER = 10 12 , audio with P = 4 at BER = 10 3 , and data with P = 3 at BER = 10 9 ) at 1.25 Gbps. When the system uses the SPD detection technique, it can support up to 151, 162, and 300 users, for video, data, and audio services, respectively. However, the number of users is decreased when DD is used and becomes 58 for video services, 70 for data services, and 171 for audio services.
Figure 14 shows T c versus code length at different data rates. It is noticed that, as L increases, T c decreases, and higher data rates give lower T c .
Figure 15 depicts the relation between data rates and T c for different services at full load code length. As is clear, when the data rates increase, T c decreases.

6.2. Simulation Results

To prove the concept and show the feasibility of applying our proposed model in PON, we simulated it using Optisystem with the parameters given in Table 9.
Figure 16 shows BER versus different transmission distances for VWFRS code using the SPD detection technique at different data rates 622 Mbps, 1.25 Gbps, and 2.5 Gbps. As data rates increase, the transmission distance decreases and the BER increases.
Table 10 shows the maximum allowable transmission for the different services.
Figure 17 depicts the Q-factor versus different transmission distances for the VWFRS code using the SPD detection technique at different data rates of 622 Mbps, 1.25 Gbps, and 2.5 Gbps. As data rates increase, the Q-factor and transmission distance decrease.
For example, Table 11 shows the Q-factor at 30 km and at different bit rates.
Figure 18 shows eye diagrams for different services at 1.25 Gbps. For video and data transmission, a large eye opening is observed, which means a good quality of the received signal. As audio service does not require a high quality of transmission, its eye diagram has the smallest eye opening. On the other hand, Figure 19 shows eye diagrams for different services at 2.5 Gbps. The eye diagrams in Figure 18 and Figure 19 show large eye openings.
Table 12 shows a comparison between the proposed system and previous work for supporting the quality of service.

7. Conclusions

In this paper, we proposed a new algorithm for an FRS code to be used for SAC-OCDMA. Two detection techniques, the DD and SPD detection schemes, were used at the receiver, and a comparison was performed between them. When using SPD, the system showed an improvement in the number of users of about 2.5% at 622 Mbps and 1.4% at 1.25 Gbps and 2.5 Gbps. Moreover, the performance of the system was studied, showing its ability to support different services (audio, video, and data).
We considered that the different services received properly when it achieves BER equals 10 12 for video, 10 3 for audio, and 10 9 for data. The proposed system at 1.25 Gbps, when using SPD, can support 151 users for video, 300 for audio, and 162 for data services. Furthermore, the system is simulated and shows transmission distances of 30 km at 1.25 Gbps for video services, 80 km at 1.25 Gbps for audio services, and 44 km at 1.25 Gbps for data services. Consequently, we suggest that our system be used in next-generation PON and utilized for real-time video services, including security monitoring and surveillance cameras, audio services broadcasting, and IoT data applications in smart cities.

Author Contributions

Conceptualization, S.A.A.E.-M. and A.M.; methodology, S.A.A.E.-M. and A.M.; software, S.A.A.E.-M. and A.M.; validation, S.A.A.E.-M., A.M., A.C., H.Y.A. and M.Z.; formal analysis, A.M., A.C., H.Y.A. and A.N.K.; investigation, S.A.A.E.-M., A.M. and H.Y.A.; resources, S.A.A.E.-M. and A.M.; writing—original draft preparation, S.A.A.E.-M. and A.M.; writing—review and editing, A.C. and H.Y.A.; visualization, A.C. and H.Y.A.; funding acquisition, A.C. All authors have read and agreed to the published version of the manuscript.

Funding

This research received no external funding.

Institutional Review Board Statement

Not applicable.

Informed Consent Statement

Not applicable.

Data Availability Statement

Not applicable.

Conflicts of Interest

The authors declare no conflict of interest.

References

  1. Dat, P.T.; Kanno, A.; Yamamoto, N.; Kawanishi, T. Seamless convergence of fiber and wireless systems for 5G and beyond networks. J. Light. Technol. 2018, 37, 592–605. [Google Scholar] [CrossRef]
  2. Shiraz, H.G.; Karbassian, M.M. Optical CDMA Networks: Principles, Analysis and Applications; Wiley: Hoboken, NJ, USA, 2012. [Google Scholar]
  3. Osadola, T.B.; Idris, S.K.; Glesk, I.; Kwong, W.C. Network scaling using OCDMA over OTDM. IEEE Photon. Technol. Lett. 2012, 24, 395–397. [Google Scholar] [CrossRef]
  4. Huang, J.-F.; Yang, C.-C. Permuted M-matrices for the reduction of phase-induced intensity noise in optical CDMA Network. IEEE Trans. Commun. 2006, 54, 150–158. [Google Scholar] [CrossRef]
  5. Stok, A.; Sargent, E.H. Lighting the local network: Optical code division multiple access and quality of service provisioning. IEEE Netw. 2000, 14, 42–46. [Google Scholar]
  6. Kitayama, K.; Wang, X.; Wada, N. OCDMA over WDM PON-solution path to gigabit-symmetric FTTH. J. Light. Technol. 2006, 24, 1654–1662. [Google Scholar] [CrossRef]
  7. Matsumoto, R.; Kodama, T.; Shimizu, S.; Nomura, R.; Omichi, K.; Wada, N.; Kitayama, K.-I. 40G-OCDMA-PON System with an Asymmetric Structure Using a Single Multi-Port and Sampled SSFBG Encoder/Decoders. J. Light. Technol. 2014, 32, 1132–1143. [Google Scholar] [CrossRef]
  8. Bhanja, U.; Khuntia, A.; Swati, A. Performance analysis of a SAC-OCDMA FSO network. In Proceedings of the 2017 4th International Conference on Signal Processing, Computing and Control (ISPCC), Solan, India, 21–23 September 2017. [Google Scholar]
  9. Smith, E.; Blaikie, R.; Taylor, D. Performance enhancement of spectral-amplitude-coding optical CDMA using pulse-position modulation. IEEE Trans. Commun. 1998, 46, 1176–1185. [Google Scholar] [CrossRef]
  10. Chen, K.-S. Label Stacking Scenarios in Hybrid Wavelength and Code-Switched GMPLS Networks. Electronics 2018, 7, 251. [Google Scholar] [CrossRef]
  11. Bakarman, H.A.; Eltaif, T.; Menon, P.S.; Muqaibel, M.; Shaari, S. OCDMA optical access network based on OCDMA systems: Transmission and security performance. Int. J. Commun. 2013, 7, 35–41. [Google Scholar]
  12. Ahmed, H.Y.; Zeghid, M.; Imtiaz, W.A.; Sharief, Y.; Abdalla, O.M. A configurable transmitter-receiver structure to support QoS for spectral amplitude coding-optical code division multiple access. Opt. Fiber Technol. 2020, 58, 102232. [Google Scholar] [CrossRef]
  13. Alayedi, M.; Cherifi, A.; Hamida, A.F.; Bouazza, B.S.; Aljunid, S.A. Performance Improvement of Optical Multiple Access CDMA Network Using a New Three-Dimensional (Spectral/Time/Spatial) Code. Wirel. Pers. Commun. 2021, 118, 2675–2698. [Google Scholar] [CrossRef]
  14. El-Mottaleb, S.A.A.; Fayed, H.A.; El-Aziz, A.A.; Metawee, M.A.; Aly, M.H. Enhanced Spectral Amplitude Coding OCDMA System Utilizing a Single Photodiode Detection. Appl. Sci. 2018, 8, 1861. [Google Scholar] [CrossRef]
  15. SEl-Mottaleb, S.A.A.; Fayed, H.A.; Ismail, N.E.; Aly, M.H.; Rizk, M.R.M. MDW and EDW/DDW codes with AND subtraction/single photodiode detection for high performance hybrid SAC-OCDMA/OFDM system. Opt. Quantum Electron. 2020, 52, 239–259. [Google Scholar] [CrossRef]
  16. Mostafa, S.; Mohamed, A.E.-N.A.; El-Samie, F.E.A.; Rashed, A. Performance Evaluation of SAC-OCDMA System in Free Space Optics and Optical Fiber System Based on Different Types of Codes. Wirel. Pers. Commun. 2017, 96, 2843–2861. [Google Scholar] [CrossRef]
  17. Anuar, M.; Aljunid, S.; Saad, N.; Hamzah, S. New design of spectral amplitude coding in OCDMA with zero cross-correlation. Opt. Commun. 2009, 282, 2659–2664. [Google Scholar] [CrossRef]
  18. Fadhil, H.A.; Aljunid, S.; Ahmad, R. Performance of random diagonal code for OCDMA systems using new spectral direct detection technique. Opt. Fiber Technol. 2009, 15, 283–289. [Google Scholar] [CrossRef]
  19. Ahmed, H.Y.; Zeghid, M.; Bouallegue, B.; Chehri, A.; Abd El-Mottaleb, S.A. Reduction of Complexity Design of SAC OCDMA Systems by Utilizing Diagonal Permutation Shift (DPS) Codes with Single Photodiode (SPD) Detection Technique. Electronics 2022, 11, 1224. [Google Scholar] [CrossRef]
  20. Ahmed, H.Y.; Nisar, K.S. Eigenvalue unity (DEU) code for spectral amplitude coding-optical code division multiple access. Opt. Fiber Technol. 2013, 19, 335–347. [Google Scholar] [CrossRef]
  21. Nasaruddin; Tsujioka, T. Design of strict variable-weight optical orthogonal codes for differentiated quality of service in optical CDMA networks. Comput. Netw. 2008, 52, 2077–2086. [Google Scholar] [CrossRef]
  22. Nisar, K.S.; Ahmed, H.Y.; Zeghid, M.; Imtiaz, W.A.; Sarangal, H.; Thapar, S.S. The multi-service schemes for SAC-OCDMA systems with variable code weight. Opt. Quantum Electron. 2021, 53, 293. [Google Scholar] [CrossRef]
  23. Anas, S.A.; Abdullah, M.; Mokhtar, M.; Aljunid, S.; Walker, S. Optical domain service differentiation using spectral-amplitude-coding. Opt. Fiber Technol. 2009, 15, 26–32. [Google Scholar] [CrossRef]
  24. Seyedzadeh, S.; Pour Rahimian, F.; Glesk, I.; Kakaee, M.H. Variable weight spectral amplitude coding for multiservice OCDMA networks. Opt. Fiber Technol. 2017, 37, 53–60. [Google Scholar] [CrossRef]
  25. Kakaee, M.H.; Essa, S.I.; Abd, T.H.; Seyedzadeh, S. Dynamic quality of service differentiation using fixed code weight in optical CDMA networks. Opt. Commun. 2015, 355, 342–351. [Google Scholar] [CrossRef]
  26. Ahmed, H.Y.; Nisar, K.S.; Zeghid, M.; Aljunid, S.A. Numerical Method for Constructing Fixed Right Shift (FRS) Code for SAC-OCDMA Systems. Int. J. Adv. Comput. Sci. Appl. 2017, 8, 246–252. [Google Scholar]
  27. Moghaddasi, M.; Mamdoohi, G.; Noor, A.S.M.; Mahdi, M.A.; Anas, S.B.A. Development of SAC–OCDMA in FSO with multi-wavelength laser source. Opt. Commun. 2015, 356, 282–289. [Google Scholar] [CrossRef]
  28. Anuar, M.; AlJunid, S.; Arief, A.; Junita, M.; Saad, N. PIN versus Avalanche photodiode gain optimization in zero cross correlation optical code division multiple access system. Optik 2013, 124, 371–375. [Google Scholar] [CrossRef]
  29. Ahmed, Y.H.; Zeghid, M.; Imtiaz, W.A.; Sharma, T.; Chehri, A.; Fortier, P. Two-Dimensional Permutation Vectors’ (PV) Code for Optical Code Division Multiple Access Systems. Entropy 2020, 22, 576. [Google Scholar] [CrossRef]
  30. Sharma, T.; Chehri, A.; Fortier, P.; Ahmed, Y.H.; Zeghid, M.; Imtiaz, W.A. Optical Code Construction of 2D Spectral/Spatial BIBD Codes for SAC-OCDMA Systems. Appl. Sci. 2021, 11, 783. [Google Scholar] [CrossRef]
Figure 1. F5G PON using OFC in a smart city.
Figure 1. F5G PON using OFC in a smart city.
Sustainability 14 10337 g001
Figure 2. Flow chart of FRS code construction.
Figure 2. Flow chart of FRS code construction.
Sustainability 14 10337 g002
Figure 3. Block diagram demonstrating the modulation of the transmitter for each user.
Figure 3. Block diagram demonstrating the modulation of the transmitter for each user.
Sustainability 14 10337 g003
Figure 4. VWFRS/SAC-OCDMA-based OFC using the DD technique at the receiver.
Figure 4. VWFRS/SAC-OCDMA-based OFC using the DD technique at the receiver.
Sustainability 14 10337 g004
Figure 5. VWFRS/SAC-OCDMA-based OFC using the SPD technique at the receiver.
Figure 5. VWFRS/SAC-OCDMA-based OFC using the SPD technique at the receiver.
Sustainability 14 10337 g005
Figure 6. BER versus number of users for different SAC-OCDMA codes.
Figure 6. BER versus number of users for different SAC-OCDMA codes.
Sustainability 14 10337 g006
Figure 7. SNR versus number of users for different SAC-OCDMA codes.
Figure 7. SNR versus number of users for different SAC-OCDMA codes.
Sustainability 14 10337 g007
Figure 8. BER versus effective power of different SAC-OCDMA codes.
Figure 8. BER versus effective power of different SAC-OCDMA codes.
Sustainability 14 10337 g008
Figure 9. BER versus the simultaneous number of users for the VWFRS/SAC-OCDMA-based OFC system using different detection schemes at different data rates for P = 4.
Figure 9. BER versus the simultaneous number of users for the VWFRS/SAC-OCDMA-based OFC system using different detection schemes at different data rates for P = 4.
Sustainability 14 10337 g009
Figure 10. BER versus the simultaneous number of users for the VWFRS/SAC-OCDMA-based OFC system using different detection schemes at different data rates for P = 5.
Figure 10. BER versus the simultaneous number of users for the VWFRS/SAC-OCDMA-based OFC system using different detection schemes at different data rates for P = 5.
Sustainability 14 10337 g010
Figure 11. SNR versus the simultaneous number of users for the VWFRS/SAC-OCDMA-based OFC system using different detection schemes at different data rates for P = 4.
Figure 11. SNR versus the simultaneous number of users for the VWFRS/SAC-OCDMA-based OFC system using different detection schemes at different data rates for P = 4.
Sustainability 14 10337 g011
Figure 12. SNR versus the simultaneous number of users for the VWFRS/SAC-OCDMA-based OFC system using different detection schemes at different data rates for P = 5.
Figure 12. SNR versus the simultaneous number of users for the VWFRS/SAC-OCDMA-based OFC system using different detection schemes at different data rates for P = 5.
Sustainability 14 10337 g012
Figure 13. BER versus the number of users for the VWFRS/SAC-OCDMA-based OFC system for different services.
Figure 13. BER versus the number of users for the VWFRS/SAC-OCDMA-based OFC system for different services.
Sustainability 14 10337 g013
Figure 14. Pulse bit duration versus code length at different data rates.
Figure 14. Pulse bit duration versus code length at different data rates.
Sustainability 14 10337 g014
Figure 15. Pulse bit duration versus data rates for different services.
Figure 15. Pulse bit duration versus data rates for different services.
Sustainability 14 10337 g015
Figure 16. BER versus transmission distance for the proposed system using the SPD detection-based OFC system for different services.
Figure 16. BER versus transmission distance for the proposed system using the SPD detection-based OFC system for different services.
Sustainability 14 10337 g016
Figure 17. Q-factor versus transmission distance for the proposed system using the SPD detection-based OFC system for different services.
Figure 17. Q-factor versus transmission distance for the proposed system using the SPD detection-based OFC system for different services.
Sustainability 14 10337 g017
Figure 18. Eye diagrams for different services at 1.25 Gbps: (a) video, (b) data, and (c) audio.
Figure 18. Eye diagrams for different services at 1.25 Gbps: (a) video, (b) data, and (c) audio.
Sustainability 14 10337 g018
Figure 19. Eye diagrams for different services at 2.5 Gbps: (a) video, (b) data, and (c) audio.
Figure 19. Eye diagrams for different services at 2.5 Gbps: (a) video, (b) data, and (c) audio.
Sustainability 14 10337 g019
Table 1. Related published works.
Table 1. Related published works.
ParametersRef. [22]Ref. [23]Ref. [24]Ref. [25]
CodeVZCC VW KSVWRDMS
Detection techniqueDDComplementaryDDAND
Cross-correlation 0111
Code weightsVideo: 4
Audio: 3
Data: 2
Video: 2
Audio: 4
Data: 6
Video: 3
Audio: 4
Data: 5
Video: 5
Audio: 2
Data: 4
Number of usersVideo: 4
Audio: 3
Data: 5
Video: 3
Audio: 4
Data: 6
Video: 3
Audio: 3
Data: 3
Video: 5
Audio: 4
Data: 4
Total code length35412431
DrawbacksVariable weight leads to larger code lengthValid for even number of code weightsFixed number of users with variable weightNeed code weight optimization if number of users is not equal for the different quality of services.
Table 2. Relation between Tc of video service bit duration and L.
Table 2. Relation between Tc of video service bit duration and L.
VWFRS
Code   ( U = 5 ;   P = 5 ;   λ F = 1 )
Code LengthData Rate (Gbits/s) Tc = 1 d a t a   r a t e × c o d e   l e n g t h   in   ns
at Partially Loaded
Partially LoadFull Load0.6221.252.5
111100010000008140.200960.10.05
0001111000100011140.14610.07270.0363
0000001111000114140.11480.05710.0285
Table 3. Relation between Tc of audio service bit duration and L.
Table 3. Relation between Tc of audio service bit duration and L.
VWFRS
Code   ( U = 5 ;   P = 3 ;   λ F = 1 )
Code LengthData Rate (Gbits/s) Tc = 1 d a t a   r a t e × c o d e   l e n g t h   in   ns
at Partially Loaded
Partially LoadFull Load0.6221.252.5
11100100006100.267950.13330.0666
00111001008100.200960.10.05
000011100110100.160770.080.04
Table 4. Relation between Tc of data service bit duration and L.
Table 4. Relation between Tc of data service bit duration and L.
VWFRS
Code   ( U = 5 ;   P = 3 ;   λ F = 1 )
Code LengthData Rate (Gbits/s) Tc = 1 d a t a   r a t e × c o d e   l e n g t h   in   ns
at Partially Loaded
Partially LoadFull Load0.6221.252.5
110100460.40190.20.1
011010560.32150.160.08
001101660.267950.13330.0666
Table 5. Wavelengths corresponding to three users using DWFRS codes.
Table 5. Wavelengths corresponding to three users using DWFRS codes.
Users/Wavelengths λ 1 λ 2 λ 3 λ 4 λ 5 λ 6
User 1110100
User 2011010
User 3001101
Table 6. Logical representation of MAI cancellation between two users using VWFRS code and the SPD technique.
Table 6. Logical representation of MAI cancellation between two users using VWFRS code and the SPD technique.
User 1 Code M (Decoder)110100
User 2 Code N011010
Interference   bit :   M ×  bit: M × N010000
Cross-correlation between M and N1
Sub-D: (MN) × M ( 010000 ) × 110100 = 010000
Cross-correlation between Sub-D and M1
Applying subtraction1–1 = 0 (Interference cancelled)
Table 7. Analytical parameter values [14,18,22].
Table 7. Analytical parameter values [14,18,22].
Received Power, Rp−10 dBm
Responsivity ,   R 1 A/W
Data rate622 Mbps, 1.25 Gbps, and 2.5 Gbps
Optical   bandwidth ,   Δ υ 3.75 MHz
Electrical   bandwidth ,   B e l e c t r i c 0.75× data rate
Receiver   load   resistance ,   R L 1030 Ω
Absolute   receiver   noise   temperature ,   T 300 K
Table 8. Number of users at SNR = 23 dB.
Table 8. Number of users at SNR = 23 dB.
Data RatesDetection TechniqueEven Value of POdd Value of P
622 MbpsSPD250119
DD7979
1.25 GbpsSPD138107
DD5555
2.5 GbpsSPD7355
DD3837
Table 9. Simulation parameter values [19,22].
Table 9. Simulation parameter values [19,22].
LED Power9 dBm
Data rate622 Mbps, 1.25 Gbps, and 2.5 Gbps
Fiber attenuation0.25 dB/km
Fiber slope 0.075   ps / nm 2 /km
Fiber dispersion17 ps/nm/km
PIN responsivity1 A/W
Thermal noise density 1.8 × 10 23 W/Hz
Absolute   receiver   noise   temperature ,   T 300 K
Table 10. Maximum allowable transmission distance for different services.
Table 10. Maximum allowable transmission distance for different services.
Data Rate Video   ( BER = 10 12 ) Data   ( BER = 10 9 ) Audio   ( BER = 10 3 )
1.25 Gbps30 km44 km80 km
2.5 Gbps6 km13 km30 km
Table 11. Q-factor at different data rates and 30 km transmission distance.
Table 11. Q-factor at different data rates and 30 km transmission distance.
Data Rate622 Mbps1.25 Gbps2.5 Gbps
Q-factor11.76.643.04
Table 12. Comparison between our work and previous work.
Table 12. Comparison between our work and previous work.
Ref. [22]Ref. [23]Ref. [25]Present Work
CodeVZCCVWKSVWMSVFRS
Code weightVideo6655
Audio4444
Data2223
Number of users at 1.25 GbpsVideo 90-24151
Audio81-24300
Data100-24162
Detection techniqueDDCDANDSPD
Transmission distance at 1.25 GbpsVideo---30
Audio---80
Data---44
Transmission distance at 2.5 GbpsVideo---6
Audio---30
Data---13
ComplexityHigh, as it requires a number of FBGs equal to number of bit “1”High, as its receiver consists of two branches. Upper branch has FBGs equivalent to number of bit “1” and PD, while lower branch has FBGs equivalent to number of bit “0” and PDHigh, as its receiver consists of two branches. Upper branch has FBGs equivalent to number of bit “1” and PD, while lower branch has FBGs equivalent to number of interference bits with other code words and PDLow, as its receiver has only one branch with a decoder, subtractive decoder, and one PD
CostExpensiveExpensiveExpensiveLess expensive
Publisher’s Note: MDPI stays neutral with regard to jurisdictional claims in published maps and institutional affiliations.

Share and Cite

MDPI and ACS Style

Abd El-Mottaleb, S.A.; Métwalli, A.; Chehri, A.; Ahmed, H.Y.; Zeghid, M.; Khan, A.N. New Algorithm for a Fixed Right Shift Code to Support Different Quality of Services in Smart and Sustainable Optical Networks. Sustainability 2022, 14, 10337. https://doi.org/10.3390/su141610337

AMA Style

Abd El-Mottaleb SA, Métwalli A, Chehri A, Ahmed HY, Zeghid M, Khan AN. New Algorithm for a Fixed Right Shift Code to Support Different Quality of Services in Smart and Sustainable Optical Networks. Sustainability. 2022; 14(16):10337. https://doi.org/10.3390/su141610337

Chicago/Turabian Style

Abd El-Mottaleb, Somia A., Ahmed Métwalli, Abdellah Chehri, Hassan Yousif Ahmed, Medien Zeghid, and Akhtar Nawaz Khan. 2022. "New Algorithm for a Fixed Right Shift Code to Support Different Quality of Services in Smart and Sustainable Optical Networks" Sustainability 14, no. 16: 10337. https://doi.org/10.3390/su141610337

APA Style

Abd El-Mottaleb, S. A., Métwalli, A., Chehri, A., Ahmed, H. Y., Zeghid, M., & Khan, A. N. (2022). New Algorithm for a Fixed Right Shift Code to Support Different Quality of Services in Smart and Sustainable Optical Networks. Sustainability, 14(16), 10337. https://doi.org/10.3390/su141610337

Note that from the first issue of 2016, this journal uses article numbers instead of page numbers. See further details here.

Article Metrics

Back to TopTop