GIS and Remote Sensing-Based Approach for Monitoring and Assessment of Plastic Leakage and Pollution Reduction in the Lower Mekong River Basin
Abstract
1. Introduction
2. Materials and Methods
2.1. Study Area
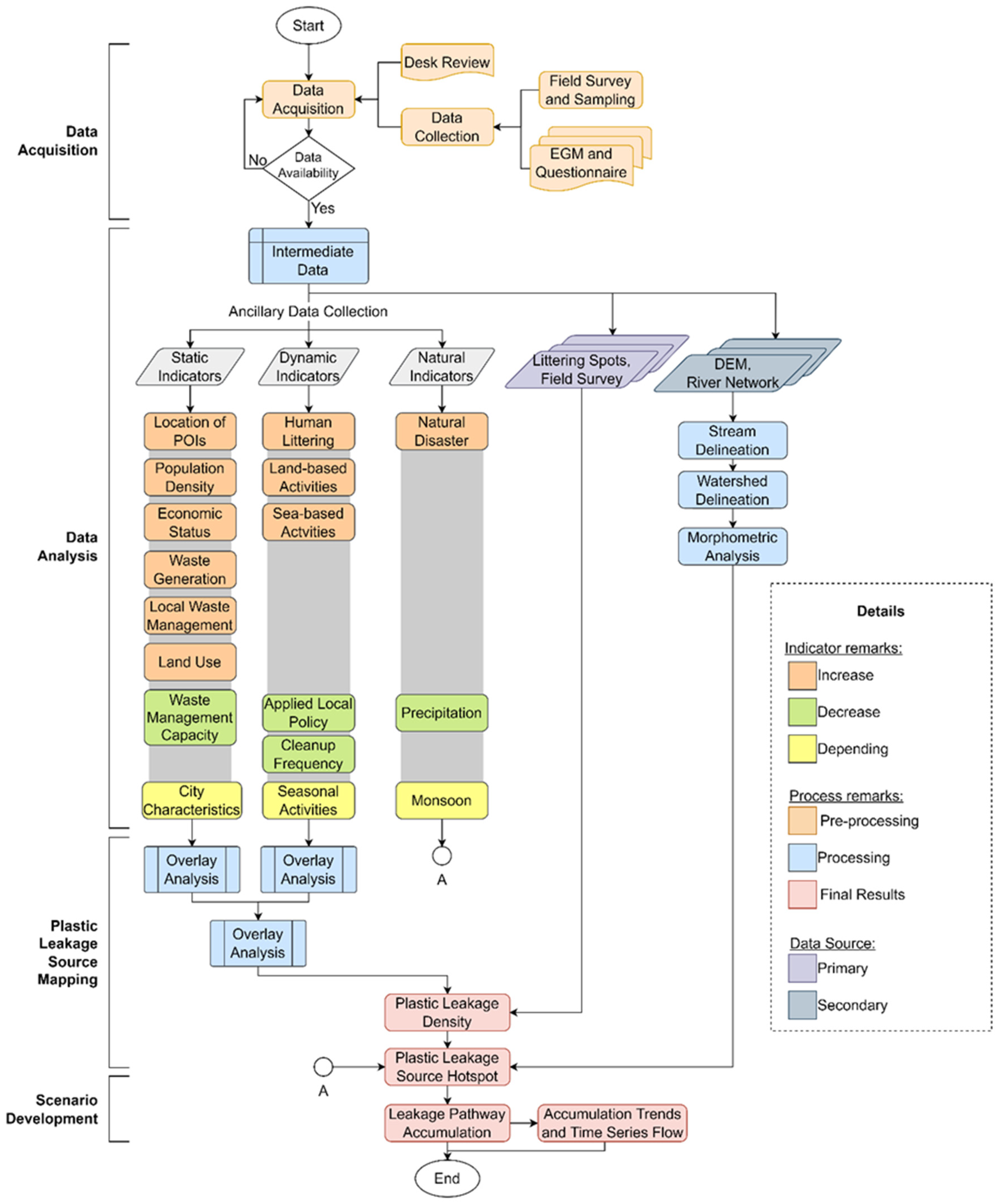
2.2. Methodology
2.2.1. Data Acquisition
2.2.2. Fuzzy Overlay Analysis
- Fuzzification of Input Indicators
- Assignment of Membership Functions
- Fuzzy Overlay and Defuzzification
2.2.3. Accuracy Assessment
2.2.4. Morphometric Analysis and Leakage Pathway Accumulation Scenario Development
- Morphometric Analysis
- Sub-basin Analysis for Plastic Leakage Source Hotspots
- Leakage Pathway Accumulation Scenario Development
3. Results
3.1. Plastic Leakage Source Hotspots Mapping
3.1.1. Plastic Leakage Density Map
3.1.2. Accuracy Assessment of Plastic Leakage Density Map in Ubon Ratchathani
3.1.3. Plastic Leakage Source Hotspots Map
3.2. Leakage Pathway Accumulation
4. Discussion
5. Conclusions
Author Contributions
Funding
Institutional Review Board Statement
Informed Consent Statement
Data Availability Statement
Acknowledgments
Conflicts of Interest
Appendix A. Fuzzy Indicators
| Contribution | Static Indicators (Regard to: General State, Background of the Study Sites) | Dynamic Indicators (Regard to: Actions, Active and Human Activity) | Natural Indicators (Regard to: Potential Indicators, Cannot Be Changed or Scenario Provided) |
|---|---|---|---|
| + |
Included: location of human-based activities
Included: resident types
Included: Disposal and dumping location, open dumpsite, etc.
|
| Natural Disaster Included: historical flooding records |
| − | Waste Management Capacity |
| Precipitation |
| Depending |
Each city or administrative area will be developed its indicator depends on the majority
| Seasonal activities | Monsoon |
- Static indicators implored the condition of the status of the city, which is unlikely to change over the time;
- Dynamic indicators intrinsically change in temporal, spatial, and ecological intervention;
- Natural indicators implied the environment and hazard conditions that impacted the occurrence of plastic leakage.
| Definition of Input Indicators Static indicator
|
Appendix B. Morphometric Analysis
| No | Type | Purpose(s) | Parameter | Unit | Value Range | Correlation with Peak Runoff | Remark | Method Notes | Source (for Selection Parameter) | |
|---|---|---|---|---|---|---|---|---|---|---|
| Ubon Ratchathani, Thailand | Vientiane, Laos | |||||||||
| 1 | Scale | Numerical quantification for stream discharge | Basin Area | km2 | 272.17–5155.26 | 350.02–41,442.3 | Positive | Estimate the stream discharge | Calculate based on the wastershed delineated feature | [27,28,29] |
| 2 | Basin Perimeter | km | 106.58–535.22 | 86.84–2271.72 | Positive | Estimate the stream discharge | Calculate based on the wastershed delineated feature | [27,28,29] | ||
| 3 | Basin Length | km | 78.61–561.29 | 175.94–1060.2 | Positive | Estimate the stream discharge based on the downstream | Calculate from the downstream identification from each watershed to another neighboring watershed | [27,28,29] | ||
| 4 | Topography | Identification of topographical features and its possible constraint through the waterflow | Maximum Elevation | m | 158–1442 | 1100–2701 | Positive | Identify the highest ground level in each watershed | Generating the maximum number with extend of watershed as the zonal calculation | [27,29] |
| 5 | Basin Mouth Elevation | m | 60–126 | 142–303 | Positive | Identify the the minimum elevation in each watershed | Extracting the elevation only in the streams, generating the zonal statistics by its mean value | [27,29] | ||
| 6 | Total Basin Relief | m | 50–1375 | 935–2482 | Positive | Calculating the differences between highest and lowest elevation | Pixel based mathematical operation from maximum and minimum elevation per each watershed | [8,9,27,28,29] | ||
| 7 | Relief Ratio | - | 0.158–8.18 | 1.81–10.39 | Positive | Identify the roughness of the elevation by its longest scale | Ratio divided with the basin length with calculation on watershed zone based | [8,9,27,28,29] | ||
| 8 | Mean Basin Slope | 0 | 1.82–6.19 | 2.7–20.75 | Positive | Lower velocity of runoff identification | Slope generation, continued with zonal statistics calculation per watershed for the mean value per watershed | [27,28] | ||
| 9 | Mainstream Slope | 0 | 13.93–72.73 | 0.977–4.56 | Positive | Reduction of runoff on the stream | Calculation of mean slope in the mainstream zone | [27,28] | ||
| 10 | Slope Ratio | - | 5.91–19.93 | 0.124–0.586 | Negative | Factor between extreme slope value | Calculating ratio between average mainstream slope and overall average slope in one watershed | [27,28] | ||
| 11 | Ruggedness Number | - | 0.012–0.461 | 0.0025–10.03 | Positive | Indicator of topography sharpnesses | Calculating from the basin relief multiply with drainage density to refer the water system | [8,9,27,29] | ||
| 12 | Shape | Impact throught the volume and velocity of the wastershed area | Form Factor | - | 0.0011–0.183 | 0.00067–0.313 | Positive | For runoff intensity | Ratio calculation of area and maximum basin length | [8,9,27,28,29] |
| 13 | Circularity Ratio | - | 0.1148–0.319 | 0.099–0.583 | Positive | Estimate the catchment area | Calculated by area and perimeter of each watershed area | [8,9,27,28,29] | ||
| 14 | Elongation Ratio | - | 0.037–0.482 | 0.029–0.632 | Negative | Determining basin analysis | Ratio calculation of area and maximum basin length | [8,9,27,28,29] | ||
| 15 | Drainage Network | Runoff identification based on the hydrological analysis | Stream Order | - | 1–7 | 1–8 | - | Define the level of river, higher level indicates higher possibility or stream receiver | Hierarchical order of stream level | [9,27,29] |
| 16 | Stream Number | - | 19–346 | 229–25,420 | Positive | Total stream number each watershed | Counting each stream level on each watershed | [27,28,29] | ||
| 17 | Stream Length | km | 67.99–1685.15 | 266.14–31,894.3 | Positive | Stream length for each watershed | Summarize the length of each stream and ordered based on the level in each watershed | [8,9,27,28,29] | ||
| 18 | Mainstream Length | km | 9.69–320.11 | 42.39–3960.93 | Positive | Maximum length from each watershed | Selected the highest and possible mainstreams of each watershed and calculate the length by the information of attributes | [8,27,28,29] | ||
| 19 | Stream Frequency | km−2 | 0.017–0.025 | 0.019–33.56 | Positive | Stream number per watershed area | Dividing the stream number per level with area of each watershed | [8,9,27,29] | ||
| 20 | Drainage Density | km−1 | 0.249–0.381 | 0.0022–5.23 | Positive | Stream length per watershed area | Calculate by dividing stream length of each level with the watershed area | [8,9,27,28,29] | ||
| 21 | Texture Ratio | km−1 | 0.112–0.646 | 0.35–134.42 | Positive | Stream number per watershed perimeter | Density calculation from stream number and the perimeter of each watershed | [8,9,27] | ||
| 22 | Bifurcation Ratio | - | 1.56–9.23 | 1.34–44.41 | Negative | Quantify the measurement of how long the discharge takes time to reach outlet based on the stream numbers | Identify the character of each stream level with other higher level, calculated from each watershed | [8,9,27,29] | ||
References
- ASEAN. Regional Action Plan for Combating Marine Debris in the ASEAN Member States. Jakarta, ASEAN Secretariat. Available online: https://asean.org/wp-content/uploads/2021/05/FINAL_210524-ASEAN-Regional-Action-Plan_Ready-to-Publish_v2.pdf (accessed on 8 November 2021).
- Peng, Y.; Wu, P.; Schartup, A.T.; Zhang, Y. Plastic waste release caused by COVID-19 and its fate in the global ocean. Proc. Natl. Acad. Sci. USA 2021, 118, e2111530118. [Google Scholar] [CrossRef] [PubMed]
- Borrelle, S.B.; Ringma, J.; Lavender Law, K.; Monnahan, C.C.; Lebreton, L.; McGivern, A.; Murphy, E.; Jambeck, J.; Leonard, G.H.; Hilleary, M.A.; et al. Predicted growth in plastic waste exceeds efforts to mitigate plastic pollution. Science 2020, 369, 1515–1518. [Google Scholar] [CrossRef] [PubMed]
- Harris, P.T.; Westerveld, L.; Nyberg, B.; Maes, T.; Macmillan-Lawler, M.; Appelquist, L.R. Exposure of coastal environments to river-sourced plastic pollution. Sci. Total Environ. 2021, 769, 145222. [Google Scholar] [CrossRef] [PubMed]
- Lebreton, L.C.M.; van der Zwet, J.; Damsteeg, J.W.; Slat, B.; Andrady, A.; Reisser, J. River plastic emissions to the world’s oceans. Nat. Commun. 2017, 8, 15611. [Google Scholar] [CrossRef] [PubMed]
- Meijer, L.J.J.; van Emmerik, T.; van der Ent, R.; Schmidt, C.; Lebreton, L. More than 1000 rivers account for 80% of global riverine plastic emissions into the ocean. Sci. Adv. 2021, 7, eaaz5803. [Google Scholar] [CrossRef] [PubMed]
- Sakti, A.D.; Rinasti, A.N.; Agustina, E.; Diastomo, H.; Muhammad, F.; Anna, Z.; Wikantika, K. Multi-scenario model of plastic waste accumulation potential in indonesia using integrated remote sensing, statistic and socio-demographic data. ISPRS Int. J. Geoinf. 2021, 10, 481. [Google Scholar] [CrossRef]
- Rekha, V.B.; George, A.V.; Rita, M. Morphometric analysis and micro-watershed prioritization of peruvanthanam sub-watershed, the Manimala river basin, Kerala, South India. Environ. Res. Eng. Manag. 2011, 57, 6–14. [Google Scholar]
- Harsha, J.; Ravikumar, A.S.; Shivakumar, B.L. Evaluation of morphometric parameters and hypsometric curve of Arkavathy river basin using RS and GIS techniques. Appl. Water Sci. 2020, 10, 86. [Google Scholar] [CrossRef]
- Pande, C.B.; Moharir, K. GIS-based quantitative morphometric analysis and its consequences: A case study from Shanur River Basin, Maharashtra India. Appl. Water Sci. 2017, 7, 861–871. [Google Scholar] [CrossRef]
- Mekong River Commission (MRC). People of Mekong Basin. Available online: https://www.mrcmekong.org/about/mekong-basin/people/ (accessed on 19 January 2022).
- Thailand Pollution Control Department. Information on the Situation of Solid Waste in Ubon Ratchathani Province. Available online: https://thaimsw.pcd.go.th/report_province.php?year=2563&province=23 (accessed on 15 March 2022).
- VCOM. Sustainable Solid Waste Management Strategy and Action Plan for Vientiane 2020–2030; VCOM: Vientiane, Laos, 2021. [Google Scholar]
- EEP. Feasibility Study of the SWM Project in Vientiane. Vientiane: Energy and Environment Partnership-Mekong; The Energy and Environment Partnership (EEP) Mekong: Vientiane, Laos, 2015. [Google Scholar]
- WorldPop. Population Density. Available online: https://www.worldpop.org/project/categories?id=18 (accessed on 7 March 2022).
- Vientiane Capital Statistics Center. Population. Available online: https://psc-vt.lsb.gov.la/ (accessed on 7 March 2022).
- Open Street Map. Available online: https://www.openstreetmap.org/#map=6/13.149/101.493 (accessed on 8 November 2021).
- NASA USGS. Visible Infrared Imaging Radiometer Suite (VIIRS) Overview. Available online: https://lpdaac.usgs.gov/data/get-started-data/collection-overview/missions/s-npp-nasa-viirs-overview/ (accessed on 8 November 2021).
- NASA USGS Earth Resources Observation and Science (EROS) Center. USGS EROS Archive—Digital Elevation—Shuttle Radar Topography Mission (SRTM) Non-Void Filled. Available online: https://www.usgs.gov/centers/eros/science/usgs-eros-archive-digital-elevation-shuttle-radar-topography-mission-srtm-non (accessed on 15 August 2021).
- GESAMP (Joint Group of Experts on the Scientific Aspects of Marine Environmental Protection). Guidelines for the Monitoring and Assessment of Plastic Litter in the Ocean. IMO, FAO, UNESCO-IOC, UNIDO, WMO, IAEA, UN, UN Environment, UNDP, ISA. GESAMP Report and Studies No. 99. Available online: http://www.gesamp.org/publications/guidelines-for-the-monitoring-and-assessment-of-plastic-litter-in-the-ocean (accessed on 24 January 2022).
- Geoinformatics Center, Asian Institute of Technology. pLitter. Available online: https://plitter.org/ (accessed on 9 March 2022).
- Baidya, P.; Chutia, D.; Sudhakar, S.; Goswami, C.; Goswami, J.; Saikhom, V.; Singh, P.S.; Sarma, K.K.; Baidya, P.; Chutia, D.; et al. Effectiveness of fuzzy overlay function for multi-criteria spatial modeling—A case study on preparation of land resources map for mawsynram block of East Khasi hills district of Meghalaya, India. Int. J. Geogr. Inf. Sci. 2014, 6, 605–612. [Google Scholar] [CrossRef][Green Version]
- Chukwuma, E.C.; Shariff, A.R.B.M.; Hasfalina, C.M.; Mohamed, A.A.; Abdullah, L.C. GIS-based analysis of plastic waste leakage in parts of Selangor state of Malaysia. In Proceedings of the ASABE Annual International Meeting, Boston, MA, USA, 7–10 July 2019; pp. 1–18. [Google Scholar]
- Silverman, B.W. Density Estimation for Statistics and Data Analysis; Routledge: New York, NY, USA, 2018. [Google Scholar]
- ESRI. Euclidean Distance [Spatial Analyst]—ArcMap Documentation. Available online: https://desktop.arcgis.com/en/arcmap/latest/tools/spatial-analyst-toolbox/euclidean-distance.htm (accessed on 15 August 2021).
- ESRI. How Fuzzy Membership Works—ArcGIS for Desktop. Available online: https://desktop.arcgis.com/en/arcmap/latest/tools/spatial-analyst-toolbox/how-fuzzy-membership-works.htm (accessed on 15 August 2021).
- Adnan, M.S.G.; Dewan, A.; Zannat, K.E.; Abdullah, A.Y.M. The use of watershed geomorphic data in flash flood susceptibility zoning: A case study of the Karnaphuli and Sangu river basins of Bangladesh. Nat. Hazards 2019, 99, 425–448. [Google Scholar] [CrossRef]
- Abdel-Fattah, M.; Saber, M.; Kantoush, S.A.; Khalil, M.F.; Sumi, T.; Sefelnasr, A.M. A hydrological and geomorphometric approach to understanding the generation of wadi flash floods. Water 2017, 9, 553. [Google Scholar] [CrossRef]
- Asfaw, D.; Workineh, G. Quantitative analysis of morphometry on Ribb and Gumara watersheds: Implications for soil and water conservation. Int. Soil Water Conserv. Res. 2019, 7, 150–157. [Google Scholar] [CrossRef]
- Destro, E.; Amponsah, W.; Nikolopoulos, E.I.; Marchi, L.; Marra, F.; Zoccatelli, D.; Borga, M. Coupled prediction of flash flood response and debris flow occurrence: Application on an alpine extreme flood event. J. Hydrol. 2018, 558, 225–237. [Google Scholar] [CrossRef]
- Sreedevi, P.D.; Sreekanth, P.D.; Khan, H.H.; Ahmed, S. Drainage morphometry and its influence on hydrology in an semi-arid region: Using SRTM data and GIS. Environ. Earth Sci. 2013, 70, 839–848. [Google Scholar] [CrossRef]
- Tjia, J.A.L. Assessing the impact of plastic waste accumulation on nood events with citizen observations A case study in Kumasi, Ghana. Available online: http://repository.tudelft.nl/ (accessed on 19 May 2022).
- Honingh, D.; van Emmerik, T.; Uijttewaal, W.; Kardhana, H.; Hoes, O.; van de Giesen, N. Urban river water level increase through plastic waste accumulation at a rack structure. Front. Earth Sci. 2020, 8, 28. [Google Scholar] [CrossRef]
- Verster, C.; Bouwman, H. Land-based sources and pathways of marine plastics in a South African context. S. Afr. J. Sci. 2020, 116, 1–9. [Google Scholar] [CrossRef]
- Cordova, M.R.; Nurhati, I.S. Major sources and monthly variations in the release of land-derived marine debris from the Greater Jakarta area, Indonesia. Sci. Rep. 2019, 9, 18730. [Google Scholar] [CrossRef] [PubMed]
- van Emmerik, T.; Loozen, M.; van Oeveren, K.; Buschman, F.; Prinsen, G. Riverine plastic emission from Jakarta into the ocean. Environ. Res. Lett. 2019, 14, 084033. [Google Scholar] [CrossRef]
- Hoornweg, D.; Bhada-Tata, P. What a Waste—A Global Review of Solid Waste Management (Rep. No. 15). March 2012. Available online: https://siteresources.worldbank.org/INTURBANDEVELOPMENT/Resources/3363871334852610766/What_a_Waste2012_Final.pdf (accessed on 24 January 2022).












| Indicators * | Study Sites | Data Type | Data Source | ||
|---|---|---|---|---|---|
| Ubon Ratchathani | Vientiane | ||||
| Static, Increase | Population Density | ✓ | ✓ | Raster | GIC-AIT WorldPop [15] Vientiane Capital Statistics Center [16] |
| POIs Location | ✓ | ✓ | Point | Local Partners OSM [17] | |
| Land Use Information | ✓ | ✓ | Polygon | Local Partners | |
| Factory Location | ✓ | ✓ | Point | Local Partners | |
| Nighttime Image | ✓ | ✓ | Raster | USGS—VIIRS [18] | |
| Resident Types | ✓ | Raster | Local Partners | ||
| Road | ✓ | ✓ | Line | Local Partners | |
| Slope | ✓ | ✓ | Raster | USGS—SRTM [19] | |
| Waste Generation | ✓ | ✓ | Polygon | Local Partners | |
| Open Dumpsite Location | ✓ | Point | PCD [12] | ||
| Static, Decrease | Waste Collection Coverage | ✓ | Line | VCOM [13] | |
| Waste Collection Route | ✓ | Line | VCOM [13] | ||
| Waste Collection Service | ✓ | Point | VCOM [13] | ||
| Dynamic, Increase | Littering Spots | ✓ | ✓ | Point | Primary Data Collection by Local Partners |
| Data 1 | Conversion into Raster | Spatial Resolution (Meter) | Membership Function | Remarks | Input Value | Output Value | ||
|---|---|---|---|---|---|---|---|---|
| Min | Max | Min | Max | |||||
| Population Density | Raster | 30 | Linear | As the population increases, the macroplastics leakage from the area also increases due to increase in use of plastics. | 0 | Max | 0 | 1 |
| Factory location | Kernel Density | 30 | MS Large | Larger the number of factories in an area, higher the leakage of macroplastics. | 0 | Max | 0 | 1 |
| Resident type | Raster | 30 | Small | Smaller the value of scale, larger the macroplastics leakage. | 0 | Max | 0 | 1 |
| Road | Euclidean Distance | 30 | Small | Smaller the distance from the road networks, higher the leakage of macroplastics. | 0 | Max | 0 | 1 |
| Slope | Raster | 30 | Small | Smaller slope favors human inhabitation, which increases macroplastic leakage. | 0 | 20 | 0 | 1 |
| Waste generation | Kernel Density | 30 | MS Large | Larger the amount of waste generated in an area, higher the leakage of macroplastics. | 0 | Max | 0 | 1 |
| Open dumpsite location | Kernel Density | 30 | Large | Larger the number of open dumpsites in an area, higher the leakage of macroplastics. | 0 | Max | 0 | 1 |
| Waste collection coverage | Kernel Density | 30 | Small | Smaller the number of waste collection coverage in an area, higher the leakage of macroplastics. | 0 | Max | 0 | 1 |
| Waste collection route | Euclidean Distance | 30 | Small | Smaller the number of waste collection routes in an area, higher the leakage of macroplastics. | 0 | Max | 0 | 1 |
| Waste collection services | Kernel Density | 30 | MS Small | Smaller the number of waste collection services in an area, higher the leakage of macroplastics. | 0 | Max | 0 | 1 |
| Littering spot | Kernel Density | 30 | Large | Larger the number of littering spots in an area, the larger the leakage of macroplastics. | 0 | Max | 0 | 1 |
| POIs 2 | Kernel Density | 30 | Large | Larger the number of POIs, the higher the leakage of macroplastics. | 0 | Max | 0 | 1 |
| Ground Truth | Classification Result | |
|---|---|---|
| Leakage Hotspot (A) | Non-Leakage Hotspot (B) | |
| Leakage Hotspot (A) | True (a) | False (b) |
| Non-Leakage Hotspot (B) | False (c) | True (d) |
| Plastic Littering Hotspot Locations | Plastic Leakage Density Mapping Result | |
|---|---|---|
| Leakage Hotspot | Non-Leakage Hotspot | |
| Leakage Hotspot | 61 | 103 |
| Non-Leakage Hotspot | 149 | 119 |
| Producer Accuracy | 29.05% | 53.60% |
| User Accuracy | 37.20% | 44.40% |
| F-score | 0.33 | 0.49 |
| Overall Accuracy | 41.67% | |
Publisher’s Note: MDPI stays neutral with regard to jurisdictional claims in published maps and institutional affiliations. |
© 2022 by the authors. Licensee MDPI, Basel, Switzerland. This article is an open access article distributed under the terms and conditions of the Creative Commons Attribution (CC BY) license (https://creativecommons.org/licenses/by/4.0/).
Share and Cite
Tran-Thanh, D.; Rinasti, A.N.; Gunasekara, K.; Chaksan, A.; Tsukiji, M. GIS and Remote Sensing-Based Approach for Monitoring and Assessment of Plastic Leakage and Pollution Reduction in the Lower Mekong River Basin. Sustainability 2022, 14, 7879. https://doi.org/10.3390/su14137879
Tran-Thanh D, Rinasti AN, Gunasekara K, Chaksan A, Tsukiji M. GIS and Remote Sensing-Based Approach for Monitoring and Assessment of Plastic Leakage and Pollution Reduction in the Lower Mekong River Basin. Sustainability. 2022; 14(13):7879. https://doi.org/10.3390/su14137879
Chicago/Turabian StyleTran-Thanh, Dan, Aprilia Nidia Rinasti, Kavinda Gunasekara, Angsana Chaksan, and Makoto Tsukiji. 2022. "GIS and Remote Sensing-Based Approach for Monitoring and Assessment of Plastic Leakage and Pollution Reduction in the Lower Mekong River Basin" Sustainability 14, no. 13: 7879. https://doi.org/10.3390/su14137879
APA StyleTran-Thanh, D., Rinasti, A. N., Gunasekara, K., Chaksan, A., & Tsukiji, M. (2022). GIS and Remote Sensing-Based Approach for Monitoring and Assessment of Plastic Leakage and Pollution Reduction in the Lower Mekong River Basin. Sustainability, 14(13), 7879. https://doi.org/10.3390/su14137879

