Climate Policy Reform in Nepal through the Lenses of the Institutional Analysis and Development Framework
Abstract
:1. Introduction
2. Research Design
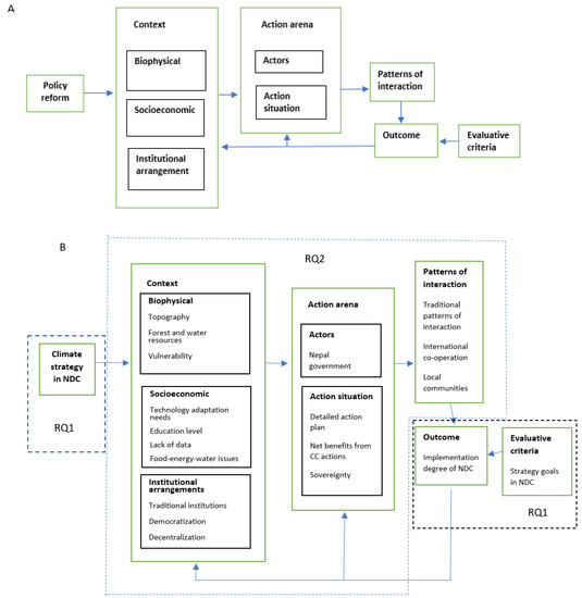
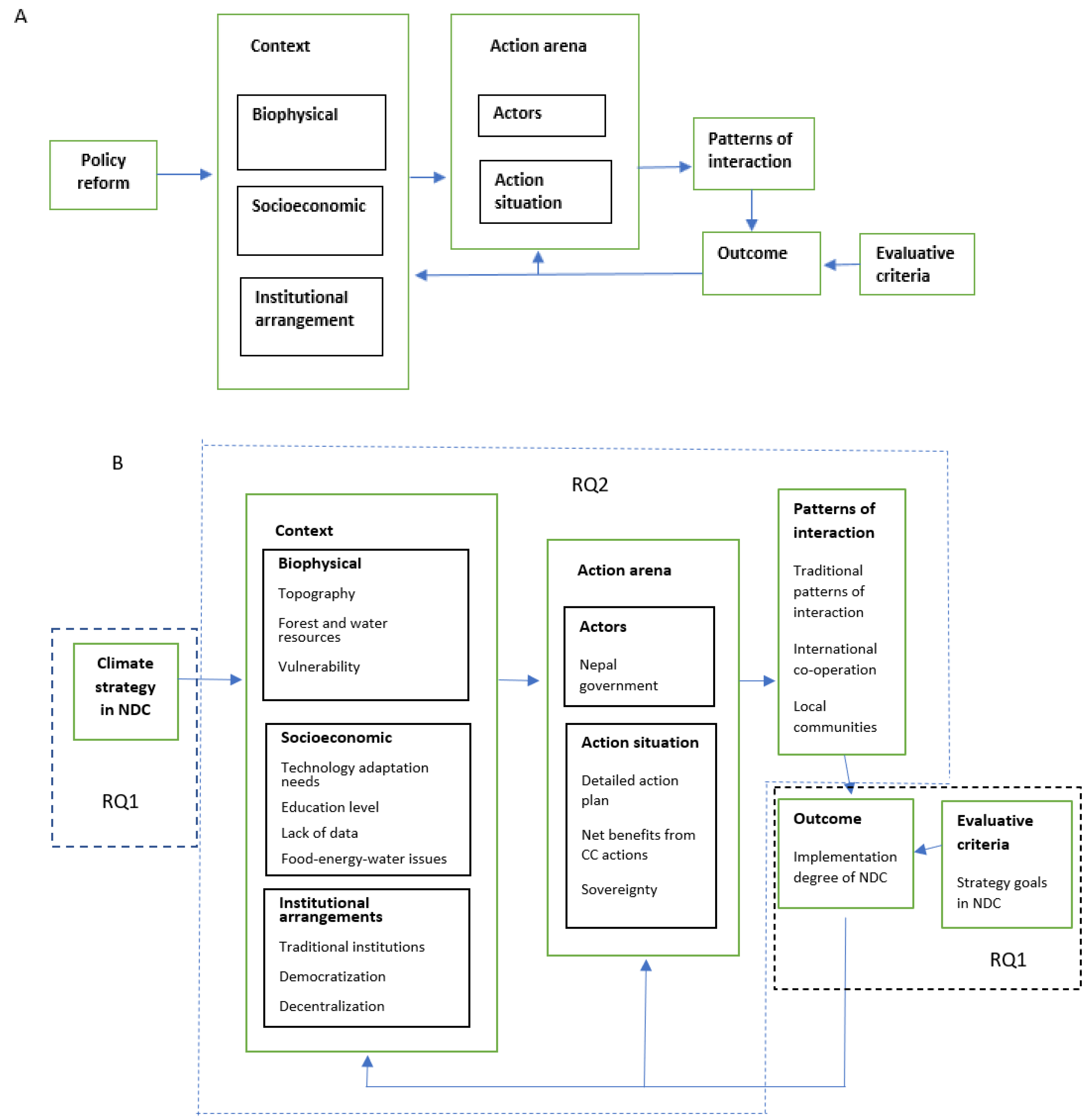
2.1. Institutional Analysis and Development Framework
2.2. Operationalization of the IAD Framework
2.2.1. Context
2.2.2. Action Arena
2.2.3. Patterns of Interaction
3. Materials and Methods
3.1. Case Study Approach
3.2. Data
3.3. Analytical Method
3.3.1. Step 1: Deriving the Evaluative Criteria (Goals) from the NDCs
3.3.2. Step 2: Coding Selected Policy Documents According to the Evaluative Criteria
3.3.3. Step 3: Codes Supplemented with Retrieved and Conducted Key Informant Interviews
4. Results
4.1. Degree of Implementation
4.2. Key Determinants and Dynamics (Drivers) of the National Climate Strategy Implementation
4.2.1. Context in Nepal
“Coordinated efforts across the ministries and line agencies, local governments, stakeholders, and rights holders, access to capacity building, technology transfer, and finance will be key to meet targets set.”
“Implement the LTS through federal, provincial, and local governments, in collaboration with other relevant stakeholders including youth, women, indigenous people, private sector as well as international bodies as it covers multidisciplinary areas.”
4.2.2. Action Arena
“clarity in roles and responsibilities of all three spheres of Nepal’s governments, engagement of the private sector and other agencies, enhanced stakeholder collaboration [42].”
4.2.3. Interaction Patterns
“LTS was created in collaboration with several governments, international and national organizations, and government line agencies. A series of consultations were held at the national and provincial levels.”
“Nepal is committed to accelerating climate action while adhering to the Paris Agreement’s common but differentiated responsibilities and respective capabilities.”
5. Discussion
5.1. Implementation Degree
5.2. Underlying Dynamics
5.2.1. Natural Resources and Low-Carbon Development
5.2.2. Socioeconomic Context
5.2.3. Governance
5.3. Funding
5.4. International Cooperation
6. Conclusions
Author Contributions
Funding
Informed Consent Statement
Conflicts of Interest
References
- Aklin, M.; Mildenberger, M. Prisoners of the wrong dilemma: Why distributive conflict, not collective action, characterizes the politics of climate change. Glob. Environ. Politics 2020, 20, 4–27. [Google Scholar] [CrossRef]
- Nigussie, Z.; Tsunekawa, A.; Haregeweyn, N.; Adgo, E.; Cochrane, L.; Floquet, A.; Abele, S. Applying Ostrom’s institutional analysis and development framework to soil and water conservation activities in north-western Ethiopia. Land Use Policy 2018, 71, 1–10. [Google Scholar] [CrossRef]
- Winkler, H.; Höhne, N.; Cunliffe, G.; Kuramochi, T.; April, A.; de Villafranca Casas, M.J. Countries start to explain how their climate contributions are fair: More rigour needed. Int. Environ. Agreem. Politics Law Econ. 2018, 18, 99–115. [Google Scholar] [CrossRef]
- Hale, T.; Held, D. Breaking the cycle of gridlock. Glob. Policy 2018, 9, 129–137. [Google Scholar] [CrossRef] [Green Version]
- Grubb, M.; Hourcade, J.C.; Neuhoff, K. Planetary Economics; Routledge: London, UK, 2014. [Google Scholar]
- Koontz, T.M. We finished the plan, so now what? Impacts of collaborative stakeholder participation on land use policy. Policy Stud. J. 2005, 33, 459–481. [Google Scholar] [CrossRef]
- Poudyal, B.H.; Maraseni, T.; Cockfield, G. Impacts of forest management on tree species richness and composition: Assessment of forest management regimes in Tarai landscape Nepal. Appl. Geogr. 2019, 111, 102078. [Google Scholar] [CrossRef]
- Lien, A.M.; Schlager, E.; Lona, A. Using institutional grammar to improve understanding of the form and function of payment for ecosystem services programs. Ecosystems 2018, 31 Pt A, 21–31. [Google Scholar] [CrossRef]
- Broto, V.C.; Bulkeley, H. A survey of urban climate change experiments in 100 cities. Glob. Environ. Change 2013, 23, 92–102. [Google Scholar] [CrossRef] [Green Version]
- Ostrom, E. A general framework for analyzing sustainability of social-ecological systems. Science 2009, 325, 419–422. [Google Scholar] [CrossRef]
- Pickering, J.; Persson, Å. Democratising planetary boundaries: Experts, social values and deliberative risk evaluation in Earth system governance. J. Environ. Policy Plan. 2020, 22, 59–71. [Google Scholar] [CrossRef] [Green Version]
- Nagoda, S. New discourses but same old development approaches? Climate change adaptation policies, chronic food insecurity and development interventions in northwestern Nepal. Glob. Environ. Change 2015, 35, 570–579. [Google Scholar] [CrossRef]
- Cole, D.H. Laws, norms, and the Institutional Analysis and Development framework. J. Inst. Econ. 2017, 13, 829–847. [Google Scholar] [CrossRef] [Green Version]
- UNCTAD. The Least Developed Countries Report 2019: The Present and Future of External Development Finance—Old Dependence, New Challenges. 2019. Available online: https://unctad.org/system/files/official-document/ldcr2019_en.pdf (accessed on 8 April 2022).
- Ostrom, E. Governing the Commons: The Evolution of Institutions for Collective Action; Cambridge University Press: Cambridge, UK, 1990. [Google Scholar]
- Roelich, K.; Giesekam, J. Decision making under uncertainty in climate change mitigation: Introducing multiple actor mo-tivations, agency and influence. Clim. Policy 2019, 19, 175–188. [Google Scholar] [CrossRef] [Green Version]
- Iacobuta, G.; Dubash, N.K.; Upadhyaya, P.; Deribe, M.; Höhne, N. National climate change mitigation legislation, strategy and targets: A global update. Clim. Policy 2018, 18, 1114–1132. [Google Scholar] [CrossRef] [Green Version]
- Tormos-Aponte, F.; García-López, G.A. Polycentric struggles: The experience of the global climate justice movement. Environ. Policy Gov. 2018, 28, 284–294. [Google Scholar] [CrossRef]
- Ostrom, E.; Gardner, R.; Walker, J.; Walker, J.M.; Walker, J. Rules, Games, and Common-Pool Resources; University of Michigan Press: Ann Arbor, MI, USA, 1994. [Google Scholar]
- Andersson, K. Understanding decentralized forest governance: An application of the institutional analysis and development framework. Sustain. Sci. Pract. Policy 2006, 2, 25–35. [Google Scholar] [CrossRef] [Green Version]
- Ostrom, E. Doing institutional analysis digging deeper than markets and hierarchies. In Handbook of New Institutional Economics; Ménard, C., Shirley, M.M., Eds.; Springer: Berlin/Heidelberg, Germany, 2005; pp. 819–848. [Google Scholar]
- Basurto, X.; Kingsley, G.; McQueen, K.; Smith, M.; Weible, C.M. A systematic approach to institutional analysis: Applying Crawford and Ostrom’s grammar. Political Resour. Q. 2010, 63, 523–537. [Google Scholar] [CrossRef] [Green Version]
- Siddiki, S.; Weible, C.M.; Basurto, X.; Calanni, J. Dissecting policy designs: An application of the institutional grammar tool. Policy Stud. J. 2011, 39, 79–103. [Google Scholar] [CrossRef] [Green Version]
- Dunlop, C.A.; Kamkhaji, J.C.; Radaelli, C.M. A sleeping giant awakes? The rise of the Institutional Grammar Tool (IGT) in policy research. J. Chin. Gov. 2019, 4, 163–180. [Google Scholar] [CrossRef]
- Weible, C.M.; Carter, D.P. The composition of policy change: Comparing Colorado’s 1977 and 2006 smoking bans. Policy Sci. 2015, 48, 207–231. [Google Scholar] [CrossRef]
- Feiock, R.C. Institutional collective action and local government collaboration. In Big Ideas in Collaborative Public Management; Blomgren Bingham, L., O’Leary, R., Eds.; Routledge: Abingdon-on-Thames, UK, 2014; pp. 205–220. [Google Scholar]
- Laudari, H.K.; Aryal, K.; Maraseni, T. A postmortem of forest policy dynamics of Nepal. Land Use Policy 2020, 91, 104338. [Google Scholar] [CrossRef]
- Messori, G.; Brocchieri, F.; Morello, E.; Ozgen, S.; Caserini, S. A climate mitigation action index at the local scale: Methodology and case study. J. Environ. Manag. 2020, 260, 110024. [Google Scholar] [CrossRef] [PubMed]
- Dhungana, S.P.; Satyal, P.; Yadav, N.P.; Bhattarai, B. Collaborative forest management in Nepal: Tenure, governance and contestations. J. For. Livelihood 2017, 15, 27–42. [Google Scholar] [CrossRef]
- Dhungana, H.; Maskey, G. Natural resources and social justice agenda in Nepal: From local experiences and struggles to policy reform. Public Policy 2019, 5, 7–31. [Google Scholar] [CrossRef]
- Ogino, K.; Nakayama, M.; Sasaki, D. Domestic socioeconomic barriers to hydropower trading: Evidence from Bhutan and Nepal. Sustainability 2019, 11, 2062. [Google Scholar] [CrossRef] [Green Version]
- Shrestha, A.; Bishwokarma, R.; Chapagain, A.; Banjara, S.; Aryal, S.; Mali, B.; Korba, P. Peer-to-peer energy trading in micro/mini-grids for local energy communities: A review and case study of Nepal. IEEE Access 2019, 7, 131911–131928. [Google Scholar] [CrossRef]
- Mohai, P.; Twight, B.W. Age and environmentalism: An elaboration of the Buttel model using national survey evidence. Soc. Sci. Q. 1987, 68, 798. [Google Scholar]
- Khanal, K.; Bracarense, N. Institutional Change in Nepal: Liberalization, Maoist Movement, Rise of Political Consciousness and Constitutional Change. Rev. Political Econ. 2021, 33, 145–166. [Google Scholar] [CrossRef]
- Sangha, K.K.; Russell-Smith, J.; Costanza, R. Mainstreaming indigenous and local communities’ connections with nature for policy decision-making. Glob. Ecol. Conserv. 2019, 19, e00668. [Google Scholar] [CrossRef]
- Sachs, J.D.; Woo, W.T.; Yoshino, N.; Taghizadeh-Hesary, F. Importance of green finance for achieving sustainable development goals and energy security. In Handbook of Green Finance; Springer: Singapore, 2019; pp. 3–12. [Google Scholar]
- Chhetri, B.B.K.; Johnsen, F.H.; Konoshima, M.; Yoshimoto, A. Community forestry in the hills of Nepal: Determinants of user participation in forest management. For. Policy Econ. 2013, 30, 6–13. [Google Scholar] [CrossRef]
- Mahat, T.J.; Bláha, L.; Uprety, B.; Bittner, M. Climate finance and green growth: Reconsidering climate-related institutions, investments, and priorities in Nepal. Environ. Sci. Eur. 2019, 31, 46. [Google Scholar] [CrossRef]
- Yin, R.K. The case study method as a tool for doing evaluation. Curr. Sociol. 1992, 40, 121–137. [Google Scholar] [CrossRef]
- Yin, R.K. Case Study Research: Design and Methods, 3rd ed.; Sage: Thousand Oaks, CA, USA, 2003. [Google Scholar]
- Schneider, A.; Ingram, H. Systematically Pinching Ideas: A Comparative Approach to Policy Design. Annu. Rev. Policy Des. 2017, 5, 61–80. [Google Scholar] [CrossRef] [Green Version]
- Government of Nepal. Long-Term Strategy for Net-Zero Emissions. 2021. Available online: https://unfccc.int/documents/307963 (accessed on 1 June 2022).
- World Bank Data. 2021. Available online: https://data.worldbank.org/ (accessed on 8 April 2022).
- Climate Action Tracker. 2021. Available online: https://climateactiontracker.org/ (accessed on 8 April 2022).
- Ministry of Population and Environment. Intended Nationally Determined Contributions. 2016. Available online: https://www4.unfccc.int/sites/submissions/INDC/Published%20Documents/Nepal/1/Nepal_INDC_08Feb_2016.pdf (accessed on 8 April 2022).
- Ministry of Law, Justice and Parlamentary Affairs. National Climate Change Policy, 2076 (2019) of Nepal-English. 2020. Available online: https://mofe.gov.np/downloadfile/climatechange_policy_english_1580984322.pdf (accessed on 8 April 2022).
- Ministry of Environment. Climate Change Policy. 2011. Available online: https://www.lse.ac.uk/GranthamInstitute/wp-content/uploads/laws/1494.pdf (accessed on 8 April 2022).
- Guna Raj Dhakal. Renewable Energy Confederation of Nepal (RECON). Available online: https://www.youtube.com/watch?v=YNOaq0M68GM (accessed on 8 April 2022).
- Kantipur TV HD. Dr. Maheshwor Dhakal|Good Morning Nepal|10 November 2019. Available online: https://www.youtube.com/watch?v=FDpMIfiQtO8&list=PLwUmS78P9jN2zxQnOaeuaRHR4AsE0v7oG&index=46 (accessed on 8 April 2022).
- IIED. CBA9 Session Interview: Nanki Kaur. Available online: https://www.youtube.com/watch?v=r7f5sYwLYi8 (accessed on 8 April 2022).
- Ranabhat, S.; Ghate, R.; Bhatta, L.D.; Agrawal, N.K.; Tankha, S. Policy coherence and interplay between climate change adaptation policies and the forestry sector in Nepal. Environ. Manag. 2018, 61, 968–980. [Google Scholar] [CrossRef] [PubMed]
- Badeeb, R.A.; Lean, H.H.; Clark, J. The evolution of the natural resource curse thesis: A critical literature survey. Resour. Policy 2017, 51, 123–134. [Google Scholar] [CrossRef]
- Doelman, J.C.; Stehfest, E.; van Vuuren, D.P.; Tabeau, A.; Hof, A.F.; Braakhekke, M.C.; Gernaat, D.E.H.J.; van den Berg, M.; Zeist, W.-J.; Daioglou, V.; et al. Afforestation for climate change mitigation: Potentials, risks and trade-offs. Glob. Change Biol. 2020, 26, 1576–1591. [Google Scholar] [CrossRef]
- Monasterolo, I.; Roventini, A.; Foxon, T.J. Uncertainty of climate policies and implications for economics and finance: An evolutionary economics approach. Ecol. Econ. 2019, 163, 177–182. [Google Scholar] [CrossRef]
- Beutel, D.; Tangen, D.; Carrington, S. Building bridges between global concepts and local contexts: Implications for inclusive education in Nepal, Sri Lanka, and Bangladesh. Int. J. Incl. Educ. 2019, 23, 109–124. [Google Scholar] [CrossRef]
- Solecki, W.; Rosenzweig, C.; Dhakal, S.; Roberts, D.; Barau, A.S.; Schultz, S.; Ürge-Vorsatz, D. City transformations in a 1.5 C warmer world. Nat. Clim. Change 2018, 8, 177–181. [Google Scholar] [CrossRef]
- Wilkie, D.; Painter, M. Factors of success in community forest conservation. Conserv. Sci. Pract. 2021, 3, e388. [Google Scholar] [CrossRef]
- Göpfert, C.; Wamsler, C.; Lang, W. Institutionalizing climate change mitigation and adaptation through city advisory committees: Lessons learned and policy futures. City Environ. Interact. 2019, 1, 100004. [Google Scholar] [CrossRef]
- Hovi, J.; Ward, H.; Grundig, F. Hope or despair? Formal models of climate cooperation. Environ. Resour. Econ. 2015, 62, 665–688. [Google Scholar] [CrossRef]
- Shrestha, A.; Baral, S. Socioeconomic factors affecting awareness and adaption of climate change: A Case Study of Banke District Nepal. Azarian J. Agric. 2018, 5, 96–102. [Google Scholar] [CrossRef]
- Kimengsi, J.N.; Bhusal, P. Community Forestry Governance: Lessons for Cameroon and Nepal. Soc. Nat. Resour. 2022, 35, 447–464. [Google Scholar] [CrossRef]
- Gautam, A.P.; Shivakoti, G.P. Conditions for successful local collective action in forestry: Some evidence from the hills of Nepal. Soc. Nat. Resour. 2005, 18, 153–171. [Google Scholar] [CrossRef]
- Ghimire, P.; Lamichhane, U. Community Based Forest Management in Nepal: Current Status, Successes and Challenges. Grassroots J. Nat. Resour. 2020, 3, 16–29. [Google Scholar] [CrossRef]
- Overland, I.; Sovacool, B.K. The misallocation of climate research funding. Energy Res. Soc. Sci. 2020, 62, 101349. [Google Scholar] [CrossRef]
- Tenzing, J.; Andrei, S.; Gaspar-Martins, G.; Jallow, B.P. Climate Finance for the Least Developed Countries: A Future for the LDCF? 2016. Available online: https://www.ldc-climate.org/wp-content/uploads/2017/12/ldc-perspectives-on-the-ldcf.pdf (accessed on 8 April 2022).
- Uddin, N.; Taplin, R. Regional cooperation in widening energy access and also mitigating climate change: Current programs and future potential. Glob. Environ. Change 2015, 35, 497–504. [Google Scholar] [CrossRef]
- Paavola, J. Institutions and environmental governance: A reconceptualization. Ecolocy Econ. 2007, 63, 93–103. [Google Scholar] [CrossRef]
- Leimbach, M.; Giannousakis, A. Burden sharing of climate change mitigation: Global and regional challenges under shared socio-economic pathways. Clim. Change 2019, 155, 273–291. [Google Scholar] [CrossRef]
- Ranjit, Y. History of Forest Management in Nepal: An Analysis of Political and Economic Perspective. Econ. J. Nepal 2019, 42, 12–28. [Google Scholar] [CrossRef]
- Fatemi, M.; Okyere, S.A.; Diko, S.K.; Kita, M. Multi-level climate governance in Bangladesh via climate change mainstreaming: Lessons for local climate action in Dhaka city. Urban Sci. 2020, 4, 24. [Google Scholar] [CrossRef]
- Yangka, D.; Rauland, V.; Newman, P. Carbon neutral policy in action: The case of Bhutan. Clim. Policy 2019, 19, 672–687. [Google Scholar] [CrossRef]


| Data | Organizations | Method | Codes | Outcome/Output | |
|---|---|---|---|---|---|
| Step 1 | NDC | Coding | Evaluative criteria | ||
| RQ1 | |||||
| Step 2 RQ2 | Ministry of Environment (2011) | Qualitative open coding for strategy goals IGT—degree analysis | Strategy goals Institutional statements | Comparing Evaluative criteria to policy documents Strategy goals’ implementation degrees in policy decisions | |
| Policy documents | |||||
| Second National Communication | |||||
| Nepal’s NDC | Ministry of Science, Technology, and Environment (2014) | ||||
| Subsidy Policy for Renewable Energy | Ministry of Population and Environment (2016) | ||||
| National Climate Change Policy | Ministry of Law, Justice and Parliamentary Affairs (2019) | ||||
| Climate Action Tracker | |||||
| Second Nationally Determined Contribution | Government of Nepal (2020) | ||||
| Nepal’s Long-term Strategy for Net-zero Emissions | Government of Nepal (2021) | ||||
| Step 3 | Interview with Nanki Kaur | IIED, 2015 | Qualitative coding | Operationalized IAD framework | Determinants of strategy goal implementation in policy decisions |
| Interview with Neelam Sharma, Rijal from AEPC | Conducted by the author in 2016 | ||||
| Interview with Dr. Maheshwor Dhakal | Kantipur TV Hd, 2019 | ||||
| Discussion organized by RECON | Guna Raj Dhakal, 2017 translated in 2018 | ||||
| World Bank Data |
| Strategic Goals (Objectives) | Example |
|---|---|
| Institutional strengthening | “The Government of Nepal is strengthening its institutions to ensure implementation of climate change and REDD plus programmes” |
| Forestation | “The Government has a strategy to maintain at least 40 percent of the total area of the country under forests.” |
| Energy | “To promote solar energy, renewable energy technologies and energy-efficient technology in urban areas” |
| Low-carbon development | “Nepal plans to formulate the Low Carbon Economic Development Strategy” |
| Finance mobilization | “The Government of Nepal is practicing a dedicated climate change budget code” |
| Categories (Strategic Goals) | Subcodes |
|---|---|
| Forestation | Efficient use of natural resources |
| Low-carbon development | Low-carbon development plan |
| Energy | Clean and renewable energy |
| Institutional strengthening | Governance arrangements |
| Regulation | |
| Enforcement systems | |
| Detailed action plan | |
| International cooperation | |
| Mainstreaming climate issues, research, and data | CC awareness |
| Education | |
| Capacity building | |
| Finance mobilization | Finance mobilization |
| Government funding |
| Scores | Explanation | Example from Data |
|---|---|---|
| + | Mentioned in the material, but missing plan details. | The production and use of renewable energy and energy-efficient technologies will be encouraged. |
| ++ | Detailed plan description in the material, employing the future tense. | The Low Carbon Economic Development Strategy and the National Strategy for Carbon Trade will be formulated and implemented. |
| +++ | Plans already implemented and mentioned in the past tense with details. | The community forest program, conducted with the participation of local communities, has played a pivotal role in reducing GHG emissions. |
| Subsidy Policy for Renewable Energy 2016 | Climate Change Policy 2019 | Second NDC 2020 | Long-Term Strategy for Net-Zero Emissions 2021 | ||
|---|---|---|---|---|---|
| Institutional arrangement | |||||
| Funding | Central Renewable Energy Fund | Bilateral and multilateral international financial mechanisms | LDC Fund bilateral/multilateral agencies and development partners. | LDC Fund, bilateral/multilateral agencies and development partners | |
| Implementation | AEPC and local bodies | Ministries of the Federation and Provinces and Local Levels | Federal, provincial and local governments | Federal, provincial, and local governments, | |
| Monitoring | AEPC and local bodies | The Ministry of Forests and Environment | Federal, provincial, and local governments | ||
| Codes (Evaluation Criteria) | Total | ||||
| Efficient use of natural resources | +++ | + | 4 | ||
| Forestation | +++ | +++ | + | 4 | |
| Low carbon development plan | ++ | + | +++ | 5 | |
| Education | ++ | ++ | 2 | ||
| Renewable energy | +++ | + | +++ | ++ | 6 |
| Governance arrangements | +++ | + | ++ | 5 | |
| Economic instruments | +++ | ++ | ++ | 5 | |
| Government funding | + | ++ | 3 | ||
| Carbon market | +++ | + | 4 | ||
| Capacity building | + | + | ++ | 3 | |
| Power relations | +++ | 3 | |||
| International cooperation | ++ | + | 2 | ||
| Financial mobilization | + | ++ | + | +++ | 5 |
| CC awareness | + | + | 1 | ||
| Local communities | +++ | +++ | +++ | 3 |
| Barriers | Enablers |
|---|---|
| Inadequate data | Active local communities |
| Dependence on international support | Aim for fair burden-sharing |
| Lack of leadership | Natural resource management |
| Resource curse |
Publisher’s Note: MDPI stays neutral with regard to jurisdictional claims in published maps and institutional affiliations. |
© 2022 by the authors. Licensee MDPI, Basel, Switzerland. This article is an open access article distributed under the terms and conditions of the Creative Commons Attribution (CC BY) license (https://creativecommons.org/licenses/by/4.0/).
Share and Cite
Havukainen, M.; Mikkilä, M.; Kahiluoto, H. Climate Policy Reform in Nepal through the Lenses of the Institutional Analysis and Development Framework. Sustainability 2022, 14, 7391. https://doi.org/10.3390/su14127391
Havukainen M, Mikkilä M, Kahiluoto H. Climate Policy Reform in Nepal through the Lenses of the Institutional Analysis and Development Framework. Sustainability. 2022; 14(12):7391. https://doi.org/10.3390/su14127391
Chicago/Turabian StyleHavukainen, Minna, Mirja Mikkilä, and Helena Kahiluoto. 2022. "Climate Policy Reform in Nepal through the Lenses of the Institutional Analysis and Development Framework" Sustainability 14, no. 12: 7391. https://doi.org/10.3390/su14127391
APA StyleHavukainen, M., Mikkilä, M., & Kahiluoto, H. (2022). Climate Policy Reform in Nepal through the Lenses of the Institutional Analysis and Development Framework. Sustainability, 14(12), 7391. https://doi.org/10.3390/su14127391

