Do Strategic Human Resources and Artificial Intelligence Help to Make Organisations More Sustainable? Evidence from Non-Governmental Organisations
Abstract
:1. Introduction
| Authors | Variables Tested | Findings |
|---|---|---|
| [20] | Organisational learning, business guanxi, and strategic performance | The findings concluded that when operating business in an emerging economy such as China, a right fit between organisational learning and guanxi networking can result in higher level of strategic performance. |
| [21] | Organisational learning capacity, entrepreneurial orientation, and small business performance | The study reported that a significant positive relationship between organisational learning capacity and entrepreneurship orientation. It was also reported that a positive relationship between entrepreneurial orientation and sales and market share growth. |
| [25] | Strategic human resource management practices, human capital development, employee commitment, and sustainable competitive advantage | The study reported that strategic HRM has a positive effect on sustainable competitive advantage. The study also concluded that employees’ commitment partially mediates the relationship between strategic HRM practices and sustainable competitive advantage. |
| [32] | Organisational learning capacity, knowledge sharing, human resource cost, adoption of environmental practices, and product innovation performance | The study reported that social and environmental developments are two crucial antecedents of product innovation performance. It was also reported that they both contribute to different pathway that result to product innovation performance. |
| [33] | Artificial intelligence and business process management | The study reported that deploying AI within an organisation would aid the organisation in automating inquiries and advice related to quality management, supply chain management, and fleet asset management. |
| [34] | Corporate social responsibility and organisational performance | The study reported a positive effect of CSR on the non-financial and financial performance in the context of the Jordanian telecommunication firms. |
2. Literature Review and Hypotheses Development
2.1. Organisational Learning (OL)
2.2. Corporate Social Responsibility (CSR)
2.3. Sustainable Organisational Performance (SOP)
2.4. Strategic Human Resource Management (SHRM)
2.5. Artificial Intelligence (AI)
2.6. Development of Hypotheses
2.6.1. Organisational Learning and Sustainable Organisational Performance
2.6.2. Organisational Learning, Strategic Human Resource Management, Artificial Intelligence, and Sustainable Organisational Performance
2.6.3. Artificial Intelligence and Sustainable Organisational Performance
2.6.4. Strategic Human Resource Management and Sustainable Organisational Performance
2.6.5. Corporate Social Responsibility, Strategic Human Resource Management, Artificial Intelligence, and Sustainable Organisational Performance
3. Research Methodology
3.1. Items Measurement
3.2. Data Collection and Sample Size
4. Results and Discussions
4.1. Model Measurements Assessment
4.2. Common Bias Method (CMB)
4.3. Testing of Hypotheses
5. Discussions and Conclusions
Limitations and Future Research
Author Contributions
Funding
Institutional Review Board Statement
Informed Consent Statement
Data Availability Statement
Conflicts of Interest
References
- Mahlasela, S.; Chinyamurindi, W.T. Technology-related factors and their influence on turnover intentions: A case of government employees in South Africa. Electron. J. Inf. Syst. Dev. Ctries. 2020, 86, e1. [Google Scholar] [CrossRef] [Green Version]
- Bamiatzi, V.; Bozos, K.; Cavusgil, S.T.; Hult, G.T.M. Revisiting the firm, industry, and country effects on profitability under recessionary and expansion periods: A multilevel analysis. Strateg. Manag. J. 2016, 37, 1448–1471. [Google Scholar] [CrossRef] [Green Version]
- Fernández-Mesa, A.; Alegre, J. Entrepreneurial orientation and export intensity: Examining the interplay of organisational learning and innovation. Int. Bus. Rev. 2015, 24, 148–156. [Google Scholar] [CrossRef]
- Zhu, C.; Liu, A.; Wang, Y. Integrating organisational learning with high-performance work system and entrepreneurial orientation: A moderated mediation framework. Front. Bus. Res. China 2019, 13, 1–24. [Google Scholar] [CrossRef]
- North, K.; Kumta, G. Knowledge Management: Value Creation through Organizational Learning; Springer: Cham, Switzerland, 2018. [Google Scholar]
- Kang, J.; Rhee, M.; Kang, K.H. Revisiting knowledge transfer: Effects of knowledge characteristics on organisational effort for knowledge transfer. Expert Syst. Appl. 2010, 37, 8155–8160. [Google Scholar] [CrossRef]
- Ansong, A. Corporate social responsibility and firm performance of Ghanaian SMEs: The role of stakeholder engagement. Cogent Bus. Manag. 2017, 4, 1333704. [Google Scholar] [CrossRef]
- Park, K.O. How CSV and CSR affect organisational performance: A productive behavior perspective. Int. J. Environ. Res. Public Health 2020, 17, 2556. [Google Scholar] [CrossRef] [Green Version]
- Singh, K.; Misra, M. Linking corporate social responsibility (CSR) and organisational performance: The moderating effect of corporate reputation. Eur. Res. Manag. Bus. Econ. 2021, 27, 100139. [Google Scholar] [CrossRef]
- Pantelica, D.; Sakalb, M.; Zehetner, A. Marketing and sustainability from the perspective of future decision-makers. South Africa J. Bus. Manag. 2016, 47, 37–47. [Google Scholar] [CrossRef] [Green Version]
- Nafei, W.A. Organisational learning and organisational performance: A correlation study in the Kingdom of Saudi Arabia. Am. Int. J. Soc. Sci. 2015, 4, 191–208. [Google Scholar]
- Santos-Vijande, M.L.; López-Sánchez, J.Á.; Trespalacios, J.A. How organisational learning affects a firm’s flexibility, competitive strategy, and performance. J. Bus. Res. 2012, 65, 1079–1089. [Google Scholar] [CrossRef]
- Argote, L.; Miron-Spektor, E. Organisational learning: From experience to knowledge. Organ. Sci. 2011, 22, 1123–1137. [Google Scholar] [CrossRef] [Green Version]
- Saha, N.; Gregar, A. Human resource management: As a source of sustained competitive advantage of the firms. Int. Proc. Econ. Dev. Res. 2012, 46, 1–5. [Google Scholar]
- Wamba-Taguimdje, S.L.; Wamba, S.F.; Kamdjoug, J.R.K.; Wanko, C.E.T. Influence of artificial intelligence (AI) on firm performance: The business value of AI-based transformation projects. Bus. Process Manag. J. 2020, 26, 1893–1924. [Google Scholar] [CrossRef]
- Babina, T.; Fedyk, A.; He, A.X.; Hodson, J. Artificial intelligence, firm growth, and industry concentration. Firm Growth, and Industry Concentration, 22 November 2020. [Google Scholar]
- Lauterbach, A. Artificial intelligence and policy: Quo Vadis? Digit. Policy Regul. Gov. 2019, 21, 238–263. [Google Scholar] [CrossRef]
- Wiljer, D.; Hakim, Z. Developing an Artificial Intelligence–Enabled Health Care Practice: Rewiring Health Care Professions for Better Care. J. Med. Imaging Radiat. Sci. 2019, 50 (Suppl. S2), S8–S14. [Google Scholar] [CrossRef] [Green Version]
- Lee, J.; Davari, H.; Singh, J.; Pandhare, V.J.M.l. Industrial Artificial Intelligence for Industry 4.0-based manufacturing systems. Manuf. Lett. 2018, 18, 20–23. [Google Scholar] [CrossRef]
- Chung, H.F.; Yang, Z.; Huang, P.H. How does organisational learning matter in strategic business performance? The contingency role of guanxi networking. J. Bus. Res. 2015, 68, 1216–1224. [Google Scholar] [CrossRef]
- Altinay, L.; Madanoglu, M.; De Vita, G.; Arasli, H.; Ekinci, Y. The interface between organisational learning capability, entrepreneurial orientation, and SME growth. J. Small Bus. Manag. 2016, 54, 871–891. [Google Scholar] [CrossRef] [Green Version]
- Azizi, B. The study of relationship between organizational learning and organizational performance. Rev. Adm. Diálogo 2017, 19, 164–172. [Google Scholar] [CrossRef] [Green Version]
- Popova-Nowak, I.V.; Cseh, M. The meaning of organisational learning: A meta-paradigm perspective. Hum. Resour. Dev. Rev. 2015, 14, 299–331. [Google Scholar] [CrossRef]
- Hakala, H. Strategic orientations in management literature: Three approaches to understanding the interaction between market, technology, entrepreneurial and learning orientations. Int. J. Manag. Rev. 2011, 13, 199–217. [Google Scholar] [CrossRef]
- Hamadamin, H.H.; Atan, T. The impact of strategic human resource management practices on competitive advantage sustainability: The mediation of human capital development and employee commitment. Sustainability 2019, 11, 5782. [Google Scholar] [CrossRef] [Green Version]
- Soares, A.; Melo, M. Gestão do terceiro setor: Uma prática social? Rev. Gestão USP 2010, 17, 1–11. [Google Scholar] [CrossRef]
- Phillips, S.; Hebb, T. Financing the third sector: Introduction. Policy Soc. 2010, 29, 181–187. [Google Scholar] [CrossRef]
- Curado, C.; Henriques, P.; Oliveira, M.; Martins, R. Organisational culture as an antecedent of knowledge sharing in NGOs. Knowl. Manag. Res. Pract. 2021, 19, 1–13. [Google Scholar] [CrossRef]
- Burlamaqui, A.; Rodriguez, M. A arte de compartilhar práticas e experiências no terceiro setor: Um estudo de caso. In Proceedings of the IX Congresso Nacional de Excelência em Gestão, Rio de Janeiro, Brazil, 20–22 June 2013. [Google Scholar]
- Junior, M.; Faria, M.; Fontenele, R. Gestão nas organizações do terceiro setor: Contribuição para um novo paradigma nos empreendimentos sociais. In Proceedings of the XXXIII Encontro da ANPAD, São Paulo, Brazil, 19–23 September 2009. [Google Scholar]
- Marteleto, R.M.; Ribeiro, L.B. Informação e Construção Do Conhecimento Para a Cidadania no Terceiro Setor. 2001. Available online: https://ridi.ibict.br/bitstream/123456789/185/1/MARTELETOIS2001.pdf (accessed on 8 January 2022).
- Muñoz-Pascual, L.; Curado, C.; Galende, J. The Triple Bottom Line on Sustainable Product Innovation Performance in SMEs: A Mixed Methods Approach. Sustainability 2019, 11, 1689. [Google Scholar] [CrossRef] [Green Version]
- Di Francescomarino, C.; Maggi, F.M. Preface to the Special Issue on Artificial Intelligence for Business Process Management 2018. J. Data Semant. 2020, 9, 1. [Google Scholar] [CrossRef] [Green Version]
- Al-ma’ ani, B.; Al-Qudah, S.; Shrouf, H. The impact of Corporate Social Responsibility on Organizational Performance in Telecommunication Sector in Jordan. Mod. Appl. Sci. 2019, 13, 1–11. [Google Scholar] [CrossRef]
- Pham, L.T.; Hoang, H.V. The relationship between organisational learning capability and business performance: The case of Vietnam firms. J. Econ. Dev. 2019, 21, 259–269. [Google Scholar] [CrossRef] [Green Version]
- Argyris, C.; Schon, D. Organizational learning: A theory of action perspective; Addison-Wesley: Reading, MA, USA, 1978. [Google Scholar]
- Huber, G.P. Organisational learning: The contributing processes and the literatures. Organ. Sci. 1991, 2, 88–115. [Google Scholar] [CrossRef]
- Nevis, E.C.; DiBella, A.J.; Gould, J.M. Understanding Organisations as Learning Systems; MIT: Cambridge, MA, USA, 1997. [Google Scholar]
- Lichtenthaler, U. An intelligence-based view of firm performance: Profiting from Artificial Intelligence. J. Innov. Manag. 2019, 7, 7–20. [Google Scholar] [CrossRef]
- Jerez-Gomez, P.; Céspedes-Lorente, J.; Valle-Cabrera, R. Organisational learning capability: A proposal of measurement. J. Bus. Res. 2005, 58, 715–725. [Google Scholar] [CrossRef]
- Lipshitz, R.; Popper, M.; Friedman, V.J. A multifacet model of organisational learning. J. Appl. Behav. Sci. 2002, 38, 78–98. [Google Scholar] [CrossRef]
- Noruzy, A.; Dalfard, V.M.; Azhdari, B.; Nazari-Shirkouhi, S.; Rezazadeh, A. Relations between transformational leadership, organisational learning, knowledge management, organisational innovation, and organisational performance: An empirical investigation of manufacturing firms. Int. J. Adv. Manuf. Technol. 2013, 64, 1073–1085. [Google Scholar] [CrossRef]
- Kim, B.J.; Nurunnabi, M.; Kim, T.H.; Jung, S.Y. The influence of corporate social responsibility on organisational commitment: The sequential mediating effect of meaningfulness of work and perceived organisational support. Sustainability 2018, 10, 2208. [Google Scholar] [CrossRef] [Green Version]
- Carroll, A.B. Corporate social responsibility: Evolution of a definitional construct. Bus. Soc. 1999, 38, 268–295. [Google Scholar] [CrossRef]
- Rowley, T.; Berman, S. A brand new brand of corporate social performance. Bus. Soc. 2000, 39, 397–418. [Google Scholar] [CrossRef]
- Carroll, A.B. A three-dimensional conceptual model of corporate performance. Acad. Manag. Rev. 1979, 4, 497–505. [Google Scholar] [CrossRef]
- Carroll, A.; Shabana, K. The business case for corporate social responsibility: A review of concepts, research and practice. Int. J. Manag. Rev. 2010, 12, 85–105. [Google Scholar] [CrossRef]
- Forsyth, T. Environmental responsibility and business regulation: The case of sustainable tourism. Geogr. J. 1997, 163, 270–280. [Google Scholar] [CrossRef]
- European Union. Green Paper: Promoting a European Framework for Corporate Social Responsibility; EU Commission: Brussels, Belgium, 2001. [Google Scholar]
- Abiola, I. Corporate social responsibility in Nigerian banking industry: When will the lip-service game end? J. Econ. Sustain. Dev. 2014, 5, 21–26. [Google Scholar]
- Omodero, C.O.; Ihendinihu, J.U. Impact of environmental and corporate social responsibility accounting on organisational financial performance: Evidence from selected listed firms in Nigeria stock exchange. J. Emerg. Trends Econ. Manag. Sci. 2016, 7, 291–306. [Google Scholar]
- Branco, M.; Rodrigues, L. Positioning Stakeholder Theory within the Debate on Corporate Social Responsibility. Electron. J. Bus. Ethics Organ. Stud. 2007, 12, 5–15. [Google Scholar]
- Jacinto, A.; Carvalho, I. Corporate social responsibility: The influence of organisational practices perceptions in employee’s performance and organisational identification. In New Research Trends Ineffectiveness, Health, and Work: A Criteos Scientific and Professional Account; CRITEOS: Paris, France, 2009; pp. 175–204. [Google Scholar]
- Richard, P.J.; Devinney, T.M.; Yip, G.S.; Johnson, G. Measuring organizational performance: Towards methodological best practice. J. Manag. 2009, 35, 718–804. [Google Scholar] [CrossRef] [Green Version]
- Al Aina, R.; Atan, T. The Impact of Implementing Talent Management Practices on Sustainable Organizational Performance. Sustainability 2020, 12, 8372. [Google Scholar] [CrossRef]
- Mikalef, P.; Gupta, M. Artificial intelligence capability: Conceptualisation, measurement calibration, and empirical study on its impact on organisational creativity and firm performance. Inf. Manag. 2021, 58, 103434. [Google Scholar] [CrossRef]
- Parast, M.M. An assessment of the impact of corporate social responsibility on organisational quality performance: Empirical evidence from the petroleum industry. Oper. Manag. Res. 2021, 14, 138–151. [Google Scholar] [CrossRef]
- Al Hammadi, F.; Hussain, M. Sustainable organisational performance: A study of health-care organisations in the United Arab Emirates. Int. J. Organ. Anal. 2019, 27, 169–186. [Google Scholar] [CrossRef]
- Lebas, M.; Euske, K.A. Conceptual and Operational Delineation of Performance. In Business Performance Measurement; Cambridge University Press: Cambridge, UK, 2006. [Google Scholar]
- Corvellec, H. Performance: From one language into another or the mutations of a notion. In Proceedings of the Seventeenth European Accounting Association Annual Congress, Venice, Italy, 6–8 April 1994. [Google Scholar]
- Tseng, S.M. The impact of knowledge management capabilities and supplier relationship management on corporate performance. Int. J. Prod. Econ. 2014, 154, 39–47. [Google Scholar] [CrossRef]
- Maltz, A.C.; Shenhar, A.J.; Reilly, R.R. Beyond the balanced scorecard: Refining the search for organisational success measures. Long-Range Plan. 2003, 36, 187–204. [Google Scholar] [CrossRef]
- Dyer, L.; Reeves, T. Human resource strategies and firm performance: What do we know, where do we need to go? Int. J. Hum. Resour. Manag. 1995, 6, 656–670. [Google Scholar] [CrossRef] [Green Version]
- Banker, D.R.; Mashruwala, R.; Tripathy, A. Does a di_erentiation strategy lead to more sustainable financial performance than a cost leadership strategy? Manag. Decis. 2014, 52, 872–896. [Google Scholar] [CrossRef]
- Altarawneh, I.I. Strategic human resources management and its impact on performance: The case from Saudi Arabia. Int. J. Bus. Manag. Econ. Res. 2016, 7, 486–503. [Google Scholar]
- Madera, J.M.; Dawson, M.; Guchait, P.; Belarmino, A.M. Strategic human resources management research in hospitality and tourism: A review of current literature and suggestions for the future. Int. J. Contemp. Hosp. Manag. 2017, 29, 48–67. [Google Scholar] [CrossRef]
- Sarker, M.S.I.; Rahman, M.A. Effect of Strategic Human Resources Management (HRM) Practices on Perceived Financial Performance of Non-Governmental Organisations: Empirical Evidence from RDRS Bangladesh. Eur. J. Bus. Manag. 2018, 10, 99–110. [Google Scholar]
- Mac Duffie, J.P. Human resource bundles and manufacturing performance: Organisational logic and flexible. Ind. Labor Relat. Rev. 1995, 48, 197–221. [Google Scholar] [CrossRef]
- McMahan, G.C.; Virick, N.; Wright, P.M. Alternative theoretical perspectives for SHRM: Progress, problems and prospects. In Research in Personnel and Human Resource Management; Wright, P.M., Dyer, L., Boudreau, J., Milkovich, G., Eds.; JAI Press: Stamford, CT, USA, 1999; pp. 92–122. [Google Scholar]
- Findikli, M.A.; Yozgat, U.; Rofcanin, Y. Examining organisational innovation and knowledge management capacity the central role of strategic human resources practices (SERPs). Procedia-Soc. Behav. Sci. 2015, 181, 377–387. [Google Scholar] [CrossRef] [Green Version]
- Greer, C.R. Strategic Human Resource Management: A General Managerial Approach, 2nd ed.; Prentice-Hall: Upper Saddle River, NJ, USA, 2001. [Google Scholar]
- Hsu, L.C.; Wang, C.H. Clarifying the effect of intellectual capital on performance: The mediating role of dynamic capability. Br. J. Manag. 2012, 23, 179–205. [Google Scholar] [CrossRef]
- Wright, P.M.; Nishii, L.H. Strategic HRM and organisational behavior: Integrating multiple levels of analysis. In Human Resource Management and Performance: Progress and Prospects; Guest, D., Paauwe, J., Wright, P., Eds.; Blackwell Publishing: Hoboken, NJ, USA, 2007. [Google Scholar]
- Farnham, D. Human Resource Management in Context: Strategy, Insights and Solutions, 3rd ed.; CIPD: London, UK, 2010. [Google Scholar]
- Chang, W.A.; Huang, T.C. Relationship between Strategic Human Resource Management and Firm Performance. Int. J. Manpow. 2005, 36, 434–449. [Google Scholar] [CrossRef]
- Guest, D.E. Personnel and HRM: Can you tell the difference? Pers. Manag. 1989, 21, 48–51. [Google Scholar]
- Oliveira, M.; Sousa, M.; Silva, R.; Santos, T. Strategy and human resources management in non-profit organisations: Its interaction with open innovation. J. Open Innov. Technol. Mark. Complex. 2021, 7, 75. [Google Scholar] [CrossRef]
- Haenlein, M.; Kaplan, A.J.C.M.R. A brief history of artificial intelligence: On the past, present, and future of artificial intelligence. Calif. Manag. Rev. 2019, 61, 5–14. [Google Scholar] [CrossRef]
- Pwc. Sizing the Prize: Exploiting the AI Revolution, What’s the Real Value of AI for Your Business and How Can You Capitalise? PwC’s Global Artificial Intelligence Study. 2019. Available online: https://www.pwc.com/gx/en/issues/data-and-analytics/publications/artificial-intelligence-study.html (accessed on 22 March 2022).
- CIGREF. Intelligence Artificielle et Capital Humain, Quels Défis Pour Les Entreprises? 2018. Available online: https://www.cigref.fr/wp/wp-content/uploads/2018/10/CigrefIntelligence-Artificielle-en-entreprise-Strategies-gouvernances-challenges-Data-Intelligence-2018.pdf (accessed on 22 March 2022).
- Sikdar, S. Artificial intelligence, its impact on innovation, and the Google effect. Clean Technol. Environ. Policy 2018, 20, 1–2. [Google Scholar] [CrossRef] [Green Version]
- Kuzey, C.; Uyar, A.; Delen, D. The impact of multinationality on firm value: A comparative analysis of machine learning techniques. Decis. Support Syst. 2014, 59, 127–142. [Google Scholar] [CrossRef]
- Johnson, K.W.; Torres Soto, J.; Glicksberg, B.S.; Shameer, K.; Miotto, R.; Ali, M.; Dudley, J.T. Artificial Intelligence in Cardiology. J. Am. Coll. Cardiol. 2018, 71, 2668–2679. [Google Scholar] [CrossRef]
- Jiang, F.; Jiang, Y.; Zhi, H.; Dong, Y.; Li, H.; Ma, S. neurology, v. Artificial intelligence in healthcare: Past, present and future. BMJ J. 2017, 2, 230–243. [Google Scholar]
- De Geus, A. Planning as learning. Harv. Bus. Rev. 1988, 66, 70–74. [Google Scholar]
- Stata, R. Organisational learning-the key to management innovation. Sloan Manag. Rev. 1989, 30, 63–74. [Google Scholar]
- Fiol, C.M.; Lyles, M.A. Organisational learning. Acad. Manag. Rev. 1985, 10, 803–813. [Google Scholar] [CrossRef]
- Slater, S.F.; Narver, J.C. Market orientation and the learning organization. J. Mark. 1995, 59, 63–74. [Google Scholar] [CrossRef]
- Zgrzywa-Ziemak, A. The impact of organisational learning on organisational performance. Manag. Bus. Adm. Cent. Eur. 2015, 23, 98–112. [Google Scholar] [CrossRef]
- Hajipour, B.; Kord, M. The effects of strategic alliances on relationships between organisational learning, innovation and financial performance. Improv. Chang. Manag. Stud. 2011, 21, 142–166. [Google Scholar]
- Hoe, S.L.; McShane, S. Structural and informal knowledge acquisition and dissemination in organisational learning: An exploratory analysis. Learn. Organ. 2010, 17, 364–386. [Google Scholar]
- Jiménez, D.J.; Valle, R.S. Innovation, organisational learning, and performance. J. Bus. Res. 2011, 64, 408–417. [Google Scholar] [CrossRef]
- Perez Lopez, S.; Peon, J.M.; Ordas, C.M. Organisational learning as a determining factor in business performance. Learn. Organ. 2005, 12, 227–245. [Google Scholar] [CrossRef]
- Montes, J.L.; Moreno, A.R.; Morales, V.G. Influence of support leadership and teamwork cohesion on organisational learning, innovation and performance: An empirical examination. Technovation 2005, 25, 1159–1172. [Google Scholar] [CrossRef]
- Pham, T.L. Organizational Learning and Information Technology Capability: Effects on Business Performance; Vietnam National University Publishing House: Hanoi, Vietnam, 2016. [Google Scholar]
- Mazlumi, N.; Mahmoud, Z.; Naqvi, S.; Ali, M.; Rabbani, A. The relationship between organizational learning, continuous improvement and organizational trust and organizational performance (companies representing insurance services). Insur. Res. Twenty Ninth 2014, 2, 163–182. [Google Scholar]
- Suliyanto, S.; Rahab, R. The role of market orientation and learning orientation in improving innovativeness and performance of small and medium enterprises. Asian Soc. Sci. 2012, 8, 134–145. [Google Scholar] [CrossRef] [Green Version]
- Kocoglu, I.; Imamoglu, S.Z.; Ince, H. At the intersection of dynamic capabilities and organisational learning: Organisational learning capability as a determinant of innovation and performance. In Proceedings of the 7th European Conference on Innovation and Entrepreneurship, Santarem, Portugal, 20–21 September 2012; pp. 384–393. [Google Scholar]
- Prieto, I.; Revilla, E. Learning capability and business performance: A non-financial and financial assessment. Learn. Organ. 2006, 13, 166–185. [Google Scholar] [CrossRef]
- Allen, D.G. Retaining Talent: A Guide to Analysing and Managing Employee Turnover. 2016. Available online: https://www.shrm.org/hrtoday/trends-and-forecasting/special-reports-and-expert-views/Documents/RT.pdf (accessed on 11 January 2022).
- Sandy Sou, K.I.; McCartney, G. An assessment of the human resources challenges of Macao’s meeting, incentive, convention, and exhibition (MICE) industry. J. Hum. Resour. Hosp. Tour. 2015, 14, 244–266. [Google Scholar] [CrossRef]
- Ivanov, S.; Webster, C. Adoption of robots, artificial intelligence and service automation by travel, tourism and hospitality companies—A cost-benefit analysis. In Proceedings of the International Scientific Conference Contemporary Tourism—Traditions and Innovations, Sofia, Bulgaria, 19–21 October 2017. [Google Scholar]
- Kelly, C.J.; Karthikesalingam, A.; Suleyman, M.; Corrado, G.; King, D. Key challenges for delivering clinical impact with artificial intelligence. BMC Med. 2019, 17, 195. [Google Scholar] [CrossRef] [PubMed] [Green Version]
- Lin, C.H.; Peng, C.H.; Kao, D.T. The innovativeness effect of market orientation and learning orientation on business performance. Int. J. Manpow. 2008, 29, 752–772. [Google Scholar] [CrossRef]
- Pesämaa, O.; Shoham, A.; Wincent, J.; Ruvio, A.A. How a learning orientation affects drivers of innovativeness and performance in service delivery. J. Eng. Technol. Manag. 2013, 30, 169–187. [Google Scholar] [CrossRef]
- Panayides, P.M. The impact of organisational learning on relationship orientation, logistics service effectiveness and performance. Ind. Mark. Manag. 2007, 36, 68–80. [Google Scholar] [CrossRef]
- Tariq, M.U.; Poulin, M.; Abonamah, A.A. Achieving Operational Excellence Through Artificial Intelligence: Driving Forces and Barriers. Front. Psychol. 2021, 12, 686624. [Google Scholar] [CrossRef]
- Akgun, A.E.; Keskin, H.; Byrne, J.C.; Aren, S. Emotional and learning capability and their impact on product innovativeness and firm performance. Technovation 2007, 27, 501–513. [Google Scholar] [CrossRef]
- Sarc, R.; Curtis, A.; Kandlbauer, L.; Khodier, K.; Lorber, K.E.; Pomberger, R. Digitalisation and intelligent robotics in value chain of circular economy-oriented waste management–A review. Waste Manag. 2019, 95, 476–492. [Google Scholar] [CrossRef]
- Salvi, A.; Vitolla, F.; Rubino, M.; Giakoumelou, A.; Raimo, N. Online information on digitalisation processes and its impact on firm value. J. Bus. Res. 2021, 124, 437–444. [Google Scholar] [CrossRef]
- Stoldt, J.; Trapp, T.U.; Toussaint, S.; Süße, M.; Schlegel, A.; Putz, M. Planning for digitalisation in SMEs using tools of the digital factory. Procedia CIRP 2018, 72, 179–184. [Google Scholar] [CrossRef]
- Masood, T.; Egger, J. Adopting augmented reality in the age of industrial digitalisation. Comput. Ind. 2020, 115, 103112. [Google Scholar] [CrossRef]
- Antikainen, M.; Uusitalo, T.; Kivikyto-Reponen, P. Digitalisation as an enabler of circular economy. Proc. CIRP 2018, 73, 45–49. [Google Scholar] [CrossRef]
- Barnewold, L.; Lottermoser, B.G. Identification of digital technologies and digitalisation trends in the mining industry. Int. J. Min. Sci. Technol. 2020, 30, 747–757. [Google Scholar] [CrossRef]
- Dimba, B.; K’Obonyo, P. Strategic human resource management practices: Effects on performance. Afr. J. Econ. Manag. Stud. 2010, 12, 28–137. [Google Scholar]
- Delaney, J.T.; Huselid, M.A. The impact of human resource management practices on perceptions of organisational performance. Acad. Manag. J. 1996, 39, 949–969. [Google Scholar]
- Daley, D.M. Strategic human resources management. Public Pers. Manag. 2012, 120–125. [Google Scholar]
- Waiganjo, E.; Mukulu, E.; Kahiri, J. Relationship between strategic human resource management and firm performance of Kenya’s corporate organisations. Int. J. Humanit. Soc. Sci. 2012, 2, 63–66. [Google Scholar]
- Bjorkman, I.; Fan, X. Human resource management and the performance of western firms in China. Int. J. Hum. Resour. Manag. 2002, 13, 853–864. [Google Scholar] [CrossRef]
- Law, K.S.; Tse, D.K.; Zhou, N. Does human resource management matter in a transitional economy? China as an example. J. Int. Bus. Stud. 2003, 34, 255–265. [Google Scholar] [CrossRef]
- Osisiomi, H.; Nzewi, H.; Nwoye, P. Corporate social responsibility and performance of selected firms in Nigeria. Int. J. Res. Bus. Manag. 2015, 3, 57–68. [Google Scholar]
- Odetayo, T.A.; Adeyemi, A.Z.; Sajuyigbe, A.S. Impact of corporate social responsibility on profitability of Nigerian banks. Int. J. Acad. Res. Bus. Soc. Sci. 2014, 4, 252–263. [Google Scholar]
- Anyafufu, O. Corporate social responsibility in Nigeria. Int. J. Bus. Res. Dev. 2010, 3, 86–98. [Google Scholar]
- Garay, L.; Font, X. Doing good to do well? Corporate social responsibility reasons, practices and impacts in small and medium accommodation enterprises. Int. J. Hosp. Manag. 2011, 31, 329–337. [Google Scholar] [CrossRef] [Green Version]
- Skare, M.; Goja, T. Corporate social responsibility and corporate financial performance—Is there a link? Econ. Res. 2012, 25, 215–242. [Google Scholar] [CrossRef] [Green Version]
- Farooq, O.; Payaud, M.; Merunka, D.; Valette-Florence, P. The impact of corporate social responsibility on organisational commitment: Exploring multiple mediation mechanisms. J. Bus. Ethics 2014, 125, 563–580. [Google Scholar] [CrossRef]
- Irabora, I.E. Corporate social responsibility and organisational performance in Guinness Nigeria Plc, Benin City. World Sci. News 2019, 126, 1–10. [Google Scholar]
- Maletič, M.; Maletič, D.; Dahlgaard, J.; Dahlgaard-Park, S.M.; Gomišček, B. The relationship between sustainability-oriented innovation practices and organisational performance: Empirical evidence from Slovenian organisations. Organizacija 2014, 47, 3–13. [Google Scholar] [CrossRef] [Green Version]
- Kock, N. Full latent growth and its use in PLS-SEM: Testing moderating relationships. Data Anal. Perspect. J. 2020, 1, 1–5. [Google Scholar]
- Moguluwa, S.C.; Odugbesan, J.A.; Rjoub, H.; Iloka, C.B. Cost and competitiveness of agricultural produce in Nigeria: Impact on exportation. Custos E Agronegocio Line 2021, 17, 64–86. [Google Scholar]
- Kock, N. Common method bias in PLS-SEM: A full collinearity assessment approach. Int. J. e-Collab. 2015, 11, 1–10. [Google Scholar] [CrossRef] [Green Version]
- Kock, N.; Lynn, G.S. Lateral collinearity and misleading results in variance-based SEM: An illustration and recommendations. J. Assoc. Inf. Syst. 2012, 13, 546–580. [Google Scholar] [CrossRef] [Green Version]
- Kock, N. Advanced mediating effects tests, multi-group analyses, and measurement model assessments in PLS-based SEM. Int. J. e-Collab. 2014, 10, 1–13. [Google Scholar] [CrossRef] [Green Version]
- Fornell, C.; Larcker, D.F. Evaluating structural equation models with unobservable variables and measurement error. J. Mark. Res. 1981, 18, 39–50. [Google Scholar] [CrossRef]
- Adetola, O.J.; Aghazadeh, S.; Abdullahi, M. Perceived environmental concern, knowledge, and intention to visit green hotels: Do perceived consumption values matter? Pak. J. Commer. Soc. Sci. 2021, 15, 240–264. [Google Scholar]
- Hair, J.F.; Risher, J.J.; Sarstedt, M.; Ringle, C.M. When to use and how to report the results of PLS-SEM. Eur. Bus. Rev. 2019, 31, 2–24. [Google Scholar] [CrossRef]
- Westland, J.C. Partial least squares path analysis. In Structural Equation Models; Springer: Cham, Switzerland, 2015; pp. 23–46. [Google Scholar]
- Gray, G.R.; Shasky, C. Training Practices in State Government Agencies. Public Pers. Manag. 2007, 26, 178–197. [Google Scholar] [CrossRef]
- Hughes, C.; Robert, L.; Frady, K.; Arroyos, A. Artificial Intelligence, Employee Engagement, Fairness, and Job Outcomes, Managing Technology and Middle- and Low-skilled Employees (The Changing Context of Managing People); Emerald Publishing Limited: Bradford, UK, 2019; pp. 61–68. [Google Scholar]


| Constructs | Measurement Items | Factor Loading | FVIF |
|---|---|---|---|
| Strategic Human Resource Management | (∝ = 0.918; CR = 0.934; AVE = 0.670) | 1.926 | |
| SHRM1 | 0.812 | ||
| SHRM2 | 0.863 | ||
| SHRM3 | 0.822 | ||
| SHRM4 | 0.843 | ||
| SHRM5 | 0.831 | ||
| SHRM6 | 0.775 | ||
| Artificial Intelligence | (∝ = 0.868; CR = 0.899; AVE = 0.562) | 1.865 | |
| AI1 | 0.622 | ||
| AI2 | 0.780 | ||
| AI3 | 0.809 | ||
| AI4 | 0.801 | ||
| AI5 | 0.758 | ||
| AI6 | 0.792 | ||
| Organisational Learning | (∝ = 0.890; CR = 0.913; AVE = 0.572) | ||
| OL1 | 0.713 | ||
| OL2 | 0.734 | ||
| OL3 | 0.736 | ||
| OL4 | 0.754 | ||
| OL5 | 0.775 | ||
| OL6 | 0.551 | ||
| OL7 | 0.839 | ||
| OL8 | 0.767 | ||
| OL9 | 0.324 * | ||
| OL10 | 0.746 | ||
| OL11 | 0.521 | ||
| OL12 | 0.689 | ||
| OL13 | 0.683 | ||
| OL14 | 0.201 * | ||
| OL15 | 0.851 | ||
| OL16 | 0.891 | ||
| Corporate Social Responsibility | (∝ = 0.907; CR = 0.924; AVE = 0.555) | 2.391 | |
| CSR1 | 0.825 | ||
| CSR2 | 0.639 | ||
| CSR3 | 0.731 | ||
| CSR4 | 0.689 | ||
| CSR5 | 0.575 | ||
| CSR6 | 0.700 | ||
| CSR7 | 0.767 | ||
| CSR8 | 0.727 | ||
| CSR9 | 0.833 | ||
| CSR10 | 0.848 | ||
| CSR11 | 0.762 | ||
| CSR12 | 0.322 * | ||
| CSR13 | 0.648 | ||
| CSR14 | 0.657 | ||
| CSR15 | 0.789 | ||
| CSR16 | 0.890 | ||
| CSR17 | 0.910 | ||
| CSR18 | 0.830 | ||
| CSR19 | 0.910 | ||
| CSR20 | 0.907 | ||
| Sustainable Organisational Performance | (∝ = 0.867; CR = 0.898; AVE = 0.562) | 2.810 | |
| SOP1 | 0.467 | ||
| SOP2 | 0.790 | ||
| SOP3 | 0.889 | ||
| SOP4 | 0.984 | ||
| SOP5 | 0.677 | ||
| SOP6 | 0.890 | ||
| SOP7 | 0.763 | ||
| SOP8 | 0.567 | ||
| SOP9 | 0.801 | ||
| SOP10 | 0.911 |
| SHRM | AI | OL | CSR | SOP | |
|---|---|---|---|---|---|
| SHRM | 0.819 | ||||
| AI | 0.645 | 0.749 | |||
| OL | 0.103 | 0.084 | 0.756 | ||
| CSR | 0.115 | 0.113 | 0.672 | 0.745 | |
| SOP | 0.220 | 0.162 | 0.707 | 0.718 | 0.749 |
| Indices | Coefficient | Decision |
|---|---|---|
| APC | 0.182 | p < 0.001 |
| ARS | 0.579 | p < 0.001 |
| AVIF | 2.398 | Acceptable if ≤5, ideally ≤3.3 |
| AFVIF | 3.293 | Acceptable if ≤5, ideally ≤3.3 |
| GOF | 0.667 | Small ≥ 0.1, medium ≥ 0.25, large ≥ 0.36 |
| RSCR | 0.919 | Acceptable if ≥0.9, ideally =1 |
| SRMR | 0.096 | Acceptable if ≤0.1 |
| SChS | 1.233 | p < 0.001 |
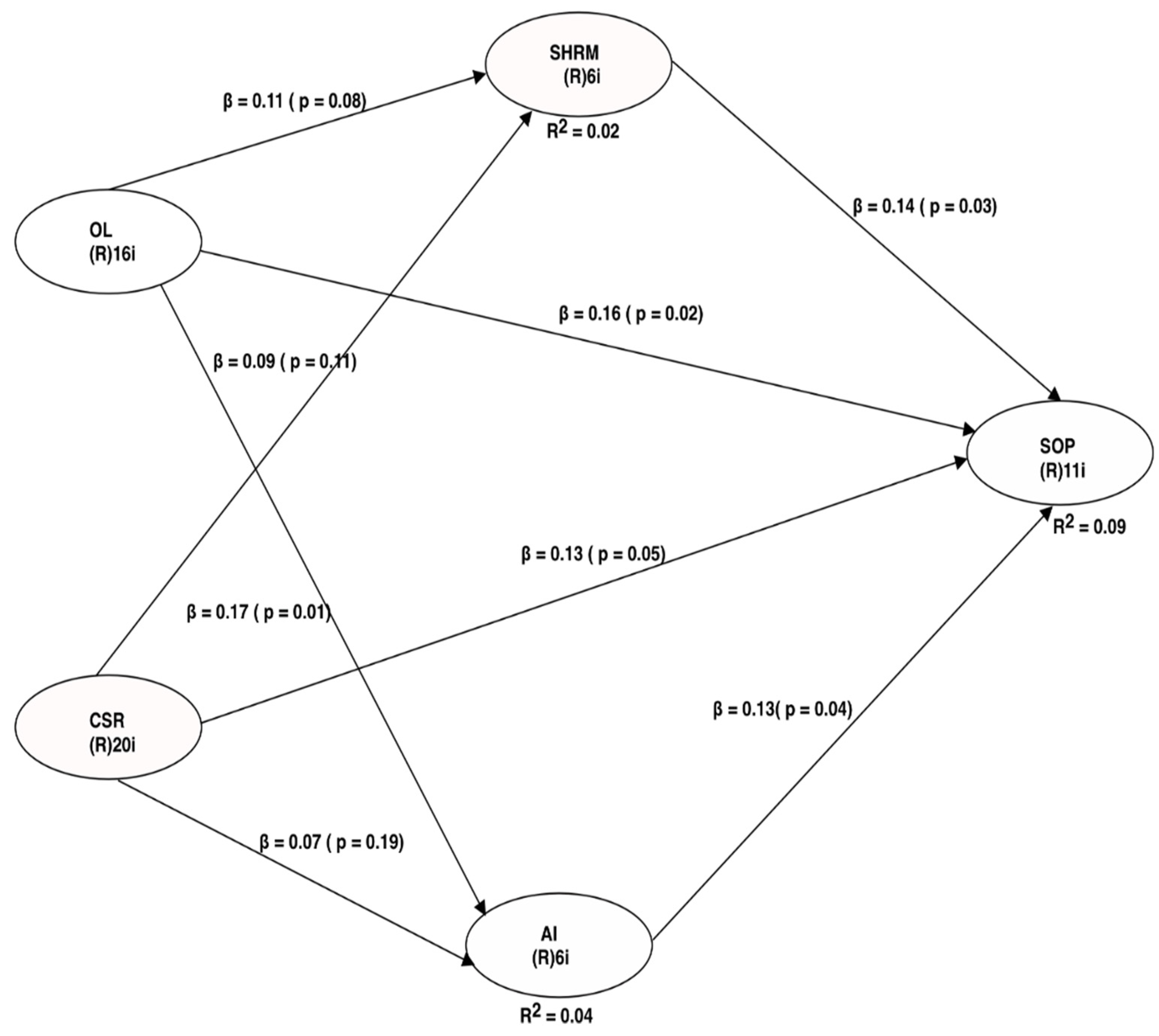
| Hypothesis | Interaction | Path Coefficient | p Value | Decision |
|---|---|---|---|---|
| H1 | OL → SOP | 0.16 | 0.02 | Accepted |
| H2 | OL → SHRM | 0.11 | 0.08 | Rejected |
| H3 | OL → AI | 0.17 | <0.01 | Accepted |
| H4a | OL → SHRM → SOP | 0.24 | <0.01 | Accepted |
| H4b | OL → AI → SOP | 0.56 | 0.03 | Accepted |
| H5 | AI → SOP | 0.13 | 0.04 | Accepted |
| H6 | SHRM → SOP | 0.14 | 0.03 | Accepted |
| H7 | CSR → SOP | 0.13 | 0.05 | Accepted |
| H8 | CSR → SHRM | 0.09 | 0.11 | Rejected |
| H9 | CSR → AI | 0.07 | 0.19 | Rejected |
| H10a | CSR → SHRM → SOP | 0.26 | <0.01 | Accepted |
| H10b | CSR → AI → SOP | 0.17 | <0.01 | Accepted |
Publisher’s Note: MDPI stays neutral with regard to jurisdictional claims in published maps and institutional affiliations. |
© 2022 by the authors. Licensee MDPI, Basel, Switzerland. This article is an open access article distributed under the terms and conditions of the Creative Commons Attribution (CC BY) license (https://creativecommons.org/licenses/by/4.0/).
Share and Cite
Alnamrouti, A.; Rjoub, H.; Ozgit, H. Do Strategic Human Resources and Artificial Intelligence Help to Make Organisations More Sustainable? Evidence from Non-Governmental Organisations. Sustainability 2022, 14, 7327. https://doi.org/10.3390/su14127327
Alnamrouti A, Rjoub H, Ozgit H. Do Strategic Human Resources and Artificial Intelligence Help to Make Organisations More Sustainable? Evidence from Non-Governmental Organisations. Sustainability. 2022; 14(12):7327. https://doi.org/10.3390/su14127327
Chicago/Turabian StyleAlnamrouti, Amal, Husam Rjoub, and Hale Ozgit. 2022. "Do Strategic Human Resources and Artificial Intelligence Help to Make Organisations More Sustainable? Evidence from Non-Governmental Organisations" Sustainability 14, no. 12: 7327. https://doi.org/10.3390/su14127327
APA StyleAlnamrouti, A., Rjoub, H., & Ozgit, H. (2022). Do Strategic Human Resources and Artificial Intelligence Help to Make Organisations More Sustainable? Evidence from Non-Governmental Organisations. Sustainability, 14(12), 7327. https://doi.org/10.3390/su14127327

