Next Article in Journal
Modification of Nutrient Requirements for a Four Crop-Based Cropping System to Increase System Productivity, Maintain Soil Fertility, and Achieve Sustainable Intensification
Previous Article in Journal
Visual Thinking Strategies—Theory and Applied Areas of Insertion
 
 
Font Type:
Arial Georgia Verdana
Font Size:
Aa Aa Aa
Line Spacing:
Column Width:
Background:
Article

Impact of Social Media, Extended Parallel Process Model (EPPM) on the Intention to Stay at Home during the COVID-19 Pandemic

1
School of Media and Communication, Shanghai JiaoTong University, Shanghai 200240, China
2
Faculty of Philosophy, University of Zagreb, 10000 Zagreb, Croatia
3
Zagreb School of Economics and Management, 10000 Zagreb, Croatia
4
Luxembourg School of Business, 2453 Luxembourg, Luxembourg
5
School of Management, Huazhong University of Science and Technology, Wuhan 430074, China
6
Fergana Polytechnic Institute, Fergana 150100, Uzbekistan
*
Authors to whom correspondence should be addressed.
Sustainability 2022, 14(12), 7192; https://doi.org/10.3390/su14127192
Submission received: 28 January 2022 / Revised: 29 May 2022 / Accepted: 30 May 2022 / Published: 12 June 2022

Abstract

Considering how communities perceive the threat and risks of COVID-19, it is essential to examine how emotional regulation stimulated through intrinsic and extrinsic incentive mechanisms via social media can reinforce ‘Stay at home’ intentions. The conceptual framework was developed using the elements of the Extended Parallel Process Model (EPPM). A self-reported questionnaire was used to measure individuals’ intention to stay at home during the pandemic based on the perceived locus of causality as a part of self-determination theory. The empirical research was conducted on a sample of 306 USA respondents. The study results indicate that both components of the EPPM—efficacy and threat—positively affect ‘stay at home’ intentions. Moreover, a positive effect of efficacy on threats was found, as was a moderating effect of threats on the relationship between efficacy and the intention to stay at home. Meanwhile, the influence of social media exposure on threats and behavioral intentions was not significant. People are likely to stay at home as a preventive measure during COVID-19 if there is enough threats and efficacy. However, the abundance of information and opinions in social media can lead to a decreased perceived threat and might disrupt the acceptance of preventive actions.

1. Introduction

Immediately after the surge of the novel coronavirus started spreading rapidly, first in China and then around the globe, the World Health Organization (WHO) proclaimed it an epidemic at a “very high” level [1]. Although not as fatal as other viruses such as MERS-CoV and SARS-CoV, the novel COVID-19 rapidly spread to other parts of the world due to its high contagiousness [1,2]. As a result, governments and health organizations alike assembled to counteract the devastating consequences of this crisis as well as manage information flows and issue guidelines to minimize adversities [3,4].
Firstly, China introduced local lockdowns with limitations on movements across big cities such as Shanghai and Beijing, prohibitions on gatherings, and even on-site lectures in schools and universities. Later, many countries followed the Chinese example, aligning their strategies with the level of risk of COVID-19 and adapting the economic situation to prevent and fight new epidemics [5,6]. When unprecedented emergencies occur, not solely healthcare but also policy steps intended for securing public and economic vitality should be implemented, such as keeping social distance, promoting the ‘Stay at home’ campaign, and personal protection practices, including following personal hygiene and wearing facial masks [7,8]. Successful implementation of these measures must be bolstered by the general public’s active involvement, regardless of pandemics being primarily a health issue.

2. Background of the Study and Key Concepts

2.1. ‘Stay at Home’ Mandatory Measures

Calls for social distancing and minimizing contact with others can be translated into a ‘Stay at home’ call, which was acknowledged as one of the most adapted solutions to reduce the risk of pandemic exposure in many countries [9,10]. In the current study, staying at home as a preventive action was chosen due to its specific nature. Stay at home is explained through: (1) external regulation, such as by the government, and other people’s restrictions [11]; (2) introjected stimuli—feelings of guilt and shame in cases of disobedience, (3) identified—personal opinions, values (4) intrinsic regulation—feelings of pleasure and joy as well as amotivation. This means it is imperative to obtain information and constant updates about the new danger from different sources, such as the mass media, public health officials, and the state, to increase situational awareness and ensure the application of new measures [12,13].
‘Stay at home’ mandatory measures are a preventive action promoted via media to convey a message on effective conduct for curtailing infections, and as a policy, it is accompanied by a cautionary statement, instructions, and advice leading to an adaptive response [14,15]. However, due to the freedom of posting and re-sharing, users can inadvertently distort the core initiative either by omitting key information, re-sharing reports from unverified sources, or even overtly deceiving in open defiance of the message’s original purpose, causing the receiver’s uncertainty, hesitancy, or decision to engage in extremism, thus endangering themselves and others [16].

2.2. Media and Risk Perception

Tsoy et al. (2020) reckon that fear of a coronavirus disease precedes the disease itself, which occurs through repeated exposure to media coverage [17]. People rely on media, especially during health-related issues or crises, as the primary source of information [18]. Therefore, the media was identified as a significant antecedent of disease-induced anxiety [19]. Current research papers on the coronavirus pandemic, studying the media’s impact and public health risks, increasingly confirm that users consuming broadcasted information for extended periods become more fearful of the disease [20].
Therefore, the relationship between social media and the recent pandemic is based on the cultivation theory by Gerbner (1998) [21]. The theory postulates that “those who spend more time watching TV are more likely to perceive the real world in ways that reflect the most common and recurrent messages of the television world, compared to people who watch less television but are otherwise comparable in terms of important demographic characteristics” [21]. Some studies on risk appraisal due to television blasts were conducted earlier on the link between hate crimes and SARS-CoV-2 [22,23]. Gerbner’s theory also proposes that individuals under a prolonged exposure to broadcasted blasts will dwell in a media-constructed bubble that is constructed only based on the media content and not on the actual facts. This effect becomes so extensive that consumers’ views and perceptions of world events will be formed from what is persistently broadcasted by the media.
In recent instances of the latest contagious disease emergencies, the public has begun to gain initial information about the malady from social media networking sites, aka social media, and immediately share it with their friends and family [24,25,26]. Social media sources come especially handy under the fast diffusion of information, in contrast to the conventional media, which lack reliable and timely distribution [27]. Moreover, video and image support is one of the most substantial advantages of social media, and by showing clear pictures of the risk issues, the public’s understanding and emotions can be triggered [28]. Self-relevant emotions are fleeting feelings that emerge from an individual’s reflections on life [29]. People develop personal-level risk perceptions when they experience anxiety and stress, and this consequently affects their assessment of how the problem might touch upon them. In addition, due to these emotions, humans shape the kinds of behavior which manage the hazard [30].

2.3. Narrative-Based Health Protection Advertising

Although many academics have used the notion of ‘narratives’ in their research on the impact of and persuasion in health protection media campaigns, there is no consensus on one general definition of the concept [29,31,32,33]. Narrative-based health advertising represents a form of episodic storytelling wherein actors pursue relevant goals, and it is often comprised of a sequence proceeding with certain significant events and consequent actions [32]. In our study, the narrative is based on chronology and causality and it encompasses storytelling, plot, illustrations, testimonials, and examples. It is an effective communication strategy, a teaching tool, and a means for inducing self-referent emotional responses and stimulating behavioral changes [33]. Narrative health promotion is commonly used to convey information in an appealing manner that facilitates understanding and memorizing, while intentionally arousing self-referential emotional responses. The self-reference occurs by triggering the message receivers with the plot characters [29]. The strength in emotional appeal and persuasiveness of narratives stems from the narrational potential to present the receiver with a perception of the future self that is threatened and endangered by disregarding protective behavior.

2.4. Perceived Threat and Perceived Efficacy

There are two cognitive appraisal processes in fear-appeal communications, the first one being the perceived severity of the marked damaging incident, and the second one–the perceived vulnerability to the threat. The underlying protection motivation theory’s (PMT) premise is that fear appeals can induce positive behavioral changes across wide audiences and diverse medical contexts. Fear appeals were the center of academics’ attention as they were effective in inspiring protective and adaptive behaviors. The significance of the theory lies in the assumption that messages based on fear appeals relating to the threat and efficacy induce cognitive appraisal and allow for predictions of protection motivations to be drawn.
The PMT provides a framework for understanding the variance in responses to the pandemic, namely adherence behaviors and social distancing intentions [34,35]. The PMT assumes that when individuals deem the threat as relevant, the very significance of that act shapes protection motivation. Threat appraisal entails deliberating on the repercussions of maladaptive responses arising from a lack of effort to mitigate the threat. Coping appraisals arise from weighing the recommended behavior against the capacity to undertake the action, whereby individuals adhere to the measure when the threat outweighs the maladaptive outcomes and if they perceive recommended responses to be attainable and efficacious [36]. Furthermore, evidence stresses that an intense fear perpetuates the opposite response—blocking the message and inciting denial instead of de facto leading to adaptive behavior [37]. Only the perceived fear cognitively evaluated by the person can lead to the protective motivation and furthermore to the behavior [38].
Furthermore, the subsequent EPPM model introduces a variable of efficacy, which further branches into the response efficacy, i.e., the perceived influence of an alternative reaction to prevent the hazard, for instance, to engage in protective behavior as proposed by health-protective campaigns that increase the individuals’ perceived control over the spread of the virus and self-efficacy, i.e., the belief that the behavior will result in contagion. EPPM assumes that the degree to which one feels threatened by a specific hazard will underlie the motivation to act, and that the self-efficacy belief concerning the protective behavior will influence the action [38]. The information communicating both the threat’s severity and response efficacy incorporated into governmental emergency and risk management across media outlets on COVID-19 serves to obtain a subtle balance between the two [13].

3. Research Motivation and Gaps

The upsurge in COVID-19 caused the need for an imminent and efficient global health communication policy encompassing designated strategies that proved effective in inducing the desired large-scale protective behavior over previous disasters. The idea that the new media will replace traditional channels gave rise to the notion that popular social platforms can be exploited for crisis management and infectious disease risk communication, and this was proven reasonably convincing in the outbreak of Ebola, influenza, the Zika virus, and Dengue fever over the last decades [39,40]. Infectious disease communication is an essential part of emergency risk communication [41]. Messages diffused by media concerning the threat should stimulate both threat and efficacy beliefs to achieve the desired outcome of preventive intentions [42].

3.1. Research Gaps

Before the advance of cyberspace and social media, traditional media such as radio, television, and print were the primary wellspring of relevant news on upcoming dangers. With the extensive expansion of social media, the public started using advanced means for obtaining alternative information, while health advocates engaged in network creation efforts that can support cautionary campaigns and raise awareness of the upshot health challenge [43,44,45,46,47,48]. According to Ding and Zhang (2010), the first report about disease emergencies sent to the public via a social networking site (SNS) was the data on the H1N1 flu [49]. Following the initial launch of the hazard protection campaign, many government organizations engaged in informing the general public about the outbreaks of other diseases, including Ebola and Zika, through media sites. Moreover, the research on the respective merits of using new platforms for carrying out preventive educational campaigns driven by the dissemination of behaviorally centered messages to influence the threat perception and elucidate the beneficial behavioral response is still opaque [50,51]. The difference in the consumption and subsequent response between the traditional and new media persists [52]. The conventional means of conveying relevant information to large masses is rather one-sided, and the reception is passive, while new technologies imply more of an active approach, including sharing, re-posting, commenting, and content co-creation, and are therefore more unpredictable, and the end result is harder to manage [53,54].
This is why there is a clear research gap stemming from the abundant evidence on conventional sources in comparison to preventive campaigns conducted through social media, especially due to the fact that the effect can be recorded in rare instances of large-scale health crises. We draw on insights gathered on disasters that occurred in the last two decades, and which thus lack extensive empirical support [52,55,56]. The ambiguity is even greater as there is no consensus over the appropriateness of certain media, rendering findings not generalizable [57,58,59].
However, while many of the recent studies record beneficial effects, some researchers found a negative effect of social media in the form of encouraging risky behaviors that translate from online to the offline environment, which is of central importance when the prospect effect of negative emotional spillover is taken into account [31,60,61,62]. Ren, Zhu, and Hu (2021) found that traditional media improved engagement for preventive actions, while social media proved to have no direct or indirect behavioral correlate [63]. According to Xu (2020), social media, in comparison to conventional outlets, diminishes consumers’ crisis responsibility, concluding that the outlet has no varying impact on the response [64]. Furthermore, according to several research studies on crisis management, traditional media was found to be a still more persuasive and reliable source than social media [65].
The lack of empirical studies on the effects of exposure to information delivered across new channels and the influence they exert on precautionary behavior adoption was already emphasized [66,67]. There is yet to be evidence presented on how new technology, with its unique metrics, may be applied to improve health promotion [68,69].

3.2. Research Objectives

The research objective was to examine whether social media’s explicit orientation to a specific target audience, its cost-efficiency and openness, as well as consumer participation in the cultivation effect, create a more profound reception of the message and thus supersedes the effectiveness of traditional outlets [56,70].
Furthermore, the potential effects of susceptibility and severity/self-efficacy and response efficacy manipulation through preventive campaigns on the way that individuals deliberate upon the risk perception of coronavirus were among the main interests of this study. According to the well-supported preconceptions, a high threat perception combined with a high efficacy belief account for an adaptive response, while great fear and a low efficacy lead to maladaptive behavior, such as message denial and rejection [71,72]. We aim to examine how both concepts relate to the engagement in self-protective measures during the COVID-19 pandemic.
Moreover, aside from the cultivation effect and the aptitude of a medium for risk communication, this paper is motivated by the interest in specific factors driving peoples’ behavior to abide by ‘Stay at home’ recommendations during the pandemic. In exploring intentional determinants, we integrated the Protection Motivation Theory (the PMT) and EPPM model to explain how and when maladaptive and adaptive coping arise. To elucidate the effect media has in shaping people’s perception of imminent threats regarding the coronavirus and how information can be managed, distorted, and selectively manipulated, we have applied the Cultivation Theory. Such a task leads us to ask about the limits of susceptibility and severity affecting the intention to stay at home [73].
This research aims to strengthen the EPPM model’s underlying assumptions and verify it in the unprecedented context of a global pandemic. Our goal, therefore, consists in confirming our hypothesis regarding the connection between EPPM constructs and the intention to stay at home and obtaining accurate results that will significantly contribute to the understanding of the public response to health risk advocacy campaigns. From a theoretical point of view, we demonstrate the robustness of EPPM when forming behavioral intentions by examining social media posts and streams of information and disinformation amidst major adversities. Social media users were subjected to a test as to what extent the message’s acceptance lead to the intention to stay at home. The importance of our work also lies in providing empirically supported data on the acceptance of health messages and/or campaigns over social media
If social norms functioned as a decisive factor to counteract hazards during previous health crises, in that case, it could be assumed that the perceived threat of a contagious illness might also exude a similar impact on conformist behaviors and attitudes during COVID-19 [74]. As individuals are social creatures by nature and identification, they are inclined to engage in communication, exchange information, and draw support from their network. Such exchanges serve a greater function, namely, maintaining psychological wellbeing [75]. This explains why the advocated behavior of social distancing under the ‘Stay at home’ imperative may be one of the most detrimental and difficult measures to adhere to, as it signifies not just the loss of essential intimacy but also deprivation of needed support, resources, acknowledgment, pleasure, and diversion [76].

4. Theory and Model Development

4.1. Theoretical Review

The underlying PMT’s premise is that fear appeals can induce positive behavioral change across wide audiences and diverse medical contexts. Fear appeals were the center of academics’ attention, as they were effective in inspiring protective and adaptive behaviors. The significance of the theory lies in the assumption that messages based on fear appeals relating to the threat and efficacy induce cognitive appraisal and allow for predictions of protection motivations to be drawn. The PMT provides a framework for understanding the variance in responses to the pandemic, namely, adherence behaviors and social distancing intentions [34,35]. The PMT assumes that when individuals deem the threat as relevant, the very significance of that act shapes protection motivations. The threat appraisal entails deliberating on the repercussions of maladaptive responses arising from the lack of effort to mitigate the threat. Coping appraisals arise from weighing the recommended behavior against the capacity to undertake the action, whereby individuals adhere to the measure when the threat outweighs the maladaptive outcomes and if they perceive the recommended responses to be attainable and efficacious [36].
The Extended Parallel Process Model (the EPPM model) is also a core concept we assess that is commonly used to account for how reasonable cognitions and emotional responses play into coherent decision making on the most suitable course of action (i.e., the behavioral intention) [77,78]. It is one of the most widely accepted models for health-related studies due to the validity supported across a variety of cautionary campaigns, such as those concerning cancer, drinking, smoking, and HIV [79,80,81,82]. According to EPPM, the relative measures of coping appraisals and threat appraisals will lead to the increased or decreased likelihood of both maladaptive and adaptive behavior, respectively [43].
The EPPM model expands on the PMT components by further differentiating the fear and danger controls and their impact on cognitive and emotional processes, which may result in two opposite outcomes—message acceptance or rejection [24,83,84]. The underlying drivers of a motivation for self-preventive intentions are a perceived threat from the imminent health hazard and the ascertained efficacy of the protective action [85]. Under the EPPM model, behavioral intention is a predicament of the consequent behavior, and it arises in response to the perceived controllability, self-efficacy, and response efficacy. The existing studies drawing from the EPPM found the underlying causes of adaptive vs. maladaptive coping through cognitive and emotional danger perception [86].
There are four key components to the EPPM model, namely threat variables including (1) perceived severity and (2) susceptibility and efficacy variables, e.g., (3) response efficacy and (4) self-efficacy appraisals. The EPPM model draws differences between perceived threats and threats featured as a message component accompanied by visuals and facts demonstrating the degree of severity and susceptibility. When studying the effect of media portrayals and their influence on behavioral intentions, both conceptions should be considered, as one allows the manipulation to measure the other. In other words, as a message attribute, the threat can be exaggerated or downplayed, and this explains the variances in respondents’ perceptions of susceptibility and severity [87].
When it comes to self-efficacy expectancy, this cognitive mediator was added after revising the PMT [88]. As suggested by Bandura (1977), self-efficacy expectancy is the confidence in one’s power to successfully pursue the recommended self-preserving course of action with a positive outcome [89]. As a related concept based on the idea of controllability, perceived behavioral control is also known for how easy or challenging it is to execute specific behaviors of interest [90]. The psychological change occurs by shifting the expectations of an individual to personal efficacy or mastery [89]. The theory also suggests that an expectancy related to mastery or effective coping might be seen as two separate expectancies: a) an outcome expectancy, wherein a particular behavior may or may not result in prevention, b) a self-efficacy expectancy, which means a person might or might not be able to perform the necessary behavior. In the case of COVID-19-related restrictions, exogenous circumstances may affect the ability to abide by the measure, depending on the potential for disabilities and a lack of housing.
Floyd et al. (2000) believe that self and response efficacies have the highest effect on preventive behavior throughout different safety-related problems [91]. On the contrary, if people lack the necessary information for making an adaptive coping choice, they are likely to deny that adaptive behavior [38,92]. Strictly speaking, when people do not possess the necessary skills or tools to cope with fear, they do not respond to fear appeals. The notions of adaptive and maladaptive coping in the EPPM framework translate to damage control and fear control. Whereas a perceived efficacy transcending the threat leads to the effective control of danger by public adherence to the governmental norm, the perceived risk and low efficacy beliefs result in maladaptive attempts to control fear, such as information avoidance or disobedience [93,94].
Furthermore, as suggested by Witte’s EPPM, people tend to deny the existence of a hazard or underestimate its effect if messages appear without providing adequate means to cope with the fear [38]. Thus, when it is only theoretically believed that individuals have the resources to handle anxiety, this might result in the adoption of maladaptive behaviors [92]. It has been proven by different studies, such as those by Bandura et al. (1980) and Condiotte and Lichtenstein (1981), that behavioral modifications and modifications in expected self-efficacy are positively associated, and their findings relate heavily to our investigation of media influence on behavioral intentions [95,96]. Thus, changes in self-efficacy expectancy can inspire modifications in behavior. A great deal of research has proved that self-efficacy expectations best demonstrate the relationship between behaviors and intentions [88,89]. Moreover, according to Maddux and Rogers (1983), protection motivation can be predicted by behavioral intentions [88]. This was proven in a variety of health-related contexts, relating, for example, to the intention to consume alcohol and tobacco, and in campaigns positively affecting athletic and exercise performances [97,98].
The cultivation theory is applied to provide theoretical support for the model. The cultivation theory, initially introduced by Gerbner (1998), stated that ostentatious media consumers would eventually conceive life mainly through the prism fabricated by the media [21]. Moreover, the perception of this media world will dominate real-world perceptions. The theory also elucidates on the example of a traditional outlet—television—that the amount of media exposure plays a pivotal role, especially in shaping the fear of infectious diseases such as H1N1 and COVID-19 [17,20,23,99,100]. Moreover, the information industry proceeds from forming perceptions to controlling emotions and instilling fear [101], which was proven on several occasions [73,102]. The misconceptions of reality occur not just as a consequence of extensive consumption but also due to the psychological effects of information manipulation and distortion, and its influence becomes more essential considering the expansive nature of informational dispersion through social media during the ongoing pandemic [103]. Moreover, the impact from social media might be even higher than from traditional media [104].

4.2. Research Model

4.2.1. EPPM Threat and ‘Staying at Home’ Intentions

One of the most common emotions used to stimulate obedience and incite the self-preservation instinct in health communication is fear [105]. Due to the fact that extensive fear may lead to the rejection of the message and any protective measures, and due to negative connotations of the sensation, health-promoting campaigns use sensible balancing that weighs the severity of the threat against the consequences [37,106]. Different amounts of fear incite diverse behavioral responses [107]. For instance, the underlying assumption is that an optimal amount of freight can facilitate forming the exact motivational equilibrium to stimulate intentions, thus leading to healthy protective behavior [106]. Message appeals entailing fear vocation were previously found to be associated with abiding by protective norms and engaging in adaptive behaviors [108,109]. Therefore, the goal of releasing information and extensive media coverage on the effects of COVID-19 should be to generate fear that does not border on panic and provide information on desirable protective behaviors to ensure standard safety [74]. This is achieved indirectly by releasing mass fear appeals that intensify the sense of emergency and frequency of discussion, thus raising awareness of the health concerns among members of social networks and reinforcing the sense of the common adaptive response [14]. Threat severity is amplified when governments and health officials emphasize adversities resulting from engaging in activities that are advocated to be avoided [110], as is the current case with all social gatherings, fraternizing, commuting, and instances of physical proximity during the upsurge of COVID-19 [111]. The manner in which a successful protective campaign is to be implemented is through media exemplification, i.e., the usage of emotionally arousing representations of events, including pictures, quotations, and narratives, as they will more likely result in the desired outcome than mere inconsequential depictions [112].
An increase in severity and susceptibility appraisals is conducive to behavioral change, and as the change becomes large-scale, a mere recommendation becomes an accepted social norm, decreasing the need for repetitive persuasion as people tend to conform to the behavior displayed by others [113,114]. When stories under health education campaigns are complemented with instructions and information on the measured effectiveness of the recommendation, the likelihood of upholding the ‘Stay at home’ policy increases. Showcasing the statistics on beneficial outcomes of physical distancing, such as reduced numbers of hospitalized persons, paired with the prospect of the gradual easing of measures due to a drop in infections, may be extremely potent [115]. Furthermore, healthcare officials launching messages in the form of narratives consisting of events and correlations were found to have even more persuasive success than those listing the statistics. Narrative promotion, storytelling, and experiential immersion were explored with regard to mental illness, breast cancer, and being in a clinical setting [32,33,116]. However, to date, there are no studies on the success of narrational vs. factual and statistical protective messages in the context of a global pandemic. Furthermore, if imminent danger is perceived as high and counteraction as attainable, motivation turns into the intention to abide by the rule, thus translating to preventive action [117]. For the proper motivation and willingness to arise, the threat susceptibility and threat severity must appear high enough to stimulate the drive for self-perseverance [118,119]. To examine the effect of the EPPM threat on intention formation, we tested the efficacy of the ‘Stay at home’ policy recommendation during the current pandemic.
Hypothesis 1.
EPPM threat has a positive impact on ‘Staying at home’ intentions.

4.2.2. EPPM Efficacy and ‘Staying at Home’ Intentions

‘Stay at home’ policies instruct individuals to maintain physical distance, refrain from attending gatherings, be it entertainment, work-related, or educational, implement remote working when possible, and organize all fraternizing activities by technological means [87,120]. Furthermore, the information and guidelines provided should be instructive, practical, and attainable. Considering one will be more inclined to willingly engage in a particular behavior if they perceive it to be potent, beneficial, and feasible, one must first believe that the action in question will result in the efficient curtailing of the virus [42,121]. Next, the benefits of inciting or restraining specific behaviors should outweigh its shortcomings. Managing such behavior can be moderated by fear; thus, authorities and health professionals should, when engaging in crisis communication, also master fear management [13]. Accounting for the detrimental effect social distancing has on human socialization needs and the human psyche, the action should be justified. The activity seems straightforward and doable, but such restraint is draining and generates psychological strain. Individuals require, in return, instructions on coping strategies and alternative ways of staying in touch. The more one is presented with acceptable alternatives, the more possible and more straightforward the action appears.
Considering the immense prevalence of ICT tools and the transition to remote work, the ‘Stay at home’ protective behavior seems to be doable, especially during serious health-related events. Moreover, to further support the cause and ease the transition to a virtual environment, several amusement and educational industries are offering reduced or even free access to their content, including, for instance, museums, libraries, and even Netflix [122,123]. Finally, the results arising from limiting and restricting social contacts should be available, evident, and demonstrative. For instance, a drop in the number of infected persons, deaths, and details, as well as in the degree of proof of constraints on the virus, must be presented continuously to incentivize adherence to the social norm. Notwithstanding, the payoff should also be evident, i.e., abiding with the measure should generate compelling proof of its effectiveness, with the end of the new normal looming. Many Asian countries, such as South Korea, offered an example of better control over the pandemic with the implemented lockdowns. Vaala et al. (2021) argue that boosting efficacy is essential for message acceptance and behavioral modification [124].
Furthermore, in line with Smalec and Klingle’s (2000) results, we assumed that the efficacy levels in the EPPM construct would influence the intention to stay at home [125]. As was established earlier, when efficacy levels decrease, they coincide with negative message acceptance; therefore, we presupposed that the higher the efficacy, the greater the acceptance leading to behavioral modifications. Nonetheless, there are few studies whose results would dispute the proposition, as under experimental settings, subjects with varying degrees of high and low efficacy showed no difference in fear control responses regardless of threat perceptions. However, this may be associated with testing being carried out in a controlled environment where participants’ perceptions can easily be manipulated so that the threat and efficacy perception rises or falls accordingly. However, our paper deals with a rare concrete example of a global-scale health challenge where it is hard to massively control both cognitive and affective responses.
Hypothesis 2.
EPPM efficacy has a positive impact on ‘Staying at home’ intentions.

4.2.3. Social Media Exposure and EPPM Threat

The portrayal of the danger of the coronavirus may be used to benefit or discourage the public by changing views, attitudes, and behavior. The free information flow from social media incapacitated internet users from distinguishing between factual and mythical information (hoaxes). Social media provides open access to messages concerning risk with partial and varying interpretations [26]. Not only does the exposition shed a different light on danger, but it influences how the risk-related data are processed [126]. Furthermore, as suggested by Ali et al. (2019), social media can serve as a catalyst for growth in the formation of risk perceptions or vice versa—facilitating risk mitigation [127].
In the current context of our study, discussing the effects of misinformation or information overload, as well as the concept of ‘infodemics’, especially in how it relates to behavioral modifications and attitudes towards the current pandemic, is essential [128]. COVID-19 was among the most discussed trending topics on social media, especially in the pandemic’s initial stages [26]. Although the crisis is unprecedented, there are already some studies that confirmed the considerable effect of negative and distorted news spreading on social media on increases in panic [129,130,131]. In EPPM terms, panic is a negative valency that arises as a result of high perceptions of both threat severity and susceptibility, and due to the cultivation effect, it may be more of a by-product of false facts and claims spreading across the social channels than the very nature of the disease [132]. The media’s influence on public risk perception was studied by various authors [28,115]. Fung et al. (2011) confirmed a strong impact by the media in the example of Avian flu [133]. Similar results were received by Oh et al. (2015) while studying swine flu (H1N1) [25].
It has been suggested through the differential impact hypothesis concerning the mass media’s impact on risk perceptions that accurate displays of the risk issues can trigger public understanding and evoke an emotional response [28]. Emotions are essential in the formation of personal risk assessments [29]. At the same time, they can be deluding and alter individuals’ impressions of how the problem might touch upon them, and consequently, condition their risk-managing behavior [30].
As official governmental bodies know, the perception of the risk can be manipulated through the launch of cautionary and prevention campaigns and the images and intel chosen to be communicated to the public [134,135]. Selected elements of an educational campaign surely contain fear appeals, raising the public’s situational awareness of the risks and dangers and triggering action-oriented emotions [29,37]. When the goal is to trigger angst and provide a preventive solution, words, symbols, and images may arouse anxiety, stress, and panic, leading to a maladaptive response [136]. News and articles portraying the threat’s severity, accompanied by analysis and commentary and amplified by images of infected persons, are sure to increase trepidation.
Hypothesis 3.
Social media exposure has a positive impact on EPPM threat.

4.2.4. Social Media Exposure and ‘Staying at Home’ Intention

By releasing the risk-related facts, expositions, and reportages, social media influences individuals’ emotional and cognitive processing and may advance or hinder a conscious decision to uphold the norm, thus shaping recipients’ adaptive or maladaptive coping [26,137]. Depending on the degree of fear elucidated and whether or not the reportage detailed the procedure of counteracting the spread, rendering the execution viable, attainable, and efficacious, will the adaptive coping strategy be assumed [138]. Several researchers found that emergency communications for raising situational awareness are more effective over social media as opposed to the traditional ones [54,139]. The speculative strength of social media persuasion may be explained by social media’s capacity to provide narratives via technological means that users find immersive. For instance, several research studies on the persuasiveness of health preventive messages found the association with a positive outcome to be more prevailing when the issue was presented in a story-like manner rather than based on pure factuals [33,140]. Furthermore, the narrative is all the more vivid as recipients become storytellers themselves, by sharing, reposting, and co-creating. As opposed to one-directional news flashing, narrational absorbency incites positive cognitive and effectual responses and thus has a greater chance stimulating desired behavioral changes [106]. The mere consumption of and single exposure to the content alone may not be decisive for a person’s choice, but repetitive images, slogans, recommendations, and statuses of influential individuals to join the cause and maintain physical distance is immense [141]. In terms of EPPM threat and efficacy, social media articles with high threat or efficacy components receive more attention and provide cues that lead to protective behavioral action.
Hypothesis 4.
Social media has a positive impact on ‘Staying at home’ intentions.

4.2.5. EPPM Efficacy and EPPM Threat

In line with the common reasoning of EPPM, threat and efficacy variables are inextricably interrelated in that changes in one will cause variations in another to such an extent that it will determine whether additional hazard-related information will be sought to ensure a highly efficacious protective response or will be disregarded, and therefore, the counterproductive reaction would cause the avoidance. This was validated numerous times and across a range of emergency scenarios [93]. Adaptive responses translate to self-protective behavior under the assumption of combining two factors—high threat and high efficacy beliefs. However, an array of incongruous reactions may arise depending on the perceived degree of danger and control. A strong threat impression combined with a low efficacy belief might result in a maladaptive denial of protective action [142]. Defensive avoidance implies resistance aimed at reducing the threat [143], including suppressing thinking of the message, and reactions will emerge [94]. The reaction emerges from a perceived lack of controllability, whereby individuals feel they have no control over the outcome, doubt the effectiveness of protective measures, and are therefore prone to pessimism [37,144]. Goodall and Reed (2013) found that stories referencing the uncertainty of the feasibility and effectiveness of the recommendation stimulate informational avoidance [145].
Commonly, individuals will strive to circumvent being consumed by extreme fear and maintain their health by avoiding the information [143]. However, in cases of a global health crisis covered by the worldwide media and news flowing from every available channel, where avoidance is not an option, the next best step is downplaying the threat. In the case of the current pandemic, the disbelief that maintaining social distance, including not attending larger gatherings, using online channels to converse, attending online classes or working from home when possible, abstaining from hobbies entailing teamwork and physical proximity, and otherwise holding off usual activities will result in infection prevention will render one powerless and vulnerable. That might cause the individual to try to fend off by minimizing the threat and giving little importance to imminent danger.
Health communication adversaries’ main task is to shape risk perceptions and expectations and accommodate response effectiveness, be it by providing reasoning, arousing emotional and empathetic responses, or by emphasizing risks following a reluctance to adhere to the norm [14,15,115,146]. The message informing as to the threat severity and susceptibility should always be paired with clear, unequivocal, and simple instructions on how to perform a protective action and the numerous benefits of such behavior [147]. Furthermore, the request should be easily performed or, when it is more complex, should be presented with alternative and supplementary ways of preserving a sense of normality.
Hypothesis 5.
EPPM efficacy has a positive impact on EPPM threat.

4.2.6. Moderating Effect of EPPM Threat

Much is known about the association between EPPM threat and EPPM efficacy; more specifically, the most optimum response is initiated when both components are on a high level [43]. The ease with which the protective action can be carried out under the assumption that the desired outcome is attainable helps shape the intention. Intention formation has been subject to careful psychological scrutiny to understand what motivates and precedes health-preserving behavior. For instance, Smalec and Klingle (2000) found a positive association between high levels of threat and efficacy, leading to adaptive strategies, e.g., message acceptance and, consequently, positive changes in attitudes and behaviors [126]. For Roberto and Goodall (2009), the most significant behavioral intentions were formed when the pairing of high threat–high efficacy was present [148]. The behavioral intention will arise as the cognitive appraisal is made of the threat being high and real and the efficacy is evaluated as feasible [149]. Siu (2008) used the EPPM to create cautionary messages that encouraged preventive behavior during the H5N1 influenza and found the perceived efficacy to be related to behavioral intentions [150]. The fundamental assumption is that when the danger control, rather than the fear control, is initiated, people will actively engage in protective response and change their attitudes, intentions, and behaviors in favor of protective behavior accordingly.
However, other studies indicate that threat appraisals (severity + susceptibility) elicit fear, which determines the outcome through this essential emotion. Whether the individual will engage in a self-protective response depends on a risk assessment, upon which the intention and change in attitude will arise [151]. Fear appeal is a crucial element of the EPPM message. Health professionals, policymakers, and psychologists carefully construct it based on insights into successful health hazard communications during a previous major-proportion crisis, embodying all the destructive and devastating consequences of failures to adhere and framing the danger as significant yet avertable. It is intended to educate the public of detrimental outcomes that may be provoked, whereby a causality between fear and its repercussions is explicitly stated [38,110], especially during COVID-19.
Expectancy related to effective coping entails an outcome expectancy (regarding the desired outcome) and a self-expectancy (regarding self-confidence in one’s ability to perform a necessary behavior) [95]. From what was said, when the perceived response efficacy and self-efficacy are high, people tend to be reasonably confident that they would curb the rapid spread of the disease if they follow message instructions. This, in turn, stimulates the intention to carry out all the necessary changes in the behavior, i.e., to adhere to the ‘Stay at home’ recommendation. Due to differing accounts on what precedes the intention, it is unclear whether threat or efficacy beliefs can be deemed antecedent. We set to try and solve the ambiguity by merging insights regarding intention formation from fear-appeal studies with what is known in psychology regarding the influence of self-efficacy on intentions. We theorized that the EPPM threat moderates the relationship between EPPM efficacy and intentions. More specifically, the perceived threat severity and susceptibility exert an influence on said relationship. The latter follows from the cognizance that if the efficacy is high, the intention is more likely to be formed. Yet, a high EPPM efficacy in the face of a low threat is more likely to propel maladaptive coping, i.e., message rejection. Therefore, we conclude:
Hypothesis 6.
There is a moderating effect of EPPM threat in the relationship between the EPPM efficacy and intention to stay at home.
All the hypothesized relationships are illustrated in Figure 1.

5. Materials and Methods

5.1. Participants and Procedures

The data collection process was performed on a sample of USA respondents who were randomly selected. Participants could access the questionnaire via the online link provided in social media groups. The participation was voluntary and in accordance with the relevant ethical norms. The research is a cross-sectional study, meaning that data were collected at one point in time during the first wave of COVID-19. During that period, vaccines were still under development, and many countries introduced ‘Stay at home’ policies and also transitioned to working and studying from home. A sample of 358 responses was examined during the survey process, applying a survey strategy for data accumulation. A total of 306 replies were processed further after eliminating the incomplete responses from the dataset due to missing data.
More than half of the participants are represented by men—61%. Thus, the remaining 39% are women. Half of the respondents are older than 60 years old, while the rest of them are distributed among other age groups, except for the groups younger than 20. People between 50 and 59 are the second largest group in the conducted survey, accounting for almost 20%, while participants from 40–49 years old accounted for just 13%. People from 30–39 accounted for 12%. The youngest age group from 21 to 29 contributed to only 5% of the total number of participants. Similar to the gender split, the vast majority have a Ph.D. or higher levels of education—63%—while almost 30% are postgraduates. Not more than 1% of respondents replied that they have a high school degree. Nearly 7% of respondents obtained Bachelor’s degrees. Notably, more than half of respondents do not have children or older adults living in the same house with them, while the rest, 47%, do. When it comes to occupation, 63% are employed and fully occupied for no less than 40 h per week. Those who are partially employed and work less than 40 but more than 1 h account for slightly less than 14%. Unemployed and looking or not looking for a job are close in numbers—2 and 3%, respectively, while 17% of participants are already retired.
The survey components are measured by deploying a five-point Likert scale. The scale items varied from 1, very untrue, to 5, very true, or 1, strongly disagree, to 5, strongly agree. The survey items were in English only due to the high command of English of the respondents. Some alterations to the survey questions were made for purposes of attaining a better fit to a specific context of the research. Data were collected online with a self-reported survey.

5.2. Study Measures

Stay at home was used to assess their own intention to stay at home during the pandemic. An 18-item scale was adopted from Vlachopoulos et al. (2011) (α = 0.76) [152], where the original wording of the intention was replaced with ‘Stay at home’. Example items are: “I stay at home because other people say”, “I stay at home because it’s safe”. The items were measured on a 5-point Likert scale from 1, very untrue, to 5, very true.
Social media exposure was chosen to evaluate the frequency of social media use during the pandemic and was adopted from Ng et al. (2017) (α = 0.92) [153]. The items were adopted to the context of COVID-19, instead of haze and dengue. The scale consists of 5 items such as “I saw many pictures regarding COVID-19 being shared on my social media such as Facebook, Twitter, Instagram, etc.”, “I saw many posts that relate to health information about COVID-19 that were shared by people in my social network”. The items were measured with a 5-point Likert scale from 1—strongly disagree to 5—strongly agree.
EPPM components (threat and efficacy) were used to determine the level of protection motivation. The variable was measured with the help of EPPM scale developed by Witte (1992) (α = 0.69) [38,154]. The scale items were measured with a 5-point Likert scale ranging from 1—strongly disagree to 5—strongly agree. EPPM scale was adopted to the context of COVID-19 and ‘stay at home’ intentions and consists of 16 elements, 6 of which are related to EPPM threat such as “It is likely that I will develop COVID-19” and the remaining 10 to EPPM efficacy such as “Staying at home is effective in preventing COVID-19?”. However, 2 out of 16 questions were negatively worded, and thus were re-coded during analysis.

6. Analysis and Results

6.1. Overview and Descriptive Statistics

The data were extracted from the online data collection tool and imported into SPSS AMOS and analyzed. The analysis part was divided into several stages, starting from data preparation and cleaning of the missing values, followed by testing of the model via confirmatory factor analysis (CFA) and validity tests, and finally analysis of the relationship between variables via the structural equation model (SEM).
Referring to descriptive statistics, social media exposure (M = 3.41, SD = 1.24), EPPM efficacy (M = 4.41, SD = 0.80), and intention to stay at home (M = 3.96, SD = 0.95) range from 1.00 to 5.00, except for EPPM threat (M = 4.21, SD = 0.78), which ranges from 1.33 to 5.00. The results can be found in Table 1. The distribution of the data for all the variables is slightly negatively skewed. Nearly 53% of people agreed that they saw many pictures related to the coronavirus on social media, whereas 31% of those strongly agreed with this statement. Slightly less than half of the people noticed other people updating the status of the pandemic situation on their timeline on Twitter or Facebook. Over 60 percent of people confirmed that they saw many posts related to health information about COVID-19 on their social media. As for the comments related to the pandemic that other people were making on social media, 47% agreed that they noticed them. Over 50% also spotted that people were sharing links about the coronavirus on social media. Overall, more than 50% of respondents in total replied “agree” or “strongly agree” on the questions of the survey regarding social media coverage of the COVID-19 situation.
According to the data obtained, the vast majority of people considered themselves at risk from the coronavirus, upwards of 69% in total. When it comes to the severity part of the EPPM threat, 89% of respondents believe that the coronavirus is a severe illness, while 69% think that it is a serious health problem and a record 92% believe that it is a significant disease. When it comes to EPPM efficacy, the results show that the amount of people confirming their ability to stay at home to prevent COVID-19 is almost 85%, 44% of which replied with strongly agree. A similar situation exists with the component, stating thatstaying at home to prevent coronavirus is easy for a respondent: 19% of opponents versus 67% of supporters. “Staying at home to prevent COVID-19 is convenient for me” found support among almost half of the respondents. 88% agreed, 58 of which agreed to a higher degree that staying at home is effective in preventing COVID-19. Almost 92% agreed to avoid visiting public events to prevent coronavirus.
As for the intention to stay at home component, 45% of people replied as untrue in response to the question regarding the external regulation—that people stay at home because other people say so. A total of 74 respondents confirmed that they feel pressure from their family or friends if they do not stay at home, while 196 individuals are not under such pressure. A total of 82% of respondents replied that they value the benefits of staying at home, and 72% confirmed the importance of staying at home on a regular basis. The majority replied positively that it is safe to stay at home, 82% to be precise. There is a predominance of supporters rather than opponents of the statement that “Staying at home is a necessary activity”—74% against 13%. A total of 81% confirmed that they stay safe and healthy by participating in a stay-at-home activity. The motivation part includes 4 statements which illustrate if people would not stay at home due to some reason. Generally, on all 4 statements, most people replied that it is untrue of themselves, with the prevailing majority saying it is very untrue of themselves. The results of the survey can be found in Appendix A Table A1, Table A2, Table A3 and Table A4.

6.2. Confirmatory Factor Analysis Results

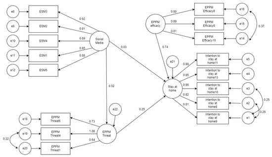
The four-factor model consisting of social media exposure, EPPM efficacy, EPPM threat, and stay at home components were evaluated in CFA using the fit indices. The factor model can be found in Figure 2. According to the results, the model required improvements in standardized root mean square (SRMR) and root mean square error of approximation (RMSEA), which were above their threshold of 0.08 and 0.06, respectively (χ2/df = 5.74; CFI = 0.691; SRMR = 0.113; RMSEA = 0.121).
As per Fornell and Larcker (1981a, b), in order to improve the model, the deletion of elements with factor loadings below 0.55 was completed [155], such as EPPM threat 2–3, intention to stay at home 1, 3–7, 12, EPPM efficacy 3–5, 9. Hence, this action improved the comparative fit index (CFI). However, SRMR and RMSEA were still above the threshold, which required further examination for possible improvements.
Therefore, the covariance analysis took place, helping to specify the pairs of indices with a high level of modification indices (MI). The covariance paths were added between items within the same variable, based on a synonymous interpretation of the questions. The addition of the covariances between errors was justified by Byrne (2010). Modification indices with values higher than 0.20 were taken into consideration [156]. Thus, the covariance path between the errors of the items EPPM efficacy 8 and 10 were added due to the similar formulation of the questions about public events and areas. The same logic was applied for EPPM thread components 1 and 4 and intention to stay at home 10, 9, 8, (see Figure 3). Once again, the CFA factor analysis was run to verify the improvements in the model.
The CFI was just above the threshold of 0.95, indicating an adequate level of acceptance. Both SRMR and RMSEA are fit indices indicating a good model fit if their values are closer to 0 and, namely, are below a certain threshold. Thus, 0.08 is the borderline for SRMR and 0.06 for RMSEA. After the abovementioned steps, both of them are less than 0.06, indicating a good model fit. The model fit measures can be found in the Table 22/df = 2.1; CFI = 0.977; SRMR = 0.034; RMSEA = 0.058).

6.3. Path Analysis Results

Further, after the CFA and validity tests, the confirmed and tested elements were implemented in SEM. Structural model is shown in Figure 4. Similar to the CFA stage, the hypothesized model was inputted for model fit testing. However, SRMR and RMSEA were above their accepted levels. The covariance analysis with an M.I of 85,326 suggested the addition of the path between EPPM threat and EPPM efficacy.
Consequently, the model fit indices improved, indicating the excellent model fit (χ2/df = 2.091; CFI = 0.977; SRMR = 0.045; RMSEA = 0.058). The results can be found in Table 2.
Further, the regression analysis was performed with SEM, (Figure 5). Table 3 illustrates the standardized parameter estimates and errors and significance values. According to the results, both EPPM efficacy and EPPM threat have a positive direct impact on the intention to stay at home, which confirms hypotheses 1 and 2. Notably that EPPM efficacy has the strongest influence on intention to stay at home among all other equations (β = 0.722; p < 0.01). In contrast, the EPPM threat predicts intention to stay at home to a lesser extent, but with almost similar significance (β = 0.135; p < 0.05).
Social media consumption, in turn, did not have enough significant influence on intention to stay at home and EPPM threat, with β = 0.029 and β = −0.018, accordingly. Interestingly, the relationship between Social media and EPPM threat had the opposite sign in the equation. Hypotheses 3 and 4 are rejected.
The added equation path between the two components of EPPM indicates a highly significant relationship, namely, that there is a positive impact of EPPM efficacy on EPPM threat (β = 0.695; p < 0.01), confirming hypothesis 5. To examine multicollinearity, Tolerance and VIF were calculated, with no multicollinearity detected.

6.3.1. Validity Test

The initial model had validity concerns. However, the changes in the model fit consequently positively improved the validity. Consequently, AVE for all the components—EPPM threat, EPPM efficacy, ‘stay at home’ intentions, and social media consumption—were above 0.5, indicating their convergent validity. At the same time, the comparison of the square roots of AVE for each of the components is higher than their correlations with each other. The validity results can be found in Table 4.

6.3.2. Moderating Effects

The moderating effect of the EPPM threat on the relationship between EPPM efficacy and intention to stay at home was tested as well. Thus, EPPM threat dampens the negative relationship between EPPM efficacy and intention to stay home. The introduction of EPPM threat in the relationship between EPPM efficacy and intention to stay at home changes the character of the relationship. Intention to stay at home will be decreasing regardless of the EPPM efficacy level if the EPPM threat is low. Meanwhile, the intention to stay at home is considerably high when the EPPM threat is high and gradually rises with the increase in EPPM efficacy, confirming hypothesis 6.
The impact of a low and high EPPM threat on the relationship between EPPM efficacy and intention to stay at home can be seen graphically in Figure 6 and in the following equations:
y = 0.096x + 3.648 High EPPM threat
y = −3.264x + 7.104 Low EPPM threat
Equation (1) is representing the relationship during a high EPPM threat, where x is EPPM efficacy and y is the intention to stay at home. Meanwhile, Equation (2) illustrates the relationship when EPPM threat is low.

7. Discussion

We have integrated into our conceptual framework the EPPM model, encompassing perceptions of EPPM threat and efficacy to test how each of the message components relates to the behavioral intention to adhere to the ‘Stay at home’ policy recommendation. To test how the variance in threat and efficacy perceptions impacts the formation of the favorable attitude toward cautionary behavior, we chose the ‘Stay at home’ norm as it sets a clear expectation and is contextually appropriate and recent enough that it requires a complete behavioral modification. Many authors provided empirical evidence to confirm the determining role of self-expectancy beliefs in assuming specific behavioral intentions to engage in a self-preserving preventive behavior as suggested in the cautionary message on instructions to avoid the infection conveyed through the media [17,21,22]. Although there are many available studies on the connection between EPPM efficacy and coping responses across diverse emergency scenarios, our study aimed to strengthen the argument by adding support in a new global pandemic context and adding the intention to practice social distancing. We figured that a deeper understanding of EPPM efficacy properties elucidating constructive responses would inform how best to approach health appeals, such as stay at home, that will ensure compliance
One of the main merits of this study concerns the potential varying outcomes in preventive responses when using social media in comparison to traditional outlets. As information technology advances, the current global pandemic provided an ideal setting to test whether social platforms are a more fitting channel for launching healthcare campaigns. Assessing the responsiveness not only adds to the existing literature on risk communication studies but provides essential information required when planning investments and allocating governmental budgets for informing and educating the public of the prevalent danger.

7.1. EPPM Threat and EPPM Efficacy’s Impact on the ‘Stay at Home’ Intentions

Concerning the relationship between the EPPM threat and the intention to stay at home, we found a significant positive effect. Therefore, hypothesis 1 is accepted. To elicit an adaptive coping, a certain degree of fear should be present for the threat to be taken seriously and self-preservation to be triggered. The susceptibility and severity components of the EPPM will drive the assessment of how and to what degree the problem relates to the individual and what actions should be taken to face the challenge and manage the risks [30]. The higher the risk perception, the more actively people engage in protection [88]. A high threat perception warns about the severity and results in undertaking all the precautionary measures. Our result is in line with Ali et al. (2019), Asmundson and Taylor (2020), and Liu et al. (2021) [115,128,136]. The key here is that the information put forth by health adversaries is correct and not exaggerated or downplayed, considering that the lack of necessary information might lead to making maladaptive coping selections [38,92].
Furthermore, as expected, we also found that the EPPM efficacy has a positive effect on the intention to stay at home. Thus, hypothesis 2 is accepted. The confirmation of the relationship accommodates the previous results of Ali et al. (2019), Asmundson and Taylor (2020), and Liu et al. (2021) [115,128,136]. Precautionary behavior is set off when clear and exact information and instructions on prevention and safety are available, and the effect is that much more potent when an abundance of data on the successful curtailing of the spread after abiding by the recommendation supports the notion [115]. However, our results on the EPPM efficacy component of the message appeal to the response efficacy component of EPPM. The self-efficacy will further be dependent on the requirement and individual idiosyncrasies regarding the capability to conform with the instruction. People differ in their ability to respond to the fear appeal.

7.2. Social Media Exposure Impact on EPPM Threat

Based on the abundant empirical evidence on the media’s role in shaping public risk perceptions during health crises and the cultivation effect, we have theorized that exposure to social media predicts the EPPM threat [25,133,157]. Contrary to our initial assumption, we could not confirm the hypothesized relationship with enough significance. Therefore, our hypothesis 3 stating exposure to social media has a positive effect on EPPM threat is rejected. Although Liu et al. (2021) and Llewellyin (2020) argue that fear and anxiety are cultivated through media to the extent that the fear in non-urgent everyday situations has increased due to exposure, no evidence was found to support the claim [103,115]. This can be explained by distrust in the credibility of the information and content that is too personalized [158].

7.3. Social Media Exposure Impact on ‘Stay at Home’ Intentions

Furthermore, we asserted in hypothesis 4 that social media would have a positive impact on staying at home intentions. The proposition was made under the assumption that social media displays the cautionary content and instructions for dealing with a challenging situation to achieve a high threat/high efficacy; however, if users instead perceived messages as being fabricated, amplified, or false, the alert would stay dangerously low. We were unable to confirm hypothesis 4 and demonstrate social media’s persuasive outcome. Our finding contradicts the result of Plotnick et al. (2015) and Latonero and Shklovski (2011), who found that risk communication and public alerting, as well as increasing the situational awareness, were more effective over social media as policymakers are able to engage in dialogue with public rather than following unidirectional dispersion on traditional ones [54,159]. This may be one of the key points of the study, as it disproves social media’s supremacy with specific targeting features and low costs over the conventional media. The responsiveness rate did not rise with repeated exposures. The finding may insinuate that the type of outlet used to disseminate the message plays no role in the message’s effectiveness and will not determine the behavioral modification, which is in line with (6). As was discussed previously by Plotnick and Hiltz (2018), the shortcoming of social media stems from the fact that it is not designed to facilitate emergency responses [160]. The reason for this low significance may be due to users’ skepticism of the governing authorities’ truthfulness or due to avoidance, lack of interest, or decreased usage of social media for gathering information. Furthermore, the lack of intention may be due to acquaintances sharing experiences following the instructions and getting infected nonetheless.
The results of our study showed no significant connection between social media exposure to other aspects of the EPPM model and the intention to stay at home. Considering EPPM variables are often explored through the relation of fear appeals, the reasoning behind the lack of association may be that fear appeals can at times be unproductive persuasive tools, as emphasized in prior studies (Kohn et al., 1982; Janis and Feshbach, 1953) [161,162]. For instance, audiences with pre-existing fears are hardly affected (Muthusamy et al., 2009) [163]. Alternative reasoning stems from psychological studies on the effectiveness of EPPM campaigns. Messages with a high threat buts no efficacy component lead to extensive fear and anxiety rather than adaptive coping (Gore and Bracken, 2005) [164]. Coverage on protective measures can focus primarily on risk amplification, thus inducing fear, and if such news is pervasive while messages intended for efficacy encouragement are less frequent, then the communication of risk rather than efficacy can lead to either information avoidance or maladaptive coping [165]. Moreover, the relation between social media exposure and ‘Stay at home’ intentions may be further influenced by additional contributors that were unaccounted for in the current paper, such as media fragmentation and political polarization concerning the normative behavior, which can have a significant impact on health-protective intentions.
Conventional media provides official coverage that can, therefore, be considered more trustworthy. In comparison, the interactive feature of social media can discourage the pursuit of information due to information overload, proliferation of misinformation, lower credibility, frequent incidence of fake news, and subjective attitudes being mixed with facts [130,166]. According to Wang et al. (2019), information credibility is well comprehended with regard to traditional media, while social media credibility is hard to assess due to the ability of consumers to create and distribute information [167]. Prior studies have found that social media platforms have a higher misleading potential. For instance, it was established that up to 26 percent of YouTube videos spread misinformation about COVID-19, and Facebook has, in the period from March to April 2020, marked 90 million pieces of content as false news or related conspiracy theories [168,169]. Propagandist coverage can hinder adaptive individual responses in two manners—either users contend that sources are unworthy and reject information altogether, or the fear rises up to panic, and thus leads to maladaptive responses, such as information avoidance, which explains the failure to engage in proactive protection.

7.4. EPPPM Efficacy’s Impact on EPPM Threat

Hypothesis 5, stating there is a positive effect of EPPM efficacy on EPPM threat during COVID-19, is accepted, and thus we corroborate the results of Vírseda et al. (2010), Barnett et al. (2012), and Chen and Yang (2018) [170,171,172]. According to the EPPM, threat and efficacy are interrelated so that changes in one will propel the change in the other. A multitude of diverse reactions may arise depending on the perceived degree of danger and control. In other words, if efficacy is deemed inadequate, the threat may seem that much imminent and excessive. Instead of leading to adopting the protective behavior, the said scenario will lead to fear avoidance, as an individual will likely disregard, deny, and diminish the threat. On the other hand, if efficacy perception is strong, protective action is considered feasible and effective, and the threat will be carefully considered to decide on the best plan of action accordingly.

7.5. The Effect of EPPM Threat on the EPPM Efficacy and Intention to ‘Stay at Home’

Hypothesis 6, stating that there is a moderating effect of EPPM threat on the relationship between EPPM efficacy and the intention to stay at home, was confirmed as well, which is in line with other studies stating that behavioral intentions were formed when pairing a high threat with high efficacy [148,149,150]. The stronger the risk perception, the more readily subjects will engage in protective action. Moreover, if the perceived threat and efficacy are high, a favorable intention will be formed towards enacting instructions curtailing emergency responses. The individuals will undertake the necessary changes in attitudes and behaviors, and even their lifestyle. Finally, our findings on the moderating effect of the EPPM threat on the relationship between EPPM efficacy and the intention to stay at home show that intention to stay at home can decrease regardless of a high efficacy when the EPPM threat is low. Such an undesired maladaptive response can be drawn from the changes in attitudes and behaviors, as these are indicative of message acceptance.

7.6. Social Media Exposure’s Effect on EPPM Components and Behavioral Intentions in the Context of COVID-19

The findings of the study build on the studies that examine the effects of the COVID-19 pandemic at the individual level [16,17,73,84,173]. Our research focused on answering two sets of questions. First, how do EPPM components influence and guide behavioral modifications through intentions? Second, how does the perception constructed through social media enhance or hinder a beneficial and adaptive response, i.e., danger control?
By concentrating on our twofold objective, we have managed to strengthen the EPPM model’s underlying assumption and verify it in the unprecedented context of a global pandemic. The contributions of our study are thus also twofold. From a theoretical point of view, we have demonstrated the robustness of EPPM when forming behavioral intentions by examining social media posts and streams of information and disinformation amidst major adversities. Social media users were subjected to a test as to which extent the message’s acceptance leads to the intention to stay at home. The importance of our work also lies in providing empirically supported data on the acceptance of health messages and/or campaigns over social media.

8. Implications of the Study

The practical significance of the current paper lies in two main contributions. First, the abundance of information about COVID-19 on social media, despite its features of collectivity, connectivity, collaboration, and openness, does not necessarily lead to the recommended preventive behavior. Second, it is possible to manipulate EPPM message components, such as the threat and efficacy, to test how the degree of intensity determines the motivation for protective intentions. As the current emergency is being discussed both in a traditional and virtual environment, the appropriateness of the media type should be taken into consideration while designing a cautionary message. Our results indicate that the new media have not made traditional outlets obsolete in crisis communications, as the exposure to the former does not increase a favorable attitude towards the content.
The reason for the lack of a significant effect of social media on EPPM components may be due to frequently repeated exposures, as some studies have previously found that the volume of message appeals can influence the perceptions of susceptibility and severity. Moreover, the first exposure leaves a significant impact that may decrease with each new exposure, or the subjects may have reported only the effects and emotional responses following the latest reportage. The study is limited in that we have not tested the differences in subjects’ experiences that may vary based on the exposure frequency, current health status, message format—be it photographs, videos, articles, public discussions, comments, etc.—or whether the respondents’ existing original thoughts were only reinforced by messages that appeal to fear, thus causing no further emotional, cognitive, or behavioral arousal. The alternative is that the exposure did not affect subjects’ preexisting rigid mental models or the narrative was not sufficiently persuasive. An explanation can also be found in the personality type. Avoidant individuals have maladaptive, defensive fear-control coping characterized by denial, dismissal, downplaying, message rejections, or the inability to process messages. They regard protective educational messages and news on the susceptibility and severity to stem from a lack of trustworthiness, false news, exaggeration, and manipulation, turning off broadcast and completely avoiding inflows of virus-related information. Due to extensive literature confirming the effect of media-distributed messages and social media on EPPM components, our counteractive results are noteworthy in that future studies should try and test the different situational factors affecting the relationship to determine the reason for neutrality.
However, we would suggest that the immersive nature and engaging character of social media can be exploited to create an educational narrative that will yield favorable results if EPPM components are carefully handled. The coverage and volume of cautionary information should be carefully balanced by combining narratives, visuals, and facts to help the general public better understand high risks and manage protective actions by following government restrictions and policies, as this facilitates habit formation, especially when such measures entail a comprehensive behavioral modification, as is the case with ‘Stay at home’. However, when implementing a restrictive measure, policymakers should take into account that the EPPM efficacy facet of the equation shall be attainable, meaning it is necessary to take into consideration if people, in fact, have all the preconditions to undertake the protective action. Those whose work requires their real presence are not simply able to work from a distance or self-isolate regardless of their intentions. Companies need to provide an appropriate and flexible plan to their employees in such a way so they can isolate themselves if they have enough level of efficacy, such as work shifts [17,174,175]. Self-isolation may also cause mental challenges for people with high social needs or lead to work and family conflicts due to the removed distinction between work and home [176]. That means that enterprises and governments should provide enough support to all people equally before implementing any health campaigns that involve self-isolation.
Therefore, we recommend that the upcoming COVID-19 models examine the variations in this paper to evaluate social media’s influence on fear control. Another critical point is for governments to observe and understand the underlying motivation for specific behavior during the pandemic to knowingly and strategically impose new guidelines and to know when to change course to mitigate the lack of compliance.

9. Limitations and Perspectives for Future Studies

Our conceptual framework comprises hypothesized relationships among the dependent variable ‘Stay at home’ and its association with social media exposure and EPPM components. One of the limitations of the current study is that it addresses the issue of health crisis communication on social media, not accounting for which platforms are most adequate for specific messages. Moreover, our sample is limited to the USA, and it is important to keep in mind that different countries’ citizens and generations may use diverse platforms for obtaining information, which may influence their receptiveness. Additionally, the format, source and timing should be taken into consideration.
Additionally, the sample obtained in the study was unevenly distributed, as the majority of the sample were highly educated elderly people. That limits the ability of the research to generalize its results. Due to quickly changing policies in regard to COVID-19 and the development of vaccines, the survey was limited in time, resulting in a relatively small number of participants. Other authors may conduct the study on different samples to verify if age and education level may have any impact on ‘Stay at home’.
Due to limited items in our survey, we were unable to evaluate specific aspects of social media, such as cost-effectiveness and openness. All proclamations made related to such dimensions are based on previous contributions. Furthermore, to accurately evaluate the potential impact of the EPPM model, the impact of the two subscales of the two scales should be differentiated. We recommend future research two undertake this task, and include the other relevant variables.
Furthermore, by using the total score for the constructs of threat and efficacy, the finer details of the sub-scales, in terms of the exogenous variable (social media use), covariates (other EPPM variables), and the endogenous variable (intention to stay at home), were overlooked. A more detailed evaluation of the data is required to confirm the EPPM model in relation to adherence to ‘Stay at home’ measures. Additionally, the suggestion of causality between the research model variables may overshadow the potential moderation effect. Thus, the implication of causality should be further investigated. Perceived efficacy mediation effects between the perceived threat and ‘stay at home’ intentions should also be explored in future studies.
Future research can investigate other preventive measures, such as the intention of being vaccinated, which is also not obligatory but is yet a recommended action that requires an individual’s well-reasoned motivation. Moreover, since almost all the questions were constructed in a multiple-choice format, detailed responses were hard to attain. Other authors can investigate exactly which instruments (photo, shared information, influencers’ posts) trigger preventive behavior and to which extent they might be used to avoid the opposite effect.
Moreover, we can only assume an overabundance of information about coronavirus on social media. However, it might be the lack of quality content on social media that gave that effect. Furthermore, other studies might compare the specific types of traditional and social media to measure trust during COVID-19, as well as the political impact on ‘Stay at home’ intentions. Since the period of COVID-19 falls during the Trump presidency, many might be in denial due to political influence.

10. Conclusions

Considering how communities perceive the risks of the pandemic at large affects to what extent people follow preventative measures, it is essential to elaborate on how effective responses stimulated through intrinsic and extrinsic incentive mechanisms bolstered through media cautionary campaigns can reinforce preventive measurements. Prior research on the internalization of health-promoting behaviors indicated that it is possible to influence risk groups through external behavior clues to internalize preventive norms, thus contributing to habit formation. The forte of the current paper lies in the examination of different facets of the EPPM message for complying with preventive behavior motivations in the new and yet unexplored context of COVID-19. In doing so, we have also undertaken to evaluate and empirically validate whether messages disseminated through social media exert a larger influence on people’s perceptions and willingness to adopt protective behavior. This paper corroborated the role of the media in crisis communications as an essential reasserting tool with a significant cultivation effect that bears on the hazard-related perceptions. Despite the predominance of social networking in everyday life and its ability to manipulate perceptions, our findings suggest that in comparison to old media, during adversity and in times of health crises, exposure does not account for the increased adoption of cautionary recommendations. We have also confirmed that both the perceived threat and efficacy lead to favorable protective intentions, while EPPM threat moderates the relationship between EPPM efficacy and behavioral intentions.

Author Contributions

Conceptualization, D.T., D.G. and B.O.; data curation, D.T., D.G. and K.K.; formal analysis, D.G. and A.K.; investigation, D.T. and D.G.; methodology, A.K.; project administration, Q.T.; resources, B.O.; writing—original draft, D.T., D.G. and B.O.; writing—review and editing, D.T., Q.T., B.O., A.K. and K.K. All authors have read and agreed to the published version of the manuscript.

Funding

This research received no external funding.

Institutional Review Board Statement

The study was conducted according to the guidelines of the Declaration of Helsinki, and approved by the Institutional Review Board of Shanghai Jiao Tong University (IRB#162009913).

Informed Consent Statement

Informed consent was obtained from all subjects involved in the study.

Data Availability Statement

The data presented in this study are available on request from the corresponding author.

Conflicts of Interest

The authors declare no conflict of interest. The funders had no role in the design of the study; in the collection, analyses, or interpretation of data; in the writing of the manuscript, or in the decision to publish the results.

Appendix A. Questionnaire

Table A1. The results of the survey—Social Media Exposure.
Table A1. The results of the survey—Social Media Exposure.
Social Media ExposureStrongly DisagreeDisagreeNeither Agree or DisagreeAgreeStrongly Agree
I saw many pictures regarding COVID-19 being shared on my social media such as Facebook, Twitter, Instagram, etc.18.77%11.33%17.15%22.01%30.74%
Many people on my online social network frequently posted status updates about COVID-19 on their Facebook timeline, Twitter feed, etc.15.53%14.56%20.71%23.95%25.24%
I saw many posts that relate to health information about COVID-19 that were shared by people in my social network.14.05%10.78%14.05%32.35%28.76%
I saw many people making comments on others’ status updates about COVID-1915.69%16.01%21.24%26.14%20.92%
Many people on my online social network shared links that were related to COVID-19 on their Facebook timeline, Twitter feed, etc.15.58%11.36%20.45%25.65%26.95%
Table A2. The results of the survey—EPPM Threat.
Table A2. The results of the survey—EPPM Threat.
EPPM ThreatStrongly DisagreeDisagreeNeither Agree or DisagreeAgreeStrongly Agree
I am at risk for COVID-19.3.83%12.46%14.7%44.09%24.92%
It is likely that I will develop COVID-19.11.5%30.67%41.53%13.42%2.88%
It is possible that I will develop COVID-19.4.49%6.09%21.79%51.6%16.03%
I believe that COVID-19 is a severe health problem.2.88%2.88%5.43%25.56%63.26%
I believe that COVID-19 is a serious threat to my health.3.82%10.19%16.88%33.12%35.99%
I believe that COVID-19 is a significant disease.0.96%2.24%4.47%25.88%66.45%
Table A3. The results of the survey—EPPM efficacy.
Table A3. The results of the survey—EPPM efficacy.
EPPM EfficacyStrongly DisagreeDisagreeNeither Agree or DisagreeAgreeStrongly Agree
I am able to stay at home to prevent COVID-19.2.86%6.35%6.03%40.32%44.44%
Staying at home to prevent COVID-19 is easy for me.4.46%14.97%13.38%39.81%27.39%
Staying at home to prevent COVID-19 is inconvenient for me.14.01%26.43%17.52%32.8%9.24%
Staying at home to prevent COVID-19 is difficult for me.23.57%36.94%16.24%18.47%4.78%
Staying at home to prevent COVID-19 is convenient for me.7.94%26.35%16.19%36.19%13.33%
Staying at home is effective in preventing COVID-19.1.91%2.23%8.6%29.62%57.64%
Avoiding gathering with people from outside your household is effective in preventing COVID-19.1.27%2.22%3.49%27.94%65.08%
Avoiding visiting public areas is effective in preventing COVID-19.1.6%2.88%7.99%28.43%59.11%
Minimizing going outside is effective in preventing COVID-19.14.6%19.37%14.29%22.86%28.89%
Avoiding visiting public events is effective in preventing COVID-19.1.59%2.55%4.46%22.61%68.79%
Table A4. The results of the survey—Stay at home.
Table A4. The results of the survey—Stay at home.
Stay at HomeVery UntrueUntrue of MeMay or May Not be TrueTrueVery True
I stay at home because other people say14.1%30.77%20.19%30.77%4.17%
I should stay at home because my friends/family/spouse say12.5%30.45%18.59%31.09%7.37%
I should stay at home because others will not be pleased with me if I don’t20.83%41.67%21.15%12.82%3.53%
I feel under pressure from my friends/family to stay at home23%39.62%13.74%20.13%3.51%
I feel guilty when I don’t stay at home19.68%35.48%22.9%17.1%4.84%
I feel ashamed when I leave home33.65%41.03%17.95%6.41%0.96%
I feel like a failure when I don’t stay at home44.37%36.98%15.11%2.89%0.64%
I value the benefits of staying at home1.27%4.78%12.42%44.9%36.62%
It’s important for me to stay at home regularly2.88%9.9%15.65%40.58%30.99%
I think it is important to make the effort to stay at home regularly2.55%7.64%9.55%40.13%40.13%
I stay at home because it’s safe3.5%3.82%10.19%41.4%41.08%
I enjoy staying at home5.11%11.18%27.8%33.87%22.04%
I find staying at home a necessary activity2.88%10.22%12.78%44.09%30.03%
I stay safe and healthy by participating in staying at home activity2.56%5.43%11.18%46.96%33.87%
I don’t see why I should have to stay at home62.82%23.4%7.69%3.85%2.24%
I can’t see why I should bother staying at home65.29%21.97%7.01%4.14%1.59%
I don’t see the point in staying at home68.47%21.97%5.1%2.87%1.59%
I think staying at home is a waste of time72.61%14.33%7.96%3.82%1.27%

References

  1. WHO. Rolling Updates on Coronavirus Disease (COVID-19). Available online: https://www.who.int/emergencies/diseases/novel-coronavirus-2019/events-as-they-happen (accessed on 22 April 2021).
  2. Gorbalenya, A.E.; Baker, S.C.; Baric, R.; Groot, R.J.D.; Drosten, C.; Gulyaeva, A.A.; Haagmans, B.L.; Lauber, C.; Leontovich, A.M.; Neuman, B.W.; et al. Severe acute respiratory syndrome-related coronavirus: The species and its viruses–A statement of the Coronavirus Study Group. BioRxiv 2020. [Google Scholar] [CrossRef]
  3. Gungoraydinoglu, A.; Öztekin, I.; Öztekin, Ö. The Impact of COVID-19 and Its Policy Responses on Local Economy and Health Conditions. J. Risk Financ. Manag. 2021, 14, 233. [Google Scholar] [CrossRef]
  4. Shao, P. Impact of city and residential unit lockdowns on prevention and control of COVID-19. medRxiv 2020, 21, 1–9. [Google Scholar]
  5. Lau, H.; Khosrawipour, V.; Kocbach, P.; Mikolajczyk, A.; Schubert, J.; Bania, J.; Khosrawipour, T. The positive impact of lockdown in Wuhan on containing the COVID-19 outbreak in China. J. Travel Med. 2020, 27, 37. [Google Scholar] [CrossRef]
  6. Xu, W.; Wu, J.; Cao, L. COVID-19 pandemic in China: Context, experience and lessons. Health Policy Technol. 2020, 9, 639–648. [Google Scholar] [CrossRef]
  7. Yu, D.; Anser, M.; Peng, M.; Nassani, A.; Askar, S.; Zaman, K.; Aziz, A.A.; Abro, M.Q.; Sasmoko, S.; Jabor, M. Nationwide Lockdown, Population Density, and Financial Distress Brings Inadequacy to Manage COVID-19: Leading the Services Sector into the Trajectory of Global Depression. Healthcare 2021, 9, 220. [Google Scholar] [CrossRef]
  8. Krishnamachari, B.; Morris, A.; Zastrow, D.; Dsida, A.; Harper, B.; Santella, A.J. The role of mask mandates, stay at home orders and school closure in curbing the COVID-19 pandemic prior to vaccination. Am. J. Infect. Control 2021, 49, 1036–1042. [Google Scholar] [CrossRef]
  9. Van Bavel, J.J.; Baicker, K.; Boggio, P.S.; Capraro, V.; Cichocka, A.; Cikara, M.; Crockett, M.J.; Crum, A.J.; Douglas, K.M.; Druckman, J.N.; et al. Using social and behavioural science to support covid-19 pandemic response. Nat. Hum. Behav. 2020, 4, 460–471. [Google Scholar] [CrossRef]
  10. Brodeur, A.; Grigoryeva, I.; Kattan, L. Stay-at-home orders, social distancing, and trust. J. Popul. Econ. 2021, 34, 1321–1354. [Google Scholar] [CrossRef]
  11. Marien, S.; Hooghe, M. Does political trust matter? An empirical investigation into the relation between political trust and support for law compliance. Eur. J. Politi- Res. 2011, 50, 267–291. [Google Scholar] [CrossRef]
  12. Bilancini, E.; Boncinelli, L.; Capraro, V.; Celadin, T.; Di Paolo, R. The effect of norm-based messages on reading and understanding covid-19 pandemic response governmental rules. arXiv Prepr. 2020, arXiv:2005.03998. [Google Scholar]
  13. Zhao, S.; Wu, X. From Information Exposure to Protective Behaviors: Investigating the Underlying Mechanism in COVID-19 Outbreak Using Social Amplification Theory and Extended Parallel Process Model. Front. Psychol. 2021, 12, 631116. [Google Scholar] [CrossRef]
  14. Hume, S.; John, P.; Sanders, M.; Stockdale, E. Nudge in the Time of Coronavirus: Compliance to Behavioural Messages during Crisis. 2021. Available online: https://ssrn.com/abstract=3644165 (accessed on 27 April 2022).
  15. Capraro, V.; Barcelo, H. Priming reasoning increases intentions to wear a face covering to slow down covid-19 transmission. arXiv Prepr. 2020, arXiv:2006.11273. [Google Scholar]
  16. Su, Z.; McDonnell, D.; Wen, J.; Kozak, M.; Abbas, J.; Šegalo, S.; Li, X.; Ahmad, J.; Cheshmehzangi, A.; Cai, Y.; et al. Mental health consequences of COVID-19 media coverage: The need for effective crisis communication practices. Glob. Health 2021, 17, 4. [Google Scholar] [CrossRef]
  17. Khudaykulov, A.; Changjun, Z.; Obrenovic, B.; Godinic, D.; Alsharif, H.Z.H.; Jakhongirov, I. The fear of COVID-19 and job insecurity impact on depression and anxiety: An empirical study in China in the COVID-19 pandemic aftermath. Curr. Psychol. 2022, 1–14. [Google Scholar] [CrossRef]
  18. Cinelli, M.; Quattrociocchi, W.; Galeazzi, A.; Valensise, C.M.; Brugnoli, E.; Schmidt, A.L.; Zola, P.; Zollo, F.; Scala, A. The COVID-19 social media infodemic. Sci. Rep. 2020, 10, 16598. [Google Scholar] [CrossRef]
  19. Gao, J.; Zheng, P.; Jia, Y.; Chen, H.; Mao, Y.; Chen, S.; Wang, Y.; Fu, H.; Dai, J. Mental health problems and social media exposure during COVID-19 outbreak. PLoS ONE 2020, 15, e0231924. [Google Scholar]
  20. Garfin, D.R.; Silver, R.C.; Holman, E.A. The novel coronavirus (COVID-2019) outbreak: Amplification of public health consequences by media exposure. Health Psychol. 2020, 39, 355–357. [Google Scholar] [CrossRef]
  21. Gerbner, G. Cultivation Analysis: An Overview. Mass Commun. Soc. 1998, 1, 175–194. [Google Scholar] [CrossRef]
  22. Petrova, M.; Bursztyn, L.; Egorov, G.; Enikolopov, R. Social Media and Xenophobia: Evidence from Russia. 2020. Available online: https://home.uchicago.edu/bursztyn/SocialMediaXenophobia_December2019.pdf (accessed on 27 April 2022).
  23. Jamieson, K.H.; Albarracin, D. The Relation between Media Consumption and Misinformation at the Outset of the SARS-CoV-2 Pandemic in the US, The Harvard Kennedy School Misinformation Review. 2020. Available online: https://misinforeview.hks.harvard.edu/article/the-relation-between-media-consumption-and-misinformation-at-the-outset-of-the-sars-cov-2-pandemic-in-the-us/ (accessed on 27 April 2022).
  24. Merchant, R.M.; Lurie, N. Social Media and Emergency Preparedness in Response to Novel Coronavirus. JAMA 2020, 323, 2011–2012. [Google Scholar] [CrossRef]
  25. Oh, S.; Syn, S.Y. Motivations for sharing information and social support in social media: A comparative analysis of Facebook, Twitter, Delicious, You Tube, and Flickr. J. Assoc. Inf. Sci. Technol. 2015, 66, 2045–2060. [Google Scholar] [CrossRef]
  26. Al-Dmour, H.; Masa’Deh, R.; Salman, A.; Abuhashesh, M.; Al-Dmour, R. Influence of Social Media Platforms on Public Health Protection against the COVID-19 Pandemic via the Mediating Effects of Public Health Awareness and Behavioral Changes: Integrated Model. J. Med. Internet Res. 2020, 22, e19996. [Google Scholar] [CrossRef]
  27. Jang, K.; Baek, Y.M. When Information from Public Health Officials is Untrustworthy: The Use of Online News, Interpersonal Networks, and Social Media during the MERS Outbreak in South Korea. Health Commun. 2018, 34, 991–998. [Google Scholar] [CrossRef]
  28. Snyder, L.B.; Rouse, R.A. The Media Can Have More Than an Impersonal Impact: The Case of AIDS Risk Perceptions and Behavior. Health Commun. 1995, 7, 125–145. [Google Scholar] [CrossRef]
  29. Dunlop, S.; Wakefield, M.; Kashima, Y. Can You Feel It? Negative Emotion, Risk, and Narrative in Health Communication. Media Psychol. 2008, 11, 52–75. [Google Scholar] [CrossRef]
  30. Wheaton, M.G.; Prikhidko, A.; Messner, G.R. Is Fear of COVID-19 Contagious? The Effects of Emotion Contagion and Social Media Use on Anxiety in Response to the Coronavirus Pandemic. Front. Psychol. 2021, 11, 567379. [Google Scholar] [CrossRef] [PubMed]
  31. Balatsoukas, P.; Kennedy, C.; Buchan, I.; Powell, J.; Ainsworth, J. The Role of Social Network Technologies in Online Health Promotion: A Narrative Review of Theoretical and Empirical Factors Influencing Intervention Effectiveness. J. Med. Internet Res. 2015, 17, e141. [Google Scholar] [CrossRef]
  32. Chang, C.-C. Increasing Mental Health Literacy via Narrative Advertising. J. Health Commun. 2008, 13, 37–55. [Google Scholar] [CrossRef]
  33. Gray, J.B. The power of storytelling: Using narrative in the healthcare cont Fung ext. J. Commun. Health 2009, 2, 258–273. [Google Scholar] [CrossRef]
  34. Orbell, S.; Zahid, H.; Henderson, C.J.; Hagger, M.S.; Cameron, L.D.; Hamilton, K.; Hankonen, N.; Lintunen, T. Changing Behavior Using the Health Belief Model and Protection Motivation Theory. In The Handbook of Behavior Change; Cambridge University Press: Cambridge, UK, 2020; pp. 46–59. [Google Scholar] [CrossRef]
  35. Haque, A.; Karim, W.; Kabir, S.M.H.; Tarofder, A.K. Understanding Social Distancing Intention among university students during Covid-19 outbreak: An application of protection motivation theory. Test Eng. Manag. 2020, 83, 16360–16377. [Google Scholar]
  36. Nudelman, G.; Kamble, S.V.; Otto, K. Using Protection Motivation Theory to Predict Adherence to COVID-19 Behavioral Guidelines. Behav. Med. 2021, 1–10. [Google Scholar] [CrossRef]
  37. Lithopoulos, A.; Liu, S.; Zhang, C.-Q.; Rhodes, R.E. Predicting physical distancing in the context of COVID-19: A test of the extended parallel process model among Canadian adults. Can. Psychol. Can. 2021, 62, 56–64. [Google Scholar] [CrossRef]
  38. Witte, K. Putting the fear back into fear appeals: The extended parallel process model. Commun. Monogr. 1992, 59, 329–349. [Google Scholar] [CrossRef]
  39. Cummings, E.; Ellis, L.; Turner, P. The past, the present, and the future: Examining the role of the “Social” in transforming personal healthcare management of chronic disease. In Health Literacy: Breakthroughs in Research and Practice; IGI Global: Hershey, PA, USA, 2017; pp. 287–304. [Google Scholar]
  40. Parmer, J.; Baur, C.; Eroglu, D.; Lubell, K.; Prue, C.; Reynolds, B.; Weaver, J. Crisis and Emergency Risk Messaging in Mass Media News Stories: Is the Public Getting the Information They Need to Protect Their Health? Health Commun. 2016, 31, 1215–1222. [Google Scholar] [CrossRef]
  41. Toppenberg-Pejcic, D.; Noyes, J.; Allen, T.; Alexander, N.; Vanderford, M.; Gamhewage, G. Emergency Risk Communication: Lessons Learned from a Rapid Review of Recent Gray Literature on Ebola, Zika, and Yellow Fever. Health Commun. 2017, 34, 437–455. [Google Scholar] [CrossRef]
  42. Chen, Q.; Min, C.; Zhang, W.; Wang, G.; Ma, X.; Evans, R. Unpacking the black box: How to promote citizen engagement through government social media during the COVID-19 crisis. Comput. Hum. Behav. 2020, 110, 106380. [Google Scholar] [CrossRef]
  43. Moorhead, S.A.; Hazlett, D.E.; Harrison, L.; Carroll, J.K.; Irwin, A.; Hoving, C. A New Dimension of Health Care: Systematic Review of the Uses, Benefits, and Limitations of Social Media for Health Communication. J. Med. Internet Res. 2013, 15, e85. [Google Scholar] [CrossRef]
  44. Smith, T.; Lambert, R. A systematic review investigating the use of Twitter and Facebook in university-based healthcare education. Health Educ. 2014, 114, 347–366. [Google Scholar] [CrossRef]
  45. Odone, A.; Ferrari, A.; Spagnoli, F.; Visciarelli, S.; Shefer, A.; Pasquarella, C.; Signorelli, C. Effectiveness of interventions that apply new media to improve vaccine uptake and vaccine coverage. Hum. Vaccines Immunother. 2014, 11, 72–82. [Google Scholar] [CrossRef]
  46. Smith, V.; DeVane, D.; Begley, C.M.; Clarke, M. Methodology in conducting a systematic review of systematic reviews of healthcare interventions. BMC Med. Res. Methodol. 2011, 11, 15. [Google Scholar] [CrossRef]
  47. Lovejoy, K.; Saxton, G.D. Information, Community, and Action: How Nonprofit Organizations Use Social Media. J. Comput. Commun. 2012, 17, 337–353. [Google Scholar] [CrossRef]
  48. Satariano, N.B.; Wong, A. Creating an Online Strategy to Enhance Effective Community Building and Organizing. In Community Organizing and Community Building for Health and Welfare; Rutgers University Press: New Brunswick, NJ, USA, 2019; pp. 269–287. [Google Scholar] [CrossRef]
  49. Liao, W.; Chen, H.; Feng, Y.; Mantini, D.; Gentili, C.; Pan, Z.; Ding, J.; Duan, X.; Qiu, C.; Lui, S.; et al. Selective aberrant functional connectivity of resting state networks in social anxiety disorder. NeuroImage 2010, 52, 1549–1558. [Google Scholar] [CrossRef] [PubMed]
  50. Freeman, B.; Potente, S.; Rock, V.; McIver, J. Social media campaigns that make a difference: What can public health learn from the corporate sector and other social change marketers? Public Health Res. Pract. 2015, 25, e2521517. [Google Scholar] [CrossRef]
  51. Schein, R.; Wilson, K.; Keelan, J.E. Literature Review on Effectiveness of the Use of Social Media: A Report for Peel Public Health; Peel Public Health: Toronto, ON, Canada, 2011. [Google Scholar]
  52. Norman, C.D. Social media and health promotion. Glob. Health Promot. 2012, 19, 3–6. [Google Scholar] [CrossRef]
  53. Luna, S.; Pennock, M.J. Social media applications and emergency management: A literature review and research agenda. Int. J. Disaster Risk Reduct. 2018, 28, 565–577. [Google Scholar] [CrossRef]
  54. Latonero, M.; Shklovski, I. Emergency management, Twitter, and social media evangelism. Int. J. Inf. Syst. Crisis Response Manag. 2011, 3, 1–16. [Google Scholar] [CrossRef]
  55. Fraustino, J.D.; Liu, B.; Jin, Y. Social Media Use during Disasters: A Review of the Knowledge Base and Gaps. Science and Technology Directorate; US Department of Homeland Security: Washington, DC, USA, 2012.
  56. Eriksson, M. Lessons for Crisis Communication on Social Media: A Systematic Review of What Research Tells the Practice. Int. J. Strat. Commun. 2018, 12, 526–551. [Google Scholar] [CrossRef]
  57. Giustini, D.M.; Ali, S.M.; Fraser, M.; Boulos, M.K. Effective uses of social media in public health and medicine: A systematic review of systematic reviews. Online J. Public Health Inform. 2018, 10, e215. [Google Scholar] [CrossRef]
  58. Sawesi, S.; Rashrash, M.; Phalakornkule, K.; Carpenter, J.S.; Jones, J.F. The Impact of Information Technology on Patient Engagement and Health Behavior Change: A Systematic Review of the Literature. JMIR Med. Inform. 2016, 4, e1. [Google Scholar] [CrossRef]
  59. Mita, G.; Ni Mhurchu, C.; Jull, A. Effectiveness of social media in reducing risk factors for noncommunicable diseases: A systematic review and meta-analysis of randomized controlled trials. Nutr. Rev. 2016, 74, 237–247. [Google Scholar] [CrossRef]
  60. Househ, M.; Borycki, E.; Kushniruk, A. Empowering patients through social media: The benefits and challenges. Health Inform. J. 2014, 20, 50–58. [Google Scholar] [CrossRef]
  61. Maher, C.A.; Lewis, L.K.; Ferrar, K.; Marshall, S.; De Bourdeaudhuij, I.; Vandelanotte, C. Are Health Behavior Change Interventions That Use Online Social Networks Effective? A Systematic Review. J. Med. Internet Res. 2014, 16, e40. [Google Scholar] [CrossRef]
  62. Smailhodzic, E.; Hooijsma, W.; Boonstra, A.; Langley, D.J. Social media use in healthcare: A systematic review of effects on patients and on their relationship with healthcare professionals. BMC Health Serv. Res. 2016, 16, 442. [Google Scholar] [CrossRef]
  63. Ren, W.; Zhu, X.; Hu, Y. Differential effects of traditional and social media use on COVID-19 preventive behaviors: The mediating role of risk and efficacy perceptions. J. Health Psychol. 2021, 13591053211003125. [Google Scholar] [CrossRef]
  64. Xu, J. Does the medium matter? A meta-analysis on using social media vs. traditional media in crisis communication. Public Relat. Rev. 2020, 46, 101947. [Google Scholar] [CrossRef]
  65. Arlikatti, S.; ATaibah, H.; AAndrew, S. How do you warn them if they speak only Spanish? Challenges for organizations in communicating risk to Colonias residents in Texas, USA. Disaster Prev. Manag. 2014, 23, 533–550. [Google Scholar] [CrossRef]
  66. Hunter, R.F.; De La Haye, K.; Murray, J.M.; Badham, J.; Valente, T.W.; Clarke, M.; Kee, F. Social network interventions for health behaviours and outcomes: A systematic review and meta-analysis. PLoS Med. 2019, 16, e1002890. [Google Scholar] [CrossRef]
  67. Johns, D.J.; Langley, T.E.; Lewis, S. Use of social media for the delivery of health promotion on smoking, nutrition, and physical activity: A systematic review. Lancet 2017, 390, S49. [Google Scholar] [CrossRef]
  68. Yigitcanlar, T.; Kankanamge, N.; Preston, A.; Gill, P.S.; Rezayee, M.; Ostadnia, M.; Xia, B.; Ioppolo, G. How can social media analytics assist authorities in pandemic-related policy decisions? Insights from Australian states and territories. Health Inf. Sci. Syst. 2020, 8, 37. [Google Scholar] [CrossRef]
  69. Abdulhamid, N.G.; Ayoung, D.A.; Kashefi, A.; Sigweni, B. A survey of social media use in emergency situations: A literature review. Inf. Dev. 2020, 37, 274–291. [Google Scholar] [CrossRef]
  70. Venegas-Vera, A.V.; Colbert, G.B.; Lerma, E.V. Positive and negative impact of social media in the COVID-19 era. Rev. Cardiovasc. Med. 2020, 21. [Google Scholar] [CrossRef]
  71. Stephenson, M.T.; Witte, K. Fear, threat, and perceptions of efficacy from frightening skin cancer messages. Public Health Rev. 1998, 26, 147–174. [Google Scholar] [PubMed]
  72. Lin, H.-C.; Chen, C.-C. Disease Prevention Behavior During the COVID-19 Pandemic and the Role of Self-Esteem: An Extended Parallel Process Model. Psychol. Res. Behav. Manag. 2021, 14, 123–135. [Google Scholar] [CrossRef] [PubMed]
  73. Ciancio, A.; Kampfen, F.; Kohler, I.V.; Bennett, D.; De Bruin, W.B.; Darling, J.; Kapteyn, A.; Maurer, J.; Kohler, H.-P. Know your epidemic, know your response: Early perceptions of COVID-19 and self-reported social distancing in the United States. PLoS ONE 2020, 15, e0238341. [Google Scholar] [CrossRef]
  74. Martínez, D.; Parilli, C.; Scartascini, C.; Simpser, A. Let’s (not) get together! The role of social norms on social distancing during COVID-19. PLoS ONE 2021, 16, e0247454. [Google Scholar] [CrossRef] [PubMed]
  75. Houston, J.B.; Hawthorne, J.; Perreault, M.; Park, E.H.; Hode, M.G.; Halliwell, M.R.; McGowen, S.E.T.; Davis, R.; Vaid, S.; McElderry, J.A.; et al. Social media and disasters: A functional framework for social media use in disaster planning, response, and research. Disasters 2014, 39, 1–22. [Google Scholar] [CrossRef] [PubMed]
  76. Pfefferbaum, B.; North, C.S. Mental Health and the Covid-19 Pandemic. N. Engl. J. Med. 2020, 383, 510–512. [Google Scholar] [CrossRef]
  77. McMahan, S.; Witte, K.; Meyer, J.A. The perception of risk messages regarding electromagnetic fields: Extending the extended parallel process model to an unknown risk. Health Commun. 1998, 10, 247–259. [Google Scholar] [CrossRef]
  78. Yoon, H.; You, M.; Shon, C. An application of the extended parallel process model to protective behaviors against COVID-19 in South Korea. PLoS ONE 2022, 17, e0261132. [Google Scholar] [CrossRef]
  79. Cho, H.; Salmon, C.T. Fear Appeals for Individuals in Different Stages of Change: Intended and Unintended Effects and Implications on Public Health Campaigns. Health Commun. 2006, 20, 91–99. [Google Scholar] [CrossRef]
  80. Meadows, C.Z. The Effects of Fear Appeals and Message Format on Promoting Skin Cancer Prevention Behaviors among College Students. Societies 2020, 10, 21. [Google Scholar] [CrossRef]
  81. Popova, L. Scaring the snus out of smokers: Testing effects of fear, threat, and efficacy on smokers’ acceptance of novel smokeless tobacco products. Health Commun. 2014, 29, 924–936. [Google Scholar] [CrossRef]
  82. Witte, K.; Girma, M.B.; Girgre, A. Addressing Underlying Mechanisms to HIV/AIDS Preventive Behaviors in Ethiopia. Int. Q. Community Health Educ. 2002, 21, 163–176. [Google Scholar] [CrossRef]
  83. Rogers, R.W. A Protection Motivation Theory of Fear Appeals and Attitude Change. J. Psychol. 1975, 91, 93–114. [Google Scholar] [CrossRef]
  84. Shirahmadi, S.; Seyedzadeh-Sabounchi, S.; Khazaei, S.; Bashirian, S.; Miresmæili, A.F.; Bayat, Z.; Houshmand, B.; Semyari, H.; Barati, M.; Jenabi, E.; et al. Fear control and danger control amid COVID-19 dental crisis: Application of the Extended Parallel Process Model. PLoS ONE 2020, 15, e0237490. [Google Scholar] [CrossRef]
  85. Maloney, E.K.; Lapinski, M.K.; Witte, K. Fear Appeals and Persuasion: A Review and Update of the Extended Parallel Process Model. Soc. Personal. Psychol. Compass 2011, 5, 206–219. [Google Scholar] [CrossRef]
  86. Rui, J.R.; Yang, K.; Chen, J. Information sources, risk perception, and efficacy appraisal’s prediction of engagement in protective behaviors against COVID-19 in China: Repeated cross-sectional survey. JMIR Human Factors 2021, 8, e23232. [Google Scholar] [CrossRef]
  87. Tsoy, D.; Tirasawasdichai, T.; Kurpayanidi, K.I. Role of Social Media in Shaping Public Risk Perception during COVID-19 Pandemic: A Theoretical Review. Int. J. Manag. Sci. Bus. Adm. 2021, 7, 35–41. [Google Scholar] [CrossRef]
  88. Maddux, J.E.; Rogers, R.W. Protection motivation and self-efficacy: A revised theory of fear appeals and attitude change. J. Exp. Soc. Psychol. 1983, 19, 469–479. [Google Scholar] [CrossRef]
  89. Bandura, A. Self-efficacy: Toward a unifying theory of behavioral change. Psychol. Rev. 1977, 84, 191–215. [Google Scholar] [CrossRef]
  90. Ajzen, I. The Theory of Planned Behavior. Organ. Behav. Hum. Decis. Process. 1991, 50, 179–211. [Google Scholar] [CrossRef]
  91. Floyd, D.L.; Prentice-Dunn, S.; Rogers, R.W. A Meta-Analysis of Research on Protection Motivation Theory. J. Appl. Soc. Psychol. 2000, 30, 407–429. [Google Scholar] [CrossRef]
  92. Eppright, D.R.; Hunt, J.B.; Tanner, J.F.; Franke, G.R. Fear, Coping, and Information. Health Mark. Q. 2002, 20, 51–73. [Google Scholar] [CrossRef]
  93. Marchand, J.; Diallo, M. Environmental Protection: Testing the Validity of the Extended Parallel Processing Model (EPPM) when a Threat and Proposed Solution Require Collective Action. In Proceedings of the European Marketing Academy, Budapest, Hungary, 26–29 May 2020. [Google Scholar]
  94. Riley, M.W.; Hovland, C.I.; Janis, I.L.; Kelley, H.H. Communication and Persuasion: Psychological Studies of Opinion Change. Am. Sociol. Rev. 1954, 19, 355. [Google Scholar] [CrossRef]
  95. Bandura, A.; Adams, N.E.; Hardy, A.B.; Howells, G.N. Tests of the generality of self-efficacy theory. Cogn. Ther. Res. 1980, 4, 39–66. [Google Scholar] [CrossRef]
  96. Condiotte, M.M.; Lichtenstein, E. Self-efficacy and relapse in smoking cessation programs. J. Consult. Clin. Psychol. 1981, 49, 648–658. [Google Scholar] [CrossRef]
  97. DiClemente, C.C. Self-efficacy and smoking cessation maintenance: A preliminary report. Cogn. Ther. Res. 1981, 5, 175–187. [Google Scholar] [CrossRef]
  98. Wurtele, S.K. Self-Efficacy and Athletic Performance: A Review. J. Soc. Clin. Psychol. 1986, 4, 290–301. [Google Scholar] [CrossRef]
  99. Totu, A.; Sondoh, S.L., Jr.; Ationg, R.; Yakin, H.S.M.; Abd Karim, H. Media and Personal and Social Risk Perceptions: The Case Of Covid-19 Pandemic In Malaysia. Sys. Rev. Pharm. 2021, 12, 561–569. [Google Scholar]
  100. Bursztyn, L.; Rao, A.; Roth, C.; Yanagizawa-Drott, D. Misinformation During a Pandemic. Natl. Bur. Econ. Res. 2020. [Google Scholar] [CrossRef]
  101. Romer, D.; Jamieson, K.H.; Aday, S. Television News and the Cultivation of Fear of Crime. J. Commun. 2003, 53, 88–104. [Google Scholar] [CrossRef]
  102. Brown, R.; Coventry, L.; Pepper, G. Information seeking, personal experiences, and their association with COVID-19 risk perceptions: Demographic and occupational inequalities. J. Risk Res. 2021, 24, 506–520. [Google Scholar] [CrossRef]
  103. Llewellyn, S. Covid-19: How to be careful with trust and expertise on social media. BMJ 2020, 368, m1160. [Google Scholar] [CrossRef] [PubMed]
  104. Ng, R.; Chow, T.Y.J.; Yang, W. News media narratives of Covid-19 across 20 countries: Early global convergence and later regional divergence. PLoS ONE 2021, 16, e0256358. [Google Scholar] [CrossRef]
  105. Burnett, J.J.; Oliver, R.L. Fear appeal effects in the field: A segmentation approach. J. Mark. Res. 1979, 16, 181–190. [Google Scholar] [CrossRef]
  106. Roberto, A.J.; Zhou, X.; Lu, A.H. The Effects of Perceived Threat and Efficacy on College Students’ Social Distancing Behavior during the COVID-19 Pandemic. J. Health Commun. 2021, 26, 264–271. [Google Scholar] [CrossRef]
  107. Janis, I.L. Effects of Fear Arousal on Attitude Change: Recent Developments in Theory and Experimental Research. Adv. Exp. Soc. Psychol. 1967, 3, 166–224. [Google Scholar] [CrossRef]
  108. De Hoog, N.; Stroebe, W.; De Wit, J.B.F. The Impact of Fear Appeals on Processing and Acceptance of Action Recommendations. Personal. Soc. Psychol. Bull. 2005, 31, 24–33. [Google Scholar] [CrossRef]
  109. Roskos-Ewoldsen, D.; Yu, H.J.; Rhodes, N. Fear appeal messages effect accessibility of attitudes toward the threat and adaptive behaviors. Commun. Monogr. 2004, 71, 49–69. [Google Scholar] [CrossRef]
  110. Zillmann, D. Exemplification Effects in the Promotion of Safety and Health. J. Commun. 2006, 56, S221–S237. [Google Scholar] [CrossRef]
  111. Jiang, X.; Hwang, J.; Shah, D.V.; Ghosh, S.; Brauer, M. News Attention and Social-Distancing Behavior Amid COVID-19: How Media Trust and Social Norms Moderate a Mediated Relationship. Health Commun. 2021, 37, 768–777. [Google Scholar] [CrossRef]
  112. Spence, P.R.; Westerman, D.; Rice, R.G. Exemplification Theory in Health and Risk Messaging. In Oxford Research Encyclopedia of Communication; Oxford University Press: Oxford, UK, 2017. [Google Scholar]
  113. Lunn, P.D.; Timmons, S.; Belton, C.A.; Barjaková, M.; Julienne, H.; Lavin, C. Motivating social distancing during the COVID-19 pandemic: An online experiment. Soc. Sci. Med. 2020, 265, 113478. [Google Scholar] [CrossRef]
  114. Goldberg, M.; Gustafson, A.; Maibach, E.; van der Linden, S.; Ballew, M.T.; Bergquist, P.; Kotcher, J.E.; Marlon, J.R.; Rosenthal, S.A.; Leiserowitz, A.; et al. Social norms motivate covid-19 preventive behaviors. PsyArXiv Prepr. 2020, arXiv:10.31234/osf.io/9whp4. [Google Scholar]
  115. Liu, H.; Liu, W.; Yoganathan, V.; Osburg, V.S. COVID-19 information overload and generation Z’s social media discontinuance intention during the pandemic lockdown. Technol. Forecast. Soc. Chang. 2021, 166, 120600. [Google Scholar] [CrossRef]
  116. McQueen, A.; Kreuter, M.W.; Kalesan, B.; Alcaraz, K.I. Understanding narrative effects: The impact of breast cancer survivor stories on message processing, attitudes, and beliefs among African American women. Health Psychol. 2011, 30, 674–682. [Google Scholar] [CrossRef]
  117. Reintjes, R.; Das, E.; Klemm, C.; Richardus, J.H.; Keßler, V.; Ahmad, A. Pandemic Public Health Paradox: Time Series Analysis of the 2009/10 Influenza A/H1N1 Epidemiology, Media Attention, Risk Perception and Public Reactions in 5 European Countries. PLoS ONE 2016, 11, e0151258. [Google Scholar] [CrossRef]
  118. He, S.; Chen, S.; Kong, L.; Liu, W. Analysis of Risk Perceptions and Related Factors Concerning COVID-19 Epidemic in Chongqing, China. J. Community Health 2020, 46, 278–285. [Google Scholar] [CrossRef]
  119. Zhong, Y.; Liu, W.; Lee, T.Y.; Zhao, H.; Ji, J. Risk perception, knowledge, information sources and emotional states among COVID-19 patients in Wuhan, China. Nurs. Outlook 2021, 69, 13–21. [Google Scholar] [CrossRef]
  120. Ranjit, Y.S.; Shin, H.; First, J.M.; Houston, J.B. COVID-19 protective model: The role of threat perceptions and informational cues in influencing behavior. J. Risk Res. 2021, 24, 449–465. [Google Scholar] [CrossRef]
  121. De Zwart, O.; Veldhuijzen, I.K.; Elam, G.; Aro, A.R.; Abraham, T.; Bishop, G.D.; Voeten, H.A.; Richardus, J.H.; Brug, J. Perceived threat, risk perception, and efficacy beliefs related to SARS and other (emerging) infectious diseases: Results of an international survey. Int. J. Behav. Med. 2009, 16, 30–40. [Google Scholar] [CrossRef]
  122. Yang, Z.; Zeng, Z.; Wang, K.; Wong, S.-S.; Liang, W.; Zanin, M.; Liu, P.; Cao, X.; Gao, Z.; Mai, Z.; et al. Modified SEIR and AI prediction of the epidemics trend of COVID-19 in China under public health interventions. J. Thorac. Dis. 2020, 12, 165–174. [Google Scholar] [CrossRef]
  123. Vengattil, M. Netflix Streams Some Educational Films on YouTube for Free; Reuters: London, UK, 2020; Available online: https://guides.lib.ua.edu/APA7/websites (accessed on 27 April 2022).
  124. Bautista, T. Free Resources during the COVID-19 Pandemic. Dealhack. 2021. Available online: https://dealhack.com/blog/free-resources-during-the-covid-19-pandemic (accessed on 27 April 2022).
  125. Vaala, S.E.; Ritter, M.B.; Palakshappa, D. Experimental Effects of Tweets Encouraging Social Distancing: Effects of Source, Emotional Appeal, and Political Ideology on Emotion, Threat, and Efficacy. J. Public Health Manag. Pract. 2021, 28, E586–E594. [Google Scholar] [CrossRef] [PubMed]
  126. Smalec, J.L.; Klingle, R.S. Bulimia Interventions via Interpersonal Influence: The Role of Threat and Efficacy in Persuading Bulimics to Seek Help. J. Behav. Med. 2000, 23, 37–57. [Google Scholar] [CrossRef]
  127. Chong, M.; Choy, M. The Social Amplification of Haze-Related Risks on the Internet. Health Commun. 2016, 33, 14–21. [Google Scholar] [CrossRef]
  128. Ali, K.; Zain-Ul-Abdin, K.; Li, C.; Johns, L.; Ali, A.A.; Carcioppolo, N. Viruses Going Viral: Impact of Fear-Arousing Sensationalist Social Media Messages on User Engagement. Sci. Commun. 2019, 41, 314–338. [Google Scholar] [CrossRef]
  129. Tasnim, S.; Hossain, M.; Mazumder, H. Impact of Rumors and Misinformation on COVID-19 in Social Media. J. Prev. Med. Public Health 2020, 53, 171–174. [Google Scholar] [CrossRef]
  130. Brennen, J.S.; Simon, F.M.; Howard, P.N.; Nielsen, R.K. Types, Sources, and Claims of Covid-19 Misinformation. Ph.D. Thesis, University of Oxford, Oxford, UK, 2020. [Google Scholar]
  131. Kouzy, R.; Jaoude, J.A.; Kraitem, A.; El Alam, M.B.; Karam, B.; Adib, E.; Zarka, J.; Traboulsi, C.; Akl, E.; Baddour, K. Coronavirus Goes Viral: Quantifying the COVID-19 Misinformation Epidemic on Twitter. Cureus 2020, 12, e7255. [Google Scholar] [CrossRef]
  132. Gallotti, R.; Valle, F.; Castaldo, N.; Sacco, P.; De Domenico, M. Assessing the risks of ‘infodemics’ in response to COVID-19 epidemics. Nat. Hum. Behav. 2020, 4, 1285–1293. [Google Scholar] [CrossRef]
  133. Fung, T.K.F.; Namkoong, K.; Brossard, D. Media, Social Proximity, and Risk: A Comparative Analysis of Newspaper Coverage of Avian Flu in Hong Kong and in the United States. J. Health Commun. 2011, 16, 889–907. [Google Scholar] [CrossRef]
  134. Moy, P.; Tewksbury, D.; Rinke, E.M. Agenda-setting, priming, and framing. In The International Encyclopedia of Communication Theory and Philosophy; Jensen, K.B., Craig, R.T., Pooley, J.D., Rothenbuhler, E.W., Eds.; John Wiley: Chichester, UK, 2016; pp. 1–13. [Google Scholar]
  135. Rooke, M. Alternative media framing of COVID-19 risks. Curr. Sociol. 2021, 69, 584–602. [Google Scholar] [CrossRef]
  136. Asmundson, G.J.G.; Taylor, S. How health anxiety influences responses to viral outbreaks like COVID-19: What all decision-makers, health authorities, and health care professionals need to know. J. Anxiety Disord. 2020, 71, 102211. [Google Scholar] [CrossRef]
  137. Shahin, M.A.H.; Hussien, R.M. Risk perception regarding the COVID-19 outbreak among the general population: A comparative Middle East survey. Middle East Curr. Psychiatry 2020, 27, 71. [Google Scholar] [CrossRef]
  138. Shi, J.J.; Smith, S.W. The effects of fear appeal message repetition on perceived threat, perceived efficacy, and behavioral intention in the extended parallel process model. Health Commun. 2016, 31, 275–286. [Google Scholar] [CrossRef] [PubMed]
  139. Chan, A.K.M.; Nickson, C.P.; Rudolph, J.W.; Lee, A.; Joynt, G. Social media for rapid knowledge dissemination: Early experience from the COVID-19 pandemic. Anaesthesia 2020, 75, 1579–1582. [Google Scholar] [CrossRef] [PubMed]
  140. Frank, L.B.; Murphy, S.T.; Chatterjee, J.S.; Moran, M.B.; Baezconde-Garbanati, L. Telling Stories, Saving Lives: Creating Narrative Health Messages. Health Commun. 2014, 30, 154–163. [Google Scholar] [CrossRef] [PubMed]
  141. Harrington, N.G. Introduction to the special issue: Message design in health communication research. Health Commun. 2014, 30, 103–105. [Google Scholar] [CrossRef][Green Version]
  142. Rimal, R.N.; Real, K. Perceived risk and efficacy beliefs as motivators of change: Use of the risk perception attitude (RPA) framework to understand health behaviors. Hum. Commun. Res. 2003, 29, 370–399. [Google Scholar] [CrossRef]
  143. Link, E. Information avoidance during health crises: Predictors of avoiding information about the COVID-19 pandemic among german news consumers. Inf. Process. Manag. 2021, 58, 102714. [Google Scholar] [CrossRef]
  144. Torrance, E.P.; Brehm, J.W. A Theory of Psychological Reactance. Am. J. Psychol. 1968, 81, 133. [Google Scholar] [CrossRef]
  145. Goodall, C.E.; Reed, P. Threat and Efficacy Uncertainty in News Coverage About Bed Bugs as Unique Predictors of Information Seeking and Avoidance: An Extension of the EPPM. Health Commun. 2013, 28, 63–71. [Google Scholar] [CrossRef]
  146. Xue, W.; Hine, D.W.; Marks, A.D.; Phillips, W.J.; Nunn, P.; Zhao, S. Combining threat and efficacy messaging to increase public engagement with climate change in Beijing, China. Clim. Chang. 2016, 137, 43–55. [Google Scholar] [CrossRef]
  147. Li, S.-C.S.; Huang, L.-M.S. Fear appeals, information processing, and behavioral intentions toward climate change. Asian J. Commun. 2020, 30, 242–260. [Google Scholar] [CrossRef]
  148. Roberto, A.J.; Goodall, C.E. Using the Extended Parallel Process Model to Explain Physicians’ Decisions to Test Their Patients for Kidney Disease. J. Health Commun. 2009, 14, 400–412. [Google Scholar] [CrossRef]
  149. Wong, N.C.H.; Cappella, J.N. Antismoking Threat and Efficacy Appeals: Effects on Smoking Cessation Intentions for Smokers with Low and High Readiness to Quit. J. Appl. Commun. Res. 2009, 37, 1–20. [Google Scholar] [CrossRef]
  150. Siu, W. Extended Parallel Process Model and H5N1 Influenza Virus. Psychol. Rep. 2008, 102, 539–550. [Google Scholar] [CrossRef]
  151. O’Keefe, D.J. Message Properties, Mediating States, and Manipulation Checks: Claims, Evidence, and Data Analysis in Experimental Persuasive Message Effects Research. Commun. Theory 2003, 13, 251–274. [Google Scholar] [CrossRef]
  152. Vlachopoulos, S.P.; Katartzi, E.S.; Kontou, M.G.; Moustaka, F.C.; Goudas, M. The revised perceived locus of causality in physical education scale: Psychometric evaluation among youth. Psychol. Sport Exerc. 2011, 12, 583–592. [Google Scholar] [CrossRef]
  153. Ng, Y.J.; Yang, J.; Vishwanath, A. To fear or not to fear? Applying the social amplification of risk framework on two environmental health risks in Singapore. J. Risk Res. 2017, 21, 1487–1501. [Google Scholar] [CrossRef]
  154. Witte, K.; Morrison, K. Examining the influence of trait anxiety/repression-sensitization on individuals’ reactions to fear appeals. West. J. Commun. 2000, 64, 1–27. [Google Scholar] [CrossRef]
  155. Fornell, C.; Larcker, D.F. Evaluating structural equation models with unobservable variables and measurement error. J. Mark. Res. 1981, 18, 39–50. [Google Scholar] [CrossRef]
  156. Byrne, B.M. Structural Equation Modeling With AMOS: Basic Concepts, Applications, and Programming; Routledge: Abingdon, UK, 2013. [Google Scholar] [CrossRef]
  157. Simonov, A.; Sacher, S.; Dubé, J.-P.; Biswas, S. The Persuasive Effect of Fox News: Non-Compliance with Social Distancing During the Covid-19 Pandemic. Natl. Bur. Econ. Res. 2020. [Google Scholar] [CrossRef]
  158. Beheshti-Kashi, S.; Makki, B. Social Media News: Motivation, Purpose and Usage. Int. J. Comput. Sci. Inf. Technol. 2013, 5, 97–105. [Google Scholar] [CrossRef]
  159. Plotnick, L.; Hiltz, S.R.; Kushma, J.A.; Tapia, A.H. Red Tape: Attitudes and Issues Related to Use of Social Media by US County-Level Emergency Managers. In Proceedings of the ISCRAM 2015 Conference, Kristiansand, Norway, 24–27 May 2015. [Google Scholar]
  160. Plotnick, L.; Hiltz, S.R. Software Innovations to Support the Use of Social Media by Emergency Managers. Int. J. Human Comput. Interact. 2018, 34, 367–381. [Google Scholar] [CrossRef]
  161. Kohn, P.M.; Goodstadt, M.S.; Cook, G.M.; Sheppard, M.; Chan, G. Ineffectiveness of threat appeals about drinking and driving. Accid. Anal. Prev. 1982, 14, 457–464. [Google Scholar] [CrossRef]
  162. Janis, I.L.; Feshbach, S. Effects of fear-arousing communications. J. Abnorm. Soc. Psychol. 1953, 48, 78. [Google Scholar] [CrossRef]
  163. Muthusamy, N.; Levine, T.R.; Weber, R. Scaring the Already Scared: Some Problems With HIV/AIDS Fear Appeals in Namibia. J. Commun. 2009, 59, 317–344. [Google Scholar] [CrossRef]
  164. Gore, T.D.; Bracken, C.C. Testing the Theoretical Design of a Health Risk Message: Reexamining the Major Tenets of the Extended Parallel Process Model. Health Educ. Behav. 2005, 32, 27–41. [Google Scholar] [CrossRef] [PubMed]
  165. Lin, W.-Y.; Zhang, X.; Cao, B. How Do New Media Influence Youths’ Health Literacy? Exploring the Effects of Media Channel and Content on Safer Sex Literacy. Int. J. Sex. Health 2018, 30, 354–365. [Google Scholar] [CrossRef]
  166. Austin, L.; Liu, B.F.; Jin, Y. How Audiences Seek Out Crisis Information: Exploring the Social-Mediated Crisis Communication Model. J. Appl. Commun. Res. 2012, 40, 188–207. [Google Scholar] [CrossRef]
  167. Wang, Y.; McKee, M.; Torbica, A.; Stuckler, D. Systematic Literature Review on the Spread of Health-related Misinformation on Social Media. Soc. Sci. Med. 2019, 240, 112552. [Google Scholar] [CrossRef]
  168. Li, R.; Lu, W.; Yang, X.; Feng, P.; Muqimova, O.; Chen, X.; Wei, G. Prediction of the Epidemic of COVID-19 Based on Quarantined Surveillance in China. medRxiv. 2020. [Google Scholar] [CrossRef]
  169. BBC. Social Media Firms Fail to Act on Covid-19 Fake News. 2020. Available online: https://www.bbc.com/news/technology-52903680 (accessed on 12 July 2020).
  170. Vírseda, S.; Restrepo, M.A.; Arranz, E.; Magán-Tapia, P.; Fernández-Ruiz, M.; de la Cámara, A.G.; Aguado, J.M.; López-Medrano, F. Seasonal and Pandemic A (H1N1) 2009 influenza vaccination coverage and attitudes among health-care workers in a Spanish University Hospital. Vaccine 2010, 28, 4751–4757. [Google Scholar] [CrossRef]
  171. Barnett, D.J.; Thompson, C.B.; Errett, N.; Semon, N.L.; Anderson, M.K.; Ferrell, J.L.; Freiheit, J.M.; Hudson, R.; Koch, M.M.; McKee, M.; et al. Determinants of emergency response willingness in the local public health workforce by jurisdictional and scenario patterns: A cross-sectional survey. BMC Public Health 2012, 12, 164. [Google Scholar] [CrossRef]
  172. Huang, F.; Chen, J.; Lin, Z.; Kang, P.; Yang, Z. Random Forest Exploiting Post-related and User-related Features for Social Media Popularity Prediction. In Proceedings of the 26th ACM international conference on Multimedia, Seoul, Korea, 22–26 October 2018; pp. 2013–2017. [Google Scholar] [CrossRef]
  173. Obrenovic, B.; Du, J.; Godinic, D.; Baslom, M.M.M.; Tsoy, D. The Threat of COVID-19 and Job Insecurity Impact on Depression and Anxiety: An Empirical Study in the USA. Front. Psychol. 2021, 12, 3162. [Google Scholar] [CrossRef]
  174. Camilleri, M. The Employees’ State of Mind during COVID-19: A Self-Determination Theory Perspective. Sustainability 2021, 13, 3634. [Google Scholar] [CrossRef]
  175. Tsao, S.-F.; Chen, H.; Tisseverasinghe, T.; Yang, Y.; Li, L.; Butt, Z.A. What social media told us in the time of COVID-19: A scoping review. Lancet Digit. Health 2021, 3, e175–e194. [Google Scholar] [CrossRef]
  176. Obrenovic, B.; Jianguo, D.; Khudaykulov, A.; Khan, M.A.S. Work-Family Conflict Impact on Psychological Safety and Psychological Well-Being: A Job Performance Model. Front. Psychol. 2020, 11, 475. [Google Scholar] [CrossRef]
Figure 1. Research model.
Figure 1. Research model.
Sustainability 14 07192 g001
Figure 2. Measurement model.
Figure 2. Measurement model.
Sustainability 14 07192 g002
Figure 3. Improved measurement model.
Figure 3. Improved measurement model.
Sustainability 14 07192 g003
Figure 4. Hypothesized structural model.
Figure 4. Hypothesized structural model.
Sustainability 14 07192 g004
Figure 5. Improved structural model.
Figure 5. Improved structural model.
Sustainability 14 07192 g005
Figure 6. Moderating effect of EPPM threat on the relationship between EPPM efficacy and ‘stay at home’ intentions.
Figure 6. Moderating effect of EPPM threat on the relationship between EPPM efficacy and ‘stay at home’ intentions.
Sustainability 14 07192 g006
Table 1. Descriptive statistics.
Table 1. Descriptive statistics.
nRangeMinMaxMSDVariance
SOCIAL 4.001.005.003.411.241.55
EPPM.Efficacy 4.001.005.004.410.800.64
EPPM.Threat 3.671.335.004.210.780.61
Intention 4.001.005.003.960.950.89
Valid N (listwise)306
Table 2. Summary of model fit indices (measurement and structural models).
Table 2. Summary of model fit indices (measurement and structural models).
χ2/dfCFISRMRRMSEAPClose
Measurement model5.7370.6910.1130.1210
Improved measurement model2.10.9770.0340.0580.117
Hypothesized structural model3.5550.9460.1610.0890
Improved structural model2.0910.9770.0450.0580.123
Threshold (Hu and Bentler, 1999;
Hoyle, 2000; Kline and Rex, 2011)
<3>0.90/95<0.08<0.06>0.05
Note: χ2/df normed chi-square statistics; CFI—comparative fir index; SRMR—root-mean-square residual; RMSEA—root mean square error of approximation; PClose—p value when RMSEA is >0.
Table 3. Standardized regression weights and errors, and p-values for the structural model.
Table 3. Standardized regression weights and errors, and p-values for the structural model.
SRWURWS.E.C.R.p
EPPM.Threat<--SOCIAL−0.018−0.0090.03−0.3830.7
EPPM.Threat<--EPPM.Effic0.6950.6150.0611.16***
Intention<--EPPM.Threat0.1350.1960.092.0810.04
Intention<--EPPM.Effic0.7220.9290.19.488***
Intention<--SOCIAL0.0290.0220.030.7490.45
Note: *** p value < 0.001; SRW—standardized regression weights; URW—unstandardized regression weights; C.R.—critical value.
Table 4. Validity and multicollinearity measures.
Table 4. Validity and multicollinearity measures.
ToleranceVIFCRAVEMSVMaxR(H)EPPM.ThreatSOCIALEPPM.EfficIntention
EPPM.Threat0.4422.3700.8190.6140.4820.8940.784
SOCIAL0.9951.0050.9510.7970.0060.9540.0230.893
EPPM.Effic0.4212.3780.8740.6990.6660.8780.6940.0690.836
Intention 0.9370.7480.6660.9390.6360.0750.8160.865
Note: CR—composite reliability; AVE—average variance extracted; MSV—maximum shared squared variance; MaxR(H)—maximal reliability.
Publisher’s Note: MDPI stays neutral with regard to jurisdictional claims in published maps and institutional affiliations.

Share and Cite

MDPI and ACS Style

Tsoy, D.; Godinic, D.; Tong, Q.; Obrenovic, B.; Khudaykulov, A.; Kurpayanidi, K. Impact of Social Media, Extended Parallel Process Model (EPPM) on the Intention to Stay at Home during the COVID-19 Pandemic. Sustainability 2022, 14, 7192. https://doi.org/10.3390/su14127192

AMA Style

Tsoy D, Godinic D, Tong Q, Obrenovic B, Khudaykulov A, Kurpayanidi K. Impact of Social Media, Extended Parallel Process Model (EPPM) on the Intention to Stay at Home during the COVID-19 Pandemic. Sustainability. 2022; 14(12):7192. https://doi.org/10.3390/su14127192

Chicago/Turabian Style

Tsoy, Diana, Danijela Godinic, Qingyan Tong, Bojan Obrenovic, Akmal Khudaykulov, and Konstantin Kurpayanidi. 2022. "Impact of Social Media, Extended Parallel Process Model (EPPM) on the Intention to Stay at Home during the COVID-19 Pandemic" Sustainability 14, no. 12: 7192. https://doi.org/10.3390/su14127192

APA Style

Tsoy, D., Godinic, D., Tong, Q., Obrenovic, B., Khudaykulov, A., & Kurpayanidi, K. (2022). Impact of Social Media, Extended Parallel Process Model (EPPM) on the Intention to Stay at Home during the COVID-19 Pandemic. Sustainability, 14(12), 7192. https://doi.org/10.3390/su14127192

Note that from the first issue of 2016, this journal uses article numbers instead of page numbers. See further details here.

Article Metrics

Back to TopTop