Modeling of a Combined Kalina and Organic Rankine Cycle System for Waste Heat Recovery from Biogas Engine
Abstract
:1. Introduction
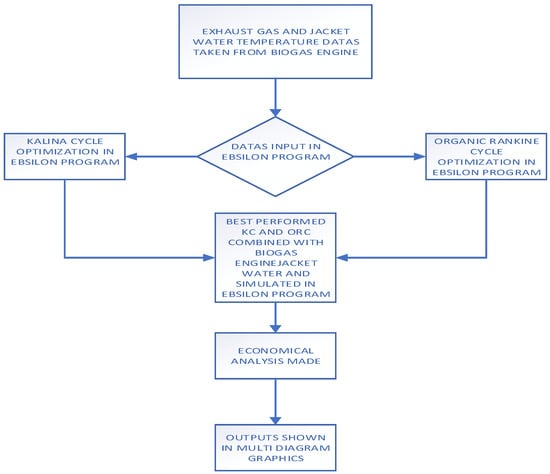
2. System Description
2.1. CHP Engine
2.2. Combined KC and ORC
3. Mathematical Method
3.1. General Equations
3.2. The Kalina Cycle
3.3. The Rankine Cycle
3.4. Economic Estimation
4. Results and Discussion
4.1. The Optimization of the Single KC with Different Mass Fractions of Working Fluids
4.2. Optimization of ORC with Different Working Fluids with HEX and No HEX
4.3. Result Comparison of Combined Best Performed KC and ORC with R123 Working Fluid
4.4. Economical Result
5. Conclusions
Author Contributions
Funding
Institutional Review Board Statement
Informed Consent Statement
Data Availability Statement
Conflicts of Interest
Nomenclature
| A | area (m2) |
| ASHRAE | American society of heating, refrigerating and air-conditioning engineers |
| CF | capacity factor |
| CHP | combined heat and power |
| CRF | capital recovery factor |
| EPC | electrical performance capacity (%) |
| exergy flow (kW) | |
| GT | gas turbine |
| GWP | global warming potential |
| h | enthalpy (kJ/kg) |
| i | interest rate (%) |
| HEX | heat exchanger |
| HTR | high temperature recuperator |
| KC | Kalina Cycle |
| LHV | low heating value (kJ/kg) |
| LMTD | logarithmic mean temperature difference |
| LTR | low temperature recuperator |
| MEP | biogas engine electrical power (kW) |
| MPC | biogas engine mechanical performance capability (%) |
| mass flow rate (kg/s) | |
| N | lifetime (year) |
| NOE | number of engines |
| n | annual operation time (hour) |
| ODP | ozone depletion potential |
| ORC | Organic Rankine Cycle |
| heat flow (kW) | |
| P | pressure (bar) |
| PB | payback period (year) |
| PEC | purchased equipment cost ($) |
| RC | Rankine cycle |
| s | entropy (kJ/kgK) |
| ambient temperature (°C) | |
| T | temperature (°C) |
| TIT | turbine inlet temperature (°C) |
| TPC | thermal performance capacity |
| TIP | turbine inlet pressure (bar) |
| U | heat transfer coefficient (kW/m2K) |
| power (kW) | |
| X | ammonia-water mass fraction ratio (%) |
| Greek Letters | |
| specific exergy (kJ/kg) | |
| exergetic efficiency (%) | |
| burner effectiveness (%) | |
| thermal efficiency (%) | |
| ϕ | maintenance factor |
References
- Dejfors, C.; Svedberg, G. Second law analysis of ammonia-water power cycle for direct-fired cogeneration application. Int. J. Thermodyn. 1999, 2, 125–131. [Google Scholar]
- Maizza, V.; Maizza, A. Unconventional working fluids in organic Rankine-cycles for waste energy recovery systems. Appl. Therm. Eng. 2001, 21, 381–390. [Google Scholar] [CrossRef]
- Little, A.B.; Garimella, S. Comparative assessment of alternative cycles for waste heat recovery and upgrade. Energy 2011, 36, 4492–4504. [Google Scholar] [CrossRef]
- Kalina, A.; Leibowitz, H. System Design and Experimental Development of the Kalina Cycle Technology; Energy Systems Laboratory: Bryan, TX, USA, 1987. [Google Scholar]
- He, M.; Zhang, X.; Zeng, K.; Gao, K. A combined thermodynamic cycle used for waste heat recovery of internal combustion engine. Energy 2011, 36, 6821–6829. [Google Scholar] [CrossRef]
- Mehrpooya, M.; Ghorbani, B.; Hosseini, S.S. Developing and exergetic performance assessment of biogas upgrading process driven by flat plate solar collectors coupled with Kalina power cycle. Energy Convers. Manag. 2019, 181, 398–413. [Google Scholar] [CrossRef]
- Tian, H.; Shu, G.; Wei, H.; Liang, X.; Liu, L. Fluids and parameters optimization for the organic Rankine cycles (ORCs) used in exhaust heat recovery of Internal Combustion Engine (ICE). Energy 2012, 47, 125–136. [Google Scholar] [CrossRef]
- Liu, B.-T.; Chien, K.-H.; Wang, C.-C. Effect of working fluids on organic Rankine cycle for waste heat recovery. Energy 2004, 29, 1207–1217. [Google Scholar] [CrossRef]
- Nižetić, S.; Papadopoulos, A. The Role of Exergy in Energy and the Environment; Springer: Berlin/Heidelberg, Germany, 2018. [Google Scholar]
- Köse, Ö.; Koç, Y.; Yağlı, H. Performance improvement of the bottoming steam Rankine cycle (SRC) and organic Rankine cycle (ORC) systems for a triple combined system using gas turbine (GT) as topping cycle. Energy Convers. Manag. 2020, 211, 112745. [Google Scholar] [CrossRef]
- Yağlı, H.; Koç, Y.; Köse, Ö.; Koç, A.; Yumrutaş, R. Optimisation of simple and regenerative organic Rankine cycles using jacket water of an internal combustion engine fuelled with biogas produced from agricultural waste. Process Saf. Environ. Prot. 2021, 155, 17–31. [Google Scholar] [CrossRef]
- Koç, Y.; Yağlı, H.; Koç, A. Exergy analysis and performance improvement of a subcritical/supercritical organic rankine cycle (ORC) for exhaust gas waste heat recovery in a biogas fuelled combined heat and power (CHP) engine through the use of regeneration. Energies 2019, 12, 575. [Google Scholar] [CrossRef] [Green Version]
- Koç, Y.; Yağlı, H.; Kalay, I. Energy, exergy, and parametric analysis of simple and recuperative organic Rankine cycles using a gas turbine–based combined cycle. J. Energy Eng. 2020, 146, 04020041. [Google Scholar] [CrossRef]
- Mert, İ.; Bilgic, H.H.; Yağlı, H.; Koç, Y. Deep neural network approach to estimation of power production for an organic Rankine cycle system. J. Braz. Soc. Mech. Sci. Eng. 2020, 42, 1–16. [Google Scholar] [CrossRef]
- Koc, Y.; Yagli, H.; Ozdes, E.O.; Baltacioglu, E.; Koc, A. Thermodynamic analysis of solid waste and energy consumption to reduce the effects of an electric arc furnace on the environment. Int. J. Glob. Warm. 2019, 19, 308–323. [Google Scholar] [CrossRef]
- Koc, Y.; Aksar, M.; Yagli, H. First and second law-based thermal optimisation of the Kalina cycle integrated into an existing burner-based cogeneration system using waste chips as fuel. Int. J. Exergy 2020, 33, 165–182. [Google Scholar] [CrossRef]
- Yağli, H. Examining the receiver heat loss, parametric optimization and exergy analysis of a solar power tower (SPT) system. Energy Sources Part A Recovery Util. Environ. Eff. 2020, 42, 2155–2180. [Google Scholar] [CrossRef]
- Lee, H.Y.; Kim, K.H. Energy and exergy analyses of a combined power cycle using the organic rankine cycle and the cold energy of liquefied natural gas. Entropy 2015, 17, 6412–6432. [Google Scholar] [CrossRef] [Green Version]
- Akbari, M.; Mahmoudi, S.; Yari, M.; Rosen, M.A. Energy and exergy analyses of a new combined cycle for producing electricity and desalinated water using geothermal energy. Sustainability 2014, 6, 1796–1820. [Google Scholar] [CrossRef] [Green Version]
- Li, S.; Dai, Y. Thermo-economic comparison of Kalina and CO2 transcritical power cycle for low temperature geothermal sources in China. Appl. Therm. Eng. 2014, 70, 139–152. [Google Scholar] [CrossRef]
- Seckin, C. Thermodynamic analysis of a combined power/refrigeration cycle: Combination of Kalina cycle and ejector refrigeration cycle. Energy Convers. Manag. 2018, 157, 631–643. [Google Scholar] [CrossRef]
- Yağlı, H.; Koç, Y.; Kalay, H. Optimisation and exergy analysis of an organic Rankine cycle (ORC) used as a bottoming cycle in a cogeneration system producing steam and power. Sustain. Energy Technol. Assess. 2021, 44, 100985. [Google Scholar] [CrossRef]
- Kim, Y.M.; Sohn, J.L.; Yoon, E.S. Supercritical CO2 Rankine cycles for waste heat recovery from gas turbine. Energy 2017, 118, 893–905. [Google Scholar] [CrossRef]
- Meng, F.; Wang, E.; Zhang, B.; Zhang, F.; Zhao, C. Thermo-economic analysis of transcritical CO2 power cycle and comparison with Kalina cycle and ORC for a low-temperature heat source. Energy Convers. Manag. 2019, 195, 1295–1308. [Google Scholar] [CrossRef]
- Chen, Y.; Guo, Z.; Wu, J.; Zhang, Z.; Hua, J. Energy and exergy analysis of integrated system of ammonia–water Kalina–Rankine cycle. Energy 2015, 90, 2028–2037. [Google Scholar] [CrossRef]
- Yağlı, H.; Koç, Y.; Koç, A.; Görgülü, A.; Tandiroğlu, A. Parametric optimization and exergetic analysis comparison of subcritical and supercritical organic Rankine cycle (ORC) for biogas fuelled combined heat and power (CHP) engine exhaust gas waste heat. Energy 2016, 111, 923–932. [Google Scholar] [CrossRef]
- Köse, Ö.; Koç, Y.; Yağlı, H. Energy, exergy, economy and environmental (4E) analysis and optimization of single, dual and triple configurations of the power systems: Rankine Cycle/Kalina Cycle, driven by a gas turbine. Energy Convers. Manag. 2021, 227, 113604. [Google Scholar] [CrossRef]
- Mohammadkhani, F.; Shokati, N.; Mahmoudi, S.; Yari, M.; Rosen, M. Exergoeconomic assessment and parametric study of a Gas Turbine-Modular Helium Reactor combined with two Organic Rankine Cycles. Energy 2014, 65, 533–543. [Google Scholar] [CrossRef]
- Liu, Z.; He, T. Exergoeconomic analysis and optimization of a Gas Turbine-Modular Helium Reactor with new organic Rankine cycle for efficient design and operation. Energy Convers. Manag. 2020, 204, 112311. [Google Scholar] [CrossRef]
- Pourpasha, H.; Mohammadfam, Y.; Khani, L.; Mohammadpourfard, M.; Heris, S.Z. Thermodynamic and thermoeconomic analyses of a new dual-loop organic Rankine–Generator absorber heat exchanger power and cooling cogeneration system. Energy Convers. Manag. 2020, 224, 113356. [Google Scholar] [CrossRef]
- Özahi, E.; Tozlu, A.; Abuşoğlu, A. Thermoeconomic multi-objective optimization of an organic Rankine cycle (ORC) adapted to an existing solid waste power plant. Energy Convers. Manag. 2018, 168, 308–319. [Google Scholar] [CrossRef]
- Mamaghani, A.H.; Najafi, B.; Shirazi, A.; Rinaldi, F. 4E analysis and multi-objective optimization of an integrated MCFC (molten carbonate fuel cell) and ORC (organic Rankine cycle) system. Energy 2015, 82, 650–663. [Google Scholar] [CrossRef]
- Kim, K.H.; Han, C.H.; Kim, K. Comparative exergy analysis of ammonia–water based Rankine cycles with and without regeneration. Int. J. Exergy 2013, 12, 344–361. [Google Scholar] [CrossRef]
- Dai, Y.; Wang, J.; Gao, L. Parametric optimization and comparative study of organic Rankine cycle (ORC) for low grade waste heat recovery. Energy Convers. Manag. 2009, 50, 576–582. [Google Scholar] [CrossRef]
- Sadaghiani, M.S.; Ahmadi, M.; Mehrpooya, M.; Pourfayaz, F.; Feidt, M. Process development and thermodynamic analysis of a novel power generation plant driven by geothermal energy with liquefied natural gas as its heat sink. Appl. Therm. Eng. 2018, 133, 645–658. [Google Scholar] [CrossRef]
- Mago, P.J.; Chamra, L.M.; Srinivasan, K.; Somayaji, C. An examination of regenerative organic Rankine cycles using dry fluids. Appl. Therm. Eng. 2008, 28, 998–1007. [Google Scholar] [CrossRef]
- Yari, M.; Mehr, A.; Zare, V.; Mahmoudi, S.; Rosen, M. Exergoeconomic comparison of TLC (trilateral Rankine cycle), ORC (organic Rankine cycle) and Kalina cycle using a low grade heat source. Energy 2015, 83, 712–722. [Google Scholar] [CrossRef]
- Wang, J.; Sun, Z.; Dai, Y.; Ma, S. Parametric optimization design for supercritical CO2 power cycle using genetic algorithm and artificial neural network. Appl. Energy 2010, 87, 1317–1324. [Google Scholar] [CrossRef]
- Sireesha, M.; Jagadeesh Babu, V.; Kranthi Kiran, A.S.; Ramakrishna, S. A review on carbon nanotubes in biosensor devices and their applications in medicine. Nanocomposites 2018, 4, 36–57. [Google Scholar] [CrossRef]
- Song, J.; Li, X.; Wang, K.; Markides, C.N. Parametric optimisation of a combined supercritical CO2 (S-CO2) cycle and organic Rankine cycle (ORC) system for internal combustion engine (ICE) waste-heat recovery. Energy Convers. Manag. 2020, 218, 112999. [Google Scholar] [CrossRef]
- Rashidi, J.; Ifaei, P.; Esfahani, I.J.; Ataei, A.; Yoo, C.K. Thermodynamic and economic studies of two new high efficient power-cooling cogeneration systems based on Kalina and absorption refrigeration cycles. Energy Convers. Manag. 2016, 127, 170–186. [Google Scholar] [CrossRef]
- Ogriseck, S. Integration of Kalina cycle in a combined heat and power plant, a case study. Appl. Therm. Eng. 2009, 29, 2843–2848. [Google Scholar] [CrossRef] [Green Version]
- Coskun, A.; Bolatturk, A.; Kanoglu, M. Thermodynamic and economic analysis and optimization of power cycles for a medium temperature geothermal resource. Energy Convers. Manag. 2014, 78, 39–49. [Google Scholar] [CrossRef]
- Kim, K.H.; Han, C.H.; Kim, K. Effects of ammonia concentration on the thermodynamic performances of ammonia–water based power cycles. Thermochim. Acta 2012, 530, 7–16. [Google Scholar] [CrossRef]
- Singh, O.K.; Kaushik, S. Energy and exergy analysis and optimization of Kalina cycle coupled with a coal fired steam power plant. Appl. Therm. Eng. 2013, 51, 787–800. [Google Scholar] [CrossRef]
- Wang, J.; Dai, Y.; Zhang, T.; Ma, S. Parametric analysis for a new combined power and ejector–absorption refrigeration cycle. Energy 2009, 34, 1587–1593. [Google Scholar] [CrossRef]
- Ashouri, M.; Vandani, A.M.K.; Mehrpooya, M.; Ahmadi, M.H.; Abdollahpour, A. Techno-economic assessment of a Kalina cycle driven by a parabolic Trough solar collector. Energy Convers. Manag. 2015, 105, 1328–1339. [Google Scholar] [CrossRef]
- Cao, L.; Wang, J.; Dai, Y. Thermodynamic analysis of a biomass-fired Kalina cycle with regenerative heater. Energy 2014, 77, 760–770. [Google Scholar] [CrossRef]














| Parameter | Value | Unit |
|---|---|---|
| 70 | °C | |
| 86 | °C | |
| 80 | % | |
| 80 | % | |
| 82 | % | |
| 82 | % | |
| 20 | °C | |
| 450 | °C | |
| 120 | °C | |
| 90 | Bar | |
| 10.5 | Bar | |
| 35 | Bar | |
| 1 | Bar | |
| 35 | Bar | |
| 4 | Bar | |
| 33 | Bar | |
| 2 | Bar | |
| MPC | 40.6 | % |
| EPC | 39.3 | % |
| TPC | 37.2 | % |
| MEP | 600 | kWe |
| NOE | 2 | piece |
| 2 | Kg/s | |
| 450 | °C |
| Fluid | Formula | Critical Pressure (bar) | Critical Temperature (°C) | Destruction Temperature (°C) | GWP | ODP | ASHRAE |
|---|---|---|---|---|---|---|---|
| R123 | CHClCF3 | 36.61 | 183.68 | 326.85 | 77 | 0.018 | B |
| R124 | CHClFCF3 | 36.20 | 122.00 | 196.85 | 527 | 0.022 | A1 |
| R236ea | CF3CHFCF2 | 34.20 | 139.29 | 138.85 | 1200 | 0.000 | Unknown |
| Components | Mass and Energy | Exergy |
|---|---|---|
| Evaporator | ||
| Turbine | ||
| LHEX | ||
| HHEX | ||
| Condenser | ||
| Pump |
| Rankine Cycle | |
| System Component | Purchased Equipment Cost (PEC) |
| Preheater | |
| Evaporator | |
| Superheater | |
| Turbine | |
| Condenser | |
| Pump | |
| Kalina Cycle | |
| System Component | Purchased Equipment Cost (PEC) |
| Turbine | |
| Condenser | |
| Pump | |
| LTR | |
| HTR | |
| Evaporator | |
| Parameters | Unit | Value |
|---|---|---|
| Operation time in one year | hour | 7680 |
| Rate of interest | % | 15 |
| Factor of maintenance | % | 6 |
| Activity lifetime | year | 15 |
| Factor of capacity (FC) | - | 0.89 |
| Number | Component | Pressure | Temperature | Enthalpy | Mass Flow | Energy Flow | Density | Entropy | Exergy |
|---|---|---|---|---|---|---|---|---|---|
| bar | °C | kJ/kg | kg/s | kW | kg/m³ | kJ/kgK | kJ/kg | ||
| 1 | Pump KC in | 10.50 | 30.04 | 372.50 | 0.35 | 131.29 | 640.88 | 1.77 | 203.52 |
| 2 | Pump KC out | 90.00 | 32.38 | 387.95 | 0.35 | 136.73 | 644.60 | 1.78 | 216.02 |
| 3 | L HEX KC out | 89.95 | 85.19 | 650.21 | 0.35 | 229.17 | 563.30 | 2.57 | 248.05 |
| 4 | Evaporator KC in | 88.95 | 85.18 | 650.21 | 0.35 | 229.17 | 563.14 | 2.57 | 247.91 |
| 5 | Evaporator KC out | 88.95 | 430.00 | 2703.95 | 0.35 | 953.02 | 27.18 | 7.03 | 1003.64 |
| 6 | Turbine KC in | 90.00 | 88.95 | 430.00 | 2703.95 | 0.35 | 953.02 | 7.03 | 1003.64 |
| 7 | Turbine KC out | 10.50 | 220.84 | 2199.76 | 0.35 | 775.31 | 4.47 | 7.18 | 453.64 |
| 8 | Separator KC out | 88.95 | 128.60 | 908.56 | 0.00 | 0.00 | 460.16 | 3.25 | 308.69 |
| 9 | H HEX KC out | 87.95 | 127.95 | 908.56 | 0.00 | 0.00 | 445.84 | 3.25 | 308.53 |
| 13 | Condenser KC in | 10.50 | 220.84 | 2199.76 | 0.35 | 775.31 | 4.47 | 7.18 | 453.64 |
| 31 | Evaporator KC Gas in | 1.20 | 450.00 | 488.24 | 2.00 | 976.48 | 0.57 | 7.98 | 202.11 |
| 32 | Evaporator KC Gas out | 1.20 | 120.00 | 126.31 | 2.00 | 252.62 | 1.04 | 7.31 | 34.07 |
| 23 | Water Condenser KC in | 2.00 | 15.01 | 63.20 | 15.41 | 973.77 | 0.22 | 0.16 | |
| 24 | Water Condenser KC out | 1.50 | 25.01 | 105.00 | 15.41 | 1617.79 | 997.07 | 0.37 | 0.40 |
| 14 | Pump ORC in | 1.00 | 27.46 | 227.65 | 0.85 | 193.32 | 1457.58 | 1.10 | 0.15 |
| 15 | Pump ORC out | 35.10 | 29.23 | 230.57 | 0.85 | 195.79 | 1463.08 | 1.10 | 2.51 |
| 21 | HEX ORC in | 35.05 | 38.00 | 239.54 | 0.85 | 203.41 | 1441.01 | 1.13 | 2.96 |
| 11 | Evaporator ORC in | 35.05 | 180.17 | 415.30 | 0.85 | 352.66 | 780.89 | 1.58 | 45.66 |
| 10 | Superheater ORC in | 35.05 | 180.98 | 455.15 | 0.85 | 386.50 | 361.94 | 1.67 | 59.96 |
| 19 | Turbine ORC in | 35.00 | 185.00 | 469.44 | 0.85 | 398.63 | 288.45 | 1.70 | 65.11 |
| 20 | Turbine ORC out | 1.00 | 55.09 | 417.66 | 0.85 | 354.67 | 5.79 | 1.73 | 6.98 |
| 17 | Preheater ORC out | 1.00 | 42.61 | 408.70 | 0.85 | 347.05 | 6.04 | 1.70 | 6.10 |
| 26 | Water Condenser ORC in | 2.00 | 15.01 | 63.20 | 4.60 | 290.60 | 999.15 | 0.22 | 0.16 |
| 27 | Water Condenser ORC out | 1.50 | 23.01 | 96.64 | 4.60 | 444.33 | 997.56 | 0.34 | 0.23 |
| Cycle | Component | Exergy Inlet (kW) | Exergy Outlet (kW) | Exergy Destruction (kW) | Exergy Efficiency (%) |
|---|---|---|---|---|---|
| Kalina | Pump | 77.19 | 76.14 | 1.05 | 98.64 |
| L HEX | 506.50 | 500.45 | 6.06 | 98.80 | |
| Evaporator | 491.59 | 421.89 | 69.70 | 85.82 | |
| Separator | 353.74 | 353.74 | 0.00 | 100.00 | |
| Turbine | 353.74 | 334.04 | 19.70 | 94.43 | |
| H HEX | 87.43 | 87.38 | 0.05 | 99.94 | |
| Condenser | 162.41 | 77.83 | 84.58 | 47.92 | |
| ORC R123 | Pump | 16.06 | 15.65 | 0.42 | 97.41 |
| Evaporator | 166.34 | 142.45 | 23.89 | 85.64 | |
| Preheater | 128.07 | 127.84 | 0.23 | 99.82 | |
| Superheater | 175.13 | 92.24 | 82.88 | 52.67 | |
| Turbine | 61.73 | 58.36 | 3.37 | 94.53 | |
| Condenser | 24.75 | 15 | 9.74 | 60.63 |
| Part | ORC (PEC)-DOLLAR | Part | KC (PEC)-DOLLAR |
|---|---|---|---|
| Pump | $6572.92 | Pump | $4352.45 |
| Recuperator | $3870.87 | LTR | $12,763.80 |
| Preheater | $1556.91 | HTR | $14,705.62 |
| Evaporator | $9663.83 | Evaporator | $9239.20 |
| Superheater | $630.67 | Turbine | $163,151.63 |
| Turbine | $85,827.57 | Condenser | $20,993.74 |
| Condenser | $1478.87 |
| Acceptions-Maximum Point | ||||||||
|---|---|---|---|---|---|---|---|---|
| n (Plantlife) | N (Annual Operation Time | i (Interest Rate) | Operation and Maintenance Factor | Electrical Sale Value | Maintenance Operation Cost | Purchased Equipment Cost (PEC) | OVERALL NET POWER | Payback Period |
| Year | Hour | - | - | $/kWh | $ | $ | kW | Years |
| 15 year | 7680 year/h | 0.12 | mf = 1.06 | KALİNA + ORC | KALİNA + ORC | |||
| 15.00 | 7680.00 | 0.15 | 1.060 | 0.07 | 2008.85 | 334,807.63 | 211.04 | 4.29 |
Publisher’s Note: MDPI stays neutral with regard to jurisdictional claims in published maps and institutional affiliations. |
© 2022 by the authors. Licensee MDPI, Basel, Switzerland. This article is an open access article distributed under the terms and conditions of the Creative Commons Attribution (CC BY) license (https://creativecommons.org/licenses/by/4.0/).
Share and Cite
Öksel, C.; Koç, A. Modeling of a Combined Kalina and Organic Rankine Cycle System for Waste Heat Recovery from Biogas Engine. Sustainability 2022, 14, 7135. https://doi.org/10.3390/su14127135
Öksel C, Koç A. Modeling of a Combined Kalina and Organic Rankine Cycle System for Waste Heat Recovery from Biogas Engine. Sustainability. 2022; 14(12):7135. https://doi.org/10.3390/su14127135
Chicago/Turabian StyleÖksel, Cem, and Ali Koç. 2022. "Modeling of a Combined Kalina and Organic Rankine Cycle System for Waste Heat Recovery from Biogas Engine" Sustainability 14, no. 12: 7135. https://doi.org/10.3390/su14127135
APA StyleÖksel, C., & Koç, A. (2022). Modeling of a Combined Kalina and Organic Rankine Cycle System for Waste Heat Recovery from Biogas Engine. Sustainability, 14(12), 7135. https://doi.org/10.3390/su14127135

