Next Article in Journal
Developing Reusable COVID-19 Disaster Management Plans Using Agent-Based Analysis
Previous Article in Journal
Spatiotemporal Variations in Light Precipitation Events in the Yellow River Basin, China, and Relationships with Large-Scale Atmospheric Circulation Patterns
 
 
Font Type:
Arial Georgia Verdana
Font Size:
Aa Aa Aa
Line Spacing:
Column Width:
Background:
Article

EnviroCoin: A Holistic, Blockchain Empowered, Consensus-Based Carbon Saving Unit Ecosystem

1
EnviroCoin, Sydney 2089, Australia
2
School of Civil & Environmental Engineering, University of New South Wales, Kensington 2052, Australia
*
Author to whom correspondence should be addressed.
Sustainability 2022, 14(12), 6979; https://doi.org/10.3390/su14126979
Submission received: 28 April 2022 / Revised: 31 May 2022 / Accepted: 2 June 2022 / Published: 7 June 2022

Abstract

:
The capacity of the greenhouse gas recycling mechanism in nature has long reached its limit, resulting in a sharply increasing trend in the marginal cost of recycling one unit of human-produced carbon and other greenhouse gas emissions. Externalities associated with the marginal cost of greenhouse gas emissions affect health, climate, and the economy, which have urged global authorities and governments to request urgent actions to slow down the production of such pollutants. Nonetheless, without public awareness and a holistic mechanism to monetise the impact of pollutants, a universal strategy to reduce greenhouse gas emissions is condemned to failure. This paper presents an overview of emerging technologies that can come together to offer an innovative solution for monetising, incentivising and realising the reduction of greenhouse gas emissions. Through a brief review of the literature, an innovative ecosystem is proposed for the first time, accounting for a unified platform for carbon verification, validation and monetisation, which can be adopted as a business model to validate and monetise the amount of incentivising businesses and people for carbon saving on a decentralised blockchain platform.

1. Introduction

The environment has never been a more critical concern. Globally, societies are rushing to achieve increased environmental sustainability at all levels, either due to international pressure and mutual agreements or out of a voluntary desire to do so. At the centre of this transition rests a dichotomous choice for all participants, either reduce greenhouse gas emissions (GHGE) or purchase Carbon Saving Units (CSU). As resource expenditure and GHGE increase with economic growth, reducing GHGE without developing and implementing innovations becomes incredibly hard and costly. As such, the mainstream decision for most participants has been to purchase and invest in CSUs. This decision largely revolves around the practical nature of CSUs. Participants do not need to change value chains or transition to more costly energy sources that have reduced GHGE. The CSU ecosystem is also dichotomous, with a cap-and-trade ecosystem operating as a result of governmental regulation largely following the Kyoto Protocol and the voluntary ecosystem operating in a fragmented way to facilitate voluntary demand for CSUs. As a practical and widely accepted solution, CSU have witnessed increased demand pressure causing prices to rise dramatically in recent years, with estimates predicting further growth in coming years [1]. However, deep structural issues persistent within the CSU value chain threaten the long-term survival and growth of this ecosystem. The hyper centralised CSU ecosystem lacks efficiency, transparency and overall efficacy. These challenges exist largely as a result of limited access to the ecosystem, limited incentives to participate and a lack of utility around CSU. Moreover, several intermediaries exist throughout the value chain, leading to the emergence of numerous governance-related risks and challenges as well as increased process costs. These challenges limit the effectiveness and scope of this ecosystem and threaten its long-term survival. While significant research has been held on the topic of decarbonising the economy and using blockchain as an accelerator [2,3], few papers have explored the case for a comprehensive, ecosystem-based approach to attracting all stakeholders to make better environmental decisions. This paper uses the previous research in this space as a base. It proposes that a novel, holistic solution that integrates the entire value chain and limits the need for trusted intermediaries while simultaneously increasing incentives to participate would solve various existing challenges and improve access to this critically required ecosystem. The paper will research the viability of the proposed ecosystem and explore the ecosystems’ ability to achieve key global environmental goals.
The proposed solution would employ the blockchain to create a consensus-based, decentralised CSU ecosystem backed by two native tokens. The first native ecosystem token is a Proof of Environmental Value (POE) token, which is minted after the verified and consensus validated attainment of at least 1tn of Carbon Dioxide Equivalent Savings (CO2e). The secondary ecosystem token is the native consensus token used to introduce and vote on solutions and partake in the validation process. This token will have staking features and be required to partake in ecosystem elements, such as submitting a project to mint POE tokens. The ecosystem is designed to incentivise the creation of new CSUs via the POE token. It would maintain legitimacy through employing an innovative multi-layered, consensus-based verification process that involves ecosystem participants. This solution will also facilitate the tokenisation, exchange and realisation of pre-existing CSU credits through utilising its own decentralised blockchain exchange. Furthermore, the ecosystem will implement several value-adds that will increase incentives and utility points associated with becoming a participant, such as an environmental rewards system, an ecological marketplace for the transaction of goods and services, an environmental NFT solution and an ecological asset crowdfunding and insurance solution. Using the decentralised blockchain, the ecosystem would boost transparency and ease of access by ensuring that all processes and transactions are publicly available and that anyone can become an ecosystem participant. These unique characteristics of the decentralised, blockchain-enabled CSU ecosystem will allow it to successfully help address the varied challenges that face the current ineffective and inefficient CSU ecosystem.
The gap in the sustainability literature is on how technology can assist with realising and monetising the consequences of unsustainable technologies in a holistic, transparent, and efficient market. The scientific literature needs to urgently discuss what technologies should be punished and which ones to be rewarded for their contributions to the GHG targets. Otherwise, the existing government-managed carbon markets fall short of creating a paradigm shift toward environment-friendly technologies. It is not surprising that less efficient technologies dominate the trend of technology inventions, although governments are enforcing some fine-tuning. For the first time, this paper proposes a practical solution that facilitates a technology leapfrogging where all involved stakeholders (developers, investors, governments and users) will adopt environment-friendly technologies. This paper elaborates on a potential approach for realising the consequences of saving carbon through a decentralised system through a literature review process. The novelty of this paper’s proposed solution is within the development of a systematic and holistic conceptual framework for monetising the externalities of greenhouse gas emissions emission in which end-users, governments, investors, and producers can have skin in the game. This innovative proposed mechanism incentivises participants in the system and nonparticipants to take a more vital role in the overall ecosystem, especially as the benefits of investing in preventive technology related to the reduction of carbon production are getting realised for classical investors in industries such as pharmaceutical and energy industries. The main advantage of this novel proposed framework pertains to employing a blockchain mechanism that enables individuals to take part, companies to trace back the supply chain of carbon production to who buys the tokenised carbon saving unit and governments to facilitate the process of carbon reduction by having a universal market for the carbon production, monetisation, tokenisation, and transaction. This paper will focus on drawing out qualitative analysis and preliminary conceptual applicability of this novel framework in successfully responding to prevalent Carbon Saving Unit (CSU) ecosystem challenges. Several unique and novel supplementary utilities are offered in the paper in addition to the framework, which is expected to enhance the adoption of the proposed business model by a diversified set of stakeholders.
In the below sections, the paper will first explore the CSU ecosystem and the associated challenges before setting out the workings of the proposed conceptual solution framework and then analysing the related benefits and challenges of the proposed solution. In the next section, we review concepts related to the carbon saving unit concepts and blockchain. This is then followed by the structure of the proposed blockchain-empowered platform. We then elaborate on additional features that can be integrated into the proposed decentralised carbon accounting model with discussions around their benefits and drawback. Finally, several concluding remarks are presented in the final chapter on how the proposed ecosystem is envisioned to revolutionise the sustainability research area.

2. Literature Review

2.1. Carbon Saving Unit Ecosystem

As a global transition to a greener tomorrow is witnessed, people and corporations are faced with a contemporary, dichotomous decision to be better ‘environmental citizens’: either reduce emissions by changing existing processes or purchase Carbon Saving Units (CSU) to offset emissions. A CSU represents an amount (often one tonne) of carbon savings generated by an asset and allows emitters to mitigate their emissions by paying to sequester the amount of carbon they emitted [4]. Naturally, as changing processes is both costly and often impractical, with most centres of production still revolving around emission heavy technologies and processes, CSUs have become the premier choice for many businesses resulting in strong demand and causing the price of this little-known commodity to grow several-fold since 2018 [5]. The CSU ecosystem exists to penalise greenhouse gas emitters and reward owners of assets and production centres that actively produce CSU [6]. The ecosystem revolves around a three-part supply chain. Creators, who generate carbon savings via a variety of means, purchasers who buy the generated carbon savings to offset their emissions and market facilitators, which facilitate exchange between market participants by verifying generated CSU and creating markets. This ecosystem operates in two forms, the cap-and-trade sub-ecosystem and the voluntary sub-ecosystem. Regulators have created the cap-and-trade sub-ecosystem to control emissions by allocating emission caps to corporations and then providing an avenue for them to purchase CSUs to offset any emissions exceeding their cap, thereby creating an immediate economic disincentive to emit excess CO2. Several nations currently employ the Cap & Trade Mechanism, with certain nations such as Australia employing a similar, less restrictive method with greater allowances. The voluntary market operates partly outside the grasp of government regulation and exists to facilitate voluntary purchases of CSUs by entities. This ecosystem operates almost exclusively for large corporations, with limited economic involvement by individuals or smaller corporations, largely because of the net cost and limited incentives and utility associated with purchasing and holding CSUs.

2.2. Source of Demand

Demand for CSUs primarily originates from large corporations. It is largely brought about by pressure from three sources: (1) regulation centres, (2) Investor-led Environmental Social Governance (ESG) requirements, and (3) client-focused requirements. These three elements have created monetary and non-monetary costs associated with being a corporate CO2e emitter, forcing entities to either reduce emissions through purchasing CSUs or changing value chains [7].
The source of this pressure and why it has increased in intensity in recent years are discussed in the next subsections.

2.3. Government Regulation

Governmental regulations subsequent to the Kyoto Protocol have led to the creation of cap-and-trade markets to control and gradually decrease emissions nationally. Regulation is often directed towards high emitters such as oil and gas companies and ensures that nations can progressively transition to becoming net-zero emitters, in line with their global commitments following the Kyoto Protocol [2]. Underlying this is the realisation that the climate crisis presents more immediate repercussions than once thought and that a failure to control emissions may lead to the development of varied risk points directed towards agriculture, economic security and even national security [8]. The intensity of this pressure point has gradually increased throughout recent years as a global appreciation of the climate crisis and its potential impacts have increased. Government regulation has led to the creation of what is referred to as the CSU ecosystem, with a range of ecosystem issues and inefficiencies stemming from this genesis.

2.4. Investor Led ESG Requirements

Investor-led ESG requirements revolve around investors’ inclination to lock up capital in corporations that have recognised and are actively responding to the climate crisis. As a recently developed pressure point, ESG requirements have been formed as a result of government regulation, operating as the private market’s response to penalising CO2 emitters and rewarding environmentally sustainable entities. Globally, corporations that are actively responding to the climate risk, either by transitioning to low/no emission value chains via CSUs or developing low-no emissions technologies (Plug Power), are valued more favourably when compared to their counterparts and enjoy greater investment within the public and private markets [9]. However, ESG-related pressure from investors is not entirely altruistic, with studies showing that effective corporate responses to ESG-related pressure positively impact the corporation’s equity returns [10].
ESG-related pressure has increased in intensity in recent years as capital markets have better recognised the substantial and immediate climate risk [1]. For example, Japan’s Government Pension Investment Fund (GPIF) announced in 2017 that it is incorporating ESG issues within its investments to focus on more sustainable businesses. Moreover, in recent years, several green exchange-traded funds have been created to allocate capital to corporations that incorporate green processes and produce green technologies [11]. With more than $51 billion pouring into these ESG funds in 2020 alone, investors are creating an indirect incentive for corporations to adopt more environmentally friendly value chains [12]. Investors’ ESG requirements have collectively led to corporations wanting to do more for the environment. This is evident as increasingly more corporations are taking action through publishing annual sustainability reports, sharing environmental policy frameworks and investing more into green technologies and CSUs [1,13]. To put this into perspective, green investments, which include investment by firms in low-emission energy supply, increased energy efficiency and carbon sequestration, have increased 20-fold between 2000 and 2010 to reach $154 billion [13].

2.5. Client Led Pressure

Client-led pressure revolves around consumers of products and services choosing to purchase the goods and services of corporations that proactively respond to the climate crisis and avoid products from environmentally unsustainable firms [12]. For example, according to a U.S customer survey [14], almost 85.7% of those surveyed have shown a strong willingness to pay more for environmentally friendly products and services. Furthermore, another study identified that 89 automotive enterprises in China were facing market pressure from their clients to adopt a green and ecologically friendly value chain [15].
Ultimately, clients pressure corporations to become environmentally sustainable by avoiding products that are emissions heavy and choosing products and firms with a low environmental impact [16], ultimately creating what is defined as the economic/social cost of being a high net emitter’. This cost is economical, in the way of lost revenue, and social, in the way of a tarnished public business image, should the corporate entity continue to emit relentlessly. This ‘econosocial’ cost will hurt the business performance of companies that continue to be unsustainable environmental entities by acting as an indirect long term social and economic cost.
Together, these three pressure points, underlined by the simple idea that tomorrow’s world will be one that low-no emission corporations govern, work together to incentivise corporations to implement greener policies and operations, causing the CSU ecosystem to rise dramatically.

2.6. Size of CSU Ecosystem

As a result of these pressure points, the CSU market, as the convenient choice for corporations to achieve environmental sustainability, has experienced significant growth over the past years. In 2020, the market globally increased by 20% to reach $272 billion [17]. Naturally, prices of CSUs (Australian Issued) have also experienced a significant rise, witnessing a 300% increase from 2018 to 2021 [5]. Interestingly, the voluntary CSU ecosystem is forecasted to grow more rapidly than the cap and trade. Demand is predicted to increase by more than a factor of 70 to reach 2 gigatons per year by 2050 [18]. Presently, issued voluntary CSUs have increased in total volume by more than a factor of 6 from 2016 to 2021 [19]. Despite the current lack of incentives to participate in the existing CSU ecosystem, the data is evident. CSUs are viewed as an ‘economic cost of emitting’ with little utility, CSUs are more often voluntarily being incorporated by corporations globally, and demand outweighs supply.

2.7. Ecosystem Problems and Inefficiencies

This paper, however, proposes that viewing a CSU as a simple ‘economic cost of doing business’ is short-sighted and incorrect. CSUs have the potential to become mainstream and accessible by all through being securitised as the ‘backbone incentive-based commodity of the 22nd century. However, much of the current value chain needs amendments to evolve from a punitive economic cost to a meaningful economic incentive and commodity. This paper will now explore these issues by illustrating the CSU value chain below (Figure 1).
The CSU value chain starts with creating a CSU and ends with the sale and realisation of the CSU. Several intermediaries exist to facilitate the value chain via verifying CSUs and creating markets throughout this process. Realisation is defined as the act of retiring and realising the emission savings of a CSU.

2.8. Difficulty in Accessing Market Opportunities for Producers of CSU

Currently, access to accredited market facilitators to verify and sell developed CSUs is extremely limited, with a broad range of asset owners either unaware of initiatives or unable to access them due to high costs [2]. Increasingly, this access challenge leads to the development of a cornered CSU development market, whereby only a select group of assets, often the largest within the market, can successfully navigate this arduous and highly costly process. Thus, limited access opportunities effectively restrict the scope of the CSU ecosystem and substantially reduce potential positive environmental impact while also making the ecosystem liable to supply-side risks.

2.9. Difficulty in Accessing Market Opportunities for Purchasers of CSU

Limited access to CSUs also extends to end-users and purchasers. As already discussed, the primary purchasers of CSU are global, large corporations. This is primarily due to the high net cost and absence of utility points associated with becoming a market participant. A lack of access to market opportunities has ultimately led to a reality whereby becoming a small-medium CSU market participant is extremely difficult and often uneconomical. This issue is exacerbated for voluntary participants who need to explore and understand the somewhat complex and fragmented CSU ecosystem and then find a market facilitator themselves. Critically, the minor market participants, usually individuals and small corporations, who can make the most sizable impact have been unable to access this ecosystem effectively.

2.10. Lack of Incentives and High Costs Associated with Participating in the Value Chain

At the core of the access issue within the ecosystem is an absence of incentives and utility around CSUs. Currently, incentives to participate within the CSU ecosystem are primarily governed by societal or regulatory pressure, more often directed towards large, publicly-traded corporations. Entities that become market participants often do so to avoid damning sanctions either by governmental agencies or private investors and clients. As a result, the CSU ecosystem has developed into a punitive measure, creating disincentives to emit. Other than this burden, there are very few incentives to purchase a CSU.
Utility around CSUs is also minimal, with most developed CSUs realised to offset emissions immediately. The only meaningful utility point that a CSU can provide to a market participant is the ability to offset carbon footprints. However, various mechanisms have recently developed to allow for peer-to-peer trading of CSUs, thereby enabling market participants to use a CSU as speculative security. However, these markets are still very immature, and some still question their effectiveness in their current form. Furthermore, transaction costs throughout the ecosystem are very high, causing wealth to be transferred to ecosystem facilitators and making the process extremely inefficient, further reducing incentives to participate [20].

2.11. Transparency, Governance and Trust

The entire CSU value chain is governed and operated by a few private and governmental entities, which control the majority of supply with little to no input from the end-user of the CSU. The centralised and controlled governance structure has led to the development of various problems such as corruption, non-transparency and double-counting of credits [21]. This governance system is also heavily reliant on government entities, which also presents risks for the long-term survival of the ecosystem as governments are increasingly seen to be furthering their own interests rather than broad environmental ones [2].
As a result of this non-transparency, ecosystem participants are often uninformed of the origination and verification process of the CSU they purchased as well as the end destination of their investment. At the same time, developers are often taken advantage of by market facilitators who take a large cut of the generated CSU as compensation for their services. Additionally, market participation is not effectively monitored, with certain participants taking advantage of the ecosystem [21].
Furthermore, as a small group of entities control how CSUs are validated and verified and who can create and use them, the entire ecosystem is operated on trust. That is, ecosystem participants trust ecosystem ‘leaders’ to govern effectively and in the best interests of the ecosystem. As there is a lack of input from other participants, and the entire process is not transparent, this trust-based process creates great risks for all participants. This risk is further exacerbated by the inherently complex nature of the CSU ecosystem. It is evident that the lack of an integrated solution is at the core of this challenge. This paper sets out a decentralised ecosystem framework capable of mitigating this risk.

2.12. Lack of Value Chain Integration

The CSU ecosystem is also fragmented, with a clear lack of value chain integration [2]. For a market participant to access a CSU and be able to realise it, they must go through a complicated process, whereby they will need to access several intermediaries and pay high transaction costs [22]. As the value chain is not integrated, participants are essentially left to collect the pieces of the puzzle themselves. Further increasing the difficulty of the process and potentially creating a disincentive to participate. A lack of a holistic and integrated solution also increases inefficiencies. It raises several risks relating to the scalability of the ecosystem, a challenge that this paper finds can be successfully solved by integrating the entire CSU value chain in a single, holistic, and integrated solution.

2.13. Problem Statement and Critical Importance

Evidently, the CSU ecosystem, as the convenient avenue for corporations to reduce their CO2e footprints and go ‘green’, has witnessed sizeable growth, with demand accelerating at all levels and prices of CSU rising [5,17]. The success of the CSU ecosystem is critical to ensuring a sustainable global environmental future as CSUs present the current most pragmatic and effective solution to controlling global GHG emissions. By creating a commodity around emitting GHGE, the CSU ecosystem is poised to help ensure the world’s collective environmental future by allowing participants to ‘go green’ without any changes to their processes while incentivising the creation of CSU. However, strong arguments exist to suggest that several issues pose a risk to the long-term success and survival of this critical ecosystem [21]. These issues include a lack of transparency, an overly centralised trust-based governance system, and a lack of utility, access and incentives to participate. Ultimately, this paper puts forward that these problems will act to prevent the critically required CSU ecosystem from achieving the scale needed to meet forecasted growing demand.
It is hypothesised that at the core of these explored challenges is a lack of a holistic, ecosystem-based solution that integrates the entire CSU value chain, reduces the need for trusted intermediaries and improves access and utility around investment in CSUs. In the following sections, this paper will explore a solution that will effectively and efficiently respond to this central challenge.
The following table (Table 1) summarises and discusses papers and cross-references them against one another based on their contributions, putting our paper with its unique contributions outstanding among the referenced instances.

3. Methodology

In this section, a proposed, conceptual blockchain-enabled, decentralised and consensus-based solution that will increase the transparency, efficiency, and effectiveness of the CSU ecosystem is explored.
This holistic, ecosystem-based solution would work as a decentralised finance application built on blockchain technology, with a native Proof of Environmental Savings token (POE). The blockchain would add transparency to the ecosystem by decentralising the value chain, distributing the power to validate and verify the creation, trade, realisation, and use of CSUs and allowing all transactions and processes to be publicly visible. A POE token would operate to reward the development of CSUs on the chain by allowing CSU creators to ‘mine’ an intrinsically valued network token for every one tonne of CSU they develop. By employing the accelerating power of a decentralised blockchain, this solution would replicate the entire CSU value chain and add several unique and exciting value points centred around maximising access to the CSU ecosystem while increasing its effectiveness and efficiency through developing new incentives to participate. At its core, the network would operate to attract assets that can verifiably reduce and thereby offset carbon dioxide from the atmosphere, verify them on the blockchain via a trust minimisation approach, validate the savings through a multi-layered process and then ‘mint’ a native POE, utility centric, a tradable token for every unit of CO2 saved. Additionally, this system would also allow the tokenisation and trade of existing CSUs by providing a decentralised and transparent CSU exchange. CSU-backed tokens are at the centre of this decentralised ecosystem as participating in other ecosystem elements would require these tokens.
Before exploring this solution in-depth, this paper will define and outline the functions of the two separate tokens that will underlie the proposed ecosystem.

3.1. Consensus Token Underlying Network

The ecosystem would operate through a native consensus token used to introduce and vote on resolutions and participate in the validation process. As the supply of these tokens is limited, each would represent a fraction of the network that can never be diluted. Users would also be incentivised to buy and hold the consensus token through a staking feature, whereby holders would be allocated their share of the profits of the ecosystem, denominated in the ecosystem CSU backed token. As more tokens are staked, the reward will decrease until it reaches the base reward per token. This would thus allow participants to enjoy a yield of CSU by making a one-time investment. Users could also lend out their consensus tokens within this conceptual ecosystem and earn a profit from it. This token would underly the network and create a much-needed economic barrier to participating in decision-making and aligning the economic interests of voters (via the price performance of their consensus tokens) with the success of the network (if the network passes resolutions that are damning, voters will theoretically lose money as their consensus tokens would be worthless), thereby ensuring the legitimacy of the process (Figure 2).

3.2. Proof of Environmental Savings Native Token

While existing blockchain ecosystems exist to reward users for allocating either economic value via proof of stake (POS) or computer power via proof of work (POW), no holistic, decentralised ecosystem operates around a system to reward users for the generation of environmental value (CSUs). This section explores the workings of the proposed proof of environmental value (POE) token that will underlie the decentralised ecosystem. The following list of tasks elaborates on how the POE works (Figure 3).
There are four major modules in the proposed framework that are broken down into several submodules. These steps are illustrated in the Table 2, with detailed discussion around them coming afterwards.

3.3. Ecosystem Functionality and Interoperability with Existing CSU Value Chain

To explore this proposed system, its place within the current CSU issuance context would need to be clarified. This solution would exist outside the bounds of the conventional CSU ecosystem and trading mechanisms, either government-run or voluntary. Much like how existing decentralised finance (DeFi) solutions operate outside the mainstream banking and finance realm.
However, the system would still retain and arguably boast greater legitimacy and validity when compared with the existing ecosystem. With every CSU backing a minted token undergoing a transparent and robust verification and consensus validation mechanism, users of the network would have greater confidence knowing that their tokens are truly backed by validated CSUs, which have not only been independently and scientifically verified but also accepted by the ecosystem community as being valid. In parallel with open source and transparent verification processes, this added layer of security will ensure that the network enjoys increased legitimacy and validity compared to the conventional hyper-centralised and untransparent CSU ecosystem. Operating on the decentralised blockchain, existing CSU ecosystem participants can transition to this new ecosystem easily and quickly with minimal start-up costs.

3.4. Existing CSU Integration

While the ecosystem would mainly exist to facilitate the generation of new CSUs, the ability to implement and tokenise existing CSUs would also be present. This proposed system would integrate current CSUs and tokenise them via a decentralised treasury. Initially, a CSU regimen would be ratified and accepted via a consensus vote by the ecosystem. After this, existing CSU would be bought and integrated within the treasury, and then CSU backed tokens would be minted. All tokens would be supported by the one ton of CSU held within the treasury, as no token can be minted without integrating the CSU with the treasury. This process and the treasury holdings will be transparent, and data will be stored on the blockchain. These tokenised CSUs will be tradable and entitled to full ecosystem privileges. Additionally, the treasury will be audited at pre-set intervals by a reputable auditor chosen by the community, ensuring maximum legitimacy.

3.5. Verification and Validation of Underlying CSU

This paper will now briefly discuss proposed the consensus-based, decentralised verification and validation model, which will add transparency, trust and immutability to the ecosystem, minimising the risk of corruption and failure.
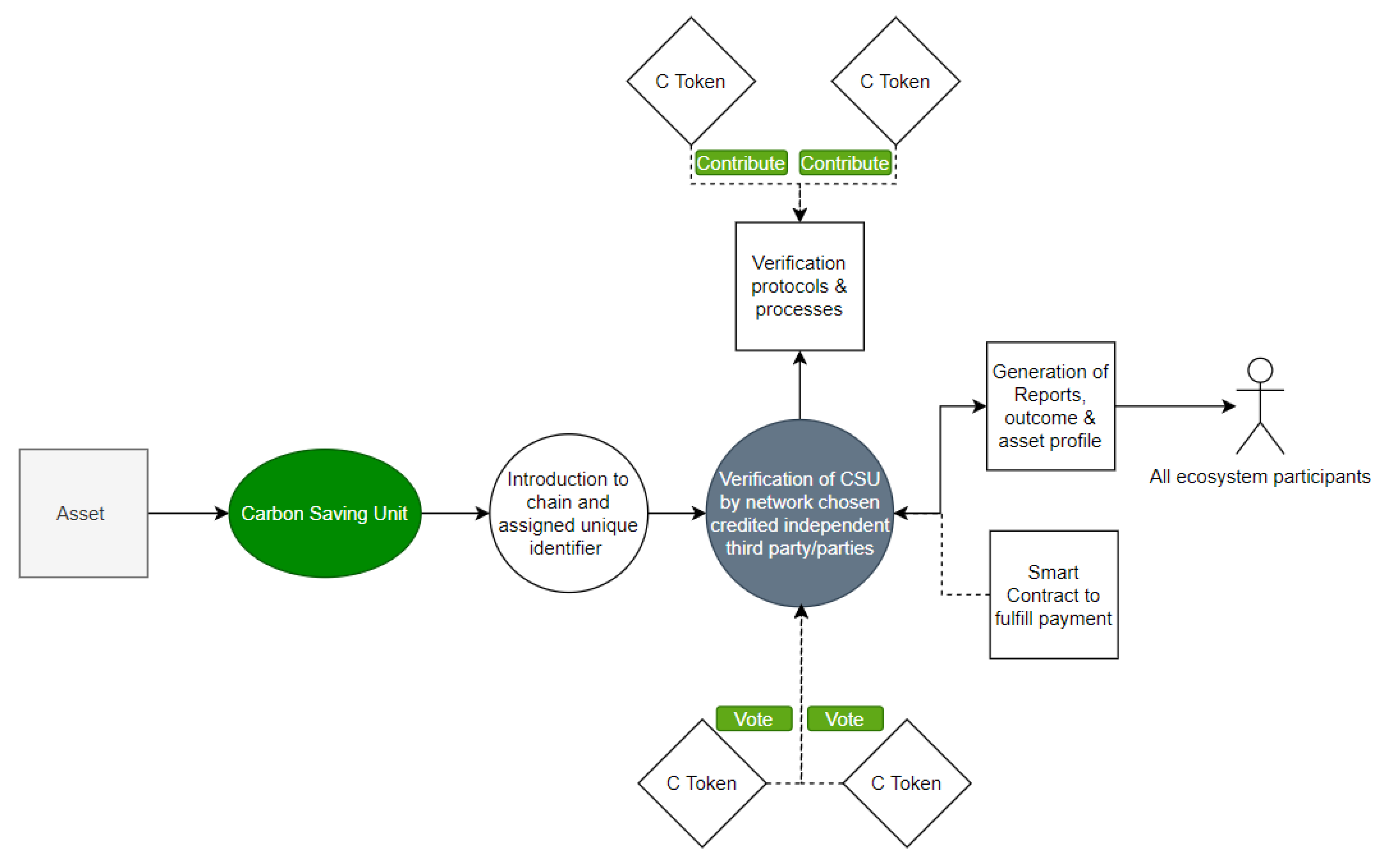
In the first phase, a trust minimisation approach to verification of carbon savings on the blockchain via the consensus token is considered. The asset is sent to a community chosen, independent and accredited third party for verification of carbon savings under a community validated protocol. This third party will be chosen by the ecosystem community via the consensus token, ensuring that only an entity that has attained the approval of the majority of the ecosystem is granted the ability to verify CSUs that underly the minting of tokens. This added layer of security ensures that the community is actively involved in the minting process and maximises transparency. As the system operates on the blockchain, all records and votes are gathered and portrayed in a trust-less manner (Figure 4).
All reports generated and processes used by this entity will be open source, ensuring that the public can continuously monitor and add to the process, thereby maximising transparency. Underlying this part of the verification process is the use of a blockchain-based consensus participation protocol.
The second phase conducts consensus validity via the consensus token on the decentralised blockchain (Figure 5).
At the second stage of the minting process, the ecosystem community, whose economic interests are aligned with the long-term success and legitimacy of the network, votes on a resolution to integrate the asset into the network and allow its minting rights up to its assessed and accepted CSU generation cap.
As all documents and protocols underlying the assets CSU savings are open source and transparent, voters have the ability to view generated reports and decide for themselves whether the asset should become a part of the backbone of the network. This openness of information ensures that the vote is not only aligned to the economic interests of users but is also an informed one. Over time, as more and more people can access this data, verification protocols will be more transparent and effective. Being open-source, protocols can develop more quickly and efficiently in a manner that is widely accepted and recognised as changes will require a democratic vote. If the majority approves the asset of the community (50.01%+), the project is incorporated within the network and is allowed minting rights up to its CSU generation cap.
Incorporating a democratic and consensus-based validation process will ensure that all tokens are legitimised by the community and maximise economic involvement by minimising trust and increasing transparency.

3.6. Blockchain-Based CSU Exchange

Existing methods of exchanging already created CSUs are riddled with high transaction costs, a need for numerous intermediaries, and significant transparency issues. These challenges have ultimately led to the creation of ineffective and inefficient exchange facilitators. There is a substantial gap in providing a holistic, decentralised and trustless exchange for the transaction and realisation of all pre-existing CSUs. This paper proposes that a blockchain-based exchange that incorporates all major CSUs, from originators validated by the ecosystem via the consensus protocol, will efficiently and effectively solve the present challenges. This proposed exchange will operate within the already discussed ecosystem and would exist to allow the trade of pre-existing CSUs. As this works on the blockchain, an open ledger would portray all exchange data transparently, ensuring the avoidance of double counting of credits and the transparent sharing of CSU ownership data. Market operators can elect to integrate their existing CSU with the blockchain and list their credits for sale. Similarly, credit owners can elect to integrate them on-chain and then list them for sale to global participants. This ecosystem element will allow individuals to gain exposure to already existing CSUs in a more efficient and seamless way, removing the need for numerous intermediaries and helping maximise overall access to CSUs.

3.7. Utilities Supporting the Core CSU Backed Token Ecosystem

This paper will explore the new ecosystem-based utility points underlying the proposed decentralised CSU ecosystem. These new elements will help solve the previously mentioned lack of incentives and utility around becoming an ecosystem participant. In this subsection of the paper, several extra benefits of the proposed ecosystem are discussed, which are realised due to the proposed blockchain empowered CSU ecosystem.

3.8. EnviroVendors

At the heart of the utility argument underlying the proposed proof of carbon, savings is the ability to spend tokens for goods and services. The logic underlying this concept is two-pronged. Firstly, spending utility is a prime factor underlying the acceptance and long-term value appreciation of several commodity-based assets such as gold and silver. Secondly, the ability to accept CSU tokens in exchange for value creates a new way for firms to become environmentally sustainable.
  • Currently, CSU can only provide two utility points; value appreciation and offset realisation. These two limited utility points have segregated and minimised the overall economic value directed to CSU, creating a significant gap in the market. The decentralised network proposes a ‘green marketplace’, whereby users can transact for goods and services directly in CSU backed tokens. This part of the network would act to incentivise a growing number of individuals to accept CSU backed tokens while creating meaningful (spending feature) co-incentives to buy one. Ultimately, helping raise the demand for CSUs and allowing entities to become ecosystem participants without purchasing a CSU themselves.
  • Underpinning the economic validity of this utility point is that, as CSUs become more and more mainstream, market participants would be willing to accept them as a means of exchange, much like how current cryptocurrencies such as Bitcoin are accepted by corporations for goods and services. If this hypothesis becomes proven, demand for this new utility point will be immense.
  • Corporations are now more than ever ready to buy CSUs, and this is likely to increase in the coming decades. So, why are they not willing to accept them as a means of “currency” to transfer economic value? This paper puts forward that they are and that the primary issue here is a lack of product. As such, a proposed green marketplace underpinned by CSU backed tokens for exchange would act to create ‘green market participants’ who will become net reducers of GHGE without any change to their value chain by simply electing to accept CSUs for their goods and services. As an arguably more efficient option when compared to purchasing CSU, the green market would allow corporations to become positive corporate environmental citizens with minimal effort. Increasing economic involvement within the CSU value chain and helping it become a mainstream asset.
Additionally, these participants would be assured knowing that they are accepting a token with intrinsic value, which, unlike other mainstream trade facilitators, is fully backed by a valuable commodity.

3.9. EnviroRewards

The primary consideration for the above utility points is allowing economic participation in CSUs without any structural change to existing processes while also adding increased incentives to buy CSUs.
The third ecosystem utility point is EnviroRewards, which rewards individuals and corporations with native CSU backed tokens for making a variety of ‘environmentally conscious’ decisions. These decisions would be limited to items which can be independently verified and validated on the blockchain. They can include a small market participant choosing to purchase from a corporation that has made an environmental pledge to offset all of their emissions, a multi-national corporation making an enforceable pledge on the blockchain to offset all emissions within a financial year or even a participant purchasing a no-carbon good/service. All decisions will be verified on-chain and validated via the consensus mechanism, ensuring the legitimacy of rewarded CSU.
Moreover, corporations can integrate their existing rewards and loyalty offerings with EnviroRewards. Instead of rewarding purchasers with cash or credit to use within the business, they are rewarded with CSU backed tokens. In doing so, the corporation would enjoy a split of the CSU with the rewarded party as well as indirectly supporting the generation of CSU.
This ecosystem element would incentivise all market participants to start making verifiable carbon savings by allowing them to mint value backed tokens which are verified and validated democratically on-chain.

4. Meta-Analysis of the Benefits of EnviroCoin

A decentralised CSU ecosystem backed by a native POE token would provide an array of benefits and efficiencies when compared to the existing CSU ecosystem.

4.1. Holistic and Integrated Value Chain

This proposed methodology integrates the entire CSU value chain, starting from origination and ending in the utilisation of a CSU. This holistic nature will allow us to improve the efficiency and effectiveness of the ecosystem while minimising intermediary trust risk.

4.2. Development of Meaningful Incentives to Participate within the Ecosystem

As discussed, a critical challenge facing existing the CSU ecosystem is the lack of incentives and relative difficulty associated with participation. A total absence of incentives echoed the relative weakness of carbon prices up until recently, where a trifecta of social, regulatory and stakeholder-based pressure has led to corporations desiring to participate, naturally raising CSU prices. However, the incentive issue persists and is most severe for small to medium ecosystem participants. A POE token would alleviate these challenges by providing economic and ecosystem-based incentives to participate in CSU generation and trade.

4.3. Generators

The system would provide economic incentives to generate CSUs by allowing generators to mint a valuable token on the chain for every CSU they create and validate through the ecosystem. Furthermore, this system will allow smaller projects that are unable to go through the arduous processes of the current CSU ecosystem to generate valuable and verified tokens to sell.

4.4. Purchasers

The ability to gain exposure to a CSU on the chain with minimal transaction fees and difficulties, in addition to the development of an array of network-based utility points behind the CSU, will incentivise new market participants.

4.5. Access, Efficiency and Cost Minimisation

The decentralised ecosystem would allow for the creation, validation and sale of CSUs in an efficient way with minimal need for expertise and transaction costs. As the entire ecosystem operates on the blockchain, many intermediaries are removed, and the process is structured for scale in a trust-minimised decentralised manner [22]. Furthermore, various business processes would be automated via the use of smart contracts [31], which would improve the efficiency of the value chain by lowering process costs. However, the ecosystem would still retain legitimacy by employing a multi-layered verification and validation of CSUs that back the POE tokens. The need for immediate human labour is reduced through utilising smart contracts, which automatically perform required actions when a pre-specified condition is met [24].
Furthermore, access is also improved. Anyone can become an ecosystem participant with minimal start-up costs and difficulty, all without disrupting ongoing processes or needing time and resource-intensive user validation mechanisms that are often ineffective anyway [3]. As a holistic solution, the entire value chain is integrated into a single solution with minimal intermediaries, meaning that the efficiency and effectiveness of the ecosystem are optimised, and process costs are significantly reduced to ensure maximum scalability.

4.6. Transparency and Governance

By operating on the decentralised blockchain, the ecosystem will enjoy greater transparency of data and processes in a secure way with no need to trust a single central authority [25]. A transparent and open ledger will improve the integrity, efficiency and effectiveness of the CSU ecosystem at a macro level. As data is validated and held in a decentralised way, the risk of corruption and single-point failure is substantially reduced as no single entity can engage in corrupt behaviour without requiring the validation of other participants. By removing the need to trust existing central authorities to govern and distributing governance to participants whose immediate economic interests are aligned with the success and legitimacy of the ecosystem, better governance and reduced corruption within the current CSU ecosystem will be ensured [2].
Open source and transparently stored and utilised verification and validation protocols underlying minted POE tokens will ensure that assets are verified in collaboration with the community while reducing the risk of fraudulently developed CSUs. As processes become more open, increased information and know-how sharing will allow us to attain a better understanding of the CSU ecosystem.

4.7. Security

By operating on the blockchain, data is cryptographically secured, meaning that changes to one block of data will need the approval of others, thereby minimising security risks associated with the ecosystem [26]. Users are also protected through the trust-less public/private key mechanism, which will minimise fraudulent use of personal data and funds by unauthorised parties.

4.8. Helping Reach Climate Goals by Increasing Participation within the CSU Ecosystem

A decentralised, transparent, and consensus validated CSU ecosystem focused on creating incentives will increase overall participation in the CSU ecosystem and improve market confidence [27]. By increasing participation in the CSU value chain, the ecosystem will help incentivise the development of new CSUs and increase the number of CSUs purchased, directly helping respond to climate change. An increase in participation will also theoretically increase the price of CSUs, making new sequestration and carbon saving technologies economically viable and incentivising investment in CSU generating assets which are often neglected. Ultimately, the proposed ecosystem would have no trade-off between environmental goals and economic ones. Rather, it would align the two by creating a more efficient and effective process that will help us reach global climate goals faster.

4.9. Reliability and Confidence

The blockchain structure contains a transparent, robust and auditable registry of all transactions and processes underlying the ecosystem in an immutable way, increasing the reliability of the ecosystem [28]. Ecosystem participants are involved throughout the progression of the value chain, with everything operating transparently. These characteristics, in conjunction with the unique benefits that a decentralised blockchain can offer ecosystem participants, will increase overall confidence in the value chain, helping maximise participation.

5. Expansion to Methodology

5.1. CSU Asset Securitisation, Crowdfunding and Management on the Blockchain

This paper will now discuss and explore the viability of CSUs asset securitisation, trade and management on a decentralised blockchain as part of the CSUs ecosystem. This ecosystem element would allow all market participants to gain economic exposure to assets that will produce a ‘carbon-saving yield’ denominated in the network’s native CSUs backed token without the need for high transaction costs or know-how.
Currently, economic involvement in assets that produce carbon saving units is extremely limited. This hyper centralised reality presents incredible risks to the global environmental and economic future. If this hypothesis is correct and CSUs become mainstream in less than ten years, owners of these assets will wield incredible power and become incredibly wealthy as they will be the only ones having the license to create this complex and sought-after commodity. This potential challenge is exacerbated by the complex nature of the CSU ecosystem.
This paper puts forward that a decentralised and democratic solution to governing and regulating the production and supply of CSUs makes the most sense. Allowing all market participants to own assets that can produce CSUs will incentivise new supply generation and ensure that market participants can generate a stable yield of CSUs rather than having to buy them, which may be more attractive for certain investors. By democratising control of these assets, the ecosystem can ensure that supply is not controlled by central market leaders, thereby helping minimise supply and market control risks.
At the centre of this element is the proposed ecosystem’s power to verify and validate the existence of a CSU. By decentralising this and creating a consensus-based mechanism to validate, the ecosystem will develop a decentralised and holistic solution for the onboarding, securitisation and management of CSU yield generating assets. The ecosystem allows almost anyone to securely and verifiably own a piece of an asset that can mint CSU backed tokens that are validated and verified without the need for numerous facilitators while simultaneously enabling asset owners to monetise their assets’ CSU generation potential immediately rather than needing to wait for them to realise. The proposed ecosystem element would operate as illustrated below.

5.2. CSU Asset Introduction to Network

At this stage, the asset would be introduced to the network by any consensus token holder and offered for sale or securitisation. The asset would be validated against community developed and approved verification protocols underpinned by the proof of environmental savings yield dispersion valuation model. This means that the asset would be valued (at fair value) against its ability to generate an environmental yield over a period of time adjusted for risks. It is interesting to note that the asset holder would not be selling the intrinsic asset itself, merely the newly securitised carbon saving generation ability of the asset.
This innovative process would allow participants to own a share of assets that can generate a CSU yield over time while simultaneously allowing asset owners to monetise their assets immediately rather than needing to wait for CSU to be generated and sold.

5.3. Verification and Validation of the Asset

The asset would then undergo verification of generated carbon savings potential and consensus validation on the blockchain. This process is identical to the one employed to mint CSU backed native tokens. However, consensus voters are now voting on legitimising the asset’s ability to mint CSU backed tokens. By involving the community at every step, the ecosystem will ensure that the future of CSU producing assets is decentralised and democratic.
The asset owner would incur the cost of this process and would pay a network fee for consensus validation by market participants, who validate the asset by voting on its adoption. All generated reports and underlying protocols are open sources and transparent, meaning that the network is constantly legitimised.

5.4. CSU Asset Securitisation, Sale and Yield

The asset would, upon passing the verification and consensus validation process, be securitised into 100,000 tokens, each allocated a fair value. Each token, representative of ownership in the asset, would carry a CSU yield while being tradable and vulnerable to market forces. Now, all participants can become economic stakeholders of the asset and enjoy the CSU yield denominated in the ecosystem native token. The asset owner can monetise their asset’s CSU potential immediately rather than waiting for CSU to realise. The CSU yield would be dispersed to asset owners via newly minted native CSU backed tokens on the chain at various intervals. The yield value would also be susceptible to fluctuations in the price of a CSU.
At the end of this process, a CSU generating asset will be verified by a credited and community chosen independent verifier for proof of carbon savings and ownership, be validated by the community through a consensus vote and then securitised and made economically accessible for the entire community.

5.5. Benefits of This Methodology

5.5.1. Increasing Access to CSU Generating Assets Prior to Generation

Currently, most ecosystem participants possess little to no economic exposure to CSU generating assets, with the majority of participants being direct consumers of CSUs. The discussed solution will increase access to CSU generating assets for all ecosystem participants, ensuring that participants can become producers of CSU rather than consumers. Furthermore, a stable CSU yield immune to CSU price volatility risks on the supply side will be favourable for many participants who need CSUs regularly as part of their environmental goals. Additionally, investing in an asset before CSU generation will allow participants to attain the end CSU at a lower price to counteract the immediate investment requirement.

5.5.2. Incentivising Investment in Long Term CSU Generating Assets

The carbon saving ecosystem has two aims, to reduce emissions and stimulate the adoption and investment of carbon saving technology and assets [29]. The decentralised, blockchain-enabled process allows all ecosystem participants to securely become economic stakeholders of CSU generating assets prior to them generating a CSU yield with minimal transactional costs, which will help achieve the second goal effectively. In doing so, new CSU generating assets will be more effectively and efficiently developed, helping the world reach its global climate targets faster and more efficiently.

5.5.3. Creating a Circular Value Chain and Reducing Supply-Side Risk

Democratising and improving access to CSU generating assets will reduce supply-side risks. This will, in turn, ensure that the value chain is circular in that economic participation is possible throughout the entire chain. This means that participants can produce, contribute to the validation of CSU and trade and utilise CSU all within one solution. This will ensure that no part of the ecosystem is centralised or controlled and will further improve the efficacy of the ecosystem.

6. Conclusions

In conclusion, the CSU ecosystem, as a pragmatic solution to climate change, allows entities and individuals to offset GHGE on a micro and macro level without the need to change business processes. By allowing entities to become environmentally sustainable without the need for amendments to value chains, this ecosystem has witnessed strong growth in recent years. The ecosystem is dichotomous with the existence of a cap-and-trade sub-ecosystem created as a result of governmental regulation following international agreements such as the Kyoto Protocol and a voluntary sub-ecosystem which mostly caters to large corporations that stakeholders pressure to increase environmental sustainability. However, while demand for CSUs as the end product of the ecosystem continues to grow, the CSU value chain is riddled with challenges and inefficiencies largely as a result of its overly centralised structure, whereby a select group of participants control supply, validation and market-making elements. Ecosystem challenges primarily revolve around high participation costs as a result of the existence of numerous value chain intermediaries, a need for technical know-how to participate and a lack of incentives and utility in participation. These challenges have led to an inefficient and ineffective CSU ecosystem, with limited economic involvement from small size participants. This paper hypothesised that the genesis of these challenges Is the absence of a holistic solution that integrates the entire CSU value chain and is designed to attract and retain a wider variety of participants. To respond to this hypothesis, a blockchain-enabled, decentralised ecosystem-based solution that will effectively respond to these challenges is proposed. In the elaboration of the proposed solution, the operation of proof of environmental value and consensus token, which facilitate the functioning of the value chain, is illustrated. This paper outlined the holistic nature of the decentralised solution by illustrating the integration of the entire CSU value chain. This integrated nature, coupled with the wide variety of value-adds, allows the proposed solution to ultimately improve the efficiency and effectiveness of the CSU ecosystem, leading to increased participation throughout the value chain. This paper further analysed the key benefits associated with the solution. At its core, by incorporating decentralised blockchain technology, the decentralised ecosystem solves many of the existing challenges revolving around governance, transparency and security. Furthermore, the integrated value chain invites greater confidence within the ecosystem by minimising the need for trusted intermediaries. This paper further expanded on the proposed solution and explored ancillary ecosystem elements centred around environmental finance and asset crowdfunding. This paper investigated and assessed the benefits of these elements by illustrating new value chains. While this study was limited in setting out the practicality of the proposed ecosystem as well as technical innovation and development that needs to occur prior to this solution becoming a reality, this paper concluded that an integrated, holistic, and decentralised blockchain-enabled solution could drastically enhance the effectiveness and efficiency of the CSU ecosystem. This is done through enhancing governance, security, incentives to participate and overall CSU utility.
Future research directions will be focused on translating this conceptual ecosystem into a practical framework which can be viewed, used and implemented by other researchers and ecosystem participants. Additional further research will also be focused on the operation and development of new smart contracts that can facilitate the needs of this ecosystem. Future researchers can utilise this novel ecosystem to develop new ways to accelerate the participation of all players within the CSU ecosystem through designing and implementing unique, ancillary value adds.
Further, the authors are in the process of developing the proposed unified blockchain empowered CSU management ecosystem. An analytical analysis of the performance of the platform is hence deferred to a later research article in which the market uptake of the ecosystem will be discussed. Nonetheless, researchers are envisioned to adopt and develop a similar decentralised platform to facilitate the process of quantifying the harms of unsustainable development strategies to society and to the next generations. Experts in emerging technologies such as electric vehicles, public health experts and medical scientists are at the forefront of talents who might adopt a similar approach to translate the true cost of unsustainable development technologies into tangible concepts. This paper’s proposed ecosystem translates the consequences of unsustainable development into a global monetary unit.
One major limitation of this work is the qualitative nature of the work, which was required to provide a visionary perspective of what the literature needs moving toward a paradigm shift in quantifying the consequences of not monetising GHG contributions to the environment. Therefore, quantitative studies are required moving forward to develop the mathematical structure of the ecosystem and to formulate and simulate the shortcomings and advantages of the proposed system while it gets adopted by others in practice. Such efforts have already started on similar ecosystems while more are expected to come [24].

Author Contributions

A.S. (Amin Shokri): Conceptualisation, Methodology, Visualisation, Investigation, Resources, Writing—original draft, A.S. (Ali Shokri): Conceptualisation, Investigation, Resources, Writing—review & editing, D.W.: Conceptualisation, Investigation, Resources, Writing—review & editing, R.G.: Conceptualisation, Investigation, Resources, Writing—review & editing, Y.G.: Conceptualisation, Investigation, Resources, Writing—review & editing, S.H.: Conceptualisation, Investigation, Resources, Writing—review & editing, T.H.R.: Conceptualisation, Methodology, Investigation, Supervision, Writing—original draft. All authors have read and agreed to the published version of the manuscript.

Funding

This research received no external funding.

Institutional Review Board Statement

Not applicable.

Informed Consent Statement

Not applicable.

Data Availability Statement

Not applicable.

Conflicts of Interest

The authors declare no conflict of interest.

References

  1. Matos, P. ESG and Responsible Institutional Investing around the World: A Critical Review; CFA Institute Research Foundation: Charlottesville, VA, USA, 2020. [Google Scholar]
  2. Al Sadawi, A.; Madani, B.; Saboor, S.; Ndiaye, M.; Abu-Lebdeh, G. A comprehensive hierarchical blockchain system for carbon emission trading utilizing blockchain of things and smart contract. Technol. Forecast. Soc. Change 2021, 173, 121124. [Google Scholar] [CrossRef]
  3. Greenspan, G. Multichain Private Blockchain-White Paper. 2015, pp. 57–60. Available online: http://www.multichain.com/download/MultiChain-White-Paper.pdf (accessed on 27 April 2022).
  4. Liu, L.; Chen, C.; Zhao, Y.; Zhao, E. China’s carbon-emissions trading: Overview, challenges and future. Renew. Sustain. Energy Rev. 2015, 49, 254–266. [Google Scholar] [CrossRef]
  5. Australian Clean Energy Regulator (CER). Quarterly Carbon Market Report—March Quarter 2021. Available online: http://www.cleanenergyregulator.gov.au/Infohub/Markets/Pages/Quarterly-Carbon-Market-Reports.aspx (accessed on 18 January 2022).
  6. Abrell, J. Regulating CO2 emissions of transportation in Europe: A CGE-analysis using market-based instruments. Transp. Res. Part D Transp. Environ. 2010, 15, 235–239. [Google Scholar] [CrossRef]
  7. Sen, G.; Chau, H.-W.; Tariq, M.A.U.R.; Muttil, N.; Ng, A.W.M. Achieving Sustainability and Carbon Neutrality in Higher Education Institutions: A Review. Sustainability 2022, 14, 222. [Google Scholar] [CrossRef]
  8. Zhang, B.; Xu, L. Multi-item production planning with carbon cap and trade mechanism. Int. J. Prod. Econ. 2013, 144, 118–127. [Google Scholar] [CrossRef]
  9. Lin, B.; Jeffers, A.E.; Romero, S.; DeGaetano, L.A. Sustainability (green) initiatives and company’s value-an examination of S&P 500 US companies. Int. J. Soc. Syst. Sci. 2015, 7, 181–197. [Google Scholar]
  10. Friede, G.; Busch, T.; Bassen, A. ESG and financial performance: Aggregated evidence from more than 2000 empirical studies. J. Sustain. Financ. Invest. 2015, 5, 210–233. [Google Scholar] [CrossRef] [Green Version]
  11. Sabbaghi, O. The behaviour of green exchange-traded funds. Manag. Financ. 2011, 37, 426–441. [Google Scholar]
  12. PWC. Beyond Compliance: Consumers and Employees Want Business to do More on ESG. 2021. Available online: https://www.pwc.com/us/en/services/consulting/library/consumer-intelligence-series/consumer-and-employee-esg-expectations.html (accessed on 15 January 2022).
  13. Eyraud, L.; Clements, B.; Wane, A. Green investment: Trends and determinants. Energy Policy 2013, 60, 852–865. [Google Scholar] [CrossRef]
  14. Klassen, R.D.; McLaughlin, C.P. The impact of environmental management on firm performance. Manag. Sci. 1996, 42, 1199–1214. [Google Scholar] [CrossRef]
  15. Zhu, Q.; Sarkis, J.; Lai, K.H. Green supply chain management: Pressures, practices and performance within the Chinese automobile industry. J. Clean. Prod. 2007, 15, 1041–1052. [Google Scholar] [CrossRef]
  16. Bertrandias, L.; Elgaaied-Gambier, L. Others’ environmental concern as a social determinant of green buying. J. Consum. Mark. 2014, 31, 417–429. [Google Scholar] [CrossRef]
  17. SPG Global. Global Carbon Market Grows 20% to $272 Billion in 2020: Refinitiv. 2021. Available online: https://www.spglobal.com/platts/en/market-insights/latest-news/coal/012721-global-carbon-market-grows-20-to-272-billion-in-2020-refinitiv (accessed on 15 January 2022).
  18. McKinsey; Sustainability. A Blueprint for Scaling Voluntary Carbon Markets to Meet the Climate Challenge. 2021. Available online: https://www.mckinsey.com/business-functions/sustainability/our-insights/a-blueprint-for-scaling-voluntary-carbon-markets-to-meet-the-climate-challenge (accessed on 15 January 2022).
  19. Argus Media. Voluntary Carbon Markets: Increasing Interest, Persisting Challenges. 2021. Available online: https://www.argusmedia.com/en/blog/2021/september/22/voluntary-carbon-markets-increasing-interest-persisting-challenges (accessed on 17 January 2022).
  20. Saraji, S.; Borowczak, M. A blockchain-based carbon credit ecosystem. arXiv 2021, arXiv:2107.00185. [Google Scholar]
  21. Skene, K.; Murray, A. Sustainable Economics: Context, Challenges and Opportunities for the 21st-Century Practitioner; Routledge: Milton Park, UK, 2017. [Google Scholar]
  22. King, J. Deep Dive into Carbon Emissions Trading and How Blockchain Can Help. Medium. Kingsland—School of Blockchain. 2018. Available online: https://medium.com/kingsland/deep-dive-into-carbon-emissions-trading-and-how-blockchain-can-help-21c9fa05795e (accessed on 27 April 2022).
  23. Swan, M. Blockchain: Blueprint for a New Economy; O’Reilly Media, Inc.: Sebastopol, CA, USA, 2015. [Google Scholar]
  24. Crosby, M.; Pattanayak, P.; Verma, S.; Kalyanaraman, V. Blockchain technology: Beyond bitcoin. Appl. Innov. 2016, 2, 71. [Google Scholar]
  25. Nakamoto, S. Bitcoin: A peer-to-peer electronic cash system. Decentralized Bus. Rev. 2008, 21260. [Google Scholar]
  26. Liang, X.; Du, Y.; Wang, X.; Zeng, Y. Design of a double-blockchain structured carbon emission trading scheme with reputation. In Proceedings of the 2019 34rd Youth Academic Annual Conference of Chinese Association of Automation (YAC) IEEE, Jinzhou, China, 6–8 June 2019; pp. 464–467. [Google Scholar]
  27. Pigeolet, L.; Van Waeyenberge, A. Assessment and challenges of carbon markets. Braz. J. Int’I L. 2019, 16, 74. [Google Scholar]
  28. Casino, F.; Dasaklis, T.K.; Patsakis, C. A systematic literature review of blockchain-based applications: Current status, classification and open issues. Telemat. Inform. 2019, 36, 55–81. [Google Scholar] [CrossRef]
  29. Khaqqi, K.N.; Sikorski, J.J.; Hadinoto, K.; Kraft, M. Incorporating seller/buyer reputation-based system in blockchain-enabled emission trading application. Appl. Energy 2018, 209, 8–19. [Google Scholar] [CrossRef]
  30. Zhao, S.; Li, S.; Yao, Y. Blockchain enabled industrial Internet of Things technology. IEEE Trans. Comput. Soc. Syst. 2019, 6, 1442–1453. [Google Scholar] [CrossRef]
  31. Meegan, X.; Koens, T. Lessons Learned from Decentralised Finance (DeFi). ING. 2021. Available online: https://new.ingwb.com/binaries/content/assets/insights/themes/distributed-ledger-technology/defi_white_paper_v2.0.Pdf (accessed on 27 April 2022).
Figure 1. Carbon Saving Ecosystem value chain visualised.
Figure 1. Carbon Saving Ecosystem value chain visualised.
Sustainability 14 06979 g001
Figure 2. Operation and functionality of the consensus token.
Figure 2. Operation and functionality of the consensus token.
Sustainability 14 06979 g002
Figure 3. Operation and functionality of the proof of environmental value token.
Figure 3. Operation and functionality of the proof of environmental value token.
Sustainability 14 06979 g003
Figure 4. Trust minimised on-chain verification of carbon savings.
Figure 4. Trust minimised on-chain verification of carbon savings.
Sustainability 14 06979 g004
Figure 5. Consensus validation of carbon savings on-chain.
Figure 5. Consensus validation of carbon savings on-chain.
Sustainability 14 06979 g005
Table 1. A summary of papers reviewed and cross-checking their contributions to the relevant literature.
Table 1. A summary of papers reviewed and cross-checking their contributions to the relevant literature.
Exploration Areas
First AuthorCountry (Year)Carbon Emissions Trading & Challenges ExploredExploration and Discussion of Blockchain TechnologyExploration of Application of Blockchain Technology to the Carbon Credit EcosystemEcosystem-Based SolutionOther Technology-Based Solutions to Issues Present within the Carbon Credit Ecosystem Proposed and DiscussedJurisdiction of Discussion Limited to One Nation/RegionPolicy Solutions ProposedExploration of CSU Asset Financing via a Decentralised Blockchain ModelBlockchain-Based CSU Exchange Proposed and ExploredNew BC for Incentivising Carbon Offsets Generation ProposedBenefits of Achieving Environmental Sustainability via Carbon Credits or Other Means at the Consumer and Corporate LevelExploration of Environmentally Positive Financial Instruments Than Carbon Credits
L. Liu [4]China (2015)X XXX X
J. Abrell [6]GER (2009)X XXX X
Al Sadawi [2]UAE (2021)XXX X X
B Lin [9]USA (2015) X
S. Saraji [20]USA (2021)XXXXX X
J. King [22]UK (2018)XXX X X
K. Skene [21]USA (2017)x X
M. Swan [23]USA (2015) X
M. Crosby [24]USA (2016) X
G. Greenspan [3] USA (2015) X
S. Nakamoto [25]USA (2008) X
X. Liang [26]China (2019)XXX X
L. Pigeolet [27]BRZ (2019)X X X X
F. Casino [28]USA (2019) XX
K. Khaqqi [29]SING (2018)XXX X
S. Zhao [30]UK (2019) X
O. Sabbaghi [11]USA (2013) X
L. Eyraud [13]– (2013) X
B. Zhang [8]– (2013)X X X
PWC [12]USA (2021) XX
SPG Global [17]USA (2021)X X
Argus Media [19]– (2021)X X X X
McKinsey [18]USA (2021)X X X X
X. Meegan [31]USA (2010) X
This paperAUS (2022)XXXXX XXXXX
Table 2. The breakdown of modules forming the structure of EnviroCoin.
Table 2. The breakdown of modules forming the structure of EnviroCoin.
Major Modules
Identification and introduction of the assetVerification of carbon savingsConsensus validationMinting tokens
Sub-modules
Initially, an asset would be introduced to the network and be attached to a unique identification code on the blockchain. The asset owners would have answered a series of questions which would act as a preliminary pre-assessment of eligibility.The asset would then be verified by a democratically chosen accredited independent third party for generated CO2 equivalent savingsAfter the asset has been verified to be able to produce X (project dependent) amount of CSU per year, network participants would vote on whether the asset should be allowed to mint tokens via a consensus vote.If the asset is successfully verified and it passes the required 51% consensus threshold, it would then mint tokens up to its generated minting cap, the amount of carbon it is saving.
The asset owners would need a pre-determined amount of consensus tokens to start this process.The network would choose what entity performs this role through a bi-annual consensus vote requiring consensus tokens, ensuring that the process is democratic.Participants would need to possess consensus tokens to engage in voting.The asset owner may then decide to sell the tokens or retain them.
All generated reports and protocols underlying the verification are open source and available for viewing by anyone adding an extra level of legitimacy and inclusiveness.Staked consensus tokens are also entitled to vote.As the network operates on the blockchain, data regarding minting, ownership and trade of tokens are always transparently available for viewing by anyone.
The asset owner would pay a network set fee for this independent verification.The consensus vote legitimises all CSUs and ensures that the network is democratic and decentralised by removing the need for a single central authenticator.
This fee would also cover the fees needed for the consensus validation.
The need for multiple intermediaries and costs is effectively removed, with everything happening on the chain transparently via smart contracts.
Pre-approved assets that have been verified under network accepted protocols can also be onboarded
Publisher’s Note: MDPI stays neutral with regard to jurisdictional claims in published maps and institutional affiliations.

Share and Cite

MDPI and ACS Style

Shokri, A.; Shokri, A.; White, D.; Gelski, R.; Goldberg, Y.; Harrison, S.; Rashidi, T.H. EnviroCoin: A Holistic, Blockchain Empowered, Consensus-Based Carbon Saving Unit Ecosystem. Sustainability 2022, 14, 6979. https://doi.org/10.3390/su14126979

AMA Style

Shokri A, Shokri A, White D, Gelski R, Goldberg Y, Harrison S, Rashidi TH. EnviroCoin: A Holistic, Blockchain Empowered, Consensus-Based Carbon Saving Unit Ecosystem. Sustainability. 2022; 14(12):6979. https://doi.org/10.3390/su14126979

Chicago/Turabian Style

Shokri, Amin, Ali Shokri, Dean White, Richard Gelski, Yosse Goldberg, Stephen Harrison, and Taha Hossein Rashidi. 2022. "EnviroCoin: A Holistic, Blockchain Empowered, Consensus-Based Carbon Saving Unit Ecosystem" Sustainability 14, no. 12: 6979. https://doi.org/10.3390/su14126979

APA Style

Shokri, A., Shokri, A., White, D., Gelski, R., Goldberg, Y., Harrison, S., & Rashidi, T. H. (2022). EnviroCoin: A Holistic, Blockchain Empowered, Consensus-Based Carbon Saving Unit Ecosystem. Sustainability, 14(12), 6979. https://doi.org/10.3390/su14126979

Note that from the first issue of 2016, this journal uses article numbers instead of page numbers. See further details here.

Article Metrics

Back to TopTop