Abstract
Innovation capacity is a dynamic capacity linked with the achievement of competitive advantage. Several mechanisms have been proposed to evaluate this capacity. However, developing innovation capacity is a complex process, particularly for developing countries, due to the intricacy of its determinants. Hence, this research analyzes the interlinkages between the key determinants driving this capacity to further propose a continuous path for its growth. A comprehensive review of the literature regarding assessing mechanisms for innovation capacity was conducted, which included 14 key innovation determinants. From a contextual and systematic approach, interpretive structural modelling was employed to determine the interlinkages of these determinants and classified as drivers or dependent. Ten levels or steps were drawn from level partitioning of the final reachability matrix. The results show the relevance of promoting and protecting innovation and intellectual property as the ground to develop this capacity. In addition, R&D investment and university–industry collaboration contribute to the consolidation of innovation systems. Utility models, patents, trademarks, and institution prominence are the result of this loop of innovation capacity development. From these findings, policymakers, practitioners, and scholars can draw a sustained roadmap to enhance this dynamic capacity in their countries.
1. Introduction
Innovation is an intrinsic capacity of humankind, enabling the adaptation to changes and managing probable solutions to problems regarding its welfare or its surroundings [1,2]. It constitutes a key driver of sustainable growth [3,4,5]. Moreover, innovation capacity is among the dynamic capacities leading to achieving a competitive and sustainable advantage [6,7,8,9,10,11,12,13,14]. Hence, by adopting innovative and R&D practices, a country might enhance its growth and competitiveness, particularly for a developing country [15,16]. In addition, it encompasses diverse perspectives, e.g., organizational capacity [11,17,18], public capacity [19,20,21], regional capacity [14,20,22], national capacity [23,24,25], among others. Therefore, many public and private organizations have focused their efforts on identifying and quantifying the variables that determine the innovation capacity of a country. Various mechanisms have been proposed to assess this capacity [11,22], such as the national innovation capacity [23], Global Innovation Index (GII) [26], Global Competitive Index (GCI) [27], or European Innovation Scoreboard (EIS) [28]. These mechanisms aim at providing an objective measurement of the performance of a country regarding innovation capacity [23,26] or innovation as a means to competitiveness [27]. Each one of these presents a particular set of determinants, methods, and interpretations to assess innovation.
Several studies have analyzed the role, impact, and performance of several determinants of innovation capacity [14,20,21,29,30,31,32,33,34,35,36] (also see Section 2). However, the studies in this field are highly dispersed, and only a few of them consider a prominent set of determinants [11,19,21,25,37]. In addition, when designing policies and actions to promote innovation and R&D, it may become overwhelming to include every determinant proposed in the literature and diverse entities, especially for a developing country dealing with various lacks and limitations. Thus, the main purpose of this research is to identify and analyze the relations between the key innovation determinants related to the innovation capacity of a country, regarding a developing country perspective, represented by the experts consulted for this work. To achieve this purpose, an interpretive structural modeling (ISM) approach is conducted as a qualitive method to determine the contextual linkages between the identified key determinants to further develop a contextual hierarchy of them and provide a better understanding of their impact on the innovation capacity of a country. With this in mind, this study addresses the need of clarifying the following research question: which are the key determinants affecting the development of innovation capacity in a country and how are they correlated to each other? This research endeavors to contribute to both the academy and practitioners by proposing a systematized roadmap to develop innovation capacity.
The remainder of this paper is structured as follows. Section 2 presents the background from the literature review for identifying the innovation determinants included in this study. Section 3 introduces the ISM approach as the method used in this study to identify the contextual linkages between the determinants. Section 4 provides the results and discusses their implications. Finally, in Section 5, the conclusions, limitations, and future research are outlined.
2. Literature Review
The capacity of a nation to innovate is defined as “the ability of a country—as both a political and economic entity—to produce and commercialize a flow of new-to-the-world technologies over the long term. National innovative capacity is not the realized level of innovative output per se but reflects more fundamental determinants of the innovation process” [23] (p. 900). Several agents and factors, including policymakers, industry decision-makers, researchers, governments, universities, legal frameworks, financing sources for R&D, and openness to international trade and investment, among others, fashion the complexity of innovation systems of a country [19,20,38]. Furthermore, countries reflect different degrees of innovation capacity as products of “economic geography” and “cross-country innovation policy” variations [5,23,39,40].
Due to the complexity of innovation systems, it is an intricate process to assess the capacity of a nation to be innovative. Hence, various organizations and scholars propose mechanisms to evaluate this capacity. Three main mechanisms are included in the present research. First, Furman et al. [23] introduced a framework to measure national innovation capacity (NIC). The authors proposed a mathematical model applicable to member countries, which estimates national innovative productivity based on the analysis of multiple variables taken from various sources (e.g., OECD’s database, US Patent and Trademark Office (USPTO), and International Institute for Management Development (IIMD)). The model systematizes the variables into four groups: quality of the common innovation infrastructure, cluster-specific innovation environment, the quality of linkages between the two aforementioned, as well as contributing and related outcomes factors.
Second, the World Intellectual Property Organization (WIPO) published the first edition of the Global Innovation Index (GII) in partnership with Cornell University and INSEAD in 2007 [26,40]. The latest edition of GII, published in 2021, includes two sub-indexes, which, in turn, group seven pillars [39]. The first sub-index, Innovation Input Sub-Index, comprises the pillars of institutions, human capital and research, infrastructure, market sophistication, and business sophistication. The second, Innovation Output Sub-Index, groups the pillars of knowledge and technology outputs, and creative outputs.
Third, the World Economic Forum presented the Global Competitiveness Index (GCI) [27] in 2004, with a focus to “[identify] and [evaluate] the factors that underpin the process of economic growth and human development” [41] (p. 8). GCI 4.0, its latest version, ranks countries’ competitiveness considering 98 indicators, where 64 are new in relation to the previous version [42]. These indicators are organized into twelve pillars grouped in four categories. Enabling environment assesses four pillars: institutions, infrastructure, ICT adoption, and macroeconomics stability. Human capital includes health and skills. The category of markets evaluates product market, labor market, financial system, and market size. Innovation system, the last category, comprises the pillars of business dynamism and innovation capacity. This last pillar qualifies and quantifies the capacity of a country’s environment to encourage creativity, connectivity and collaboration, the formal research and development, and its ability to transform ideas into new products and services.
For the purpose of this research, a systematic literature review was conducted to analyze fourteen innovation determinants [43]. These determinants are the result of comparing NIC, GII, and GCI 4.0 (mainly considering the 12th pillar, innovation capacity). The determinants included correspond to the intersections between the three indexes [44]. Table 1 presents the description of the determinants included in this study.
Table 1.
Innovation determinants based on NIC, GII, and GCI 4.0.
Previous studies have highlighted the positive impact of openness to international trade and investment on the innovation of a country and local industry (see Table 1). Its scope extents to the development of international policies and programs put in place for achieving the benefits from regional integration, social capital spillovers, and export specialization [23,29,39,50,51]. Allard and Williams [50] conducted a study to examine the national level of innovation considering two paths: international orientation (i.e., trade arrangements, inward migration, and export specialization) and domestic orientation (i.e., education, financial inclusion, and control of corruption). Through an exploratory analysis with a sample of 39 African countries, the authors found that low-income countries enhance their national level of innovation by adopting an international orientation, while relatively higher-income countries with a domestic orientation have a higher national level of innovation. Furthermore, in a study conducted by Adikari et al. [29] in Sri Lanka, the authors concluded that, although a firm should locally focus their efforts on development and research to build innovation capacities, the main motivation for attracting foreign direct investment by firms in developing countries should be to obtain advanced technology.
Sourcing the founding for R&D is also a key determinant to develop innovation capacity. Innovation may result among the expensive undertakings, although necessary, to compete in a highly dynamic environment. Moreover, “expenditure on R&D reflects the nation’s absorptive capacity and represents innovation efforts” [29] (p. 6). Different public (i.e., governments) and private entities constitute the source to found the expenditures on innovation and R&D [45,49,59,86,112]. Private industry is largely responsible for providing the financial resources for disruptive innovation [59]. Choi et al. [33] studied, from a system dynamics approach, a sequence of feedback causal linkages where R&D investments generate exchanges between entities of technological innovation, new knowledge stocks, and enhancing “technological knowledge triggers”, driving the firm profits through the process of commercialization. R&D investments generate R&D knowledge regarding new products, which improves market performance by introducing innovate products. This may be seen as a direct and positive impact of R&D investment on performance. One of the authors’ findings is that an intensive investment strategy for product innovation has a higher positive effect long-term on a firm’s revenue than a process-innovation-intensive strategy. They conclude that a firm should offer innovative products, fulfilling the needs of their customers as a means to achieve a competitive advantage.
Research institutes, universities, and firms need skilled personnel to perform innovation and R&D activities, leading to effective innovative results, such as innovative new products, processes, patents, trademarks, among others [23,67,113]. Full-time R&D personnel should focus their efforts on actively producing new innovative ideas and introducing performance measures and innovation targets into daily operations. It is necessary to properly train and allocate R&D personnel to support innovation and R&D activities [57,114]. The firm requires to invest in its human capital. Its personnel need to support and manage R&D in-house as well as outsiders, such as universities and research centers, to enhance innovation systems [67,115]. Thus, the collaboration of the personnel with external pairs will improve benchmarking opportunities and provide cost advantages [78].
Innovation is a risky and proactive undertaking. Its achievement provides a competitive advantage for the firm, as well as for the country hosting such an undertaking. It demands human capital, financial sourcing, and technology, among other elements, to endeavor. Hence, it is important to provide the proper promotion and protection of innovation and R&D activities. Holmes et al. [116] conducted an empirical study to identify the factors affecting foreign firms on their decision to establish R&D centers in China. The authors noted that, on this decision, the host country and the foreign firm benefit. Their research found that industry investment, IP protection, and target industry growth have a significant impact on the decision of foreign firms when considering to establish a new R&D center in China. Strong IP protection and high industry growth play a positive role in attracting foreign R&D investment. Furthermore, the authors found that the level of IP protection bends the effect of industry innovation investment, i.e., higher levels of protection have a positive impact on foreign R&D investment and vice versa. Similar findings point to the importance of promoting and protecting innovation and R&D undertakings as a means to enhance innovation capacity [61,64,80].
A large amount of innovation and R&D projects are performed by universities but funded by an external entity due to the capacity to collaborate with the private industry, governments, etc. [32,82,93,109]. Fabrizi et al. [51] analyzed the difference regarding the impact of EU-funded framework programs on the generation of new knowledge (patents) across public research centers, universities, and private firms. The authors found that all of these entities benefit from joint projects with this form of external investment. However, the findings showed that, while the private firms benefit less, most of this benefit goes to public research centers and universities. Further evidence also showed the importance of participating in international research projects and including international innovation researchers to enhance the absorptive capacity to maximize the benefit from cooperating in international R&D projects.
Utility models are a special form of patent right for inventions [117]. Likewise, to patents, they protect the intellectual property for a limited period of time. However, utility models have a different scope. Patents involve non-obviousness, invention, and novelty. Utility models may oversee inventiveness. Hence, while the process to register a patent is expensive and exhaustive, the process to grant a utility model is more flexible and affordable. However, they enhance the performance of a firm by promoting technical learning on the way to achieving a patentable innovation. Hence, many countries, particularly developing countries, consider utility models as an accessible path to innovation [45,81,85,118].
Human capital is a critical factor for innovation and economic growth [97]. Education and its efficient allocation drive the development of human capital. Hence, the expenditure on education is a key indicator of human capital development [29,98]. Education expenditure should be oriented to train skilled personnel to perform diverse tasks according to the requirements of a firm or a country [31].
Multi-stakeholder R&D collaboration plays a key role in developing innovation capacity. Particularly, the key role of university–industry collaboration on driving innovation capacity and economic growth is largely recognized [5,32,87]. A particular contribution of this close collaboration is the benefit of knowledge and technology transfer [58,74,82,93], encouraging multi-disciplinary research projects [32,88,92]. As the relationship between universities, industries, and other entities within an innovation system becomes stronger, the participants in the system engage in further formal linkages, shorten the geographical distance, and develop further innovation mechanisms, enhancing the state of the innovation cluster [58,74,88,89,92,105]. The innovative synergy performed by these clusters contributes to strength innovation systems and plays a key role in knowledge management [82].
University/research institution prominence depends on the quality of academic research, patent expenditure, composition of the academic staff, international orientation, student ratio, and employer reputation [39,41,119,120]. Prominence also refers to the relevance of the institution in a given research area. This has a positive impact when engaging in research collaborations, as well as on achieving co-inventions, co-publications, and scientific absorptive capacity [58,88,95,99].
Co-inventions and co-creations are the result of collaborative R&D efforts among multiple stakeholders sharing innovative goals [32,58,88,95]. Hence, the state of the cluster and the prominence of the collaborative ties have a positive impact on the value co-creation processes that achieve innovation results [58,107,108,121]. This is particularly significant in developing countries to cope with limited resources [45,81]. Hence, it is important to develop adequate strategies to effectively choose partners to achieve the desire innovation goal and gain a mutual benefit [72,93].
Scientific and technical patents and articles, including citations of patents, are largely considered as a measure of innovation capacity [11,14,23,45,81]. The quality of patenting is the result of effective collaboration between industry, university, and/or research institutes [32]. It also depends on the access to financial support to sustain the R&D process related to developing a patent [36,58,82]. Hence, the state of the cluster has a significant impact on the knowledge structure necessary to develop the patent landscape and patent portfolios [31,110].
Finally, trademark applications are related to IP rights. Entities invest in developing a brand, image, and message to be identified by the market in a unique way [79]. It requires innovative and creative capacities to create an attractive and effective trademark [122]. Hence, a fitting innovation system is necessary to stimulate the development and protection of such efforts and investment in mark creation and the commercialization of new inventions [52,79,111]. In addition, value creation is related to the capacity of managing and marketing technology patents [79] as a means to develop dynamic capabilities and capacities to create a competitive innovative advantage [6,12,123].
3. Methods
As mentioned, innovation systems are complex. Dealing with complex issues or systems encompasses various challenges, mainly due to the several elements to consider and the relationships between those elements. Furthermore, the structure of the linkages between the elements of the system may not be clearly framed, which increases the complications to manage such a system. Hence, the Interpretative Structural Modeling Technique (ISM) constitutes a methodology serving to define the structure of a system [124]. ISM is an interactive learning process for systematically modeling that assists researchers to define tiers of elements or variables and the structural correlation between them according to the nature of the relationships within a specific system by which the unclear structure is translated as a well-defined and visual model [125,126]. Warfield [127] introduced this methodology to study the complexity of social and economic systems. To explore any complex issue or system, it is necessary to identify and link a set of various variables with that issue or system. Indeed, establishing the direct and indirect relationships between the variables enables to provide a more precise description of the system than by considering each variable by itself. Furthermore, ISM allows identifying correlations between the variables in contrast with alike qualitative methodologies, such as the Analytic Hierarchy Process (AHP) (which only allows a pair-wise comparison between the elements of the system and rates them) [128].
ISM is the main methodology used among numerous studies in the areas of (1) supply chain and logistics management [128,129,130,131]; (2) policymaking [132,133]; (3) governance [132,134]; (4) information management [135,136]; (5) research management [124,137]; (6) safety, health, and environment management [46,133,138]; (7) manufacturing system [139,140,141,142], among other fields of research.
Warfield [127] introduced a methodology that allows displaying the elements and linkages inside a system in a holistic fashion. ISM is a systematic application of notions from Boolean algebra and graph theory, which provides a conceptualized and computational hierarchical graphical representation of the intricated structure and contextual linkages in a system [126]. ISM is used to achieve logical and systematic thinking for approaching a complex matter under study [124]. Thus, this methodology provides the means to model the structure of the innovation determinants under consideration and their relationships to identify their impact on an innovation system. ISM involves various steps, as shown in Figure 1.
Figure 1.
Summary of ISM methodology.
3.1. List of Determinants for Modeling the Innovation Capacity of a Country
First, it is necessary to identify the key determinants pertinent to the study. This involves a comprehensive literature review on the issue, as well as interviewing, surveying, or conducting group problem-solving methods with experts. For this study, a systematic literature review (see dataset Novillo et al. [43]), including the period from 2015 to 2021, was conducted to analyze the main innovation determinants identified [44] from NIC [23], GII [39], and GCI 4.0 [42]. This period was selected due to the increase in the relevance of innovation capacity during the last decade and considering the modifications of the indexes under study during the last five years. Several studies were examined to understand the impact of innovation determinants on innovation systems and subconsciously on the innovation capacity of a nation. Furthermore, a series of interviews (see datasetNovillo et al. [143]) were conducted among 12 scholars and 14 experts in the productive sectors related to the areas of innovation, research, and transference. The interviews aimed to identify their perception of the national innovation capacity and the innovation determinants. The participants represented Latin American countries, mainly Ecuador, classified as developing countries. For the present work, the relationships between the 14 innovation determinants require to be structured in a calculated pattern. Hence, it is necessary to establish the contextual relationship between the innovation determinants to identify in the first instance each pair of variables. Interviews with the experts from the industry and academia provide the ground for the direction of the relationships between the variables recognized from the systematic literature review (Table 1).
3.2. Structural Self-Interaction Matrix (SSIM): Defining Contextual Linkages
Developing a structural self-interaction matrix (SSIM) is the second step of the ISM methodology. SSIM matrix presents the pair-wise links between the variables included in the system. The contextual linkages are in two directions: “influence to” or “led by”. Hence, it is necessary to determine the directions of all pair-wise variables (i and j), which are denoted as follows:
- (1)
- V: if variable i influences variable j;
- (2)
- A: if variable i is led by variable j;
- (3)
- X: if both, variables i and j, influence each other;
- (4)
- O: if variables i and j have no association among them.
Table 2 presents the SSIM of the innovation determinants included in this system.
Table 2.
Structural self-interaction matrix (SSIM).
3.3. Initial Reachability Matrix (IRM)
After the SSIM is attained, the following step consists of designing an initial reach-ability matrix (IRM). The SSIM is transformed into a binary matrix using numbers 0 and 1. Thus, the codes, previously assigned in the matrix, are subject to change as the following rules state:
- (a)
- If the SSIM pair-wise entry corresponds to V, the pair-wise (i, j) entry becomes 1 and the (j, i) becomes 0.
- (b)
- If the pair-wise (i, j) entry is an A, the pair-wise (i, j) entry becomes 0 and the pair-wise (j, i) becomes 1.
- (c)
- If the pair-wise (i, j) entry is an X, the pair-wise (i, j) entry becomes 1 and the pair-wise (j, i) becomes 1.
- (d)
- If the pair-wise (i, j) entry is an O, the pair-wise (i, j) entry becomes 0 and the pair-wise (j, i) becomes 0.
3.4. Final Reachability Matrix (FRM)
After obtaining IRM, it is necessary to check transitivity according to this ruling: if determinant A leads to determinant B, and B leads to determinant C, then determinant A leads to determinant C. This step is required as these linkages are not included in the initial development of reachability matrix. The transitivity is represented by adding 1 * to the entries to fill the gap when the rule applies, progressing a mathematical association. After completing the transitivity, the final reachability matrix (FRM) is achieved as shown in Table 3.
Table 3.
Final reachability matrix (FRM).
The FRN also shows the driving power of each determinant by adding each row, i.e., the leading influence of each determinant over other determinants. Furthermore, by adding each column, it is possible to identify the dependence power of each determinant, i.e., how much a determinant is influenced by the rest of determinants [132,138,140,142]. Hence, determinant D4 (strength of protection for IP) with dependence power 1 (weak) and driving power 14 (strong) is the dominant determinant of this system.
3.5. Level Partitions
The FRM (Table 3) is partitioned by determining the reachability (R(Si)), antecedent (A(Si)), and intersection sets (I(Si)) for each innovation determinant [127]. R(Si) comprises the set of determinants led by the variable Si, i.e., the set of determinants defined in the columns containing 1 in the row of the determinant Si. Likewise, A(Si) includes the set of determinants influencing the achievement of Si, i.e., the set of determinants defined in the rows containing 1 in the column of the determinant Si. Once R(Si) and A(Si) are achieved, the set of variables included at I(Si) is derived for each of the determinants. The top-level determinants of the hierarchy from ISM result from the intersection of all R(Si) and A(Si), i.e., A(Si) ∩ R(Si) = I(Si). Thus, the top-level determinants of the ISM hierarchy do not enable the achievement of any other determinant onward from their hierarchical level.
After identifying the top-level determinants, these are segregated from the rest of the determinants [127]. This process is iterative, allowing to determine the rest of the levels of ISM. Once the levels are identified, they provide the ground to develop the diagraph as well as the final model of ISM [124,132,135]. In the present model, Table 4 presents 9 levels as products of the iteration process.
Table 4.
Canonical-level partitions for the determinants.
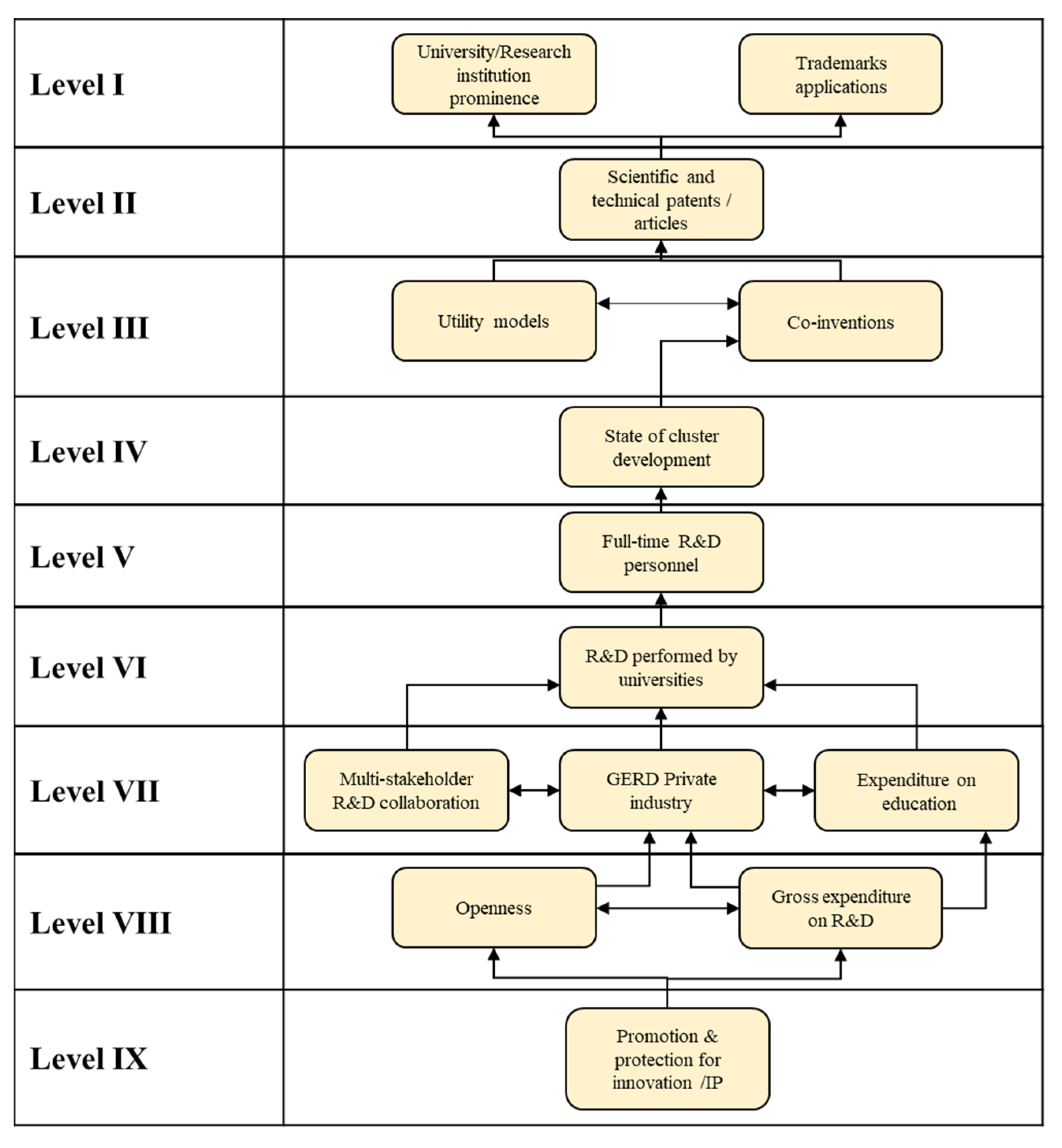
Table 4 shows, at the first level, the determinants D10 (university/research institution prominence) and D14 (trademarks applications), where the antecedent set is the same, although they do not intersect with each other. Hence, determinants D10 and D13 correspond to level I of the ISM model and are excluded from further iterations, a process that is repeated until the last determinant is assigned to a level.
Level II includes determinant D13 (scientific and technical patents and articles). Determinants D6 (utility models) and D12 (co-inventions) share the reachability set (i.e., 6, 12) and antecedent set (i.e., 1,2,3,4,5,6,7,8,9,11,12); hence, they intersect at level III of the ISM model. Level IV encompasses determinant D11 (state of cluster development), while determinant D3 (full-time R&D personnel) is positioned at level V. Determinant D5 (R&D performed by universities) corresponds to level VI.
Determinants D2 (GERD private industry), D8 (multi-stakeholder R&D collaboration), and D9 (expenditure on education) are included at level VII. Determinant D2 shares the reachability set and antecedent with D8 and D9. Hence, D2 intersects with both determinants. However, D8 and D9 do not intersect with each other directly.
Level VIII group determinants D1 (openness) and D7 (gross expenditure on R&D) share the same reachability set and intersection set. Finally, determinant D4 (promotion & protection for innovation/IP) is placed at level IX as the variable (i.e., 4) at reachability set, antecedent set, and intersection encompass this variable. Thus, the last iteration corresponds to level IX of the ISM model.
3.6. ISM-Based Model
The structural model is generated from the canonical-level partition from the FRM (Table 4) by developing a digraph. Indirect connections are removed to achieve the final digraph. Figure 2 shows the ISM-based model for innovation capacity determinants, resulting from the final digraph.
Figure 2.
ISM-based model for a roadmap for innovation capacity.
At the base of the ISM hierarchy (i.e., level IX) is placed the promotion and protection for innovation and IP (D4) (Figure 2). This determinant plays a key role in driving the development of a country’s innovation capacity. By contrast, the prominence of university/research institutes (D10) and trademarks applications (D14) strongly depends on the other determinants for enhancing them and, as a result, improving the innovation capacity [32,52,79,86]. Both determinants are placed at the top of the ISM hierarchy (i.e., level I).
Promotion and protection for innovation/IP (D4) at level IX; openness to international trade and investment (D1) and gross expenditure on R&D (D7) at level VIII; as well as expenditure on education (D9), GERD funded and performed by private industry (D2), and multi-stakeholder R&D (D8) at level VII provide the bases for an environment that stimulates undertaking innovation and R&D activities. The degree of expenditure on R&D and the openness to international investment and trade are related to each other and both influence the expenditure of the private industry on R&D, the expenditure on high education, and the collaboration between universities and industry to perform innovation and R&D activities. Previous studies on innovation capacity have identified the positive impact of promotion & protection for innovation/IP on the openness and public and private expenditure on R&D, and their cumulative positive effect as the ground to develop a robust innovation system to deliver high quality innovation results (e.g., [14,32,50,51,116]).
Multi-stakeholder R&D (D8), GERD funded and performed by industry (D2), and expenditure on education (D9) influence the expenditure on R&D performed by the universities (D5). These determinants are the drivers of an innovation system supporting the innovation capacity of a country [32,87,144].
The personnel dedicated full-time to R&D (D3) is the result of the investment of private and public institutions in developing human capital as means to enhance their innovation capacity [68,77,90,145]. The state of cluster development (D11), utility models (D6), co-inventions (D12), scientific and technical papers and articles (D13), university & research institutes prominence (D10), and trademark applications (D14) are included at the top levels of the ISM model (i.e., level IV, level III, level II, and level I, as shown in Figure 2). This shows the dependence of state of cluster development on the promotion and protection to innovation and IP reflected in the engagement of the government, industry, and university to collaborate and expand on innovation undertakings. Further, depending on the state of cluster development, there will be more prominent outputs of innovation as co-inventions, utility models, as well as scientific and technical patents and articles. The degree of the involvement and quality of the innovation results, previously described, has an impact on the prominence of research institutes and universities, as well as on the willingness to apply for trademark registration.
3.7. MICMAC Analysis
MICMAC analysis is used to examine the dependence power and the driving power of variables part of a model [146]. This analysis allows identifying the main enablers (referred to as ‘determinants’ in this work) driving the model at various levels [132,138]. Hence, relying on the dependence or driving power of each innovation determinant (see Table 4), these are grouped into four categories: autonomous, dependent, linkages, and drivers [147]. Figure 3 shows the diagram for MICMAC analysis of driver power and dependence power.
Figure 3.
MICMAC analysis.
The diagram has four quadrants as aforementioned, where innovation determinants are placed. The first quadrant corresponds to innovation determinants with weak dependence power and drive power. The variables located in the autonomous quadrant are rather disconnected from the system. In this current study, there are no determinants positioned in this category.
The second quadrant corresponds to the dependent category grouping the determinants with strong dependence power but weak drive power. For instance, determinants 10 (university/research institution prominence) and 14 (trademarks application), with a dependence power of 13 and driving power of 1, are placed at the position with dependence power of 13 in the X-axis and driving power of 1 on the Y-axis. Hence, determinants 10 and 14 have a strong dependence and weak influence on other determinants. Likewise, determinants 3 (full-time R&D personnel), 11 (state of cluster development), 6 (utility models), 12 (co-inventions), and 13 (scientific and technical patents/articles) are also included in this category.
The third quadrant, the linkages category, includes the variables with strong dependence power as well as strong driving power. Any modification on these variables will impact the others and will receive feedback impact themselves. In the context of the current research, there are no determinants set in this quadrant.
The fourth quadrant includes the variables with strong driving power and weak dependence power (i.e., independent variables). For instance, determinant 4 (promotion & protection for innovation/IP), with dependence power of 1 and a driving power of 14, is placed at the X-axis with a dependence power value of 1 and at the Y-axis with a driving power value of 14. Thus, D4 is labelled as a driver variable. Likewise, determinants 1 (openness), 7 (gross expenditure on R&D), 2 (GERD private industry), 8 (multi-stakeholder R&D collaboration), 9 (expenditure on education), and 5 (R&D performed by universities) are included in this category.
4. Results and Discussion
Innovation is a key capacity for enhancing the competitiveness and development of a country [5,23,26]. Hence, it is necessary for a country to effectively design and implement a path for enhancing innovation capacity, particularly in developing countries, where innovation and R&D undertakings are perceived as ‘luxury spending’ and not as a means to further growth. Using ISM, this research analyzed the relationship between fourteen relevant factors that have a significant influence, directly or indirectly, on improving innovation capacity (Figure 1). The contextual linkages between the fourteen determinants, identified from the literature review and the interviews with practitioners and academic experts, provide a conceptualization of the innovation determinants that may otherwise be presented in various studies. Furthermore, the MICMAC analysis (Figure 2) allows visualizing the driving and dependence power of the determinants under study, which provides valuable implications and insight regarding the potential impact of the innovation determinants on the innovation capacity of a country, especially developing countries. The main findings of this research are summarized as follows:
First, autonomous determinants are not found from MICMAC analysis. An autonomous variable is located at the first quadrant of the MICMAC diagram, clustering the variables with weak driving power as well as with weak dependence power. Due to this, the autonomous variables are relatively disconnected from the systems as they have little influence on the other variables [147]. This points to the essential relationships between the innovation determinants and their relevance in enhancing the innovation capacity. Therefore, policymakers, academics, and practitioners should consider them when making policy and managing innovation.
Second, determinants 10 (university/research institution prominence) and 14 (trademarks application) have weak driver power but high dependence power. Both determinants are at the top level of the ISM hierarchy (Figure 2). Although they are not directly related to each other, both represent the consecution of a highly effective innovation capacity. University/research innovation prominence is the result of the performance of public and private universities, corporative entities, agencies, and other institutions undertaking relevant innovation and R&D actions in a country [16,41,148,149]. Furthermore, for the industry, the value of a business is related to the perception of its presence in the market, with it being protected by a trademark [39,52,79], where the trademark application is the result of innovative and R&D processes [150].
Third, half of the determinants are placed in the dependent quadrant. They include determinants: 10 (university/research institution prominence) and 14 (trademarks application) at level I; 13 (scientific and technical patents/articles) at level II; 6 (utility models) and 12 (co-inventions) at level III; 11 (state of cluster development) at level IV; 3 (full-time R&D personnel) at level V. Determinants 10, 14, 13, 6, and 12 are perceived as the measure of the effectiveness of innovation and R&D undertakings [151,152]. Therefore, policymakers, scholars, and practitioners should promote the achievement of these determinants as desired objectives as a means to enhance the innovation capacity of a country.
Fourth, there are no variables in the quadrant of linkages of the current MICMAC analysis. This quadrant groups the variables with a high interdependency among them, i.e., strong driving power and strong dependence power. The variables clustered in this quadrant are unstable due to the nature of their relationships [138,153,154].
Fifth, seven determinants (5, 8, 2, 9, 1, 7, and 4) are in the drivers’ quadrant; i.e., the variables in this cluster have a strong driving power over the rest of the variables. Determinant 5 (R&D performed by universities) is positioned at level VI. The innovation capacity of a country is highly related to the engagement of universities and research institutes in innovation and R&D undertakings, particularly in developing countries, where R&D is mainly performed by universities in collaboration with the government or industry [68,76]. Further, this determinant is generally responsible for providing human capital to perform full-time R&D activities. Determinants 8 (multi-stakeholder R&D collaboration), 2 (GERD private industry), and 9 (expenditure on education) are included at level VII. These three determinants are related to each other. The collaboration between university and industry stimulates the expenditure from the industry to R&D [14,110], as well as the expenditure on education [155] as the industry perceives the benefits of that collaboration by developing new products, new ideas, and highly qualified personnel. This, at the same time, stimulates the collaboration between the university and industry as there is funding available to develop further innovations and R&D. Level VIII includes determinants 1 (openness) and 7 (gross expenditure on R&D). Both variables are related to each other. The openness to international trade and investments stimulates the expenditure on technologies oriented to develop R&D activities related to the further development of the industry and research agencies and universities [29,33,47,156,157].
Finally, the final ISM hierarchy is level IX, which includes determinant 4 (promotion & protection for innovation/IP). This determinant is mainly based on the innovation environment promoted at the government level, which is generally in charge of developing, proposing, and regulating proper policies to stimulate the innovation capacity of the innovation systems of a country. Furthermore, the role and integration of the Triple Helix of an innovation system are very important to achieve confidence in the system and the policies put in place to engage innovation and R&D [11,61,64,158,159,160]. Hence, the development of a practical framework for innovation begins with generating an environment of trust between the participants in an innovation system by enacting the necessary policy to stimulate innovation undertakings.
5. Conclusions
Innovation capacity is among the dynamic capacities leading to achieving a competitive and sustainable advantage [6,7,8,9,10,11,12,13,14]. Further, by adopting innovative and R&D practices, developing countries might enhance their growth and competitiveness [15,16]. However, due to the complexity of national innovation systems, where the innovation capacity is performed, developing this dynamic capacity may be overwhelming for a developing country dealing with various lacks and limitations. The main purpose of this research allowed recognizing and defining a contextual hierarchy of the determinants related to the innovation capacity to propose a path for developing countries willing to enhance their innovation capacity. However, the scope of this study is also spread to developed countries.
Based on the three main mechanisms to assess the innovation capacity of a country [23,26,42] (see Section 2) and experts’ interviews, a comprehensive literature review was conducted to analyze 14 innovation determinants: openness to international trade and investments, gross expenditure of private industry, full-time R&D personnel, promotion & protection for innovation/IP, R&D expenditure performed by universities, utility models, gross expenditure on R&D, multi-stakeholder R&D collaboration, expenditure on education, university/research institution prominence, state of cluster development, co-inventions, scientific and technical patents/articles, and trademarks applications. From the literature review, the extensive work conducted surrounding innovation determinants was identified. However, it also highlighted how scattered the studies addressing these innovation determinants are, and there is a limited number of works addressing all these factors at once [25,37]. Moreover, there was a lack of modeling the contextual relationship of the determinants to draw the path to follow for developing innovation capacity. Hence, this research provides both theoretical and practical contributions.
Regarding the theoretical contributions, this research is advancing the limited academic body of knowledge in the field of determinants of national innovation capacity through a relational analysis. This work presents a relational analysis from a qualitative approach to develop a comprehensive framework to trace a path to develop the innovation capacity from a developing country perspective. The ISM approach was used to identify and model the interconnections between the 14 determinants. Hence, this was also the first research using the ISM method in this field of study, making a methodological contribution.
Concerning the practical contributions, the proposed ISM-based model was developed considering the input of both scholars and practitioners, where key innovation determinants were identified and ranked to further develop the innovation capacity. An ISM-based model provides a practical representation of the relationships between each innovation determinant, which provides a better understanding of the effects that any action or policy has in a complex innovation system. The ISM approach enables clustering the variables into four categories: driver, linkage, dependent, and autonomous. This may support the management of priorities enhancing the use of resources or the implementation of policies. Therefore, this framework also offers a foundation for policymakers, scholars, and practitioners to effectively develop collaborative actions and policies to promote and improve the innovation capacity of their countries. Furthermore, the systematic path presented in this research has a general application as a roadmap for developing countries with limited resources, providing a starting point of where to focus on a task that might otherwise be overwhelming. Once defining effective policies, actions, and the path to follow, this will become a loop of continuous innovation improvement. A relevant finding is the role that university–industry collaboration plays in increasing innovation capacity, particularly in developing countries. This should constitute the ground for designing policies oriented to knowledge and technology transfer in these countries.
The main contribution of this research is the development of a single multi-level framework to systematize the contextual linkages between the key identified determinants influencing the innovation capacity of a country. Nevertheless, this research encompasses some limitations. The proposed ISM-based model included fourteen determinants for developing the innovation capacity of a country. Further studies may address additional determinants, which suggests future directions for research. A future scope may be expanding the analysis of more key innovation determinants, including the input of data from various countries and a comparative analysis using other multi-criteria decision-making (MCDM) methods. Further quantitative studies, such as a structural equation modeling (SEM) method, may be conducted to provide a statistical test and validation.
Author Contributions
Conceptualization, S.N.-V.; methodology, S.N.-V.; investigation, S.N.-V., R.A.-A., J.P.L.-C. and J.S.-O.; writing—original draft preparation, S.N.-V.; writing—review and editing, S.N.-V. and P.A.-V.; supervision, S.N.-V.; project administration, S.N.-V. All authors have read and agreed to the published version of the manuscript.
Funding
This research was funded by Universidad de Las Américas-Ecuador, an internal research project INI.SNV.20.02.
Institutional Review Board Statement
Not applicable.
Informed Consent Statement
Not applicable.
Data Availability Statement
Not applicable.
Conflicts of Interest
The authors declare no conflict of interest.
References
- Lee, S.M.; Olson, D.L.; Trimi, S. Co-innovation: Convergenomics, Collaboration, and Co-creation for Organizational Values. Manag. Decis. 2012, 50, 817–831. [Google Scholar] [CrossRef]
- Lee, S.M.; Olson, D.L. Convergenomics: Strategic Innovation in the Convergence Era; Routledge: London, UK, 2016; ISBN 9781315574127. [Google Scholar]
- Hamidi, S.; Zandiatashbar, A.; Bonakdar, A. The Relationship between Regional Compactness and Regional Innovation Capacity (RIC): Empirical Evidence from a National Study. Technol. Forecast. Soc. Change 2019, 142, 394–402. [Google Scholar] [CrossRef]
- Moser, P. Patents and Innovation in Economic History. Annu. Rev. Econom. 2016, 8, 241–258. [Google Scholar] [CrossRef]
- Salazar-Elena, J.C.; Sánchez, M.P.; Otamendi, F.J. A Non-Parametric Delphi Approach to Foster Innovation Policy Debate in Spain. Sustainability 2016, 8, 487. [Google Scholar] [CrossRef]
- Teece, D.J.; Pisano, G.; Shuen, A. Dynamic Capabilities and Strategic Management. Strateg. Manag. J. 1997, 18, 509–533. [Google Scholar] [CrossRef]
- Genc, E.; Dayan, M.; Genc, O.F. The Impact of SME Internationalization on Innovation: The Mediating Role of Market and Entrepreneurial Orientation. Ind. Mark. Manag. 2019, 82, 253–264. [Google Scholar] [CrossRef]
- García-Álvarez de Perea, J.; Ramírez-García, C.; Del Cubo-Molina, A. Internationalization Business Models and Patterns of SMEs and MNEs: A Qualitative Multi-Case Study in the Agrifood Sector. Sustainability 2019, 11, 2755. [Google Scholar] [CrossRef]
- Novillo, S.; Haasis, H.D. Supply Chain Flexibility and SMEs Internationalization. A Conceptual Framework. Proc. Hambg. Int. Conf. Logist. 2017, 24, 191–208. [Google Scholar] [CrossRef]
- Seebode, D.; Jeanrenaud, S.; Bessant, J. Managing Innovation for Sustainability. R&D Manag. 2012, 42, 195–206. [Google Scholar] [CrossRef]
- Mendoza-Silva, A. Innovation Capability: A Systematic Literature Review. Eur. J. Innov. Manag. 2020, 24, 707–734. [Google Scholar] [CrossRef]
- Chabbouh, H.; Boujelbene, Y. Open Innovation, Dynamic Organizational Capacities and Innovation Performance in SMEs: Empirical Evidence in the Tunisian Manufacturing Industry. Int. J. Entrep. Innov. 2022. [Google Scholar] [CrossRef]
- Breznik, L.; Hisrich, R.D. Dynamic Capabilities vs. Innovation Capability: Are They Related? J. Small Bus. Enterp. Dev. 2014, 21, 368–384. [Google Scholar] [CrossRef]
- Yam, R.C.M.; Lo, W.; Tang, E.P.Y.; Lau, A.K.W. Analysis of Sources of Innovation, Technological Innovation Capabilities, and Performance: An Empirical Study of Hong Kong Manufacturing Industries. Res. Policy 2011, 40, 391–402. [Google Scholar] [CrossRef]
- OECD/Euro-stat. Oslo Manual 2018: Guidelines for Collecting, Reporting and Using Data on Innovation, 4th ed.; The Measurement of Scientific, Technological and Innovation Activities; OECD Publishing: Luxembourg, 2018; ISBN 9789264304604. [Google Scholar]
- Dutta, S. The Global Innovation Index 2011 Accelerating Growth and Development; INSEAD: Fontainebleau, France, 2011. [Google Scholar]
- Forsman, H. Innovation Capacity and Innovation Development in Small Enterprises. A Comparison between the Manufacturing and Service Sectors. Res. Policy 2011, 40, 739–750. [Google Scholar] [CrossRef]
- Kocher, P.-Y.; Kaudela-Baum, S.; Wolf, P. Enhancing Organisational Innovation Capability Through Systemic Action Research: A Case of a Swiss SME in the Food Industry. Syst. Pract. Action Res. 2011, 24, 17–44. [Google Scholar] [CrossRef]
- Demircioglu, M.A.; Audretsch, D.B. Conditions for Innovation in Public Sector Organizations. Res. Policy 2017, 46, 1681–1691. [Google Scholar] [CrossRef]
- Clausen, T.H.; Demircioglu, M.A.; Alsos, G.A. Intensity of Innovation in Public Sector Organizations: The Role of Push and Pull Factors. Public Adm. 2020, 98, 159–176. [Google Scholar] [CrossRef]
- Lewis, J.M.; Ricard, L.M.; Klijn, E.H. How Innovation Drivers, Networking and Leadership Shape Public Sector Innovation Capacity. Int. Rev. Adm. Sci. 2018, 84, 288–307. [Google Scholar] [CrossRef]
- Martínez-Román, J.A.; Gamero, J.; Tamayo, J.A. Analysis of Innovation in SMEs Using an Innovative Capability-Based Non-Linear Model: A Study in the Province of Seville (Spain). Technovation 2011, 31, 459–475. [Google Scholar] [CrossRef]
- Furman, J.L.; Porter, M.E.; Stern, S. The Determinants of National Innovative Capacity. Res. Policy 2002, 31, 899–933. [Google Scholar] [CrossRef]
- Hu, M.C.; Mathews, J.A. National Innovative Capacity in East Asia. Res. Policy 2005, 34, 1322–1349. [Google Scholar] [CrossRef]
- Khedhaouria, A.; Thurik, R. Configurational Conditions of National Innovation Capability: A Fuzzy Set Analysis Approach. Technol. Forecast. Soc. Change 2017, 120, 48–58. [Google Scholar] [CrossRef]
- Dutta, S.; Caulkim, S. The World’s Top Innovators; World Business: London, UK, 2007; pp. 26–37. [Google Scholar]
- Sala-i-Martin, X.; Artadi, E.V. The Global Competitiveness Index; World Economic Forum; Oxford University Press: New York, NY, USA, 2004. [Google Scholar]
- Hollanders, H. European Innovation Scoreboard 2021. Main Report; European Union: Luxembourg, 2021. [Google Scholar]
- Adikari, A.M.; Liu, H.; Marasinghe, M.M.S.A. Inward Foreign Direct Investment-Induced Technological Innovation in Sri Lanka? Empirical Evidence Using ARDL Approach. Sustainability 2021, 13, 7334. [Google Scholar] [CrossRef]
- Mazzucchelli, A.; Chierici, R.; Tortora, D.; Fontana, S. Innovation Capability in Geographically Dispersed R&D Teams: The Role of Social Capital and IT Support. J. Bus. Res. 2019, 128, 742–751. [Google Scholar] [CrossRef]
- Agrawal, A. University-to-Industry Knowledge Transfer: Literature Review and Unanswered Questions. Int. J. Manag. Rev. 2001, 3, 285–302. [Google Scholar] [CrossRef]
- Beaudry, C.; Kananian, R. Follow the (Industry) Money—The Impact of Science Networks and Industry-to-University Contracts on Academic Patenting in Nanotechnology and Biotechnology. Ind. Innov. 2013, 20, 241–260. [Google Scholar] [CrossRef][Green Version]
- Choi, K.; Narasimhan, R.; Kim, S.W. Opening the Technological Innovation Black Box: The Case of the Electronics Industry in Korea. Eur. J. Oper. Res. 2016, 250, 192–203. [Google Scholar] [CrossRef]
- Wang, W.; Liu, Y. Community-Level Characteristics and Member Firms’ Invention: Evidence from University-Industry Innovation Community in China. Scientometrics 2021, 126, 8913–8934. [Google Scholar] [CrossRef]
- Yoon, J. The Evolution of South Korea’s Innovation System: Moving towards the Triple Helix Model? Scientometrics 2015, 104, 265–293. [Google Scholar] [CrossRef]
- Koo, Y.; Cho, K. The Relationship between Patents, Technology Transfer and Desorptive Capacity in Korean Universities. Sustainability 2021, 13, 5253. [Google Scholar] [CrossRef]
- Menna, A.; Walsh, P.R.; Ekhtari, H. Identifying Enablers of Innovation in Developed Economies: A National Innovation Systems Approach. J. Innov. Manag. 2019, 7, 108–128. [Google Scholar] [CrossRef]
- Meijer, A. Public Innovation Capacity: Developing and Testing a Self-Assessment Survey Instrument. Int. J. Public Adm. 2019, 42, 617–627. [Google Scholar] [CrossRef]
- Dutta, S.; Lanvin, B.; Rivera León, L.; Wunsch-Vincent, S. Global Innovation Index 2021; WIPO: Genova, Switzerland, 2021. [Google Scholar]
- World Bank. Innovation Policy: A Guide for Developing Countries; Aubert, J.-E., Ed.; World Bank: Washington, DC, USA, 2010. [Google Scholar]
- Schwab, K. The Global Competitiveness Report 2019; World Economic Forum: Geneva, Switzerland, 2019. [Google Scholar]
- Schwab, K. Insight Report The Global Competitiveness Report 2018; World Economic Forum: Geneva, Switzerland, 2018. [Google Scholar]
- Novillo-Villegas, S.M.; Ayala Andrade, R.; Garzon, M.; Lopez Cox, J.P.; Marin, M.; Salazar, J. (Dataset) innovation capability determinants: Literature review base. Mendeley Data 2022, 2, 1–4. [Google Scholar] [CrossRef]
- Novillo-Villegas, S.M.; Marin, A.; Garzón, M.; Cruz, C.; Proaño, C.; Palacios Alvarez, M.; Freire-Gallegos, J.M. (Dataset) innovation capability: Determinants relationships. Mendeley Data 2022, 2, 1–5. [Google Scholar] [CrossRef]
- Torres Barreto, M.L.; Mendez-Duron, R.; Hernandez Perlines, F. Technological Impact of R&D Grants on Utility Models. SSRN Electron. J. 2016, 46, 537–551. [Google Scholar] [CrossRef]
- Wang, Q.; Zhang, M.; Wang, W. Analysis of the Impact of Foreign Direct Investment on Urbanization in China from the Perspective of “Circular Economy”. Environ. Sci. Pollut. Res. 2021, 28, 22380–22391. [Google Scholar] [CrossRef]
- Zhu, Z.; Zhu, Z.; Xu, P.; Xue, D. Exploring the Impact of Government Subsidy and R&D Investment on Financial Competitiveness of China’s New Energy Listed Companies: An Empirical Study. Energy Rep. 2019, 5, 919–925. [Google Scholar] [CrossRef]
- Smith, N.; Thomas, E. Regional Conditions and Innovation in Russia: The Impact of Foreign Direct Investment and Absorptive Capacity. Reg. Stud. 2016, 51, 1412–1428. [Google Scholar] [CrossRef]
- Xu, K.; Geng, C.; Wei, X.; Jiang, H. Financing Development, Financing Constraint and R&D Investment of Strategic Emerging Industries in China. J. Bus. Econ. Manag. 2020, 21, 1010–1034. [Google Scholar] [CrossRef]
- Allard, G.; Williams, C. National-Level Innovation in Africa. Res. Policy 2020, 49, 104074. [Google Scholar] [CrossRef]
- Fabrizi, A.; Guarini, G.; Meliciani, V. Public Knowledge Partnerships in European Research Projects and Knowledge Creation across R&D Institutional Sectors. Technol. Anal. Strateg. Manag. 2016, 28, 1056–1072. [Google Scholar] [CrossRef]
- Giarratana, M.S.; Torrisi, S. Foreign Entry and Survival in a Knowledge-Intensive Market: Emerging Economy Countries’ International Linkages, Technology Competences, and Firm Experience. Strateg. Entrep. J. 2010, 4, 85–104. [Google Scholar] [CrossRef]
- Kowalski, P.; Rabaioli, D.; Vallejo, S. International Technology Transfer Measures in an Interconnected World: Lessons and Policy Implications; OECD Trade Policy Papers; OECD Publishing: Paris, France, 2017. [Google Scholar]
- Ng, P.Y.; Hamilton, R.T. Experiences of High-Growth Technology Firms in Malaysia and New Zealand. Technol. Anal. Strateg. Manag. 2016, 28, 901–915. [Google Scholar] [CrossRef]
- Park, T.; Kim, J. Innovation Policy in Asia; Asian Development Bank: Mandaluyong City, Philippines, 2020. [Google Scholar]
- Barona-Zuluaga, B.; Rivera-Godoy, J.A.; Aguilera-Cifuentes, C.I.; Garizado-Román, P.A. Financiación de La Innovación En Colombia. Entramado 2015, 11, 80–93. [Google Scholar] [CrossRef]
- Chen, H.L. Board Capital, CEO Power and R&D Investment in Electronics Firms. Corp. Gov. An Int. Rev. 2014, 22, 422–436. [Google Scholar] [CrossRef]
- Giunta, A.; Pericoli, F.M.; Pierucci, E. University–Industry Collaboration in the Biopharmaceuticals: The Italian Case. J. Technol. Transf. 2015, 41, 818–840. [Google Scholar] [CrossRef]
- Guo, D.; Huang, H.; Jiang, K.; Xu, C. Disruptive Innovation and R&D Ownership Structures. Public Choice 2021, 187, 143–163. [Google Scholar]
- Jain, R.; Krishnapriya, V.S. Effect of Innovation on Corporate Social Responsibility: Does Ownership Matter? Evidence from Indian Manufacturing Firms. Econ. Innov. New Technol. 2020, 1–22. [Google Scholar] [CrossRef]
- Nhemachena, C.R.; Kirsten, J.F.; Muchara, B. The Effects of Plant Breeders’ Rights on Wheat Productivity and Varietal Improvement in South African Agriculture. Sustainability 2019, 11, 3378. [Google Scholar] [CrossRef]
- Tseng, F.C.F.-C.; Huang, M.H.M.-H.; Chen, D.-Z.D.Z. Factors of University–Industry Collaboration Affecting University Innovation Performance. J. Technol. Transf. 2020, 45, 560–577. [Google Scholar] [CrossRef]
- Zastempowski, M. What Shapes Innovation Capability in Micro-Enterprises? New-to-the-Market Product and Process Perspective. J. Open Innov. Technol. Mark. Complex. 2022, 8, 59. [Google Scholar] [CrossRef]
- Hong, S.; Oxley, L.; McCann, P.; Le, T. Why Firm Size Matters: Investigating the Drivers of Innovation and Economic Performance in New Zealand Using the Business Operations Survey. Appl. Econ. 2016, 48, 5379–5395. [Google Scholar] [CrossRef]
- Kim, J.-H.; Lee, Y.-G. Factors of Collaboration Affecting the Performance of Alternative Energy Patents in South Korea from 2010 to 2017. Sustainability 2021, 13, 10208. [Google Scholar] [CrossRef]
- Lee, S.; Kim, D.H. Knowledge Stocks, Government R&D, Institutional Factors and Innovation: Evidence from Biotechnology Patent Data. Innov. Dev. 2021, 1–19. [Google Scholar] [CrossRef]
- Ciriaci, D. Intangible Resources: The Relevance of Training for European Firms’ Innovative Performance. Econ. Polit. 2017, 34, 31–54. [Google Scholar] [CrossRef]
- Fang, L.; Guo, X. The Impact of Technological Innovation on the Development of Intelligent Industry System: Evidence from Henan, China. J. Intell. Fuzzy Syst. 2020, 38, 6905–6909. [Google Scholar] [CrossRef]
- Furman, J.L.; MacGarvie, M. Academic Collaboration and Organizational Innovation: The Development of Research Capabilities in the US Pharmaceutical Industry, 1927–1946. Ind. Corp. Chang. 2009, 18, 929–961. [Google Scholar] [CrossRef]
- Gao, Y.; Hafsi, T. R&D Spending among Chinese SMEs: The Role of Business Owners’ Characteristics. Manag. Decis. 2015, 53, 1714–1735. [Google Scholar] [CrossRef]
- Ivanov, D. Human Capital and Knowledge-Intensive Industries Location: Evidence from Soviet Legacy in Russia. J. Econ. Hist. 2016, 76, 736–768. [Google Scholar] [CrossRef]
- Ketonen-Oksi, S. Creating a Shared Narrative: The Use of Causal Layered Analysis to Explore Value Co-Creation in a Novel Service Ecosystem. Eur. J. Futur. Res. 2018, 6, 5. [Google Scholar] [CrossRef]
- Khalimova, S.R.; Yusupova, A.T. Influence of Regional Conditions on the Development of High-Tech Companies in Russia. Reg. Res. Russ. 2020, 10, 308–317. [Google Scholar] [CrossRef]
- Lee, P. Transcending the Tacit Dimension: Patents, Relationships, and Organizational Integration in Technology Transfer. Calif. Law Rev. 2012, 100, 1503–1572. [Google Scholar]
- Ma, B.; Yu, D. Research on the Influence of R&D Human Resources on Innovation Capability—Empirical Research on GEM-Listed Enterprises of China. Manag. Decis. Econ. 2021, 42, 751–761. [Google Scholar] [CrossRef]
- Mohan, A.V. Human Resource Management and Coordination for Innovation Activities: Gleanings from Malaysian Cases. Asian J. Technol. Innov. 2017, 25, 246–267. [Google Scholar] [CrossRef]
- Turpin, T.; Woolley, R.; Marceau, J. Scientists across the Boundaries: National and Global Dimensions of Scientific and Technical Human Capital (STHC) and Policy Implications for Australia. Asian Pacific Migr. J. 2010, 19, 65–86. [Google Scholar] [CrossRef]
- Nathai-Balkissoon, M.; Maharaj, C.; Guerrero, R.; Mahabir, R.; Dialsingh, I. Pilot Development of Innovation Scales for Beverage Manufacturing Companies in a Developing Country. Cogent Bus. Manag. 2017, 4, 1379214. [Google Scholar] [CrossRef]
- Korkeamäki, T.; Takalo, T. Valuation of Innovation and Intellectual Property: The Case of IPhone. Eur. Manag. Rev. 2013, 10, 197–210. [Google Scholar] [CrossRef]
- Orlando, B.; Ballestra, L.V.; Magni, D.; Ciampi, F. Open Innovation and Patenting Activity in Health Care. J. Intellect. Cap. 2020, 22, 384–402. [Google Scholar] [CrossRef]
- Sharma, G.; Kumar, H. Exploring the Possibilities of Utility Models Patent Regime for Grassroots Innovations in India. J. Intellect. Prop. Rights 2018, 23, 119–130. [Google Scholar]
- Acosta, M.; Coronado, D.; León, M.D.; Moreno, P.J. The Production of Academic Technological Knowledge: An Exploration at the Research Group Level. J. Knowl. Econ. 2020, 11, 1003–1025. [Google Scholar] [CrossRef]
- Almeida, F.L. Insights and Perspectives from a Literature Review on University Spin-Offs. Manag. Res. Pract. 2018, 10, 27–40. [Google Scholar]
- Aruzhan, S.; Farida, A.; Alibekova, G.; Tleppayev, A.; Medeni, T. Econometric Evidence of the Effectiveness of Different R&D Funding Sources. Int. J. Econ. Perspect. 2016, 10, 317–330. [Google Scholar] [CrossRef]
- Hu, A.G.Z.; Zhang, P.; Zhao, L. China as Number One? Evidence from China’s Most Recent Patenting Surge. J. Dev. Econ. 2017, 124, 107–119. [Google Scholar] [CrossRef]
- Wen, J.; Feng, G.F.; Chang, C.P.; Feng, Z.Z. Stock Liquidity and Enterprise Innovation: New Evidence from China. Eur. J. Financ. 2018, 24, 683–713. [Google Scholar] [CrossRef]
- Zhang, Y.; Chen, K.; Fu, X. Scientific Effects of Triple Helix Interactions among Research Institutes, Industries and Universities. Technovation 2019, 86–87, 33–47. [Google Scholar] [CrossRef]
- Belderbos, R.; Gilsing, V.A.; Suzuki, S. Direct and Mediated Ties to Universities: “Scientific” Absorptive Capacity and Innovation Performance of Pharmaceutical Firms. Strateg. Organ. 2016, 14, 32–52. [Google Scholar] [CrossRef]
- Fischer, B.B.; Schaeffer, P.R.; Vonortas, N.S.; Queiroz, S. Quality Comes First: University-Industry Collaboration as a Source of Academic Entrepreneurship in a Developing Country. J. Technol. Transf. 2018, 43, 263–284. [Google Scholar] [CrossRef]
- Gao, X.; Guo, X.; Guan, J. An Analysis of the Patenting Activities and Collaboration among Industry-University-Research Institutes in the Chinese ICT Sector. Scientometrics 2014, 98, 247–263. [Google Scholar] [CrossRef]
- Greco, M.; Locatelli, G.; Lisi, S. Open Innovation in the Power & Energy Sector: Bringing Together Government Policies, Companies’ Interests, and Academic Essence. Energy Policy 2017, 104, 316–324. [Google Scholar] [CrossRef]
- Kurdve, M.; Bird, A.; Laage-Hellman, J. Establishing SME–University Collaboration through Innovation Support Programmes. J. Manuf. Technol. Manag. 2020, 31, 1583–1604. [Google Scholar] [CrossRef]
- Messeni Petruzzelli, A.; Murgia, G. University–Industry Collaborations and International Knowledge Spillovers: A Joint-Patent Investigation. J. Technol. Transf. 2020, 45, 958–983. [Google Scholar] [CrossRef]
- Patra, S.K.; Muchie, M. Research and Innovation in South African Universities: From the Triple Helix’s Perspective. Scientometrics 2018, 116, 51–76. [Google Scholar] [CrossRef]
- Petruzzelli, A.M. The Impact of Technological Relatedness, Prior Ties, and Geographical Distance on University–Industry Collaborations: A Joint-Patent Analysis. Technovation 2011, 31, 309–319. [Google Scholar] [CrossRef]
- Li, X.; Niu, W. Support Potential of Elite Civil Universities for China’s Space Industry: Higher Educational Mobilization Capacity for China’s Space Ambition. PLoS ONE 2020, 15, e0243456. [Google Scholar] [CrossRef]
- Peercy, C.; Svenson, N. Rethinking Higher Education Investment in Developing Countries. Int. Perspect. Educ. Soc. 2018, 34, 39–47. [Google Scholar] [CrossRef]
- Phale, K.; Fanglin, L.; Mensah, I.A.; Omari-Sasu, A.Y.; Musah, M. Knowledge-Based Economy Capacity Building for Developing Countries: A Panel Analysis in Southern African Development Community. Sustainability 2021, 13, 2890. [Google Scholar] [CrossRef]
- Dobrota, M.; Bulajic, M.; Bornmann, L.; Jeremic, V. A New Approach to the QS University Ranking Using the Composite I-Distance Indicator: Uncertainty and Sensitivity Analyses. J. Assoc. Inf. Sci. Technol. 2016, 67, 200–211. [Google Scholar] [CrossRef]
- Jabjaimoh, P.; Samart, K.; Jansakul, N.; Jibenja, N. Optimization for Better World University Rank. J. Scientometr. Res. 2019, 8, 18–20. [Google Scholar] [CrossRef]
- Hillman, J.R.; Baydoun, E. Quality Assurance and Relevance in Academia: A Review. Major Chall. Facing High. Educ. Arab World Qual. Assur. Relev. 2019, 13–68. [Google Scholar] [CrossRef]
- Nassa, A.K.; Arora, J. Revisiting Ranking of Academic Institutions: An Overview. DESIDOC J. Libr. Inf. Technol. 2021, 41, 5–19. [Google Scholar] [CrossRef]
- Dani, M.V.; Gandhi, A.V. Understanding the Drivers of Innovation in an Organization: A Literature Review. Int. J. Innov. Sci. 2021, ahead-of-print. [Google Scholar] [CrossRef]
- Guan, J.; Zhao, Q. The Impact of University–Industry Collaboration Networks on Innovation in Nanobiopharmaceuticals. Technol. Forecast. Soc. Chang. 2013, 80, 1271–1286. [Google Scholar] [CrossRef]
- Hossain, M.D.; Moon, J.; Kang, H.G.; Lee, S.C.; Choe, Y.C. Mapping the Dynamics of Knowledge Base of Innovations of R&D in Bangladesh: Triple Helix Perspective. Scientometrics 2012, 90, 57–83. [Google Scholar] [CrossRef]
- Tambosi, S.S.V.; Gomes, G.; Amal, M. Organisational Learning Capability and Innovation: Study on Companies Located in Regional Cluster. Int. J. Innov. Manag. 2019, 24, 2050057. [Google Scholar] [CrossRef]
- Reay, P.; Seddighi, H.R. An Empirical Evaluation of Management and Operational Capabilities for Innovation via Co-Creation. Eur. J. Innov. Manag. 2012, 15, 259–275. [Google Scholar] [CrossRef]
- Ngugi, I.K.; Johnsen, R.E.; Erdélyi, P. Relational Capabilities for Value Co-Creation and Innovation in SMEs. J. Small Bus. Enterp. Dev. 2010, 17, 260–278. [Google Scholar] [CrossRef]
- Charterina, J.; Araujo, A. Value and Barriers in the Creation of Intellectual Property in Advanced Manufacturing: A Country Comparison. J. Bus. Ind. Mark. 2019, 34, 651–663. [Google Scholar] [CrossRef]
- Wong, C.Y.; Ng, B.K.; Azizan, S.A.; Hasbullah, M. Knowledge Structures of City Innovation Systems: Singapore and Hong Kong. J. Urban Technol. 2018, 25, 47–73. [Google Scholar] [CrossRef]
- Vivas, C. Commercializing Technological Research and Skills: Drivers from European Technology Institutes. Innov. Manag. Policy Pract. 2016, 18, 389–410. [Google Scholar] [CrossRef]
- Alam, M.A. R&D Investment and Capital Markets: Evidence from Emerging Markets; University of York: Heslington, UK, 2015. [Google Scholar]
- Dutta, S.; Lanvin, B.; Wunsch-Vincent, S. The Global Innovation Index 2014 The Human Factor in Innovation; WIPO: Genova, Switzerland, 2014. [Google Scholar]
- Huang, J.; Liu, Q.; Cai, X.; Hao, Y.; Lei, H. The Effect of Technological Factors on China’s Carbon Intensity: New Evidence from a Panel Threshold Model. Energy Policy 2018, 115, 32–42. [Google Scholar] [CrossRef]
- Patterson, F.; Kerrin, M. Characteristics and Behaviours Associated with Innovative People in Small-and Medium-Sized Enterprises. In Handbook of Research on Small Business and Entrepreneurship; University of Cambridge, Department of Psychology: Cambridge, UK, 2014; pp. 187–206. ISBN 9781849809245. [Google Scholar]
- Holmes, R.M.; Li, H.; Hitt, M.A.; DeGhetto, K.; Sutton, T. The Effects of Location and MNC Attributes on MNCs’ Establishment of Foreign R&D Centers: Evidence from China. Long Range Plann. 2016, 49, 594–613. [Google Scholar] [CrossRef]
- Dutta, S. The Global Innovation Index 2012 Stronger Innovation Linkages for Global Growth; INSEAD: Fontainebleau, France, 2012. [Google Scholar]
- da Fonseca, L.S.; Leitão Russo, S.; Fabris, J.P.; Camargo, M.E. Holt-Winters Forecasting Investigation in Brazil Patent Deposits. Bus. Manag. Dyn. 2016, 5, 22–32. [Google Scholar]
- Quacquarelli Symonds (QS) World University Rankings QS Universities Rankings—Top Global Universities & Colleges | Top Universities. Available online: https://www.topuniversities.com/university-rankings (accessed on 2 May 2022).
- Scimago Institutions Ranking Scimago Journal & Country Rank. Available online: https://www.scimagojr.com/ (accessed on 2 May 2022).
- Katzy, B.; Turgut, E.; Holzmann, T.; Sailer, K. Innovation Intermediaries: A Process View on Open Innovation Coordination. Technol. Anal. Strateg. Manag. 2013, 25, 295–309. [Google Scholar] [CrossRef]
- Herz, B.; Mejer, M. Effects of the European Union Trademark: Lessons for the Harmonization of Intellectual Property Systems. Res. Policy 2019, 48, 1841–1854. [Google Scholar] [CrossRef]
- Teece, D.J. Explicating Dynamic Capabilities: The Nature and Microfoundations of (Sustainable) Enterprise Performance. Strateg. Manag. J. 2007, 28, 1319–1350. [Google Scholar] [CrossRef]
- Attri, R.; Dev, N.; Sharma, V. Interpretive Structural Modelling (ISM) Approach: An Overview. Res. J. Manag. Sci. 2013, 2, 3–8. [Google Scholar]
- Mohammad, I.S.; Oduoza, C.F. Interactions of Lean Enablers in Manufacturing SMEs Using Interpretive Structural Modelling Approach—A Case Study of KRI. Procedia Manuf. 2019, 38, 900–907. [Google Scholar] [CrossRef]
- Sage, A.P. Interpretive Structural Modeling: Methodology for Large-Scale Systems; McGraw-Hill: New York, NY, USA, 1977; pp. 91–164. [Google Scholar]
- Warfield, J.N. Developing Interconnection Matrices in Structural Modeling. IEEE Trans. Syst. Man Cybern. 1974, SMC-4, 81–87. [Google Scholar] [CrossRef]
- Kumar, P.; Shankar, R.; Yadav, S.S. Flexibility in Global Supply Chain: Modeling the Enablers. J. Model. Manag. 2008, 3, 277–297. [Google Scholar] [CrossRef]
- Sharma, A.; Abbas, H.; Siddiqui, M.Q. Modelling the Inhibitors of Cold Supply Chain Using Fuzzy Interpretive Structural Modeling and Fuzzy MICMAC Analysis. PLoS ONE 2021, 16, e0249046. [Google Scholar] [CrossRef]
- Shibin, K.T.; Gunasekaran, A.; Papadopoulos, T.; Dubey, R.; Singh, M.; Wamba, S.F. Enablers and Barriers of Flexible Green Supply Chain Management: A Total Interpretive Structural Modeling Approach. Glob. J. Flex. Syst. Manag. 2016, 17, 171–188. [Google Scholar] [CrossRef]
- Mathiyazhagan, K.; Govindan, K.; NoorulHaq, A.; Geng, Y. An ISM Approach for the Barrier Analysis in Implementing Green Supply Chain Management. J. Clean. Prod. 2013, 47, 283–297. [Google Scholar] [CrossRef]
- Janssen, M.; Rana, N.P.; Slade, E.L.; Dwivedi, Y.K. Trustworthiness of Digital Government Services: Deriving a Comprehensive Theory through Interpretive Structural Modelling. Public Manag. Rev. 2018, 20, 647–671. [Google Scholar] [CrossRef]
- Shen, L.; Song, X.; Wu, Y.; Liao, S.; Zhang, X. Interpretive Structural Modeling Based Factor Analysis on the Implementation of Emission Trading System in the Chinese Building Sector. J. Clean. Prod. 2016, 127, 214–227. [Google Scholar] [CrossRef]
- Lal, R.; Haleem, A. A Structural Modelling for E-Governance Service Delivery in Rural India. Int. J. Electron. Gov. 2009, 2, 3–21. [Google Scholar] [CrossRef]
- Dwivedi, Y.K.; Janssen, M.; Slade, E.L.; Rana, N.P.; Weerakkody, V.; Millard, J.; Hidders, J.; Snijders, D. Driving Innovation through Big Open Linked Data (BOLD): Exploring Antecedents Using Interpretive Structural Modelling. Inf. Syst. Front. 2016, 19, 197–212. [Google Scholar] [CrossRef]
- Kim, I.; Watada, J. Decision Making with an Interpretive Structural Modeling Method Using a DNA-Based Algorithm. IEEE Trans. Nanobioscience 2009, 8, 181–191. [Google Scholar] [CrossRef]
- Kumar, R.; Goel, P. Exploring the Domain of Interpretive Structural Modelling (ISM) for Sustainable Future Panorama: A Bibliometric and Content Analysis. Arch. Comput. Methods Eng. 2021, 27, 1–30. [Google Scholar] [CrossRef]
- Gholami, H.; Bachok, M.F.; Saman, M.Z.M.; Streimikiene, D.; Sharif, S.; Zakuan, N. An ISM Approach for the Barrier Analysis in Implementing Green Campus Operations: Towards Higher Education Sustainability. Sustainability 2020, 12, 363. [Google Scholar] [CrossRef]
- Bux, H.; Zhang, Z.; Ahmad, N. Promoting Sustainability through Corporate Social Responsibility Implementation in the Manufacturing Industry: An Empirical Analysis of Barriers Using the ISM-MICMAC Approach. Corp. Soc. Responsib. Environ. Manag. 2020, 27, 1729–1748. [Google Scholar] [CrossRef]
- Seth, D.; Rehman, M.A.A.; Shrivastava, R.L. Green Manufacturing Drivers and Their Relationships for Small and Medium(SME) and Large Industries. J. Clean. Prod. 2018, 198, 1381–1405. [Google Scholar] [CrossRef]
- Sindhwani, R.; Malhotra, V. Modelling and Analysis of Agile Manufacturing System by ISM and MICMAC Analysis. Int. J. Syst. Assur. Eng. Manag. 2016, 8, 253–263. [Google Scholar] [CrossRef]
- Thirupathi, R.M.; Vinodh, S. Application of Interpretive Structural Modelling and Structural Equation Modelling for Analysis of Sustainable Manufacturing Factors in Indian Automotive Component Sector. Int. J. Prod. Res. 2016, 54, 6661–6682. [Google Scholar] [CrossRef]
- Novillo-Villegas, S.M.; Anzules-Falcones, W.; Cruz-Boada, C.; Herrería, É. National Innovation Capability—Experts Interviews (Industry and Academia). Mendeley Data 2021, 1, 1–44. [Google Scholar] [CrossRef]
- Lee, B.; Cho, H.H.; Shin, J. The Relationship between Inbound Open Innovation Patents and Financial Performance: Evidence from Global Information Technology Companies. Asian J. Technol. Innov. 2016, 23, 289–303. [Google Scholar] [CrossRef]
- Gao, X.R.; Hu, X.J.; Zhang, W. Human Capital as a Long-Term Driving Force for the National Independent Innovation: Evidence from Japanese Innovation Transformation. In Proceedings of the 2014 International Conference on Management Science & Engineering 21th Annual Conference Proceedings, Helsinki, Finland, 17–19 August 2014; pp. 1031–1040. [Google Scholar] [CrossRef]
- Godet, M. Introduction to La Prospective: Seven Key Ideas and One Scenario Method. Futures 1986, 18, 134–157. [Google Scholar] [CrossRef]
- Mandal, A.; Deshmukh, S.G. Vendor Selection Using Interpretive Structural Modelling (ISM). Int. J. Oper. Prod. Manag. 1994, 14, 52–59. [Google Scholar] [CrossRef]
- Méndez-Beltrán, J.A.; Rivera-Rodríguez, H.A. Relación Entre Gobierno Corporativo y Posicionamiento Organizacional: Instituciones de Educación Superior En América Latina. Educ. Educ. 2015, 18, 435–455. [Google Scholar] [CrossRef]
- Piazza, M.; Mazzola, E.; Abbate, L.; Perrone, G. Network Position and Innovation Capability in the Regional Innovation Network. Eur. Plan. Stud. 2019, 27, 1857–1878. [Google Scholar] [CrossRef]
- Pietrobelli, C.; Rabellotti, R. Upgrading to Compete: Global Value Chains, Clusters, and SME’s in Latin America; Inter-American Development Bank: Washingtong, DC, USA, 2007; Volume 86, ISBN 1597820326. [Google Scholar]
- Zhu, W.; Bai, D. Analysis on the Current Situation of Patent Cooperation between School and Enterprise. In Proceedings of the 2019 International Conference on Economic Management and Model Engineering, ICEMME 2019, Malacca, Malaysia, 6–8 December 2019; pp. 8–11. [Google Scholar]
- Kittilaksanawong, W.; Ren, Z. Innovation Capability Building through Intermediary Organizations: Cases of Manufacturing Small- and Medium-Sized Enterprises from China’s Zhejiang Province. Asian J. Technol. Innov. 2013, 21, 62–79. [Google Scholar] [CrossRef]
- Gorane, S.J.; Kant, R. Modelling the SCM Enablers: An Integrated ISM-Fuzzy MICMAC Approach. Asia Pacific J. Mark. Logist. 2013, 25, 263–286. [Google Scholar] [CrossRef]
- Singh, R.K.; Garg, S.K.; Deshmukh, S.G. Interpretive Structural Modelling of Factors for Improving Competitiveness of SMEs. Int. J. Product. Qual. Manag. 2007, 2, 423–440. [Google Scholar] [CrossRef]
- Branzei, O.; Vertinsky, I. Strategic Pathways to Product Innovation Capabilities in SMEs. J. Bus. Ventur. 2006, 21, 75–105. [Google Scholar] [CrossRef]
- McCuaig-Johnston, M. Canadian Technology Joint Ventures in China; China Institute–Univeristy of Alberta: Alberta, Canada, 2020. [Google Scholar]
- Pham, H.S.T.; Nguyen, A.N.; Johnston, A. Economic Policies and Technological Development of Vietnam’s Electronics Industry. J. Asia Pacific Econ. 2020, 27, 248–269. [Google Scholar] [CrossRef]
- Chen, C.-Y.; Lin, Y.-L.; Chu, P.-Y. Facilitators of National Innovation Policy in a SME-Dominated Country: A Case Study of Taiwan. Innov. Manag. Policy Pract. 2013, 15, 405–415. [Google Scholar] [CrossRef]
- Li, Y.; Arora, S.; Youtie, J.; Shapira, P. Using Web Mining to Explore Triple Helix Influences on Growth in Small and Mid-Size Firms. Technovation 2018, 76–77, 3–14. [Google Scholar] [CrossRef]
- Zhuang, T.; Zhao, S.; Zheng, M.; Chu, J. Triple Helix Relationship Research on China’s Regional University–Industry–Government Collaborative Innovation: Based on Provincial Patent Data. Growth Chang. 2021, 52, 1361–1386. [Google Scholar] [CrossRef]
Publisher’s Note: MDPI stays neutral with regard to jurisdictional claims in published maps and institutional affiliations. |
© 2022 by the authors. Licensee MDPI, Basel, Switzerland. This article is an open access article distributed under the terms and conditions of the Creative Commons Attribution (CC BY) license (https://creativecommons.org/licenses/by/4.0/).


