Drought Risk Assessment of Sugarcane-Based Electricity Generation in the Rio dos Patos Basin, Brazil
Abstract
1. Introduction
1.1. Drought Events in Brazil
1.2. Impacts on Electricity
2. Materials and Methods
2.1. Study Site
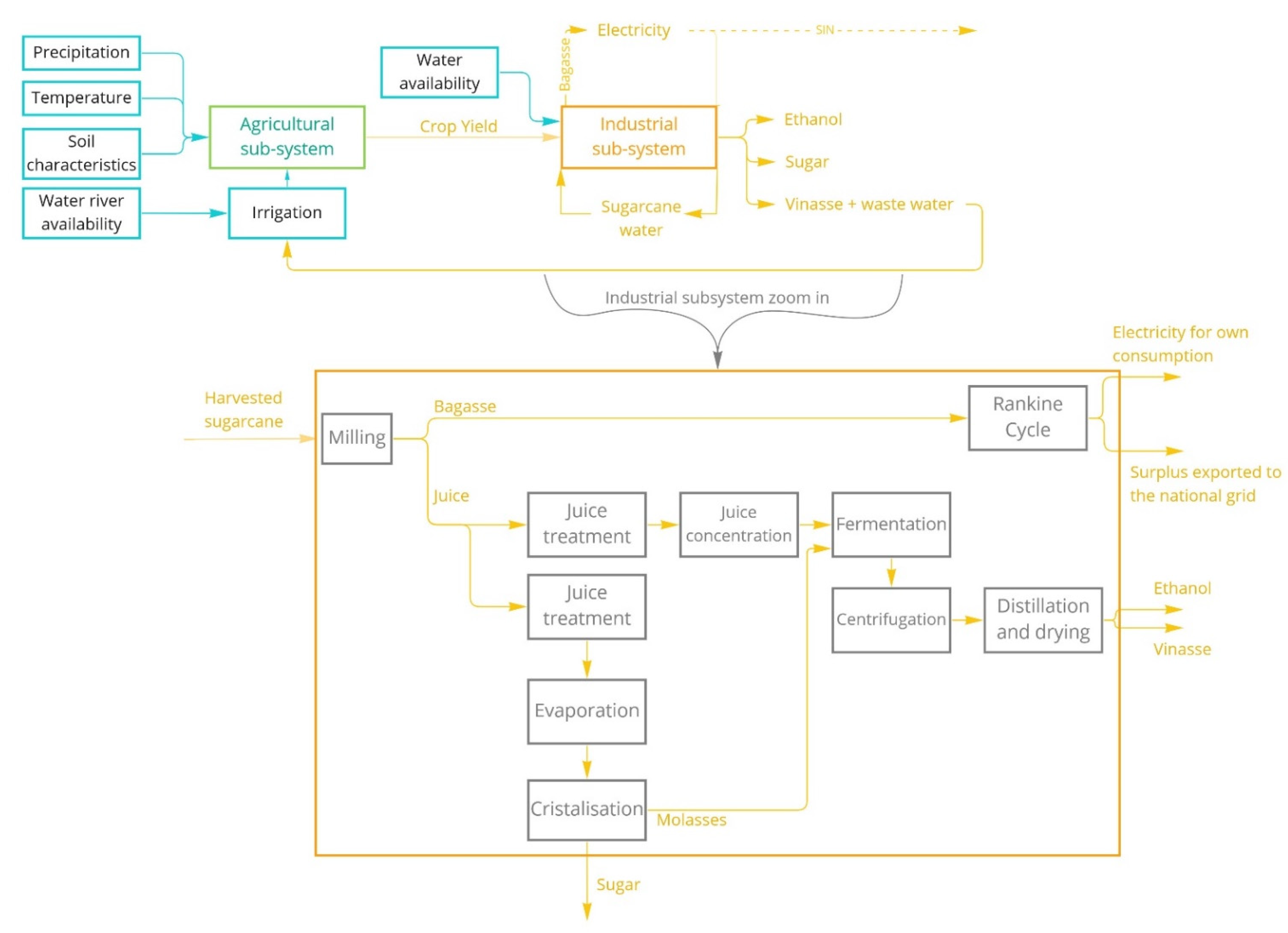
2.2. Sugarcane System Description
2.3. Risk Analysis Description
2.3.1. Agriculture Hazard Indicators
- (iv and v) The precipitation starts later or ends earlier than usual (analysed by counting the number of days);
- (vi) The length of the dry season is longer than usual;
- (vii) There are dry spells within the rainy season (total consecutive days with precipitation less than 2 mm);
- (viii) The precipitation is concentrated in time, as defined by the precipitation concentration index (PCI), developed by [39], which is a statistical measure of how concentrated in time the precipitation is;
- (iv) Air temperature reaches above 36 °C;
- (v) If the ecological river flow is jeopardised.
2.3.2. Industrial Hazard Indicators
2.3.3. Agriculture Exposure Indicators
- Areas that were not priority areas and where irrigation was not possible.
- Areas that were not priority areas and where irrigation was possible.
- Areas that were priority areas and where irrigation was not possible.
- Areas that were priority areas and where irrigation was possible.
| Information | Dataset | Source |
|---|---|---|
| Hydrological boundaries and bodies | HMU boundaries | [25] |
| Rivers and water bodies | ||
| Sugarcane | Sugarcane fields in Goiás with information about the age of the sugarcane (Cansat) | [43,44] |
| Sugarcane fields | Sugarcane mill through Embrapa Cerrados | |
| Land use | Native vegetation, APPs, and ARLs | [45] |
| Land-use cover | [46] (MapBiomas Project—a multiinstitutional initiative to generate annual land cover and use maps using automatic classification processes applied to satellite images. A complete description of the project can be found at http://mapbiomas.org, accessed on 15 July 2019) |
2.3.4. Industrial Exposure Indicators
2.3.5. Agriculture Vulnerability Indicators
2.3.6. Industrial Vulnerability Indicators
2.4. Risk Assessment
2.4.1. Hazard Estimation
Agriculture Hazard Estimation
- is the sum of all the weights.
- Wx is the corresponded weight for the criteria (see Table 4).
- PV is the precipitation volume.
- RD is the rain distribution.
- T is days with an air temperature higher than 36 °C.
- Q is the available water flow in rivers (its analysis is detailed in “Industrial Hazard Estimation” section below).
- CY is the impact on the crop yield.
- AP is agriculture planning.
Industrial Hazard Estimation
2.4.2. Exposure Estimation
2.4.3. Vulnerability Estimation
- LAC is the lack of adaptive capacity.
- LCC is the lack of coping capacity.
- SoS in the social susceptibility.
- ESR is the ecosystem’s susceptibility and robustness.
- Wts is the volume of fresh water per tonne of sugarcane process.
- Ets is kWh generated per tonne of sugarcane processed.
- WRts is the percentage of water recovered and reused from sugarcane.
- ERts is the kWh used per tonne of sugarcane processed.
- WL is the volume of water lost in the system.
- AD is the access to a dam to cover water requirements.
3. Results
4. Discussion
5. Conclusions
Author Contributions
Funding
Acknowledgments
Conflicts of Interest
Abbreviations
| AD | Access to a dam |
| APPs | Permanent preserve areas |
| ARL | Legal reserve area |
| CAR | Rural Environmental Register |
| Erts | kWh used per tonne of sugarcane processed |
| ESR | Ecosystem susceptibility and robustness |
| Ets | kWh generated per tonne of sugarcane processed |
| FC | Field capacity |
| HMU | Hydrological management unit |
| IPCC | Intergovernmental Panel on Climate Change |
| LAC | Lack of adaptive capacity |
| LCC | Lack of coping capacity |
| PCI | Precipitation concentration index |
| PWP | Permanent welting point |
| SEMAD | Secretary of State for Environment and Sustainable Development |
| SIN | National Interconnected System |
| SoS | Social susceptibility |
| SPI | Standard precipitation index |
| SWC | Soil water content |
| WL | Water lost in the industrial system |
| WRts | Percentage of water recovered and reused from sugarcane |
| Wts | Volume of fresh water per tonne of sugarcane process |
References
- Cunha, A.P.M.A.; Zeri, M.; Deusdará Leal, K.; Costa, L.; Cuartas, L.A.; Marengo, J.A.; Tomasella, J.; Vieira, R.M.; Barbosa, A.A.; Cunningham, C.; et al. Extreme Drought Events over Brazil from 2011 to 2019. Atmosphere 2019, 10, 642. [Google Scholar] [CrossRef]
- de Nys, E.; Engle, N.; Magalhães, A.R. (Eds.) Drought in Brazil: Proactive Management and Policy; CRC Press: Boca Raton, FL, USA, 2017; ISBN 9781498765664. [Google Scholar]
- Cunha, A.P.; Brito, S.S.; Neto, G.G.; Avalá, R.C. Drought Between 1963 and 2017 in the Federal District, Brazil. Anuário IGEO UFRJ 2018, 41, 487–498. [Google Scholar] [CrossRef]
- Semertzidis, T.; Spataru, C.; Bleischwitz, R. Cross-sectional Integration of the Water-energy Nexus in Brazil. J. Sustain. Dev. Energy Water Environ. Syst. 2017, 6, 114–128. [Google Scholar] [CrossRef]
- Instituto Brasileiro de Geografia e Estatística. A Geografia da Cana-de-Açúcar: Dinâmica Territorial da Produção Agropecuária; IBGE Instituto Brasileiro de Geografia e Estatística: Rio de Janeiro, Brazil, 2017; ISBN 9788524044434.
- Rodrigues, J.A.M.; Viola, M.R.; Alvarenga, L.A.; Mello, C.R.; Chou, S.C.; Oliveira, V.A.; Uddameri, V.; Morais, M.A.V. Climate change impacts under representative concentration pathway scenarios on streamflow and droughts of basins in the Brazilian Cerrado biome. Int. J. Climatol. 2020, 40, 2511–2526. [Google Scholar] [CrossRef]
- Oliveira, P.T.S.; Nearing, M.A.; Moran, M.S.; Goodrich, D.C.; Wendland, E.; Gupta, H.V. Trends in water balance components across the Brazilian Cerrado. Water Resour. Res. 2014, 50, 7100–7114. [Google Scholar] [CrossRef]
- Fernandes, G.; Lima Gomes, L.; Teixeira Brandão, L.E. Mitigating Hydrological Risk with Energy Derivatives. Energy Econ. 2019, 81, 528–535. [Google Scholar] [CrossRef]
- Freitas, M.A.V.; Soito, J.L.S. Vulnerability to climate change and water management: Hydropower generation in Brazil. In Proceedings of the 5th International Conference on River Basin Management, Mellieha, Malta, 7–9 September 2009; Brebbia, C.A., Ed.; WIT Press: Southampton, UK, 2009; pp. 217–226. [Google Scholar]
- Oliveira, C.; Zulanas, C.; Kashiwagi, D. A Long-term Solution to Overcome the Problems Caused by Droughts in the Brazilian Power Systems. Procedia Eng. 2016, 145, 948–955. [Google Scholar] [CrossRef]
- Paim, M.-A.; Dalmarco, A.R.; Yang, C.-H.; Salas, P.; Lindner, S.; Mercure, J.-F.; de Andrade Guerra, J.B.S.O.; Derani, C.; Bruce da Silva, T.; Viñuales, J.E. Evaluating regulatory strategies for mitigating hydrological risk in Brazil through diversification of its electricity mix. Energy Policy 2019, 128, 393–401. [Google Scholar] [CrossRef]
- Semertzidis, T.; Spataru, C.; Bleischwitz, R. The Nexus: Estimation of Water Consumption for Hydropower in Brazil. J. Sustain. Dev. Energy Water Environ. Syst. 2019, 7, 122–138. [Google Scholar] [CrossRef]
- Hunt, J.D.; Stilpen, D.; de Freitas, M.A.V. A review of the causes, impacts and solutions for electricity supply crises in Brazil. Renew. Sustain. Energy Rev. 2018, 88, 208–222. [Google Scholar] [CrossRef]
- Nobre, C.A.; Marengo, J.A.; Soares, W. Climate Change Risks in Brazil; Springer: Cham, Switzerland, 2019; ISBN 9783319928814. [Google Scholar]
- Laboratório Nacional de Biorrenováveis. Biomassa de Cana-de-Açúcar. Available online: https://lnbr.cnpem.br/biovalue/biomassas/palha-bagaco/ (accessed on 1 May 2022).
- de Souza, Z.J.; de Azevedo, P.F. Geração de energia elétrica excedente no setor sucroalcooleiro: Um estudo a partir das usinas paulistas. Rev. Econ. Sociol. Rural 2006, 44, 179–199. [Google Scholar] [CrossRef][Green Version]
- Zullo, J.; Pereira, V.R.; Koga-Vicente, A. Sugar-energy sector vulnerability under CMIP5 projections in the Brazilian central-southern macro-region. Clim. Chang. 2018, 149, 489–502. [Google Scholar] [CrossRef]
- Scarpare, F.V.; Hernandes, T.A.D.; Ruiz-Corrêa, S.T.; Picoli, M.C.A.; Scanlon, B.R.; Chagas, M.F.; Duft, D.G.; Cardoso, T.d.F. Sugarcane land use and water resources assessment in the expansion area in Brazil. J. Clean. Prod. 2016, 133, 1318–1327. [Google Scholar] [CrossRef]
- de Arruda, M.R.; Giller, K.E.; Slingerland, M. Where is sugarcane cropping expanding in the brazilian cerrado, and why? A case study. An. Acad. Bras. Cienc. 2017, 89, 2485–2493. [Google Scholar] [CrossRef]
- Bufon, V.B.; Marcante, N.C.; Santos, J.M. Acúmulo e Partição de Biomassa da Cana-de-Açúcar Submetida a Diferentes Regimes Hídricos na Região do Cerrado. STAB 2016, 178–183. Available online: http://www.stab.org.br/congresso_nacional_stab/imagens/anais_congress_nacional_stab_2016.pdf (accessed on 15 July 2019).
- Oliveira Pires, M. Programas Agrícolas na Ocupação do Cerrado. Soc. E Cult. 2000, 3, 111–131. [Google Scholar]
- Jalles Machado, S.A. Annual & Sustainability Report; Jalles Machado S.A.: Goianésia, Brazil, 2021. [Google Scholar]
- Sistema Estadual de Geoinformação. Recursos Hídricos. Available online: http://www.sieg.go.gov.br/siegdownloads/ (accessed on 30 November 2018).
- Agência Nacional de Águas. Corpos Hídricos Superficiais: Base Hidrográfica Ottocodificada Multiescalas 2013—Rios. Available online: https://metadados.ana.gov.br/geonetwork/srv/pt/main.home?uuid=7bb15389-1016-4d5b-9480-5f1acdadd0f5 (accessed on 4 April 2018).
- Agência Nacional de Águas. Unidades de Planejamento Hídrico. Available online: http://metadados.ana.gov.br/geonetwork/srv/pt/main.home (accessed on 4 April 2018).
- DIVA—GIS. Download Data by Country: Brazil—Administrative Areas. Available online: https://www.diva-gis.org/gdata (accessed on 15 March 2018).
- Tomaz, W.L.; Serotini Gordono, F.; Piaudi da Silva, F.; Gomes de Castro, M.D.; Esperidiao, M. Cogeração de Energia a Partir do Bagaço da Cana-de-açucar: Esto de caso múltiplo no setor sucroalcoleiro. In Proceedings of the Encontro Internacional sobre Gestão Empresarial e Meio Ambiente, São Paulo, Brazil, 30 November–1 December 2015. [Google Scholar]
- Seabra, J.E.A.; Macedo, I.C.; Chum, H.L.; Faroni, C.E.; Sarto, C.A. Life cycle assessment of Brazilian sugarcane products: GHG emissions and energy use. Biofuels Bioprod. Bioref. 2011, 5, 519–532. [Google Scholar] [CrossRef]
- Parameswaran, B. Sugarcane Bagasse. In Biotechnology for Agro-Industrial Residues Utilisation; Singh nee’ Nigam, P., Pandey, A., Eds.; Springer: Dordrecht, The Netherlands, 2009; pp. 239–252. ISBN 978-1-4020-9941-0. [Google Scholar]
- Zaparolli, D. Paper from Cane Fiber and Leaves. Available online: https://revistapesquisa.fapesp.br/en/paper-from-cane-fiber-and-leaves/ (accessed on 6 May 2022).
- Silverio, J.d.M.; Da Silva, T.J.A.; Bonfim-Silva, E.M.; Iaia, A.M.; Duarte, T.F.; Pires, R.C.M. Drought tolerance of the sugar cane varieties during the initial development. Aust. J. Crop Sci. 2017, 11, 711–715. [Google Scholar] [CrossRef]
- Paolinelli, A.; Dourado Neto, D.; Mantovani, E.C. Diferentes Abordagens Sobre Agricultura Irrigada no Brasil: História, Política Pública, Economia e Recurso Hídrico; Universidade de São Paulo, Escola Superior de Agricultura Luiz de Queiroz: Piracicaba, Brazil, 2021; ISBN 9786587391113. [Google Scholar]
- Bordonal, R.d.O.; Carvalho, J.L.N.; Lal, R.; de Figueiredo, E.B.; de Oliveira, B.G.; La Scala, N. Sustainability of sugarcane production in Brazil. A review. Agron. Sustain. Dev. 2018, 38, 13. [Google Scholar] [CrossRef]
- Camelo de Souza, J.K.; De Oliveira Mesquita, F.; Dantas Neto, J.; Araújo de Souza, M.M.; de Azevedo Farias(None), C.H.; Mendes, H.C.; Mendes de Andrade Nunes, R. Fertirrigação com vinhaça na produção de cana-de-açúcar. Agropecuária Científica No Semiárido 2015, 11, 7–12. [Google Scholar]
- Forum Nacional Sucroenergético. Gestão dos Recursos Hídricos na Agroindústria Canaveira. União da Indústria de Cana-de-Açúcar. Brasilia. 2019. Available online: https://www.unica.com.br/wp-content/uploads/2019/06/Gestao-dos-Recursos-Hidricos.pdf (accessed on 17 March 2022).
- Di Donato, G.F.; Targa, M.d.S.; Da Almeida, A.A.S. Otimização do uso de recursos hídricos em uma usina de produção de etanol. Rev. Agro. Amb. 2021, 14, e006715. [Google Scholar] [CrossRef]
- McKee, T.B.; Doesken, N.J.; Kleist, J. Drought Monitoring with Multiple Timescales. In Proceedings of the Ninth Conference on Applied Climatology, Dallas, TX, USA, 15–20 January 1995; American Meteorological Society: Boston, MA, USA, 1995. [Google Scholar]
- McKee, T.B.; Doesken, N.J.; Kleist, J. The Relationship of Drought Frequency and Duration to Time Scale. In Proceedings of the Eighth Conference on Applied Climatology, Anaheim, CA, USA, 17–22 January 1993; American Meteorological Society: Boston, MA, USA, 1993. [Google Scholar]
- Oliver, J.E. Monthly Precipitation Distribution: A Comparative Index. Prof. Geogr. 1980, 32, 300–309. [Google Scholar] [CrossRef]
- van Loon, A.F. Hydrological drought explained. WIREs Water 2015, 2, 359–392. [Google Scholar] [CrossRef]
- Regulamento do Sistema de Outorga do di- reito de uso das águas de domínio do Estado de Goiás; Resolução N° 09, De 04 De Maio De 2005: Resolução N° 09, 2005; Gabinete do Conselho Estadual de Saneamento, Meio Ambiente e Recursos Hídricos: Goiânia, Brazil, 2005.
- Alterações na Vazão Alocável para Outorga em Cursos D’água sob Domínio do Estado de Goiás; Resolução N° 11, De 20 De Março De 2007: Resolução N° 11, 2007; Gabinete do Conselho Estadual de Saneamento, Meio Ambiente e Recursos Hídricos: Goiânia, Brazil, 2007.
- Rudorff, B.F.T.; Aguiar, D.A.; Silva, W.F.; Sugawara, L.M.; Adami, M.; Moreira, M.A. Studies on the Rapid Expansion of Sugarcane for Ethanol Production in São Paulo State (Brazil) Using Landsat Data. Remote Sens. 2010, 2, 1057–1076. [Google Scholar] [CrossRef]
- Agrosatelite. Sugarcane Harvested and Plantes Area between in Goiás; Agrosatelite: Florianópolis, Brazil, 2017. [Google Scholar]
- Sistema Nacional de Cadastro Ambiental Rural. Cadastro Ambiental Rural Goiás. Available online: https://www.car.gov.br/publico/municipios/downloads?sigla=GO (accessed on 1 March 2021).
- Projeto MapBiomas. Coleção 3.1 da Série Anual de Mapas de Cobertura e Uso de Solo do Brasil. Available online: https://mapbiomas.org/colecoes-mapbiomas-1?cama_set_language=pt-BR (accessed on 15 July 2019).
- NovaCana. Usinas de Açúcar e Álcool no Estado: Goiás. Available online: https://www.novacana.com/usinas_brasil/estados/goias (accessed on 1 March 2021).
- NovaCana. Ranking de Moagem: As Maiores Unidades de Processamento de Cana para Produção de Etanol e Açúcar. Available online: https://www.novacana.com/usinas_brasil/ranking/moagem (accessed on 1 March 2021).
- NovaCana. Levantamento da Cogeração de Energia no Brasil por Usina. Available online: https://www.novacana.com/n/cogeracao/mercado/levantamento-cogeracao-energia-brasil-usina-200315 (accessed on 15 April 2021).
- Field, C.B.; Barros, V.R. (Eds.) Climate Change 2014: Impacts, Adaptation and Vulnerability; Cambridge University Press: New York, NY, USA, 2014; ISBN 978-1-107-05807-1. [Google Scholar]
- Secretaria de Estado de Meio Ambiente e Desenvolvimento Sustentável; Rio dos Patos Q95 and allocated flow; Conselho Estadual de Política Ambiental: Goiás, Brazil, 2019.














| Year | PCI |
|---|---|
| … | … |
| 2011 | 0.58 |
| 2012 | 0.58 |
| 2013 | 0.56 |
| 2014 | 0.57 |
| 2015 | 0.58 |
| Standard deviation | 0.041 |
| Quartile 1 | 0.52 |
| −3 (Severe drought) | Higher than 0.64 |
| −2 (Moderate drought) | 0.6–0.64 |
| −1 (Mild drought) | 0.56–0.6 |
| Normal values | 0.52–0.56 |
| −1 | 0.48–0.52 |
| −2 | 0.43–0.48 |
| −3 | Less than 0 |
| Indicator | Unit | Best-Case Scenario | Worst-Case Scenario |
|---|---|---|---|
| Volume of fresh water per tonne of sugarcane processed | m3/TSC | 0.50 | 2 |
| kWh generated per tonne of sugarcane processed | kWh/TSC | 120 | 15 |
| Percentage of water recovered and reused from sugarcane | Percentage | 100% | 0% |
| kWh used per tonne of sugarcane processed | kWh/TSC | 12 | 30 |
| Volume of water losses in the system | m3/TSC | 0.50 | 1 |
| Access to a dam to cover the water needed for industrial purposes | Percentage | 100% | 0% |
| Indicator | Group | Indicator Weight |
|---|---|---|
| Total precipitation (mm) | Rain volume | 3 |
| Standard precipitation index (SPI) | ||
| Precipitation concentration index | Rain distribution | 3 |
| Length of the dry season (days) | ||
| Total days under dry spells (days) | ||
| Number of days T > 36 °C | Days with a maximum temperature higher than 36 °C | 1 |
| Available river flow (m3/s) | River flow | 3 |
| Crop yield (tonne/ha) | Crop yield | 3 |
| Late start of rainy season (days) | Agricultural planning | 1 |
| Early finish of rainy season (days) |
Publisher’s Note: MDPI stays neutral with regard to jurisdictional claims in published maps and institutional affiliations. |
© 2022 by the authors. Licensee MDPI, Basel, Switzerland. This article is an open access article distributed under the terms and conditions of the Creative Commons Attribution (CC BY) license (https://creativecommons.org/licenses/by/4.0/).
Share and Cite
Campos Zeballos, J.; Sebesvari, Z.; Rhyner, J.; Metz, M.; Bufon, V.B. Drought Risk Assessment of Sugarcane-Based Electricity Generation in the Rio dos Patos Basin, Brazil. Sustainability 2022, 14, 6219. https://doi.org/10.3390/su14106219
Campos Zeballos J, Sebesvari Z, Rhyner J, Metz M, Bufon VB. Drought Risk Assessment of Sugarcane-Based Electricity Generation in the Rio dos Patos Basin, Brazil. Sustainability. 2022; 14(10):6219. https://doi.org/10.3390/su14106219
Chicago/Turabian StyleCampos Zeballos, Jazmin, Zita Sebesvari, Jakob Rhyner, Markus Metz, and Vinicius Bof Bufon. 2022. "Drought Risk Assessment of Sugarcane-Based Electricity Generation in the Rio dos Patos Basin, Brazil" Sustainability 14, no. 10: 6219. https://doi.org/10.3390/su14106219
APA StyleCampos Zeballos, J., Sebesvari, Z., Rhyner, J., Metz, M., & Bufon, V. B. (2022). Drought Risk Assessment of Sugarcane-Based Electricity Generation in the Rio dos Patos Basin, Brazil. Sustainability, 14(10), 6219. https://doi.org/10.3390/su14106219

