A Fuzzy Multi-Criteria Method for Sustainable Ferry Operator Selection: A Case Study
Abstract
:1. Introduction
- (1)
- To the best of our knowledge, previous literature focused on: (i) ferry transport pricing [7] (ii) ferry transport safety [1], (iii) ferry transport fleet [2], and (iv) ferry network design problem [39], etc., but ignored the evaluation of ferry operators despite this being a complex MCDM issue. Naturally, this is the first paper that investigates the evaluation of ferry operators from a sustainability perspective.
- (2)
- In view of the superior performance of FTOPSIS in alternative solutions, it has been widely used in practice [40,41,42,43,44,45]. Again to the best of our knowledge, this is the first FAHP-EW-FTOPSIS-based MCDM technique proposed to select the best ferry operator in an attempt to extent the field of application of the FTOPSIS method. Moreover, we also build an effective integrated framework model for ferry operator evaluation for better implementation.
- (3)
- Evaluation criteria are significantly important for ferry operator selection. Given that there is currently no literature report on the evaluation index system for ferry operators. Thus, this is the first paper that constructs an evaluation index system for ferry operators based on the perspective of sustainability.
2. Literature Review
2.1. Method of Determining Criteria Weights
2.2. Application of TOPSIS Method
2.3. Ferry Operator Evaluation
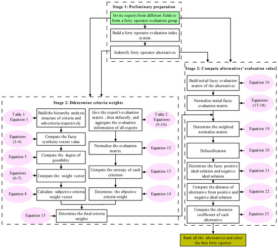
3. Methodology
3.1. Criteria Weight Determination Method
3.1.1. Fuzzy Analytic Hierarchy Process
- (1)
- Build the hierarchy analysis structure of criteria and sub-criteria respectively. The expert’s linguistic terms were transformed with the TFNs in Table 1 [81]. This paper uses the triangular fuzzy scale in the literature [81], because: (1) the scale has been widely used; (2) in the implementation process, the evaluation experts also unanimously selected this triangular fuzzy scale; (3) the triangular fuzzy scale can reflect the difference between the criteria degree of importance. Aggregate evaluation term of experts thus is given by Equation (1).
- (2)
- The fuzzy synthetic extent value of the -th object is given by
- (3)
- The degree of possibility of is given by
- (4)
- Let , then the weight vector is given by
- (5)
- Let denote subjective criteria weight, and the normalized subjective criteria weight vector is given by
3.1.2. Entropy Weight Method
- (1)
- Experts give the evaluation matrix according to the criteria performance of the alternatives, then de-fuzzify the obtained fuzzy matrix, and finally aggregate the evaluation information of all experts. Finally, a matrix with crisp values is obtained.
- (2)
- Normalize the matrix by the following equation:
- (3)
- The entropy of each criterion is given by
- (4)
- Let denote objective criteria ’s weight, which is determined by the following equation:
3.1.3. Comprehensive Criteria Weight
3.2. Fuzzy TOPSIS
- (1)
- Build initial fuzzy evaluation matrix of the alternatives.where , , , and .
- (2)
- Normalize initial fuzzy evaluation matrix
- (3)
- Determine the weighted normalize matrix
- (4)
- Defuzzification by the following equation:
- (5)
- Determine the fuzzy positive ideal solution and negative ideal solution , respectively.
- (6)
- The distance of alternative from positive and negative ideal solution , is computed by
- (7)
- Compute the closeness coefficient of each alternative bywhere , the larger the , the better the ranking of the alternatives.
3.3. Integrated Framework of Ferry Operator Evaluation
4. Discussion
4.1. Social Criteria (C1)
4.2. Flexibility Criteria (C2)
4.3. Economic Criteria (C3)
4.4. Management Criteria (C4)
4.5. Environmental Criteria (C5)
5. Case Study
5.1. Case Description
5.2. Criteria Weight
5.2.1. Determine Subjective Criteria Weight by FAHP
5.2.2. Determine Objective Criteria Weight by EW Method
5.2.3. Combine FAHP and EW Method
5.3. Determine the Alternative Rankings by Fuzzy TOPSIS
5.4. Sensitive Analysis
5.5. Management Recommendations
- (1)
- For decision makers, how to choose the decision preference parameter is still an important issue. Because decision parameter has an impact on the outcome, how to reduce the risk of decision failure due to inconsistent decision preference parameters requires further scrutiny. The decision maker can consider the best alternative that has little effect on the outcome due to changes in the decision preference parameter , because the most criteria performance of the best alternative is superior. The criteria performance of an alternative where weight changes have a large impact on the results can vary widely, and it is not recommended to choose such an alternative.
- (2)
- Regarding the evaluation index system of ferry operators, this paper constructs 5 criteria and 15 sub-criteria from the perspective of relevant literature and expert opinions. Since there are no previous literature reports on ferry operator evaluations, our criteria system may need to be justified in future studies.
- (3)
- In the MCDM approach, since experts have ambiguity about the criteria assessment, reducing this ambiguity will reduce the risk of failing to select the best ferry operator.
6. Conclusions
Author Contributions
Funding
Institutional Review Board Statement
Informed Consent Statement
Data Availability Statement
Acknowledgments
Conflicts of Interest
Appendix A
| Criteria | Experts | Social (C1) | Flexibility (C2) | Economic (C3) | Management (C4) | Environment (C5) |
|---|---|---|---|---|---|---|
| Social (C1) | E1 | (1, 1, 1) | (2, 5/2, 3) | (1, 1, 1) | (1/3, 2/5, 1/2) | (1/3, 2/5, 1/2) |
| E2 | (1, 1, 1) | (2/3, 1, 2) | (2/3, 1, 2) | (1/3, 2/5, 1/2) | ||
| E3 | (2/3, 1, 2) | (2/3, 1, 2) | (2/3, 1, 2) | (1, 3/2, 2) | ||
| E4 | (1, 1, 1) | (2/5, 1/2, 2/3) | (1/3, 2/5, 1/2) | (1/2, 1, 3/2) | ||
| E5 | (1/3, 2/5, 1/2) | (2/5, 1/2, 2/3) | (2/3, 1, 2) | (1/2, 1, 3/2) | ||
| Flexibility (C2) | E1 | (1/3, 2/5, 1/2) | (1, 1, 1) | (1/2, 2/3, 1) | (1/2, 2/3, 1) | (2, 5/2, 3) |
| E2 | (1, 1, 1) | (1/2, 2/3, 1) | (1/2, 2/3, 1) | (1/2, 1, 3/2) | ||
| E3 | (1/2, 1, 3/2) | (1, 1, 1) | (1/2, 2/3, 1) | (1/2, 1, 3/2) | ||
| E4 | (1,1,1) | (1, 1, 1) | (2/5, 1/2, 2/3) | (1/2, 1, 3/2) | ||
| E5 | (2, 5/2, 3) | (2/3, 1, 2) | (2/3, 1, 2) | (1/2, 1, 3/2) | ||
| Economic (C3) | E1 | (1, 1, 1) | (1, 3/2, 2) | (1, 1, 1) | (3/2, 2, 5/2) | (2/5, 1/2, 2/3) |
| E2 | (1/2, 1, 3/2) | (1, 3/2, 2) | (3/2, 2, 5/2) | (1, 1, 1) | ||
| E3 | (1/2, 1, 3/2) | (1, 1, 1) | (1, 3/2, 2) | (2/5, 1/2, 2/3) | ||
| E4 | (3/2, 2, 5/2) | (1, 1, 1) | (1/2, 1, 3/2) | (3/2, 2, 5/2) | ||
| E5 | (3/2, 2, 5/2) | (1/2, 1, 3/2) | (1/2, 1, 3/2) | (3/2, 2, 5/2) | ||
| Management (C4) | E1 | (2, 5/2, 3) | (1, 3/2, 2) | (2/5, 1/2, 2/3) | (1, 1, 1) | (2/3, 1, 2) |
| E2 | (1/2, 1, 3/2) | (1, 3/2, 2) | (2/5, 1/2, 2/3) | (2/3, 1, 2) | ||
| E3 | (1/2, 1, 3/2) | (1, 3/2, 2) | (1/2, 2/3, 1) | (1/2, 1, 3/2) | ||
| E4 | (2, 5/2, 3) | (3/2, 2, 5/2) | (2/3, 1, 2) | (1/2, 1, 3/2) | ||
| E5 | (1/2, 1, 3/2) | (1/2, 1, 3/2) | (2/3, 1, 2) | (1, 1, 1) | ||
| Environment (C5) | E1 | (2, 5/2, 3) | (1/3, 2/5, 1/2) | (3/2, 2, 5/2) | (1/2, 1, 3/2) | (1, 1, 1) |
| E2 | (2, 5/2, 3) | (2/3, 1, 2) | (1, 1, 1) | (1/2, 1, 3/2) | ||
| E3 | (1/2, 2/3, 1) | (2/3, 1, 2) | (3/2, 2, 5/2) | (2/3, 1, 2) | ||
| E4 | (2/3, 1, 2) | (2/3, 1, 2) | (2/5, 1/2, 2/3) | (2/3, 1, 2) | ||
| E5 | (2/3, 1, 2) | (2/3, 1, 2) | (2/5, 1/2, 2/3) | (1, 1, 1) |
| Sub-Criteria | Experts | Customer Satisfaction (C11) | Operator Reputation (C12) | Operator Development Plan (C13) |
|---|---|---|---|---|
| Customer satisfaction (C11) | E1 | (1, 1, 1) | (1/2, 1, 3/2) | (1, 1, 1) |
| E2 | (1/2, 1, 3/2) | (2/3, 1, 2) | ||
| E3 | (2/3, 1, 2) | (2/3, 1, 2) | ||
| E4 | (2/3, 1, 2) | (1/2, 2/3, 1) | ||
| E5 | (1, 3/2, 2) | (2/3, 1, 2) | ||
| Operator reputation (C12) | E1 | (2/3, 1,2) | (1, 1, 1) | (1/2, 1, 3/2) |
| E2 | (2/3, 1, 2) | (1/2, 1, 3/2) | ||
| E3 | (1/2, 1, 3/2) | (1, 3/2, 2) | ||
| E4 | (1/2, 1, 3/2) | (1, 3/2, 2) | ||
| E5 | (1/2, 2/3, 1) | (1/3, 2/5, 1/2) | ||
| Operator development plan (C13) | E1 | (1, 1, 1) | (2/3, 1, 2) | (1, 1, 1) |
| E2 | (1/2, 1, 3/2) | (2/3, 1, 2) | ||
| E3 | (1/2, 1, 3/2) | (1/2, 2/3, 1) | ||
| E4 | (1, 3/2, 2) | (1/2, 2/3, 1) | ||
| E5 | (1/2, 1, 3/2) | (2, 5/2, 3) |
| Sub-Criteria | Experts | Responsiveness (C21) | Ship Diversity (C22) | Informatization (C23) |
|---|---|---|---|---|
| Responsiveness (C21) | E1 | (1, 1, 1) | (1, 3/2, 2) | (2/3, 1, 2) |
| E2 | (1, 3/2, 2) | (2/3, 1, 2) | ||
| E3 | (1/2, 1, 3/2) | (2, 5/2, 3) | ||
| E4 | (1/2, 1, 3/2) | (2/7, 1/3, 2/5) | ||
| E5 | (2/5, 1/2, 2/3) | (2/3, 1, 2) | ||
| Ship diversity (C22) | E1 | (1/2, 2/3, 1) | (1, 1, 1) | (2/3, 1, 2) |
| E2 | (1/2, 2/3, 1) | (1/2, 2/3, 1) | ||
| E3 | (2/3, 1, 2) | (1/2, 2/3, 1) | ||
| E4 | (2/3, 1, 2) | (2, 5/2, 3) | ||
| E5 | (3/2, 2, 5/2) | (5/2, 3, 7/2) | ||
| Informatization (C23) | E1 | (1/2, 2/3, 1) | (2, 5/2, 3) | (1, 1, 1) |
| E2 | (1/2, 2/3, 1) | (1, 3/2, 2) | ||
| E3 | (1/3, 2/5, 1/2) | (1, 3/2, 2) | ||
| E4 | (5/2, 3, 7/2) | (1/3, 2/5, 1/2) | ||
| E5 | (1/2, 1, 3/2) | (2/7, 1/3, 2/5) |
| Sub-Criteria | Experts | Unit Transportation Cost (C31) | Occupancy Rate (C32) | Carrying Capacity (C33) |
|---|---|---|---|---|
| Unit transportation cost (C31) | E1 | (1, 1, 1) | (2/3, 1, 2) | (2/3,1, 2) |
| E2 | (2/3, 1, 2) | (2/3,1, 2) | ||
| E3 | (2/3, 1, 2) | (2/3, 1, 2) | ||
| E4 | (2/3, 1, 2) | (1/2, 2/3, 1) | ||
| E5 | (1, 3/2, 2) | (2/3, 1, 2) | ||
| Occupancy rate (C32) | E1 | (1/2, 1, 3/2) | (1, 1, 1) | (1/2, 1, 3/2) |
| E2 | (1/2, 1, 3/2) | (1/2, 1, 3/2) | ||
| E3 | (1/2, 1, 3/2) | (1, 3/2, 2) | ||
| E4 | (1/2, 1, 3/2) | (1, 3/2, 2) | ||
| E5 | (1/2, 2/3, 1) | (3/2, 2, 5/2) | ||
| Carrying capacity (C33) | E1 | (1/2, 1, 3/2) | (2/3, 1, 2) | (1, 1, 1) |
| E2 | (1/2, 1, 3/2) | (2/3, 1, 2) | ||
| E3 | (1/2, 1, 3/2) | (1/2, 2/3, 1) | ||
| E4 | (1, 3/2, 2) | (1/2, 2/3, 1) | ||
| E5 | (1/2, 1, 3/2) | (2/5, 1/2, 2/3) |
| Sub-Criteria | Experts | Emergency Management (C41) | Safety Management (C42) | Service Management (C43) |
|---|---|---|---|---|
| Emergency management (C41) | E1 | (1, 1, 1) | (1/2, 1, 3/2) | (2, 5/2, 3) |
| E2 | (1/2, 1, 3/2) | (2/5, 1/2, 2/3) | ||
| E3 | (2/3, 1, 2) | (2/3, 1, 2) | ||
| E4 | (2/3, 1, 2) | (2/3, 1, 2) | ||
| E5 | (2/3, 1, 2) | (1, 1, 1) | ||
| Safety management (C42) | E1 | (2/3, 1, 2) | (1, 1, 1) | (2/5, 1/2, 2/3) |
| E2 | (2/3, 1, 2) | (2/5, 1/2, 2/3) | ||
| E3 | (1/2, 1, 3/2) | (2, 5/2, 3) | ||
| E4 | (1/2, 1, 3/2) | (2, 5/2, 3) | ||
| E5 | (1/2, 1, 3/2) | (1/2, 2/3, 1) | ||
| Service management (C43) | E1 | (3/2, 2, 5/2) | (1/3, 2/5, 1/2) | (1, 1, 1) |
| E2 | (3/2, 2, 5/2) | (3/2, 2, 5/2) | ||
| E3 | (1/2, 1, 3/2) | (1, 3/2, 2) | ||
| E4 | (1/2, 1, 3/2) | (1/3, 2/5, 1/2) | ||
| E5 | (1, 1, 1) | (1/3, 2/5, 1/2) |
| Sub-Criteria | Experts | Carbon Emissions (C51) | The Impact of Ships on the Environment (C52) | Energy Saving Measures (C53) |
|---|---|---|---|---|
| Carbon emissions (C51) | E1 | (1, 1, 1) | (2/3, 1, 2) | (1, 3/2, 2) |
| E2 | (1/2, 2/3, 1) | (1, 3/2, 2) | ||
| E3 | (2/5, 1/2, 2/3) | (1/3, 2/5, 1/2) | ||
| E4 | (2/3, 1, 2) | (1/2, 1, 3/2) | ||
| E5 | (2/3, 1, 2) | (1/2, 1, 3/2) | ||
| The impact of ships on the environment (C52) | E1 | (1/2, 1, 3/2) | (1, 1, 1) | (1, 1, 1) |
| E2 | (1, 3/2, 2) | (1/2, 1, 3/2) | ||
| E3 | (3/2, 2, 5/2) | (1/2, 1, 3/2) | ||
| E4 | (1/2, 1, 3/2) | (2/3, 1, 2) | ||
| E5 | (1/2, 1, 3/2) | (2/3, 1, 2) | ||
| Energy saving measures (C53) | E1 | (1/2, 2/3, 1) | (1, 1, 1) | (1, 1, 1) |
| E2 | (1/2, 2/3, 1) | (2/3, 1, 2) | ||
| E3 | (2, 5/2, 3) | (2/3, 1, 2) | ||
| E4 | (2/3, 1, 2) | (1/2, 1, 3/2) | ||
| E5 | (2/3, 1, 2) | (1/2, 1, 3/2) |
| Experts | Ai | C11 | C12 | C13 | C21 | C22 | C23 | C31 | C32 | C33 | C41 | C42 | C43 | C51 | C52 | C53 |
|---|---|---|---|---|---|---|---|---|---|---|---|---|---|---|---|---|
| E1 | A1 | 93% | H | VH | H | G | VH | 359.57 | 62% | H | G | H | H | L | G | VH |
| A2 | 96% | VH | G | H | H | L | 342.48 | 58% | L | G | H | G | L | L | H | |
| A3 | 94% | VH | H | G | H | H | 374.23 | 53% | H | H | G | H | G | VL | H | |
| A4 | 98% | H | H | VH | G | G | 328.85 | 61% | H | G | L | H | VL | L | H | |
| E2 | A1 | 93% | H | H | H | G | G | 359.57 | 62% | G | VH | G | VH | L | G | VH |
| A2 | 96% | G | H | L | G | H | 342.48 | 58% | L | L | VH | G | L | L | VH | |
| A3 | 94% | L | VH | G | G | VH | 374.23 | 53% | G | H | G | G | L | G | H | |
| A4 | 98% | H | H | H | G | G | 328.85 | 61% | H | L | H | H | VL | G | G | |
| E3 | A1 | 93% | VH | G | G | H | G | 359.57 | 62% | G | G | H | H | L | VL | G |
| A2 | 96% | VH | H | H | VH | L | 342.48 | 58% | L | G | H | G | VL | L | H | |
| A3 | 94% | H | G | G | H | H | 374.23 | 53% | L | H | H | G | G | VL | G | |
| A4 | 98% | VH | H | G | VH | G | 328.85 | 61% | H | G | L | G | VL | VL | H | |
| E4 | A1 | 93% | G | VH | VH | G | L | 359.57 | 62% | L | G | H | H | L | G | VH |
| A2 | 96% | VH | G | G | H | L | 342.48 | 58% | L | L | L | H | L | G | H | |
| A3 | 94% | G | G | G | G | H | 374.23 | 53% | G | H | G | VH | L | VL | VH | |
| A4 | 98% | H | H | G | VH | L | 328.85 | 61% | G | H | L | VH | VL | L | H | |
| E5 | A1 | 93% | G | G | VH | G | L | 359.57 | 62% | VH | VH | VH | G | VL | G | G |
| A2 | 96% | VH | G | H | L | G | 342.48 | 58% | G | H | G | G | L | L | H | |
| A3 | 94% | G | H | VH | G | H | 374.23 | 53% | H | H | G | H | VL | G | G | |
| A4 | 98% | H | G | G | G | H | 328.85 | 61% | G | H | H | G | L | G | G |
| Ai | C1 | C2 | C3 | C4 | C5 | Ai | C1 | C2 | C3 | C4 | C5 | Ai | C1 | C2 | C3 | C4 | C5 | |||
|---|---|---|---|---|---|---|---|---|---|---|---|---|---|---|---|---|---|---|---|---|
| E1 | A1 | H | H | H | L | H | E2 | A1 | H | H | G | L | H | E3 | A1 | G | VH | G | VH | VH |
| A2 | H | G | VH | G | VH | A2 | H | G | VH | H | L | A2 | H | L | G | G | G | |||
| A3 | VH | H | G | G | H | A3 | G | L | G | G | H | A3 | G | H | G | VH | L | |||
| A4 | VH | G | H | G | G | A4 | G | VH | H | H | G | A4 | L | L | H | G | H | |||
| E4 | A1 | L | VH | G | H | VH | E5 | A1 | H | G | VH | H | VH | |||||||
| A2 | G | H | G | H | G | A2 | VH | L | G | H | G | |||||||||
| A3 | G | G | VL | H | L | A3 | H | L | VH | G | G | |||||||||
| A4 | H | H | L | L | L | A4 | G | VL | H | VH | VH |
References
- Della, R.H.; Lirn, T.-C.; Shang, K.-C. The study of safety behavior in ferry transport. Saf. Sci. 2020, 131, 104912. [Google Scholar] [CrossRef]
- Kurić, M.; Maraš, V.; Davidović, T.; Radonjić, A. Optimal allocating and sizing of passenger ferry fleet in maritime transport. Res. Transp. Econ. 2021, 90, 100868. [Google Scholar]
- Reddy, N.P.; Zadeh, M.K.; Thieme, C.A.; Skjetne, R.; Sorensen, A.J.; Aanondsen, S.A.; Breivik, M.; Eide, E. Zero-Emission Autonomous Ferries for Urban Water Transport: Cheaper, Cleaner Alternative to Bridges and Manned Vessels. IEEE Electrif. Mag. 2019, 7, 32–45. [Google Scholar] [CrossRef]
- Gan, G.-Y.; Chung, C.-C.; Lee, H.-S.; Wang, S.W. Exploring the critical success factor to the ferry transport service in short sea shipping. Int. J. Shipp. Transp. Logist. 2017, 9, 304–322. [Google Scholar] [CrossRef]
- Kim, J.; Kim, H. Evaluation of the Efficiency of Maritime Transport Using a Network Slacks-Based Measure (SBM) Approach: A Case Study on the Korean Coastal Ferry Market. Sustainability 2021, 13, 6094. [Google Scholar] [CrossRef]
- Odeck, J.; Høyem, H. The impact of competitive tendering on operational costs and market concentration in public transport: The Norwegian car ferry services. Res. Transp. Econ. 2020, 90, 100883. [Google Scholar] [CrossRef]
- Cheng, H.; Xu, S.X.; Huang, G.Q.; Shao, S.; Xu, G. Optimal pricing for ferry services with a new entrant: A game-theoretic perspective. Transp. A: Transp. Sci. 2021, 1–30. [Google Scholar] [CrossRef]
- Kumar, A.; Sah, B.; Singh, A.R.; Deng, Y.; He, X.; Kumar, P.; Bansal, R.C. A review of multi criteria decision making (MCDM) towards sustainable renewable energy development. Renew. Sustain. Energy Rev. 2017, 69, 596–609. [Google Scholar] [CrossRef]
- Saraswat, S.; Digalwar, A.K.; Yadav, S.; Kumar, G. MCDM and GIS based modelling technique for assessment of solar and wind farm locations in India. Renew. Energy 2021, 169, 865–884. [Google Scholar] [CrossRef]
- Zhao, H.; Guo, S.; Zhao, H. Comprehensive assessment for battery energy storage systems based on fuzzy-MCDM considering risk preferences. Energy 2019, 168, 450–461. [Google Scholar] [CrossRef]
- Feng, J.; Xu, S.X.; Xu, G.; Cheng, H. An integrated decision-making method for locating parking centers of recyclable waste transportation vehicles. Transp. Res. Part. E: Logist. Transp. Rev. 2021, 157, 102569. [Google Scholar] [CrossRef]
- Lin, M.; Huang, C.; Xu, Z. MULTIMOORA based MCDM model for site selection of car sharing station under picture fuzzy environment. Sustain. Cities Soc. 2019, 53, 101873. [Google Scholar] [CrossRef]
- Ulutaş, A.; Karakuş, C.B.; Topal, A. Location selection for logistics center with fuzzy SWARA and CoCoSo methods. J. Intell. Fuzzy Syst. 2020, 38, 4693–4709. [Google Scholar] [CrossRef]
- Carpitella, S.; Mzougui, I.; Benítez, J.; Carpitella, F.; Certa, A.; Izquierdo, J.; La Cascia, M. A risk evaluation framework for the best maintenance strategy: The case of a marine salt manufacture firm. Reliab. Eng. Syst. Saf. 2020, 205, 107265. [Google Scholar] [CrossRef] [PubMed]
- Chatterjee, K.; Zavadskas, E.K.; Tamošaitienė, J.; Adhikary, K.; Kar, S. A Hybrid MCDM Technique for Risk Management in Construction Projects. Symmetry 2018, 10, 46. [Google Scholar] [CrossRef] [Green Version]
- Guo, S.; Zhang, W.; Gao, X. Business Risk Evaluation of Electricity Retail Company in China Using a Hybrid MCDM Method. Sustainability 2020, 12, 2040. [Google Scholar] [CrossRef] [Green Version]
- Wang, Z.-C.; Ran, Y.; Chen, Y.; Yang, X.; Zhang, G. Group risk assessment in failure mode and effects analysis using a hybrid probabilistic hesitant fuzzy linguistic MCDM method. Expert Syst. Appl. 2021, 188, 116013. [Google Scholar] [CrossRef]
- Mohammed, A.; Harris, I.; Govindan, K. A hybrid MCDM-FMOO approach for sustainable supplier selection and order allocation. Int. J. Prod. Econ. 2019, 217, 171–184. [Google Scholar] [CrossRef]
- Orji, I.J.; Ojadi, F. Investigating the COVID-19 pandemic’s impact on sustainable supplier selection in the Nigerian manufacturing sector. Comput. Ind. Eng. 2021, 160, 107588. [Google Scholar] [CrossRef]
- Shang, Z.; Yang, X.; Barnes, D.; Wu, C. Supplier selection in sustainable supply chains: Using the integrated BWM, fuzzy Shannon entropy, and fuzzy MULTIMOORA methods. Expert Syst. Appl. 2022, 195, 116567. [Google Scholar] [CrossRef]
- Stević, Ž.; Pamucar, D.; Puška, A.; Chatterjee, P. Sustainable supplier selection in healthcare industries using a new MCDM method: Measurement of alternatives and ranking according to COmpromise solution (MARCOS). Comput. Ind. Eng. 2020, 140, 106231. [Google Scholar] [CrossRef]
- Zadeh, L.A. Fuzzy Sets. Inf. Control 1965, 8, 338–353. [Google Scholar] [CrossRef] [Green Version]
- Ho, J.Y.; Ooi, J.; Wan, Y.K.; Andiappan, V. Synthesis of wastewater treatment process (WWTP) and supplier selection via Fuzzy Analytic Hierarchy Process (FAHP). J. Clean. Prod. 2021, 314, 128104. [Google Scholar] [CrossRef]
- Feng, J.; Xu, S.X.; Li, M. A novel multi-criteria decision-making method for selecting the site of an electric-vehicle charging station from a sustainable perspective. Sustain. Cities Soc. 2020, 65, 102623. [Google Scholar] [CrossRef]
- Paul, T.K.; Pal, M.; Jana, C. Portfolio selection as a multicriteria group decision making in Pythagorean fuzzy environment with GRA and FAHP framework. Int. J. Intell. Syst. 2021, 37, 478–515. [Google Scholar] [CrossRef]
- Fard, M.B.; Hamidi, D.; Ebadi, M.; Alavi, J.; Mckay, G. Optimum landfill site selection by a hybrid multi-criteria and multi-Agent decision-making method in a temperate and humid climate: BWM-GIS-FAHP-GT. Sustain. Cities Soc. 2021, 79, 103641. [Google Scholar] [CrossRef]
- Lee, H.C.; Chang, C.-T. Comparative analysis of MCDM methods for ranking renewable energy sources in Taiwan. Renew. Sustain. Energy Rev. 2018, 92, 883–896. [Google Scholar] [CrossRef]
- Dang, R.; Li, X.; Li, C.; Xu, C. A MCDM framework for site selection of island photovoltaic charging station based on new criteria identification and a hybrid fuzzy approach. Sustain. Cities Soc. 2021, 74, 103230. [Google Scholar] [CrossRef]
- Omidi, L.; Salehi, V.; Zakerian, S.; Saraji, J.N. Assessing the influence of safety climate-related factors on safety performance using an Integrated Entropy-TOPSIS Approach. J. Ind. Prod. Eng. 2021, 39, 73–82. [Google Scholar] [CrossRef]
- Zavadskas, E.K.; Podvezko, V. Integrated determination of objective criteria weights in MCDM. Int. J. Inf. Technol. Decis. Mak. 2016, 15, 267–283. [Google Scholar] [CrossRef]
- Liang, Y.; Wang, H.; Zhao, X. Analysis of factors affecting economic operation of electric vehicle charging station based on DEMATEL-ISM. Comput. Ind. Eng. 2021, 163, 107818. [Google Scholar] [CrossRef]
- Foroozesh, F.; Monavari, S.M.; Salmanmahiny, A.; Robati, M.; Rahimi, R. Assessment of sustainable urban development based on a hybrid decision-making approach: Group fuzzy BWM, AHP, and TOPSIS–GIS. Sustain. Cities Soc. 2021, 76, 103402. [Google Scholar] [CrossRef]
- Khan, M.J.; Ali, M.I.; Kumam, P.; Kumam, W.; Aslam, M.; Alcantud, J.C.R. Improved generalized dissimilarity measure-based VIKOR method for Pythagorean fuzzy sets. Int. J. Intell. Syst. 2021, 37, 1807–1845. [Google Scholar] [CrossRef]
- Li, P.; Xu, Z.; Wei, C.; Bai, Q.; Liu, J. A novel PROMETHEE method based on GRA-DEMATEL for PLTSs and its application in selecting renewable energies. Inf. Sci. 2021, 589, 142–161. [Google Scholar] [CrossRef]
- Rani, P.; Mishra, A.R. Fermatean fuzzy Einstein aggregation operators-based MULTIMOORA method for electric vehicle charging station selection. Expert Syst. Appl. 2021, 182, 115267. [Google Scholar] [CrossRef]
- Mishra, A.R.; Liu, P.; Rani, P. COPRAS method based on interval-valued hesitant Fermatean fuzzy sets and its application in selecting desalination technology. Appl. Soft Comput. 2022, 119, 108570. [Google Scholar] [CrossRef]
- Chen, W.; Goh, M.; Zou, Y. Logistics provider selection for omni-channel environment with fuzzy axiomatic design and extended regret theory. Appl. Soft Comput. 2018, 71, 353–363. [Google Scholar] [CrossRef]
- Zahid, K.; Akram, M.; Kahraman, C. A new ELECTRE-based method for group decision-making with complex spherical fuzzy information. Knowl. Based Syst. 2022, 243. [Google Scholar] [CrossRef]
- Bell, M.G.; Pan, J.-J.; Teye, C.; Cheung, K.-F.; Perera, S. An entropy maximizing approach to the ferry network design problem. Transp. Res. Part B Methodol. 2019, 132, 15–28. [Google Scholar] [CrossRef]
- Husain, Z.; Maqbool, A.; Haleem, A.; Pathak, R.D.; Samson, D. Analyzing the business models for circular economy implementation: A fuzzy TOPSIS approach. Oper. Manag. Res. 2021, 14, 256–271. [Google Scholar] [CrossRef]
- Noori, A.; Bonakdari, H.; Hassaninia, M.; Morovati, K.; Khorshidi, I.; Noori, A.; Gharabaghi, B. A reliable GIS-based FAHP-FTOPSIS model to prioritize urban water supply management scenarios: A case study in semi-arid climate. Sustain. Cities Soc. 2022, 81, 103846. [Google Scholar] [CrossRef]
- Rafi, S.; Akbar, M.A.; Yu, W.; Alsanad, A.; Gumaei, A.; Sarwar, M.U. Exploration of DevOps testing process capabilities: An ISM and fuzzy TOPSIS analysis. Appl. Soft Comput. 2021, 116, 108377. [Google Scholar] [CrossRef]
- RazaviToosi, S.L.; Samani, J.M.V. A Fuzzy Group Decision Making Framework Based on ISM-FANP-FTOPSIS for Evaluating Watershed Management Strategies. Water Resour. Manag. 2019, 33, 5169–5190. [Google Scholar] [CrossRef]
- Solangi, Y.A.; Longsheng, C.; Shah, S.A.A. Assessing and overcoming the renewable energy barriers for sustainable development in Pakistan: An integrated AHP and fuzzy TOPSIS approach. Renew. Energy 2021, 173, 209–222. [Google Scholar] [CrossRef]
- Valmohammadi, C.; Razi, F.F.; Einy, F. Six Sigma Project Selection Using the Hybrid Approach FAHP-FTO and Grey Relational Analysis Model. IEEE Eng. Manag. Rev. 2021, 49, 134–146. [Google Scholar] [CrossRef]
- Alimohammadlou, M.; Khoshsepehr, Z. Investigating organizational sustainable development through an integrated method of interval-valued intuitionistic fuzzy AHP and WASPAS. Environ. Dev. Sustain. 2021, 24, 2193–2224. [Google Scholar] [CrossRef]
- Kumar, S.; Raut, R.D.; Nayal, K.; Kraus, S.; Yadav, V.S.; Narkhede, B.E. To identify industry 4.0 and circular economy adoption barriers in the agriculture supply chain by using ISM-ANP. J. Clean. Prod. 2021, 293, 126023. [Google Scholar] [CrossRef]
- Dawood, K.A.; Sharif, K.Y.; Ghani, A.A.; Zulzalil, H.; Zaidan, A.; Zaidan, B. Towards a unified criteria model for usability evaluation in the context of open source software based on a fuzzy Delphi method. Inf. Softw. Technol. 2020, 130, 106453. [Google Scholar] [CrossRef]
- Mohandes, S.R.; Sadeghi, H.; Fazeli, A.; Mahdiyar, A.; Hosseini, M.R.; Arashpour, M.; Zayed, T. Causal analysis of accidents on construction sites: A hybrid fuzzy Delphi and DEMATEL approach. Saf. Sci. 2022, 151, 105730. [Google Scholar] [CrossRef]
- Gabus, A.; Fontela, E. World Problems, an Invitation to Further thought within the Framework of DEMATEL; Battelle Geneva Research Center: Geneva, Switzerland, 1972; pp. 1–8. [Google Scholar]
- Kilic, H.S.; Demirci, A.E.; Delen, D. An integrated decision analysis methodology based on IF-DEMATEL and IF-ELECTRE for personnel selection. Decis. Support. Syst. 2020, 137, 113360. [Google Scholar] [CrossRef]
- Narayanamoorthy, S.; Ramya, L.; Kalaiselvan, S.; Kureethara, J.V.; Kang, D. Use of DEMATEL and COPRAS method to select best alternative fuel for control of impact of greenhouse gas emissions. Socio-Econ. Plan. Sci. 2021, 76, 100996. [Google Scholar] [CrossRef]
- Wan, S.-P.; Xu, G.-L.; Dong, J.-Y. Supplier selection using ANP and ELECTRE II in interval 2-tuple linguistic environment. Inf. Sci. 2017, 385–386, 19–38. [Google Scholar] [CrossRef]
- Mistarihi, M.Z.; Okour, R.A.; Mumani, A.A. An integration of a QFD model with Fuzzy-ANP approach for determining the importance weights for engineering characteristics of the proposed wheelchair design. Appl. Soft Comput. 2020, 90, 106136. [Google Scholar] [CrossRef]
- Mokarram, M.; Pourghasemi, H.R.; Mokarram, M.J. A multi-criteria GIS-based model for wind farm site selection with the least impact on environmental pollution using the OWA-ANP method. Environ. Sci. Pollut. Res. 2022, 1–22. [Google Scholar] [CrossRef]
- Ghosh, S.; Das Chatterjee, N.; Dinda, S. Urban ecological security assessment and forecasting using integrated DEMATEL-ANP and CA-Markov models: A case study on Kolkata Metropolitan Area, India. Sustain. Cities Soc. 2021, 68, 102773. [Google Scholar] [CrossRef]
- Ke, L.; Furuya, K.; Luo, S. Case comparison of typical transit-oriented-development stations in Tokyo district in the context of sustainability: Spatial visualization analysis based on FAHP and GIS. Sustain. Cities Soc. 2021, 68, 102788. [Google Scholar] [CrossRef]
- Kabir, G.; Ahmed, S.K.; Aalirezaei, A.; Ng, K.T.W. Benchmarking Canadian solid waste management system integrating fuzzy analytic hierarchy process (FAHP) with efficacy methods. Environ. Sci. Pollut. Res. 2022, 1–11. [Google Scholar] [CrossRef]
- Kang, X.; Duan, P.; Li, S. Hyperspectral image visualization with edge-preserving filtering and principal component analysis. Inf. Fusion 2019, 57, 130–143. [Google Scholar] [CrossRef]
- Li, Z.; Luo, Z.; Wang, Y.; Fan, G.; Zhang, J. Suitability evaluation system for the shallow geothermal energy implementation in region by Entropy Weight Method and TOPSIS method. Renew. Energy 2021, 184, 564–576. [Google Scholar] [CrossRef]
- Song, W.; Zhu, Y.; Zhao, Q. Analyzing barriers for adopting sustainable online consumption: A rough hierarchical DEMATEL method. Comput. Ind. Eng. 2020, 140, 106279. [Google Scholar] [CrossRef]
- Huang, W.; Shuai, B.; Sun, Y.; Wang, Y.; Antwi, E. Using entropy-TOPSIS method to evaluate urban rail transit system operation performance: The China case. Transp. Res. Part A Policy Pract. 2018, 111, 292–303. [Google Scholar] [CrossRef]
- Suneesh, E.; Sivapragash, M. Multi-response optimisation of micro-milling performance while machining a novel magnesium alloy and its alumina composites. Measurement 2020, 168, 108345. [Google Scholar] [CrossRef]
- Feng, J. Wind farm site selection from the perspective of sustainability: A novel satisfaction degree-based fuzzy axiomatic design approach. Int. J. Energy Res. 2020, 45, 1097–1127. [Google Scholar] [CrossRef]
- Hwang, C.-L.; Yoon, K. Methods for multiple attribute decision making. In Multiple Attribute decision Making; Springer: Berlin/Heidelberg, Germany, 1981; pp. 58–191. [Google Scholar]
- Tayyab, M.; Sarkar, B. An interactive fuzzy programming approach for a sustainable supplier selection under textile supply chain management. Comput. Ind. Eng. 2021, 155, 107164. [Google Scholar] [CrossRef]
- Sang, X.; Yu, X.; Chang, C.-T.; Liu, X. Electric bus charging station site selection based on the combined DEMATEL and PROMETHEE-PT framework. Comput. Ind. Eng. 2022, 168, 108116. [Google Scholar] [CrossRef]
- Topal, S.; Atasoylu, E. A Fuzzy Risk Assessment Model for Small Scale Construction Work. Sustainability 2022, 14, 4442. [Google Scholar] [CrossRef]
- Chen, C.-T. Extensions of the TOPSIS for group decision-making under fuzzy environment. Fuzzy Sets Syst. 2000, 114, 1–9. [Google Scholar] [CrossRef]
- Ervural, B.C.; Zaim, S.; Demirel, O.F.; Aydin, Z.; Delen, D. An ANP and fuzzy TOPSIS-based SWOT analysis for Turkey’s energy planning. Renew. Sustain. Energy Rev. 2018, 82, 1538–1550. [Google Scholar] [CrossRef]
- Gupta, H. Assessing organizations performance on the basis of GHRM practices using BWM and Fuzzy TOPSIS. J. Environ. Manag. 2018, 226, 201–216. [Google Scholar] [CrossRef]
- Gündoğdu, F.K.; Kahraman, C. Spherical fuzzy sets and spherical fuzzy TOPSIS method. J. Intell. Fuzzy Syst. 2019, 36, 337–352. [Google Scholar] [CrossRef]
- Rani, P.; Mishra, A.R.; Mardani, A.; Cavallaro, F.; Alrasheedi, M.; Alrashidi, A. A novel approach to extended fuzzy TOPSIS based on new divergence measures for renewable energy sources selection. J. Clean. Prod. 2020, 257, 120352. [Google Scholar] [CrossRef]
- Sagnak, M.; Berberoglu, Y.; Memis, İ.; Yazgan, O. Sustainable collection center location selection in emerging economy for electronic waste with fuzzy Best-Worst and fuzzy TOPSIS. Waste Manag. 2021, 127, 37–47. [Google Scholar] [CrossRef] [PubMed]
- Bilgili, F.; Zarali, F.; Ilgün, M.F.; Dumrul, C.; Dumrul, Y. The evaluation of renewable energy alternatives for sustainable development in Turkey using intuitionistic fuzzy-TOPSIS method. Renew. Energy 2022, 189, 1443–1458. [Google Scholar] [CrossRef]
- Lazim, A.; Wahab, N. A fuzzy decision making approach in evaluating ferry service quality. Manag. Res. Pract. 2010, 2, 94–107. [Google Scholar]
- Lo, H.K.; An, K.; Lin, W.-h. Ferry service network design under demand uncertainty. Transp. Res. Part E Logist. Transp. Rev. 2013, 59, 48–70. [Google Scholar] [CrossRef]
- Huang, S.T.; Shang, K.C.; Su, C.M.; Chang, K.Y.; Tzeng, Y.T. Applying QFD to assess quality of short sea shipping: An empirical study on Cross-Strait high-speed ferry service between Taiwan and Mainland China. Int. J. Shipp. Transp. Logist. 2020, 12, 284–306. [Google Scholar] [CrossRef]
- Chu, X.; Shao, S.; Xu, S.X.; Kang, K. Data-driven ferry network design with candidate service arcs: The case of Zhuhai Islands in China. Marit. Policy Manag. 2020, 47, 598–614. [Google Scholar] [CrossRef]
- Aslaksen, I.E.; Svanberg, E.; Fagerholt, K.; Johnsen, L.C.; Meisel, F. A combined dial-a-ride and fixed schedule ferry service for coastal cities. Transp. Res. Part A Policy Pract. 2021, 153, 306–325. [Google Scholar] [CrossRef]
- Kahraman, C.; Ertay, T.; Büyüközkan, G. A fuzzy optimization model for QFD planning process using analytic network approach. Eur. J. Oper. Res. 2006, 171, 390–411. [Google Scholar] [CrossRef]




| Linguistic Scales | Triangular Fuzzy Scale | Triangular Fuzzy Reciprocal Scale |
|---|---|---|
| Equal importance | (1, 1, 1) | (1, 1, 1) |
| Weak importance | (1/2, 1, 3/2) | (2/3, 1, 2) |
| Weakly more importance | (1, 3/2, 2) | (1/2, 2/3, 1) |
| More importance | (3/2, 2, 5/2) | (2/5, 1/2, 2/3) |
| Strongly more importance | (2, 5/2, 3) | (1/3, 2/5, 1/2) |
| Absolutely more importance | (5/2, 3, 7/2) | (2/7, 1/3, 2/5) |
| Linguistic Terms | Very High (VH) | High (H) | General (G) | Low (L) | Very low (VL) |
|---|---|---|---|---|---|
| TFNs | (0.8, 0.9, 1.0) | (0.6, 0.7, 0.9) | (0.4, 0.5, 0.7) | (0.2, 0.3, 0.5) | (0, 0.1, 0.3) |
| Experts | Fields | Age | Education | Work Experience | Professional Title | Experts’ Weight |
|---|---|---|---|---|---|---|
| E1 | Economy | 60 | Ph. D. | 36 | Senior engineer | 0.25 |
| E2 | Economy | 39 | Master | 17 | Engineer | 0.15 |
| E3 | College | 56 | Ph. D. | 30 | Professor | 0.25 |
| E4 | College | 43 | Ph. D. | 15 | Assistant professor | 0.15 |
| E5 | Environment | 57 | Master | 35 | Senior engineer | 0.2 |
| Criteria | Society (C1) | Flexibility (C2) | Economic (C3) | Management (C4) | Environment (C5) |
|---|---|---|---|---|---|
| Society (C1) | (1, 1, 1) | (1.03, 1.26, 1.65) | (0.66, 0.83, 1.28) | (0.53, 0.76, 1.4) | (0.56, 0.89, 1.23) |
| Flexibility (C2) | (0.91, 1.15, 1.40) | (1, 1, 1) | (0.73, 0.87, 1.2) | (0.52, 0.71, 1.15) | (0.88, 1.38, 1.88) |
| Economic (C3) | (0.98, 1.35, 1.73) | (0.9, 1.2, 1.5) | (1, 1, 1) | (1.03, 1.53, 2.03) | (0.88, 1.1, 1.36) |
| Management (C4) | (1.10, 1.6, 2.10) | (0.98, 1.48, 1.98) | (0.52, 0.72, 1.22) | (1, 1, 1) | (0.67, 1, 1.6) |
| Environment (C5) | (1.16, 1.52, 2.15) | (0.58, 0.85, 1.63) | (1.04, 1.33, 1.63) | (0.67, 1, 1.6) | (1, 1, 1) |
| Sub-Criteria | Customer Satisfaction (C11) | Operator Reputation (C12) | Operator Development Plan (C13) |
|---|---|---|---|
| Customer satisfaction (C11) | (1, 1, 1) | (0.67, 1.10, 1.80) | (0.73, 0.95, 1.60) |
| Operator reputation (C12) | (0.57, 0.93, 1.60) | (1, 1, 1) | (0.67, 1.08, 1.50) |
| Operator development plan (C13) | (0.70, 1.08, 1.45) | (0.87, 01.17, 1.80) | (1, 1, 1) |
| Sub-Criteria | Responsiveness (C21) | Ship Diversity (C22) | Informatization (C23) |
|---|---|---|---|
| Responsiveness (C21) | (1, 1, 1) | (0.68, 1.1, 1.53) | (0.94, 1.28, 2.01) |
| Ship diversity (C22) | (0.77, 1.07, 1.7) | (1, 1, 1) | (1.17, 1.49, 2.05) |
| Informatization (C23) | (0.76, 1.02, 1.35) | (1.01, 1.35, 1.71) | (1, 1, 1) |
| Sub-Criteria | Unit Transportation Cost (C31) | Occupancy Rate (C32) | Carrying Capacity (C33) |
|---|---|---|---|
| Unit transportation cost (C31) | (1, 1, 1) | (0.73, 1.1, 2) | (0.64, 0.95, 1.85) |
| Occupancy rate (C32) | (0.5, 0.93, 1.4) | (1, 1, 1) | (0.9, 1.4, 1.9) |
| Carrying capacity (C33) | (0.58, 1.08, 1.58) | (0.55, 0.77, 1.33) | (1, 1, 1) |
| Sub-Criteria | Emergency Management (C41) | Safety Management (C42) | Service Management (C43) |
|---|---|---|---|
| Emergency management (C41) | (1, 1, 1) | (0.6, 1, 1.8) | (1.03, 1.3, 1.85) |
| Safety management (C42) | (0.57, 1,1.7) | (1, 1, 1) | (1.06, 1.33, 1.67) |
| Service management (C43) | (1, 1.4, 1.8) | (0.68, 0.92, 1.18) | (1, 1, 1) |
| Sub-Criteria | Carbon Emissions (C51) | The Impact of Ships on Environment (C52) | Energy Saving Measures (C53) |
|---|---|---|---|
| Carbon emissions (C51) | (1, 1, 1) | (0.58, 0.83, 1.52) | (0.66, 1.05, 1.45) |
| The impact of ships on the environment (C52) | (0.83, 1.33, 1.83) | (1, 1, 1) | (0.68, 1, 1.55) |
| Energy saving measures (C53) | (0.93, 1.24, 1.85) | (0.68, 1, 1.58) | (1, 1, 1) |
| Criteria | Weight | Sub-Criteria | Local Weight | Global Weight |
|---|---|---|---|---|
| C1 | 0.1724 | C11 | 0.3295 | 0.0568 |
| C12 | 0.3245 | 0.0560 | ||
| C13 | 0.3460 | 0.0597 | ||
| C2 | 0.1839 | C21 | 0.3288 | 0.0605 |
| C22 | 0.3468 | 0.0638 | ||
| C23 | 0.3244 | 0.0596 | ||
| C3 | 0.2236 | C31 | 0.3346 | 0.0748 |
| C32 | 0.3544 | 0.0792 | ||
| C33 | 0.3111 | 0.0696 | ||
| C4 | 0.2114 | C41 | 0.3321 | 0.0702 |
| C42 | 0.3350 | 0.0708 | ||
| C43 | 0.3329 | 0.0704 | ||
| C5 | 0.2087 | C51 | 0.3073 | 0.0641 |
| C52 | 0.3501 | 0.0731 | ||
| C53 | 0.3426 | 0.0715 |
| Criteria | Weight | Sub-Criteria | Local Weight | Global Weight |
|---|---|---|---|---|
| C1 | 0.2603 | C11 | 0.3905 | 0.1017 |
| C12 | 0.346 | 0.0901 | ||
| C13 | 0.2635 | 0.0686 | ||
| C2 | 0.1886 | C21 | 0.3874 | 0.0731 |
| C22 | 0.27 | 0.0509 | ||
| C23 | 0.3426 | 0.0646 | ||
| C3 | 0.1981 | C31 | 0.3805 | 0.0754 |
| C32 | 0.3183 | 0.0631 | ||
| C33 | 0.3012 | 0.0596 | ||
| C4 | 0.1651 | C41 | 0.3818 | 0.0630 |
| C42 | 0.3308 | 0.0546 | ||
| C43 | 0.2874 | 0.0474 | ||
| C5 | 0.1879 | C51 | 0.2985 | 0.0561 |
| C52 | 0.2753 | 0.0517 | ||
| C53 | 0.4262 | 0.0801 |
| Criteria | Weight | Sub-Criteria | Local Weight | Global Weight | |
|---|---|---|---|---|---|
| 0.6 | C1 | 0.2075 | C11 | 0.3539 | 0.0735 |
| C12 | 0.3331 | 0.0691 | |||
| C13 | 0.3130 | 0.0650 | |||
| C2 | 0.1858 | C21 | 0.3522 | 0.0654 | |
| C22 | 0.3160 | 0.0587 | |||
| C23 | 0.3317 | 0.0616 | |||
| C3 | 0.2134 | C31 | 0.3530 | 0.0753 | |
| C32 | 0.3400 | 0.0725 | |||
| C33 | 0.3071 | 0.0655 | |||
| C4 | 0.1929 | C41 | 0.3520 | 0.0679 | |
| C42 | 0.3333 | 0.0643 | |||
| C43 | 0.3147 | 0.0607 | |||
| C5 | 0.2004 | C51 | 0.3038 | 0.0609 | |
| C52 | 0.3202 | 0.0642 | |||
| C53 | 0.3760 | 0.0754 |
| Ai | C11 | C12 | C13 | C21 | C22 | C23 | C31 | C32 | C33 | C41 | C42 | C43 | C51 | C52 | C53 |
|---|---|---|---|---|---|---|---|---|---|---|---|---|---|---|---|
| A1 | 0.070 | 0.050 | 0.052 | 0.054 | 0.041 | 0.036 | 0.069 | 0.073 | 0.048 | 0.049 | 0.052 | 0.049 | 0.008 | 0.022 | 0.059 |
| A2 | 0.072 | 0.060 | 0.045 | 0.046 | 0.046 | 0.028 | 0.072 | 0.068 | 0.028 | 0.037 | 0.046 | 0.038 | 0.008 | 0.027 | 0.061 |
| A3 | 0.071 | 0.045 | 0.050 | 0.044 | 0.044 | 0.050 | 0.066 | 0.062 | 0.044 | 0.054 | 0.041 | 0.046 | 0.006 | 0.039 | 0.054 |
| A4 | 0.074 | 0.055 | 0.051 | 0.047 | 0.047 | 0.035 | 0.075 | 0.071 | 0.051 | 0.042 | 0.033 | 0.045 | 0.014 | 0.028 | 0.053 |
| Ai | ||||
|---|---|---|---|---|
| 0.0004 | 0.0016 | 0.0009 | 0.0010 | |
| 0.0017 | 0.0007 | 0.0013 | 0.0011 | |
| 0.8113 | 0.3026 | 0.5789 | 0.5023 | |
| Ranking | 1 | 4 | 2 | 3 |
Publisher’s Note: MDPI stays neutral with regard to jurisdictional claims in published maps and institutional affiliations. |
© 2022 by the authors. Licensee MDPI, Basel, Switzerland. This article is an open access article distributed under the terms and conditions of the Creative Commons Attribution (CC BY) license (https://creativecommons.org/licenses/by/4.0/).
Share and Cite
Cheng, H.; Zheng, S.; Feng, J. A Fuzzy Multi-Criteria Method for Sustainable Ferry Operator Selection: A Case Study. Sustainability 2022, 14, 6135. https://doi.org/10.3390/su14106135
Cheng H, Zheng S, Feng J. A Fuzzy Multi-Criteria Method for Sustainable Ferry Operator Selection: A Case Study. Sustainability. 2022; 14(10):6135. https://doi.org/10.3390/su14106135
Chicago/Turabian StyleCheng, Huibing, Shanshui Zheng, and Jianghong Feng. 2022. "A Fuzzy Multi-Criteria Method for Sustainable Ferry Operator Selection: A Case Study" Sustainability 14, no. 10: 6135. https://doi.org/10.3390/su14106135
APA StyleCheng, H., Zheng, S., & Feng, J. (2022). A Fuzzy Multi-Criteria Method for Sustainable Ferry Operator Selection: A Case Study. Sustainability, 14(10), 6135. https://doi.org/10.3390/su14106135
