Multi-Objective Techno-Economic Optimization of Design Parameters for Residential Buildings in Different Climate Zones
Abstract
:1. Introduction
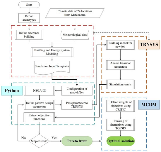
2. Materials and Methods
2.1. Base-Case Building
2.1.1. Ventilation Load
2.1.2. Internal Gains
2.1.3. Solar Gain
2.2. Investigated Climates
2.3. Multi-Objective Optimization
2.3.1. Non-Dominated Sorting Genetic Algorithm (NSGA-III)
2.3.2. Design Variables
2.3.3. Objective Functions
- Minimize annual thermal load (kWth): The annual thermal load is the sum of sensible and latent heating and cooling demands to maintain the comfort level in the building. All the design parameters influence this objective function.
- Minimize investment cost (€): This objective function only depends on the thickness of insulation materials and is calculated accordingly.
2.4. Multi-Criteria Decision Making
3. Results
3.1. Optimization Results
3.2. Effect of Design Optimization on Thermal Loads
3.2.1. Continental Climate
3.2.2. Temperate Climate
3.2.3. Dry Climate
3.2.4. Tropical Climate
3.3. Climatic Variation of Design Parameters
3.3.1. External Wall Insulation
3.3.2. Roof Insulation
3.3.3. Window Aperture Angle
3.3.4. Window-to-Wall Ratio
3.3.5. Solar Radiation for Shading Control
3.3.6. Window Shading Fraction
3.3.7. Building Orientation
4. Discussion
5. Conclusions
Author Contributions
Funding
Institutional Review Board Statement
Informed Consent Statement
Data Availability Statement
Conflicts of Interest
References
- IEA. Energy Technology Perspectives 2020—Special Report on Clean Energy Innovation; IEA: Paris, France, 2020. [Google Scholar] [CrossRef]
- Global Alliance for Building and Construction. Executive Summary of the 2020 Global Status Report for Buildings and Construction. 2020. Available online: https://globalabc.org/sites/default/files/inline-files/Buildings%20GSR_Executive_Summary%20FINAL_0.pdf (accessed on 1 November 2021).
- Energy Information Administration (EIA). International Energy Outlook 2019. 2019. Available online: https://www.eia.gov/outlooks/ieo/pdf/ieo2019.pdf (accessed on 1 November 2021).
- IEA. Energy Technology Perspectives 2017; IEA: Paris, France, 2017; Available online: https://www.iea.org/reports/energy-technology-perspectives-2017 (accessed on 1 November 2021).
- Far, C.; Far, H. Improving energy efficiency of existing residential buildings using effective thermal retrofit of building envelope. Indoor Built Environ. 2019, 28, 744–760. [Google Scholar] [CrossRef]
- Echenagucia, T.M.; Capozzoli, A.; Cascone, Y.; Sassone, M. The early design stage of a building envelope: Multi-objective search through heating, cooling and lighting energy performance analysis. Appl. Energy 2015, 154, 577–591. [Google Scholar] [CrossRef]
- Yu, W.; Li, B.; Jia, H.; Zhang, M.; Wang, D. Application of multi-objective genetic algorithm to optimize energy efficiency and thermal comfort in building design. Energy Build. 2015, 88, 135–143. [Google Scholar] [CrossRef]
- Yong, S.G.; Kim, J.H.; Gim, Y.; Kim, J.; Cho, J.; Hong, H.; Baik, Y.J.; Koo, J. Impacts of building envelope design factors upon energy loads and their optimization in US standard climate zones using experimental design. Energy Build. 2017, 141, 1–15. [Google Scholar] [CrossRef]
- Guo, Y.; Bart, D. Optimization of design parameters for office buildings with climatic adaptability based on energy demand and thermal comfort. Sustainability 2020, 12, 3540. [Google Scholar] [CrossRef]
- Woolley, J.; Schiavon, S.; Bauman, F.; Raftery, P. Side-by-side laboratory comparison of radiant and all-air cooling: How natural ventilation cooling and heat gain characteristics impact space heat extraction rates and daily thermal energy use. Energy Build. 2019, 200, 68–85. [Google Scholar] [CrossRef] [Green Version]
- Lapinskienė, V.; Motuzienė, V.; Džiugaitė-Tumėnienė, R.; Mikučionienė, R. Impact of internal heat gains on building’s energy performance. In Proceedings of the 10th International Conference on Environmental Engineering, Vilnius, Lithuania, 27–28 April 2017. [Google Scholar] [CrossRef]
- Acar, U.; Kaska, O.; Tokgoz, N. Multi-objective optimization of building envelope components at the preliminary design stage for residential buildings in Turkey. J. Build. Eng. 2021, 42, 102499. [Google Scholar] [CrossRef]
- Dong, Y.; Sun, C.; Han, Y.; Liu, Q. Intelligent optimization: A novel framework to automatize multi-objective optimization of building daylighting and energy performances. J. Build. Eng. 2021, 43, 102804. [Google Scholar] [CrossRef]
- Starke, A.R.; Cardemil, J.M.; Escobar, R.; Colle, S. Multi-objective optimization of hybrid CSP+PV system using genetic algorithm. Energy 2018, 147, 490–503. [Google Scholar] [CrossRef]
- Jalali, Z.; Noorzai, E.; Heidari, S. Design and optimization of form and facade of an office building using the genetic algorithm. Sci. Technol. Built Environ. 2020, 26, 128–140. [Google Scholar] [CrossRef]
- Zhang, A.; Bokel, R.; van den Dobbelsteen, A.; Sun, Y.; Huang, Q.; Zhang, Q. Optimization of thermal and daylight performance of school buildings based on a multi-objective genetic algorithm in the cold climate of China. Energy Build. 2017, 139, 371–384. [Google Scholar] [CrossRef]
- Nasruddin, N.; Sholahudin, S.; Satrio, P.; Mahlia, T.M.I.; Giannetti, N.; Saito, K. Optimization of HVAC system energy consumption in a building using artificial neural network and multi-objective genetic algorithm. Sustain. Energy Technol. Assess. 2019, 35, 48–57. [Google Scholar] [CrossRef]
- Yang, M.-D.; Lin, M.-D.; Lin, Y.-H.; Tsai, K.-T. Multiobjective optimization design of green building envelope material using a non-dominated sorting genetic algorithm. Appl. Therm. Eng. 2017, 111, 1255–1264. [Google Scholar] [CrossRef]
- Li, K.; Pan, L.; Xue, W.; Jiang, H.; Mao, H. Multi-Objective Optimization for Energy Performance Improvement of Residential Buildings: A Comparative Study. Energies 2017, 10, 245. [Google Scholar] [CrossRef] [Green Version]
- Ferdyn-Grygierek, J.; Grygierek, K. Multi-Variable Optimization of Building Thermal Design Using Genetic Algorithms. Energies 2017, 10, 1570. [Google Scholar] [CrossRef] [Green Version]
- Mayer, M.J.; Szilágyi, A.; Gróf, G. Environmental and economic multi-objective optimization of a household level hybrid renewable energy system by genetic algorithm. Appl. Energy 2020, 269, 115058. [Google Scholar] [CrossRef]
- Ghaderian, M.; Veysi, F. Multi-objective optimization of energy efficiency and thermal comfort in an existing office building using NSGA-II with fitness approximation: A case study. J. Build. Eng. 2021, 41, 102440. [Google Scholar] [CrossRef]
- Penna, P.; Prada, A.; Cappelletti, F.; Gasparella, A. Multi-objectives optimization of Energy Efficiency Measures in existing buildings. Energy Build. 2015, 95, 57–69. [Google Scholar] [CrossRef]
- Rabani, M.; Madessa, H.B.; Nord, N. Achieving zero-energy building performance with thermal and visual comfort enhancement through optimization of fenestration, envelope, shading device, and energy supply system. Sustain. Energy Technol. Assess. 2021, 44, 101020. [Google Scholar] [CrossRef]
- Ascione, F.; de Masi, R.F.; de Rossi, F.; Ruggiero, S.; Vanoli, G.P. Optimization of building envelope design for nZEBs in Mediterranean climate: Performance analysis of residential case study. Appl. Energy 2016, 183, 938–957. [Google Scholar] [CrossRef]
- Ferrara, M.; Vallée, J.C.; Shtrepi, L.; Astolfi, A.; Fabrizio, E. A thermal and acoustic co-simulation method for the multi-domain optimization of nearly zero energy buildings. J. Build. Eng. 2021, 40, 102699. [Google Scholar] [CrossRef]
- Chang, S.; Castro-Lacouture, D.; Yamagata, Y. Decision support for retrofitting building envelopes using multi-objective optimization under uncertainties. J. Build. Eng. 2020, 32, 101413. [Google Scholar] [CrossRef]
- Delgarm, N.; Sajadi, B.; Delgarm, S. Multi-objective optimization of building energy performance and indoor thermal comfort: A new method using artificial bee colony (ABC). Energy Build. 2016, 131, 42–53. [Google Scholar] [CrossRef]
- Moghtadernejad, S.; Chouinard, L.E.; Mirza, M.S. Multi-criteria decision-making methods for preliminary design of sustainable facades. J. Build. Eng. 2018, 19, 181–190. [Google Scholar] [CrossRef]
- Iwaro, J.; Mwasha, A.; Williams, R.G.; Zico, R. An Integrated Criteria Weighting Framework for the sustainable performance assessment and design of building envelope. Renew. Sustain. Energy Rev. 2014, 29, 417–434. [Google Scholar] [CrossRef]
- Xu, C.; Ke, Y.; Li, Y.; Chu, H.; Wu, Y. Data-driven configuration optimization of an off-grid wind/PV/hydrogen system based on modified NSGA-II and CRITIC-TOPSIS. Energy Convers. Manag. 2020, 215, 112892. [Google Scholar] [CrossRef]
- Babatunde, M.; Ighravwe, D. A CRITIC-TOPSIS framework for hybrid renewable energy systems evaluation under techno-economic requirements. J. Proj. Manag. 2019, 4, 109–126. [Google Scholar] [CrossRef]
- Salameh, T.; Sayed, E.T.; Abdelkareem, M.A.; Olabi, A.G.; Rezk, H. Optimal selection and management of hybrid renewable energy System: Neom city as a case study. Energy Convers. Manag. 2021, 244, 114434. [Google Scholar] [CrossRef]
- Zhao, J.; Du, Y. Multi-objective optimization design for windows and shading configuration considering energy consumption and thermal comfort: A case study for office building in different climatic regions of China. Sol. Energy 2020, 206, 997–1017. [Google Scholar] [CrossRef]
- Harkouss, F.; Fardoun, F.; Biwole, P.H. Passive design optimization of low energy buildings in different climates. Energy 2018, 165, 591–613. [Google Scholar] [CrossRef]
- Naji, S.; Aye, L.; Noguchi, M. Multi-objective optimisations of envelope components for a prefabricated house in six climate zones. Appl. Energy 2021, 282, 116012. [Google Scholar] [CrossRef]
- Harkouss, F.; Fardoun, F.; Biwole, P.H. Multi-objective optimization methodology for net zero energy buildings. J. Build. Eng. 2018, 16, 57–71. [Google Scholar] [CrossRef]
- Delgarm, N.; Sajadi, B.; Delgarm, S.; Kowsary, F. A novel approach for the simulation-based optimization of the buildings energy consumption using NSGA-II: Case study in Iran. Energy Build. 2016, 127, 552–560. [Google Scholar] [CrossRef]
- Boverket. The National Board of Housing, Building and Planning’s Building Regulations; BBR 18, BFS 2011:26; The Swedish National Board of Housing, Building and Planning: Stockholm, Sweden, 2011. [Google Scholar]
- Mikulits, R.; Wolfgang, T. OIB-Directives 6: Energy Saving and Thermal Protection; Austrian Institute of Construction Engineering: Wien, Austria, 2015. [Google Scholar]
- Longo, S.S.; Cellura, M.; Cusenza, M.A.; Guarino, F.; Marotta, I. Selecting insulating materials for building envelope: A life cycle approach. Tec. Ital.-Ital. J. Eng. Sci. 2021, 65, 312–316. [Google Scholar] [CrossRef]
- Bienvenido-Huertas, D.; Oliveira, M.; Rubio-Bellido, C.; Marín, D. A comparative analysis of the international regulation of thermal properties in building envelope. Sustainability 2019, 11, 5574. [Google Scholar] [CrossRef] [Green Version]
- Mahboob, M.; Rashid, T.U.; Amjad, M. Assessment of Energy Saving Potential in Residential Sector of Pakistan through Implementation of NEECA and PEC Building Standards. In Proceedings of the 2019 15th International Conference on Emerging Technologies (ICET), Peshawar, Pakistan, 2–3 December 2019; pp. 1–6. [Google Scholar]
- Government of Dubai. A Practice Guide for Building a Sustainable Dubai; Dubai Green Building System: Dubai, United Arab Emirates, 2020.
- Building and Construction Authority. Code for Environmental Sustainability of Buildings; Building and Construction Authority: Singapore, 2012.
- Bureau of Energy Efficiency. Energy Conservation Building Code; Bureau of Energy Efficiency: Sewa Bhawan, India, 2017.
- ASHRAE. Standard 90.2-2018, Energy Efficient Design of Low-Rise Residential Buildings. 2018. Available online: https://www.ashrae.org/news/esociety/newly-revised-standard-90-2-includes-new-performance-specifications-more (accessed on 1 November 2021).
- Pacific Northwest National Laboratory. Country Report on Building Energy Codes in China; US Department of Energy: Washington, DC, USA, 2009.
- Ramin, H.; Karimi, H. Optimum envelope design toward zero energy buildings in Iran. In E3S Web of Conferences, 6–9 September 2020; EDP Sciences: Tallinn, Estonia, 2020; p. 16004. [Google Scholar] [CrossRef]
- Council, A. Energy efficiency building standards in Japan. Acesso Em Março 2007, 1–9. Available online: http://www.asiabusinesscouncil.org/docs/BEE/papers/BEE_Policy_Japan.pdf (accessed on 1 November 2021).
- Hansen, C.F.; Hansen, M.L. Executive Order on the Publication of the Danish Building Regulations 2015 (BR15); The Danish Transport and Construction Agency: Copenhagen, Denmark, 2015. [Google Scholar]
- Vogdt, F.U.; Walsdorf-Maul, M.; Schwabe, K.; Schaudienst, F.; Baumbach, A. Comparison between calculating methods of energy saving regulations and their economic efficiency. Czas. Techniczne. Bud. 2012, 109, 423–430. [Google Scholar]
- Britain, G. The Building Regulations 2010: Conservation of Fuel and Power: Approved Document L1A; NBS: Chicago, IL, USA, 2014. [Google Scholar]
- Bordier, R.; Rezaï, N. Implementing the Energy Performance of Buildings Directive-EPBD Implementation in France; EASME: Saint-Josse-ten-Noode, Belgium, 2018. [Google Scholar]
- Bruke, R.V.; Gil, M.S.; Gonzalez, D.J.; Rodriguez, J.S. Guía de Aplicación del DB-HE 2019—CTE; Ministry of Transport, Mobility and Urban Agenda and Urban Agenda: Madrid, Spain, 2020. [Google Scholar]
- Dott, R.; Ruschenburg, J.; Ochs, F.; Bony, J.; Haller, M. The Reference Framework for System Simulation of the IEA SHC Task 44/HPP Annex 38—Part B: Buildings and Space Heat Load. 2013. Available online: http://task44.iea-shc.org/data/sites/1/publications/T44A38_Rep_C1_B_ReferenceBuildingDescription_Final_Revised_130906.pdf (accessed on 1 November 2021).
- TRANSSOLAR Energietechnik. Multizone Building Modeling with Type56 and TRNBuild. In Trnsys 18 Documantation; 2017; Volume 5. Available online: http://www.trnsys.com/ (accessed on 1 November 2021).
- Parsons, R. (Ed.) ASHRAE Handbook—Fundamentals; American Society of Heating Refrigerating and Air-Conditioning Engineers: Atlanta, GA, USA, 1997. [Google Scholar]
- ASHRAE Project Committee 90.1, Schedules and Internal Loads for Appendix C. Available online: https://web.ashrae.org/90_1files/ (accessed on 1 November 2021).
- Parsons, R. (Ed.) ASHRAE Handbook—Fundamentals; American Society of Heating Refrigerating and Air-Conditioning Engineers: Atlanta, GA, USA, 2001. [Google Scholar]
- Widén, J.; Lundh, M.; Vassileva, I.; Dahlquist, E.; Ellegård, K.; Wäckelgård, E. Constructing load profiles for household electricity and hot water from time-use data-Modelling approach and validation. Energy Build. 2009, 41, 753–768. [Google Scholar] [CrossRef]
- Verein Deutscher Ingenieure. VDI 4655—Reference Load Profiles of Single-Family and Multi-Family Houses for the Use of CHP Systems; Verein Deutscher Ingenieure: Düsseldorf, Germany, 2008. [Google Scholar]
- The Energy Informatics Group. PRECON Pakistan Residential Electricity Consumption Dataset. 2019. Available online: https://opendata.com.pk/dataset/precon-pakistan-residential-electricity-consumption-dataset (accessed on 1 November 2021).
- Almohanna, I. Solar Dcathlon Middle East, Team KSU: Project Manual. 2019. Available online: https://www.solardecathlonme.com/2018/storage/reports/KSU-Project-manual.pdf (accessed on 1 November 2021).
- Gupta, P.; Zan, T.T.T.; Dauwels, J.; Ukil, A. Flow-Based Estimation and Comparative Study of Gas Demand Profile for Residential Units in Singapore. IEEE Trans. Sustain. Energy 2019, 10, 1120–1128. [Google Scholar] [CrossRef]
- Garg, A.; Shukla, P.R.; Maheshwari, J.; Upadhyay, J. An assessment of household electricity load curves and corresponding CO2 marginal abatement cost curves for Gujarat state, India. Energy Policy 2014, 66, 568–584. [Google Scholar] [CrossRef]
- Kubota, T.; Surahman, U.; Higashi, O. A comparative analysis of household energy consumption in Jakarta and Bandung. In Proceedings of the 30th International PLEA Conference: Sustainable Habitat for Developing Societies, Choosing the Way Forward, Gujarat, India, 16–18 December 2014; Volume 2, pp. 260–267. [Google Scholar]
- Wang, H.; Fang, H.; Yu, X.; Liang, S. How real time pricing modifies Chinese households’ electricity consumption. J. Clean. Prod. 2018, 178, 776–790. [Google Scholar] [CrossRef]
- Hakimi, S.M. Multivariate stochastic modeling of washing machine loads profile in Iran. Sustain. Cities Soc. 2016, 26, 170–185. [Google Scholar] [CrossRef]
- Shiraki, H.; Nakamura, S.; Ashina, S.; Honjo, K. Estimating the hourly electricity profile of Japanese households—Coupling of engineering and statistical methods. Energy 2016, 114, 478–491. [Google Scholar] [CrossRef] [Green Version]
- Trotta, G. An empirical analysis of domestic electricity load profiles: Who consumes how much and when? Appl. Energy 2020, 275, 115399. [Google Scholar] [CrossRef]
- Zimmermann, J.-P.; Evans, M.; Griggs, J.; King, N.; Harding, L.; Roberts, P.; Evans, C. Household Electricity Survey: A Study of Domestic Electrical Product Usage. 2012. Available online: https://www.gov.uk/government/uploads/system/uploads/attachment_data/file/208097/10043_R66141HouseholdElectricitySurveyFinalReportissue4.pdf (accessed on 1 November 2021).
- Csoknyai, T.; Legardeur, J.; Akle, A.A.; Horváth, M. Analysis of energy consumption profiles in residential buildings and impact assessment of a serious game on occupants’ behavior. Energy Build. 2019, 196, 1–20. [Google Scholar] [CrossRef]
- Alberini, A.; Prettico, G.; Shen, C.; Torriti, J. Hot weather and residential hourly electricity demand in Italy. Energy 2019, 177, 44–56. [Google Scholar] [CrossRef]
- Policy, S.E.; Francisco, D.; Freire, M.; Ferreira, C. Residential Sector Energy Consumption at the Spotlight: From Data to Knowledge. 2017. Available online: http://alteracoesclimaticas.ics.ulisboa.pt/wp-content/teses/2017JoaoGouveia.pdf (accessed on 1 November 2021).
- Kuusela, P.; Norros, I.; Weiss, R.; Sorasalmi, T. Practical lognormal framework for household energy consumption modeling. Energy Build. 2015, 108, 223–235. [Google Scholar] [CrossRef]
- Xiong, J.; Tzempelikos, A. Model-based shading and lighting controls considering visual comfort and energy use. Sol. Energy 2016, 134, 416–428. [Google Scholar] [CrossRef] [Green Version]
- Bre, F.; Silva, A.S.; Ghisi, E.; Fachinotti, V.D. Residential building design optimisation using sensitivity analysis and genetic algorithm. Energy Build. 2016, 133, 853–866. [Google Scholar] [CrossRef]
- ASHRAE. Standard 90.1-2019, Energy Standard for Buildings Except Low-Rise Residential Buildings. 2019. Available online: https://www.ashrae.org/technical-resources/bookstore/standard-90-1 (accessed on 1 November 2021).
- Kottek, M.; Grieser, J.; Beck, C.; Rudolf, B.; Rubel, F. World Map of the Köppen-Geiger climate classification updated. Meteorol. Z. 2006, 15, 259–263. [Google Scholar] [CrossRef]
- Benítez-Hidalgo, A.; Nebro, A.J.; García-Nieto, J.; Oregi, I.; del Ser, J. jMetalPy: A Python framework for multi-objective optimization with metaheuristics. Swarm Evol. Comput. 2019, 51, 100598. [Google Scholar] [CrossRef] [Green Version]
- Li, H.; Deb, K.; Zhang, Q.; Suganthan, P.N.; Chen, L. Comparison between MOEA/D and NSGA-III on a set of many and multi-objective benchmark problems with challenging difficulties. Swarm Evol. Comput. 2019, 46, 104–117. [Google Scholar] [CrossRef]
- Insulation Materials. Available online: https://www.obi.de/baustoffhalle/daemmstoffe/c/233#/ (accessed on 5 April 2021).
- ASHRAE. Standard 55, Thermal Environmental Conditions for Human Occupancy. 2020. Available online: https://www.ashrae.org/technical-resources/bookstore/standard-55-thermal-environmental-conditions-for-human-occupancy (accessed on 1 November 2021).
- Geng, Y.; Han, X.; Zhang, H.; Shi, L. Optimization and cost analysis of thickness of vacuum insulation panel for structural insulating panel buildings in cold climates. J. Build. Eng. 2021, 33, 101853. [Google Scholar] [CrossRef]
- Wang, R.; Lu, S.; Feng, W. Impact of adjustment strategies on building design process in different climates oriented by multiple performance. Appl. Energy 2020, 266, 114822. [Google Scholar] [CrossRef]
- Ascione, F.; Bianco, N.; Mauro, G.M.; Napolitano, D.F. Building envelope design: Multi-objective optimization to minimize energy consumption, global cost and thermal discomfort. Application to different Italian climatic zones. Energy 2019, 174, 359–374. [Google Scholar] [CrossRef]






















| Element | Layer | Thickness (m) | Density (kg/m3) | Conductivity (W/mK) | U-Value (W/m2 K) |
|---|---|---|---|---|---|
| External wall | plaster inside | 0.015 | 1200 | 0.60 | 0.18 1 0.16 2 0.20 3 0.26 4 0.30 5 |
| brick | 0.210 | 1380 | 0.70 | ||
| plaster outside | 0.003 | 1800 | 0.70 | ||
| EPS (expanded polystyrene) | 0.200 1 0.230 2 0.180 3 0.135 4 0.120 5 | 17 | 0.04 | ||
| Floor | wood | 0.015 | 600 | 0.15 | 0.649 |
| plaster floor | 0.080 | 2000 | 1.40 | ||
| sound insulation | 0.040 | 80 | 0.04 | ||
| concrete | 0.150 | 2000 | 1.33 | ||
| Roof ceiling | gypsum board | 0.025 | 900 | 0.21 | 0.13 1 0.17 2 0.15 3 0.22 4 0.20 5 |
| plywood | 0.015 | 300 | 0.08 | ||
| plywood | 0.015 | 300 | 0.08 | ||
| rockwool | 0.250 1 0.190 2 0.215 3 0.140 4 0.160 5 | 60 | 0.03 | ||
| Internal wall | clinker | 0.200 | 650 | 0.230 | 0.885 |
| Windows | Construction (mm) | Height (m) | Width (m) | Windows Area (m2) | U-Value (W/m2 K) | g-Value |
|---|---|---|---|---|---|---|
| North | (4,16,4) | 1.0 | 1.0 | 3.0 | 1.4 | 0.622 |
| South | 12.0 | |||||
| East | 4.0 | |||||
| West | 4.0 |
| SN | Country | Location | Köppen Climate | IECC Climate | Tavg (°C) | HDD18 | CDD10 | Electricity Consumption (kWh/m2 a) | Electric Gains (kWth/m2 a) |
|---|---|---|---|---|---|---|---|---|---|
| 1 | Sweden | Ostersund | Dfc | 7 A | 3.9 | 5468 | 429 | 30.20 [61] | 17.52 |
| 2 | Sweden | Stockholm | Dfb | 5 A | 7.4 | 3922 | 841 | 30.20 [61] | 17.52 |
| 3 | Austria | Bischofshofen | Dfb | 5 A | 8.3 | 3660 | 994 | 23.87 [62] | 13.85 |
| 4 | China | Daocheng | Dwb | 6 A | 5.9 | 4434 | 378 | 11.67 [68] | 6.77 |
| 5 | Iran | Sarab | Dsb | 5 C | 9.1 | 3496 | 1305 | 32.51 [69] | 18.85 |
| 6 | Japan | Sapporo | Dfa | 5 A | 9.3 | 3523 | 1430 | 28.80 [70] | 16.71 |
| 7 | China | Beijing | Dwa | 4 B | 12.8 | 2875 | 2470 | 11.67 [68] | 6.77 |
| 8 | Iran | Arak | Dsa | 4 B | 14.4 | 2320 | 2523 | 32.51 [69] | 18.85 |
| 9 | Denmark | Odense | Cfb | 5 C | 8.9 | 3364 | 835 | 26.77 [71] | 15.53 |
| 10 | Germany | Saarbrücken | Cfb | 5 A | 9.8 | 3119 | 1074 | 34.36 [62] | 19.93 |
| 11 | UK | Birmingham | Cfb | 5 C | 10.8 | 3679 | 930 | 37.34 [72] | 21.66 |
| 12 | France | Strasbourg | Cfb | 4 A | 12.1 | 2470 | 1533 | 30.00 [62] | 17.40 |
| 13 | China | Kunming | Cwb | 3 C | 15.7 | 1137 | 2204 | 11.67 [68] | 6.77 |
| 14 | Spain | Vigo | Csb | 3 A | 15.4 | 1282 | 2042 | 19.92 [73] | 11.55 |
| 15 | Italy | Milan | Cfa | 4 A | 13.9 | 2099 | 2115 | 21.81 [74] | 12.65 |
| 16 | China | Hanzhong | Cwa | 3 A | 15.4 | 1853 | 2589 | 11.67 [68] | 6.77 |
| 17 | Portugal | Evora | Csa | 3 A | 16.1 | 1404 | 2397 | 27.15 [75] | 15.75 |
| 18 | Iran | Birjand | BWk | 3 B | 17.0 | 1693 | 3052 | 32.51 [69] | 18.85 |
| 19 | Pakistan | Quetta | BSk | 3 A | 17.9 | 1182 | 3312 | 22.19 [63] | 12.87 |
| 20 | Pakistan | Lahore | Bsh | 1 B | 24.7 | 348 | 5382 | 22.19 [63] | 12.87 |
| 21 | UAE | Dubai | Bwh | 0 B | 28.9 | 0 | 6910 | 39.93 [64] | 23.16 |
| 22 | Singapore | Singapore | Af | 0 A | 28.6 | 0 | 6782 | 28.04 [65] | 16.26 |
| 23 | India | Mumbai | Aw | 0 A | 28.1 | 0 | 6594 | 22.92 [66] | 13.30 |
| 24 | Indonesia | Jakarta | Am | 1 A | 26.6 | 0 | 6045 | 18.40 [67] | 10.67 |
| NSGA-III Attributes | Value |
|---|---|
| Population size | 100 |
| No of variables | 7 |
| No of objectives | 2 |
| Maximum evaluations | 5000 |
| Mutation method | Polynomial |
| Mutation probability | 0.15 |
| Crossover method | Simulated binary crossover |
| Crossover probability | 0.8 |
| Termination criteria | Max evaluations |
| Building Element | Variable | Lower Bound | Upper Bound |
|---|---|---|---|
| External wall insulation | EPS thickness (EPSThk), m | 0.10 | 0.25 |
| Roof insulation | rockwool thickness (RockwoolThk), m | 0.10 | 0.25 |
| Window aperture | α (degrees) | 5 | 20 |
| South faced window | Window-to-Wall ratio (WWR) | 0.2 | 0.4 |
| Windows shading | Minimum horizontal solar radiation (IT_H) for shading on | 250 | 500 |
| Windows shading | Shading fraction in December (ShdDec) | 0.10 | 0.33 |
| Building orientation | Orientation (N/S/E/W) | NA | NA |
| Climate | EPSThk (m) | RockwoolThk (m) | α (Degree) | WWR | IT_H (W) | ShdDec | Orientation | Uw (W/m2 K) | Ur (W/m2 K) | Thermal Load (kWth/a) | Cost of Insulation (€) |
|---|---|---|---|---|---|---|---|---|---|---|---|
| Dfc (Ostersund) | 0.247 | 0.211 | 9.8 | 0.37 | 279 | 0.330 | North | 0.150 | 0.154 | 14,317 | 350 |
| Dfb (Stockholm) | 0.237 | 0.196 | 10.9 | 0.31 | 289 | 0.330 | North | 0.156 | 0.164 | 10426 | 335 |
| Dfb (Bischofshofen) | 0.247 | 0.240 | 12.7 | 0.39 | 256 | 0.328 | North | 0.150 | 0.137 | 6729 | 367 |
| Dwb (Daocheng) | 0.245 | 0.241 | 5.2 | 0.40 | 287 | 0.253 | North | 0.151 | 0.136 | 6546 | 365 |
| Dsb (Sarab) | 0.234 | 0.188 | 11.0 | 0.33 | 255 | 0.329 | North | 0.157 | 0.170 | 7159 | 326 |
| Dfa (Sapporo) | 0.246 | 0.237 | 15.4 | 0.40 | 277 | 0.330 | North | 0.150 | 0.138 | 8845 | 364 |
| Dwa (Beijing) | 0.240 | 0.218 | 16.1 | 0.40 | 251 | 0.330 | North | 0.154 | 0.149 | 10,333 | 346 |
| Dsa (Arak) | 0.217 | 0.179 | 5.2 | 0.22 | 250 | 0.330 | North | 0.169 | 0.178 | 7757 | 317 |
| Cfb (Odense) | 0.246 | 0.237 | 10.0 | 0.34 | 304 | 0.328 | North | 0.150 | 0.138 | 7506 | 368 |
| Cfb (Saarbrucken) | 0.245 | 0.235 | 10.4 | 0.24 | 252 | 0.327 | North | 0.151 | 0.139 | 6595 | 372 |
| Cfb (Birmingham) | 0.240 | 0.249 | 13.1 | 0.32 | 279 | 0.329 | North | 0.154 | 0.132 | 3862 | 371 |
| Cfb (Strasbourg) | 0.244 | 0.214 | 12.3 | 0.28 | 260 | 0.330 | North | 0.151 | 0.152 | 5573 | 354 |
| Cwb (Kunming) | 0.160 | 0.219 | 7.3 | 0.22 | 250 | 0.330 | North | 0.222 | 0.148 | 1576 | 287 |
| Csb (Vigo) | 0.196 | 0.187 | 13.2 | 0.20 | 264 | 0.330 | North | 0.185 | 0.171 | 1674 | 298 |
| Cfa (Milan) | 0.231 | 0.223 | 16.1 | 0.28 | 251 | 0.330 | North | 0.159 | 0.146 | 5868 | 349 |
| Cwa (Hanzhong) | 0.232 | 0.203 | 8.4 | 0.32 | 255 | 0.328 | North | 0.159 | 0.159 | 5844 | 334 |
| Csa (Evora) | 0.235 | 0.224 | 19.2 | 0.20 | 261 | 0.330 | North | 0.157 | 0.145 | 2900 | 363 |
| BWk (Birjand) | 0.197 | 0.133 | 5.0 | 0.20 | 251 | 0.330 | North | 0.184 | 0.230 | 9000 | 265 |
| BSk (Quetta) | 0.223 | 0.185 | 12.0 | 0.20 | 250 | 0.330 | North | 0.165 | 0.173 | 7308 | 322 |
| Bsh (Lahore) | 0.249 | 0.219 | 16.3 | 0.20 | 256 | 0.330 | South | 0.149 | 0.148 | 10,826 | 368 |
| Bwh (Dubai) | 0.232 | 0.203 | 20.0 | 0.20 | 250 | 0.330 | South | 0.159 | 0.159 | 16,195 | 342 |
| Af (Singapore) | 0.250 | 0.167 | 13.4 | 0.20 | 251 | 0.330 | South | 0.148 | 0.189 | 17,933 | 334 |
| Aw (Mumbai) | 0.247 | 0.176 | 19.2 | 0.20 | 253 | 0.330 | South | 0.150 | 0.180 | 15,757 | 338 |
| Am (Jakarta) | 0.232 | 0.215 | 5.0 | 0.20 | 250 | 0.330 | North | 0.159 | 0.151 | 13,503 | 350 |
| Category | Uw (W/m2 K) | Ur (W/m2 K) | WWR | α (Degree) | IT_H (W) | |
|---|---|---|---|---|---|---|
| HDD18 > 3500 | Range | 0.15–0.156 | 0.136–0.164 | 0.31–0.4 | 5.25–15.45 | 255–289 |
| Mean | 0.152 | 0.144 | 0.362 | 11.192 | 278 | |
| STD | 0.003 | 0.013 | 0.040 | 3.505 | 11.90 | |
| 3500 > HDD18 > 2000 | Range | 0.15–0.169 | 0.138–0.178 | 0.22–0.4 | 5.23–16.15 | 250–304 |
| Mean | 0.156 | 0.153 | 0.297 | 11.599 | 261 | |
| STD | 0.007 | 0.015 | 0.061 | 3.789 | 19.62 | |
| 3500 > CDD10 > 2000 | Range | 0.159–0.185 | 0.145–0.173 | 0.2–0.32 | 5.01–19.21 | 25–264 |
| Mean | 0.179 | 0.171 | 0.224 | 10.859 | 255 | |
| STD | 0.024 | 0.031 | 0.048 | 5.083 | 6.04 | |
| CDD10 >3500 | Range | 0.149–0.159 | 0.148–0.189 | 0.2 | 5–20 | 250–256 |
| Mean | 0.153 | 0.165 | 0.201 | 14.772 | 252 | |
| STD | 0.006 | 0.018 | 0.001 | 6.042 | 2.65 |
| Category | Climates |
|---|---|
| Continental—cold | Dfc |
| Continental—warm summer | Dfb, Dwb, Dsb |
| Continental—hot summer | Dfa, Dwa, Dsa |
| Temperate—warm summer | Cfb, Cwb, Csb |
| Temperate—hot summer | Cfa, Cwa, Csa |
| Dry—cold | BWk, BSk |
| Dry—hot | Bwh, Bsh |
| Tropical | Af, Am, Aw |
| Continental | Temperate | Dry | Tropical | ||||||
|---|---|---|---|---|---|---|---|---|---|
| Cold | Warm Summer | Hot Summer | Warm Summer | Hot Summer | Cold | Hot | Rainforest/Savanna | Monsoon | |
| HDD18 | 5468 | 3496–3922 | 2320–3523 | 1137–3364 | 1404–2099 | 1182–1693 | 0–348 | 0 | 0 |
| CDD10 | 429 | 378–1305 | 1430–2523 | 835–2204 | 2115–2589 | 3052–3312 | 5382–6910 | 6594–6782 | 6045 |
| EPSThk (m) | 0.247 | 0.234–0.247 | 0.216–0.245 | 0.160–0.246 | 0.231–0.238 | 0.197–0.223 | 0.232–0.249 | 0.247–0.25 | 0.232 |
| RockwoolThk (m) | 0.211 | 0.188–0.241 | 0.187–0.239 | 0.187–0.249 | 0.203–0.227 | 0.133–0.185 | 0.203–0.219 | 0.167–1.176 | 0.215 |
| Uw (W/m2 K) | 0.15 | 0.150–0.157 | 0.150–0.169 | 0.150–0.222 | 0.157–0.159 | 0.165–0.184 | 0.149–0.159 | 0.148–0.150 | 0.159 |
| Ur (W/m2 K) | 0.154 | 0.136–0.170 | 0.138–0.178 | 0.132–0.171 | 0.145–0.159 | 0.173–0.230 | 0.148–0.159 | 0.180–0.189 | 0.151 |
| α (degree) | 9.8 | 5.2–11 | 5.2–16.1 | 7.3–13.2 | 8.4–17 | 5–12 | 16.3–20 | 13.4–19.2 | 5 |
| WWR | 0.37 | 0.33–0.4 | 0.2–0.4 | 0.2–0.34 | 0.2–0.32 | 0.2 | 0.2 | 0.2 | 0.2 |
| IT_H (W) | 279 | 255–289 | 251–277 | 250–304 | 251–255 | 250–251 | 250–256 | 251–253 | 250 |
| ShdDec | 0.329 | 0.253–0.33 | 0.33 | 0.327–0.33 | 0.328–0.33 | 0.33 | 0.33 | 0.33 | 0.33 |
| Orientation | North | North | North | North | North | North | South | South | North |
| Climate Zone | Parameters | Optimal Values | |
|---|---|---|---|
| Current Study | Previous Studies | ||
| Dfa | Uw (W/m2 K) | 0.15 | 0.14 [85] |
| Dwa | Uw (W/m2 K) | 0.154 | 0.12 [86] |
| WWR | 0.4 | 0.31 | |
| Csb | Uw (W/m2 K) | 0.185 | 0.16 [25] |
| Ur (W/m2 K) | 0.171 | 0.16 | |
| WWR | 0.2 | 0.29 | |
| Cfa | Uw (W/m2 K) | 0.159 | 0.19 [87] |
| Ur (W/m2 K) | 0.146 | 0.18 | |
| WWR | 0.28 | 0.275 | |
| Csa | Uw (W/m2 K) | 0.157 | 0.11 [25] |
| Ur (W/m2 K) | 0.145 | 0.16 | |
| WWR | 0.2 | 0.19 | |
| BSk | Uw (W/m2 K) | 0.165 | 0.18 [25] |
| Ur (W/m2 K) | 0.173 | 0.16 | |
| WWR | 0.2 | 0.23 | |
| Temperate | WWR | 0.2–0.34 | 0.25 [8] |
| Cold climate zones | Uw (W/m2 K) | 0.15–0.22 | 0.2 [35] |
| Ur (W/m2 K) | 0.13–0.17 | 0.2 | |
| Hot climate zones | Uw (W/m2 K) | 0.15–0.18 | 0.2 [35] |
| Ur (W/m2 K) | 0.15–0.23 | 0.2 | |
Publisher’s Note: MDPI stays neutral with regard to jurisdictional claims in published maps and institutional affiliations. |
© 2021 by the authors. Licensee MDPI, Basel, Switzerland. This article is an open access article distributed under the terms and conditions of the Creative Commons Attribution (CC BY) license (https://creativecommons.org/licenses/by/4.0/).
Share and Cite
Usman, M.; Frey, G. Multi-Objective Techno-Economic Optimization of Design Parameters for Residential Buildings in Different Climate Zones. Sustainability 2022, 14, 65. https://doi.org/10.3390/su14010065
Usman M, Frey G. Multi-Objective Techno-Economic Optimization of Design Parameters for Residential Buildings in Different Climate Zones. Sustainability. 2022; 14(1):65. https://doi.org/10.3390/su14010065
Chicago/Turabian StyleUsman, Muhammad, and Georg Frey. 2022. "Multi-Objective Techno-Economic Optimization of Design Parameters for Residential Buildings in Different Climate Zones" Sustainability 14, no. 1: 65. https://doi.org/10.3390/su14010065
APA StyleUsman, M., & Frey, G. (2022). Multi-Objective Techno-Economic Optimization of Design Parameters for Residential Buildings in Different Climate Zones. Sustainability, 14(1), 65. https://doi.org/10.3390/su14010065

