Understanding the Impact of Social Capital on the Innovation Performance of Construction Enterprises: Based on the Mediating Effect of Knowledge Transfer
Abstract
1. Introduction
2. Literature Review, Research Hypotheses and Conceptual Model
2.1. Literature Review
2.1.1. Social Capital
2.1.2. Knowledge Transfer
2.1.3. Innovation Performance
2.1.4. Relationship among Social Capital, Knowledge Transfer, and Innovation Performance
2.2. Research Hypotheses
2.2.1. Main Effect: Social Capital and Innovation Performance
2.2.2. Mediating Effect: Knowledge Transfer
Social Capital and Knowledge Transfer
Knowledge Transfer and Innovation Performance
The Mediating Effect of Knowledge Transfer
2.3. Conceptual Model Development
3. Research Methodology
3.1. Questionnaire Design and Participations
3.2. Measurements
4. Data Analysis
4.1. Scale Validity and Reliability
4.2. Model Fitting and Results
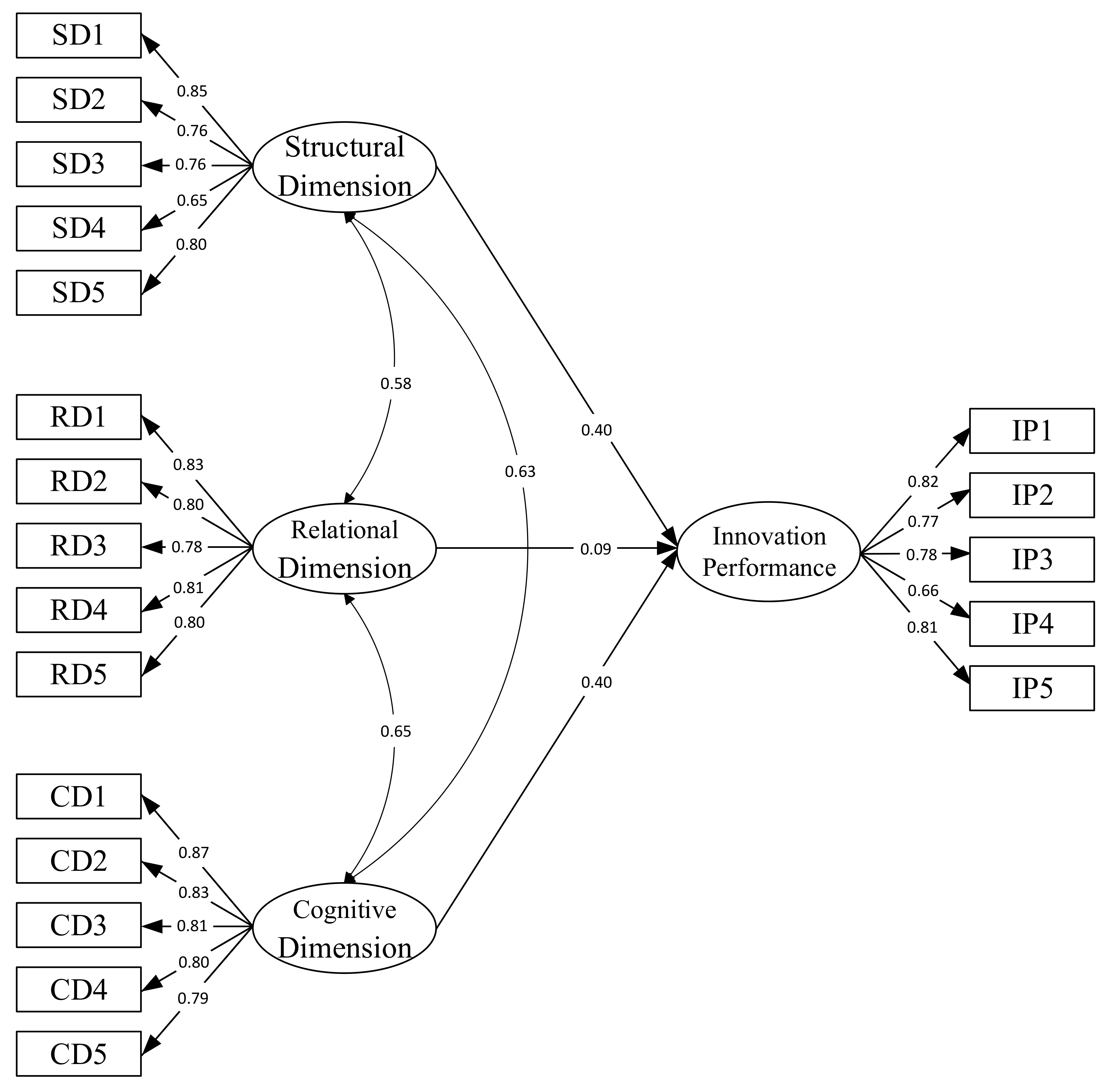
4.2.1. The Influence of Social Capital on the Innovation Performance
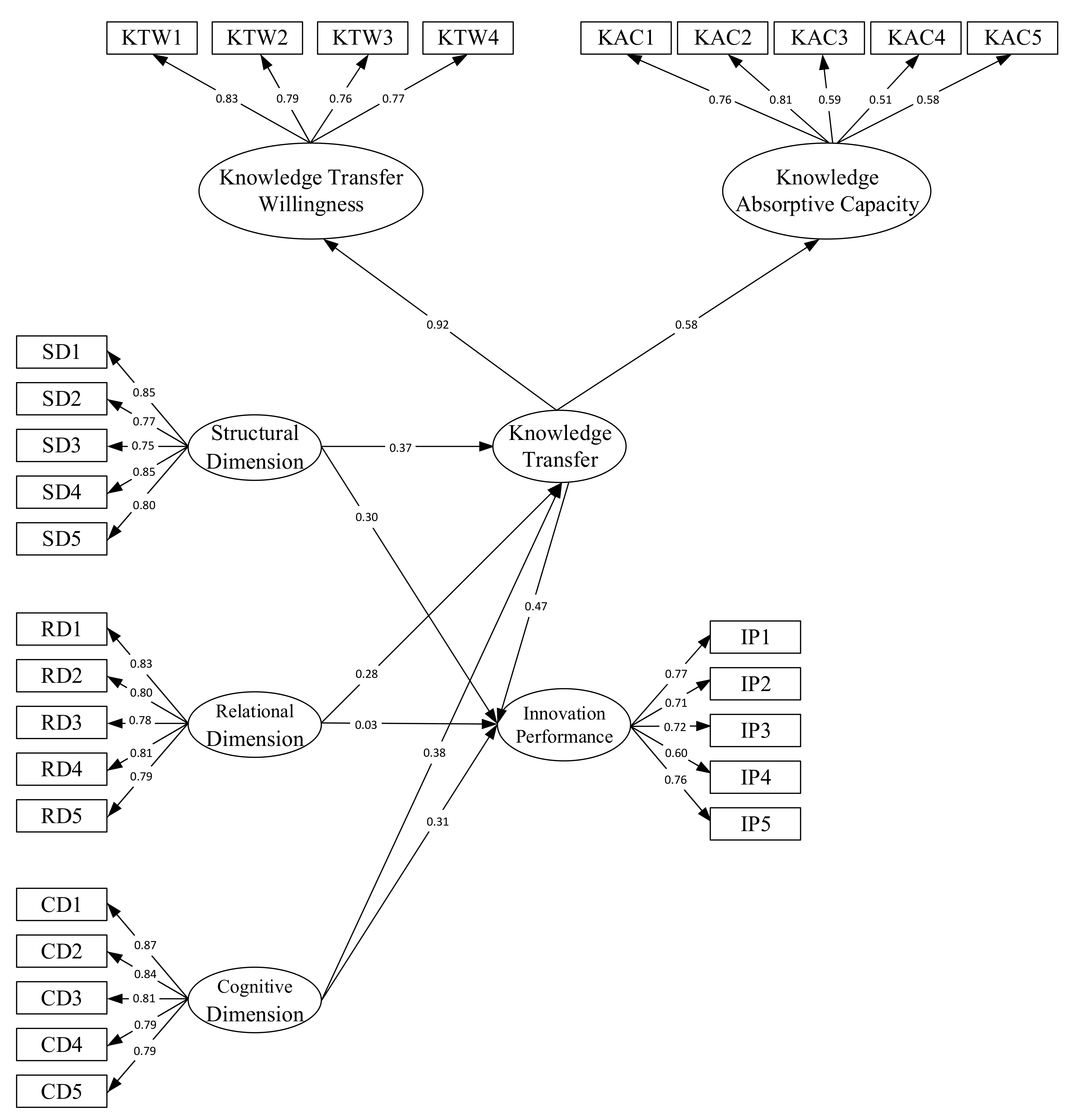
4.2.2. Test on the Mediating Effect of Knowledge Transfer
5. Discussion
5.1. Social Capital and Innovation Performance
5.2. Social Capital and Knowledge Transfer
5.3. Knowledge Transfer and Innovation Performance
5.4. Mediating Effect of Knowledge Transfer
6. Conclusions, Limitations and Future Research
6.1. Conclusions
6.2. Limitations and Future Research
Author Contributions
Funding
Institutional Review Board Statement
Informed Consent Statement
Data Availability Statement
Acknowledgments
Conflicts of Interest
Appendix A
| Latent Variables | Measurement Items | |
|---|---|---|
| Structural dimension | SD1 | Have cooperative relations with many enterprises and organizations in the network. |
| SD2 | Communicate frequently with suppliers, customers, universities, scientific research institutions, and other cooperative units. | |
| SD3 | Communicate frequently with the government, trade associations, etc. | |
| SD4 | Often establish cooperative relations with new enterprises. | |
| SD5 | The communication between the various departments and employees of the company is frequent and close. | |
| Relational dimension | RD1 | Mutual trust and sincere cooperation with suppliers, customers, scientific research institutions, and other cooperation units. |
| RD2 | Be able to trust each other and cooperate sincerely with the government and trade associations. | |
| RD3 | Neither we nor our partner has made any request to harm each other’s interests. | |
| RD4 | Be able to maintain a long-term cooperative relationship with the partner. | |
| RD5 | The members of the company match their words and deeds and trust each other. | |
| Cognitive dimension | CD1 | Be able to communicate effectively with suppliers, customers, and universities through a common language. |
| CD2 | Be able to communicate effectively with the government and industry associations through a common language. | |
| CD3 | It has a more consistent strategic goal with the cooperative unit. | |
| CD4 | It has a similar value orientation with the partner. | |
| CD5 | The members of the company and the cooperation unit have a clear understanding of the purpose and significance of the cooperation. | |
| Innovation performance | IP1 | A substantial increase in the number of new products |
| IP2 | Be able to take the lead in using new technologies or launching new products in the industry. | |
| IP3 | The proportion of the output value of new products in the total income has been increased. | |
| IP4 | The number of patent applications is increasing. | |
| IP5 | The management incentive system and plan control methods have been continuously improved and optimized. | |
| Knowledge transfer willingness | KTW1 | Willing to exchange knowledge with suppliers, customers, universities, and other cooperative units. |
| KTW2 | Willing to exchange knowledge with the government, industry associations, etc. | |
| KTW3 | Be able to trust each other in the process of knowledge exchange with the partner | |
| KTW4 | The departments and members of the company are willing to exchange knowledge. | |
| Knowledge absorptive capacity willingness | KAC1 | Cooperation with partners has improved our ability to innovate. |
| KAC2 | Be able to discuss problems with partners and relevant organizations without barriers. | |
| KAC3 | Have the ability to make adaptive changes to new technologies or rules from partners. | |
| KAC4 | The company’s current talent team can meet the development of new technologies. | |
| KAC5 | The company has professionals to supplement employees’ knowledge and deepen their understanding. |
References
- Wen, Q.; Qiang, M. Coordination and Knowledge Sharing in Construction Project-Based Organization: A Longitudinal Structural Equation Model Analysis. Autom. Constr. 2016, 72, 309–320. [Google Scholar] [CrossRef]
- Zhang, M.; Hartley, J. Guanxi, IT systems, and innovation capability: The moderating role of proactiveness. J. Bus. Res. 2018, 90, 75–86. [Google Scholar] [CrossRef]
- Wei, H.; Tian, Y.; Yang, Y.; Zhang, S. Product Innovativeness and Innovative Performance: The Moderating Effect of Technological Turbulence. R&D Manag. 2011, 23, 8–16. [Google Scholar]
- Li, S.; Wu, X.; Wang, X.; Hu, S. Relationship between Social Capital, Safety Competency, and Safety Behaviors of Construction Workers. J. Constr. Eng. Manag. 2020, 146, 04020059. [Google Scholar] [CrossRef]
- Qian, Y.; Wang, M.; Zou, Y.; Jin, R.; Yuan, R.; Wang, Q. Understanding the double-level influence of guanxi on construction innovation in China: The mediating role of interpersonal knowledge sharing and the cross-level moderating role of inter-organizational relationships. Sustainability 2019, 11, 1657. [Google Scholar] [CrossRef]
- Yan, C. Social Capital, Innovation and Long-run Economic Growth. Econ. Res. J. 2012, 47, 48–60. [Google Scholar]
- Lee, J.N. The Impact of Knowledge Sharing, Organizational Capability and Partnership Quality on IS Outsourcing Success. Inf. Manag. 2001, 38, 323–335. [Google Scholar] [CrossRef]
- Lin, N. Social Capital: A Theory of Social Structure and Action; Cambridge University Press: Cambridge, UK, 2001. [Google Scholar]
- Cummings, J.L.; Teng, B.S. Transferring and Knowledge: The Key Factors Affecting Knowledge Trahnsfer Success. J. Eng. Technol. Manag. 2003, 20, 39–68. [Google Scholar] [CrossRef]
- Yan, F.; Chen, G.Q. Studies on Organizational Knowledge Sharing for Implementation of Mass Customization. J. Ind. Eng. Eng. Manag. 2002, 16, 39–44. [Google Scholar]
- Bourdieu, P. Le Capital Social: Notes Provisoires. Actes Rech. Sci. Soc. 1980, 31, 2–3. [Google Scholar] [CrossRef]
- Schmookler, J. Invention and Ecomnomic Growth, 1st ed.; Harvard University Press: Cambridge, MA, USA, 1966. [Google Scholar]
- Yu, J. Economic Analysis on the Deficiency of Technological Innovation in Enterprises. Sci. Technol. Manag. Res. 2008, 28, 226–228. [Google Scholar]
- Serpell, A.A.; Alvarez, R. Systematic Approach for Evaluating Innovation Management in Construction Companies. Procedia Eng. 2014, 85, 464–472. [Google Scholar] [CrossRef][Green Version]
- Zhang, Y.; Zheng, J.; Darko, A. How Does Transformational Leadership Promote Innovation in Construction? The Mediating Role of Innovation Climate and the Multilevel Moderation Role of Project Requirements. Sustainability 2018, 10, 1506. [Google Scholar] [CrossRef]
- Loury, G. A dynamic theory of racial income differences. Women Minorities Employ. Discrim. 1977, 153, 86–153. [Google Scholar]
- Nahapiet, J.; Ghoshal, S. Social Capital, Intellectual Capital, and the Organizational Advantage. Acad. Manag. Rev. 1998, 23, 242–266. [Google Scholar] [CrossRef]
- Chen, H.; Beaudoin, C.E. An empirical study of a social network site: Exploring the effects of social capital and information disclosure. Telemat. Inf. 2016, 33, 432–435. [Google Scholar] [CrossRef]
- Lee, V.H.; Ooi, K.B.; Chong, A.Y.L.; Sohal, A. The effects of supply chain management on technological innovation: The mediating role of guanxi. Int. J. Prod. Econ. 2018, 205, 15–29. [Google Scholar] [CrossRef]
- Ng, D.C.; Law, K. Impacts of informal networks on innovation performance: Evidence in Shanghai. Chin. Manag. Stud. 2015, 9, 56–72. [Google Scholar] [CrossRef]
- Tsai, M.-T.; Cheng, N.-C. Understanding knowledge sharing between IT professionals—An integration of social cognitive and social exchange theory. Behav. Inf. Technol. 2012, 31, 1069–1080. [Google Scholar] [CrossRef]
- Tsai, W.G. Sumantra Social Capital and Value Creation: The Role of Intrafirm Networks. Acad. Manag. J. 1998, 41, 464–476. [Google Scholar]
- Burt, R.S. Structural Holes: The Social Structure of Competition; Harvard University Press: Cambridge, MA, USA, 1995. [Google Scholar]
- Tang, Y.; Zhang, H.Q.; Li, P.; Guo, Y. An empirical Analysis of Social Capital, technological Innovation capability and Enterprise performance. Stat. Decis. 2014, 16, 102–104. [Google Scholar]
- Tan, Y.Q.; Ma, Y.S.; Li, X.X. Social Capital, Dynamic Capability and Innovation performance: An Empirical Research Based on the supplier in China. Chin. J. Manag. Sci. 2013, 21, 784–789. [Google Scholar]
- Shu, L.B.; Jia, S.H. Review on Theoretical Model of Knowledge Transfer Process Mechanism. Sci. Sci. Manag. S. T. 2008, 4, 95–100. [Google Scholar]
- Teece, D.J. Technology Transfer by Multinational Firms: The Resource Cost of Transferring Technological Know-How. Econ. J. 1977, 87, 242–261. [Google Scholar] [CrossRef]
- Argote, L.; Ingram, P. Knowledge Transfer: A Basis for Competitive Advantage in Firms. Organ. Behav. Hum. Decis. Process. 2000, 82, 150–169. [Google Scholar] [CrossRef]
- Bosch-Sijtsema, P.M.; Postma, T.J. Governance factors enabling knowledge transfer in interorganizational development projects. Technol. Anal. Strateg. Manag. 2010, 22, 593–608. [Google Scholar] [CrossRef]
- Armbrecht, F.R., Jr.; Chapas, R.B.; Chappelow, C.C.; Farris, G.F.; Friga, P.N.; Hartz, C.A.; McIlvaine, M.E.; Postle, S.R.; Whitwell, G.E. Knowledge Management in Research and Development. Res. Technol. Manag. 2001, 44, 28–48. [Google Scholar] [CrossRef]
- Binder, P. Impacts of network relationships on absorptive capacity in the context of innovation. Serv. Ind. J. 2020, 40, 974–1002. [Google Scholar] [CrossRef]
- Hoarau, H. Knowledge Acquisition and Assimilation in Tourism-Innovation Processes. Scand. J. Hosp. Tour. 2014, 14, 135–151. [Google Scholar] [CrossRef]
- Hoarau, H.; Kline, C. Science and industry: Sharing knowledge for innovation. Ann. Tour. Res. 2014, 46, 44–61. [Google Scholar] [CrossRef]
- Javernick-Will, A. Motivating knowledge sharing in engineering and construction organizations: Power of social motivations. J. Manag. Eng. 2012, 28, 193–202. [Google Scholar] [CrossRef]
- Liu, G.; Li, K.; Zhao, D.; Mao, C. Business Model Innovation and Its Drivers in the Chinese Construction Industry during the Shift to Modular Prefabrication. J. Manag. Eng. 2016, 33, 040116501. [Google Scholar] [CrossRef]
- Manual, O. Guidelines for Collecting and Interpreting Innovation Data, 3rd ed.; OECD and Statistical Office of the European Communities: Paris, France, 2005. [Google Scholar]
- Cooper, L.P. A research agenda to reduce risk in new product development through knowledge management: A practitioner perspective. J. Eng. Technol. Manag. 2003, 20, 117–140. [Google Scholar] [CrossRef]
- Li, Y.; Song, Y.; Wang, J.; Li, C. Intellectual capital, knowledge sharing, and innovation performance: Evidence from the Chinese Construction Industry. Sustainability 2019, 11, 2713. [Google Scholar] [CrossRef]
- Loosemore, M.; Richard, J. Valuing innovation in construction and infrastructure: Getting clients past a lowest price mentality. Eng. Constr. Archit. Manag. 2015, 22, 38–53. [Google Scholar] [CrossRef]
- Badu, E.; Owusu-Manu, D.G.; Edwards, D.J.; Holt, G.D. Analysis of Strategic Issues Underpinning the Innovative Financing of Infrastructure within Developing Countries. J. Constr. Eng. Manag. 2013, 139, 726–737. [Google Scholar] [CrossRef]
- Lizarralde, G.; Tomiyoshi, S.; Bourgault, M.; Malo, J.; Cardosi, G. Understanding differences in construction project governance between developed and developing countries. Constr. Manag. Econ. 2013, 31, 711–730. [Google Scholar] [CrossRef]
- Ernst, H. Corporate culture and innovative performance of the firm. In Proceedings of the Portland International Conference on Management of Engineering & Technology, Portland, OR, USA, 29 July–2 August 2001. [Google Scholar]
- Rothaermel, F.T.; Hess, A.M. Building Dynamic Capabilities: Innovation Driven by Individual-, Firm-,and Network-Level Effects. Organ. Sci. 2007, 18, 898–921. [Google Scholar] [CrossRef]
- Lee, Y.; Cavusgil, S.T. Enhancing alliance performance: The effects of contractual-based versus relational-based governance. J. Bus. Res. 2006, 59, 896–905. [Google Scholar] [CrossRef]
- Cooke, P.; Wills, D. Small Firms, Social Capital and the Enhancement of Business Performance through Innovation Programmes. Small Bus. Econ. 1999, 13, 219–234. [Google Scholar] [CrossRef]
- Chen, C.J.; Liu, T.C.; Chu, M.A.; Hsiao, Y.C. Intellectual capital and new product development. J. Eng. Technol. Manag. 2014, 33, 154–173. [Google Scholar] [CrossRef]
- Alavi, M.; Leidner, D.E. Review: Knowledge Management and Knowledge Management Systems: Conceptual Foundations and Research Issues. MIS Q. 2001, 25, 107–136. [Google Scholar] [CrossRef]
- Kianto, A.; Sáenz, J.; Aramburu, N. Knowledge-based human resource management practices, intellectual capital and innovation. J. Bus. Res. 2017, 81, 11–20. [Google Scholar] [CrossRef]
- Hargadon, A. How Breakthroughs Happen: The Surprising Truth about How Companies Innovate; Harvard Business Press: Boston, MA, USA, 2003. [Google Scholar]
- Liu, C.L.E.; Ghauri, P.N.; Sinkovics, R.R. Understanding the impact of relational capital and organizational learning on alliance outcomes. J. World Bus. 2010, 45, 237–249. [Google Scholar] [CrossRef]
- Stevens, M.; van Schaik, J. Implementing new technologies for complex care: The role of embeddedness factors in team learning. J. Oper. Manag. 2020, 66, 112–134. [Google Scholar] [CrossRef]
- Lin, J.L.; Fang, S.C.; Fang, S.R.; Tsai, F.S. Network embeddedness and technology transfer performance in R&D consortia in Taiwan. Technovation 2009, 29, 763–774. [Google Scholar]
- Aoki, K.; Wilhelm, M. The role of ambidexterity in managing buyer-supplier relationships: The Toyota case. Organ. Sci. 2017, 28, 1080–1097. [Google Scholar] [CrossRef]
- Akhavan, P.; Hosseini, S.M. Social capital, knowledge sharing, and innovation capability: an empirical study of R&D teams in Iran. Technol. Anal. Strateg. Manag. 2015, 28, 96–113. [Google Scholar]
- Yli-Renko, H.; Sapienza, H.J.; Hay, M. The role of contractual governance flexibility in realizing the outcomes of key customer relationships. J. Bus. Ventur. 2001, 16, 529–555. [Google Scholar] [CrossRef]
- Inkpen, A.C.; Tsang, E.W.K. Social capital networks, and knowledge transfer. Acad. Manag. Rev. 2005, 30, 146–165. [Google Scholar] [CrossRef]
- Ni, G.; Cui, Q.; Sang, L.; Wang, W.; Xia, D. Knowledge-Sharing Culture, Project-Team Interaction, and Knowledge-Sharing Performance among Project Members. J. Manag. Eng. 2018, 34, 04017065. [Google Scholar] [CrossRef]
- Easterby-Smith, M.; Lyles, M.A.; Tsang, E.W. Inter-Organizational Knowledge Transfer: Current Themes and Future Prospects. J. Manag. Stud. 2010, 45, 677–690. [Google Scholar] [CrossRef]
- Homans, G.C. Social Behavior as Exchange. Am. J. Sociol. 1958, 63, 597–606. [Google Scholar] [CrossRef]
- Lin, H.F. Knowledge sharing and firm innovation capability: An empirical study. Int. J. Manpow. 2007, 28, 315–332. [Google Scholar] [CrossRef]
- Szulanski, G. Exploring internal stickiness: Impediments to the transfer of best practice within the firm. Strateg. Manag. J. 1996, 17, 27–43. [Google Scholar] [CrossRef]
- Maqsood, T.; Finegan, A.; Walker, D. Applying project histories and project learning through knowledge management in an Australian construction company. Learn. Organ. 2006, 13, 80–95. [Google Scholar] [CrossRef]
- Schindler, M.; Eppler, M.J. Harvesting project knowledge: A review of project learning methods and success factors. Int. J. Proj. Manag. 2003, 21, 219–228. [Google Scholar] [CrossRef]
- Holzmann, V. A meta-analysis of brokering knowledge in project management. Int. J. Proj. Manag. 2013, 31, 2–13. [Google Scholar] [CrossRef]
- Cho, K.; Hong, T.; Hyun, C. Effect of project characteristics on project performance in construction projects based on structural equation model. Expert Syst. Appl. 2009, 36, 10461–10470. [Google Scholar] [CrossRef]
- Hayes, A.F. Beyond Baron and Kenny: Statistical mediation analysis in the new millennium. Commun. Monogr. 2009, 76, 408–420. [Google Scholar] [CrossRef]
- Zhao, X.; Lynch, J.G., Jr.; Chen, Q. Reconsidering Baron and Kenny: Myths and Truths about Mediation Analysis. J. Consum. Res. 2010, 37, 197–206. [Google Scholar] [CrossRef]
- Cabrita, M.d.R.; Bontis, N. Intellectual capital and business performance in the Portuguese banking industry. Int. J. Technol. Manag. 2008, 43, 212–237. [Google Scholar] [CrossRef]
- Zerenler, M.; Hasiloglu, S.B.; Sezgin, M. Intellectual Capital and Innovation Performance: Empirical Evidence in the Turkish Automotive Supplier. J. Technol. Manag. Innov. 2008, 3, 31–40. [Google Scholar] [CrossRef]
- Landry, R.; Amara, N.; Lamari, M. Does social capital determine innovation? To what extent? Technological Forecasting Social Change. Technol. Forecast. Soc. Chang. 2002, 69, 681–701. [Google Scholar] [CrossRef]
- Wang, S.Y.; Chen, B.; Tang, J.L. Discussion on the function of informal groups in enterprises safety management. J. Saf. Sci. Technol. 2011, 7, 145–150. [Google Scholar]
- Jung, J.H.; Park, Y.S. The effects of achievement goal orientations and safety climate on safe and unsafe behavior. Korean J. Ind. Organ. Psychol. 2014, 27, 367–399. [Google Scholar] [CrossRef]
- Abzari, M.; Teimouri, H. The Effective Factors on Knowledge Sharing in Organizations. Int. J. Knowl. Cult. Chang. Manag. Annu. Rev. 2008, 8, 105–114. [Google Scholar] [CrossRef]
- Wang, C.; Hu, Q. Knowledge sharing in supply chain networks: Effects of collaborative innovation activities and capability on innovation performance. Technovation 2017, 94–95, 102010. [Google Scholar] [CrossRef]
- Qammach, N.I.J. The Mediating Role of Knowledge Sharing on Relationship between IT Capability and IT Support as Predictors of Innovation Performance: An Empirical Study on Mobile Companies in Iraq. Procedia Econ. Financ. 2016, 39, 562–570. [Google Scholar] [CrossRef][Green Version]
- Zeng, P.; Deng, T.Z.; Song, T.B. The relationship among social capital, dynamic capabilities, and enterprise innovation. Sci. Res. Manag. 2013, 34, 50–59. [Google Scholar]
- Zhang, Z.; Lin, K.Y.; Lin, J.H. Factors Affecting Material-Cart Handling in the Roofing Industry: Evidence for Administrative Controls. Int. J. Environ. Res. Public Health 2021, 18, 1510. [Google Scholar] [CrossRef] [PubMed]
- Zhang, Z.; Lin, K.Y. Overcoming physical obstacles with four-wheeled hand carts: An evidence-based ergonomics guideline for the commercial roofing trade. In Proceedings of the Construction Research Congress: Safety, Workforce, and Education, Tempe, AZ, USA, 8–10 March 2020; pp. 95–104. [Google Scholar]








| Category | Classification | Numbers | Percentage |
|---|---|---|---|
| Age | 18–24 | 18 | 7.47% |
| 25–30 | 35 | 14.94% | |
| 31–40 | 54 | 22.99% | |
| >40 | 128 | 54.6% | |
| Years of experiences | <5 | 54 | 22.99% |
| 5–10 | 23 | 9.77% | |
| >10 | 158 | 67.24% | |
| Education level | Junior College and below | 55 | 23.56% |
| Bachelor | 113 | 48.28% | |
| Master | 59 | 25.29% | |
| Ph. D and above | 7 | 2.87% | |
| Position | General staff | 80 | 33.91% |
| Project manager | 41 | 17.24% | |
| Department manager | 76 | 32.18% | |
| Senior manager | 39 | 16.67% | |
| Enterprise classification | State-owned Enterprise | 132 | 56.32% |
| Private enterprise | 65 | 27.58% | |
| Other | 38 | 16.1% | |
| Enterprise scale | <100 | 73 | 31.03% |
| 100–500 | 57 | 24.14% | |
| 501–1000 | 15 | 6.32% | |
| >1000 | 90 | 38.51% |
| Variables | N | Min | Max | Mean | Standard Deviation | Skewness | Kurtosis |
|---|---|---|---|---|---|---|---|
| SD1 | 235 | 1 | 5 | 3.25 | 1.29 | −0.342 | −0.857 |
| SD2 | 235 | 1 | 5 | 3.06 | 1.23 | −0.212 | −0.953 |
| SD3 | 235 | 1 | 5 | 3.20 | 1.25 | −0.243 | −0.917 |
| SD4 | 235 | 1 | 5 | 2.82 | 1.12 | 0.055 | −0.648 |
| SD5 | 235 | 1 | 5 | 3.36 | 1.16 | −0.452 | −0.578 |
| RD1 | 235 | 1 | 5 | 3.34 | 1.13 | −0.531 | −0.474 |
| RD2 | 235 | 1 | 5 | 3.44 | 1.10 | −0.578 | −0.238 |
| RD3 | 235 | 1 | 5 | 3.45 | 1.14 | −0.658 | −0.334 |
| RD4 | 235 | 1 | 5 | 3.49 | 1.12 | −0.807 | 0.006 |
| RD5 | 235 | 1 | 5 | 3.37 | 1.16 | −0.554 | −0.516 |
| CD1 | 235 | 1 | 5 | 3.31 | 1.21 | −0.546 | −0.640 |
| CD2 | 235 | 1 | 5 | 3.24 | 1.15 | −0.452 | −0.574 |
| CD3 | 235 | 1 | 5 | 3.31 | 1.19 | −0.498 | −0.648 |
| CD4 | 235 | 1 | 5 | 3.31 | 1.10 | −0.505 | −0.352 |
| CD5 | 235 | 1 | 5 | 3.42 | 1.15 | −0.561 | −0.430 |
| IP1 | 235 | 1 | 5 | 2.88 | 1.19 | 0.056 | −0.749 |
| IP2 | 235 | 1 | 5 | 2.82 | 1.16 | −0.011 | −0.747 |
| IP3 | 235 | 1 | 5 | 2.78 | 1.04 | −0.120 | −0.802 |
| IP4 | 235 | 1 | 5 | 2.86 | 1.07 | −0.104 | −0.665 |
| IP5 | 235 | 1 | 5 | 3.05 | 1.19 | −0.122 | −0.810 |
| KTW1 | 235 | 1 | 5 | 3.19 | 1.21 | −0.366 | −0.694 |
| KTW2 | 235 | 1 | 5 | 3.19 | 1.22 | −0.287 | −0.871 |
| KTW3 | 235 | 1 | 5 | 3.22 | 1.26 | −0.445 | −0.798 |
| KTW4 | 235 | 1 | 5 | 3.21 | 1.23 | −0.426 | −0.745 |
| KAC1 | 235 | 1 | 5 | 3.18 | 1.20 | −0.386 | −0.737 |
| KAC2 | 235 | 1 | 5 | 3.13 | 1.16 | −0.351 | −0.653 |
| KAC3 | 235 | 1 | 5 | 3.21 | 1.14 | −0.192 | −0.577 |
| KAC4 | 235 | 1 | 5 | 3.04 | 1.07 | −0.002 | −0.522 |
| KAC5 | 235 | 1 | 5 | 3.14 | 1.17 | −0.229 | −0.704 |
| Variables | FL | Variables | FL | Variables | FL |
|---|---|---|---|---|---|
| SD1 | 0.849 | CD1 | 0.865 | KTW1 | 0.860 |
| SD2 | 0.765 | CD2 | 0.833 | KTW2 | 0.813 |
| SD3 | 0.755 | CD3 | 0.820 | KTW3 | 0.813 |
| SD4 | 0.650 | CD4 | 0.795 | KTW4 | 0.814 |
| SD5 | 0.793 | CD5 | 0.797 | ||
| SD: α = 0.874 | CD: α = 0.912 | KTW: α = 0.895 | |||
| CR = 0.875 AVE = 0.586 | CR = 0.913 AVE = 0.676 | CR = 0.895 AVE = 0.681 | |||
| RD1 | 0.835 | IP1 | 0.807 | KAC1 | 0.773 |
| RD2 | 0.802 | IP2 | 0.777 | KAC2 | 0.838 |
| RD3 | 0.774 | IP3 | 0.788 | KAC3 | 0.790 |
| RD4 | 0.810 | IP4 | 0.675 | KAC4 | 0.736 |
| RD5 | 0.790 | IP5 | 0.805 | KAC5 | 0.766 |
| RD: α = 0.900 | IP: α = 0.879 | KAC: α = 0.886 | |||
| CR = 0.900 AVE = 0.644 | CR = 0.880 AVE = 0.596 | CR = 0.887 AVE = 0.611 | |||
| AVE | CD | SD | RD | |
|---|---|---|---|---|
| CD | 0.676 | 0.822 | - | - |
| SD | 0.586 | 0.632 | 0.766 | - |
| RD | 0.644 | 0.654 | 0.579 | 0.802 |
| AVE | KTW | KAC | |
|---|---|---|---|
| KTW | 0.676 | 0.822 | - |
| KAC | 0.681 | 0.597 | 0.825 |
| Scale | Path | Path Coefficient | p-Value | χ2/df | GFI | TLI | CFI | RMSEA | Result | |
|---|---|---|---|---|---|---|---|---|---|---|
| M1 | H1 | SC → IP | 0.857 | <0.001 | 1.433 | 0.909 | 0.972 | 0.976 | 0.043 | Yes |
| M2 | H1a | SD → IP | 0.403 | <0.001 | 1.416 | 0.911 | 0.973 | 0.977 | 0.042 | Yes |
| H1b | RD → IP | 0.093 | >0.1 | No | ||||||
| H1c | CD → IP | 0.402 | <0.001 | Yes | ||||||
| M3 | H2 | SC → KT | 0.786 | <0.001 | 1.304 | 0.901 | 0.977 | 0.979 | 0.036 | Yes |
| M4 | H2a | SD → KT | 0.317 | <0.001 | 1.310 | 0.902 | 0.976 | 0.979 | 0.036 | Yes |
| H2b | RD → KT | 0.215 | <0.05 | Yes | ||||||
| H2c | CD → KT | 0.297 | <0.05 | Yes | ||||||
| M5 | H3 | KT → IP | 0.795 | <0.001 | 1.569 | 0.935 | 0.973 | 0.978 | 0.049 | Yes |
| Ideal level | <0.05 | <3 | >0.8 | >0.8 | >0.8 | <0.08 |
| Scale | χ2/df | GFI | TLI | CFI | RMSEA | Result |
|---|---|---|---|---|---|---|
| M6 | 1.433 | 0.879 | 0.972 | 0.976 | 0.043 | Yes |
| M7 | 1.872 | 0.835 | 0.919 | 0.927 | 0.061 | Yes |
| Ideal level | <3 | >0.8 | >0.8 | >0.8 | <0.08 |
| Path | Estimate | S.E. | Z | Bootstrap | |||
|---|---|---|---|---|---|---|---|
| Bia-Corrected 95%CI | Percentile 95%CI | ||||||
| Lower | Upper | Lower | Upper | ||||
| Total Effects | |||||||
| CD → IP | 0.967 | 0.087 | 11.115 | 0.804 | 1.153 | 0.810 | 1.161 |
| Direct Effects | |||||||
| RD → IP | 0.693 | 0.180 | 3.850 | 0.304 | 1.012 | 0.304 | 1.012 |
| Indirect Effects | |||||||
| SD → IP | 0.275 | 0.158 | 1.741 | 0.033 | 0.663 | 0.021 | 0.638 |
| Path | Estimate | Z | p | Bootstrapping | |||
|---|---|---|---|---|---|---|---|
| Bia-Corrected 95%CI | Percentile 95%CI | ||||||
| Lower | Upper | Lower | Upper | ||||
| Total Effects | |||||||
| SD → IP | 0.361 | 0.085 | 4.247 | 0.206 | 0.530 | 0.207 | 0.534 |
| RD → IP | 0.141 | 0.080 | 1.763 | −0.005 | 0.305 | 0.003 | 0.314 |
| CD → IP | 0.382 | 0.074 | 5.162 | 0.233 | 0.522 | 0.232 | 0.517 |
| Direct Effects | |||||||
| SD → IP | 0.227 | 0.089 | 2.551 | 0.061 | 0.429 | 0.054 | 0.400 |
| RD → IP | 0.026 | 0.071 | 0.366 | −0.117 | 0.161 | −0.110 | 0.163 |
| CD → IP | 0.243 | 0.086 | 2.826 | 0.054 | 0.401 | 0.051 | 0.398 |
| Indirect Effects | |||||||
| SD → IP | 0.134 | 0.063 | 2.127 | 0.048 | 0.286 | 0.048 | 0.286 |
| RD→IP | 0.115 | 0.055 | 2.091 | 0.032 | 0.258 | 0.031 | 0.255 |
| CD→IP | 0.139 | 0.064 | 2.172 | 0.053 | 0.320 | 0.043 | 0.291 |
Publisher’s Note: MDPI stays neutral with regard to jurisdictional claims in published maps and institutional affiliations. |
© 2021 by the authors. Licensee MDPI, Basel, Switzerland. This article is an open access article distributed under the terms and conditions of the Creative Commons Attribution (CC BY) license (https://creativecommons.org/licenses/by/4.0/).
Share and Cite
Wang, Q.; Zhao, L.; Chang-Richards, A.; Zhang, Y.; Li, H. Understanding the Impact of Social Capital on the Innovation Performance of Construction Enterprises: Based on the Mediating Effect of Knowledge Transfer. Sustainability 2021, 13, 5099. https://doi.org/10.3390/su13095099
Wang Q, Zhao L, Chang-Richards A, Zhang Y, Li H. Understanding the Impact of Social Capital on the Innovation Performance of Construction Enterprises: Based on the Mediating Effect of Knowledge Transfer. Sustainability. 2021; 13(9):5099. https://doi.org/10.3390/su13095099
Chicago/Turabian StyleWang, Qing’e, Luwei Zhao, Alice Chang-Richards, Yuanyuan Zhang, and Hujun Li. 2021. "Understanding the Impact of Social Capital on the Innovation Performance of Construction Enterprises: Based on the Mediating Effect of Knowledge Transfer" Sustainability 13, no. 9: 5099. https://doi.org/10.3390/su13095099
APA StyleWang, Q., Zhao, L., Chang-Richards, A., Zhang, Y., & Li, H. (2021). Understanding the Impact of Social Capital on the Innovation Performance of Construction Enterprises: Based on the Mediating Effect of Knowledge Transfer. Sustainability, 13(9), 5099. https://doi.org/10.3390/su13095099

