Examining Evacuee Response to Emergency Communications with Agent-Based Simulations
Abstract
1. Introduction
1.1. Solutions for Emergency Communications
1.2. Socio-Cultural Factors
1.3. Related Work
2. Materials and Methods
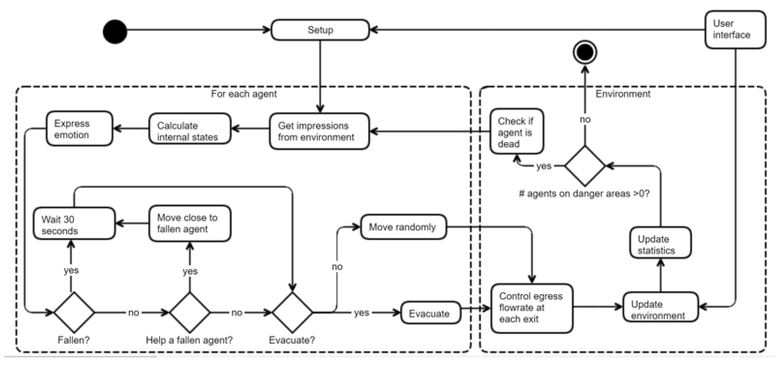
2.1. Brief Overview of ABM Implementation of Emergency Communications and Evacuee Response
ABM Implementation of New Emergency Communications
2.2. Simulation Experiments
2.2.1. Research Questions and Expected Outcomes
2.2.2. Outcome Measurements
2.2.3. Parameter Settings
3. Results
3.1. Simulation Experiment 1: Effectiveness of Dynamic Emergency Exit Floor Lighting
3.2. Simulation Experiment 2: Effectiveness of Staff at Exits
3.3. Simulation Experiment 3: Effectiveness of Public Announcement
4. Discussion
4.1. Discussion of Results
4.2. Strengths and Limitations
4.3. Implications for Theory and Practice
5. Conclusions
Author Contributions
Funding
Institutional Review Board Statement
Informed Consent Statement
Data Availability Statement
Conflicts of Interest
Appendix A
| Parameter | Setting | Meaning |
|---|---|---|
| Environmental Familiarity | 50% | When not specified in the experiment, it is assumed that 50% of the people are familiar with the environment and will take the nearest exit, while the remaining 50% will take the main exit. |
| Help | Off | People do not help other people that fall. |
| Falls | On | People are able to fall. |
| Contagion model | On | There is social influence of fear and beliefs. |
| %children | 15 | 15% of the passengers are children, because we chose a ratio of 70/15/15 for adults/children/elderly, respectively. |
| %elderly | 15 | 15% of the passengers are elderly. |
| %adults | 70 | 70% of the passengers are adults (this is not set directly, but is calculated as 100% with the % of children and elderly subtracted). |
| %people travelling alone | 50 | 50% of the people are travelling alone, the remaining 50% in groups. |
| Group ratios | 50-30-20 | We assume more people travel in groups of 2 (50%) than 3 (30%) or 4 (20%). |
| %females | 50 | 50% are females, 50% are males. |
| Cultural Clusters | 11 | Represent the 11 clusters from Ronen and Shenkar [59]. |
| Crowd congestion threshold | 5 | Crowd congestion starts from 5 people/m2, where people cannot maintain their own pace of movement anymore. |
| Public announcement | 60 | Every 60 s, there is one announcement. |
| Fire alarm | 60 | Every 60 s, there is one alarm. |
| Start first time fire alarm | 180 | 180 s after the fire started, the alarm starts. |
| Start first time public announcement | 20 | 20 s after the fire alarm, the public announcement starts. |
| Fire present | Always | At the first second. |
| Fire location | Random | Randomly chosen, but always a minimum of 3 m away from an exit for a fair comparison of simulations. |
| Cultural cluster distribution | 9.09 | People evenly divided over all 11 clusters: 9.09% per cluster. |
| Fire radius | 3 | 3 m. |
| Communication distance | 5 | 5 m, because public distance is 12–25 feet (3.7–7.6 m), assuming voice as the main modality of communication among people (see [80,81]). |
| Protocol distance | 2 | 2 m: staff walk randomly around the exit to give instructions, within 2 m from the exit. |
| Initial value fear, belief, desire, intention. | 0 | |
| Initial position agent | Random | Randomly chosen from all patches in the environment. |
| Initial heading agent | Random | Randomly chosen from 360 degrees. |
| Maximum amount of people per square meter | 8 | Based on Still [82]. |
| Congestion speed factor | Speed × factor | When there is congestion, agents slow down their speed as follows: [speed × 0.625 (8 people); speed × 0.75 (7 people); speed × 0.875 (6 people); speed × 0.95 (5 people)]. |
| Helping behavior | Rule | People can only help 1 person at the same time. When a person helps, they are ‘waiting’ next to the fallen person until this person stands up, then they continue moving too. |
| Group membership and behavior | Rule | There is always one leader, NOT a child, that decides where the group will move to. The whole group moves together on the same square meter. Only the leader will decide to help or not. The rest will ‘wait’ with him/her while helping. If the leader dies, then the group ‘splits up’, so the others do not ‘wait’ for the leader to continue, but continue by themselves. |
| Group formations | Evenly divided | Children, elderly, females/males are evenly divided between all groups. |
| Length of fall | 30 | 30 s. |
| Egress flowrate at each exit | 5.4667 | The maximum is 6 people per meter per second, based on the egress flowrate of 82 people per minute per meter, which is 1.3667 people/meter/second × 4 (doors are 4 m wide) = 5.4667 people per exit door per second [82]. |
| Experiment 1: Dynamic Emergency Exit Floor Lighting | |
| Independent Variable | Levels |
| Crowd density | (1) Low, (2) Medium, (3) High |
| Environmental familiarity | (1) 0%, (2) 100% |
| Emergency lighting | (1) On, (2) Off |
| Experiment 2: Staff at Exits | |
| Independent Variable | Levels |
| Crowd density | (1) Low, (2) Medium, (3) High |
| Environmental familiarity | (1) 0%, (2) 100% |
| Number of staff at exits | (1) 0, (2) 1, (3), 2, (4), 3 |
| Experiment 3: Public Announcements | |
| Independent Variable | Levels |
| Crowd density | (1) Low, (2) Medium, (3) High |
| English Proficiency | (1) 100% from Anglo cluster (95.39% EP), (2) 100% from Eastern Europe cluster (16.28% EP), (3) 50% Anglo and 50% Eastern Europe, (4) 9.09% from each of the eleven clusters (even mix) |
References
- Health and Safety Executive. Managing Crowds Safely. A Guide for Organisers at Events and Venues. 2000. Available online: https://www.hse.gov.uk/ (accessed on 1 August 2017).
- London Resilience Partnership. Communicating with the Public Framework. June 2014. Available online: https://www.london.gov.uk/sites/default/files/london_resilience_partnership_strategy_2020-2023_v3.4.pdf (accessed on 1 August 2017).
- National Retail Federation. Effective Crowd Management. Guidelines on Maintaining the Safety and Security of Your Customers, Employees and Store. 2014. Available online: http://NRF.com/crowdmanagement (accessed on 1 August 2017).
- Reynolds, B.; Seeger, M.W. Crisis and emergency risk communication as an integrative model. J. Health Commun. 2005, 10, 43–55. [Google Scholar] [CrossRef]
- Vries, P.W.; Galetzka, M.; Gutteling, J.M. Inzet Communicatie bij Crowd Management en Crowd Control; Universiteit Twente—Faculteit Gedragswetenschappen: Enschede, The Netherlands, 2013. [Google Scholar]
- WorkSafe Victoria. Crowd Control at Venues and Events: A Practical Occupational Health and Safety Guide. 2007. Available online: https://www.worksafe.vic.gov.au/resources/crowd-control-venues-and-events-practical-occupational-health-and-safety-guide (accessed on 1 August 2017).
- Santos, G.; Aguirre, B.E. A Critical Review of Emergency Evacuation Simulation Models; Disaster Research Center: Newark, DE, USA, 2004; Available online: http://udspace.udel.edu/handle/19716/299 (accessed on 1 August 2017).
- Fothergill, A.; Maestes, E.G.; Darlington, J.D. Race, ethnicity and disasters in the United States: A review of the literature. Disasters 1999, 23, 156–173. [Google Scholar] [CrossRef]
- Hoffman, S. Preparing for disaster: Protecting the most vulnerable in emergencies. Univ. Calif. Davis Law Rev. 2008, 42, 1491–1547. [Google Scholar]
- Howard, A.; Agllias, K.; Bevis, M.; Blakemore, T. “They’ll tell us when to evacuate”: The experiences and expectations of disaster-related communication in vulnerable groups. Int. J. Disaster Risk Reduct. 2017, 22, 139–146. [Google Scholar] [CrossRef]
- Rowan, K.E. Why rules for risk communication are not enough: A problem-solving approach to risk communication. Risk Anal. 1994, 14, 365–374. [Google Scholar] [CrossRef]
- Turner, D.; Evans, W.; Kumlachew, M.; Wolshon, B.; Dixit, V.; Sisiopiku, V.; Islam, S.; Anderson, M. Issues, practices, and needs for communicating evacuation information to vulnerable populations. Transp. Res. Rec. J. Transp. Res. Board 2010, 2196, 159–167. [Google Scholar] [CrossRef]
- Dombroski, M.; Fischhoff, B.; Fischbeck, P. Predicting emergency evacuation and sheltering behavior: A structured analytical approach. Risk Anal. 2006, 26, 1675–1688. [Google Scholar] [CrossRef] [PubMed]
- Kim, J.; Oh, S.S. Confidence, knowledge, and compliance with emergency evacuation. J. Risk Res. 2015, 18, 111–126. [Google Scholar] [CrossRef]
- Knuth, D.; Kehl, D.; Hulse, L.; Spangenberg, L.; Brahler, E.; Schmidt, S. Risk perception and emergency experience: Comparing a representative German sample with German emergency survivors. J. Risk Res. 2015, 18, 581–601. [Google Scholar] [CrossRef]
- Mallett, L.; Vaught, C.; Brnich, M.J., Jr. Sociotechnical communication in an underground mine fire: A study of warning messages during an emergency evacuation. Saf. Sci. 1993, 16, 709–728. [Google Scholar] [CrossRef]
- Riad, J.K.; Norris, F.H.; Ruback, R.B. Predicting evacuation in two major disasters: Risk perception, social influence, and access to resources. J. Appl. Soc. Psychol. 1999, 29, 918–934. [Google Scholar] [CrossRef]
- Dekel, S.; Bonanno, G.A. Changes in trauma memory and patterns of posttraumatic stress. Psychol. Trauma Theory Res. Pract. Policy 2013, 5, 26–34. [Google Scholar] [CrossRef]
- Roseman, M. Surviving memory: Truth and inaccuracy in Holocaust testimony. J. Holocaust Educ. 1999, 8, 1–20. [Google Scholar] [CrossRef]
- Van der Wal, C.N.; Robinson, M.A.; Gwynne, S.; Bruine de Bruin, W. Evacuation behaviors and emergency communications: An analysis of real-world incident videos. Saf. Sci. 2021, 136, 105121. [Google Scholar] [CrossRef]
- Drury, J.; Cocking, C.; Reicher, S.; Burton, A.; Schofield, D.; Hardwick, A.; Graham, D.; Langston, P. Cooperation versus competition in a mass emergency evacuation: A new laboratory simulation and a new theoretical model. Behav. Res. Methods 2009, 41, 957–970. [Google Scholar] [CrossRef]
- Gwynne, S.M.V.; Kuligowski, E.D.; Boyce, K.E.; Nilsson, D.; Robbins, A.P.; Lovreglio, R.; Thomas, J.R.; Roy-Poirier, A. Enhancing egress drills: Preparation and assessment of evacuee performance. Fire Mater. 2019, 43, 613–631. [Google Scholar] [CrossRef]
- Bryson, J.J.; Ando, Y.; Lehmann, H. Agent-based modelling as scientific method: A case-study analyzing primate social behaviour. Philos. Trans. R. Soc. Lond. B Biol. Sci. 2007, 362, 1685–1699. [Google Scholar] [CrossRef] [PubMed][Green Version]
- Wilensky, U.; Rand, W. An Introduction to Agent-Based Modeling: Modeling Natural, Social, and Engineered Complex Systems with NetLogo; MIT Press: Cambridge, MA, USA, 2015. [Google Scholar]
- Hughes, H.P.N.; Clegg, C.W.; Robinson, M.A.; Crowder, R.M. Agent-based modelling and simulation: The potential contribution to organizational psychology. J. Occup. Organ. Psychol. 2012, 85, 487–502. [Google Scholar] [CrossRef]
- Crowder, R.M.; Robinson, M.A.; Hughes, H.P.N.; Sim, Y.W. The development of an agent-based modeling framework for simulating engineering team work. IEEE Trans. Syst. Man Cybernet. Part A Syst. Hum. 2012, 42, 1425–1439. [Google Scholar] [CrossRef]
- Reilly, A.C.; Dillon, R.L.; Guikema, S.D. Agent-Based Models as an Integrating Boundary Object for Interdisciplinary Research. Risk Anal. 2018. [Google Scholar] [CrossRef]
- Gorbil, G.; Gelenbe, E. Opportunistic communications for emergency support systems. Procedia Comp. Sci. 2011, 5, 39–47. [Google Scholar] [CrossRef]
- Ji, X.; Weng, W.; Fan, W. Cellular automata-based systematic risk analysis approach for emergency response. Risk Anal. 2008, 28, 1247–1260. [Google Scholar] [CrossRef] [PubMed]
- Medeiros, L.; van der Wal, C.N. An Agent-Based Model Predicting Group Emotion and Misbehaviours in Stranded Passengers. In Proceedings of the 18th EPIA Conference on Artificial Intelligence, Porto, Portugal, 5–8 September 2017; Springer: Berlin/Heidelberg, Germany, 2017; pp. 620–627. [Google Scholar]
- Haer, T.; Botzen, W.J.; Moel, H.; Aerts, J.C. Integrating household risk mitigation behavior in flood risk analysis: An agent-based model approach. Risk Anal. 2017, 37, 1977–1992. [Google Scholar] [CrossRef] [PubMed]
- Van der Wal, C.N.; Guiricin, A.; Turhan, U.; Sengur, F.; Tedeschi, A.; Rozzi, S.; Golfetti, A.; Robinson, M. Requirements for the Multi-Cultural Emergency Communication Framework; European Commission: Brussels, Belgium, 2016. [Google Scholar]
- van der Wal, C.N.; Formolo, D.; Robinson, M.; Minkov, M.; Bosse, T. Simulating Crowd Evacuation with Socio-Cultural, Cognitive and Emotional Elements. In Transactions on Computational Collective Intelligence XXVII; Springer: Cham, Switzerland, 2017. [Google Scholar] [CrossRef]
- Fridolf, K.; Nilsson, D.; Frantzich, H. Fire evacuation in underground transportation systems: A review of accidents and empirical research. Fire Technol. 2013, 49, 451–475. [Google Scholar] [CrossRef]
- Samochine, D.; Boyce, K.; Shields, T. An investigation into staff behaviour in unannounced evacuations of retail stores—Implications for training and fire safety engineering. Fire Saf. Sci. 2005, 8, 519–530. [Google Scholar] [CrossRef]
- Shields, T.; Boyce, K.A. study of evacuation from large retail stores. Fire Saf. J. 2000, 35, 25–49. [Google Scholar] [CrossRef]
- Ibrahim, A.M.; Venkat, I.; Subramanian, K.; Khader, A.T.; Wilde, P.D. Intelligent evacuation management systems: A review. ACM Trans. Intell. Syst. Technol. (TIST) 2016, 7, 36. [Google Scholar] [CrossRef]
- Zhang, Q.; Chen, T.; Lv, X.Z. New framework of intelligent evacuation system of buildings. Procedia Eng. 2014, 71, 397–402. [Google Scholar] [CrossRef]
- Amirgaliyev, Y.; Yunussov, R.; Mamyrbayev, O. Optimization of people evacuation plans on the basis of wireless sensor networks. Open Eng. 2016, 6, 206–213. [Google Scholar] [CrossRef]
- Challenger, R.; Clegg, C.W.; Robinson, M.A. Understanding Crowd Behaviours: Practical Guidance and Lessons Identified; TSO: London, UK, 2010; Volume 1. [Google Scholar]
- Tan, M.S.; Said, S.B. Linguistic Landscape and Exclusion: An Examination of Language Representation in Disaster Signage in Japan. In Conflict, Exclusion and Dissent in the Linguistic Landscape; Palgrave Macmillan: London, UK; pp. 145–169.
- Challenger, R.; Clegg, C.W.; Robinson, M.A. Understanding Crowd Behaviours; TSO: London, UK, 2010; Volume 2. [Google Scholar]
- Luh, P.B.; Wilkie, C.T.; Chang, S.C.; Marsh, K.L.; Olderman, N. Modeling and optimization of building emergency evacuation considering blocking effects on crowd movement. IEEE Trans. Autom. Sci. Eng. 2012, 9, 687–700. [Google Scholar] [CrossRef]
- Yang, L.Z.; Zhao, D.L.; Li, J.; Fang, T.Y. Simulation of the kin behavior in building occupant evacuation based on cellular automaton. Build. Environ. 2005, 40, 411–415. [Google Scholar] [CrossRef]
- Reicher, S.D. ‘The Battle of Westminster’: Developing the social identity model of crowd behaviour in order to explain the initiation and development of collective conflict. Eur. J. Soc. Psychol. 1996, 26, 115–134. [Google Scholar] [CrossRef]
- Von Sivers, I.; Templeton, A.; Koster, G.; Drury, J.; Philippides, A. Humans do not always act selfishly: Social identity and helping in emergency evacuation simulation. Transp. Res. Procedia 2014, 2, 585–593. [Google Scholar] [CrossRef]
- Ronchi, E.; Nilsson, D. Fire evacuation in high-rise buildings: A review of human behaviour and modelling research. Fire Sci. Rev. 2013, 2, 7. [Google Scholar] [CrossRef]
- Hashim, M.J.; Alkaabi, M.S.K.M.; Bharwani, S. Interpretation of way-finding healthcare symbols by a multicultural population: Navigation signage design for global health. Appl. Ergon. 2014, 45, 503–509. [Google Scholar] [CrossRef]
- Vilar, E.; Rebelo, F.; Noriega, P. Indoor human wayfinding performance using vertical and horizontal signage in virtual reality. Hum. Factors Ergon. Manuf. Serv. Ind. 2014, 24, 601–615. [Google Scholar] [CrossRef]
- Robinson, M.; Cichomska, K.; Davis, M.; Minkov, M.; Blagoev, V.; van der Wal, N.; Turhan, U.; Karbownik, A.; Giuricin, A.; Rozzi, A.; et al. Review and Critical Analysis of Multi-Cultural Crowd Behaviour in Emergencies; European Commission: Brussels, Belgium, 2015. [Google Scholar]
- Hofstede, G. Culture’s Consequences: Comparing Values, Behaviors, Institutions, and Organizations across Nations, 2nd ed.; Sage: Thousand Oaks, CA, USA, 2001. [Google Scholar]
- Reicher, S.; Stott, C.; Cronin, P.; Adang, O. An integrated approach to crowd psychology and public order policing. Polic. Int. J. Police Strateg. Manag. 2004, 27, 558–572. [Google Scholar] [CrossRef]
- Farr, A.C.; Kleinschmidt, T.; Yarlagadda, P.; Mengersen, K. Wayfinding: A simple concept, a complex process. Transp. Rev. 2012, 32, 715–743. [Google Scholar] [CrossRef]
- Omer, I.; Goldblatt, R. The implications of inter-visibility between landmarks on wayfinding performance: An investigation using a virtual urban environment. Comput. Environ. Urban Syst. 2007, 31, 520–534. [Google Scholar] [CrossRef]
- Palttala, P.; Boano, C.; Lund, R.; Vos, M. Communication gaps in disaster management: Perceptions by experts from governmental and non-governmental organizations. J. Conting. Crisis Manag. 2012, 20, 2–12. [Google Scholar] [CrossRef]
- Owen, M.; Galea, E.R.; Lawrence, P.J. The Safeguard Validation Set–Svgds1 a Guide to the Data and Validation Procedures, Fire Safety Engineering Group; University of Greenwich: London, UK, 1996. [Google Scholar]
- Galea, E.; Deere, S.; Filippidis, L. The Safeguard Validation Data Set—Sgvds1 a Guide to the Data and Validation Procedures, Fire Safety Engineering Group; University of Greenwich: London, UK, 2012. [Google Scholar]
- Kuligowski, E. A Comprehensive Review of 28 Evacuation Models. In Workshop on Building Occupant Movement during Fire Emergencies; Institute of Standards and Technology: Gaithersburg, MD, USA, 2004. [Google Scholar]
- Templeton, A.; Drury, J.; Philippides, A. From mindless masses to small groups: Conceptualizing collective behavior in crowd modeling. Rev. Gen. Psychol. 2015, 19, 215–229. [Google Scholar] [CrossRef]
- Zheng, X.; Zhong, T.; Liu, M. Modeling crowd evacuation of a building based on seven methodological approaches. Build. Environ. 2009, 44, 437–445. [Google Scholar] [CrossRef]
- Rao, A.S.; Georgeff, M.P. BDI agents: From theory to practice. In Proceedings of the First International Conference on Multiagent Systems, San Francisco, CA, USA, 12–14 June 1995; Volume 95, pp. 312–319. [Google Scholar]
- Treur, J. Network-Oriented Modeling; Springer International Publishing: Cham, Switzerland, 2016. [Google Scholar]
- Reininger, B.M.; Raja, S.A.; Carrosco, A.S.; Chen, Z.; Adams, B.; McCormick, J.; Rahbar, M.H. Intention to comply with mandatory hurricane evacuation orders among persons living along a coastal area. Disaster Med. Public Health Prep. 2013, 7, 46–54. [Google Scholar] [CrossRef]
- Soto, C.J.; John, O.P.; Gosling, S.D.; Potter, J. Age differences in personality traits from 10 to 65: Big five domains and facets in a large cross-sectional sample. J. Pers. Soc. Psychol. 2011, 100, 330–348. [Google Scholar] [CrossRef]
- Formolo, D.; van der Wal, C.N. Simulating collective evacuations with social elements. In Conference on Computational Collective Intelligence Technologies and Applications; Springer: Cham, Switzerland, 2020; pp. 160–171. [Google Scholar]
- Galea, E.R.; Xie, H.; Lawrence, P.J. Experimental and survey studies on the effectiveness of dynamic signage systems. Fire Saf. Sci. 2014, 11, 1129–1143. [Google Scholar] [CrossRef]
- Cosma, G.; Ronchi, E.; Nilsson, D. Way-finding lighting systems for rail tunnel evacuation: A virtual reality experiment with Oculus Rift®. J. Transp. Saf. Secur. 2016, 8, 101–117. [Google Scholar] [CrossRef]
- Ronen, S.; Shenkar, O. Mapping world cultures: Cluster formation, sources and implications. J. Int. Bus. Stud. 2013, 44, 867–897. [Google Scholar] [CrossRef]
- English Proficiency Index. Available online: https://www.ef.co.uk/epi (accessed on 1 August 2017).
- European Population Distribution. Available online: https://ec.europa.eu/eurostat (accessed on 1 August 2017).
- Zhou, S.; Chen, D.; Cai, W.; Luo, L.; Low, M.Y.H.; Tian, F.; Tay, V.S.H.; Ong, D.W.S.; Hamilton, B.D. Crowd modeling and simulation technologies. ACM Trans. Model. Comput. Simul. 2010, 20, 1–35. [Google Scholar] [CrossRef]
- Gosshandler, W.; Bryner, N.; Madrzykowski, D.; Kuntz, K. Report of the Technical Investigation of the Station Nightclub Fire; US Department of Commerce: Washington, DC, USA, 2005; Volume 1.
- Donald, I.; Canter, D. Intentionality and fatality during the King’s Cross underground fire. Eur. J. Soc. Psychol. 1992, 22, 203–218. [Google Scholar] [CrossRef]
- Yanagisawa, D.; Kimura, A.; Tomoeda, A.; Nishi, R.; Suma, Y.; Ohtsuka, K.; Nishinari, K. Introduction of frictional and turning function for pedestrian outflow with an obstacle. Phys. Rev. 2009, 80, 36110. [Google Scholar] [CrossRef] [PubMed]
- Formolo, D.; Bosse, T.; van der Wal, C.N. Studying the Impact of Trained Staff on Evacuation Scenarios by Agent-Based Simulation. In Proceedings of the International Conference on Social Informatics, Saint-Petersburg, Russia, 25–28 September 2018; Springer: Cham, Switzerland, 2020; pp. 85–96. [Google Scholar]
- Varas, A.; Cornejo, M.D.; Mainemer, D.; Toledo, B.; Rogan, J.; Munoz, V.; Valdivia, J.A. Cellular automaton model for evacuation process with obstacles. Phys. A Stat. Mech. Appl. 2007, 382, 631–642. [Google Scholar] [CrossRef]
- Xu, Z.; Lu, X.Z.; Guan, H.; Chen, C.; Ren, A.Z. A virtual reality based fire training simulator with smoke hazard assessment capacity. Adv. Eng. Softw. 2014, 68, 1–8. [Google Scholar] [CrossRef]
- Clegg, C.W.; Robinson, M.A.; Davis, M.C.; Bolton, L.; Pieniazek, R.; McKay, A. Applying organizational psychology as a design science: A method for predicting malfunctions in socio-technical systems (PreMiSTS). Des. Sci. 2017, 3, 1–31. [Google Scholar] [CrossRef]
- Seeger, M.W. Best practices in crisis communication: An expert panel process. J. Appl. Commun. Res. 2006, 34, 232–244. [Google Scholar] [CrossRef]
- Overhill, H. Apple pie proxemics: Edward, T. Hall in the kitchen work triangle. Des. Issues 2014, 30, 67–82. [Google Scholar] [CrossRef]
- Proxemics [and Comments and Replies]. Available online: https://www.journals.uchicago.edu/doi/abs/10.1086/200975 (accessed on 1 August 2017).
- Still, K. Introduction to Crowd Science; CRC Press: Boca Raton, FL, USA, 2004. [Google Scholar]







| Category | Summary of Cultural Factors and Recommendations |
|---|---|
| Social identity | Encouraging a united crowd identity will stimulate more cooperation and helping of fellow in-group members [21]. Crowd management staff should engage with crowd members to get them on their side and encourage cooperation (e.g., [44,52]). |
| Language | Communication with passengers should use simple and widely understood languages to: (1) decrease response time, (2) reduce crowd density, and (3) discourage the use of familiar yet dangerous routes. |
| Signage | Messages and instructions on signs should be universally understood, using clear symbols where possible (e.g., [53]). |
| Landmarks | Clear landmarks should be used to guide multi-cultural passengers in unfamiliar environments (e.g., [54]). |
| Communication | Message content and crowd management procedures should be adapted to crowd demographics. Communication should be tailored to different subgroups, adjusting content and tone [55]. |
| Type | Concept | Value | Meaning |
|---|---|---|---|
| Event | public_ann | 0 or 1 | 0 = no announcement; 1 = clear public English announcement. |
| Event | lighting | 0 or 1 | 0 = no lighting; 1 = emergency lighting on the floor indicating exits. |
| Event | staff_instr | 0 or 1 | 0 = no staff at exit; 1 = staff at each exit instructing evacuation. |
| Perception | obs_p_ann | 0 or 1 | 0 = not observed; 1 = observed. |
| Perception | obs_lighting | 0 or 1 | 0 = not observed; 1 = observed. |
| Perception | obs_staff_instr | 0 or 1 | 0 = not observed; 1 = observed. |
| No. | Rule |
|---|---|
| 1 | IF emergency lighting is on AND a passenger can see the emergency lighting THEN he will follow it to the exit |
| 2 | IF staff are present at the exits to give instructions AND a passenger can see a staff member THEN he will follow the instructions and evacuate through the indicated exit |
| 3a | IF a public announcement is made AND a passenger has nationality X AND the English proficiency of that nationality is probability Y THEN the passenger understands the public announcement with probability Y |
| 3b | IF the passenger has understood the public announcement THEN set the environmental familiarity of the passenger to 1, in order to take the nearest exit |
| Factor | df | F | p |
|---|---|---|---|
| Effects of crowd density and emergency lightin on evacuation time, 3 × 2 ANOVA | |||
| Crowd density | 2 | 24.30 | 0.000 |
| Emergency lighting | 1 | 6.73 | 0.010 |
| Crowd density × Emergency lighting | 2 | 4.40 | 0.013 |
| Effects of environmental familiarity and emergency lightin on evacuation time, 2 × 2 ANOVA | |||
| Environmental familiarity | 1 | 140.98 | 0.000 |
| Emergency lighting | 1 | 7.54 | 0.006 |
| Environmental familiarity × Emergency lighting | 2 | 8.94 | 0.003 |
| Effects of crowd density and emergency lighting on evacuation time, 3 × 2 ANOVA | |||
| Crowd density | 2 | 330.49 | 0.000 |
| Emergency lighting | 1 | 78.99 | 0.000 |
| Crowd density × Emergency lighting | 2 | 41.81 | 0.000 |
| Efefcts of environmental familiarity and emergency lighting on total number of falls, 2 × 2 ANOVA | |||
| Environmental familiarity | 1 | 146.06 | 0.000 |
| Emergency lighting | 1 | 49.80 | 0.000 |
| Environmental familiarity × Emergency lighting | 2 | 57.48 | 0.000 |
| Factor | df | F | p |
|---|---|---|---|
| Effects of crowd density and staff members on evacuation time, 3 × 4 ANOVA | |||
| Crowd density | 2 | 79.28 | 0.000 |
| Staff members | 3 | 4.79 | 0.003 |
| Crowd density × Staff members | 6 | 5.29 | 0.000 |
| Effects of environmental familiarity and staff members on evacuation time, 2 × 4 ANOVA | |||
| Environmental familiarity | 1 | 244.21 | 0.000 |
| Staff members | 3 | 5.05 | 0.002 |
| Environmental familiarity × Staff members | 3 | 9.68 | 0.000 |
| Effect of crowd density and staff members on total number of falls, 3 × 4 ANOVA | |||
| Crowd density | 2 | 926.51 | 0.000 |
| Staff members | 3 | 23.75 | 0.000 |
| Crowd density × Staff members | 6 | 11.32 | 0.000 |
| Effect of environmental familiarity and staff members on total number of falls, 2 × 4 ANOVA | |||
| Environmental familiarity | 1 | 284.36 | 0.000 |
| Staff members | 3 | 12.51 | 0.000 |
| Environmental familiarity × Staff members | 3 | 17.32 | 0.000 |
| Factor | df | F | p |
|---|---|---|---|
| Effects of crowd density and cultural cluster distribuion on evacuation time, 3 × 4 ANOVA | |||
| Crowd density | 2 | 174.14 | 0.000 |
| Cultural cluster distribution | 3 | 28.91 | 0.000 |
| Crowd density × cultural cluster distribution | 6 | 11.36 | 0.000 |
| Effects of crowd density and cultural cluster distribution on total number of falls, 3 × 4 ANOVA | |||
| Crowd density | 2 | 17019.09 | 0.000 |
| Cultural cluster distribution | 3 | 221.74 | 0.000 |
| Crowd density × cultural cluster distribution | 6 | 93.34 | 0.000 |
Publisher’s Note: MDPI stays neutral with regard to jurisdictional claims in published maps and institutional affiliations. |
© 2021 by the authors. Licensee MDPI, Basel, Switzerland. This article is an open access article distributed under the terms and conditions of the Creative Commons Attribution (CC BY) license (https://creativecommons.org/licenses/by/4.0/).
Share and Cite
van der Wal, C.N.; Formolo, D.; Robinson, M.A.; Gwynne, S. Examining Evacuee Response to Emergency Communications with Agent-Based Simulations. Sustainability 2021, 13, 4623. https://doi.org/10.3390/su13094623
van der Wal CN, Formolo D, Robinson MA, Gwynne S. Examining Evacuee Response to Emergency Communications with Agent-Based Simulations. Sustainability. 2021; 13(9):4623. https://doi.org/10.3390/su13094623
Chicago/Turabian Stylevan der Wal, C. Natalie, Daniel Formolo, Mark A. Robinson, and Steven Gwynne. 2021. "Examining Evacuee Response to Emergency Communications with Agent-Based Simulations" Sustainability 13, no. 9: 4623. https://doi.org/10.3390/su13094623
APA Stylevan der Wal, C. N., Formolo, D., Robinson, M. A., & Gwynne, S. (2021). Examining Evacuee Response to Emergency Communications with Agent-Based Simulations. Sustainability, 13(9), 4623. https://doi.org/10.3390/su13094623

