Abstract
Several pesticides and pharmaceuticals (PP) have been detected in the effluent of a full-scale Portuguese Wastewater Treatment Plant (WWTP). Their presence contributed to the environmental burdens associated with the existing treatment of the Municipal Wastewater (MWW) in the impact categories of Human Carcinogenicity, Non-Carcinogenicity, and Freshwater toxicities on average by 85%, 60%, and 90%, respectively (ReciPe2016 and USEtox methods). The environmental and economic assessment of the installation of an Anodic Oxidation (AO) unit for PPs’ removal was performed through Life Cycle and Economic Analysis, considering two types of anodes, the Boron-Doped Diamond (BDD) and the Mixed Metal Oxides (MMO). The operation of the AO unit increased the environmental burdens of the system by 95% on average (USEtox), but these impacts can be partially compensated by the avoided the production of non-renewable energy in the Portuguese electricity mix by biogas cogeneration at the WWTP. If the construction of the AO unit and the manufacturing of the electrodes are considered, the Human and Freshwater Toxicities are often higher than the environmental benefits derived from the PPs’ removal. On the economic side, the MMO configuration is clearly more advantageous, whereas BDD is environmentally more favorable. The issue of the presence of PP in MWW effluents has to be addressed as an integrated solution both improving upstream PP’s management and adopting PP’s removal technologies strongly supported by renewable energies. Further insights are needed for the assessment of fate and of the environmental effects of PP in the sludge.
1. Introduction
Pesticides and pharmaceuticals (PP) have been detected at low concentrations in post-treated Municipal Wastewaters (MWW) in almost all countries in the world [,]. The presence of these PP in MWW created a global environmental concern about their potential toxicity both on aquatic ecosystems [] and on human health [,].
It is globally agreed that the presence of pesticides in post-treated MWW can directly compromise freshwater quality []. If these effluents are meant to be re-used for irrigation, the microbial diversity of soils, groundwater quality, and human health can be negatively affected []. Indirect carcinogenic and non-carcinogenic toxicities on human health are expected [].
Residual concentrations of pharmaceutical compounds in post-treated MWW can bio-accumulate and cause ecotoxicological damages and indirect acute and chronic toxicity to humans. In 2018, the European Environmental Agency (EEA) reported that pharmaceuticals are responsible for endocrine-disrupting effects on animals and humans and inhibit photosynthesis or plant growth [].
The occurrence of PP in MWW may be associated with pharmaceutical and hospital effluents, human and animal excretions, improper disposal of pharmaceutical products, and previously contaminated ground or freshwater used as a primary source for the production of freshwater for human consumption.
The concentrations of PP currently detected in post-treated MWW are in the order of magnitude of ng/L or µg/L [,,,]; however, continuous inputs into the environment may lead to high, long-term accumulation that can favor unnoticed harmful effects; these effects can accumulate so slowly that changes will remain undetected until they become irreversible [].
The number of PP commonly detected worldwide in post-treated MWW is very high. They belong to different classes of pesticides (fungicides, insecticides, herbicides, etc.) and pharmaceuticals (analgesics, antibiotics, and psychiatric drugs, among others). Tran et al. [] showed that the presence of PP in raw MWW is common in North America, Europe, and Asia, although significant geographical differences can be observed in their concentrations due to different usage patterns, climate conditions, population size, and density, or to the different analytical methods and sampling strategies adopted in each work. In Portugal, a regional study detected the presence of 14 pharmaceutical compounds [] and 17 pesticides [] in the post-treated effluent of a Wastewater Treatment Plant (WWTP).
WWTPs commonly include preliminary treatment (e.g., screening, sand removal, oils, and grease removal), primary treatment (e.g., primary settling), secondary treatment (e.g., biological treatments and secondary settling), and sometimes tertiary treatment (e.g., filtration and disinfection). The persistence of PP in the post-treatment effluent reveals that these wastewater treatment systems are not able to guarantee proper PP removal, being unable to reduce the associated environmental risks [,].
Different alternative removal technologies have been studied as tertiary treatments. Among them it is possible to identify the following ones: (i) membrane technologies [,], (ii) fungi and algae-based biological treatments [], (iii) adsorption technologies [,,], (iv) filtration technologies [,], and (iv) chemical oxidation [,].
Electrochemical Advanced Oxidation Processes (EAOPs) are considered one of the most promising and efficient alternatives for the degradation of pesticides [] and pharmaceutical compounds []. EAOPs are non-selective processes that use hydroxyl radicals (•OH) as oxidant agents to degrade PP. The release of •OH can be achieved by the (i) Homogeneous Electro-Fenton Process through ferrous iron oxidation by in situ-generated H2O2 in the cathode [], (ii) Heterogeneous Electro-Fenton process in the presence of a catalyst [], (iii) photo-electro Fenton or solar-photo Fenton, where the electro-Fenton is combined with UV light or sunlight, respectively [], (iv) sonolysis of water [], and (v) Anodic Oxidation (AO) of water at the anode [].
The AO technology is characterized by higher simplicity than Homogeneous and Heterogeneous Electro-Fenton technologies, due to the absence of additional chemicals or catalysts and low sludge production. In addition, AO has higher efficiency than sonolysis [] and has easier scalability than other EAOPs technologies.
The •OH generation and chemical reactivity during AO are strongly dependent on the type of anode used []. Currently, one of the most efficient anode materials known is the Boron-Doped Diamond (BDD), which allows the direct production of •OH radicals with very high current efficiencies and low associated surface fouling []. Moreover, the BDD exhibits high mechanical and chemical stability []. The main drawback of this material is the high cost, which makes its application at full scale difficult. A promising and cheaper alternative to BDD electrodes is Mixed Metal Oxide-coated (MMO) electrodes that generally consist of titanium plates/wires coated by a mix of oxides of precious metals (Ru-IrO2 and Pt-IrO) [,]. Their efficiency has been investigated in the latest years for the treatment of tannery wastewaters, landfill leachates, petroleum refining wastewaters, and other bio-refractory organic waste streams []. Currently, due to their mechanical resistance and their relatively low cost, they are used at an industrial scale in the chlorine alkali industry and water electrolysis. Moreover, successful scale-up has demonstrated the practicability of MMO electrodes in the field of wastewater treatment [].
This work provides the sustainability assessment from both environmental and economic perspectives of the application of AO technology at a full-scale Portuguese WWTP. This is considered as a tertiary treatment for the removal of pesticides and pharmaceutical compounds, taking into consideration the use of two different types of electrodes: BDD and MMO. The sustainability assessment is based on a Life Cycle Analysis (LCA) and an Economic Analysis.
To the authors’ knowledge, this is the first work that integrates LCA with an Economic Analysis on the implementation of an AO unit at a full-scale WWTP. This work gives a comprehensive overview of the complexity of the environmental issues associated with the presence of PP in post-treated MWW, showing how the integration of the LCA and the Economic Analysis is fundamental to support effective decisions.
2. Materials and Methods
Following the ISO 14040 (2006) and ISO 14042 (2006) standards, the methodology used for the development of the LCA included goal and scope definition as well as the inventory analysis. The methodology followed for the Economic Analysis was developed accordingly.
2.1. Goal and Scope
This study aims to assess the environmental benefits and economic advantages generated from the implementation of an AO unit at a full-scale WWTP for the removal of PP. They were previously detected, during sampling campaigns performed by some of the authors of the present work, on the influent and effluent of the liquid fraction of the WWTP [,]. The list and concentrations of the PP detected in the studied MWW effluent are reported in Table 1.

Table 1.
Concentration of pesticides and pharmaceutical (PP) compounds detected in the effluent of the Wastewater Treatment Plant (WWTP).
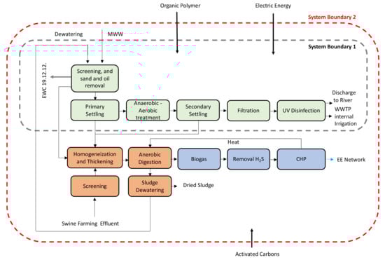
The full-scale WWTP selected as case study was designed for treating 37,997 m3/day of MWW at full load, corresponding to 248,685 inhabitants-equivalent, covering the population of an area of about 880 km2 in the center of Portugal. Currently, it is treating an average flow of 23,100 m3/day. This WWTP receives domestic and industrial effluents, leachates coming from a municipal landfill, effluents from various hospitals and clinics, and a small flow of swine breeding wastewaters. Figure 1 shows the WWTP flowsheet.

Figure 1.
Diagram of the studied WWTP and the dynamic system boundaries considered. The gray shadow area outlined with a dashed gray line refers to the treatment of the liquid phase only (System boundary 1), dashed red line refers to the treatment of liquid (green boxes) and solid (brown boxes) phases and includes the cogeneration of biogas (blue boxes) for electric energy production (System boundary 2).
Table 2 reports the water quality parameters of the influent and effluent of the WWTP (average data of 2019) [].

Table 2.
Quality parameters of the influent and effluent of the WWTP (average data for 2019) [].
The WWTP includes (i) liquid, (ii) solid, and (iii) gas-phase treatments (Figure 1). The liquid phase is submitted to a medium load biological treatment by activated sludge process in three Phoredox (A/O) reactors, where the organic matter is removed. Then, it is sent to filtration and UV disinfection. The solid phase is anaerobically digested in three mesophilic digesters with swine breeding wastewaters for biogas and digestate production. The gas-phase (biogas) is burnt in a combined heat and power (CHP) engine for electricity and heat production [,].
The WWTP works for 365 d/y, 24 h/d. The produced electricity is entirely sold to the Portuguese national electric network, and the produced heat satisfies the internal need for heating the three digesters. The electricity needed for plant operation is bought from the national electric network. Currently, the WWTP produces an average of 11,941 t/y of dried sludge that is sent to a third-party company for further treatments aimed to the agricultural valorization of sludge [].
The proposed AO unit is hypothesized to be implemented as an end-line tertiary treatment before the water discharge. The AO unit includes three sheltered reinforced concrete tanks for water storage, double-lined with epoxydic resin to prevent corrosion, and equipped with 67 anode-cathodes pairs, taking into consideration two different anodes configurations, namely BDD and MMO, respectively, when cathodes are meant to be made of stainless steel (Figure 2).

Figure 2.
Diagram of the implementation of the Anodic Oxidation (AO) unit at the studied Wastewater Treatment Plant (WWTP). The blue box refers to Boron-Doped Diamond (BDD) anodic configuration, and the green box refers to Mixed Metal Oxides (MMO) anodic configuration. The gray shadow area outlined with a dashed gray line refers to the treatment of the liquid phase only (System boundary 1), while the dashed red line refers to the treatment of liquid and solid phases (System boundary 2).
2.2. Methodology for Life Cycle Assessment
The environmental burdens associated with the presence of PP in the WWTP effluent and those associated with the implementation of the AO unit were assessed from an LCA perspective, using 1 m3 of raw wastewater (influent) as a functional unit.
For this LCA, dynamic system boundaries were considered. In a first analysis, the system boundaries were placed around the liquid flows (System boundary 1, Figure 1). In a second analysis, to provide a comprehensive assessment on the role of the renewable electricity production in the LCA results, the treatment of the sludge (solid fraction) and the production of electricity from biogas (gas fraction) were included (System boundary 2, Figure 1).
The flows and energy consumption of the WWTP were defined based on the 2019 operational data []. These data are reported in Tables S1 and S2 and integrated with Figure S1. The literature suggests that PP can be adsorbed by sewage and biological sludge (solid fraction) []. During the treatment of MWW (Q5, Figure S1) and sludge dewatering stage (Q16, Figure S1), it is expected that part of the adsorbed PP is released back into the liquid fraction, being eventually metabolized and discharged in receiving water bodies. The other part of PP remains adsorbed to the primary and secondary sludges. This study only assesses the environmental impacts associated to the presence of PP in the liquid fraction of MWW, as they were detected in the sampling campaign performed by some of the authors of this work and do not include the analysis of the environmental burdens associated to the presence of PP in the sludge (System Boundary 2, Figure 1). No further sludge valorization as soil amendments is considered.
The implementation of the AO unit was based on the laboratory results obtained by Popescu et al. [] and Rosales et al. [] in the framework of REWATER International Research project (funded by the EU and FCT/UEFISCDI/FORMAS, under the ERA-NET Cofund WaterWorks2015 Call), and on pilot scale results obtained by Urtiaga et al. [,] on real effluents. Regarding the MMO anodes, the main efficiency parameters were retrieved from published literature [,].
This LCA takes into consideration the capital goods for AO unit implementation, including electrode manufacturing, as they are estimated in Ecoinvent v.3.5 [] database and integrated with literature data and personal communications provided by the manufacturers.
For the development of LCA, a consequential approach was adopted []. The allocation of impacts was limited as much as possible, and when needed, it follows the system expansion methodology, known as “avoided-burden method” []. In the present study, the following avoided burdens were considered: (i) the partial re-use of treated water for internal use at the WWTP, which allows sparing the equivalent amount of native “Water, unspecified natural origin, PT” and (ii) the avoided production of non-renewable electricity in the national electricity mix due to biogas cogeneration. No environmental burdens associated with the valorization of sludge, such as the partial replacement of soil amendments or use as feedstock for composting processes are allocated to the studied system.
This work was developed according to ISO 14040:2006 and 14044:2006 standards, by using SimaPro Version 9.0 software package [] which includes Ecoinvent v.3.5 database.
In order to provide a comprehensive and exhaustive analysis of all the environmental burdens associated with the presence of PP in the effluent of the WWTP and with the implementation of AO unit, the ReCiPe2016 Endpoint (H) v1.13 method was adopted []. All the impact categories were calculated at the “Endpoint” level in human health (expressed in Disability-adjusted Life Year—DALY), ecosystem quality (expressed in species/y), and resource scarcity (expressed in US$). “Hierarchist” was the perspective adopted, which is based on the most common policy principles with regard to timeframe and human expectations []. The obtained results were interpreted both from a damage assessment perspective and through the “Weighting” function. “Weighting” allows comparing all the categories of impact through a single score (mPt) able to rank the impacts according to the importance of the effects they are able to trigger.
Considering that the ReCiPe2016 model includes all the pesticides but only four of the 16 pharmaceuticals were detected in the post-treated wastewater, the USEtox method (interim + recommended) v1.04 [] was used to integrate the assessment of the ecotoxicity related categories (freshwater and human toxicities). Moreover, to provide an exhaustive description of the fate, exposure, and effects of the detected PP, the Characterization Factors (CFs) of Azithromycin, Ciprofloxacin, Citalopram, Fluoxetine, Ofloxacin, and Venlafaxine, which were not present in the USEtox method available in SimaPro Version 9.0 software package, were integrated with the CFs proposed by Li et al. [] and Alfonsín et al. []. The results are interpreted in a “Damage assessment” perspective that evaluates the environmental impacts toward Freshwater Ecotoxicity (PAF.m3.d) and Human Carcinogenic Toxicity and non-Carcinogenic Toxicity (DALY).
2.3. Methodology for Economic Analysis
The economic analysis of the implementation of an AO unit at the existing WWTP was developed on the basis of the methodology suggested by Timmerhaus and Peters []. Firstly, it consists in the assessment of (i) the Total Capital Investment (TCI), which corresponds to the sum of Fixed Capital Investment (FCI) + Working Capital (WC), from the value of the Purchase Cost of Delivered Equipment (PCDE). The PCDE is the total cost supported for acquiring all the equipment needed for the AO unit implementation and adding 10% for its delivery. The estimation of the direct cost (delivered equipment installation, purchasing, and installation of instrumentations, control and electrical systems, piping, building construction, yard improvement, and installation of service facilities), as well as the indirect costs (engineering and supervision, construction expenses, legal expenses, contractor’s fee, and contingency), were estimated as a fraction of the PCDE. The percentages used for the calculation of each of the direct and indirect sub-costs, as well as for WC are based on the delivered equipment method [] and are reported in Table S3.
The investment was intended to be made in a three-year period of time, assuming that the startup of the AO unit (time 0) at the WWTP is made 3 years after the date of the cost assessment. It is assumed that 15% of the FCI is spent in the first year (year −2), 35% is spent in the second year (year −1), and 50% is spent at the end of the third year (time 0). The 2020 Portuguese inflation rate (−0.1%) was applied to FCI after the initial estimation []. It is assumed to spend all the WCI value, properly corrected with inflation rate during year 0.
The annual Total Treatment Cost (TTC) of the AO treatment was calculated as the sum of the Variable Costs (maintenance and repair, utilities, operating supplies, laboratory charges, and chemicals), Fixed Costs (taxes, financing interest, insurance, rent), Plant Overhead, and General Expenses (administration, research, and development). The purchase cost of raw material, which in this case corresponds to wastewater, was assumed to equal to 0 €. The methodology used and fractions applied for the calculation of the annual TTC are reported in Table S4. The depreciation of the investment was calculated hypothesizing the investment recovery along all the AO unit lifetime (20 years) according to the depreciation factors reported (1/y) in Table S5.
For the profitability analysis of the projects, it is assumed, in a first step, that the revenues come only from the public taxes for MWW treatment and from the sale of the produced electric energy to the Portuguese network. No revenues are taken into consideration for the sale of stabilized compost nor for the potential sale of treated water for agricultural purposes.
Regarding the utilities, it is considered that the electric energy required for the WWTP operation is entirely bought from the Portuguese electric grid at the price of the feed-in tariff of the WWTP.
For economic analysis purposes, the coarser solid fractions and sands produced in the primary and secondary settlers are meant to be sent to landfill as non-hazardous wastes under the European Waste Code 19.12.12. The cost of their disposal is included in the cost of the treatment of 1 m3 crude water.
The current cost of the MWW treatment without the AO unit is included in the TTC as a fixed cost.
The profitability analysis of the project was developed using the following parameters: (i) the average Return of Investment rate (ROI) (%/y), (ii) Payback Period (PbP) (y), and Net Return (NR) of the investment (€).
The calculation of the aforementioned parameters was performed according to the Equations (1)–(3):
where is the total Net Profit (€), TCI is the Total Capital Investment (€) assuming an income tax rate of 24.5% [] and a lifetime of 20 years (y);
where is the Total Operating Cash Flow (€), calculated as ;
where (%/.y) is the minimum acceptable rate of return, which was fixed at 6%.
2.4. Environmental Life Cycle Inventory
Tables S6 and S7 summarise the environmental Life Cycle Inventory (LCI) data and the quantification of all the direct, indirect, and avoided burdens for the treatment of liquid and solid fractions of the MWW, respectively. Table S8 reports all the input and output data related to the implementation of the AO treatment unit at the WWTP.
Regarding the LCI of the treatment of the liquid and solid fractions (Tables S6 and S7), the operational data of the WWTP were integrated on the basis of the following assumptions: (i) in the absence of direct measuring at the plant, the emissions to air from primary and secondary settlers, biological reactors, water body, as well as from sludge thickener/homogenizer, digesters, and swine breeding waste screening tank were calculated according to the CFs reported in Table S9; (ii) the emissions to soil were calculated considering that 100,619 m3/y of the treated wastewater is internally used at the WWTP for irrigation of green yards []; (iii) for H2S removal from biogas before cogeneration, Cabot BG1 activated carbon was considered as the adsorbent material, assuming an average H2S concentration of 500 ppm and an adsorption capacity of 0.32 kgH2S/kgAC [].
The environmental LCI of the AO treatment unit (Table S8) is based on a BDD anode electrooxidation pilot plant as tested by Urtiaga et al. [] and integrated with the results obtained by Popescu et al. [] and Rosales et al. []. A similar loading dose, Q, and current density, J, as used by Urtiaga et al. [], were adopted as fixed parameters for the AO unit in the present study (48.6 × 10−6 C/kg CODremoved and 300 A/m2, respectively). The volume, V, of the AO reactor, was calculated taking into account the average inflow of 950 m3/h MWW [] and a Hydraulic Retention Time (HRT) of 2 h. The HRT is a parameter that must be chosen depending on the concentration of the organic substances to be removed. On the basis of the laboratory results obtained by Popescu et al. [], Rosales et al. [], and Urtiaga et al. [] on real effluent, an HRT of 2 h guarantees a removal efficiency of at least 70% of the chemical oxygen demand (COD) by using the BDD electrode. For MMO anodes, the same removal efficiency as BDD was assumed []. For the purposes of this work, it is assumed that the concentrations of PP are included in the total COD and PP removal efficiency is equal to the removal efficiency of COD (70%). These values allow reducing the risk quotient (RQ) at a value lower than 1 for most of the PP detected. RQ represents the risk that the detected PP has on the aquatic environment at three representative trophic levels (algae, daphnia, and fish), and it is defined as the ratio of potential exposure to the substance and the level at which no adverse effects are expected (PNEC). The methodology followed for the calculation of the RQ is reported elsewhere []. The LCI of the PP, in the presence and absence of the AO unit, are reported in Table S10.
Thus, assuming a COD concentration at the AO unit inlet (CODin) of 0.068 kg O2/m3 [] and 0.020 kg O2/m3 at the outlet (CODout) (η = 70%), the total operating current I (A), calculated according to Equation (4), is 605,754 A.
where I (A) is the electrical intensity, Q (C/kg) is the loading dose, HRT (s) is the hydraulic retention time, CODin (kg O2/m3) is the COD in the influent of the AO unit, CODout (kg O2/m3) is the COD in the effluent, and V (m3) is the volume of the AO reactor.
Once the total intensity I (A) and the charge density J (A/m2) are known, the total anode surface A (m2) necessary to eliminate the established COD with a reaction time of 2 h can be obtained through Equation (5):
The total anode surface is 2019 m2. The cathode is assumed to have the same surface as the anode.
The Electric Energy (EE) (kWh/m3), required for the AO treatment of 1 m3 of water, was calculated by Equation (6):
where the voltage v (V), was obtained by Equation (7)
assuming the conservative value of 75 kWh/kg CODremoved, as measured by Urtiaga et al. [] at pilot scale on similar effluent.
The optimum electrode spacing, d (m), for proper system operation was calculated according to Equation (8):
where is the wastewater conductivity (µS/cm) (1500 µS/cm) [], is the voltage (V), and J is the current density (A/m2). The obtained values are 5.56 V for voltage, 3.55 kWh/m3 for electric energy, and 0.3 cm for optimum electrode spacing.
For the environmental impact related to the construction of the AO unit, it was assumed that 3 sheltered water storage tanks (total capacity of 2500 m3) made of steel-reinforced concrete double lined with epoxy resin are built. These tanks are equipped with 67 anode/cathode pairs of 10 m × 3 m × 0.01 m. For that purpose, the amount of normal and lean concrete as well as of reinforcing and low-alloyed steel needed for water storage tanks constructions were retrieved from the Ecoinvent 3.5 database (Water storage {RoW}| construction). The amount of epoxy resin was calculated based on the water storage tank dimension, considering two layers and a resin yield of 3 m2/(kg.layer). A total amount of 5700 kg epoxy resin was obtained, being selected from the Ecoinvent 3.5 database under the process named as “Epoxy resin, liquid {RER}| market for epoxy resin, liquid”. Moreover, 1458 kg (200 m length) of 20 ” SCH10 chromium steel pipe (7.9 kg/m) [] was considered for piping connections. The wastewater coming out from the disinfection tank is pumped to the AO unit through three stainless steel pumps (one for each AO tank) of 10 kW and a head of 5 m with a flow rate of approximately 320 m3/h.
For cathode production, 79.25 t/y of steel are considered, which were 100% allocated to “Steel, low-alloyed {GLO}| market for”, available in Ecoinvent 3.5 database.
Finally, Table S11 reports the inventory data for the manufacturing of the two upscaled anodic configurations, based on BDD and MMO coatings.
The manufacturing process of BDD anodes was developed in SimaPro 9.0 on the basis of the information retrieved from manufacturers [] and on the literature [], considering the BDD film deposition by the Chemical Vapor Deposition (CVD) technique on titanium plates used as substrate. Titanium is one of the most used substrate materials for BDD production due to its high conductivity, corrosion resistance, and other excellent physical and mechanical properties []. For BDD film deposition, methane in excess of hydrogen (1% CH4 in H2), doped with trimethyl boron (1–3 ppm), were used as reactive gases []. In the absence of other information at pilot/industrial scales, the scale-up of the gas flows, required for BDD film production on titanium plates was obtained by adopting a geometrical scale-up factor. The gas flows were calculated by dividing the anode area needed at full-scale for the exposed electrode area for BDD film deposition used at lab-scale by Michaud et al. []; a value of 1.01E+07 was obtained. For the energy consumption of the CVD process, the value proposed by Gassner et al. [] was upscaled accordingly. Regarding the emissions to the atmosphere during BDD film deposition, it was assumed that all the hydrogen, used in excess, is emitted entirely to the atmosphere and all methane and trimethyl boron are consumed during diamond growth.
Based on the information retrieved from the manufacturers of the electrodes [,] which was integrated with data available in the literature [], it was assumed that the production process of MMO anodes is performed through thermal decomposition; this consists in the painting of titanium plates by an MMO solution followed by thermal treatment at high temperature (400 °C). Assuming that the MMO solution is made of Pt oxides with Pt loading of 50 g/m2 [] and yield of 1.5 kg/m2, 101 kg of Pt oxides are used. “Platinum {GLO}| market for” available in Ecoinvent 3.5 was selected. Moreover, according to the procedure for MMO anode preparation described by Vasconcelos et al. [], 2518 kg of ethylene glycol (Ethylene glycol {GLO}| market for), and 2337 kg citric acid (Citric acid {GLO}| market for) must be used. The thermal treatment is intended to be carried out in an industrial furnace fueled by natural gas (NG), according to the following heating scheme: (i) 130 °C for 30 min to evaporate the water; (ii) 250 °C for 10 min to promote the adhesion of the layer to the substrate, and (iii) final calcination temperature applied for 5 min to form metal oxides and to eliminate the organic matter. Assuming a specific heat, Cp, for the titanium of 520 J/(kg.K), it was estimated that 989 MJ/y of heat are required for coating 44.6 t of MMO anode. The heat supply process retrieved from the Ecoinvent 3.5 database was the following: “Heat, district or industrial, natural gas {RER}| market group for”.
2.5. Costs Inventory
The economic analysis is based on the Purchase Cost of Equipment (PCE), which is reported in Table S12. Currently, only small-size electrodes are commercially available. Thus, for the cost analysis performed in this work, the cost of 1 m2 of BDD anode was based on the quotation provided by one of the BDD manufacturers [].
For large-size MMO anodes, the cost was estimated by dividing the cost of a small size commercial MMO anode (0.25 €/cm2) provided by a manufacturer [] for the scale factor (SF) of 1.175, obtaining a cost of 842 €/m2. This SF for a large size BDD was calculated by dividing the unitarian cost of a commercial BDD electrode 24 × 13 cm (1.5 €/cm2) by the cost of 1 m2 of the same electrode as they were communicated by the manufactures. Table S13 reports the revenues, labor, and utility costs used in the economic analysis, as well as the current MWW treatment cost.
3. Results and Discussion
3.1. Life Cycle Impact Assessment
3.1.1. Environmental Impacts Related to the Presence of PP in MWW
The comparison of the environmental burdens associated with the treatment of the liquid fraction of MWW, according to ReCiPe 2016 and USEtox methods, calculated in the absence and presence of PP in a damage assessment perspective, is reported in Table 3 and Table 4. The results are referred to System Boundary 1 (Figure 1). The last column reports the results of the environmental burdens of the treatment of liquid and solid fractions of MWW and is referred to System Boundary 2 (Figure 1).

Table 3.
Total impacts calculated according to ReCiPe Endpoint (H) method, in the absence and presence of pesticides and pharmaceuticals (PP) considering System Boundary 1 (third and fourth column) and in presence considering System Boundary 2 (fifth column). All values are referred to the functional unit 1 m3 crude wastewater.

Table 4.
Total impacts calculated according to the USEtox method, in the absence and presence of PP considering System Boundary 1 (third and fourth columns) and considering System Boundary 2 (fifth column). All values are referred to the functional unit of 1 m3 crude wastewater.
Applying the ReCipe2016 method to the liquid fraction treatment of MWW, the presence of PP affected the categories of impact related to toxicity to ecosystems and humans. Namely, the Freshwater, Terrestrial, and Marine Ecotoxicity impact categories increased by 1,411%, 17%, and 229%, respectively, when the presence of PP is taken into consideration. Similarly, Human Carcinogenic and Non-Carcinogenic toxicity impact categories increased by 848% and 149%, respectively. All other categories remained unchanged. The presence of PP accounts for 93.4%, 89.4%, and 58.8% of the total Freshwater, Human Carcinogenic, and Non-Carcinogenic Toxicities.
Similarly, the application of the USEtox model in a damage assessment perspective provides values for Human Carcinogenic and Non-Carcinogenic toxicity slightly higher than those obtained for the corresponding categories of impact with ReCiPe 2016 method, as was expectable, since all 16 pharmaceuticals were included in this model (Table 4). In the USEtox model, the contribution of the detected PP to the overall Human Carcinogenic and Non-Carcinogenic toxicity was of 80.1% and 60.6%, respectively.
Analysing the environmental burdens calculated by ReCiPe 2016 method in a damage assessment perspective, the main impacts associated with the treatment of the liquid fraction of MWW are related to the Resource Scarcity, followed by Global Warming (human health), Fine Particulate Matter Formation, and Water Consumption (human health) (Table 3). Resource Scarcity is affected by the depletion of fossil fuels and minerals involved in electric energy production. This result is in full agreement with previously published works [,,], since electric energy consumption is recognized as the main responsible for the environmental burdens in the treatment process of the liquid fraction of MWW when a damage assessment approach is adopted.
Applying the weighting factors associated to ReCiPe2016 model in SimaPro 9.0, it is possible to rank the environmental effects associated with the different impact categories, in descending order: Global Warming (human health and terrestrial ecosystem) > Fine Particulate Matter Formation > Water Consumption (human health and terrestrial ecosystem). 98% of the Global Warming (human health), and 99.6% of the Water consumption (human health) impacts are strictly related to the MWW treatment process, the former is affected by the emissions to atmosphere coming from primary and secondary settlers and activated sludge reactors and the latter is affected by the consumption of natural water. The Fine Particulate Matter formation category is affected by the electric energy production process by a percentage of 44.9%, 9.1% by the activated carbon production process, and 53.9% by the WWTP operation. The remaining percentages are the sum of minor processes; some of them are negative and able to compensate the excess to 100%.
Figure 3a–c reports the contribution of the different PP present in the liquid fraction of the MWW calculated according to both the ReCiPe2016 and USEtox methods.

Figure 3.
Contribution of the substances to (a) Human Carcinogenic and Non-Carcinogenic Toxicities (ReCiPe2016, USEtox), to (b) Freshwater Toxicity (ReCiPe2016), and to (c) Freshwater Toxicity (USEtox) (cut-off 0.1%, water compartment).
Applying a cut-off of 0.1% and taking into consideration the water compartment only, dieldrin and p-p’-DDD contribute 53.3% and 30%, respectively, to Human Carcinogenic toxicity; endrin and dieldrin contribute 31.4% and 27.4%, respectively, for total Human Non-Carcinogenic Toxicity (Figure 3a); cypermethrin, endrin, and chlorpyrifos account for 79.2%, 6.41%, and 5.2%, respectively, of the total Freshwater Ecotoxicity (Figure 3b). The impacts related to the presence of all the detected pharmaceutical compounds are always lower than those provided by pesticides and are below the cut-off of 0.1%, according to ReCiPe 2016 method.
It must be noticed that chromium VI contributes to Human Carcinogenic Toxicity by 6.79% and zinc contributes to Human Non-Carcinogenic Toxicity by 36.7%. The impacts associated with these two heavy metals can be related to the indirect extraction of fossil fuels for electric energy production.
Applying the same filters in the USEtox method to the compound contribution (cut-off of 0.1% and water compartment only), the main impacts are associated with the presence of pesticides rather than pharmaceuticals. The substances that most contributed are, in descending order, dieldrin > p,p’-DDD > hexachlorocyclohexane > hexachlorobenzene > p,p’-DDE to Human Carcinogenic Toxicity, endrin > dieldrin > diclofenac > chlorpyriphos to Human Non-Carcinogenic Toxicity (Figure 3a), and cypermethrin > endrin > chlorpyrifos > hexachlorocyclohexane > methoxychlor for Freshwater Ecotoxicity (Figure 3c). For Human Carcinogenic and Non-Carcinogenic Toxicities, the results are very similar to those obtained through ReCipE2016 and USEtox methods, although USEtox provides values that are slightly more conservative.
If the treatment of the solid fraction of the MWW for biogas production and cogeneration of heat and electricity is considered (System boundary 2) (Figure 1), according to the ReCiPe2016 method, the total value for Human Toxicity (Carcinogenic and Non-Carcinogenic) becomes negative, and Freshwater, Terrestrial, and Marine Ecotoxicities decrease by 2%, 32%, and 42%, respectively (Table 3). Moreover, Fossil and Mineral Resource Scarcity, Fine Particulate Matter Formation, Terrestrial Acidification, and Stratospheric Ozone Depletion categories became negative (Table 3).
Applying the USEtox method, Freshwater and Human Carcinogenic and Non-Carcinogenic Toxicity become negative as well (Table 4). The results obtained both with ReCiPe2016 and USEtox methods suggested that the avoided production of non-renewable electric energy, in the Portuguese electric mix needed, can compensate the overall toxicity toward Freshwater and Human Toxicities as well as to Fossil and Mineral Resource Scarcity, Fine Particulate Matter Formation, Terrestrial Acidification, and Stratospheric Ozone Depletion. Although the environmental risk associated with the presence of PP in MWW remains unchanged, the presence of cogeneration turns the overall system more sustainable.
3.1.2. Life Cycle Impact Assessment of the AO Unit Implementation at the WWTP
Table 5 reports the comparison of the environmental burdens associated with the treatment of MWW liquid fraction in the presence of PP to the environmental burdens obtained when the AO unit is implemented as a tertiary treatment process (System Boundary 1) (Figure 2).

Table 5.
Comparison of the total impacts calculate according to the USEtox method for the treatment of the liquid fraction of MWW by the AO unit (System Boundary 1, Figure 2). The fourth and fifth columns report the total impacts, including the construction of the AO unit with BDD and MMO anodes, respectively. All values are referred to the functional unit of 1 m3 crude wastewater.
This calculation was performed in a damage assessment perspective using the USEtox method. The choice of only using the USEtox method was made for the sake of simplicity, in order to provide an analysis focused on the impact categories directly affected by the presence of PP. Moreover, no significant avoided impacts are predicted neither during AO treatment nor during AO unit construction or equipment manufacturing, turning the application of ReCiPe2016 method less interesting to the scope of the manuscript. Three different scenarios were analyzed: (i) the presence of AO unit (named as “AO, treatment”), (ii) the presence of AO unit, including its construction and manufacturing of BDD anode (named as “BDD configuration”), and (iii) the presence of AO unit, including its construction and manufacturing of MMO anodes (named as “MMO configuration”).
As expected, using the AO unit causes an increase in the overall environmental loads in Freshwater and Human Toxicity (Carcinogenic and Non-Carcinogenic) impact categories (Table 5). This is due to the contribution of the additional electric energy production required for AO unit operation to these impact categories. When the system boundaries are enlarged to include the treatment of the solid fraction of MWW for biogas production and cogeneration of electricity and heat (System Boundary 2) (Figure 2), the environmental sustainability improves. Table 6 shows that the renewable electric energy produced by cogeneration was able to partially compensate the Human Carcinogenic Toxicity, since its value remains negative (−1.01 E-08 DALY), when Freshwater and Human Non-Carcinogenic Toxicities showed values of 2.1E+03 (PAF.m3.d) and 2.60 E-08 (DALY), respectively, that are 95% and 43% lower than the corresponding values obtained if only the liquid fraction is considered (Table 5).

Table 6.
Comparison of the total impacts calculated according to USEtox method for the treatment of the MWW by the AO unit, considering both the liquid and solid fractions. The fourth and fifth columns report the total impacts including the electrodes manufacturing, construction, and operation of the AO unit with BDD and MMO anodes, respectively. All values are referred to the functional unit of 1 m3 crude wastewater.
These results lead to the conclusion that in order to minimise the increase of the environmental burdens associated with the implementation of an AO unit, the WWTP must be equipped with a source of renewable electric energy, such as the production of biogas and cogeneration for electric energy production. The production of renewable electric energy can partially compensate the additional indirect environmental burdens related to human and environmental toxicities, which are caused by electric energy production for the AO unit operation. This evidence is a fact known in the literature since electrooxidation processes are unanimously considered highly energy-demanding technologies. Their application at full-scale WWTP for large volumes of effluents must be necessarily supported by renewable sources of energy; otherwise, the environmental burdens due to the electric energy needs surpass the benefits associated with PP removal [,].
Figure 4a,b reports the process contributions to the total Human and Freshwater toxicities due to the AO unit in the three different scenarios studied.

Figure 4.
Comparison of the process contributes to the (a) Human Carcinogenic and Non-Carcinogenic Toxicities and to (b) Freshwater Toxicity of the AO treatment according to USEtox method.
When both the construction of the AO unit and manufacturing of the anodes are included in the analysis, all values for all the impact categories increase significantly. Moreover, among the two types of anodes analysed, BDD is undoubtedly characterized by lower environmental burdens than MMO.
For the BDD anode, 85.4% of the Human Carcinogenic Toxicity, 91.4% of the Freshwater Ecotoxicity, and 70.7% of the Human Non-Carcinogenic Toxicity are related to the “Digester Sludge [GLO] treatment, municipal incineration” process that is associated with the production of methane, which is used as a reaction gas for diamond growth on the BDD surface. Meanwhile, 29.6% of the Human Carcinogenic Toxicity is associated with the “Spoil from Hard coal mining [GLO] | treatment of, in surface landfill” process that is related to the electric energy production, whereas 70.7% of the Human Non-Carcinogenic Toxicity is due to “Sulfidic tailing, off-site [GLO]|treatment of”, which is itself associated by a percentage of 9.25% to the BDD anode production process and by a percentage of 55.9% to the electric energy production process for AO unit operation. In the case of the MMO anode, more than 90% of the Freshwater and Human Toxicity is due to “Sulfidic tailing, off-site [GLO]|treatment of” process that is associated with the treatment of sulfuric acid mine drainage produced during quarry operations for metal extraction used in MMO anode coating.
These results highlight how much the environmental loads associated with the construction and manufacturing of the equipment can affect the overall environmental performance of the process. In this case study, the manufacturing of the MMO anodes is responsible for a very high environmental load, as it includes the use of a precious metal (Pt), affecting significantly the environmental sustainability of the AO process.
Figure 5a–c and Figure 6 show the contribution of different PP and metals to the Total Human Carcinogenic and Non-Carcinogenic Toxicities and Freshwater Toxicity by applying a cut-off rate of 0.1% and considering only the water compartment for the three scenarios evaluated in this study compared with the MWW treatment scenario.

Figure 5.
Substances contribution to Human Carcinogenic and Non−Carcinogenic Toxicities of (a) MWW treatment, (b) AO treatment, (c) BDD configuration, and (d) MMO configuration of the AO treatment according to the USEtox method (Cut−off 0.1%, water compartment).

Figure 6.
Substances contribution to Freshwater Toxicity of MWW treatment, AO treatment, BDD configuration, and MMO configuration of the AO treatment according to the USEtox method (Cut-off 0.1%, water compartment).
Considering only the AO unit, dieldrin and p,p’-DDD are the main responsible compounds for Human Carcinogenic Toxicity. Zinc, cadmium, lead, dieldrin, and eldrin contribute to Human Non-Carcinogenic Toxicity (Figure 5b) and copper contributes to Freshwater Toxicity (Figure 6). When the construction of the AO unit and the manufacturing of the anodes are included in the environmental analysis, the toxicities brought by the presence of pesticides and pharmaceutical compounds in the MWW became negligible in comparison to those associated with chromium VI, nickel, and arsenic for Human Carcinogenic Toxicity, zinc, arsenic, lead, cadmium, and mercury for Human Non-Carcinogenic Toxicity (Figure 5c), and aluminum, copper, and iron for Freshwater Toxicity (Figure 6). The impacts associated with the presence of these chemical elements are mostly indirectly related to the production of non-renewable electric energy. The outcomes of this analysis allow concluding that the environmental sustainability of the studied AO process is strongly dependent on the presence of a fully renewable electric energy supply for the process operation.
Based on the results obtained in this LCA study, the solution for the removal of the PP from MWW is not easy and straightforward. Currently, the advanced oxidation processes are demonstrated to be highly efficient technologies for PP removal, but they are characterized by intrinsic environmental loads higher than the environmental benefits provided if a holistic approach is adopted.
3.1.3. Environmental Risk Characterization
One of the difficulties that often arise in the interpretation of the LCA results is to understand if the values of the obtained environmental impacts are able or not to harmfully affect natural ecosystems and human health. To overcome this limitation, for all the PP that provided significant results at a cut-off of 0.1% using the USETox method, RQ values were calculated by ECOSAR V.11 [] for the three trophic levels (fish, Daphnia magna, and algae) before and after the AO treatment. Figure 7a–d report the results obtained.

Figure 7.
Risk quotient (RQs) calculated with ECOSAR (v1.11) for the detected (a) pharmaceuticals and (b) pesticides before the AO treatment, and for (c) pharmaceuticals and (d) pesticides after the AO treatment.
In the group of pesticides, chlorpyrifos, cypermethrin, endrin, hexachlorobenzene, p,p’-DDE, and methoxychlor are characterized by RQ > 1 in the three trophic levels, and dieldrin showed RQ > 1 for algae trophic level only (Figure 7b). Among the pharmaceutical compounds, only carbamazepine showed RQ > 1 in algae trophic level (Figure 7a). The comparison between the calculated RQ values and the results of the LCA approach through the USEtox model suggests that most of the pesticides whose impact is considered significant with a cut-off of 0.1% in the USEtox model correspond to those that provided a RQ > 1. Moreover, p,p’-DDD and hexachlorobenzene are contaminants whose impact is considered significant with a cut-off of 0.1% for Human Carcinogenic Toxicity as well as diclofenac for Human Non-Carcinogenic Toxicity. On the other hand, carbamazepine, which is the only pharmaceutical compound that provides RQ > 1 for primary producers (algae), is not considered significant at the cut-off of 0.1% according to the USEtox method. These results confirm that LCA should be understood as an integrative and complementary tool for environmental risk assessment. It must be noticed that the obtained results have to be considered prudently, since many of the CFs included in the USEtox model for the studied PP are interim factors, and other CFs were retrieved from very recent works [,], which intrinsically can be associated to some uncertainty.
Moreover, to the authors’ knowledge, the highest PP removal efficiency obtained at pilot scale on real effluents was about 70% []. When applying this removal efficiency to this case study, it is not possible to lower all the contaminants for a RQ < 1, as chlorpyrifos, methoxychlor, p,p’-DDE, and endrin will continue to be characterized by RQs > 1 for at least one trophic level (Figure 7c,d). Additionally, the RQ for carbamazepine remains slightly higher than 1 for algae trophic level (Figure 7c,d).
The solution for reducing the toxicity associated with the presence of these contaminants in MWW is necessarily an integrated solution, acting on different levels. It must start with the upstream reduction on the use of pesticides and correct management of pharmaceutical wastes followed by the application of removal technologies strongly supported by renewable energies, whenever they are dependent on electric energy as is the case of AO technologies.
3.2. Economic Analysis
Figure 8 shows that the AO unit based on BDD anodes is characterized by a Total Capital Investment (TCI) more than 10-fold higher than that required for the implementation of MMO anodes.

Figure 8.
Fixed Capital Investment and Working Capital Investment associated with AO unit implementation in BDD configuration and MMO configuration.
The Total Annual Treatment Cost (Figure 9) of the AO technology based on MMO anodes is economically more advantageous, as the Maintenance and Repair, Operating Supplies, and Fixed Charge costs are on average 88% lower than the corresponding values for BDD anodes. The reason lies in the fact that according to the calculation methodology chosen, these parameters are strictly related to the initial value of the Fixed Capital Investment, thus to the cost of the equipment.

Figure 9.
Total annual Treatment Cost associated with AO unit implementation in BDD configuration and MMO configuration.
Table 7 reports the results of the economic profitability analysis performed for the implementation of an AO unit at the WWTP selected for this study.

Table 7.
Average Return of Investment Rate (ROI), Payback Period (PbP), and Net return (NR) of the investment of the two AO configurations (BDD anodes and MMO anodes).
As already highlighted in the analysis of the annual treatment cost, the type of anode chosen for the AO process has a key role in the economic viability of the entire project. The current extremely high manufacturing cost of BDD anodes does not make achievable the economic viability of this technology in a full-scale WWTP. The choice of MMO anodes guarantees a total positive net return at an acceptable payback period, assuming a minimum acceptable rate of return of the initial investment of 6% per year.
As a global conclusion for the economic analysis, the MMO configuration performed better for the economic indicators calculated in the present study than the BDD configuration.
4. Conclusions
This work analyzed the environmental impacts, based on an LCA perspective, associated with the presence of PP in the liquid fraction of MWW, as they were detected in several sampling campaigns performed in a Portuguese WWTP. The environmental and economic sustainability of the installation and operation of an AO unit, as a tertiary treatment for PP removal, was also assessed for the large-scale WWTP, taken as a case study.
The presence of PP in WWTP effluent contributed to the impact categories of Human Carcinogenic, Non-Carcinogenic, and Freshwater by 80.1%, 60.6%, and 87% respectively, applying the USEtox method and by 89.4%, 58.8%, and 93.4%, respectively applying the ReCiPe2016 method.
The presence at the studied WWTP of a cogeneration unit for electric energy production avoided the production of an equivalent amount of non-renewable electric energy, in the Portuguese mix, which can partially compensate for the referred negative environmental impacts. Although the environmental risk associated with the presence of PP in MWW remains unchanged, the presence of cogeneration makes the overall wastewater treatment system more sustainable.
AO is considered one of the most efficient technologies for PP removal from wastewater. However, if a holistic approach is adopted, the intrinsic indirect Human and Freshwater toxicities associated with this technology are higher than the environmental benefits derived from the PP removal. This is mainly due to the indirect environmental burdens associated to the production of electric energy used for AO unit operation and to the anodes’ manufacturing. The manufacturing of the MMO anodes is responsible for a higher environmental load than BDD, making the MMO configuration less sustainable than the one based on BDD.
Considering an average PP removal efficiency of 70%, the environmental risks associated with chlorpyrifos, methoxychlor, p,p’-DDE, and endrin continue to be characterized by RQs > 1 for at least one trophic level, and the RQ of carbamazepine remains slightly higher than 1 for algae trophic level.
The renewable electric energy produced by cogeneration at the WWTP can partially compensate the Human Carcinogenic Toxicity, since the value of this impact remains negative when Freshwater and Human Non-Carcinogenic Toxicities showed values that are 95% and 43%, respectively, lower than the corresponding values obtained if the treatment of a liquid fraction only is considered. This means that to minimize the increase of the environmental burdens associated with the implementation of an AO unit, the WWTP has to be strongly supported by renewable electric energy, where existing biogas cogeneration for electric energy production has to be coupled with other renewable sources of energy.
The solution for reducing the toxicity associated with the presence of PP in MWW has to be designed as an integrated solution, acting on different levels. It must start with the upstream reduction on the use of pesticides and correct management of pharmaceutical wastes, followed by the application of removal technologies supported by renewable energies, whenever technologies dependent on electric energy are adopted.
From the economic point of view, on the basis of the data currently available, and referring to the case of study in this work, the prohibitive purchase cost of BDD anodes cut off this type of electrode from any large-scale application, whereas the use of MMO anodes allow an economic positive net return.
Finally, the study of the fate of the PP in the sludge (solid fraction) is recommended to complete the framing of the problem, since if the biologic anaerobic digestion process is not enough to remove all the PP adsorbed in the sludge, the use of this sub-product as a soil amendment can be questioned, and sludge valorization routes might be revised.
Supplementary Materials
The following are available online at https://www.mdpi.com/article/10.3390/su13073669/s1, Figure S1: Flowsheet of the WWTP, Table S1: Flows of the WWTP (average values referred to 2019); Table S2: Electric Energy consumes of the WWTP. Values referred to 2019; Table S3: Percentages used in the application of the Delivered Equipment Method used for Capital Investment calculation and methodology adopted for calculation of FCI, WC, and TCI; Table S4: Methodology used for the calculation of the Annual Total Treatment Cost; Table S5: Depreciation factors used for the development of the profitability analysis (20 y lifetime); Table S6: Life Cycle Inventory of the treatment of the MWW liquid fraction. PP are excluded. All values are referred to 1 m3 crude water; Table S7: Life cycle inventory of the treatment of the MWW solid fraction. All values are referred to 1 m3 crude water; Table S8: Life Cycle Inventory of the AO Unit (construction and operation). PP are excluded. All values are referred to 1 m3 crude water; Table S9: Characterization Factors used for the calculation of air emissions to air occurring during the treatment of liquid and solid fraction at the WWTP; Table S10: Life Cycle Inventory of the PP detected in the MWW in the absence and in the presence of the AO unit (η removal = 70%). All values are referred to 1 m3 crude water; Table S11: Life Cycle Inventory of the manufacturing process of the BBD and MMO anodes. All values are referred to 1 m3 crude water; Table S12: Purchased Equipment Cost; Table S13: WWTP Revenues and Costs of the MWW treatment.
Author Contributions
Conceptualization, E.S.; methodology, E.S.; software, E.S.; formal analysis, E.S.; resources, C.D.-M.; data curation, E.S., M.C., S.F., J.V., S.J., J.G.S., M.P., M.Á.S., N.L.; writing—original draft preparation, E.S.; writing—review and editing, E.S., M.C., S.F., J.V., S.J., J.G.S., M.P., M.Á.S., N.L.; supervision, C.D.-M., M.C.; project administration, C.D.-M.; funding acquisition, C.D.-M. All authors have read and agreed to the published version of the manuscript.
Funding
This research received no external funding.
Institutional Review Board Statement
Not applicable.
Informed Consent Statement
Not applicable.
Data Availability Statement
Not applicable.
Acknowledgments
The authors would like to thank the EU and FCT/UEFISCDI/FORMAS for funding in the frame of the collaborative international consortium REWATER financed under the ERA-NET Cofund WaterWorks2015 Call. This ERA-NET is an integral part of the 2016 Joint Activities developed by the Water Challenges for a Changing World Joint Programme Initiative (WaterJPI/0007/2016). The work was also supported through the project UIDB/50006/2020, funded by FCT/MCTES through national funds including the fellowship REQUIMTE 2020-23.
Conflicts of Interest
The authors declare no conflict of interest.
References
- Paíga, P.; Correia, M.; Fernandes, M.J.; Silva, A.; Carvalho, M.; Vieira, J.; Jorge, S.; Silva, J.G.; Freire, C.; Delerue-Matos, C. Assessment of 83 pharmaceuticals in WWTP influent and effluent samples by UHPLC-MS/MS: Hourly variation. Sci. Total Environ. 2019, 648, 582–600. [Google Scholar] [CrossRef]
- Manoli, K.; Morrison, L.M.; Sumarah, M.W.; Nakhla, G.; Ray, A.K.; Sharma, V.K. Pharmaceuticals and pesticides in secondary effluent wastewater: Identification and enhanced removal by acid-activated ferrate(VI). Water Res. 2019, 148, 272–280. [Google Scholar] [CrossRef] [PubMed]
- Firouzsalari, N.Z.; Shakerkhatibi, M.; Pourakbar, M.; Yadeghari, A.; Safari, G.H.; Sarbakhsh, P. Pyrethroid pesticide residues in a municipal wastewater treatment plant: Occurrence, removal efficiency, and risk assessment using a modified index. J. Water Process Eng. 2019, 29, 100793. [Google Scholar] [CrossRef]
- Elfikrie, N.; Ho, Y.B.; Zaidon, S.Z.; Juahir, H.; Tan, E.S.S. Occurrence of pesticides in surface water, pesticides removal efficiency in drinking water treatment plant and potential health risk to consumers in Tengi River Basin, Malaysia. Sci. Total Environ. 2020, 712, 136540. [Google Scholar] [CrossRef]
- Cheng, L.; Lu, Y.; Zhao, Z.; Hoogenboom, R.L.A.P.; Zhang, Q.; Liu, X.; Song, W.; Guan, S.; Song, W.; Rao, Q. Assessing the combined toxicity effects of three neonicotinoid pesticide mixtures on human neuroblastoma SK-N-SH and lepidopteran Sf-9 cells. Food Chem. Toxicol. 2020, 145, 111632. [Google Scholar] [CrossRef] [PubMed]
- DeLorenzo, M.E.; Scott, G.I.; Ross, P.E. Toxicity of pesticides to aquatic microorganisms: A review. Environ. Toxicol. Chem. 2001, 20, 84–98. [Google Scholar] [CrossRef]
- Rani, L.; Thapa, K.; Kanojia, N.; Sharma, N.; Singh, S.; Grewal, A.S.; Srivastav, A.L.; Kaushal, J. An extensive review on the consequences of chemical pesticides on human health and environment. J. Clean. Prod. 2020, 124657. [Google Scholar] [CrossRef]
- Hassaan, M.A.; El Nemr, A. Pesticides pollution: Classifications, human health impact, extraction and treatment techniques. Egypt. J. Aquat. Res. 2020, 46, 207–220. [Google Scholar] [CrossRef]
- EEA. Chemicals in European Waters. Knowledge Developments. EEA Report No 18/2018; Publications Office of the European Union: Copenhagen, Denmark, 2018; ISBN 9789294800060. [Google Scholar]
- Tran, N.H.; Reinhard, M.; Gin, K.Y.H. Occurrence and fate of emerging contaminants in municipal wastewater treatment plants from different geographical regions—A review. Water Res. 2018, 133, 182–207. [Google Scholar] [CrossRef] [PubMed]
- Alygizakis, N.A.; Urík, J.; Beretsou, V.G.; Kampouris, I.; Galani, A.; Oswaldova, M.; Berendonk, T.; Oswald, P.; Thomaidis, N.S.; Slobodnik, J.; et al. Evaluation of chemical and biological contaminants of emerging concern in treated wastewater intended for agricultural reuse. Environ. Int. 2020, 138, 105597. [Google Scholar] [CrossRef]
- Nantaba, F.; Wasswa, J.; Kylin, H.; Palm, W.-U.; Bouwman, H.; Kümmerer, K. Occurrence, distribution, and ecotoxicological risk assessment of selected pharmaceutical compounds in water from Lake Victoria, Uganda. Chemosphere 2020, 239, 124642. [Google Scholar] [CrossRef]
- Díaz-Cruz, M.S.; López De Alda, M.J.; Barceló, D. Environmental behavior and analysis of veterinary and human drugs in soils, sediments and sludge. TrAC Trends Anal. Chem. 2003, 22, 340–351. [Google Scholar] [CrossRef]
- Paíga, P.; Sousa, S.; Vera, J.; Bitencourt, L.; Vieira, J.; Jorge, S.; Silva, J.G.; Correia, M.; Domingues, V.F.; Delerue-Matos, C. Multi-residue analysis of fifty pesticides in river waters and in wastewaters: Rural and urban areas assessment. Unpublished work. 2021.
- Li, Y.; Zhang, S.; Zhang, W.; Xiong, W.; Ye, Q.; Hou, X.; Wang, C.; Wang, P. Life cycle assessment of advanced wastewater treatment processes: Involving 126 pharmaceuticals and personal care products in life cycle inventory. J. Environ. Manag. 2019, 238, 442–450. [Google Scholar] [CrossRef] [PubMed]
- Kim, M.; Guerra, P.; Shah, A.; Parsa, M.; Alaee, M.; Smyth, S.A. Removal of pharmaceuticals and personal care products in a membrane bioreactor wastewater treatment plant. Water Sci. Technol. J. Int. Assoc. Water Pollut. Res. 2014, 69, 2221–2229. [Google Scholar] [CrossRef]
- Karabelas, A.; Plakas, K. Membrane Treatment of Potable Water for Pesticides Removal. In Herbicides, Theory and Application; Solonesky, S., Larramendy, M., Eds.; InTech: Rijeka, Croatia, 2011; pp. 369–408. ISBN 978-953-7619-XX. [Google Scholar]
- Silva, A.; Delerue-Matos, C.; Figueiredo, S.A.; Freitas, O.M. The use of algae and fungi for removal of pharmaceuticals by bioremediation and biosorption processes: A review. Water 2019, 11, 1555. [Google Scholar] [CrossRef]
- Valičková, M.; Derco, J.; Šimovičová, K. Removal of selected pesticides by adsorption. Acta Chim. Slovaca 2013, 6. [Google Scholar] [CrossRef]
- Baharum, N.A.; Nasir, H.M.; Ishak, M.Y.; Isa, N.M.; Hassan, M.A.; Aris, A.Z. Highly efficient removal of diazinon pesticide from aqueous solutions by using coconut shell-modified biochar. Arab. J. Chem. 2020, 13, 6106–6121. [Google Scholar] [CrossRef]
- Rasheed, T.; Bilal, M.; Nabeel, F.; Adeel, M.; Iqbal, H.M.N. Environmentally-related contaminants of high concern: Potential sources and analytical modalities for detection, quantification, and treatment. Environ. Int. 2019, 122, 52–66. [Google Scholar] [CrossRef] [PubMed]
- Boussahel, R.; Bouland, S.; Moussaoui, K.M.; Montiel, A. Removal of pesticide residues in water using the nanofiltration process. Desalination 2000, 132, 205–209. [Google Scholar] [CrossRef]
- Dolar, D.; Košutić, K. Chapter 10-Removal of Pharmaceuticals by Ultrafiltration (UF), Nanofiltration (NF), and Reverse Osmosis (RO). Compr. Anal. Chem. 2013, 62, 319–344. [Google Scholar] [CrossRef]
- Hey, G.; Ledin, A.; Jansen, J.; Hörsing, M.; Grabic, R.; Fick, J.; Antoniou, M.; Tysklind, M.; Spiliotopoulou, A.; Andersen, H. Application of Chemical Oxidation for Pharmaceuticals Removal in Wastewater Effluents. In Proceedings of the IWA Regional Conference on Wastewater Purification & Reuse, Heraklion, Grece, 28–30 March 2012. [Google Scholar]
- Ikehata, K.; El-Din, M.G. Aqueous pesticide degradation by ozonation and ozone-based advanced oxidation processes: A review (part I). Ozone Sci. Eng. 2005, 27, 83–114. [Google Scholar] [CrossRef]
- Popescu, M.; Sandu, C.; Rosales, E.; Pazos, M.; Lazar, G.; Sanromán, M.Á. Evaluation of different cathodes and reaction parameters on the enhancement of the electro-Fenton process. J. Electroanal. Chem. 2018, 808, 455–463. [Google Scholar] [CrossRef]
- Camargo-Perea, A.L.; Rubio-Clemente, A.; Peñuela, G.A. Use of ultrasound as an advanced oxidation process for the degradation of emerging pollutants in water. Water 2020, 12, 1068. [Google Scholar] [CrossRef]
- Rosales, E.; Diaz, S.; Pazos, M.; Sanromán, M.A. Comprehensive strategy for the degradation of anti-inflammatory drug diclofenac by different advanced oxidation processes. Sep. Purif. Technol. 2019, 208, 130–141. [Google Scholar] [CrossRef]
- Poza-Nogueiras, V.; Rosales, E.; Pazos, M.; Sanromán, M.Á. Current advances and trends in electro-Fenton process using heterogeneous catalysts—A review. Chemosphere 2018, 201, 399–416. [Google Scholar] [CrossRef] [PubMed]
- Isariebel, Q.P.; Carine, J.L.; Ulises-Javier, J.H.; Anne-Marie, W.; Henri, D. Sonolysis of levodopa and paracetamol in aqueous solutions. Ultrason. Sonochem. 2009, 16, 610–616. [Google Scholar] [CrossRef] [PubMed]
- Calzadilla, W.; Espinoza, L.C.; Diaz-Cruz, M.S.; Sunyer, A.; Aranda, M.; Peña-Farfal, C.; Salazar, R. Simultaneous degradation of 30 pharmaceuticals by anodic oxidation: Main intermediaries and by-products. Chemosphere 2020, 128753. [Google Scholar] [CrossRef]
- Cobb, S.J.; Ayres, Z.J.; Macpherson, J.V. Boron Doped Diamond: A Designer Electrode Material for the Twenty-First Century. Annu. Rev. Anal. Chem. 2018, 11, 463–484. [Google Scholar] [CrossRef]
- Kraft, A.; Stadelmann, M.; Blaschke, M. Anodic oxidation with doped diamond electrodes: A new advanced oxidation process. J. Hazard. Mater. 2003, 103, 247–261. [Google Scholar] [CrossRef] [PubMed]
- Rao, C.R.K.; Trivedi, D.C. Chemical and electrochemical depositions of platinum group metals and their applications. Coord. Chem. Rev. 2005, 249, 613–631. [Google Scholar] [CrossRef]
- Vasconcelos, V.M.; Gonzaga, I.M.D.; Dória, A.R.; Cordeiro-Junior, P.J.M.; Lanza, M.R.V.; Eguiluz, K.I.B.; Salazar-Banda, G.R. Effects of temperature and heating method on the performance of Ti/Ru0.25Ir0.25Ti0.50O2 anodes applied toward Bisphenol S removal. Electrochim. Acta 2020, 364, 137273. [Google Scholar] [CrossRef]
- Bagastyo, A.Y.; Radjenovic, J.; Mu, Y.; Rozendal, R.A.; Batstone, D.J.; Rabaey, K. Electrochemical oxidation of reverse osmosis concentrate on mixed metal oxide (MMO) titanium coated electrodes. Water Res. 2011, 45, 4951–4959. [Google Scholar] [CrossRef]
- He, Y.; Lin, H.; Guo, Z.; Zhang, W.; Li, H.; Huang, W. Recent developments and advances in boron-doped diamond electrodes for electrochemical oxidation of organic pollutants. Sep. Purif. Technol. 2019, 212, 802–821. [Google Scholar] [CrossRef]
- Vieira, J.; Jorge, S.; (Águas do Centro Litoral, SA, Grupo Águas de Portugal). Personal Communication, 2020.
- Jorge, S. Avaliação de Desempenho de Etar Urbanas; Istituto Politecninco de Leiria: Leiria, Portugal, 2016. [Google Scholar]
- Profico Ambiente. Estação de Tratamento de Efluentes de Suinicultura da Região do LIS. Estudo de Impacte Ambiental; Profico Ambiente: Lisbon, Portugal, 2007.
- Urtiaga, A.; Rueda, A.; Anglada, Á.; Ortiz, I. Integrated treatment of landfill leachates including electrooxidation at pilot plant scale. J. Hazard. Mater. 2009, 166, 1530–1534. [Google Scholar] [CrossRef]
- Urtiaga, A.; Gómez, P.; Arruti, A.; Ortiz, I. Electrochemical removal of tetrahydrofuran from industrial wastewaters: Anode selection and process scale-up. J. Chem. Technol. Biotechnol. 2014, 89, 1243–1250. [Google Scholar] [CrossRef]
- Can, O.T.; Gengec, E.; Kobya, M. TOC and COD removal from instant coffee and coffee products production wastewater by chemical coagulation assisted electrooxidation. J. Water Process Eng. 2019, 28, 28–35. [Google Scholar] [CrossRef]
- Johnson, I.; Kumar, M. Electrochemical oxidation of distillery wastewater by dimensionally stable Ti-RuO2 anodes. Environ. Technol. Innov. 2020, 20, 101181. [Google Scholar] [CrossRef]
- Wernet, G.; Bauer, C.; Steubing, B.; Reinhard, J.; Moreno-Ruiz, E.; Weidema, B. The ecoinvent database version 3 (part I): Overview and methodology. Int. J. Life Cycle Assess. 2016, 21, 1218–1230. Available online: http://link.springer.com/10.1007/s11367-016-1087-8 (accessed on 10 April 2020). [CrossRef]
- Ekvall, T. Attributional and Consequential Life Cycle Assessment. In Sustainability Assessment at the 21st Century; Bastante-Ceca, M.J., Fuentes-Bargues, J.L., Hufnagel, L., Mihai, F.-C., Iatu, C., Eds.; IntechOpen: Rijeka, Croatia, 2019. [Google Scholar] [CrossRef]
- Clift, R.; Doig, A.; Finnveden, G. The application of Life Cycle Assessment to Integrated Solid Waste Management. Part 1—Methodology. Process Saf. Environ. Prot. 2000, 78, 279–287. [Google Scholar] [CrossRef]
- PreConsultant SimaPro v 9.1; PRé Sustainability: Amersfoort, The Netherlands, 2017.
- Goedkoop, M.; Heijungs, R.; Huijbregts, M.; De Schryver, A.; Struijs, J.; van Zelm, R. ReCiPe 2008—A Life Cycle Impact As-sessment Method which Comprises Harmonised Category Indicators at the Midpoint and the Endpoint Level. Report I. 2013. Available online: https://www.leidenuniv.nl/cml/ssp/publications/recipe_characterisation.pdf (accessed on 25 March 2021).
- Huijbregts, M.A.J.; Steinmann, Z.J.N.; Elshout, P.M.F.; Stam, G.; Verones, F.; Vieira, M.; Zijp, M.; Hollander, A.; van Zelm, R. ReCiPe2016: A harmonised life cycle impact assessment method at midpoint and endpoint level. Int. J. Life Cycle Assess. 2017, 22, 138–147. [Google Scholar] [CrossRef]
- Bijster, M.; Guignard, C.; Hauschild, M.; Huijbregts, M.; Jolliet, O.; Kounina, A.; Magaud, V.; Margni, M.; McKone, T.; Posthuma, L.; et al. USEtox 2.0 Documentation (Version 1.1); Fantke, P., Ed.; USEtox® International Centre: Lyngby, Denmark, 2018. [Google Scholar]
- Alfonsín, C.; Hospido, A.; Omil, F.; Moreira, M.T.; Feijoo, G. PPCPs in wastewater—Update and calculation of characterization factors for their inclusion in LCA studies. J. Clean. Prod. 2014, 83, 245–255. [Google Scholar] [CrossRef]
- Timmerhaus, K.D.; Peters, M.S. Plant Design and Economica for for Chemical Engineers, 4th ed.; Carberry, J.J., Fair, J.R., Schowalter, W.P., Tipell, M., Wei, J., Eds.; McGRAW_HILL International Editions-Chemical and Petroleum Engineering Series: Singapore, 1991; ISBN 0070496137. [Google Scholar]
- Inflation.eu Inflazione Portogallo. 2020. Available online: https://www.inflation.eu/it/tassi-di-inflazione/portogallo/inflazione-storica/cpi-inflazione-portogallo-2020.aspx (accessed on 10 November 2020).
- Cabot Darco® Bg 1 Activated Carbon—A High Performance and Cost Effective Solution for H2S Removal. Available online: www.cabotcorp.com/~/.../infosheet-darco-bg-1-biogas-purification-united-states.pdf (accessed on 24 June 2019).
- Wu, W.; Huang, Z.H.; Lim, T.T. Recent development of mixed metal oxide anodes for electrochemical oxidation of organic pollutants in water. Appl. Catal. A Gen. 2014, 480, 58–78. [Google Scholar] [CrossRef]
- Ali, N.S.; Mo, K.; Kim, M. A case study on the relationship between conductivity and dissolved solids to evaluate the potential for reuse of reclaimed industrial wastewater. KSCE J. Civ. Eng. 2012, 16, 708–713. [Google Scholar] [CrossRef]
- Perry, R.H.; Green, D.W.E. Transport and Storage of fluids. In Perry’s Chemical Engineers’ Handbook; McGraw-Hill: New York, NY, USA, 1984; Volume 54, p. 786. ISBN 0070498415. [Google Scholar]
- Manufacturer 2 Standard Neocoat®Electrode on Metals. Available online: https://www.neocoat.ch/en/products/electrodes/bdd-me (accessed on 22 November 2020).
- Santos, N.M.; Ferreira, N.G.; Baldan, M.R. Production and characterization of BDD/Si electrodes for environmental analysis. J. Phys. Conf. Ser. 2014, 480, 012039. [Google Scholar] [CrossRef]
- Michaud, P.A.; Panizza, M.; Ouattara, L.; Diaco, T.; Foti, G.; Comninellis, C. Electrochemical oxidation of water on synthetic boron-doped diamond thin film anodes. J. Appl. Electrochem. 2003, 33, 151–154. [Google Scholar] [CrossRef]
- Gassner, M.; Rebelo de Figueiredo, M.; Schalk, N.; Franz, R.; Weiß, C.; Rudigier, H.; Holzschuh, H.; Bürgin, W.; Pohler, M.; Czettl, C.; et al. Energy consumption and material fluxes in hard coating deposition processes. Surf. Coat. Technol. 2016, 299, 49–55. [Google Scholar] [CrossRef]
- Manufacturer 3 Application of Oxide-Coated Titanium Electrode Assembly in Sewage Treatment. Available online: http://www.sxyouchuang.com/ (accessed on 2 October 2020).
- Manufacturer 4 Industrial Electrodes—Mixed Metal Oxides (MMO) Anodes. Available online: http://www.electrochem-technologies.com/English/004_Electrodes.html (accessed on 5 October 2020).
- Manufacturer 6 (Confidential Affiliation) Quotation for Boron Doped Diamond (BDD) Electrodes. Personal Communication, 2020.
- Manufacturer 7 (Confidential Affiliation) Quotation for small size Mixed Metal Oxides (MMO) Electrodes. Personal Communication, 2020.
- Polruang, S.; Sirivithayapakorn, S.; Prateep Na Talang, R. A comparative life cycle assessment of municipal wastewater treatment plants in Thailand under variable power schemes and effluent management programs. J. Clean. Prod. 2018, 172, 635–648. [Google Scholar] [CrossRef]
- Raghuvanshi, S.; Bhakar, V.; Sowmya, C.; Sangwan, K.S. Waste Water Treatment Plant Life Cycle Assessment: Treatment Process to Reuse of Water. Procedia CIRP 2017, 61, 761–766. [Google Scholar] [CrossRef]
- Li, Y.; Luo, X.; Huang, X.; Wang, D.; Zhang, W. Life Cycle Assessment of a municipal wastewater treatment plant: A case study in Suzhou, China. J. Clean. Prod. 2013, 57, 221–227. [Google Scholar] [CrossRef]
- Chatzisymeon, E.; Foteinis, S.; Mantzavinos, D.; Tsoutsos, T. Life cycle assessment of advanced oxidation processes for olive mill wastewater treatment. J. Clean. Prod. 2013, 54, 229–234. [Google Scholar] [CrossRef]
- USEPA. US Environmental Protection Agency. Ecological Structure Activity Relation- ships (ECOSAR) Predictive Model v1.11. 2012. Available online: https://goo.gl/xBM2VN (accessed on 15 May 2020).
Publisher’s Note: MDPI stays neutral with regard to jurisdictional claims in published maps and institutional affiliations. |
© 2021 by the authors. Licensee MDPI, Basel, Switzerland. This article is an open access article distributed under the terms and conditions of the Creative Commons Attribution (CC BY) license (http://creativecommons.org/licenses/by/4.0/).