Model of the Consumer Switching Behavior Related to Healthy Food Products
Abstract
1. Introduction
2. Literature Review
2.1. Attitudes, Subjective Norms, and Perceived Behavioral Control in Consumers’ Intentions to Switch to Healthy Food
2.2. Intention for Behavior of Switching toward Healthy Food
2.3. Moderation towards Intention Relationship and Behavior
3. Research Methodology
4. Results and Discussion
4.1. Result
4.2. Discussion
5. Conclusions and Suggestion
5.1. Conclusions
5.2. Suggestion
Author Contributions
Funding
Institutional Review Board Statement
Data Availability Statement
Acknowledgments
Conflicts of Interest
References
- Naniek. Product Opportunities in Healthy Catering. Available online: http://swa.co.id/swa/listed-articles/peluang-di-bisnis-katering-sehat (accessed on 23 October 2020).
- Tran, T.A.; Pham, N.T.; Pham, K.V.; Nguyen, L.C.T. The roles of health consciousness and service quality toward customer purchase decision. J. Asian Financ. Econ. Prod. 2020, 7, 345–351. [Google Scholar] [CrossRef]
- Choi, J.; Zhao, J. Consumers’ behaviors when eating out: Does eating out change consumers’ intention to eat healthly? Br. Food J. 2014, 116, 494–509. [Google Scholar] [CrossRef]
- Bhuyan, S. Do consumers’ attitudes and preferences determine their FAFH behavior? An application of the theory of planned behavior. Agriproduct 2011, 27, 205–220. [Google Scholar] [CrossRef]
- Casini, L.; Contini, C.; Romano, C.; Scozzafava, G. Trends in food consumptions: What is happening to generation X? Br. Food J. 2015, 117, 705–718. [Google Scholar] [CrossRef]
- Rana, J.; Paul, J. Consumer behavior and purchase intention for organic food: A review and research agenda. J. Retail. Consum. Serv. 2017, 38, 157–165. [Google Scholar] [CrossRef]
- Suki, N.M. Green awareness effects on consumers purchasing decision: Some insights from Malaysia. Int. J. Asia-Pac. Stud. 2013, 9, 49–63. [Google Scholar]
- Jones, C.S. Encouraging healthy eating at restaurants: Themes uncovered through focus group research. Serv. Mark. Q. 2010, 31, 334–347. [Google Scholar] [CrossRef]
- Baum, A.; Gatchel, R.J.M.; Krantz, D.S. An Introduction to Health Psychology, 3rd ed.; McGraw-Hill: New York, NY, USA, 1997. [Google Scholar]
- Ajzen, I. The theory of planned behavior. Organ. Behav. Hum. Decis. Process. 1991, 50, 179–211. [Google Scholar] [CrossRef]
- Pookulangara, S.; Hawley, J.; Xiao, G. Explaining consumer’s channel-switching behavior using the theory of planned behavior. J. Retail. Consum. Serv. 2011, 18, 311–321. [Google Scholar] [CrossRef]
- Madahi, A.; Sukati, I. An Empirical Study of Malaysian Consumer’s Channel-switching Intention: Using theory of Planned Behaviour. Glob. Bus. Rev. 2016, 17, 489–523. [Google Scholar] [CrossRef]
- Ajzen, I. Attitudes, Personality, and Behavior; McGraw-Hill Education: London, UK, 2005. [Google Scholar]
- Ajzen, I.; Fishbein, M. Attitude-behavior relations: A theoretical analysis and review of empirical research. Psychol. Bull. 1977, 84, 888. [Google Scholar] [CrossRef]
- Shepherd, R.; Farleigh, C.A. Attitudes and personality related to salt intake. Appetite 1986, 7, 343–354. [Google Scholar] [CrossRef]
- Shepherd, R. Factors influencing food preferences and choice. In Handbook of the Psychophysiology of Human Eating; John Wiley: Hoboken, NJ, USA, 1989; pp. 3–24. [Google Scholar]
- Cant, M.C.; Machado, R.; Gopaul, M. Are Customers Satisfied with Healthier Food Options at South African Fast-Food Outlets? Int. Prod. Econ. Res. J. 2014, 13, 1199–1212. [Google Scholar] [CrossRef]
- Chen, M.F. Attitude toward organic foods among Taiwanese as related to health consciousness, environmental attitudes, and the mediating effects of a healthy lifestyle. Br. Food J. 2009, 111, 165–178. [Google Scholar] [CrossRef]
- Yuniarni, S. Health-Conscious Indonesians on the Rise, Growth of Nutritious Products Expected: Report. Available online: https://jakartaglobe.id/context/protein-food-sports-drinks-demand-to-climb-asurban-indonesians-becoming-more-health-conscious-report/ (accessed on 26 September 2019).
- Hamelin, A.M.; Lamontagne, C.; Ouellet, D.; Pouliot, N.; O’brien, H.T. Healthful eating: Beyond food, a global concept. Can. J. Diet. Pract. Res. 2010, 71, e21–e27. [Google Scholar] [CrossRef]
- Proherdityo, E. Survey: Indonesians Are Starting to Become Aware of Healthy Food. Available online: http://www.cnnindonesia.com/gaya-hidup/20160909050532-255-157172/survei-masyarakat-indonesia-mulai-sadar-makanan-sehat/ (accessed on 15 January 2020).
- Chuang, Y.F.; Tai, Y.F. Research on customer switching behavior in the service industry. Manag. Res. Rev. 2016, 39, 925–939. [Google Scholar] [CrossRef]
- Manrai, L.A.; Manrai, A.K. A field study of customers’ switching behavior for bank services. J. Retail. Consum. Serv. 2007, 14, 208–215. [Google Scholar] [CrossRef]
- Gerrard, P.; Cunningham, J.B. Consumer switching behavior in the Asian banking market. J. Serv. Mark. 2004, 18, 215–223. [Google Scholar] [CrossRef]
- Chakravarty, S.; Feinberg, R.; Rhee, E.Y. Relationships and individuals’ bank switching behavior. J. Econ. Psychol. 2004, 25, 507–527. [Google Scholar] [CrossRef]
- Irianto, H.; Haryono, T.; Haryanto, B.; Riani, A.L. The Model of consumer’s switching intention from conventional food to organic food: An experimental design study. Mediterr. J. Soc. Sci. 2015, 6, 588–599. [Google Scholar] [CrossRef][Green Version]
- American Academy of Pediatrics. Nutrition: What Every Parent Needs to Know; American Academy of Pediatrics: Itasca, IL, USA, 2005. [Google Scholar]
- Lu, L.; Bock, D.; Joseph, M. Green marketing: What the Millennials buy. J. Bus. Strategy 2013, 34, 3–10. [Google Scholar] [CrossRef]
- Organic Trade Association. Millennials and Organic: A Winning Combination. 2016. Available online: https://www.ota.com/news/press-releases/19256 (accessed on 20 September 2019).
- Pham, H.C. Factors determining brand equity for retail stores: A market segmentation approach. J. Asian Financ. Econ. Prod. 2020, 7, 843–854. [Google Scholar] [CrossRef]
- Shabbir, M.Q.; Khan, A.A.; Khan, S.R. Brand loyalty brand image and brand equity: The mediating role of brand awareness. Int. J. Innov. Appl. Stud. 2017, 19, 416–423. [Google Scholar]
- Brewer, A.; Zhao, J. The impact of a pathway college on reputation and brand awareness for its affiliated university in Sydney. Int. J. Educ. Manag. 2010, 24, 34–47. [Google Scholar] [CrossRef]
- Katz, D. The functional approach to the study of attitudes. Public Opin. Q. 1960, 24, 163–204. [Google Scholar] [CrossRef]
- Ryan, M.J.; Bonfield, E.H. Fishbein’s intentions model: A test of external and pragmatic validity. J. Mark. 1980, 44, 82–95. [Google Scholar] [CrossRef]
- Ajzen, I.; Madden, T.J. Prediction of goal-directed behavior: Attitudes, intentions, and perceived behavioral control. J. Exp. Soc. Psychol. 1986, 22, 453–474. [Google Scholar] [CrossRef]
- Nguyen, N.; Johnson, L.W. Consumer behaviour and environmental sustainability. J. Consum. Behav. 2020, 19, 539–541. [Google Scholar] [CrossRef]
- Wijaya, T.; Sukidjo. Organic knowledge as antecedent of purchase intention on organic food. Int. J. Prod. Manag. Sci. 2017, 7, 297–315. [Google Scholar]
- Wu, W.Y.; Do, T.Y.; Nguyen, P.T.; Anridho, N.; Vu, M.-Q. An integrated framework of customer-based brand equity and theory of planned behavior: A meta-analysis approach. J. Asian Financ. Econ. Prod. 2020, 7, 371–381. [Google Scholar] [CrossRef]
- Corbett, B. The People vs. Larry Flynt. Humanit. Soc. 1997, 21, 105–107. [Google Scholar] [CrossRef]
- Manstead, A.S.R. The role of moral norm in the attitude-behaviour relationship. In Attitudes, Behaviour and Social Context: The Role of Norms and Group Membership; Terry, D.J., Hogg, M.A., Eds.; Lawrence Erlbaum Associates Publishers: Mahwah, NJ, USA, 1999; pp. 11–30. [Google Scholar]
- Pointer, L.V. Consumers’ Coupon Use Behavior: A Theory of Planned Behavior Perspective. Ph.D. Thesis, Texas A & M University, College Station, TX, USA, 2000. [Google Scholar]
- Taylor, S.; Todd, P.A. Understanding information technology usage: A test of competing Models. Inf. Syst. Res. 1995, 6, 144–176. [Google Scholar] [CrossRef]
- Severi, E.; Ling, K.C. The mediating effects of brand association, brand loyalty, brand image and perceived quality on brand equity. Asian Soc. Sci. 2013, 9, 125–137. [Google Scholar] [CrossRef]
- Malhotra, A.; Kubowicz Malhotra, C. Exploring switching behavior of US mobile service customers. J. Serv. Mark. 2013, 27, 13–24. [Google Scholar] [CrossRef]
- Hair, J.F.; Black, B.; Babin, B.; Anderson, R.E.; Tatham, R.L. Multivariate Data Analysis; Prentice Hall International, Inc.: Upper Saddle River, NJ, USA, 2010. [Google Scholar]
- Ajzen, I. Nature and operation of attitudes. Annu. Rev. Psychol. 2001, 52, 27–58. [Google Scholar] [CrossRef]
- Wijaya, T.; Sukidjo; Sunarta. Data survey on the antecedent of the entrepreneurial intention in Indonesia. Data in Brief. 2019, 25, 1–4. [Google Scholar] [CrossRef]
- Vongurai, R. Factors affecting customer brand preference toward electric vehicle in Bangkok, Thailand. J. Asian Financ. Econ. Prod. 2020, 7, 383–393. [Google Scholar] [CrossRef]
- George, J.F. The Theory of Planned Behavior and Internet Purchasing. Internet Res. 2014, 14, 198–212. [Google Scholar] [CrossRef]
- Bansal, H.S.; Taylor, S.F. Investigating interactive effects in the theory of planned behavior in a service-provider switching context. Psychol. Mark. 2002, 19, 407–425. [Google Scholar] [CrossRef]
- Budiman, S.; Wijaya, T. Communication pattern of Indonesian parents-children and its role in buying decision. Glob. Bus. Financ. Rev. 2016, 21, 102–108. [Google Scholar]


| Variable | Category | N | (%) |
|---|---|---|---|
| Gender | Men | 127 | 39.9 |
| Women | 191 | 60.1 | |
| Age | >40 years | 11 | 3.5 |
| ≤20 years | 67 | 21.1 | |
| 21–25 years | 158 | 49.6 | |
| 26–30 years | 72 | 20.6 | |
| 31–35 years | 10 | 3.1 | |
| Buying Fast Food Frequencies | >3 times | 43 | 13.6 |
| Once | 160 | 50.4 | |
| 2–3 times | 115 | 36.0 | |
| Buying Healthy Food Frequencies | >3 times | 109 | 34.2 |
| 2–3 times | 129 | 40.8 | |
| 1 time | 80 | 25.0 |
| Constructs, Items, and Model Result | Factor Loading | p-Value | |
|---|---|---|---|
| Attitude (CR = 0.864; AVE = 0.614; Cronbach’s Alpha = 0.789) | |||
| ATT1 | My attitude toward healthy food is positive. | 0.845 | <0.001 |
| ATT2 | Generally, I think it is good to buy a healthy food. | 0.746 | <0.001 |
| ATT3 | I honestly like to buy a healthy food. | 0.761 | <0.001 |
| ATT4 | Buy healthy food is a wise idea. | 0.78 | <0.001 |
| Subjective norm (CR = 0.876; AVE = 0.638; Cronbach’s Alpha = 0.81) | |||
| SN1 | Most people who are important to me think it is good to buy healthy food. | 0.747 | <0.001 |
| SN2 | Most people who are important to me would buy a healthy food. | 0.852 | <0.001 |
| SN3 | Most people who have the same value as me would buy a healthy food. | 0.78 | <0.001 |
| SN4 | People whose opinions I value would prefer that I try to buy healthy food. | 0.813 | <0.001 |
| Perceived behavior control (CR = 0.872; AVE = 0.631; Cronbach’s alpha = 0.802) | |||
| PBC1 | I feel free to buy healthy food if I like to. | 0.828 | <0.001 |
| PBC2 | Buying healthy food is entirely within my control. | 0.875 | <0.001 |
| PBC3 | I believe that my decision to buy healthy food is a good decision. | 0.767 | <0.001 |
| PBC4 | I have the resources and the knowledge, and the ability to buy a healthy food. | 0.697 | <0.001 |
| Switching behavior intention (CR = 0.906; AVE = 0,763; Cronbach’s alpha = 0.844) | |||
| SBI1 | I would gradually decrease my use of everyday foods. | 0.839 | <0.001 |
| SBI2 | I would like to try a healthy food. | 0.909 | <0.001 |
| SBI3 | Generally, I want to buy a healthy food. | 0.871 | <0.001 |
| Brand awareness (CR = 0.901; AVE = 0.696; Cronbach’s alpha = 0.851) | |||
| BA1 | I have no difficulty in imagining healthy food in my mind | 0.706 | <0.001 |
| BA2 | Healthy food is the only food I recall whenever I need to decide on consuming food. | 0.833 | <0.001 |
| BA3 | When I think of my favorite food, healthy food comes to mind quickly. | 0.875 | <0.001 |
| BA4 | When someone talks about food, healthy food always comes to mind. | 0.909 | <0.001 |
| Switching behavior (CR = 0.915; AVE = 0.782; Cronbach’s alpha = 0.86) | |||
| SB1 | I spend more time buying healthy food than my previous food. | 0.899 | <0.001 |
| SB2 | I buy healthy food more frequently than my previous food. | 0.883 | <0.001 |
| SB3 | I spend more money on a healthy food. | 0.87 | <0.001 |
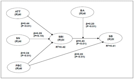
| Hypothesis | Path | Standardized Path Coefficients | p-Values |
|---|---|---|---|
| H1 | Attitude → Switching Behavior Intention | 0.444 | <0.001 |
| H2 | Subjective Norm → Switching Behavior Intention | 0.086 | 0.098 |
| H3 | Perceived Behavior Control → Switching Behavior Intention | 0.235 | <0.001 |
| H4 | Perceived Behavior Control → Switching Behavior | 0.202 | 0.001 |
| H5 | Switching Behavior Intention → Switching Behavior | 0.428 | <0.001 |
| H6 | Switching Behavior Intention * Brand Awareness → Switching Behavior | 0.204 | <0.001 |
| R2 (Switching Behavior Intention) = 0.418 R2 (Switching Behavior) = 0.406 | |||
Publisher’s Note: MDPI stays neutral with regard to jurisdictional claims in published maps and institutional affiliations. |
© 2021 by the authors. Licensee MDPI, Basel, Switzerland. This article is an open access article distributed under the terms and conditions of the Creative Commons Attribution (CC BY) license (http://creativecommons.org/licenses/by/4.0/).
Share and Cite
Hidayat, A.; Wijaya, T.; Ishak, A.; Rejeki Ekasasi, S.; Zalzalah, G.G. Model of the Consumer Switching Behavior Related to Healthy Food Products. Sustainability 2021, 13, 3555. https://doi.org/10.3390/su13063555
Hidayat A, Wijaya T, Ishak A, Rejeki Ekasasi S, Zalzalah GG. Model of the Consumer Switching Behavior Related to Healthy Food Products. Sustainability. 2021; 13(6):3555. https://doi.org/10.3390/su13063555
Chicago/Turabian StyleHidayat, Anas, Tony Wijaya, Asmai Ishak, Sri Rejeki Ekasasi, and Guruh Ghifar Zalzalah. 2021. "Model of the Consumer Switching Behavior Related to Healthy Food Products" Sustainability 13, no. 6: 3555. https://doi.org/10.3390/su13063555
APA StyleHidayat, A., Wijaya, T., Ishak, A., Rejeki Ekasasi, S., & Zalzalah, G. G. (2021). Model of the Consumer Switching Behavior Related to Healthy Food Products. Sustainability, 13(6), 3555. https://doi.org/10.3390/su13063555

