Perceived Social Norms and Agripreneurial Intention among Youths in Eastern DRC
Abstract
1. Introduction
2. Literature Review, Conceptual Model, and Hypothesized Relationships
2.1. Theory and Concepts
2.2. PSN–AI Relationship
2.3. PC–AI Relationship
2.4. Mediating Role of PC in the PSN–AI Relationship
2.5. Moderators of the PSN–AI Relationship
3. Materials and Methods
4. Results
4.1. Sample Characteristics and Descriptive Statistics of the Study Variables
4.2. Regression Analysis-SEM Empirical Model
5. Discussion
5.1. Practical Implications
5.2. Theoretical and Methodological Implications
6. Conclusions, Limitations, and Opportunities for Future Research
Author Contributions
Funding
Institutional Review Board Statement
Informed Consent Statement
Data Availability Statement
Acknowledgments
Conflicts of Interest
Appendix A. Agripreneurial Intention Measurement Items
| I am interested in agribusiness as a career option |
| I wish to venture into agribusiness activities |
| I desire agribusiness activities |
| Agribusiness is my passion |
| I have the intention to engage in agribusiness and agriculture |
| I have the envy to become an agripreneur |
| I wish to own an agricultural firm |
| Farming is my preference among other career options |
| I am ready to engage in agribusiness |
| I am committed to launching an agribusiness venture in the future |
| I have started looking for agribusiness opportunities to exploit soon |
| The agribusiness career is suitable for me |
Appendix B. Perceived Social Norms’ Dimensions and Measurement Items
| Normative Beliefs Items |
| My closest family members think that I should engage in agribusiness |
| My friends think that I should engage in agribusiness |
| People of importance to me think that I should become agripreneur |
| My colleagues are okay with the idea of engaging the agricultural value chain |
| My closest family members would support my idea of venturing into agribusiness |
| My friends would support my decision of becoming agripreneur |
| People of importance to me can support my decision of becoming agripreneur |
| Local financial institutions can fund my would be agribusiness activities |
| The Congolese Government is okay with the idea that people should engage in agribusiness |
| The local community is okay with the idea of engaging in agribusiness |
| The Congolese Government can assist me in my agribusiness endeavors |
| The local community can support my decision to engage in agribusiness |
| People think that the business environment is fair for agribusiness |
| Perceived social valuation items |
| Starting an agribusiness venture is socially desirable |
| I always see information in the media about youth successful agribusiness ventures |
| People who have succeeded in agribusiness are respected in the society |
| In our community, agribusiness is considered a credible career to become rich |
| People in my community think that agripreneurs are competent persons |
| People around me give importance to Agricultural income Generating Activities |
Appendix C. Psychological Capital’s Dimensions and Measurement Items
| Agribusiness self-efficacy items |
| I feel confident to generate an innovative and viable agribusiness idea |
| I feel confident to present my agribusiness idea to other people and convince them to support me |
| I am convinced that I can successfully go through the agribusiness start-up process |
| I trust my capacity to make good decisions under uncertain and risky situations |
| I am confident in my ability to convince a skilled team to join me in my would-be agribusiness venture |
| I can set a team of friends to work on a common agribusiness project |
| I feel able to identify an agribusiness opportunity that is not evident to others |
| Optimism items |
| I am always optimistic about my life |
| I always find something good in everything |
| Right now, I find myself pretty successful in a would-be agribusiness venture |
| In my life, things always go the way I want them to |
| When things are uncertain to me, I always expect the best |
| The agripreneurial career would give me much satisfaction |
| I would have succeeded if I started an agribusiness venture |
| Hope items |
| I can list the most important goals for my life in just a few minutes |
| I always achieve my objectives regardless of what happens |
| I always have more than one plan (strategy) to achieve my objectives |
| I am satisfied with the progress I have made so far towards my projects |
| Resilience items |
| The last time I failed in my life, I was not much affected |
| The unfortunate life events do not disturb me |
| I adapt myself quicker to unexpected bad events and conditions |
| I know failure is normal and part of my life |
| I always welcome and embrace change, however negative |
| When I have had a setback in my life, I did quickly recover from it |
References
- Ibrahim Foundation. Africa’s Youth: Jobs or Migration? Ibrahim Foundation: London, UK, 2019. [Google Scholar]
- Losch, B. Structural transformation to boost youth labour demand in Sub-Sahran Africa: The role of agriculture, rural areas and territorial development. In ILO Employment Policy Department, Employmet Working Paper; ILO: Geneva, Switzerland, 2016; Volume 204, pp. 1–65. [Google Scholar]
- Raikes, A.; Yoshikawa, H.; Britto, P.R.; Iruka, I. Children, Youth and Developmental Science in the 2015–2030 Global Sustainable Development Goals. Soc. Policy Rep. 2017, 30, 1–23. [Google Scholar] [CrossRef]
- Afere, L.; Oluwaseun, A.; Baker, V.; Barbou, C.; Mabonga, L.; Mabonga, L.; Ocansey, M.; Neate, P. Making Agriculture Attractive to Young People; Technical Brief; Technical Centre for Agricultural and Rural Cooperation-CTA: Herts, UK, 2019; Volume 24, pp. 1–8. [Google Scholar]
- Bremner, J. Population and Food Security: Africa’s Challenge, Population Reference Bureau; Policy Brief; Population Reference Bureau Policy: Nairobi, Kenya, 2012. [Google Scholar]
- Yami, M.; Feleke, S.; Abdoulaye, T.; Alene, A.D.; Bamba, Z.; Manyong, V. African Rural Youth Engagement in Agribusiness: Achievements, Limitations, and Lessons. Sustainability 2019, 11, 185. [Google Scholar] [CrossRef]
- Molinario, G.; Hansen, M.C.; Potapov, P.V.; Tyukavina, A.; Stehman, S.; Barker, B.; Humber, M. Quantification of land cover and land use within the rural complex of the Democratic Republic of Congo. Environ. Res. Lett. 2017, 12, 104001. [Google Scholar] [CrossRef]
- FAO. Save and Grow Cassava—A Guide to Sustainable Production Intensification; FAO: Rome, Italy, 2013. [Google Scholar]
- AFDB; OECD; UNDP. Economic Perspectives in Africa—DRC; OECD: Paris, France, 2017. [Google Scholar]
- Kiuma, A.K.; Araar, A.; Kaghoma, C.K. Internal migration and youth entrepreneurship in the Democratic Republic of the Congo. Rev. Dev. Econ. 2020, 1–25. [Google Scholar] [CrossRef]
- ILO. World Employment and Social Outlook-Trends 2017; ILO: Geneva, Switzerland, 2017. [Google Scholar]
- World Bank. World Bank Group, Country Highlights, Democratic Republic of Congo. Enterprise Survey; World Bank: Washington, DC, USA, 2014; p. 2. [Google Scholar]
- Loan, L.T.; Quang, V.; Tuan, D.M.; Nghia, V.T.; Doanh, D.C. Exploring factors affecting entrepreneurial desirability among Vietnam students. Int. J. Data Netw. Sci. 2020, 4, 105–114. [Google Scholar] [CrossRef]
- Dissanayake, D. The Impact of perceived desirability and perceived feasibility on entrepreneurial intention among undergraduate students in Sri Lanka: An extended model. Kelaniya J. Manag. 2013, 2, 39–57. [Google Scholar] [CrossRef]
- Liñán, F.; Fayolle, A. A systematic literature review on entrepreneurial intentions: Citation, thematic analyses, and research agenda. Int. Entrep. Manag. J. 2015, 11, 907–933. [Google Scholar] [CrossRef]
- Valliere, D.; Gedeon, S.A. Entrepreneurial desirability and intent among youth in Bhutan. J. Int. Bus. Entrep. Dev. 2015, 8, 65. [Google Scholar] [CrossRef]
- Ali, A.; Alam, K.; Lodhi, N. Students intentions towards entrepreneurship: Pakistan perspective. NICE Res. J. 2014, 7, 154–176. [Google Scholar]
- Buttar, H.M. Retracted: Formation of Entrepreneurial Career Intentions: The Role of Sociocognitive Factors. J. Employ. Couns. 2015, 52, 2–17. [Google Scholar] [CrossRef]
- Kailer, N.; Hora, W. Entrepreneurial Intentions and Activities of Students at AUSTRIAN Universities: Global University Entrepreneurial Spirit Students Survey 2016; National Report Austria; Johannes Kepler University: Linz, Austria, 2017. [Google Scholar]
- Nabi, G.; Liñán, F.; Fayolle, A.; Krueger, N.; Walmsley, A. The Impact of Entrepreneurship Education in Higher Education: A Systematic Review and Research Agenda. Acad. Manag. Learn. Educ. 2017, 16, 277–299. [Google Scholar] [CrossRef]
- Shane, S. Reflections on the 2010 AMR Decade Award: Delivering on the Promise of Entrepreneurship as a Field of Research. Acad. Manag. Rev. 2012, 37, 10–20. [Google Scholar] [CrossRef]
- Shapero, A. The Entrepreneurial Event; Kent, C.A., Ed.; Lexington Books: Toronto, ON, Canada, 1984. [Google Scholar]
- Barba-Sánchez, V.; Atienza-Sahuquillo, C. Entrepreneurial intention among engineering students: The role of entrepreneurship education. Eur. Res. Manag. Bus. Econ. 2018, 24, 53–61. [Google Scholar] [CrossRef]
- Neneh, B.N. From entrepreneurial intentions to behavior: The role of anticipated regret and proactive personality. J. Vocat. Behav. 2019, 112, 311–324. [Google Scholar] [CrossRef]
- Sebora, T.C. Psychological Capital and the Entrepreneurial Intention of College Students. Ph.D. Thesis, University of Nebraska, Lincoln, Nebraska, 12 April 2020. Available online: http://www.researchgate.net/publication/257964362 (accessed on 12 April 2020).
- Zhang, Y.Y.; Duysters, G.G.; Cloodt, M.M. The role of entrepreneurship education as a predictor of university students’ entrepreneurial intention. Int. Entrep. Manag. J. 2014, 10, 623–641. [Google Scholar] [CrossRef]
- Cheng, L.J.; St. John’s University; Liao, C.C. The Drivers of Entrepreneurial Intention: The Role of Social Capital and Overconfidence. Contemp. Manag. Res. 2017, 13, 143–162. [Google Scholar] [CrossRef]
- Ajzen, I. Perceived Behavioral Control, Self-Efficacy, Locus of Control, and the Theory of Planned Behavior1. J. Appl. Soc. Psychol. 2002, 32, 665–683. [Google Scholar] [CrossRef]
- Conner, M.; Armitage, C.J. Extending the Theory of Planned Behavior: A Review and Avenues for Further Research. J. Appl. Soc. Psychol. 1998, 28, 1429–1464. [Google Scholar] [CrossRef]
- Contreras, F.; De Dreu, I.; Espinosa, J.C. Examining the Relationship between Psychological Capital and Entrepreneurial Intention: An Exploratory Study. Asian Soc. Sci. 2017, 13, 80. [Google Scholar] [CrossRef]
- Liñán, F. Intention-Based Models of Entrepreneurship Education. Ph.D. Thesis, Department of Applied Economics (Economía Aplicada I), University of Seville, Sevilla, Spain, 2016. [Google Scholar]
- Naktiyok, A.; Karabey, C.N.; Gulluce, A.C. Entrepreneurial self-efficacy and entrepreneurial intention: The Turkish case. Int. Entrep. Manag. J. 2009, 6, 419–435. [Google Scholar] [CrossRef]
- Gielnik, M.M.; Barabas, S.; Frese, M.; Namatovu-Dawa, R.; Scholz, F.A.; Metzger, J.R.; Walter, T. A temporal analysis of how entrepreneurial goal intentions, positive fantasies, and action planning affect starting a new venture and when the effects wear off. J. Bus. Ventur. 2014, 29, 755–772. [Google Scholar] [CrossRef]
- Tanveer, M.A.; Shafique, O.; Akbar, S.; Rizvi, S. Intention of business graduate and undergraduate to become entrepreneur: A study from Pakistan. J. Basic Appl. Sci. Res. 2013, 3, 718–725. [Google Scholar]
- Zeffane, R. Gender and Youth Entrepreneurial Potential: Evidence from the United Arab Emirates. Int. J. Bus. Manag. 2012, 8, 60. [Google Scholar] [CrossRef][Green Version]
- Shinnar, R.S.; Giacomin, O.; Janssen, F. Entrepreneurial Perceptions and Intentions: The Role of Gender and Culture. Entrep. Theory Pract. 2012, 36, 465–493. [Google Scholar] [CrossRef]
- Sultan, J. Entrepreneurial intention among undergraduate agricultural students in Ethiopia: The case of Jimma University. Afr. J. Bus. Manag. 2017, 11, 293–303. [Google Scholar] [CrossRef]
- Ephrem, A.N.; Namatovu, R.; Basalirwa, E.M. Perceived social norms, psychological capital and entrepreneurial intention among undergraduate students in Bukavu. Educ. Train. 2019, 61, 963–983. [Google Scholar] [CrossRef]
- Bae, T.J.; Qian, S.; Miao, C.; Fiet, J.O. The Relationship Between Entrepreneurship Education and Entrepreneurial Intentions: A Meta-Analytic Review. Entrep. Theory Pract. 2014, 38, 217–254. [Google Scholar] [CrossRef]
- Byabashaija, W.; Katono, I. The impact of college entrepreneurial education on entrepreneurial attitudes and intention to start a business in Uganda. J. Dev. Entrep. 2011, 16, 127–144. [Google Scholar] [CrossRef]
- Johnmark, D.R.; Munene, J.C.; Balunywa, W.; Nisar, T. Robustness of personal initiative in moderating entrepreneurial intentions and actions of disabled students. Cogent Bus. Manag. 2016, 3, 1–16. [Google Scholar] [CrossRef]
- Solesvik, M. A Study of Personal Initiative as a Mediator between Self-efficacy and Entrepreneurial Intentions. Acad. Manag. Proc. 2017, 2017, 15614. [Google Scholar] [CrossRef]
- Mehlhorn, J.E.; Bonney, L.; Fraser, N.; Miles, M.P. Benchmarking entrepreneurship education in U.S., Australian, and New Zealand University agriculture programs. J. Dev. Entrep. 2015, 20, 1–14. [Google Scholar] [CrossRef]
- Haque, R.; Kabir, Z.; Rahman, M.; Chowdhury, S.P.; Islam, S. Entrepreneurial Intentions: A Study on Students from Countryside University. Asian Econ. Financ. Rev. 2017, 7, 972–980. [Google Scholar] [CrossRef]
- Santos, F.J.; Roomi, M.A.; Liñán, F. About Gender Differences and the Social Environment in the Development of Entrepreneurial Intentions. J. Small Bus. Manag. 2016, 54, 49–66. [Google Scholar] [CrossRef]
- Kautonen, T.; Van Gelderen, M.; Fink, M. Robustness of the Theory of Planned Behavior in Predicting Entrepreneurial Intentions and Actions. Entrep. Theory Pract. 2013, 39, 655–674. [Google Scholar] [CrossRef]
- Robledo, J.L.R.; Arán, M.V.; Sanchez, V.M.; Molina, M.; Ángel, R. The moderating role of gender on entrepreneurial intentions: A TPB perspective. Intang. Cap. 2015, 11, 92–117. [Google Scholar] [CrossRef]
- Iakovleva, T.; Kolvereid, L.; Stephan, U. Entrepreneurial intentions in developing and developed countries. Educ. Train. 2011, 53, 353–370. [Google Scholar] [CrossRef]
- Baron, R.A.; Franklin, R.J.; Hmieleski, K.M. Why entrepreneurs often experience low, not high levels of stress: The joint effects of selection and psychological capital. J. Manag. 2016, 42, 742–768. [Google Scholar] [CrossRef]
- Silva, J.L.D. A Review of Contract Farming and Factors that Impinge Youths Acceptance to Contract Farming. Eur. J. Soc. Sci. 2009, 11, 328–338. [Google Scholar]
- Hsu, S.-H.; Wang, Y.-C.; Chen, Y.-F.; Dahlgaard-Park, S.M. Building business excellence through psychological capital. Total. Qual. Manag. Bus. Excel. 2014, 25, 1210–1223. [Google Scholar] [CrossRef]
- Kangarlouei, S.J.; Shadkami, N.; Motavassel, M. The Impact of Intellectual Capital, social capital and psychological capital on Competitive advantage of Vehicle Industries in Tehran Stock Exchange (TSE). Int. J. Acad. Res. Bus. Soc. Sci. 2012, 2, 559–566. [Google Scholar]
- Wernsing, T. Psychological Capital: A test of measurement invariance across 12 national cultures. J. Leadersh. Organ. Stud. 2013, 21, 179–190. [Google Scholar] [CrossRef]
- Peprah, W.K.; Abandoh-sam, J.A. Entrepreneurship is an Attitude: A Case study of Students of Valley View University. Int. J. Bus. Manag. 2017, 5, 2015–2018. [Google Scholar]
- Luthans, F. Organizational Behavior: An Evidence-Based Approach, 12th ed.; McGraw-Hill: New York, NY, USA, 2011. [Google Scholar]
- Hmieleski, K.M.; Carr, J.C. The relationship between entrepreneur psychological capital and new venture performance. Front. Entrep. Res. J. 2008, 28, 1–15. [Google Scholar]
- Ahaibwe, G.; Mbowa, S.; Lwanga, M.M. Youth Engagement in Agriculture in Uganda: Challenges and Prospects; Economic Policy Research Centre (EPRC): Kampala, Uganda, 2013; p. 106. [Google Scholar]
- IITA. ENABLE Youth: Ensuring the Success of Youth in Agribusiness; The IITA Bulletin: Ibadan, Nigeria, April 2016; Volume 2322, p. 5. [Google Scholar]
- Moitui, J. Challenges and Opportunities in Agriculture for African Youth 24; CTA Technical Brief; Technical Centre for Agricultural and Rural Cooperation: Herts, UK, 2019; Volume 24, pp. 1–8. [Google Scholar]
- Branch, A.K.; Rahimian, P. The study of barriers to entrepreneurship in men and women. Aust. J. Bus. Manag. Res. 2011, 1, 31–36. [Google Scholar]
- Sandhu, M.S.; Sidique, S.F.; Riaz, S. Entrepreneurship barriers and entrepreneurial inclination among Malaysian postgraduate students. Int. J. Entrep. Behav. Res. 2011, 17, 428–449. [Google Scholar] [CrossRef]
- White, B. Agriculture and the Generation Problem: Rural Youth, Employment and the Future of Farming. IDS Bull. 2012, 43, 9–19. [Google Scholar] [CrossRef]
- Díaz-García, M.C.; Jiménez-Moreno, J. Entrepreneurial intention: The role of gender. Int. Entrep. Manag. J. 2009, 6, 261–283. [Google Scholar] [CrossRef]
- Fisher, G. Effectuation, Causation, and Bricolage: A Behavioral Comparison of Emerging Theories in Entrepreneurship Research. Entrep. Theory Pract. 2012, 36, 1019–1051. [Google Scholar] [CrossRef]
- Baker, T.; Nelson, R.E. Creating Something from Nothing: Resource Construction through Entrepreneurial Bricolage. Adm. Sci. Q. 2005, 50, 329–366. [Google Scholar] [CrossRef]
- Sarasvathy, S.D. Causation and Effectuation: Toward a Theoretical Shift from Economic inevitability to Entrepreneurial contigency. Acad. Manag. Rev. 2001, 26, 243–263. [Google Scholar] [CrossRef]
- Smith, D.J.; Blundel, R.K. Improvisation and Entrepreneurial Bricolage versus Rationalisation: A case-based analysis of contrasting responses to economic instability in the UK brass musical instruments industry. J. Gen. Manag. 2014, 40, 53–78. [Google Scholar] [CrossRef]
- Fatoki, O.O.; Chindoga, L. An investigation into the obstacles to youth entrepreneurship in South Africa. Int. Bus. Res. 2011, 4, 161. [Google Scholar] [CrossRef]
- Joseph, I. Factors Influencing International Student Entrepreneurial Intention in Malaysia. Am. J. Ind. Bus. Manag. 2017, 7, 424–428. [Google Scholar] [CrossRef][Green Version]
- Shirokova, G.; Tsukanova, T.; Morris, M.H. The Moderating Role of National Culture in the Relationship Between University Entrepreneurship Offerings and Student Start-Up Activity: An Embeddedness Perspective. J. Small Bus. Manag. 2017, 56, 103–130. [Google Scholar] [CrossRef]
- Anwarudin, O. The Interest and Action of Young Agricultural Entrepreneur on Agribusiness in Cianjur Regency, West Java. J. Penyul. 2018, 14, 189–198. [Google Scholar]
- Ganpat, W.G.; Webster, N. An Agricultural Apprenticeship Program for Youth in Trinidad, West Indies: Can it Meet the Caribbean’s Urgent Need for Younger Farmers? J. Youth Dev. 2010, 5, 40–51. [Google Scholar] [CrossRef][Green Version]
- Poggesi, S.; Mari, M.; De Vita, L. What’s new in female entrepreneurship research? Answers from the literature. Int. Entrep. Manag. J. 2016, 12, 735–764. [Google Scholar] [CrossRef]
- Westhead, P.; Solesvik, M.Z. Entrepreneurship education and entrepreneurial intention: Do female students benefit? Int. Small Bus. J. Res. Entrep. 2016, 34, 979–1003. [Google Scholar] [CrossRef]
- Nnanna, M.A.; Nwankwo, E.E.; Anyanwu, C.I. Determinants of agricultural labour participation among youths in Abia state, Nigeria. Int. J. Food Agric. Econ. 2012, 2, 157–164. [Google Scholar]
- Davis, A. Rural and urban women entrepreneurs: A comparison of service needs and delivery methods priorities. Int. J. Bus. Sci. Appl. Manag. 2011, 6, 1–16. [Google Scholar]
- Zakaria, H.; Adam, H.; Abujaja, A.M. Assessment of agricultural students of university for development studies intention to take up self- employment in agribusiness. Int. J. Inf. Technol. Bus. Manag. 2014, 21, 53–67. [Google Scholar]
- Rim, J.; Nsanganira, T. Creating jobs for rural youth in agricultural value chains 20. In Technical Centre for Agricultural and Rural Cooperation-CTA Technical Brief; CTA Publications: Herts, UK, 2019. [Google Scholar]
- Hamida, S. Perception of Final Year Undergraduate Students of Agriculture at the University of Ghana on Self-Employment in Agribusiness. Ph.D. Thesis, University of Ghana, Accra, Ghana, 2017. [Google Scholar]
- Leavy, J.; Hossain, N. Who Wants to Farm? Youth Aspirations, Opportunities and Rising Food Prices. IDS Work. Pap. 2014, 2014. [Google Scholar] [CrossRef]
- Ojebiyi, W.G.; Ashimolowo, O.R.; Odediran, O.F.S.; Oetan, O.S.; Aromiwura, O.A.; Adeoye, A.S. Willingness to venture into agriculture-related Enterprises after Graduation among final year agriculture students of Federal University of Agriculture, Abeokuta. Int. J. Appl. Agric. Apic. Res. 2015, 11, 103–114. [Google Scholar]
- Chinsinga, B.; Chasukwa, M. Youth, Agriculture and Land Grabs in Malawi. IDS Bull. 2012, 43, 67–77. [Google Scholar] [CrossRef]
- Gyimah-brempong, K.; Kimenyi, M.S. Youth Policy and the Future of African Development; Brookings Institution: Washington, DC, USA, 2013. [Google Scholar]
- Chua, H.S.; Bedford, O. A Qualitative Exploration of Fear of Failure and Entrepreneurial Intent in Singapore. J. Career Dev. 2015, 43, 319–334. [Google Scholar] [CrossRef]
- Saunders, M.; Lewis, P.; Thornhill, A. Research Methods for Business Students, 3rd ed.; Prentice Hall: Upper Saddle River, NJ, USA, 2003. [Google Scholar]
- Babin, B.J.; Svensson, G. Structural equation modeling in social science research: Issues of validity and reliability in the research process. Eur. Bus. Rev. 2012, 24, 320–330. [Google Scholar] [CrossRef]
- Esfandiar, K.; Sharifi-Tehrani, M.; Pratt, S.; Altinay, L. Understanding entrepreneurial intentions: A developed integrated structural model approach. J. Bus. Res. 2019, 94, 172–182. [Google Scholar] [CrossRef]
- Siu, O.L.; Bakker, A.B.; Jiang, X. Psychological Capital Among University Students: Relationships with Study Engagement and Intrinsic Motivation. J. Happiness Stud. 2014, 15, 979–994. [Google Scholar] [CrossRef]
- Wang, X.; Zheng, Q.; Cao, X. Psychological capital: A new perspective for psychological Health Education Management of Public Schools. Public Pers. Manag. 2014, 43, 371–383. [Google Scholar] [CrossRef]
- Chumney, F.L. Structural Equation Models with Small Samples: A Comparative Study of Four Approaches. Ph.D. Thesis, University of Nebraska, Lincoln, Nebraska, 2013. [Google Scholar]
- Fairchild, A.J.; McDaniel, H.L. Best (but oft-forgotten) practices: Mediation analysis. Am. J. Clin. Nutr. 2017, 105, 1259–1271. [Google Scholar] [CrossRef] [PubMed]
- Hair, J.F.; Sarstedt, M.; Ringle, C.M.; Mena, J.A. An assessment of the use of partial least squares structural equation modeling in marketing research. J. Acad. Mark. Sci. 2012, 40, 414–433. [Google Scholar] [CrossRef]
- Quan, L.; Huy, H. The Effect of Entrepreneurial Human Capital and Entrepreneurial Failure Learning on the Entrepreneurial Restart Intention. Asian Soc. Sci. 2014, 10, 99. [Google Scholar] [CrossRef]
- Saeid, K.; Harm, B.; Thomas, L.; Zahra, A.; Mohammad, C.; Martin, M. Application of Structural Equation Modelling to assess the effect of entrepreneurial characteristics on students’ entrepreneurial Intention. In Proceedings of the 6th European Conference on Entrepreneurship and Innovation, Aberdeen, UK, 15–16 September 2011; pp. 954–967. [Google Scholar]
- Ali, F.; Rasoolimanesh, S.M.; Sarstedt, M.; Ringle, C.M.; Ryu, K. An assessment of the use of partial least squares structural equation modeling (PLS-SEM) in hospitality research. Int. J. Contemp. Hosp. Manag. 2018, 30, 514–538. [Google Scholar] [CrossRef]
- Obschonka, M.; Silbereisen, R.K.; Schmitt-Rodermund, E. Entrepreneurial intention as developmental outcome. J. Vocat. Behav. 2010, 77, 63–72. [Google Scholar] [CrossRef]
- Hair, J.F.; Risher, J.J.; Sarstedt, M.; Ringle, C.M. When to use and how to report the results of PLS-SEM. Eur. Bus. Rev. 2019, 31, 2–24. [Google Scholar] [CrossRef]
- Dawson, J.F. Moderation in Management Research: What, Why, When, and How. J. Bus. Psychol. 2014, 29, 1–19. [Google Scholar] [CrossRef]
- Eberhard, B. Smart work: The transformation of the labour market due to the fourth industrial revolution. Int. J. Bus. Econ. Sci. Appl. Res. 2017, 10, 47–66. [Google Scholar]
- Naudé, W. Entrepreneurship, Education and the Fourth Industrial Revolution in Africa; IZA: Bonn, Germany, 2017. [Google Scholar]
- Gielnik, M.M.; Frese, M.; Kahara-Kawuki, A.; Katono, I.W.; Kyejjusa, S.; Ngoma, M.; Munene, J.C.; Namatovu-Dawa, R.; Nansubuga, F.; A Orobia, L.; et al. Action and Action-Regulation in Entrepreneurship: Evaluating a Student Training for Promoting Entrepreneurship. Acad. Manag. Learn. Educ. 2015, 14, 69–94. [Google Scholar] [CrossRef]
- Newman, A.; Ucbasaran, D.; Zhu, F.; Hirst, G. Psychological capital: A review and synthesis. J. Organ. Behav. 2014, 35, S120–S138. [Google Scholar] [CrossRef]
- Al-Jubari, I.; Hassan, A.; Liñán, F. Entrepreneurial intention among University students in Malaysia: Integrating self-determination theory and the theory of planned behavior. Int. Entrep. Manag. J. 2018, 15, 1323–1342. [Google Scholar] [CrossRef]


| Variable/Dimension | Mean | % | z-Stat | Prob. |
|---|---|---|---|---|
| AI | 3.413 | 60.3 | 10.3 | 0.00 |
| Normative beliefs | 3.195 | 54.9 | ||
| Perceived social valuation of agribusiness | 3.432 | 60.8 | ||
| PSN | 3.314 | 57.8 | 7.6 | 0.00 |
| Self-efficacy | 3.615 | 65.3 | ||
| Hope | 3.693 | 67.3 | ||
| Optimism | 3.527 | 63.1 | ||
| Resilience | 3.476 | 61.9 | ||
| PC | 3.578 | 64.4 | 14.2 | 0.00 |
| Age (in years) | 22.97 | |||
| Land access | 3.52 | 63 | ||
| Fund access | 2.77 | 39 | ||
| The proportion of rural youths | 56 | |||
| Proportion of males | 72.5 |
| Code | Professional Career Choice | Mean | % |
|---|---|---|---|
| A | Agripreneur | 3.734797 | 68.37 |
| B | Agribusiness employee | 2.442568 | 36.06 |
| C | Private sector business owner | 3.780405 | 69.51 |
| D | Private sector employee | 2.967905 | 49.20 |
| E | Public sector servant | 3.739865 | 68.50 |
| F | NGO employee | 4.081081 | 77.03 |
| G | University employee | 3.532095 | 63.30 |
| Moderation Analysis (1) | ||||
|---|---|---|---|---|
| Paths | Estimators | Standard Deviation | T Statistics | p-Values |
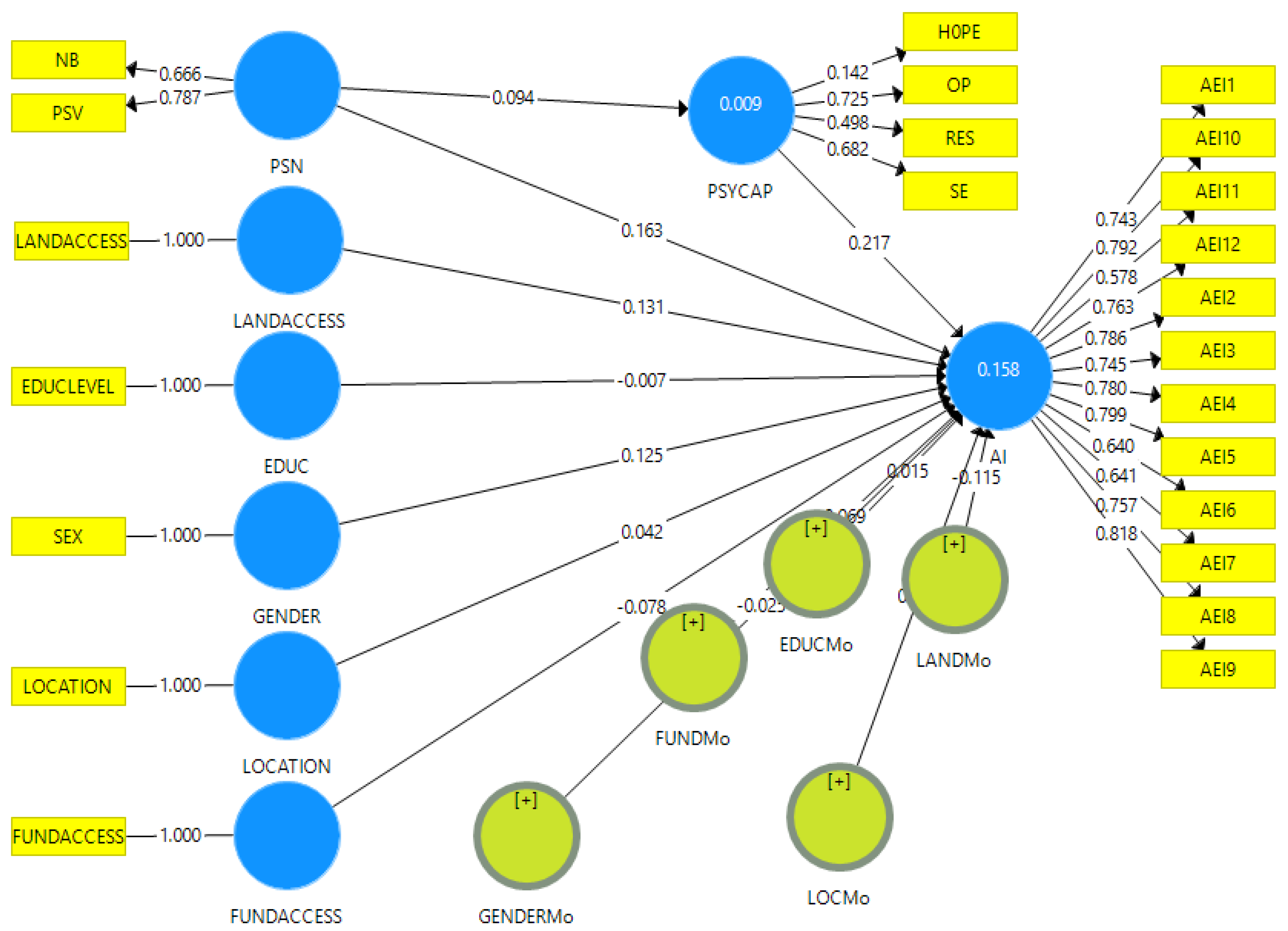
| Educ −> AI | −0.007 | 0.003 | 2.333 | 0.020 |
| EducMo −> AI | 0.015 | 0.005 | 3.000 | 0.015 |
| FundAccess −> AI | −0.078 | 0.045 | 1.725 | 0.085 |
| FundMo −> AI | 0.069 | 0.042 | 1.634 | 0.103 |
| Gender −> AI | 0.125 | 0.051 | 2.475 | 0.014 |
| GenderMo −> AI | −0.025 | 0.049 | 0.517 | 0.606 |
| LandAccess −> AI | 0.131 | 0.051 | 2.585 | 0.010 |
| LandMo −> AI | −0.115 | 0.049 | 2.347 | 0.019 |
| Location −> AI | 0.042 | 0.021 | 2.000 | 0.035 |
| LocationMo −> AI | 0.050 | 0.024 | 2.083 | 0.028 |
| PSN −> AI | 0.163 | 0.048 | 3.397 | 0.001 |
| PSN −> PC | 0.094 | 0.046 | 2.043 | 0.030 |
| PC −> AI | 0.217 | 0.048 | 4.491 | 0.000 |
| Mediation Analysis (2) | ||||
| AI | PC | |||
| Equation (1): Total effects | Equation (2): Direct effects | Equation (3) | ||
| PSN Effect | 0.183 (3.803) * | 0.163 (3.397) * | 0.094 (2.043) * | |
| PC Effect | 0.217 (4.491) * | |||
| R square | 0.455 | 0.254 | ||
| Adj R Square | 0.442 | 0.243 | ||
| PSN −> PC −> AI (Indirect Effect of PSN on AI) | 0.020 (1.985) | |||
| Variables | AI | PSN | PC | KMO | Extracted Variance (AVE) | Cronbach α |
|---|---|---|---|---|---|---|
| AI | 1 | 0.944 | 0.5372 | 0.9194 | ||
| PSN | 0.496 (0.246) ** | 1 | 0.847 | 0.5018 | 0.8022 | |
| PC | 0.597(0.356) ** | 0.429(0.184) ** | 1 | 0.892 | 0.5551 | 0.866 |
| Fitness indicators | Saturated Model (1) | Estimated Model (2) | Acceptable limits for (2) | |||
| Standardized Root Mean Square (SRMR) | 0.058 | 0.059 | <0.08 | |||
| d_ULS | 0.944 | 0.945 | ||||
| d_G | 0.288 | 0.293 | ||||
| Chi-Square | 711.331 | 712.188 | ||||
| Chi-Square/Degree of freedom | 1.707 | <5 | ||||
| Normed Fit Index (NFI) | 0.783 | 0.783 | 0 (worse) to 1 (perfect fit) | |||
Publisher’s Note: MDPI stays neutral with regard to jurisdictional claims in published maps and institutional affiliations. |
© 2021 by the authors. Licensee MDPI, Basel, Switzerland. This article is an open access article distributed under the terms and conditions of the Creative Commons Attribution (CC BY) license (http://creativecommons.org/licenses/by/4.0/).
Share and Cite
Ephrem, A.N.; Nguezet, P.M.D.; Murimbika, M.; Bamba, Z.; Manyong, V. Perceived Social Norms and Agripreneurial Intention among Youths in Eastern DRC. Sustainability 2021, 13, 3442. https://doi.org/10.3390/su13063442
Ephrem AN, Nguezet PMD, Murimbika M, Bamba Z, Manyong V. Perceived Social Norms and Agripreneurial Intention among Youths in Eastern DRC. Sustainability. 2021; 13(6):3442. https://doi.org/10.3390/su13063442
Chicago/Turabian StyleEphrem, Akilimali Ndatabaye, Paul Martin Dontsop Nguezet, McEdward Murimbika, Zoumana Bamba, and Victor Manyong. 2021. "Perceived Social Norms and Agripreneurial Intention among Youths in Eastern DRC" Sustainability 13, no. 6: 3442. https://doi.org/10.3390/su13063442
APA StyleEphrem, A. N., Nguezet, P. M. D., Murimbika, M., Bamba, Z., & Manyong, V. (2021). Perceived Social Norms and Agripreneurial Intention among Youths in Eastern DRC. Sustainability, 13(6), 3442. https://doi.org/10.3390/su13063442

