Abstract
There is a lack of knowledge among food manufacturers about adopting the Internet of Things (IoT)-based water monitoring system and its ability to support water minimisation activities. It is therefore necessary to investigate the applicability of IoT-based real-time water monitoring systems in a real food manufacturing environment to pursue water-saving opportunities accordingly. This article aims to propose an architecture of an IoT-based water-monitoring system needed for real-time monitoring of water usage, and address any water inefficiencies within food manufacturing. This article looks at a study conducted in a food beverage factory where an IoT-based real-time water monitoring system is implemented to analyse the complete water usage in order to devise solutions and address water overconsumption/wastage during the manufacturing process. The successful implementation of an IoT-based real-time water monitoring system offered the beverage factory a detailed analysis of the water consumption and insights into the water hotspots that needed attention. This action initiated several water-saving project opportunities, which contributed to the improvement of water sustainability and led to an 11% reduction in the beverage factory’s daily water usage.
1. Introduction
Water is an important constituent for living organisms’ survival on planet Earth [1] The rising of the world’s population, which is predicted to reach 9.7 billion by 2050 [2], will increase the amount of freshwater that will be needed for drinking, food production, hygiene, and sanitation. Issues such as the degradation of surface water quality and climate change challenges are adding more pressure on acquiring a continuous and stable source of water. As per Mullen [3], only 0.5% of water is available as freshwater, the rest of the water is in the form of ocean water, glaciers, or ice. Globally, food-production- and processing-related activities are known to consume the majority of the water. This was also proven by Luckmann et al. [4]: out of the total freshwater abstracted, 70% is used for agricultural purposes, 19% for manufacturing activities, and the rest is used for domestic purposes.
In 2010, the U.K. food and drink industry’s annual water consumption were 190.6 million m3 [5], as shown in Table 1. Water is an essential resource in the beverage industry, as it is a crucial constituent of the finished product and required for maintaining hygienic conditions of the machinery and the surrounding environment on the factory floor [6,7,8], it is one of the most water-intensive manufacturing systems, with a high amount of potable water required for various processes including washing, cleaning, etc. Potable water is essentially needed during each phase of production and an important constituent of the finished food products [9]. Minimising water usage is thus a challenge for the beverage industry as it is not only a heavy water user but also wastes vast quantities of water and energy during other miscellaneous processes such as cleaning, heating systems, etc. It is more pertinent due to the rising water demands and therefore needs to be addressed through minimising water usage and wastewater discharge, and implementing sustainable strategies to improve water efficiency [10,11,12].
Table 1.
U.K. food and drink sector water use in million m3/annum (2010); ADAPTED from Bromley-Challenor et al. [5].
Although the concept of intelligent or smart factories has been around for the last few years, and various industries have readily embraced it, the food manufacturing sector is still lagging. This is partly due to low-profit margins, frequently changing market scenarios, consumer demands, lack of investment, and skills shortages [13,14]. In this context, the Internet of Things (IoT) is currently considered one of the most disruptive technologies [15] for monitoring manufacturing operations digitally, bringing transparency and visibility, sharing information and data to execute plans, and decision-making. It is emerging as a data-driven technology resulting in significant improvements in operational efficiency. Therefore, to improve the water efficiency in a beverage factory, a well-aware real-time responsive water monitoring system is required [16]. Only through the availability of such a system can the communication, collaboration, and collective actions of all the stakeholders be considered and improved in implementing water-efficient practices [17,18]. This approach could provide detailed information on water usage activities to identify possible reasons for water wastage and to find opportunities to reduce water consumption. IoT features such as speed, transparency, and visibility could be beneficial for achieving this goal [19]. The information on water consumption of each machine component within the beverage factory can be collected in real time through smart sensors and smart water meters. The collected data can be further analysed in real time to enable water-aware decisions [20,21,22].
The initial section of this paper describes the methodology and then proposes an IoT-based water monitoring architecture. Furthermore, it presents an industrial case study of a beverage factory describing water-efficient practices initiated through the application of an IoT and identifies the benefits of adopting an IoT-based real-time water monitoring system. The case study results validated the adoption of the IoT for managing water resources to improve the factory’s overall sustainability. The final section discusses the results and conclusions from the case study.
2. Methodology
For this project, the initial step was to select an appropriate IoT-architecture that would allow the continuous monitoring of water consumption. Various researchers have adopted an architecture with more than three layers based on the needs and understanding of their specific project [23]. However, for this research, we adopted a simple four-layered architecture as described in Section 3.
After selecting the architecture, we adopted a case study approach. A case study is a research strategy that consists of an empirical inquiry that examines a phenomenon in a real-life context [24]. It involves an in-depth investigation of a particular case, group, or individual. Firstly, we chose a company where water consumption is significant. We researched the company’s water consumption information and found that the water data were based on mass balance and manually calculated using crude assumptions. The historical data revealed that the company consumed almost 2.49 L of water per annum on average to make 1 L of the finished product in 2017.
To identify hotspots of water consumption/wastage within the factory, the company management decided to establish a task team. Based on their past experiences and knowledge, the task team selected the areas or equipment with high water usage and wastage to implement the water monitoring system. This resulted in the company undertaking the initiatives discussed in Sections Section 4.3.1, Section 4.3.2 and Section 4.3.3. The continuous water monitoring allowed management to take actions against over usage and wastage of water in the identified areas, and eventually resulted in the overall reduction in water usage.
3. IoT-Based Water Monitoring Architecture
The IoT architecture can include several layers [25]; however, the one demonstrated in Figure 1 consists of four layers: (i) the sensing layer, (ii) the network layer, (iii) the service layer, and (iv) the application layer. This architecture can be useful for water monitoring in real time. The sensing layer, which is the bottom layer, consists of devices or sensors (e.g., pressure transducers, temperature sensors, flowmeters, water quality meters, etc.), and its primary function is to obtain data and information on the consumption and quality of water in real-time. The network layer performs the function of transmitting and receiving information either directly via the communication network or through gateways (e.g., receptors and gateways). This layer follows certain procedures for reading sensors and devices and serves as a link between the sensing layer and service layer’s database systems and the software platforms. It includes both wired and wireless networks such as WiFi, Bluetooth, Radio-frequency identification (RFID), Zigbee, Controller Area network (CAN bus), etc. The service layer is responsible for the management of data and information, software applications, and platforms. It collects the data from all IoT-gateways, processes a large quantity of data, and categorises them before storing them in a data warehouse. The stored data are then subjected to data mining and analysing to extract meaningful information. The whole data processing is carried out by applications running in a cloud system. The application layer consists of IoT applications and services. It supports generating real-time data analyses and trend reports for water usage within the beverage factory, and presents this information to the user through the Internet via Hypertext Transfer Protocol (HTTP). The applications are powered by ASP, .NET, or HTML5, and have functionalities such as diverting wastewater from certain food production processes as a raw material for other secondary processes depending on its quality rather than sending the wastewater to the effluent treatment plant. It also helps with monitoring the water usage across various production activities: it sends alerts whenever there is a deviation from the set parameters as well as allows users to view historical data on water consumption.
Figure 1.
Internet of Things (IoT) architecture for water monitoring.
Figure 1 illustrates the water monitoring system in the beverage factory powered by IoT. The system adopted has features such as monitoring, controlling, and regulating the consumption and quality of water. The system consists of a wide range of tools, including pressure and water quality sensors, flowrate meters, data processing, visualisation tools, actuators, and web and mobile control, which are significant for both communication and food production purposes. The sensors are used to understand the quality of both raw water and wastewater, their chemical composition, water temperature, and wear and tear of the equipment used for pumping water. Some of the water quality parameters measured are pH, chlorine level, electrical conductivity, dissolved oxygen, oxidation, and reduction potential. The data generated by sensors provide key insights into water quality and equipment conditions so that corrective measures are undertaken if one of the parameters is not within the set limits. Flowrate meters help with measuring real-time water consumptions, identifying over usage or wastage hotspots, demonstrating correct usage, and estimating future consumption levels. The data generated by the hardware (sensors, meters, actuators) are transferred via IoT gateways (Wireless router, Zigbee, Bluetooth, etc.) to a secure cloud server. The collected data are stored in the cloud server and available in real-time to all users. The specially designed software application analyses the data to identify water consumption patterns, and utilises algorithms to capture behavioural changes and variations in flow and water quality. For example, the water monitoring system can detect water leaks, rectify them by informing the users about the issue, or divert the water to the storage tanks before the normal water supply is reinstated. This water monitoring system was implemented to obtain detailed insight into the water usage of the beverage factory and thereby undertake activities to reduce water consumption/wastage, improve the quality of water, increase the efficiency of water processing systems, control water leakages, and monitor water consumption. The IoT-powered water monitoring system provided various opportunities for the beverage factory, such as bringing transparency to the production processes; real-time monitoring allowed detecting water-related issues and address them immediately; efficient manpower management; reduction in wastewater; and, finally, better decision-making based on data analytics.
4. Case Study
4.1. Background
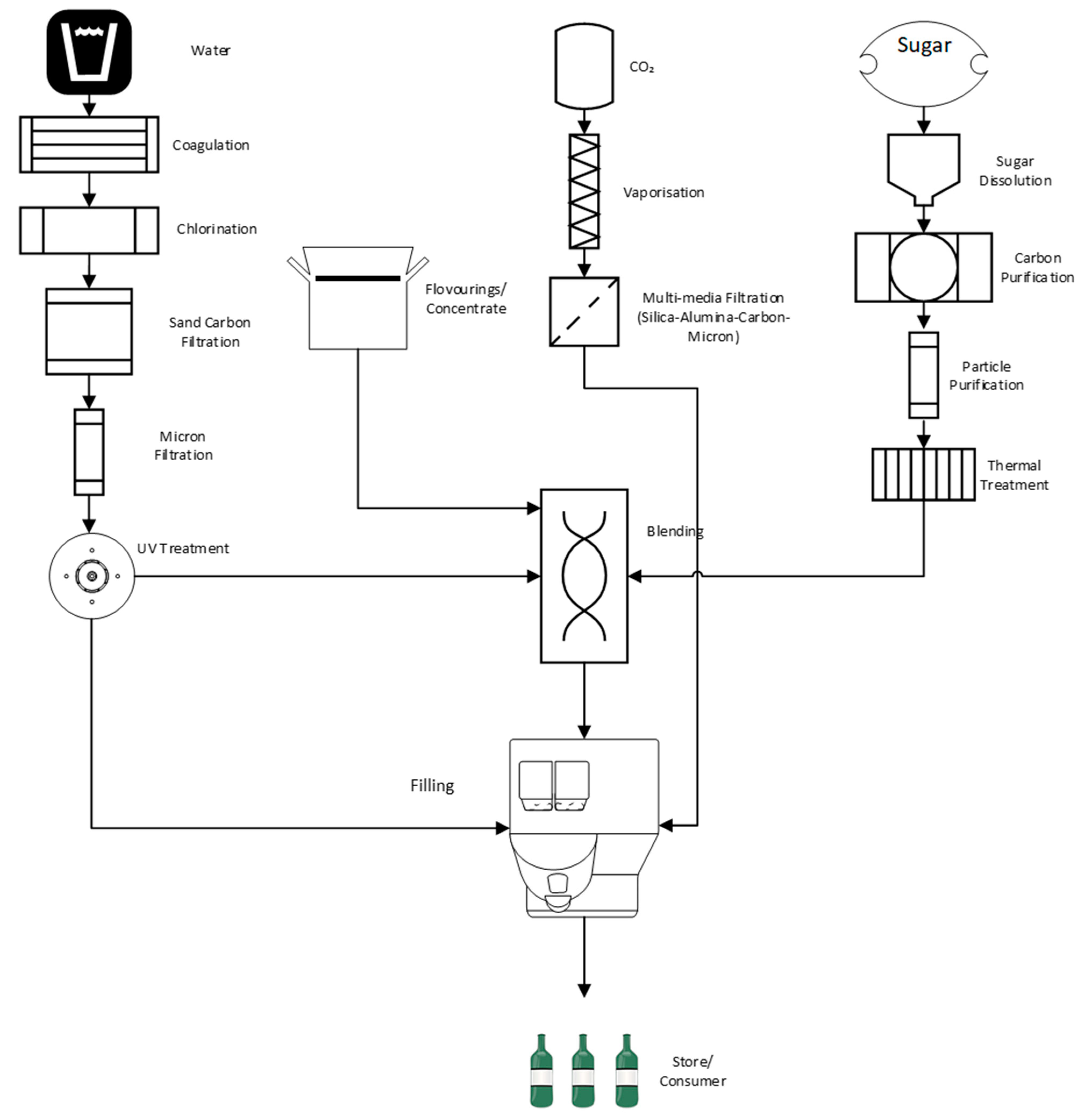
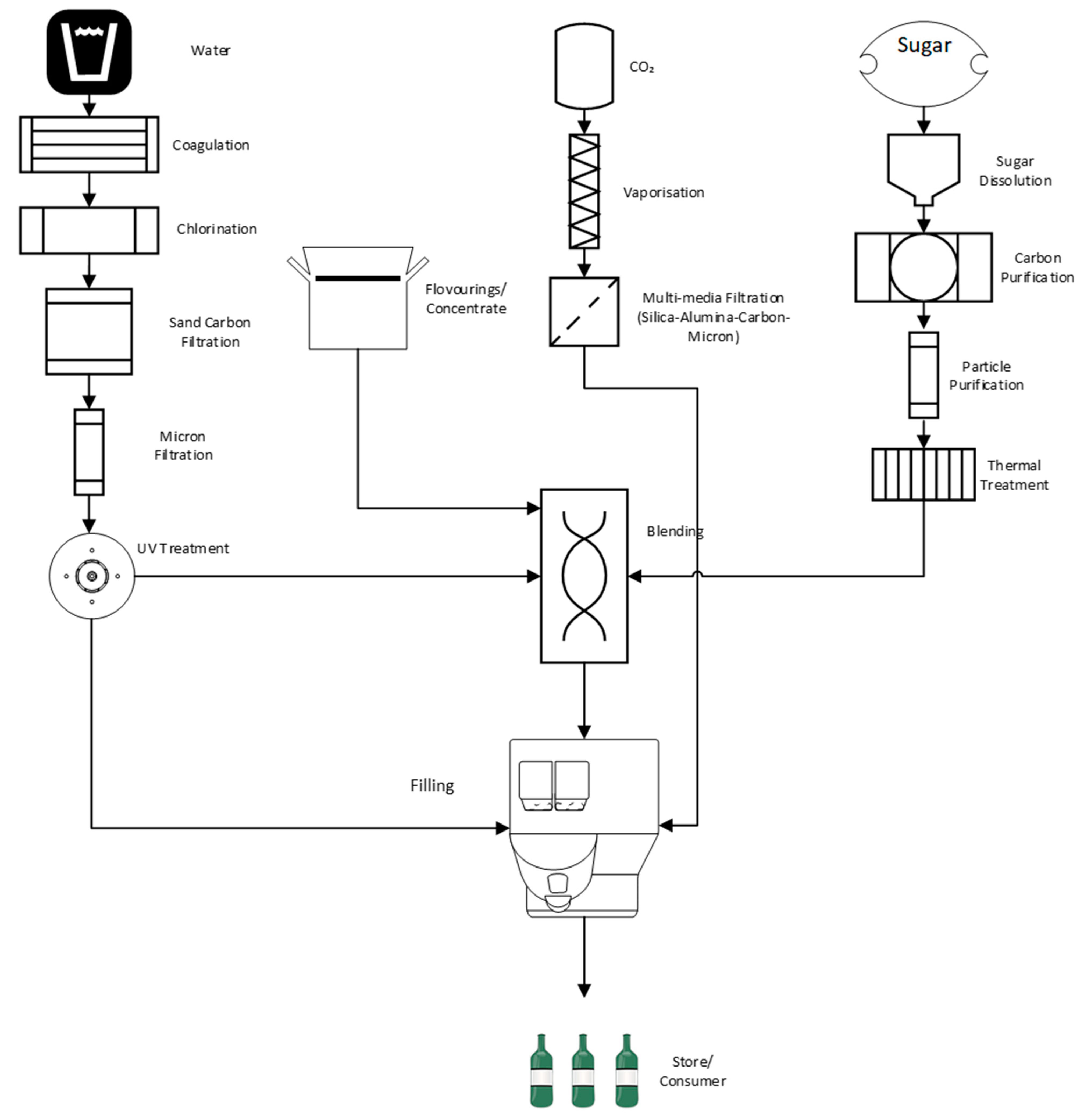
The beverage production process starts with drawing raw water from the water-wells, as shown in Figure 2. It undergoes various purification and filtration processes, including coagulation, chlorination, sand-carbon filtration, micron filtration, and ultra-violet treatment before it reaches the blender. Flavourings, as well as sugar, undergo purification processes (sugar dissolution, carbon purification, particle purification, and thermal treatment) before all three are combined in the blender as per the recipe and are mixed thoroughly. The mix is then sent to the bottle fillers where filtrated CO₂ gas is added to the bottles with the beverage solution.
Figure 2.
Beverage production flowchart.
4.2. Water Consumption in the Beverage Factory
The beverage industry is one of the significant water users using between 89% and 99% of the drinking water [26]. Usually, water consumption in the beverage industry is measured based on a normalised volume, i.e., the volume of water utilised in order to make one litre of the packaged product. As per the BIER report [26], beverage manufacturing used between 1.7 and 4.2 L of water to produce 1 L of the packaged beverage product.
In 2017, the case company, a beverage-manufacturing factory based in India, required 2747 m3/day of drinking water to carry out daily operations including the manufacturing of the finished goods, bottle washing, sanitation of the plant, and maintaining the hygienic condition of the equipment. This accounted for approximately 2.49 L of water used to produce 1 L of the packaged beverage on any given day, which was slightly higher than their counterparts. Figure 3 shows the breakdown of water consumption in the factory before installing the IoT-based water monitoring system. Most of the water was consumed by the production (54%) as it is the main constituent of the final product. The process consumed 29% of water which is primarily used for waste treatment, cleaning, sanitation, hygiene, maintenance, and other auxiliary processes. Soft water (13%) was needed for bottle washing and the boiler, and softener (4%) was used as a top-up for the effluent treatment plant.
Figure 3.
Factory water consumption breakdown.
4.3. IoT System Implementation
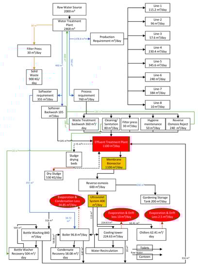
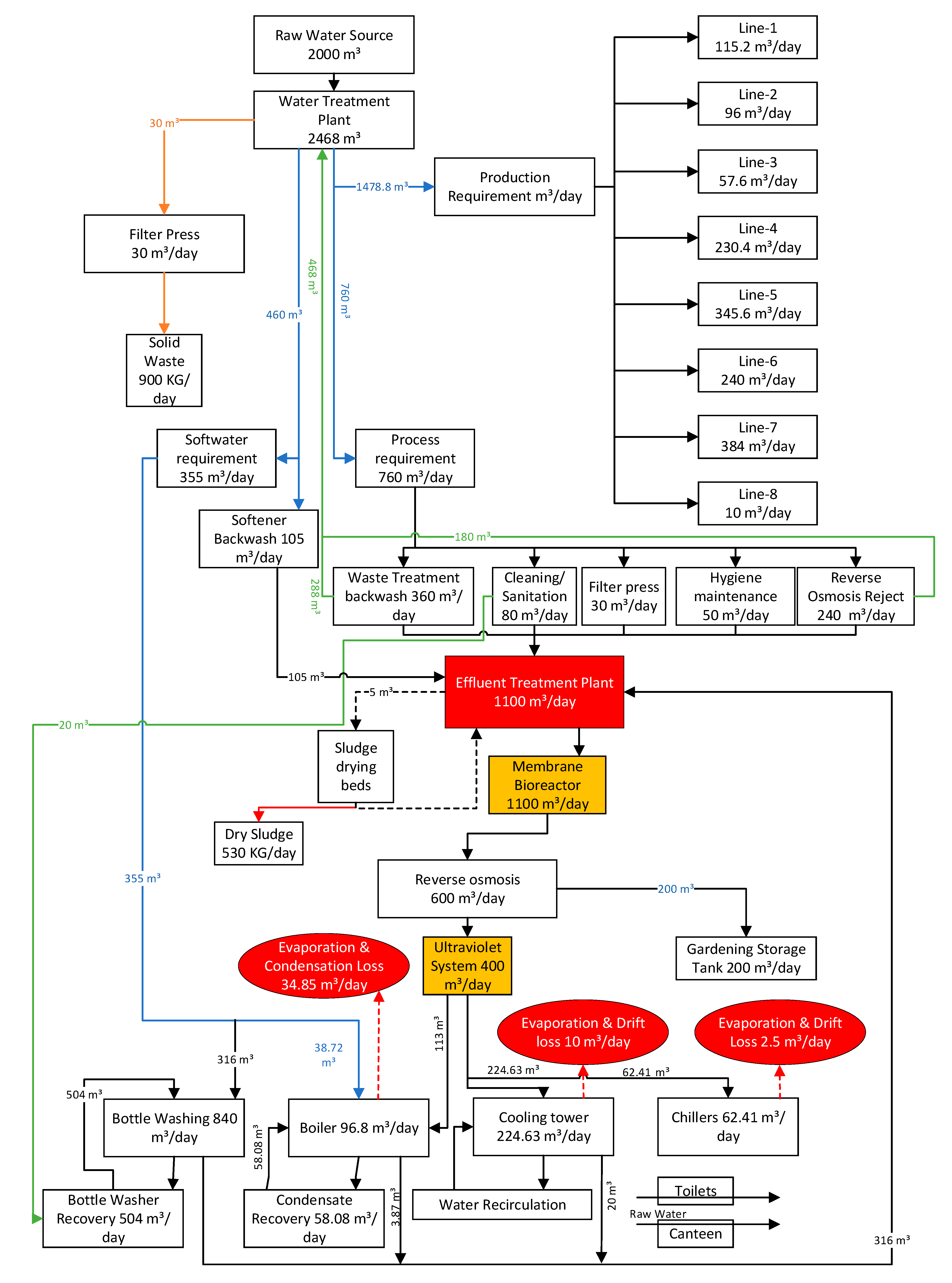
The factory commissioned an IoT-based water monitoring system by installing smart meters to obtain insights into the major water-intensive practices within the factory. This resulted in the creation of a value stream mapping of water consumption in the factory, as shown in Figure 4. It highlighted that, despite most of the water being used for the production of the finished product, the other major water-consuming areas were the cooling towers, boiler, and bottle washers. Some of the initiatives undertaken to reduce water consumption based on the data obtained from the IoT-based monitoring system are described below.
Figure 4.
Schematic of water usage in the beverage factory.
4.3.1. Cooling Tower
Treating wastewater from the beverage factory is complicated and challenging due to the strict governmental regulations and high total dissolved solids (TDS) in the blowdown water, which require a large amount of water for cooling tower top-up. Blowdown water is the water that is removed from the recirculation process to reduce the scaling/or contamination in the cooling tower water. Due to continuous evaporation in the cooling tower, the TDS level increases in the water. Therefore, by eliminating blowdown by adding freshwater, the TDS level can be maintained in the tower, which results in wastewater generation.
The beverage factory realised through their IoT-based water monitoring system that if they can treat the blowdown water and reuse it, they would be able to save a large amount of water. After consulting external wastewater consultants, the factory management decided to pursue reverse osmosis (RO) technology to treat the blowdown water because of its simple design and easy installation and operation. RO technology was found to be more cost-effective and energy-saving compared with other water purification technologies. These actions resulted in a large amount of water recovery.
4.3.2. Boiler
Like the cooling towers, the boiler also consumed a significant amount of water. It was found that by adopting a similar approach as in the case of the cooling towers, the boiler performance could be significantly improved. The factory management identified that the performance of the boiler could be improved if the feedwater had a lower TDS. The boiler would be less likely to precipitate and less blowdown would be required.
Water treatment was improved due to the application of RO technology to reduce the TDS level of the boiler feedwater. This resulted in a reduction in wastewater discharge, which saved a significant amount of water. Additional advantages of changing to RO technology were water reuse and environmental benefit in terms of energy-saving since hot water was no longer discharged to Effluent treatment plant (ETP).
4.3.3. Other Water-Saving Initiatives
To make the factory more water-efficient, several cost-effective initiatives were undertaken. Initiatives such as fixing water leakages as well as operational improvements were considered. The initiatives undertaken for saving water in the factory are stated in Table 2. Some of the initiatives undertaken were technical in nature, whereas others were merely good housekeeping practices. The IoT-based water monitoring system allowed the factory management and employees to obtain detailed insights into the water usage of various activities and thereby undertake water-saving initiatives.
Table 2.
Water-saving initiatives.
The detailed water usage, which was possible due to the IoT-based water monitoring system, helped the factory to map the value stream of the water consumption. The factory reduced its normalised volume from 2.49 to 1.9 L by the end of June 2018. The IoT water monitoring system application resulted in a reduction in the cooling tower and boiler water requirements. It overall contributed to an approximately 11% reduction in the daily water usage of the beverage factory.
5. Conclusion
In the last few years, IoT-based systems have gained considerable recognition in improving resource efficiency in the non-food manufacturing sector. However, their usage in the food industry has not been sufficiently explored due to the lack of understanding of IoT architecture and its successful deployment in the food sector.
This paper therefore described an IoT architecture for continuous monitoring of water usage in a food beverage factory, which is considered a heavy user of water resources. The case study analysed water-intensive activities within the beverage factory and identified water-saving opportunities. Table 3 presents the water consumption for both the years 2017 and 2018 over a period of six months, i.e., January to June. It shows how much water was required by the factory to make one litre of beverage. For example, in March 2017, the factory required 2.19 L of water to produce 1 L of the finished beverage. We can also see from both sets of data that the water consumption for the year 2018 reduced significantly after the implementation of an IoT-based water monitoring system. The 2017 data were obtained before the installation of the IoT system.
Table 3.
Total water required to produce 1 L of the finished beverage.
The case study demonstrated a significant amount of water savings, i.e., almost 11%, through reusing water for the cooling tower and boiler.
The case study results are very promising and demonstrate that monitoring water usage in real-time using IoT-based systems could reduce consumption by making behavioural changes in factory management. Rather than thinking of a short-term approach, a long-term approach should be undertaken for water-saving activities, i.e., implementing an IoT-based water monitoring system throughout the food supply chain. Despite initial reluctance for the deployment of an IoT-based water monitoring system, the system has been a major success: the company made significant water savings and recovered the investment within six months.
The case study also demonstrated that other food businesses could easily replicate the IoT-based water monitoring system. Finally, it would be interesting to see more businesses adopting IoT-based systems to improve their resource efficiency. A more flexible and agile IoT-based monitoring system may help practitioners from the non-food sector to exploit a system like the one we illustrated.
Author Contributions
Conceptualization, S.J. and S.R.; methodology, G.S.; validation, L.N.K.D.; formal analysis, S.J.; investigation, G.S.; resources, S.R.; data curation, V.C.; writing—original draft preparation, S.J. and L.N.K.D.; writing—review and editing, S.J. and G.S.; visualization, S.J. and V.C.; supervision, S.R.; project administration, S.R.; funding acquisition, S.R. All authors have read and agreed to the published version of the manuscript.
Funding
This research was funded by EPSRC, grant number EP/K030957/1, and the APC was funded by L.N.K.D.
Institutional Review Board Statement
Not applicable.
Informed Consent Statement
Informed consent was obtained from all subjects involved in the study.
Data Availability Statement
Data can be made available upon request.
Acknowledgments
This work was supported by the Engineering and Physical Sciences Research Council (EPSRC) Centre for Innovative Manufacturing in Food (Reference: EP/K030957/1).
Conflicts of Interest
The authors declare that they have no known competing financial interests or personal relationships that could have appeared to influence the work reported in this paper.
References
- Perumal, T.; Sulaiman, M.N.; Leong, C.Y. Internet of Things (IoT) enabled water monitoring system. In Proceedings of the 2015 IEEE 4th Global Conference on Consumer Electronics (GCCE), Osaka, Japan, 27–30 October 2015; pp. 86–87. [Google Scholar] [CrossRef]
- United Nations. World Population Prospects 2017. 2017. Available online: https://esa.un.org/unpd/wpp/DataQuery/ (accessed on 29 January 2020).
- Mullen, K. Information on Earth’s Water. 2012. Available online: http://www.ngwa.org/Fundamentals/teachers/Pages/information-on-earth-water.aspx (accessed on 11 January 2020).
- Luckmann, J.; Grethe, H.; McDonald, S.; Orlov, A.; Siddig, K. An integrated economic model of multiple types and uses of water. Water Resour. Res. 2014, 50, 3875–3892. [Google Scholar] [CrossRef]
- Bromley-Challenor, K.; Kowalski, M.; Barnard, R.; Lynn, S. Water Use in the UK Food and Drink Industry—A Review of Water Use in the Food and Drink Industry in 2007 and 2010, by Sub-Sector and UK Nations; WRAP: Banbury, UK, 2013. [Google Scholar]
- Casani, S.; Rouhany, M.; Knøchel, S. A discussion paper on challenges and limitations to water reuse and hygiene in the food industry. Water Res. 2005, 39, 1134–1146. [Google Scholar] [CrossRef] [PubMed]
- Jagtap, S.; Rahimifard, S. The digitisation of food manufacturing to reduce waste—Case study of a ready meal factory. Waste Manag. 2019, 87, 387–397. [Google Scholar] [CrossRef]
- Jagtap, S.; Rahimifard, S. Unlocking the Potential of the Internet of Things to Improve Resource Efficiency in Food Supply Chains. In Innovative Approaches and Applications for Sustainable Rural Development, Proceedings of the 8th International Conference (HAICTA 2017), Chania, Greece, 21–24 September 2017; Theodoridis, A., Ragkos, A., Salampasis, M., Eds.; Springer: Cham, Switzerland, 2019; pp. 287–301. [Google Scholar]
- Brame, J.; Li, Q.; Alvarez, P.J. Nanotechnology-enabled water treatment and reuse: Emerging opportunities and challenges for developing countries. Trends Food Sci. Technol. 2011, 22, 618–624. [Google Scholar] [CrossRef]
- Sodhi, M.S.; Yatskovskaya, E. Developing a sustainability index for companies’ efforts on responsible use of water. Int. J. Prod. Perform. Manag. 2014, 63, 800–821. [Google Scholar] [CrossRef]
- Manzocco, L.; Ignat, A.; Anese, M.; Bot, F.; Calligaris, S.; Valoppi, F.; Nicoli, M.C. Efficient management of the water resource in the fresh-cut industry: Current status and perspectives. Trends Food Sci. Technol. 2015, 46, 286–294. [Google Scholar] [CrossRef]
- Afzaal, H.; Farooque, A.A.; Abbas, F.; Acharya, B.; Esau, T. Precision irrigation strategies for sustainable water budgeting of potato crop in Prince Edward Island. Sustainability 2020, 12, 2419. [Google Scholar] [CrossRef]
- Jagtap, S.; Garcia-Garcia, G.; Rahimifard, S. Optimisation of the resource efficiency of food manufacturing via the Internet of Things. Comput. Ind. 2021, 127, 103397. [Google Scholar] [CrossRef]
- Jagtap, S.; Bader, F.; Garcia-Garcia, G.; Trollman, H.; Fadiji, T.; Salonitis, K. Food Logistics 4.0: Opportunities and Challenges. Logistics 2020, 5, 2. [Google Scholar] [CrossRef]
- Ebersold, K.; Glass, R. The impact of disruptive technology: The Internet of Things. Issues Inf. Syst. 2015, 16, 194–201. [Google Scholar]
- Meneses, Y.E.; Stratton, J.; Flores, R.A. Water reconditioning and reuse in the food processing industry: Current situation and challenges. Trends Food Sci. Technol. 2017, 61, 72–79. [Google Scholar] [CrossRef]
- Gourbesville, P.; Du, M.; Zavattero, E.; Ma, Q.; Gaëtano, M. Decision Support System Architecture for Real-Time Water Management. Manag. Water Resour. Pol. 2018, 259–272. [Google Scholar] [CrossRef]
- Lund, N.S.V.; Falk, A.K.V.; Borup, M.; Madsen, H.; Mikkelsen, P.S. Model predictive control of urban drainage systems: A review and perspective towards smart real-time water management. Crit. Rev. Environ. Sci. Technol. 2018, 48, 279–339. [Google Scholar] [CrossRef]
- Lee, I.; Lee, K. The Internet of Things (IoT): Applications, investments, and challenges for enterprises. Bus. Horizons 2015, 58, 431–440. [Google Scholar] [CrossRef]
- Jagtap, S.; Duong, L.N.K. Improving the new product development using big data: A case study of a food company. Br. Food J. 2019, 121, 2835–2848. [Google Scholar] [CrossRef]
- Jagtap, S.; Bhatt, C.; Thik, J.; Rahimifard, S. Monitoring Potato Waste in Food Manufacturing Using Image Processing and Internet of Things Approach. Sustainability 2019, 11, 3173. [Google Scholar] [CrossRef]
- Jagtap, S.; Rahimifard, S.; Duong, L.N.K. Real-time data collection to improve energy efficiency: A case study of food manufacturer. J. Food Process. Preserv. 2019. [Google Scholar] [CrossRef]
- Kassab, W.; Darabkh, K.A. A–Z survey of Internet of Things: Architectures, protocols, applications, recent advances, future directions and recommendations. J. Netw. Comput. Appl. 2020, 163, 102663. [Google Scholar] [CrossRef]
- Thomas, G. How To Do Your Case Study; Sage Publications Limited: London, UK, 2021. [Google Scholar]
- Robles, T.; Alcarria, R.; de Andrés, D.M.; de la Cruz, M.N.; Calero, R.; Iglesias, S.; Lopez, M. An IoT based reference architecture for smart water management processes. J. Wirel. Mob. Netw. Ubiquitous Comput. Dependable Appl. 2015, 6, 4–23. [Google Scholar]
- BIER. A Practical Perspective on Water Accounting in the Beverage Sector—Version 1.0. 2011. Available online: http://www.waterfootprint.org/media/downloads/BIER-2011-WaterAccountingSectorPerspective.pdf (accessed on 21 December 2019).
Publisher’s Note: MDPI stays neutral with regard to jurisdictional claims in published maps and institutional affiliations. |
© 2021 by the authors. Licensee MDPI, Basel, Switzerland. This article is an open access article distributed under the terms and conditions of the Creative Commons Attribution (CC BY) license (http://creativecommons.org/licenses/by/4.0/).



