Economic Business Sustainability and Strengthening Human Resource Capacity Based on Increasing the Productivity of Small and Medium Enterprises (SMEs) in Makassar City, Indonesia
Abstract
1. Introduction
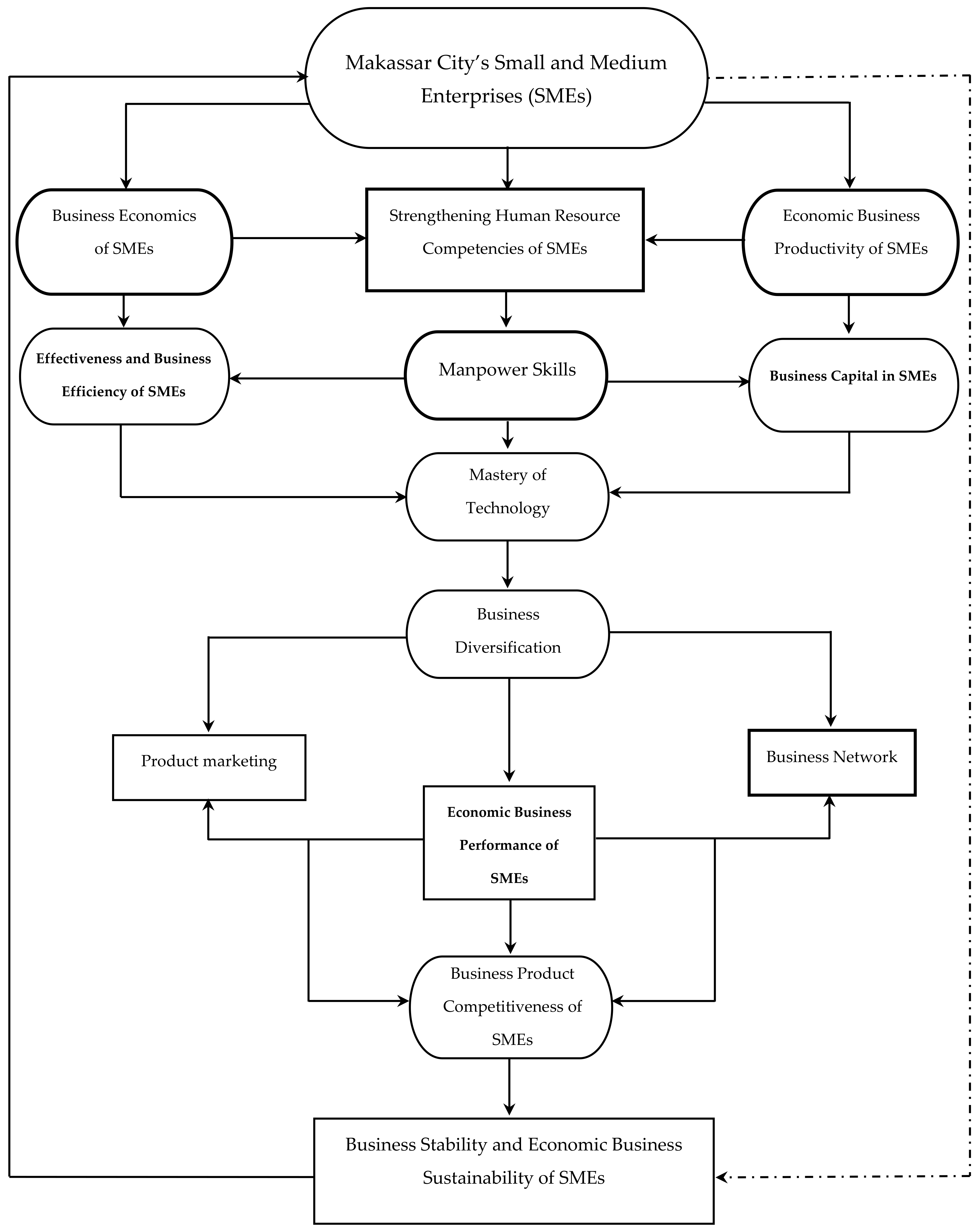
2. Conceptual Framework
2.1. Human Resources and Productivity of SMEs
2.2. SMEs’ Product Quality and Service Quality
2.3. Economic Business Sustainability of SMEs
3. Materials and Methods
3.1. Research Design
3.2. Study Area
3.3. Method for Collecting Data
3.3.1. Observation
3.3.2. In-Depth Interviews
3.3.3. Questionnaire
3.3.4. Documentation
3.4. Research Informants and Respondents
3.5. Data Validity and Reliability
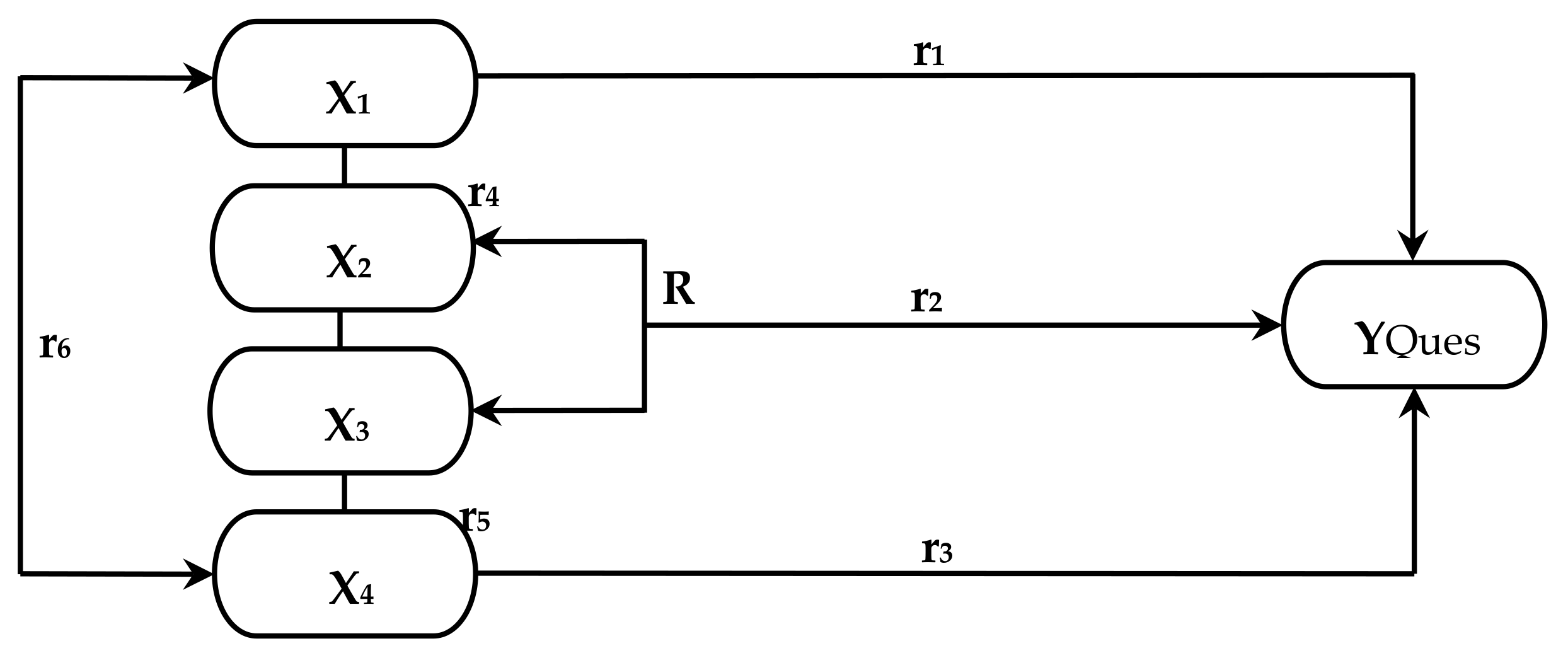
3.6. Data Analysis Method
3.6.1. Qualitative Data Analysis
3.6.2. Quantitative Analysis
4. Results
4.1. Determinants of Human Resource Capacity and Productivity of SMEs
4.2. Human Resource Capacity and Business Sustainability of SMEs
5. Discussion
5.1. Strengthening the Capacity and Competence of Human Resources in SMEs
5.2. Business Stability and Sustainability of SMEs
6. Conclusions
Author Contributions
Funding
Institutional Review Board Statement
Informed Consent Statement
Data Availability Statement
Acknowledgments
Conflicts of Interest
References
- Luo, Y.; Xiang, P.; Wang, Y. Investigate the Relationship between Urbanization and Industrialization using a Coordination Model: A Case Study of China. Sustainability 2020, 12, 916. [Google Scholar] [CrossRef]
- Surya, B.; Hadijah, H.; Suriani, S.; Baharuddin, B.; Fitriyah, A.T.; Menne, F.; Rasyidi, E.S. Spatial Transformation of a New City in 2006–2020: Perspectives on the Spatial Dynamics, Environmental Quality Degradation, and Socio—Economic Sustainability of Local Communities in Makassar City, Indonesia. Land 2020, 9, 324. [Google Scholar] [CrossRef]
- Stoica, O.; Roman, A.; Rusu, V.D. The Nexus between Entrepreneurship and Economic Growth: A Comparative Analysis on Groups of Countries. Sustainability 2020, 12, 1186. [Google Scholar] [CrossRef]
- Surya, B.; Syafri, S.; Hadijah, H.; Baharuddin, B.; Fitriyah, A.T.; Sakti, H.H. Management of Slum-Based Urban Farming and Economic Empowerment of the Community of Makassar City, South Sulawesi, Indonesia. Sustainability 2020, 12, 7324. [Google Scholar] [CrossRef]
- Schuler, R.S. Human resource issues and activities in international joint ventures. The Inter. J. Human. Res. Manag. 2001, 12, 1–52. [Google Scholar] [CrossRef]
- Gherghina, S.C.; Botezatu, M.A.; Hosszu, A.; Simionescu, L.N. Small and Medium-Sized Enterprises (SMEs): The Engine of Economic Growth through Investments and Innovation. Sustainability 2020, 12, 347. [Google Scholar] [CrossRef]
- Surya, B.; Hamsina, H.; Ridwan, R.; Baharuddin, B.; Menne, F.; Fitriyah, A.T.; Rasyidi, E.S. The Complexity of Space Utilization and Environmental Pollution Control in the Main Corridor of Makassar City, South Sulawesi, Indonesia. Sustainability 2020, 12, 9244. [Google Scholar] [CrossRef]
- Badan Pusat Statistik. Statistik Indonesia. 2019. Available online: https://www.bps.go.id/publication/download.html?nrbvfeve=ZGFhYzFiYTE4Y2FlMWU5MDcwNmVlNThh&xzmn=aHR0cHM6Ly93d3cuYnBzLmdvLmlkL3B1YmxpY2F0aW9uLzIwMTkvMDcvMDQvZGFhYzFiYTE4Y2FlMWU5MDcwNmVlNThhL3N0YXRpc3Rpay1pbmRvbmVzaWEtMjAxOS5odG1s&twoadfnoarfeauf=MjAyMC0xMi0zMCAxNjoxMzo0MQ%3D%3D (accessed on 4 April 2020).
- Eravia, D.; Handayani, T.; Julina. The Opportunities and Threats of Small and Medium Enterprises in Pekanbaru: Comparison between SMEs in Food and Restaurant Industries. Procedia Soc. Behav. Sci. 2015, 169, 88–97. [Google Scholar] [CrossRef][Green Version]
- Surya, B.; Ahmad, D.N.A.; Sakti, H.H.; Sahban, H. Land Use Change, Spatial Interaction, and Sustainable Development in the Metropolitan Urban Areas, South Sulawesi Province, Indonesia. Land 2020, 9, 95. [Google Scholar] [CrossRef]
- Maksum, I.R.; Sri Rahayu, A.Y.; Kusumawardhani, D. A Social Enterprise Approach to Empowering Micro, Small and Medium Enterprises (SMEs) in Indonesia. J. Open Innov. Technol. Mark. Complex. 2020, 6, 50. [Google Scholar] [CrossRef]
- ADB. This Annual Report Provides a Comprehensive Account of the Operational and Financial Results of the Asian Development Bank (ADB) in 2019. Available online: https://www.adb.org/sites/default/files/institutional-document/650011/adb-annual-report-2019.pdf (accessed on 20 September 2020).
- Alleyne, A.; Zhang, Z.; Mu, Y. Sustaining International Trade with China: Does ACFTA Improve ASEAN Export Efficiency? Sustainability 2020, 12, 6159. [Google Scholar] [CrossRef]
- Surya, B.; Saleh, H.; Suriani, S.; Sakti, H.H.; Hadijah, H.; Idris, M. Environmental Pollution Control and Sustainability Management of Slum Settlements in Makassar City, South Sulawesi, Indonesia. Land 2020, 9, 279. [Google Scholar] [CrossRef]
- Bappenas. Laporan Analisis Daya Saing UMKM di Indonesia. Available online: https://www.bappenas.go.id/files/5914/4255/9402/Laporan_Analisis_Daya_Saing_UMKM_di_Indonesia.pdf (accessed on 5 November 2020).
- Child, J.; Hsieh, L.H.Y. Decision mode, information, and network attachment in the internationalisation of SMEs: A configurational and contingency analysis. J. World Bus. 2014, 49, 598–610. [Google Scholar] [CrossRef]
- Knight, G.A.; Liesch, P.W. Information internalization ininternationalising the firm. J. Bus. Res. 2002, 55, 981–995. [Google Scholar] [CrossRef]
- Basly, S. The internationalisation of family SME an Organisational learning and knowledge development perspective. Balt. J. Manag. 2007, 2, 154–180. [Google Scholar] [CrossRef]
- Rodriguez, V.; Barcos, L.; Álvarez, J. Managing risk and knowledge in the internationalisation process. Intang. Cap. 2010, 6, 202–235. [Google Scholar] [CrossRef]
- Castagna, F.; Centobelli, P.; Cerchione, R.; Oropallo, E.; Shashi; Strazzullo, S. Assessing SMEs’ Internationalisation Strategies in Action. Appl. Sci. 2020, 10, 4743. [Google Scholar] [CrossRef]
- Badan Pusat Statistik Kota Makassar. Kota Makassar Dalam Angka. 2019. Available online: https://makassarkota.bps.go.id/publication/download.html?nrbvfeve=NGNhMDMzMDFiOGUyYjg0MTRlMzNmNmEz&xzmn=aHR0cHM6Ly9tYWthc3NhcmtvdGEuYnBzLmdvLmlkL3B1YmxpY2F0aW9uLzIwMTkvMDgvMTYvNGNhMDMzMDFiOGUyYjg0MTRlMzNmNmEzL2tvdGEtbWFrYXNzYXItZGFsYW0tYW5na2EtMjAxOS5odG1s&twoadfnoarfeauf=MjAyMC0xMi0zMSAxOTo1MDoyMA%3D%3D (accessed on 5 July 2020).
- Ndiaye, N.; Razak, L.A.; Nagayev, R.; Adam, N. Demystifying small and medium enterprises’ (SMEs) performance in emerging and developing economies. Borsa Istanb. Rev. 2018, 18, 269–281. [Google Scholar] [CrossRef]
- Surya, B.; Ahmad, D.N.A.; Bahrun, R.S.; Saleh, H. Urban farming as a slum settlement solution (study on slum settlements in Tanjung Merdeka Village, Makassar City). IOP Conf. Ser. Earth Environ. Sci. 2020, 562, 012006. [Google Scholar] [CrossRef]
- Gamage, N.K.M.; Ekanayake, E.M.S.; Abeyrathne, G.A.K.N.J.; Prasanna, R.P.I.R.; Jayasundara, J.M.S.B.; Rajapakshe, P.S.K. A Review of Global Challenges and Survival Strategies of Small and Medium Enterprises (SMEs). Economies 2020, 8, 79. [Google Scholar] [CrossRef]
- Prasanna, R.P.I.R.; Jayasundara, J.M.S.B.; Gamage, S.K.N.; Ekanayake, E.M.S.; Rajapakshe, P.S.K.; Abeyrathne, G.A.K.N.J. Sustainability of SMEs in the Competition: A Systemic Review on Technological Challenges and SME Performance. J. Open Innov. Technol. Mark. Complex. 2019, 5, 100. [Google Scholar] [CrossRef]
- Surya, B.; Saleh, H.; Remmang, H. Economic Gentrification and Socio-Cultural Transformation Metropolitan Suburban of Mamminasata. J. Eng. Appl. Sci. 2018, 13, 6072–6084. [Google Scholar] [CrossRef]
- Apanasovich, N.; Heras, H.A.; Parrilli, M.D. The impact of business innovation modes on SME innovation performance in post-Soviet transition economies: The case of Belarus. Technovation 2016, 57, 30–40. [Google Scholar] [CrossRef]
- Saydam, G. Manajemen Sumber Daya Manusia: Suatu Pendekatan Mikro; Djanbatan: Jakarta, Indonesia, 2000; ISBN 979-428-392-4. Available online: http://ailis.lib.unair.ac.id/opac/detail-opac?id=151681 (accessed on 26 October 2020).
- Mangkunegara, A.A.A.P. Manajemen Sumber Daya Manusia; Cetakan Ke Tujuh; PT. Remaja Rosdakarya, Bandung: Bandung, Indonesia, 2007; ISBN 979-514-929-6. Available online: https://pustaka.pu.go.id/biblio/manajemen-sumber-daya-manusia-perusahaan/59BBE (accessed on 23 October 2020).
- Prawirosentono, S. Kebijakan Kinerja Karyawan; BPFE: Yogyakarta, Indonesia, 1999; ISBN 979-503-365-4. Available online: https://opac.perpusnas.go.id/DetailOpac.aspx?id=449420 (accessed on 22 October 2020).
- Pech, M.; Vrchota, J. Classification of Small- and Medium-Sized Enterprises Based on the Level of Industry 4.0 Implementation. Appl. Sci. 2020, 10, 5150. [Google Scholar] [CrossRef]
- Andalib, T.W.; Halim, H.A. Convergence of Conceptual Innovation Model to Reduce Challenges Faced by the Small and Medium Sized Enterprises’ (SMEs) in Bangladesh. J. Open Innov. Technol. Mark. Complex. 2019, 5, 63. [Google Scholar] [CrossRef]
- Nigri, G.; Baldo, M.D. Sustainability Reporting and Performance Measurement Systems: How do Small- and MediumSized Benefit Corporations Manage Integration? Sustainability 2018, 10, 4499. [Google Scholar] [CrossRef]
- Diabate, A.; Sibiri, H.; Wang, L.; Yu, L. Assessing SMEs’ Sustainable Growth through Entrepreneurs’ Ability and Entrepreneurial Orientation: An Insight into SMEs in Côte d’Ivoire. Sustainability 2019, 11, 7149. [Google Scholar] [CrossRef]
- Surya, B.; Saleh, H.; Ariyanto. Transformation of metropolitan suburban area (a study on new town development in Moncongloe-Pattalassang Metropolitan Maminasata). IOP Conf. Ser. Earth Environ. Sci. 2018, 202, 012027. [Google Scholar] [CrossRef]
- Tambunan, T.T.H. The impact of the economic crisis on micro, small, and medium enterprises and their crisis mitigation measures in Southeast Asia with reference to Indonesia. Asia Pac. Policy Stud. 2019, 619–639. [Google Scholar] [CrossRef]
- Surya, B.; Ruslan, M.; Abubakar, H. Inequility of Space Reproduction Control and Urban Slum Area Management Sustainability (Case Study: Slum Area of Buloa Urban Village in Makassar City). J. Eng. Appl. Sci. 2018, 13, 6033–6042. [Google Scholar] [CrossRef]
- Bilan, Y.; Mishchuk, H.; Samoliuk, N.; Yurchyk, H. Impact of Income Distribution on Social and Economic Well-Being of the State. Sustainability 2020, 12, 429. [Google Scholar] [CrossRef]
- Burger, N.; Chazali, C.; Gaduh, A.; Rothenberg, A.D.; Tjandraningsih, I.; Weilant, S. Reforming Policies for Small and Medium-Sized Enterprises in Indonesia. 2015. Available online: https://media.neliti.com/media/publications/456-EN-reforming-policies-for-small-and-medium-sized-enterprises-in-indonesia.pdf (accessed on 25 November 2020).
- Manzoor, F.; Wei, L.; Nurunnabi, M.; Subhan, Q.A. Role of SME in Poverty Alleviation in SAARC Region via Panel Data Analysis. Sustainability 2019, 11, 6480. [Google Scholar] [CrossRef]
- Ibarra, D.; Bigdeli, A.Z.; Igartua, J.I.; Ganzarain, J. Business Model Innovation in Established SMEs: A Configurational Approach. J. Open Innov. Technol. Mark. Complex. 2020, 6, 76. [Google Scholar] [CrossRef]
- Popescu, L.; Iancu, A.; Avram, M.; Avram, D.; Popescu, V. The Role of Managerial Skills in the Sustainable Development of SMEs in Mehedinti County, Romania. Sustainability 2020, 12, 1119. [Google Scholar] [CrossRef]
- Surya, B. Change Phenomena of Spatial Physical in the Dynamics of Development in Urban Fringe Area. Indones. J. Geogr. 2016, 48, 118–134. [Google Scholar] [CrossRef]
- Coghlan, C.; Labrecque, J.A.; Ma, Y.; Dubé, L. A Biological Adaptability Approach to Innovation for Small and Medium Enterprises (SMEs): Strategic Insights from and for Health-Promoting Agri-Food Innovation. Sustainability 2020, 12, 4227. [Google Scholar] [CrossRef]
- Schaefer, J.L.; Baierle, I.C.; Sellitto, M.A.; Siluk, J.C.M.; Furtado, J.C.; Nara, E.O.B. Competitiveness Scale as a Basis for Brazilian Small and Medium-Sized Enterprises. Eng. Manag. J. 2020. [Google Scholar] [CrossRef]
- Zhang, S.; Yang, D.; Qiu, S.; Bao, X.; Li, J. Open innovation and firm performance: Evidence from the Chinese mechanical manufacturing industry. J. Eng. and Tech. Manag 2018, 48, 76–86. [Google Scholar] [CrossRef]
- Raymond, L.; Uwizeyemungu, S.; Fabi, B.; St-Pierre, J. IT capabilities for product innovation in SMEs: A configurational approach. Inf. Technol. Manag. 2018, 19, 75–87. [Google Scholar] [CrossRef]
- Sellitto, M.A.; Luchese, J. Systemic Cooperative Actions among Competitors: The Case of a Furniture Cluster in Brazil. J. Ind. Compet. Trade 2018, 18, 513–528. [Google Scholar] [CrossRef]
- Freixanet, J.; Renart, G.; Rialp-Criado, A. The Impact of Managers’ Global Orientation on SME Export and Economic Performance. Manag. Int. Rev. 2018, 58, 571–604. [Google Scholar] [CrossRef]
- Mejri, K.; MacVaugh, J.A.; Tsagdis, D. Knowledge configurations of small and medium-sized knowledge-intensive firms in a developing economy: A knowledge-based view of business-to-business internationalization. Ind. Mark. Manag. 2018, 71, 160–170. [Google Scholar] [CrossRef]
- Miocevic, D.; Morgan, R.E. Operational capabilities, and entrepreneurial opportunities in emerging market firms: Explaining exporting SME growth. Int. Mark. Rev. 2018, 35, 320–341. [Google Scholar] [CrossRef]
- Carbone, J.C.; Rivers, N. The impacts of unilateral climate policy on competitiveness: Evidence from computable general equilibrium models. Rev. Environ. Econ. Policy 2017, 11, 24–42. [Google Scholar] [CrossRef]
- Lan, J.; Chengjun, W.; Wei, Z. Investigation of the evaluation system of SMEs’ industrial cluster management performance based on wireless network development. Eurasip J. Wirel. Commun. Netw. 2019. [Google Scholar] [CrossRef]
- Sellitto, M.A.; Camfield, C.G.; Buzuku, S. Green innovation and competitive advantages in a furniture industrial cluster: A survey and structural model. Sustain. Prod. Consum. 2020, 23, 94–104. [Google Scholar] [CrossRef]
- Nara, E.O.B.; da Costa, M.B.; Baierle, I.C.; Schaefer, J.L.; Benitez, G.B.; do Santos, L.M.A.L.; Benitez, L.B. Expected Impact of Industry 4.0 Technologies on Sustainable Development: A study in the context of Brazil’s Plastic Industry. Sustain. Prod. Consum. 2021, 25, 102–122. [Google Scholar] [CrossRef]
- Surya, B. Spatial Interaction Pattern and the Process of City Activity Formation System (Case study, Ternate City, Tidore Archipelago City and Sofifi City of North Maluku, Indonesia). Res. J. Appl. Sci. 2015, 10, 880–892. [Google Scholar] [CrossRef]
- Sima, V.; Gheorghe, I.G.; Subi´c, J.; Nancu, D. Influences of the Industry 4.0 Revolution on the Human Capital Development and Consumer Behavior: A Systematic Review. Sustainability 2020, 12, 4035. [Google Scholar] [CrossRef]
- Kucharˇcíková, A.; Miˇciak, M. Human Capital Management in Transport Enterprises with the Acceptance of Sustainable Development in the Slovak Republic. Sustainability 2018, 10, 2530. [Google Scholar] [CrossRef]
- Surya, B. The Dynamics of Spatial Structure and Spatial Pattern Changes at the Fringe Area of Makassar City. Indones. J. Geogr. 2015, 47, 11–19. [Google Scholar] [CrossRef]
- Hamadamin, H.H.; Atan, T. The Impact of Strategic Human Resource Management Practices on Competitive Advantage Sustainability: The Mediation of Human Capital Development and Employee Commitment. Sustainability 2019, 11, 5782. [Google Scholar] [CrossRef]
- Surya, B. Spatial articulation, and co-existence of mode of production in the dynamics of development at the urban fringe of Makassar City. J. Eng. Appl. Sci. 2015, 10, 214–222. [Google Scholar] [CrossRef]
- Tang, G.X.; Park, K.; Agarwal, A.; Liu, F. Impact of Innovation Culture, Organization Size and Technological Capability on the Performance of SMEs: The Case of China. Sustainability 2020, 12, 1355. [Google Scholar] [CrossRef]
- Kuznets, S. Economic Growth, and Income Inequality; The American Economic Review; American Economic Association: Detroit, MI, USA, 1995; Volume 45, pp. 1–28. Available online: https://www.jstor.org/stable/1811581?seq=1 (accessed on 20 October 2020).
- Ketprapakorn, N.; Kantabutra, S. Culture Development for Sustainable SMEs: Toward a Behavioral Theory. Sustainability 2019, 11, 2629. [Google Scholar] [CrossRef]
- Saleh, H.; Surya, B.; Ahmad, D.N.A.; Manda, D. The Role of Natural and Human Resources on Economic Growth and Regional Development: With Discussion of Open Innovation Dynamics. J. Open Innov. Technol. Mark. Complex. 2020, 6, 103. [Google Scholar] [CrossRef]
- Šlaus, I.; Jacobs, G. Human Capital and Sustainability. Sustainability 2011, 3, 97–154. [Google Scholar] [CrossRef]
- Surya, B.; Syafri, S.; Sahban, H.; Sakti, H.H. Natural Resource Conservation Based on Community Economic Empowerment: Perspectives on Watershed Management and Slum Settlements in Makassar City, South Sulawesi, Indonesia. Land 2020, 9, 104. [Google Scholar] [CrossRef]
- Kijek, A.; Kijek, T. Nonlinear Effects of Human Capital and R&D on TFP: Evidence from European Regions. Sustainability 2020, 12, 1808. [Google Scholar] [CrossRef]
- Pavel, A.; Moldovan, O. Determining Local Economic Development in the Rural Areas of Romania. Exploring the Role of Exogenous Factors. Sustainability 2019, 11, 282. [Google Scholar] [CrossRef]
- O’Reilly, C.A.; Chatman, J.A.; Caldwell, D.F. People and Organizational Culture: A Profile Comparison Approach to Assessing Person-Organization Fit. Acad. Manag. J. 1991, 34, 487–516. [Google Scholar] [CrossRef]
- McKenna, E.; Beech, N. Manajemen Sumber Daya Manusia; ANDI: Yogyakarta, Indonesia, 2000; ISBN 979-533-611-8. Available online: https://opac.perpusnas.go.id/DetailOpac.aspx?id=205088 (accessed on 2 November 2020).
- Rowley, J. Knowledge management—The new librarianship? From custodians of history to gatekeepers to the future. Lib. Manag. 2003, 24, 433–440. [Google Scholar] [CrossRef]
- Simamora, H. Manajemen Sumber Daya Manusia; STIE YKPN: Yogyakarta, Indonesia, 2004; ISBN 9798146599. Available online: https://opac.perpusnas.go.id/DetailOpac.aspx?id=553197 (accessed on 7 November 2020).
- Noe, R.; Hollenbeck, J.; Gerhart, B.; Wright, P. Human Resources Management: Gaining a Competitive Advantage, 4th ed.; McGraw-Hill/Irwin: New York, NY, USA, 2008; ISBN 1260076849. Available online: https://www.mheducation.com/highered/product/human-resource-management-noe-hollenbeck/M9781260076844.html (accessed on 12 November 2020).
- Hasibuan, S.P.M. Manajemen Dasar, Pengertian, dan Masalah; Bumi Aksara: Jakarta, Indonesia, 2004; ISBN 9795265466. Available online: http://library.fis.uny.ac.id/opac/index.php?p=show_detail&id=2068 (accessed on 12 November 2020).
- Hariandja, M.T.E. Manajemen Sumber Daya Manusia: Pengadaan, Pengembangan, Pengkompesasian, dan Peningkatan Produktivitas Pegawai; PT Gramedia Widiasarana: Jakarta, Indonesia, 2002; Available online: http://repository.unpar.ac.id/bitstream/handle/123456789/1726/Marihot_142383-p.pdf?sequence=1&isAllowed=y (accessed on 15 November 2020).
- Bigné, E.; Moliner, M.A.; Sánchez, J. Perceived quality and satisfaction in multiservice organisations: The case of Spanish public services. J. Serv. Mark. 2003, 17, 420–442. [Google Scholar] [CrossRef]
- Surya, B. Social Change, Spatial Articulation in the Dynamics of Boomtown Construction and Development (Case Satudy of Metro Tanjung Bunga Boomtown, Makassar). Mod. Appl. Sci. 2014, 8, 238–245. [Google Scholar] [CrossRef][Green Version]
- Pakurár, M.; Haddad, H.; Nagy, J.; Popp, J.; Oláh, J. The Service Quality Dimensions that Affect Customer Satisfaction in the Jordanian Banking Sector. Sustainability 2019, 11, 1113. [Google Scholar] [CrossRef]
- Tjiptono, F. Manajemen Jasa; Andi: Yogyakarta, Indonesia, 1996; ISBN 979-731-345-X. Available online: https://pustaka.pu.go.id/biblio/manajemen-jasa/54K8E (accessed on 15 November 2020).
- Agarwal, A.; Kumar, G. Identify the Need for Developing a New Service Quality Model in Today’s Scenario: A Review of Service Quality Models. Arab. J. Bus. Manag. Rev. 2016, 6, 1000193. [Google Scholar] [CrossRef]
- Syafri, S.; Surya, B.; Ridwan, R.; Bahri, S.; Rasyidi, E.S.; Sudarman, S. Water Quality Pollution Control and Watershed Management Based on Community Participation in Maros City, South Sulawesi, Indonesia. Sustainability 2020, 12, 10260. [Google Scholar] [CrossRef]
- Clery, S.; dan Malleret, T. Berbisnis Dengan Osama Mengubah Risiko Global Menjadi Peluang Sukses; Serambi Ilmu Semesta: Jakarta, Indonesia, 2008; Available online: https://opac.perpusnas.go.id/DetailOpac.aspx?id=236596 (accessed on 25 November 2020).
- Howard, J.A.; Sheth, J.N. The Theory of Buyer Behaviour; John Wiley: New York, NY, USA, 1979; 528p, ISBN 9788126555024. Available online: https://www.wileyindia.com/the-howard-sheth-theory-of-buyer-behavior.html (accessed on 2 October 2020).
- Leber, M.; Ivaniševic, A.; Borocki, J.; Radišic, M.; Slusarczyk, B. Fostering Alliances with Customers for the Sustainable Product Creation. Sustainability 2018, 10, 3204. [Google Scholar] [CrossRef]
- Soo-kyoung Ahn, S. Smart Consumers: A New Segment for Sustainable Digital Retailing in Korea. Sustainability 2020, 12, 7682. [Google Scholar] [CrossRef]
- Surya, B.; Saleh, H.; Hamsina, H.; Idris, M.; Ahmad, D.N.A. Rural Agribusiness-Based Agropolitan Area Development and Environmental Management Sustainability: Regional Economic Growth Perspectives. Int. J. Energy Econ. Policy 2021, 11, 42–157. [Google Scholar] [CrossRef]
- Cohen, B.; Winn, M. Market imperfections, opportunity, and sustainable entrepreneurship. J. Bus. Ventur. 2007, 22, 29–49. [Google Scholar] [CrossRef]
- Jansson, J.; Nilsson, J.; Modig, F.; Hed Vall, G. Commitment to sustainability in small and medium-sized enterprises: The influence of strategic orientations and management values. Bus. Strategy Environ. 2017, 26, 69–83. [Google Scholar] [CrossRef]
- Lawrence, S.; Collins, E.; Pavlovich, K.; Arunachalam, M. Sustainability practices of SMEs: The case of NZ. Bus. Strategy Environ. 2006, 15, 242–257. [Google Scholar] [CrossRef]
- Horak, S.; Arya, B.; Ismail, K.M. Organizational sustainability determinants in different cultural settings: A conceptual framework. Bus. Strategy Environ. 2018, 27, 528–546. [Google Scholar] [CrossRef]
- Jamali, D.; Zanhour, M.; Keshishian, T. Peculiar strengths and relational attributes of SMEs in the context of CSR. J. Bus. Ethics 2009, 87, 355–377. [Google Scholar] [CrossRef]
- Murillo, D.; Lozano, J.M. SMEs, and CSR: An Approach to CSR in their Own Words. J. Bus. Ethics 2006, 67, 227–240. [Google Scholar] [CrossRef]
- Hoffman, K.D.; Bateson, J.E.G. Services Marketing: Concepts, Strategies, & Cases, 3rd ed.; Cengage Learning: Mason, OH, USA, 2006; Available online: https://www.amazon.com/Services-Marketing-Concepts-Strategies-Cases/dp/B0085APJSA (accessed on 8 October 2020).
- Jaramillo, S.P.; Villamizar, A.M.; Osuna, I.; Roncancio, R. Mapping Research on Customer Centricity and Sustainable Organizations. Sustainability 2020, 12, 7908. [Google Scholar] [CrossRef]
- Teece, D.J. Business Models, Business Strategy, and Innovation. Long Range Plan. 2010, 43, 172–194. [Google Scholar] [CrossRef]
- Liang Pei, X.; Ning Guo, J.; Ju Wu, T.; Xin Zhou, W.; Pao Yeh, S. Does the Effect of Customer Experience on Customer Satisfaction Create a Sustainable Competitive Advantage? A Comparative Study of Different Shopping Situations. Sustainability 2020, 12, 7436. [Google Scholar] [CrossRef]
- Kotler, P. Prinsip—Prinsip Pemasaran Manajemen; Erlangga: Jakarta, Indonesia, 2008; ISBN 9789790331327. Available online: http://lib.ui.ac.id/detail?id=20363259 (accessed on 18 October 2020).
- Band, W.A. Creating Value for Customers: Designing and Implementing a Total Corporate Strategy Paperback, 1st ed.; Wiley: Hoboken, NJ, USA, 1991; ISBN 0471525936. Available online: https://www.amazon.com/Creating-Value-Customers-Designing-Implementing/dp/0471525936 (accessed on 16 October 2020).
- Griffin, J. Customer Loyalty: How to Earn It, How to Keep It; Simon and Chuster, Inc.: New York, NY, USA, 2002; Available online: https://www.amazon.com/Customer-Loyalty-How-Earn-Keep/dp/0787963887 (accessed on 20 October 2020).
- Skowron, L.; Gasior, M.; Skowron, M.S. The Impact of a Time Gap on the Process of Building a Sustainable Relationship between Employee and Customer Satisfaction. Sustainability 2020, 12, 7446. [Google Scholar] [CrossRef]
- Surya, B. Optimization of Function and Role of Traditional Markets in Urban Development System of Ketapang City (A Case Study: Range Sentap Market, Delta Pawan Subdistrict, Ketapang City). World Appl. Sci. J. 2015, 33, 1457–1471. [Google Scholar] [CrossRef]
- Moradi, Y.; Noori, S. Entrepreneurial Cooperation Model between University and SMEs: A Case Study in Iran. Sustainability 2020, 12, 9140. [Google Scholar] [CrossRef]
- Boldureanu, G.; Ionescu, A.M.; Maria Bercu, A.; Bedrule-Grigorută, M.V.; Boldureanu, D. Entrepreneurship Education through Successful Entrepreneurial Models in Higher Education Institutions. Sustainability 2020, 12, 1267. [Google Scholar] [CrossRef]
- Matzembacher, D.E.; Raudsaar, M.; de Barcellos, M.D.; Mets, T. Business Models’ Innovations to Overcome Hybridity-Related Tensions in Sustainable Entrepreneurship. Sustainability 2020, 12, 4503. [Google Scholar] [CrossRef]
- Schumpeter, J.A. The Theory of Economic Development. An Inquiry into Profits, Capital, Credit, Interest, and the Business Cycle; Harvard Universirty Press: Cambridge, MA, USA, 1934; Available online: https://www.hup.harvard.edu/catalog.php?isbn=9780674879904 (accessed on 2 October 2020).
- Kim, D.; Lim, U. Social Enterprise as a Catalyst for Sustainable Local and Regional Development. Sustainability 2017, 9, 1427. [Google Scholar] [CrossRef]
- Herr, H.; Nettekoven, Z.M. The Role of Small and Medium-sized Enterprises in Development What Can be Learned from the German Experience? Friedrich-Ebert-Stiftung, Department for Asia and the Pacific: Berlin, Germany, 2017; ISBN 978-3-96250-032-0. Available online: https://library.fes.de/pdf-files/iez/14056.pdf (accessed on 5 November 2020).
- Eliakis, S.; Kotsopoulos, D.; Karagiannaki, A.; Pramatari, K. Survival and Growth in Innovative Technology Entrepreneurship: A Mixed-Methods Investigation. Adm. Sci. 2020, 10, 39. [Google Scholar] [CrossRef]
- Bocken, N.M.P.; Short, S.W.; Rana, P.; Evans, S. A literature and practice review to develop sustainable business model archetypes. J. Clean. Prod. 2014, 65, 42–56. [Google Scholar] [CrossRef]
- Nocca, F. The Role of Cultural Heritage in Sustainable Development: Multidimensional Indicators as Decision-Making Tool. Sustainability 2017, 9, 1882. [Google Scholar] [CrossRef]
- Segura, E.A.; de la Fuente, A.B.; González-Zamar, M.D.; Belmonte-Ureña, L.J. Effects of Circular Economy Policies on the Environment and Sustainable Growth: Worldwide Research. Sustainability 2020, 12, 5792. [Google Scholar] [CrossRef]
- Piwowar-Sulej, K. Human resources development as an element of sustainable HRM—with the focus on production engineers. J. Clean. Prod. 2021, 278, 124008. [Google Scholar] [CrossRef]
- OECD. New Approaches to SME and Entrepreneurship Financing: Broadening the Range of Instruments. 2015. Available online: https://www.oecd.org/cfe/smes/New-Approaches-SME-full-report.pdf (accessed on 5 November 2020).
- Kerr, S.P.; Kerr, W.R.; Xu, T. Personality Traits of Entrepreneurs: A Review of Recent Literature. 2017. Working Paper 18-047. Harvard Business School. Available online: https://www.hbs.edu/ris/Publication%20Files/18-047_b0074a64-5428-479b-8c83-16f2a0e97eb6.pdf (accessed on 15 November 2020).
- Denzin, N.K.; Lincoln, Y.S. Handbook of Qualitative Research; Pustaka Pelajar: Yogyakarta, Indonesia, 2009; ISBN 978-602-9033-51-9. Available online: http://pustakapelajar.co.id/buku/handbook-of-qualitative-research/ (accessed on 18 November 2020).
- Cochran, W.G. Teknik Penarikan Sampel. Edisi Ketiga. Penerbit Universitas Indonesia, Depok. 1991. Available online: http://lib.ui.ac.id/detail.jsp?id=20103076 (accessed on 16 February 2020).
- Suryabrata, S. Metodologi Penelitian; RajaGrafindo: Jakarta, Indonesia, 2018; Available online: http://www.rajagrafindo.co.id/produk/metodologi-penelitian/ (accessed on 15 July 2020).
- McMillan, J.H.; Schumacher, S. Research in Education: A Conceptual Introduction, 5th ed.; Longman, Inc.: New York, NY, USA, 2001; ISBN 9780321080875. Available online: https://www.pearson.com/us/higher-education/product/Mc-Millan-Research-in-Education-A-Conceptual-Introduction-5th-Edition/9780321080875.html/ (accessed on 20 July 2020).
- Surya, B. The Processes Analysis of Urbanization, Spatial Articulation, Social Change and Social Capital Difference in the Dynamics of New Town Development in the Fringe Area of Makassar City (Case Study: In Metro Tanjung Bunga Area, Makassar City). Procedia Soc. Behav. Sci. 2016, 227, 216–231. [Google Scholar] [CrossRef][Green Version]
- Cantele, S.; Vernizzi, S.; Campedelli, B. Untangling the Origins of Sustainable Commitment: New Insights on the Small vs. Large Firms’ Debate Untangling the Origins of Sustainable Commitment: New Insights on the Small vs. Large Firms’ Debate. Sustainability 2020, 12, 671. [Google Scholar] [CrossRef]
- Chowdhury, P.; Shumon, R. Minimizing the Gap between Expectation and Ability: Strategies for SMEs to Implement Social Sustainability Practices. Sustainability 2020, 12, 6408. [Google Scholar] [CrossRef]
- Liu, L.; Wan, W.; Wu, Y.J. How Nonlocal Entrepreneurial Teams Achieve Sustainable Performance: The Interaction between Regional Entrepreneurial Ecosystems and Organizational Legitimacy. Sustainability 2020, 12, 9237. [Google Scholar] [CrossRef]
- Surya, B. Globalization, Modernization, Mastery of Reproduction of Space, Spatial Articulation and Social Change in Developmental Dynamics in Suburb Area of Makassar City (A Study Concerning on Urban Spatial Sociology). Asian Soc. Sci. 2014, 10, 261–268. [Google Scholar] [CrossRef][Green Version]
- Castela, B.M.S.; Ferreira, F.A.F.; Ferreira, J.J.M.; Marques, C.S.E. Assessing the innovation capability of small- and medium-sized enterprises using a non-parametric and integrative approach. Manag. Decis. 2018, 56, 1365–1383. [Google Scholar] [CrossRef]
- Chang, H.-C.; Tsai, T.-M.; Tsai, C.-L. Complex organizational knowledge structures for new product development teams. Knowl. Based Syst. 2011, 24, 652–661. [Google Scholar] [CrossRef]
- Lee, K.B.; Wong, V. Identifying the moderating influences of external environments on new product development process. Technovation 2011, 31, 598–612. [Google Scholar] [CrossRef]
- Prabowo, R.; Singgih, M.L.; Karningsih, P.D.; Widodo, E. New Product Development from Inactive Problem Perspective in Indonesian SMEs to Open Innovation. J. Open Innov. Technol. Mark. Complex. 2020, 6, 20. [Google Scholar] [CrossRef]
- Giang, M.H.; Trung, B.H.; Yoshida, Y.; Xuan, T.D.; Que, M.T. The Causal Effect of Access to Finance on Productivity of Small and Medium Enterprises in Vietnam. Sustainability 2019, 11, 5451. [Google Scholar] [CrossRef]
- Battistella, C.; Cagnina, M.R.; Cicero, L.; Preghenella, N. Sustainable Business Models of SMEs: Challenges in Yacht Tourism Sector. Sustainability 2018, 10, 3437. [Google Scholar] [CrossRef]
- Baierle, I.C.; Benitez, G.B.; Nara, E.O.B.; Schaefer, J.L.; Sellitto, M.A. Influence of Open Innovation Variables on the Competitive Edge of Small and Medium Enterprises. J. Open Innov. Technol. Mark. Complex. 2020, 6, 179. [Google Scholar] [CrossRef]
- Abbas, J.; Raza, S.; Nurunnabi, M.; Minai, M.S.; Bano, S. The Impact of Entrepreneurial Business Networks on Firms’ Performance Through a Mediating Role of Dynamic Capabilities. Sustainability 2019, 11, 3006. [Google Scholar] [CrossRef]
- Anjum, T.; Farrukh, M.; Heidler, P.; Tautiva, J.A.D. Entrepreneurial Intention: Creativity, Entrepreneurship, and University Support. J. Open Innov. Technol. Mark. Complex. 2021, 7, 11. [Google Scholar] [CrossRef]
- Kowalska, M. SME Managers’ Perceptions of Sustainable Marketing Mix in Different Socioeconomic Conditions—A Comparative Analysis of Sri Lanka and Poland. Sustainability 2020, 12, 10659. [Google Scholar] [CrossRef]
- Cevallos, D.M.; Alguacil, M.; Moreno, F.C. Influence of Brand Image of a Sports Event on the Recommendation of Its Participants. Sustainability 2020, 12, 5040. [Google Scholar] [CrossRef]
- Yong Lee, J.; Hyun Jin, C. The Role of Ethical Marketing Issues in Consumer-Brand Relationship. Sustainability 2019, 11, 6536. [Google Scholar] [CrossRef]
- Muhammad, F.; Ikram, A.; Jafri, S.K.; Naveed, K. Product Innovations through Ambidextrous Organizational Culture with Mediating Effect of Contextual Ambidexterity: An Empirical Study of IT and Telecom Firms. J. Open Innov. Technol. Mark. Complex. 2021, 7, 9. [Google Scholar] [CrossRef]
- Mallinguh, E.; Wasike, C.; Zoltan, Z. Technology Acquisition and SMEs Performance, the Role of Innovation, Export, and the Perception of Owner-Managers. J. Risk Financ. Manag. 2020, 13, 258. [Google Scholar] [CrossRef]
- Nguyen, K.T.P.; Yeung, T.; Castanier, B. Acquisition of New Technology Information for Maintenance and Replacement Policies. Int. J. Prod. Res. 2017, 55, 2212–2231. [Google Scholar] [CrossRef][Green Version]
- Sanderson, S.K. Makro Sosiologi: Sebuah Pendekatan Terhadap Realitas Sosial (terjemahan oleh: Wajidi F. dan Menno. Judul Asli: Macrosociology). Penerbit. Raja Grafindo Persada. 2003. Available online: http://lib.ui.ac.id/detail.jsp?id=20338353 (accessed on 28 July 2020).
- Jia, C.; Tang, X.; Kan, Z. Does the Nation Innovation System in China Support the Sustainability of Small and Medium Enterprises (SMEs) Innovation? Sustainability 2020, 12, 2562. [Google Scholar] [CrossRef]
- Surya, B. Rationalization of Community Actions, Public Spaces Privatization and Urban Informal Sector Economic Behavior (A Case: Hertasning Road Corridor of Makassar City). Middle East J. Sci. Res. 2015, 23, 2219–2231. [Google Scholar] [CrossRef]
- Qalati, S.A.; Li, W.; Ahmed, N.; Mirani, M.A.; Khan, A. Examining the Factors Affecting SME Performance: The Mediating Role of Social Media Adoption. Sustainability 2021, 13, 75. [Google Scholar] [CrossRef]
- Kot, S. Sustainable Supply Chain Management in Small and Medium Enterprises. Sustainability 2018, 10, 1143. [Google Scholar] [CrossRef]
- Marczewska, M.; Jaskanis, A.; Kostrzewski, M. Knowledge, Competences and Competitive Advantage of the Green-Technology Companies in Poland. Sustainability 2020, 12, 8826. [Google Scholar] [CrossRef]
- Ruchkina, G.; Melnichuk, M.; Frumina, S.; Mentel, G. Small and medium enterprises in regional development and innovations. J. Int. Stud. 2017, 10, 259–271. [Google Scholar] [CrossRef]
- Tsvetkova, D.; Bengtsson, E.; Durst, S. Maintaining Sustainable Practices in SMEs: Insights from Sweden. Sustainability 2020, 12, 242. [Google Scholar] [CrossRef]
- Horváthová, P.; Mikušová, M.; Kashi, K. Comparison of Human Resources Management in Non-Family and Family Businesses: Case Study of the Czech Republic. Sustainability 2020, 12, 5493. [Google Scholar] [CrossRef]
- Surya, B.; Syafri, S.; Abubakar, H.; Sahban, H.; Sakti, H.H. Spatial Transformation of New City Area: Economic, Social, And Environmental Sustainability Perspective of Makassar City. J. Southwest Jiaotong Univ. 2020, 55, 1–29. [Google Scholar] [CrossRef]
- Duygulu, E.; Ozeren, E.; I¸sıldar, P.; Appolloni, A. The Sustainable Strategy for Small and Medium Sized Enterprises: The Relationship between Mission Statements and Performance. Sustainability 2016, 8, 698. [Google Scholar] [CrossRef]
- Birkel, H.S.; Veile, J.W.; Müller, J.M.; Hartmann, E.; Ingo Voigt, K. Development of a Risk Framework for Industry 4.0 in the Context of Sustainability for Established Manufacturers. Sustainability 2019, 11, 384. [Google Scholar] [CrossRef]
- Dicuonzo, G.; Galeone, G.; Ranaldo, S.; Turco, M. The Key Drivers of Born-Sustainable Businesses: Evidence from the Italian Fashion Industry. Sustainability 2020, 12, 10237. [Google Scholar] [CrossRef]
- Hamdani, J.; Wirawan, C. Open Innovation Implementation to Sustain Indonesian SMEs. Procedia Econ. Financ. 2012, 4, 223–233. [Google Scholar] [CrossRef]
- Surya, B.; Muhibuddin, A.; Suriani, S.; Rasyidi, E.S.; Baharuddin, B.; Fitriyah, A.T.; Abubakar, A. Economic Evaluation, Use of Renewable Energy, and Sustainable Urban Development Mamminasata Metropolitan, Indonesia. Sustainability 2021, 13, 1165. [Google Scholar] [CrossRef]
- Davidescu, A.A.; Apostu, S.A.; Pantilie, A.M.; Amzuica, B.F. Romania’s South-Muntenia Region, towards Sustainable Regional Development. Implications for Regional Development Strategies. Sustainability 2020, 12, 5799. [Google Scholar] [CrossRef]
- Meré, J.O.; Remón, T.P.; Rubio, J. Digitalization: An Opportunity for Contributing to Sustainability from Knowledge Creation. Sustainability 2020, 12, 1460. [Google Scholar] [CrossRef]
- Khalique, M.; dan bin Shaari, J.A.N. Impact of Intellectual Capital on the Organizational Performance of Islamic Banking Sector in Malaysia. Asian J. Financ. Account. 2013, 5, 75–83. [Google Scholar] [CrossRef]
- Jayasundara, J.M.S.B.; Rajapakshe, P.S.K.; Prasanna, R.P.I.R.; Gamage, N.; Kumara, S.; Ekanayake, E.M.S.; Abeyrathne, G.A.K.N.J. The Nature of Sustainability Challenge in Small and Medium Enterprises and its Management. Munich Personal RePEc Archive (MPRA). 2019. Available online: https://mpra.ub.uni-muenchen.de/98418/ (accessed on 26 October 2020).










| Districts | Total Population (Person) | Number of SMEs (Units) | Percentage (%) |
|---|---|---|---|
| Makassar | 85,515 | 149 | 5.39 |
| Mariso | 60,499 | 517 | 18.70 |
| Tamalate | 205,541 | 157 | 5.68 |
| Panakukang | 149,664 | 176 | 6.37 |
| Tallo | 140,330 | 82 | 2.97 |
| Bontoala | 57,197 | 381 | 13.78 |
| Ujung Tanah | 35,354 | 8 | 0.29 |
| Sangkarrang Islands | 14,531 | 5 | 0.18 |
| Mamajang | 61,452 | 81 | 2.93 |
| Rappocini | 170,121 | 408 | 14.76 |
| UjungPandang | 29,054 | 364 | 13.17 |
| Wajo | 31,453 | 25 | 0.90 |
| Manggala | 149,487 | 323 | 11.69 |
| Biringkanaya | 220,456 | 63 | 2.28 |
| Tamalanrea | 115,843 | 25 | 0.90 |
| Number | District | Number of SMEs (Units) | Number of Respondents |
|---|---|---|---|
| 1 | Makassar | 149 | 25 |
| 2 | Mariso | 517 | 70 |
| 3 | Tamalate | 157 | 25 |
| 4 | Panakukang | 176 | 30 |
| 5 | Tallo | 82 | 10 |
| 6 | Bontoala | 381 | 42 |
| 7 | Ujung Tanah | 8 | 1 |
| 8 | Sangkarrang Islands | 5 | 1 |
| 9 | Mamajang | 81 | 10 |
| 10 | Rappocini | 408 | 55 |
| 11 | UjungPandang | 364 | 39 |
| 12 | Wajo | 25 | 5 |
| 13 | Manggala | 323 | 24 |
| 14 | Biringkanaya | 63 | 8 |
| 15 | Tamalanrea | 25 | 5 |
| Description | Adaptation of Economic Enterprises and Rationalization of the Actions of SMEs | |||||
|---|---|---|---|---|---|---|
| Culinary | Fashion | Cosmetics | Agribusiness | Souvenir | Automotive | |
| Development of Investment, Technology, and Management | Low | Upper | Upper | Moderate | Moderate | Moderate |
| Normative Space Shifting | Low | Moderate | Moderate | Moderate | Moderate | Moderate |
| Action Rationalization Process | Low | Upper | Moderate | Moderate | Upper | Moderate |
| Human Resource Capacity | Low | Moderate | Moderate | Low | Low | Moderate |
| Distinguishing Parameters | Production Procedures for SMEs | |
|---|---|---|
| Small Businesses | Medium Enterprises | |
| Mode of Production | Relatively simple and tends to be traditional; the use of technology is very limited. | Simple move towards the use of modern technology. |
| Production Power | Family as a production force and business unit. | Companies and business units as production forces, however, are still limited. |
| Production Relations | Local context and very limited. | Local and regional in character through the production network and business relationships. |
| Ownership of Business Capital | Individuals and families. | Individuals in family business groups. |
| Type of Production Relationship | The employer–worker relationship is egalitarian. | The employer–worker relationship is egalitarian and moving towards the transitional (contractual) type. |
| Technology and Investment | The use of technology is simple and has not been aimed at efficiency but is more of a service nature. The capital used is very limited. | The use of technology is simple and moving towards the use of modern technology. The use of a limited amount of investment includes the utilized business capital. |
| Correlation | Coefficient | Error | T-Count | T-Table | ||
|---|---|---|---|---|---|---|
| Strengthening the capacity of human resources toward sustainability of SMEs (ryx1) | 0.173 | 0.063 | 2.836 | 1.92 | ||
| Business productivity towards the sustainability of SMEs (ryx2) | 0.164 | 0.056 | 2.682 | 1.92 | ||
| Utilization of technology towards the sustainability of SMEs (ryx3) | 0.202 | 0.092 | 4.235 | 1.92 | ||
| Diversify business towards the sustainability of SMEs (ryx4) | 0.138 | 0.053 | 2.854 | 1.92 | ||
| Source Variant | Sum of Squares (JK) | Free Degrees (db) | Average of the Sum of the Squares (RJK) | F-Count | F-table α = 0.05 | |
| Regression Residue | 24,870 0.470 | 4 8 | 8260 0.046 | 85,816 | 5.45 | |
| Total | 24.87 | 12 | – | – | – | |
| R | R2 | db1 | db2 | F-Count | F-Table | |
| 0.850 | 0.723 | 4 | 8 | 85,816 | 5.45 | |
Publisher’s Note: MDPI stays neutral with regard to jurisdictional claims in published maps and institutional affiliations. |
© 2021 by the authors. Licensee MDPI, Basel, Switzerland. This article is an open access article distributed under the terms and conditions of the Creative Commons Attribution (CC BY) license (http://creativecommons.org/licenses/by/4.0/).
Share and Cite
Hernita, H.; Surya, B.; Perwira, I.; Abubakar, H.; Idris, M. Economic Business Sustainability and Strengthening Human Resource Capacity Based on Increasing the Productivity of Small and Medium Enterprises (SMEs) in Makassar City, Indonesia. Sustainability 2021, 13, 3177. https://doi.org/10.3390/su13063177
Hernita H, Surya B, Perwira I, Abubakar H, Idris M. Economic Business Sustainability and Strengthening Human Resource Capacity Based on Increasing the Productivity of Small and Medium Enterprises (SMEs) in Makassar City, Indonesia. Sustainability. 2021; 13(6):3177. https://doi.org/10.3390/su13063177
Chicago/Turabian StyleHernita, Hernita, Batara Surya, Iwan Perwira, Herminawaty Abubakar, and Muhammad Idris. 2021. "Economic Business Sustainability and Strengthening Human Resource Capacity Based on Increasing the Productivity of Small and Medium Enterprises (SMEs) in Makassar City, Indonesia" Sustainability 13, no. 6: 3177. https://doi.org/10.3390/su13063177
APA StyleHernita, H., Surya, B., Perwira, I., Abubakar, H., & Idris, M. (2021). Economic Business Sustainability and Strengthening Human Resource Capacity Based on Increasing the Productivity of Small and Medium Enterprises (SMEs) in Makassar City, Indonesia. Sustainability, 13(6), 3177. https://doi.org/10.3390/su13063177

