Optimizing the Sustainable Aspects of the Design Process through Building Information Modeling
Abstract
1. Introduction
2. Research Background
2.1. Sustainable Development
2.2. Digital Revolution and the Construction Industry
- Digital data, their collection, and analysis: Industry 4.0 digitizes and integrates processes vertically. All data are available in real-time, supported by augmented reality, and optimized in an integrated network. The availability of this massive amount of data, also collected with the help of smartphones, social network sensors, is an opportunity for advanced industries to develop and improve integrated solutions and products to meet end customers’ growing needs.
- Automation: The possibility to use new technologies to develop autonomous and self-organizing systems opens new scenarios and communication channels between man-machine and machine-machine.
- Connectivity: Industry 4.0 explores new possibilities of connection and synchronization of activities and phases that have been distinct until now, thanks to new languages and channels of wireless and non-wireless communication.
- Digital access: Access to the Internet and internal networks is the basis and the necessary condition for implementing the previous key concepts. It allows for opening new channels of communication and access to information and collected data. The latest data available in the statistics show that until September 2020, 63.2% of the world’s population has access to the network [21].
2.3. Optimization in Design Process
- recognition of the need or objective;
- identification of the problem;
- creation of one or more physical configurations;
- study of the performance of the individual configurations;
- selection of the best alternative;
- testing of the prototype made.
- identify the problem: Understand how many attributes or criteria exist in the problem;
- build preferences: Collect appropriate data or information about the decision maker’s preferences and how they can be taken into account when solving the problem;
- evaluate alternatives: Identify a range of possible alternatives or strategies to ensure that the objective will be achieved;
- find and determine the best alternative: Select an appropriate method to assess and exceed our level of expertise and enable us to find possible alternatives or strategies.
2.4. BIM and Sustainability Aspects
3. Materials and Methods
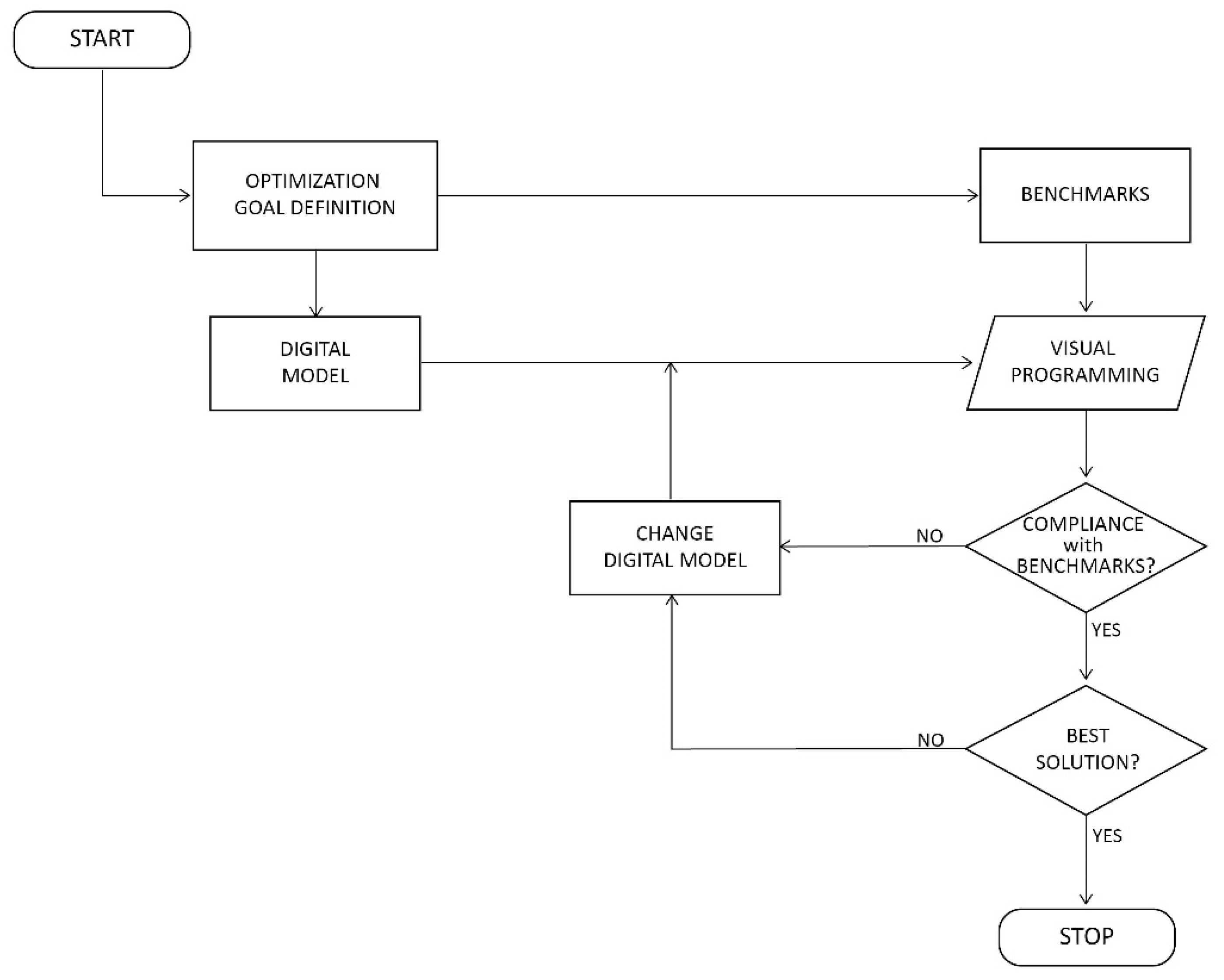
The Proposed Methodology
- GOALS
- DIGITAL MODEL AND DATA SELECTION
- OPTIMIZATION PROCESS
- A set of independent variables or design parameters;
- A set of constraints that bound the respective;
- Domains of the independent and dependent variables;
- One or more objectives to be optimized.
- TOOLS
- FINAL RESULT
4. Results
- Properties’ optimization of the transparent envelope;
- Properties’ optimization of the opaque envelope;
- Properties’ optimization of the entire envelope;
- Optimization of façade’s geometry;
- Volume and solar radiation optimization.
- GOALS
- DIGITAL MODEL AND DATA SELECTION
- OPTIMIZATION PROCESS
- TOOLS
- An initial part links the script to the BIM model and selects a specific type of family, like “window” in this example (blue);
- A part to analyze the model instances and extract the data (green);
- A part to analyze the database and find a better solution (orange);
- A final part compares the different values and replaces the elements if necessary (pink).
- FINAL RESULT
5. Discussion
6. Conclusions
Author Contributions
Funding
Institutional Review Board Statement
Informed Consent Statement
Conflicts of Interest
References
- World Commission on Environment and Development. Our Common Future; Oxford University Press: Oxford, NY, USA, 1987; p. 43. [Google Scholar]
- United Nations General Assembly. A/RES/70/1—Transforming our world: The 2030 Agenda for Sustainable Development; United Nations General Assembly: New York, NY, USA, 21 October 2015; pp. 2–22. Available online: https://sdgs.un.org/2030agenda (accessed on 27 December 2020).
- United Nations, Department of Economic and Social Affairs, Population Division. World Population Prospects: The 2017 Revision, Key Findings and Advance Tables; Working Paper No. ESA/P/WP/248; United Nations: New York, NY, USA, 2017; pp. 2–8. Available online: https://population.un.org/wpp/Publications/Files/WPP2017_KeyFindings.pdf (accessed on 27 December 2020).
- Kagermann, H.; Wolf-Dieter, L.; Wahlster, W. Industrie 4.0: Mit dem Internet der Dinge auf dem Weg zur 4. industriellen Revolution. VDI Nachr. 2011, 13, 2–3. [Google Scholar]
- Gerbert, P.; Castagnino, S.; Rothballer, C.; Renz, A.; Filitz, R. Digital in Engineering and Construction. 2016. Available online: http://futureofconstruction.org/content/uploads/2016/09/BCG-Digital-in-Engineering-and-Construction-Mar-2016.pdf (accessed on 27 December 2020).
- United Nations Development Programme. NDC Global Outlook Report 2019. The Heat Is On. Taking Stock of Global Climate Ambition; United Nations General Assembly: New York, NY, USA, 2019; p. 5. Available online: https://www.undp.org/content/undp/en/home/librarypage/environment-energy/climate_change/ndc-global-outlook-report-2019.html (accessed on 27 December 2020).
- IPCC (The Intergovernmental Panel on Climate Change). Available online: https://www.ipcc.ch (accessed on 27 December 2020).
- IPCC. Global Warming of 1.5 °C; The Intergovernmental Panel on Climate Change: Geneva, Switzerland, 2019; Available online: https://www.ipcc.ch/sr15/ (accessed on 27 December 2020).
- United Nations. Adoption of the Paris Agreement. Decision 1/CP.21; United Nations: New York, NY, USA, 2015; p. 4. Available online: https://unfccc.int/process-and-meetings/conferences/past-conferences/paris-climate-change-conference-november-2015/cop-21/cop-21-decisions (accessed on 27 December 2020).
- United Nations Environment Programme. Emissions Gap Report 2019; United Nations Environment Programme: Nairobi, Kenya, 2019; Available online: https://www.unenvironment.org/resources/emissions-gap-report-2019 (accessed on 27 December 2020).
- United Nations, Department of Economic and Social Affairs, Population Division. World Population Prospects 2019: Highlights; ST/ESA/SER.A/423; United Nations, Department of Economic and Social Affairs, Population Division: New York, NY, USA, 2019; p. 5. Available online: https://population.un.org/wpp/Publications/ (accessed on 27 December 2020).
- World Economic Forum. Shaping the Future of Construction; World Economic Forum: Cologny, Switzerland, 2016; p. 5. Available online: http://www3.weforum.org/docs/WEF_Shaping_the_Future_of_Construction_full_report__.pdf (accessed on 27 December 2020).
- International Energy Agency. Energy Technology Perspectives 2017; IEA/OECD: Paris, France, 2017; Available online: https://webstore.iea.org/energy-technology-perspectives-2017 (accessed on 28 December 2020).
- EESI (Environmental and Energy Study Institute). Available online: https://www.eesi.org/briefings/view/042214recycling (accessed on 27 December 2020).
- Fischer, C.; Werge, M. EU as a Recycling Society. Present Recycling Levels of Municipal Waste and Construction & Demolition Waste in the EU; ETC/SCP 2/2009; European Topic Centre on Resource and Waste Management: Copenhagen, Danmark, 2009; p. 25. Available online: http://avfallnorge.web123.no/article_docs/EUgjenvinningsstudie.pdf (accessed on 27 December 2020).
- Tojo, N.; Fischer, C. Europe as a Recycling Society. European Recycling Policies in Relation to the Actual Recycling Achieved; ETC/SCP 2/2011; European Topic Centre on Sustainable Consumption and Production: Copenhagen, Danmark, 2011; pp. 19–21. Available online: http://waste-prevention.gr/waste/wp-content/uploads/2015/10/2011_Europe%20as%20a%20Recycling%20Society_EN.pdf (accessed on 27 December 2020).
- ISPRA. Rapporto Rifiuti Speciali 2017; Rapporti n. 265/2017; ISPRA—Settore Editoria: Roma, Italy, 2017.
- Mrugalska, B.; Wyrwicka, M.K. Towards Lean Production in Industry 4.0 Procedia Engineering. In Proceedings of the 7th International Conference on Engineering, Project, and Production Management, Bialystok, Poland, 21–23 September 2016; Volume 182, pp. 466–473. [Google Scholar] [CrossRef]
- Schwab, K. The Fourth Industrial Revolution; Currency: New York, NY, USA, 2017. [Google Scholar]
- Hannover Mess. Available online: https://www.hannovermesse.de/en/ (accessed on 28 December 2020).
- Internet World Stats. Available online: https://www.internetworldstats.com/stats.htm (accessed on 28 December 2020).
- Probst, L.; Lefebvre, V.; Martinez-Diaz, C.; Bohn, N.U.; PwC; Klitou, D.; Conrads, J.; CARSA. Digital Transformation Scoreboard 2018. EU Businesses Go Digital: Opportunities, Outcomes and Uptake; Publications Office of the European Union: Luxembourg, 2018; p. 7. Available online: https://ec.europa.eu/growth/tools-databases/dem/monitor/sites/default/files/Digital%20Transformation%20Scoreboard%202018_0.pdf (accessed on 28 December 2020).
- EURACTIV. Digitising the EU’s Construction Industry; Manifesto Report; EURACTIV: Brussels, Belgium, January–March 2019; p. 7. Available online: http://eurac.tv/9Q2S (accessed on 28 December 2020).
- World Economic Forum. Shaping the Future of Construction; World Economic Forum: Cologny, Switzerland, 2017; p. 9. Available online: http://www3.weforum.org/docs/WEF_Shaping_the_Future_of_Construction_Inspiring_Innovators_redefine_the_industry_2017.pdf (accessed on 28 December 2020).
- Publicly Available Specification. Specification for Information Management for the Capital/Delivery Phase of Construction Projects Using Building Information Modelling; PAS 1192-2:2013. Status: Withdrawn; British Standards Institution: London, UK, 2013. [Google Scholar]
- International Organization for Standardization. Organization and Digitization of Information about Buildings and Civil Engineering Works, including Building Information Modelling (BIM)—Information Management Using Building Information Modelling—Part 1: Concepts and Principles; ISO 19650-1:2018; International Organization for Standardization: Geneva, Switzerland, 2018. [Google Scholar]
- Sawhney, A.; Singhal, P. Drivers and Barriers to the Use of Building Information Modelling in India. Int. J. 3D Inf. Model. 2013, 2, 46–63. [Google Scholar] [CrossRef]
- Eastman, C.; Fisher, D.; Lafue, G.; Lividini, J.; Stoker, D.; Yessios, C. An Outline of the Building Description System; Research Report No. 50; Univerisity of Pittsburgh Carnegie-Mellon: Pittsburgh, PA, USA, 1974. [Google Scholar]
- Eastman, C.; Teicholz, P.; Sacks, R.; Liston, K. BIM Handbook: A Guide to Building Information Modeling for Owners, Managers, Designers, Engineers and Contractors, 2nd ed.; John Wiley & Sons Inc.: Hoboken, NJ, USA, 2011. [Google Scholar]
- Bew, M.; Richards, M. Bew-Richards BIM Maturity Model; BuildingSMART Construct IT Autumn Members Meeting: Brighton, UK, 2008. [Google Scholar]
- Simon, H.A. The New Science of Management Decision; Rev. ed.; Prentice-Hall: Englewood Cliffs, NJ, USA, 1977. [Google Scholar]
- Papalambros, P.Y.; Wilde, D.J. Principles of Optimal Design: Modeling and Computation, 2nd ed.; Cambridge University Press: Cambridge, UK; New York, NY, USA, 2000. [Google Scholar]
- Tzeng, G.-H.; Huang, J.-J. Multiple Attribute Decision Making: Methods and Applications, 1st ed.; CRC Press: New York, NY, USA, 2011. [Google Scholar]
- Hwang, C.-L.; Yoon, K. Multiple Attribute Decision Making; Springer: Berlin/Heidelberg, Germany, 1981. [Google Scholar]
- Ente Nazionale Italiano di Unificazione. Building and Civil Engineering Works—Digital Management of the Informative Processes—Part 1: Models, Documents and Informative Objects for Products and Processes; UNI 11337-1:2017; UNI: Roma, Italy, 2017. [Google Scholar]
- Autodesk, Inc. AutoCAD®. Available online: https://www.autodesk.com/products (accessed on 28 December 2020).
- BuildingSMART. Available online: https://www.buildingsmart.org/ (accessed on 28 December 2020).
- Graphisoft. Archicad®. Available online: https://graphisoft.com/it/solutions/products/archicad (accessed on 28 December 2020).
- Trimble Solutions Corporation. Tekla BIMsight®. Available online: https://www.tekla.com/products/tekla-bimsight/download (accessed on 28 December 2020).
- Nemetschek. Allplan®. Available online: https://www.allplan.com/it/ (accessed on 28 December 2020).
- Solibri Inc. Solibri®. Available online: https://www.solibri.com/ (accessed on 28 December 2020).
- KUBUS. BIMcollab®. Available online: https://www.bimcollab.com/en/products/bimcollab-cloud (accessed on 28 December 2020).
- Bentley System Inc. Synchro®. Available online: https://www.bentley.com/en/products (accessed on 28 December 2020).
- Assemble System®. Available online: https://assemblesystems.com/ (accessed on 28 December 2020).
- Autodesk, Inc. Green Building Studio®. Available online: https://gbs.autodesk.com/GBS/ (accessed on 28 December 2020).
- ACCA Software S.p.A. usBIM®. Available online: https://www.acca.it/bim-management-system (accessed on 28 December 2020).
- Allouhi, A.; El Fouih, Y.; Kousksou, T.; Jamil, A.; Zeraouli, Y.; Mourad, Y. Energy consumption and efficiency in buildings: Current status and future trends. J. Clean. Prod. 2015, 109, 118–130. [Google Scholar] [CrossRef]
- Foucquier, A.; Robert, S.; Suard, F.; Stéphan, L.; Jay, A. State of the art in building modelling and energy performances prediction: A review. Renew. Sustain. Energy Rev. 2013, 23, 272–288. [Google Scholar] [CrossRef]
- Shabani, A.; Zavalani, O. Predicting Building Energy Consumption using Engineering and Data Driven Approaches: A Review. Eur. J. Eng. Res. Sci. 2017, 2, 44–49. [Google Scholar] [CrossRef][Green Version]
- Attia, S.G.; Hamdy, M.; Carlucci, S.; Pagliano, L.; Bucking, S.; Hasan, A. Building performance optimization of net zero-energy buildings. In Modeling, Design, and Optimization of Net-Zero Energy Buildings; John Wiley & Sons Ltd.: Berlin, Germany, 2015; pp. 175–206. [Google Scholar] [CrossRef]
- Vite, C. Decision-making methods applied to regenerative process of existing buildings. Tema Technol. Eng. Mater. Archit. 2016, 2, 31–41. [Google Scholar] [CrossRef]
- Tian, Z.C.; Chen, W.Q.; Tang, P.; Wang, J.G.; Shi, X. Building Energy Optimization Tools and Their Applicability in Architectural Conceptual Design Stage. Energy Procedia. In Proceedings of the 6th International Building Physics Conference, IBPC, Torino, Italy, 14–17 June 2015; Volume 78, pp. 2572–2577. [Google Scholar] [CrossRef]
- Weytjens, L.; Verbeeck, G. Towards “architect-friendly” energy evaluation tools. In Proceedings of the 2010 Spring Simulation Multiconference, SpringSim’10, San Diego, CA, USA, 11–15 April 2010; Society for Computer Simulation International: San Diego, CA, USA, 2010; pp. 1–8. [Google Scholar] [CrossRef]
- Wenger, E. Communities of Practice: Learning, Meaning, and Identity; Cambridge University Press: New York, NY, USA, 1998. [Google Scholar] [CrossRef]
- Touloupaki, E.; Theodosiou, T. Optimization of Building Form to Minimize Energy Consumption through Parametric Modelling. Procedia Environ. Sci. 2017, 38, 509–514. [Google Scholar] [CrossRef]
- U.S. Department of Energy’s (DOE). EnergyPlusTM. Available online: https://energyplus.net/ (accessed on 28 December 2020).
- Thermal Energy System Specialists, LLC. TRNSYS. Available online: http://www.trnsys.com/ (accessed on 28 December 2020).
- Grasshopper. Available online: https://www.grasshopper3d.com/page/download-1 (accessed on 28 December 2020).
- Autodesk, Inc. Refinery. Available online: https://dynamobim.org/project-refinery-0-62-2-now-available/ (accessed on 28 December 2020).
- Deb, K.; Pratap, A.; Agarwal, S.; Meyarivan, T. A fast and elitist multiobjective genetic algorithm: NSGA-II. IEEE Trans. Evol. Comput. 2002, 6, 182–197. [Google Scholar] [CrossRef]









Publisher’s Note: MDPI stays neutral with regard to jurisdictional claims in published maps and institutional affiliations. |
© 2021 by the authors. Licensee MDPI, Basel, Switzerland. This article is an open access article distributed under the terms and conditions of the Creative Commons Attribution (CC BY) license (http://creativecommons.org/licenses/by/4.0/).
Share and Cite
Vite, C.; Morbiducci, R. Optimizing the Sustainable Aspects of the Design Process through Building Information Modeling. Sustainability 2021, 13, 3041. https://doi.org/10.3390/su13063041
Vite C, Morbiducci R. Optimizing the Sustainable Aspects of the Design Process through Building Information Modeling. Sustainability. 2021; 13(6):3041. https://doi.org/10.3390/su13063041
Chicago/Turabian StyleVite, Clara, and Renata Morbiducci. 2021. "Optimizing the Sustainable Aspects of the Design Process through Building Information Modeling" Sustainability 13, no. 6: 3041. https://doi.org/10.3390/su13063041
APA StyleVite, C., & Morbiducci, R. (2021). Optimizing the Sustainable Aspects of the Design Process through Building Information Modeling. Sustainability, 13(6), 3041. https://doi.org/10.3390/su13063041

