Structural Model to Determine the Factors That Affect the Quality of Emergency Teaching, According to the Perception of the Student of the First University Courses
Abstract
1. Introduction
2. Theoretical Modelling Proposal and Hypotheses
2.1. Teaching Plan
2.2. Material Resources
2.3. Interaction Processes
2.4. Affective–Emotional Component
3. Materials and Methods
3.1. Methodological Approach: Research Background
3.2. Data Collection and Sample
3.3. Measurements
- Organization and Planning (PL), which at the same time is composed by two sub-dimensions:
- -
- Clear and shared organization (CPL)
- -
- Workload (PLW)
- Interactions (IN):,which at the same time is composed by two sub-dimensions:
- -
- Active and on-time response (INR)
- -
- Interactions between equals and the educator (INE)
- Material Resources (MR)
- Emotional Affectation (EM)
- Quality of the online teaching in periods of confinement (QP).
4. Results.
4.1. Analysis of the Psychometric Properties of the Measurement Model
4.2. Analysis of the Structural Relationships and Contrast in the Hypotheses Proposed
5. Discussion
6. Conclusions, Limitations and Future Lines of Research
6.1. Conclusions
6.2. Limitations of the Investigation
6.3. Future Lines of Research
Author Contributions
Funding
Institutional Review Board Statement
Informed Consent Statement
Data Availability Statement
Acknowledgments
Conflicts of Interest
References
- World Health Organization. Coronavirus Disease 2019 (COVID-19). Available online: https://apps.who.int/iris/bitstream/handle/10665/331475/nCoVsitrep11Mar2020-eng.pdf (accessed on 1 December 2020).
- Wu, Z.; McGoogan, J.M. Characteristics of and Important Lessons from the Coronavirus Disease 2019 (COVID-19) Outbreak in China: Summary of a Report of 72314 Cases from the Chinese Center for Disease Control and Prevention. JAMA 2020, 323, 1239–1242. [Google Scholar] [CrossRef]
- Hodges, C.; Moore, S.; Lockee, B.; Trust, T.; Bond, A. The difference between emergency remote teaching and online learning. Educ. Rev. 2020, 27, 1–7. [Google Scholar]
- Dhawan, S. Online Learning: A Panacea in the Time of COVID-19 Crisis. J. Educ. Technol. Syst. 2020, 49, 5–22. [Google Scholar] [CrossRef]
- Ariño, A.; Llopis, R.; Martínez, M.; Pons, E.; Prades, A. Via Universitària: Accés, Condicions d’Aprenentatge, Expectatives i Retorns dels Estudis Universitaris (2017–2019), 1st ed.; Xarxa Vives d’Universitats: Barcelona, Spain, 2019. [Google Scholar]
- Fardoun, H.; González-González, C.; Collazos, C.A.; Yousef, M. Exploratory Study in Iberomaerica on the Teaching-Learning Process and Assessment Proposal in the Pandemic. Educ. Knowl. Soc. 2020, 21, 1–9. [Google Scholar]
- Rahmat, N.H. Innovation in education: Barriers and facilitating factors. Eur. J. Educ. Stud. 2020, 6, 55–66. [Google Scholar]
- Asiedu, M.A.; Anyigba, H.; Ofori, K.S.; Ampong, G.O.A.; Addae, J.A. Factors influencing innovation performance in higher education institutions. Learn. Organ. 2020, 27, 365–378. [Google Scholar] [CrossRef]
- López, E.P.; Atochero, A.V.; Rivero, S.C. Educación a distancia en tiempos de COVID-19: Análisis desde la perspectiva de los estudiantes universitarios. RIED Revista Iberoamericana de Educación a Distancia 2020, 24, 331–350. [Google Scholar] [CrossRef]
- Fernández, A.; Paricio, J.; Ibarra-Sáiz, M.S.; Rodríguez-Gómez, G. No Es Cuestión de Medios, Sino de Modelo: Escenarios de Reducción de la Presencialidad en la Enseñanza Universitaria; Red Estatal de Docencia Universitaria: Zaragoza, Spain, 2020. [Google Scholar]
- UNESCO-IESALC. COVID-19 y Educación Superior: De los Efectos Inmediatos al Día Después. Análisis de Impactos, Respuestas Políticas y Recomendaciones. 2020. Available online: http://www.iesalc.unesco.org/wp-content/uploads/2020/05/COVID-19-ES-130520.pdf (accessed on 3 December 2020).
- La Velle, L.; Newman, S.; Montgomery, C.; Hyatt, D. Initial teacher education in England and the Covid-19 pandemic: Challenges and opportunities. J. Educ. Teach. 2020, 46, 596–608. [Google Scholar] [CrossRef]
- Domínguez, M.; Rodríguez, N. Adaptación exprés a la actividad pedagógica no presencial durante la pandemia. CIVINEDU 2020, 1, 665–668. [Google Scholar]
- Álvarez-Álvarez, C.; García-Prieto, F.J. Brecha digital y nuevas formas académicas en la escuela rural española durante el confinamiento. Educar 2021, in press. [Google Scholar]
- Garcia-Marcos, C.J.; López-Vargas, O.; Cabero-Almenara, J. Autorregulación del aprendizaje en la Formación Profesional a Distancia: Efectos de la gestión del tiempo. Rev. Educ. Distancia 2020, 20, 1–21. [Google Scholar] [CrossRef]
- Hazim Torres, J.A.; Febles Rodríguez, J.P.; Febles Estrada, A. Estándares para evaluar la calidad de cursos virtuales en la Educación Superior. UCE Ciencia Revista de Postgrado 2019, 7. Available online: http://uceciencia.edu.do/index.php/OJS/article/view/154 (accessed on 14 December 2020).
- Sinclair, G.; McClaren, M.; Griffin, M.J. E-Learning and Beyond a Discussion Paper. Available online: http://citeseerx.ist.psu.edu/viewdoc/summary?doi=10.1.1.135.9118 (accessed on 30 November 2020).
- Cobo, C.; Pardo, H. Planeta Web 2.0. Inteligencia colectiva o medios fast food. Cuad. Pesqui. 2007, 39, 688–693. [Google Scholar]
- Redecker, C. Review of Learning 2.0 Practices: Study on the Impact of Web 2.0 Innovations on Education and Training in Europe. Available online: https://core.ac.uk/download/pdf/38614626.pdf (accessed on 14 December 2020).
- Ruhe, V.; Zumbo, B.D. Evaluation in Distance Education and E-Learning; The Guildford Press: New York, NY, USA, 2009. [Google Scholar]
- Pomares, J.; García Gómez, G.J.; Lorenzo, G.; Lledó, A.; Roig-Vila, R. Gestión de Calidad, Autoaprendizaje y Docencia Virtual en el Máster Universitario en Automática y Robótica; Ediciones Octaedro S.L.: Barcelona, Spain, 2017. [Google Scholar]
- Del-Arco, I.; Flores, Ò.; Silva, P. El desarrollo del modelo flipped classroom en la universidad: Impacto de su implementación desde la voz del estudiantado. Rev. Investig. Educ. 2019, 37, 451–469. [Google Scholar] [CrossRef]
- Camilloni, A.R.W.; Celman, S.; Litwin, E.; Palou de Maté, M.C. La Evaluación de los Aprendizajes en el Debate Didáctico Contemporáneo; Paidós: Buenos Aires, Argentina, 1998. [Google Scholar]
- Tobin, T.J. Best Practices for Administrative Evaluation of Online Faculty. Online J. Distance Learn. Adm. 2004, 7, 1–12. [Google Scholar]
- Constantino, G.D.; Llull, L. Evaluación y calidad en los programas y cursos online en la enseñanza superior. Eur. J. Res. Educ. Teach. 2015, 7, 225–233. [Google Scholar]
- Felten, P. Principles of good practice in SoTL. Teach. Learn. Inq. ISSOTL J. 2013, 1, 121–125. [Google Scholar] [CrossRef]
- Ramírez Garzón, M.I.; Montoya Vargas, J. La evaluación de la calidad de la docencia en la universidad: Una revisión de la literatura. REDU Rev. Docencia Univ. 2014, 12, 77–95. [Google Scholar] [CrossRef][Green Version]
- Fenstermacher, G.D.; Richardson, V. On Making Determinations of Quality in Teaching. Teach. Coll. Rec. 2005, 107, 186–213. [Google Scholar] [CrossRef]
- Yang, Y.; Cornelius, L.F. Students’ perceptions towards the quality of online education: A qualitative approach. Assoc. Educ. Commun. Technol. 2004, 1, 861–877. [Google Scholar]
- Smart, K.L.; Capel, J.J. Students’ perceptions of online learning: A comparative study. J. Inf. Technol. Educ. Res. 2006, 5, 201–219. [Google Scholar] [CrossRef]
- Rodríguez, M.C.; Ooms, A.; Montáñez, M. Students’ perceptions of online-learning quality given comfort, motivation, satisfaction, and experience. J. Interact. Online Learn. 2008, 7, 105–125. [Google Scholar]
- Lee, J.; Martin, L. Investigating Students’ Perceptions of Motivating Factors of Online Class Discussions. Int. Rev. Res. Open Distrib. Learn. 2017, 18, 148–172. [Google Scholar] [CrossRef]
- Guri-Rosenblit, S. E-Teaching in Higher Education: An Essential Prerequisite for E-Learning. J. New Approaches Educ. Res. 2018, 7, 93–97. [Google Scholar] [CrossRef]
- Almenara, J.C. Formación del profesorado universitario en TIC. Aplicación del método Delphi para la selección de los contenidos formativos. Educación XX1 2013, 17, 111–132. [Google Scholar] [CrossRef]
- Cabero, J.; Barroso, J. ICT teacher training: A view of the TPACK model /Formación del profesorado en TIC: Una visión del modelo TPACK. Cult. y Educac. 2016, 28, 633–663. [Google Scholar] [CrossRef]
- Santos, A.R.P.; Peña, O.C.; Camargo, C.A. Hacia la transformación de la práctica docente: Modelo espiral de competencias TICTACTEP. Pixel Bit Rev. Medios y Educac. 2017, 51, 37–51. [Google Scholar] [CrossRef]
- Comisión Europea. Digital Education Action Plan 2021–2027: Resetting Education and Training for the Digital Age. Available online: https://ec.europa.eu/education/sites/education/files/document-library-docs/deapcommunication-sept2020_en.pdf (accessed on 19 December 2020).
- Muñoz, L.V.A.; Cárdenas-Rodríguez, R.; Terrón-Caro, T. Introducción = Introduction. Rev. Humanid. 2017, 31, 13. [Google Scholar] [CrossRef]
- Prendes, M.P.; Martínez Sánchez, F.; Gutiérrez Porlán, I. Competencia digital: Una necesidad del profesorado universitario en el siglo XXI. RED Rev. Educ. Distancia 2017, 56, 1–22. [Google Scholar] [CrossRef]
- Montes, R.; Rodríguez-Pina, G.; González, M.; Gea, M. Enseñanza y Recursos de Aprendizaje Abiertos: Recomendaciones de Procedimientos Basados en Modelos de Calidad; Proceedings III Congreso Iberoamericano Sobre Calidad y Accesibilidad de la Formación Virtual, Alcalá de Henares, Spain, 25 April 2012; Bengochea, L., Hilera, J.R., Eds.; Universidad de Alcalá Ediciones: Alcalá de Henares, Spain, 2012; pp. 386–393. [Google Scholar]
- García-Planas, M.I.; Taberna, J. The transition from the classroom to non-classroom teaching at the UPC during the COVID-19 pandemic. Int. J. Educ. Res. Innov. 2020, 15, 177–187. [Google Scholar] [CrossRef]
- González-García, S.; Casadelvalle, I.; Urda, M.O.; Fortún, T.; Mezquía de Pedro, N.; Melón, R.G. Un reto en tiempos de pandemia para la educación médica en Cuba. Educ. Médica Super. 2020, 34, 1–13. [Google Scholar]
- Tejedor, S.; Cervi, L.; Tusa, F.; Parola, A. Educación en tiempos de pandemia: Reflexiones de alumnos y profesores sobre la enseñanza virtual universitaria en España, Italia y Ecuador. Rev. Lat. Comun. Soc. 2020, 78, 1–21. [Google Scholar] [CrossRef]
- Salinas, J. Modelos flexibles como respuesta de las universidades a la sociedad de la información. Acción Pedagógica 2002, 11, 4–13. [Google Scholar]
- Salinas, J. Teaching innovation and the use of ICT in university education. RUSC Univ. Knowl. Soc. J. 2004, 1, 1–16. [Google Scholar] [CrossRef][Green Version]
- Samaniego, G.; Marqués, L.; Gisbert, M. El profesorado universitario y el uso de Entornos Virtuales de aprendizaje. Campus Virtuales 2015, 4, 50–58. [Google Scholar]
- Maor, D.; Currie, J.K. The use of technology in postgraduate supervision pedagogy in two Australian universities. Int. J. Educ. Technol. High Educ. 2017, 14, 1. [Google Scholar] [CrossRef]
- Mercader, C.; Sallán, J.G. ¿Cómo utiliza el profesorado universitario las tecnologías digitales en sus aulas? REDU Rev. Docencia Univ. 2017, 15, 257–274. [Google Scholar] [CrossRef]
- Centeno, C.; Herrero, E. Factores de Éxito en el E-Learning. 2005. Available online: https://www.educaweb.com/noticia/2005/09/26/factores-exito-learning-678/ (accessed on 14 December 2020).
- Zapata, M. Sistemas de educación a distancia a través de redes. Unos rasgos para la propuesta de evaluación de la calidad. RED Rev. Educ. Distancia 2003, 9, 1–18. [Google Scholar]
- Vázquez-Cano, E.; Urrutia, M.L.; Parra-González, M.E.; Meneses, E.L. Analysis of Interpersonal Competences in the Use of ICT in the Spanish University Context. Sustainability 2020, 12, 476. [Google Scholar] [CrossRef]
- OCDE. TALIS 2018 Results (Volume I): Teachers and School Leaders as Lifelong Learners. Available online: http://www.oecd.org/education/talis-2018-results-volume-i-1d0bc92a-en.htm (accessed on 18 November 2020).
- Trigueros, R.; Navarro, N. La influencia del docente sobre la motivación, las estrategias de aprendizaje, pensamiento crítico de los estudiantes y rendimiento académico en el área de Educación Física. Psychol. Soc. Educ. 2019, 11, 137–150. Available online: http://ojs.ual.es/ojs/index.php/psye/article/view/2230 (accessed on 1 December 2020). [CrossRef]
- Azogue-Punina, J.G.; Barrera-Erreyes, H.M. La motivación intrínseca en el aprendizaje significativo. Polo del Conocimiento: Rev. Científico-Prof. 2020, 5, 99–116. [Google Scholar]
- Ruiz-Alfonso, Z.; León, J.; Santana-Vega, L.; González, C. Teaching Quality: Relationships between Students’ Motivation, Effort Regulation, Future Interest, and Connection Frequency. Psicología Educativa 2020, 27, 67–76. [Google Scholar] [CrossRef]
- Rosseel, Y. Lavaan: An R Package for Structural Equation Modeling and More. Version 0.5–12 (BETA). J. Stat. Softw. 2012, 48, 1–36. Available online: https://www.jstatsoft.org/article/view/v048i02 (accessed on 2 December 2020). [CrossRef]
- R Core Team. R: A Language and Environment for Statistical Computing; R Foundation for Statistical Computing: Vienna, Austria, 2018; Available online: https://www.R-project.org (accessed on 3 December 2020).
- Epskamp, S. semPlot: Unified Visualizations of Structural Equation Models. Struct. Equ. Model. Multidiscip. J. 2015, 22, 474–483. [Google Scholar] [CrossRef]
- Del Arco, I.; Silva, P.; Flores, O. University Teaching in Times of Confinement: The Light and Shadows of Compulsory Online Learning. Sustainability 2021, 13, 375. [Google Scholar] [CrossRef]
- Martín, B.R. Docencia Colaborativa Universitaria: Planificar, Gestionar y Evaluar con Entornos Virtuales de Aprendizaje; Ediciones de la Universidad Castilla la Mancha: Cuenca, Spain, 2020. [Google Scholar]
- Área Moreira, M. El diseño de cursos virtuales: Conceptos, enfoques y procesos pedagógicos. Educ. Tecnol. 2020, 3, 67–86. [Google Scholar]
- Mercader, C. Las Tecnologías Digitales en la Docencia Universitaria. Barreras Para su Integración. Ph.D. Thesis, Universidad Autónoma de Barcelona, Cerdanyola del Vallés, Barcelona, Spain, 2018. [Google Scholar]
- De Vries, S.; Van De Grift, W.J.; Jansen, E.P. How teachers’ beliefs about learning and teaching relate to their continuing professional development. Teach. Teach. 2013, 20, 338–357. [Google Scholar] [CrossRef]
- Mercader, C. Las resistencias del profesorado universitario a la utilización de las tecnologías digitales. Aula Abierta 2019, 48, 167–174. [Google Scholar] [CrossRef]
- García-Peñalvo, F.J. Modelo de referencia para la enseñanza no presencial en universidades presenciales. Campus Virtuales 2020, 9, 41–56. [Google Scholar]
- Grande, A. La necesaria actualización del Proyecto docente universitario. Rev. Investig. Innovación Educ. 2020, 1, 24–25. [Google Scholar]
- García, A. COVID-19 y educación a distancia digital: Preconfinamiento, confinamiento y postconfinamiento. RIED Rev. Iberomam. Educ. Distancia 2020, 24, 9–32. [Google Scholar]


| Latent Variables | Description | |
|---|---|---|
| PL | PLC |
|
| PLT |
| |
| IN | INR |
|
| INI |
| |
| MR |
| |
| EM |
| |
| QP |
| |
| ITEMS | “Alpha” Coeffi. | CI 95% | ||
|---|---|---|---|---|
| Lower Lim. | Upper Lim. | |||
| PL | 5 | 0.72 | 0.74 | 0.77 |
| IN | 4 | 0.73 | 0.76 | 0.79 |
| MR | 2 | 0.76 | 0.78 | 0.81 |
| EM | 5 | 0.79 | 0.77 | 0.82 |
| QP | 4 | 0.84 | 0.85 | 0.87 |
| RMSEA | SRMR | CFI | TLI | Chi2/gl |
|---|---|---|---|---|
| 0.075 (0.071–0.080) | 0.062 | 0.909 | 0.890 | 900.296 (p < 0.0001) |
| Latent Variables: | Estimation | Standard Error | z |
|---|---|---|---|
| QP | |||
| MR | 1.946 | 0.151 | 12.924 |
| IN | 0.898 | 0.036 | 24.981 |
| IN | |||
| EM | 0.142 | 0.034 | 4.217 |
| EM | |||
| PL | −0.259 | 0.035 | −7.29 |
| MR | −0.093 | 0.017 | −5.599 |
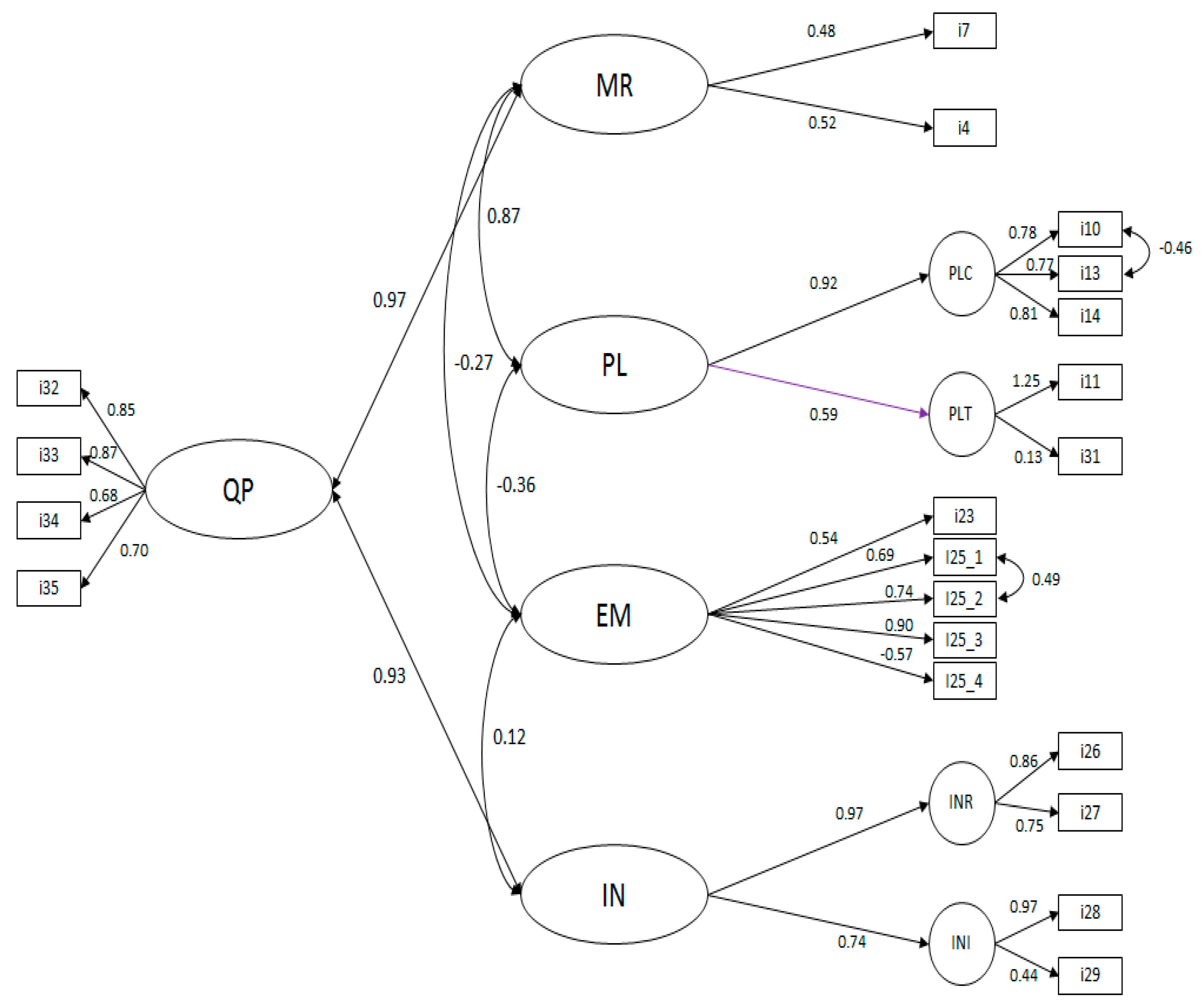
| Hypothesis | Structural Relationship | Coeff. | t-Value | Contrast |
|---|---|---|---|---|
| H1 | PL → QP | 0.08 | 3.71 | NS |
| H2 | MR → QP | 0.97 | 12.03 | S |
| H3 | IN → QP | 0.93 | 22.32 | S |
| H4 | EM → QP | 0.09 | 5.87 | NS |
| H4.1 | EM → PL | −0.36 | 8.21 | S |
| H4.2 | EM → IN | 0.12 | 6.65 | S |
| H4.3 | EM → MR | −0.27 | 13.21 | S |
Publisher’s Note: MDPI stays neutral with regard to jurisdictional claims in published maps and institutional affiliations. |
© 2021 by the authors. Licensee MDPI, Basel, Switzerland. This article is an open access article distributed under the terms and conditions of the Creative Commons Attribution (CC BY) license (http://creativecommons.org/licenses/by/4.0/).
Share and Cite
del Arco, I.; Flores, Ò.; Ramos-Pla, A. Structural Model to Determine the Factors That Affect the Quality of Emergency Teaching, According to the Perception of the Student of the First University Courses. Sustainability 2021, 13, 2945. https://doi.org/10.3390/su13052945
del Arco I, Flores Ò, Ramos-Pla A. Structural Model to Determine the Factors That Affect the Quality of Emergency Teaching, According to the Perception of the Student of the First University Courses. Sustainability. 2021; 13(5):2945. https://doi.org/10.3390/su13052945
Chicago/Turabian Styledel Arco, Isabel, Òscar Flores, and Anabel Ramos-Pla. 2021. "Structural Model to Determine the Factors That Affect the Quality of Emergency Teaching, According to the Perception of the Student of the First University Courses" Sustainability 13, no. 5: 2945. https://doi.org/10.3390/su13052945
APA Styledel Arco, I., Flores, Ò., & Ramos-Pla, A. (2021). Structural Model to Determine the Factors That Affect the Quality of Emergency Teaching, According to the Perception of the Student of the First University Courses. Sustainability, 13(5), 2945. https://doi.org/10.3390/su13052945
