Omni-Chanel Network Design towards Circular Economy under Inventory Share Policies
Abstract
1. Introduction
2. Literature Review
3. Materials and Methods
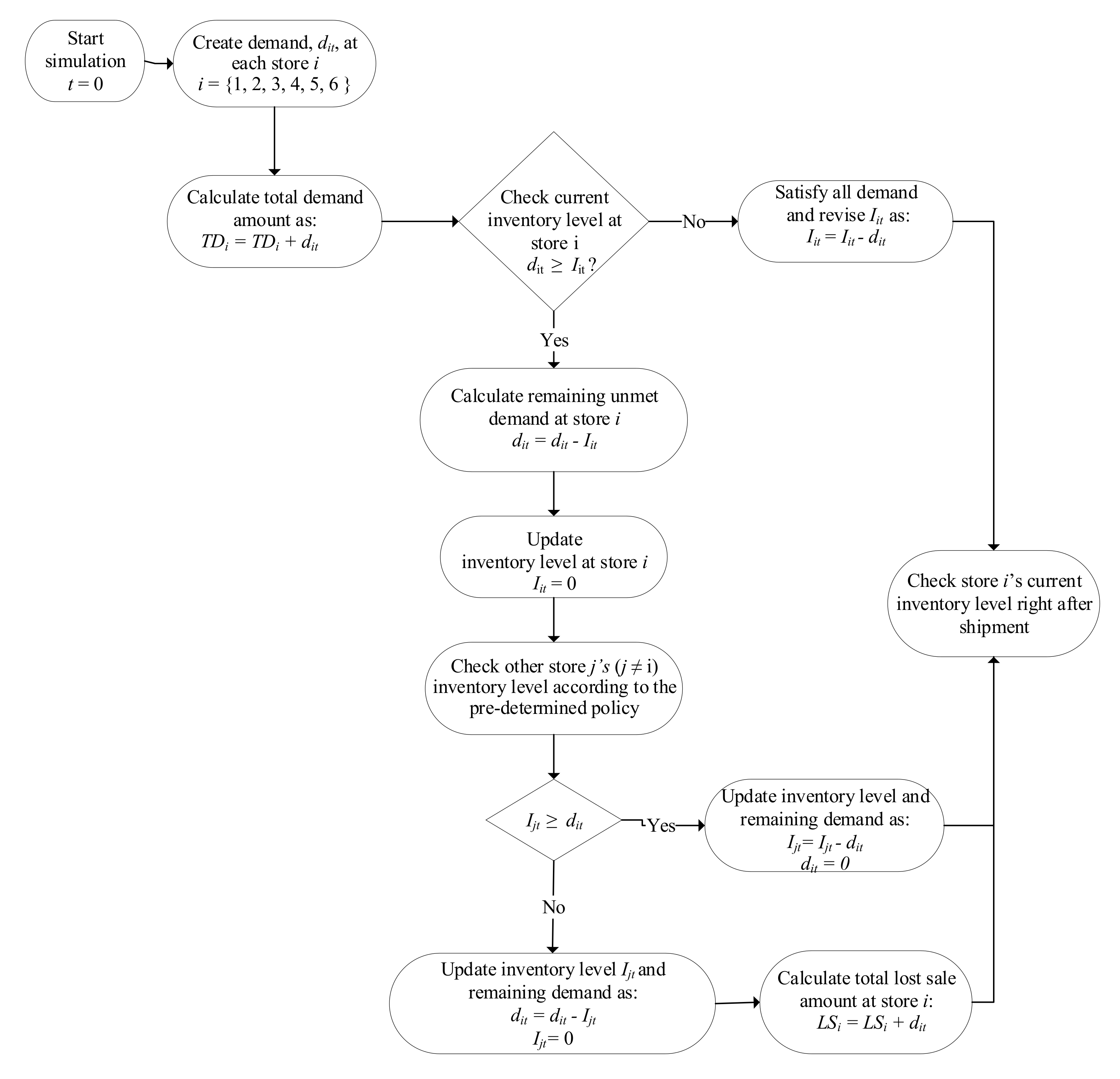
3.1. Problem Definition
3.2. Simulation Model Assumptions
- At the same echelon level, six stores, three of which belong to e-stores and three belonging to offline stores, are considered.
- There is a single type of product in the network.
- Demand amount distribution for each depot has a separate mean: Online 1 Normal (70, 20), Online 2 Normal (50, 20), Online 3 Normal (90, 20), Offline 1 Normal (35, 20), Offline 2 Normal (25, 20), and Offline 3 Normal (45, 20).
- The main depot supplies products with unlimited capacity.
- While calculating the amount of replenishment for depot i at time t, Qit, products on road are counted as on hand.
- The capacity of a truck sent from the main warehouse is 100 products. There is infinite numbers of trucks in the system.
- (s, S) levels are optimized separately for each store.
- Inter-arrival time for demands follows an exponential distribution with a mean of 24 h.
- Lead time from the main depot to any store is considered to have a uniform distribution with parameters (1, 2) days.
- The optimization procedure is aimed to have at least a 95% fill rate constraint. Here fill rate is the ratio of meeting demand from on hand.
- Simulation models are run for 365 days with ten independent replications.
- The warm-period is determined by the eye-ball technique as two months.
- Offline stores are assumed to have a maximum of 200 products capacity to carry.
- Total network cost is computed by considering ordering, transportation, holding, inventory share, and lost sale costs.
- CRN (Common Random Numbers) variance reduction technique is used to ensure that the random values in the simulation models are consistent across all models.
3.3. Notations Considered in the Simulation Models
- si:
- Re-order inventory level at store i, i = {1, 2, 3, 4, 5, 6}.
- Si:
- Up-to-level at store i, i = {1, 2, 3, 4, 5, 6}.
- k:
- Total number of stores in the network.
- dit:
- Incoming amount of demand at online/offline store i at time t, i = {1, 2, 3, 4, 5, 6}.
- CT:
- Truck capacity from the main depot (i.e., 100 products per truck).
- Iit:
- Current inventory level at store i, at time t.
- ISji:
- Inventory share cost per product from store j to i, j ≠ i, i = {1, 2, 3, 4, 5, 6}, j = {1, 2, 3, 4, 5, 6}.
- Ljit:
- The amount of products shared from store j to store i at time t.
- TC:
- Fixed truck cost for a single truck (i.e., $100 per truck).
- LSit:
- Lost sale amount at store i at time t, i = {1, 2, 3, 4, 5, 6}.
- Qit:
- Replenishment amount sent from main depot to store i, at time t, i = {1, 2, 3, 4, 5, 6}.
- TQc:
- Total ordering cost at the end of the simulation run.
- TTc:
- Total transportation cost at the end of the simulation run.
- TQ:
- Total replenishment amount from the main depot at the end of the simulation run.
- TLSC:
- Total lost sale cost at the end of the simulation run.
- TISC:
- Total inventory share cost at the end of the simulation run.
- THC:
- Total holding cost at the end of the simulation run.
- TDi:
- The total amount of demand arrived at store i, at the end of the simulation run.
- QRit:
- The amount of products on road from the main depot to store i, at time t, i = {1, 2, 3, 4, 5, 6}
- nit:
- Number of trucks sent from the main depot to store i, at time t (i.e., an integer).
- Co:
- Ordering cost per product from the main depot.
- LSc:
- Lost sale cost per product.
- It:
- The total amount of inventory in the network at time t.
- IAVG:
- Annual average inventory carried on hand.
- FLi:
- Fill rate for store i, i = {1, 2, 3, 4, 5, 6}.
- T:
- Simulation run time (i.e., 365 days).
3.4. Inventory Share Policies
3.4.1. Inventory Share Policy 1
3.4.2. Inventory Share Policy 2
3.4.3. Inventory Share Policy 3
3.4.4. Inventory Share Policy 4
3.4.5. Inventory Share Policy 5
3.4.6. Non-Inventory Share Policy 6
3.5. OptQuest Optimization
4. Results
5. Discussion
- With the increase of LSC, the reorder levels increase. This means that the network tends to carry more inventory.
- Lateral inventory share implementations mostly produce lower re-order levels for stores compared to non-lateral share policy.
- In general, it is observed that total holding cost increases as the LSC increases. This is probably because the system tries to reduce the possibility of lost sale condition by holding excess amounts of products in inventory.
- Policy 1&5 combination produces the best result among all policies. That combination focuses on the lateral share of stores having a high amount of inventories.
- With the increase of LSC, FL values tend to increase. This is probably because having lost sale in the system becomes much more expensive than carrying inventory in the network. So, by carrying more inventory, the FL tends to increase under high LSC levels.
6. Conclusions
Author Contributions
Funding
Institutional Review Board Statement
Informed Consent Statement
Data Availability Statement
Conflicts of Interest
References
- Verhoef, P.C.; Kannan, P.K.; Inman, J.J. From Multi-Channel Retailing to Omni-Channel Retailing. J. Retail. 2015, 91, 174–181. [Google Scholar] [CrossRef]
- Brynjolfsson, E.; Hu, Y.J.; Rahman, M.S. Competing in the Age of Omnichannel Retailing. MIT Sloan Manag. Rev. 2013, 54, 23–29. [Google Scholar]
- Piotrowicz, W.; Cuthbertson, R. Introduction to the Special Issue Information Technology in Retail: Toward Omnichannel Retailing. Int. J. Electron. Commer. 2014, 18, 5–16. [Google Scholar] [CrossRef]
- World Trade Organization. E-Commerce, Trade and the Covid-19 Pandemic. Available online: https://www.wto.org/english/tratop_e/covid19_e/ecommerce_report_e.pdf (accessed on 20 February 2021).
- Beck, N.; Rygl, D. Categorization of multiple channel retailing in Multi-, Cross-, and Omni-Channel Retailing for retailers and retailing. J. Retail. Consum. Serv. 2015, 27, 170–178. [Google Scholar] [CrossRef]
- Wisner, J.D. A Structural Equation Model of Supply Chain Management Strategies and Firm Performance. J. Bus. Logist. 2011, 24, 1–26. [Google Scholar] [CrossRef]
- Mangal, D.; Chandna, P. Inventory Control in Supply Chain through Lateral Transshipment—A Case Study in Indian Industry. Int. J. Eng. Sci. 2009, 3, 443–457. [Google Scholar]
- Belgasmi, N.; Ben Said, L.; Ghédira, K. Evolutionary multiobjective optimization of the multi-location transshipment problem. Oper. Res. 2008, 8, 167–183. [Google Scholar] [CrossRef][Green Version]
- Ekren, B.Y.; Heragu, S. Simulation based optimization of multi-location transshipment problem with capacitated transportation. In Proceedings of the Winter Simulation Conference, Miami, FL, USA, 7–10 December 2008; IEEE: Danves, MA, USA, 2008; pp. 2632–2638. [Google Scholar]
- Geissdoerfer, M.; Savaget, P.; Bocken, N.M.P.; Hultink, E.J. The Circular Economy—A new sustainability paradigm? J. Clean. Prod. 2017, 143, 757–768. [Google Scholar] [CrossRef]
- Zink, T.; Geyer, R. Circular Economy Rebound. J. Ind. Ecol. 2017, 21, 593–602. [Google Scholar] [CrossRef]
- Haupt, M.; Vadenbo, C.; Hellweg, S. Do We Have the Right Performance Indicators for the Circular Economy? Insight into the Swiss Waste Management System. J. Ind. Ecol. 2016, 21, 615–627. [Google Scholar] [CrossRef]
- Blomsma, F.; Brennan, G. The Emergence of Circular Economy: A New Framing Around Prolonging Resource Productivity. J. Ind. Ecol. 2017, 21, 603–614. [Google Scholar] [CrossRef]
- Pagoropoulos, A.; Pigosso, D.C.A.; McAloone, T.C. The Emergent Role of Digital Technologies in the Circular Economy: A Review. Procedia CIRP 2017, 64, 19–24. [Google Scholar] [CrossRef]
- Rigby, D. The Future of Shopping. Harvard Business Review. Available online: https://hbr.org/2011/12/the-future-of-shopping (accessed on 1 March 2021).
- Frazer, M.; Stiehler, B. Omnıchannel retaılıng: The mergıng of the onlıne and off-lıne envıronment. In Proceedings of the Global Conference on Business and Finance, Honolulu, HI, USA, 6–9 January 2014; pp. 655–657. [Google Scholar]
- Rangaswamy, A.; Van Bruggen, G.H. Opportunities and challenges in multichannel marketing: An introduction to the special issue. J. Interact. Mark. 2005, 19, 5–11. [Google Scholar] [CrossRef]
- Lazaris, C.; Vrechopoulos, A. From multichannel to “omnichannel” retailing: Review of the literature and calls for research. In Proceedings of the 2nd International Conference on Contemporary Marketing Issues, Athens, Greece, 18–20 June 2014. [Google Scholar] [CrossRef]
- Yadav, V.S.; Tripathi, S.; Singh, A.R. Exploring omnichannel and network design in omni environment. Cogent Eng. 2017, 4, 1–16. [Google Scholar] [CrossRef]
- Lee, Y.H.; Jung, J.W.; Jeon, Y.S. An effective lateral transshipment policy to improve service level in the supply chain. Int. J. Prod. Econ. 2007, 106, 115–126. [Google Scholar] [CrossRef]
- Ekren, B.Y.; Arslan, B. Simulation-based lateral transshipment policy optimization for s, S inventory control problem in a single-echelon supply chain network. Int. J. Optim. Control. Theor. Appl. 2019, 10, 9–16. [Google Scholar] [CrossRef]
- Herer, Y.; Tzur, M.; Yücesan, E. The Multilocation Transshipment Problem. IIE Transactions 2006, 38, 185–200. [Google Scholar] [CrossRef]
- Ekren, B.Y.; Ornek, M.A. Determining optimum (s, S) levels of floor stock items in a paint production environment. Simul. Model. Pract Theory 2015, 57, 133–141. [Google Scholar] [CrossRef]
- Ekren, B.Y.; Ornek, M.A. Simulation-based inventory control in a chemical industry. In Industrial Engineering Applications in Emerging Countries, 1st ed.; Sabuncuoglu, I., Kara, B.Y., Bidanda, B., Eds.; CRC Press: Boca Raton, FL, USA, 2015. [Google Scholar]
- Glazebrook, K.; Paterson, C.; Rauscher, S.; Archibald, T. Benefits of Hybrid Lateral Transshipments in Multi-Item Inventory Systems under Periodic Replenishment. Prod. Oper. Manag. 2014, 24, 311–324. [Google Scholar] [CrossRef]
- Zhao, F.; Wu, D.; Liang, L.; Dolgui, A. Lateral inventory transshipment problem in online-to-offline supply chain. Int. J. Prod. Res. 2015, 54, 1951–1963. [Google Scholar] [CrossRef]
- İzmirli, D.; Ekren, B.; Kumar, V. Inventory Share Policy Designs for a Sustainable Omni-Chanel E-Commerce Network. Sustainability 2020, 12, 10022. [Google Scholar] [CrossRef]
- Korhonen, J.; Honkasalo, A.; Seppälä, J. Circular Economy: The Concept and its Limitations. Ecol. Econ. 2018, 143, 37–46. [Google Scholar] [CrossRef]
- Govindan, K.; Hasanagic, M. A systematic review on drivers, barriers, and practices towards circular economy: A supply chain perspective. Int. J. Prod. Res. 2018, 56, 278–311. [Google Scholar] [CrossRef]
- Genovese, A.; Acquaye, A.A.; Figueroa, A.; Koh, S.C.L. Sustainable supply chain management and the transition towards a circular economy: Evidence and some applications. Omega 2017, 66, 344–357. [Google Scholar] [CrossRef]
- Soysal, M.; Bloemhof-Ruwaard, J.M.; van der Vorst, J.G.A.J. Modelling food logistics networks with emission considerations: The case of an international beef supply chain. Int. J. Prod. Econ. 2014, 152, 57–70. [Google Scholar] [CrossRef]
- Abad-Segura, E.; De La Fuente, A.B.; González-Zamar, M.-D.; Belmonte-Ureña, L.J. Effects of Circular Economy Policies on the Environment and Sustainable Growth: Worldwide Research. Sustainability 2020, 12, 5792. [Google Scholar] [CrossRef]
- Milios, L. Towards a Circular Economy Taxation Framework: Expectations and Challenges of Implementation. Circ. Econ. Sustain. 2021, 1–22. [Google Scholar]
- Windapo, A.O.; Moghayedi, A. Adoption of smart technologies and circular economy performance of buildings. Built Environ. Proj. Asset Manag. 2020, 10, 585–601. [Google Scholar] [CrossRef]
- Nakandala, D.; Lau, H.; Shum, P.K.C. A lateral transshipment model for perishable inventory management. Int. J. Prod. Res. 2017, 55, 5341–5354. [Google Scholar] [CrossRef]
- Ekren, B.Y.; Eroğlu, E.; Kazançoğlu, Y.; Kumar, V. Lateral inventory share based business model for IoT enabled sustainable food supply chain network. In Proceedings of the 5th NA International Conference on Industrial Engineering and Operations Management, IEOM Society, Detroit, MI, USA, 9–11 August 2020; pp. 44–54. [Google Scholar]
- Ekren, B.Y.; Mangla, S.K.; Turhanlar, E.E.; Kazancoglu, Y.; Li, G. Lateral inventory share-based models for IoT-enabled E-commerce sustainable food supply networks. Comput. Oper. Res. 2021, 130, 105237. [Google Scholar] [CrossRef]
- Jose, R.; Panigrahi, S.K.; Patil, R.A.; Fernando, Y.; Ramakrishna, S. Artificial Intelligence-Driven Circular Economy as a Key Enabler for Sustainable Energy Management. Mater. Circ. Econ. 2020, 2, 1–7. [Google Scholar] [CrossRef]
- Kleijnen, J.P.C.; Wan, J. Optimization of simulated systems: OptQuest and alternatives. Simul. Model. Pract. Theory 2007, 15, 354–362. [Google Scholar] [CrossRef]














| Online Depot 1 | Online Depot 2 | Online Depot 3 | Offline Depot 1 | Offline Depot 2 | Offline Depot 3 | |
|---|---|---|---|---|---|---|
| Policy | (s1, S1) | (s2, S2) | (s3, S3) | (s4, S4) | (s5, S5) | (s6, S6) |
| 1 & 4 | (134, 370) | (69, 214) | (142, 390) | (105, 168) | (90, 176) | (106, 180) |
| 2 & 4 | (116, 353) | (87, 295) | (115, 401) | (108, 176) | (98, 160) | (108, 178) |
| 3 & 4 | (121, 334) | (65, 283) | (200, 464) | (115, 174) | (69, 144) | (138, 191) |
| 1 & 5 | (70, 299) | (102, 248) | (170, 334) | (92, 166) | (77, 131) | (68, 198) |
| 2 & 5 | (120, 307) | (106, 341) | (108, 376) | (101, 169) | (86, 163) | (105, 157) |
| 3 & 5 | (110, 365) | (86, 257) | (155, 468) | (101, 185) | (84, 156) | (103, 178) |
| 6 | (253, 355) | (200, 292) | (299, 430) | (130, 174) | (127, 181) | (147, 188) |
| Online Depot 1 | Online Depot 2 | Online Depot 3 | Offline Depot 1 | Offline Depot 2 | Offline Depot 3 | |
|---|---|---|---|---|---|---|
| Policy | (s1, S1) | (s2, S2) | (s3, S3) | (s4, S4) | (s5, S5) | (s6, S6) |
| 1 & 4 | (114, 388) | (100, 284) | (122, 415) | (99, 172) | (90, 153) | (120, 199) |
| 2 & 4 | (105, 345) | (133, 377) | (138, 395) | (102, 169) | (91, 163) | (114, 185) |
| 3 & 4 | (136, 382) | (40, 227) | (203, 522) | (139, 197) | (59, 116) | (114, 173) |
| 1 & 5 | (132, 291) | (114, 255) | (150, 388) | (94, 153) | (84, 156) | (125, 184) |
| 2 & 5 | (91, 334) | (97, 350) | (141, 384) | (100, 171) | (70, 136) | (125, 191) |
| 3 & 5 | (155, 360) | (108, 254) | (229, 472) | (95, 175) | (80, 155) | (101, 190) |
| 6 | (274, 359) | (250, 315) | (311, 427) | (128, 175) | (135, 173) | (150, 192) |
| Online Depot 1 | Online Depot 2 | Online Depot 3 | Offline Depot 1 | Offline Depot 2 | Offline Depot 3 | |
|---|---|---|---|---|---|---|
| Policy | (s1, S1) | (s2, S2) | (s3, S3) | (s4, S4) | (s5, S5) | (s6, S6) |
| 1 & 4 | (177, 356) | (128, 271) | (152, 419) | (110, 173) | (109, 181) | (123, 188) |
| 2 & 4 | (145, 441) | (77, 328) | (171, 435) | (125, 183) | (99, 164) | (122, 181) |
| 3 & 4 | (158, 415) | (148, 293) | (211, 463) | (100, 171) | (115, 188) | (139, 196) |
| 1 & 5 | (138, 393) | (137, 275) | (142, 363) | (108, 170) | (123, 193) | (144, 199) |
| 2 & 5 | (100, 367) | (110, 397) | (167, 419) | (121, 193) | (89, 162) | (122, 172) |
| 3 & 5 | (146, 392) | (81, 339) | (224, 477) | (77, 140) | (101, 172) | (141, 197) |
| 6 | (285, 404) | (250, 371) | (314, 469) | (131, 198) | (145, 168) | (148, 197) |
| Policy | Total Lost Sale Cost | Total Transportation Cost | Total Holding Cost | Total Inventory Share Cost | Total Ordering Cost | Total Cost |
|---|---|---|---|---|---|---|
| 1 & 4 | 17,2802950.8 | 140,4102624.4 | 141,8202209.7 | 19,6491612.3 | 167,4303293.9 | 486,5907113.9 |
| 2 & 4 | 19,5862207.8 | 141,1802968.5 | 151,1902181.5 | 17,5231118.4 | 167,8503602.8 | 497,3303602.8 |
| 3 & 4 | 23,0062589.7 | 144,4402434.4 | 155,4202595.6 | 16,2741379.4 | 169,8602967.2 | 509,0006539.3 |
| 1 & 5 | 15,4351444.3 | 140,7702606.2 | 122,1601766.2 | 28,8801448.9 | 168,4703097.7 | 475,7205963.2 |
| 2 & 5 | 18,3272412.5 | 141,2202536.5 | 143,8401652.7 | 21,4461168.6 | 167,4002847.3 | 492,2302847.3 |
| 3 & 5 | 20,0421891.4 | 139,4703231.3 | 152,6703651.9 | 20,1071337.9 | 167,8403651.9 | 500,1306637.7 |
| 6 | 28,3563047.6 | 159,0002850.8 | 215,5702412.9 | 0 | 166,9003214.9 | 569,8305862.1 |
| Policy | Total Lost Sale Cost | Total Transportation Cost | Total Holding Cost | Total Inventory Share Cost | Total Ordering Cost | Total Cost |
|---|---|---|---|---|---|---|
| 1 & 4 | 29,2213083.6 | 141.5702854.6 | 156,5002192.9 | 17,6361134.8 | 167,9603350.3 | 512.8807447.9 |
| 2 & 4 | 38,5774417.8 | 137,8102293.8 | 158,9702012.8 | 16,0671225.4 | 167,4402779.2 | 518.8607827.5 |
| 3 & 4 | 36,9481851.2 | 140,5402976.3 | 161,4002105.6 | 15,674920.05 | 167,010s3681.0 | 521,5706074.8 |
| 1 & 5 | 21,9763148.9 | 144,5403262.6 | 136,0302197.1 | 22,9361639.8 | 170,0403665.8 | 495,5207775.0 |
| 2 & 5 | 27,0222140.3 | 139,5902471.1 | 147,1001949.6 | 20,8391476.8 | 169,2503233.5 | 503,8005761.9 |
| 3 & 5 | 28,0743680.1 | 144,5402977.1 | 159,7202431.7 | 16,0341315.1 | 169,7903523.3 | 518,1607667.1 |
| 6 | 53,1316222.0 | 161,4902879.1 | 227,9102575.6 | 0 | 167,4702575.6 | 610,0008469.3 |
| Policy | Total Lost Sale Cost | Total Transportation Cost | Total Holding Cost | Total Inventory Share Cost | Total Ordering Cost | Total Cost |
|---|---|---|---|---|---|---|
| 1 & 4 | 41,5765195.3 | 143,5802538.4 | 162,2002432.8 | 15,2341130.0 | 170,4903253.9 | 533,0807668.3 |
| 2 & 4 | 49,0864256.1 | 141,2002800.1 | 173,6202052.8 | 14,1611312.2 | 170,2503586.2 | 548,3208717.6 |
| 3 & 4 | 50,20010,586.0 | 140,9401995.2 | 182,0402128.6 | 10,2831057.8 | 170,0602710.0 | 553,53012.949.0 |
| 1 & 5 | 25,4305172.7 | 144,8103359.5 | 162,2702277.3 | 17,7241543.9 | 171,8904179.6 | 522,1308956.2 |
| 2 & 5 | 39,9307014.1 | 142,4302772.2 | 169,3902037.4 | 16,796618.23 | 170,0003177.4 | 538,55011,185.0 |
| 3 & 5 | 41,6547692.9 | 141,2803756.3 | 171,8303029.3 | 14,6471137.3 | 171,3304703.5 | 540,74012,726.0 |
| 6 | 83,6688498.9 | 159,5602849.5 | 247,4702445.9 | 0 | 169,0803231.0 | 659,78011,054.0 |
| Policy | Lateral Inventory Share Frequency | Amount of Product Shared by Lateral Inventory Share | Total Lost Sale Amount | Frequency of Orders Given to the Main Depot | Total Number of Trucks Sent from the Main Depot | |
|---|---|---|---|---|---|---|
| 1 & 4 | 478.1031.546 | 18,1271417.0 | 3456.1590.17 | 839.1017.461 | 1404.126.244 | 0.970040.00485 |
| 2 & 4 | 419.4020.838 | 15,885987.49 | 3917.3441.57 | 841.8017.242 | 1411.829.625 | 0.966220.00320 |
| 3 & 4 | 458.7038.613 | 15,73113.882 | 4601.2517.95 | 846.0013.882 | 1444.424.344 | 0.960710.00388 |
| 1 & 5 | 644.4029.487 | 24,5401112.4 | 3087.1288.97 | 850.1015.723 | 1407.726.062 | 0.973270.00224 |
| 2 & 5 | 493.30 28.606 | 17,905964.74 | 3665.5482.50 | 868.6016.921 | 1412.225.365 | 0.968810.00385 |
| 3 & 5 | 512.6035.872 | 18,1871287.2 | 4008.5378.29 | 771.8017.462 | 1394.7 32.313 | 0.965110.00310 |
| 6 | 0 | 0 | 5671.3609.52 | 1215.526.143 | 1590.028.508 | 0.951570.00476 |
| Policy | Lateral Inventory Share Frequency | Amount of Product Shared by Lateral Inventory Share | Total Lost Sale Amount | Frequency of Orders Given to the Main Depot | Total Number of Trucks Sent from the Main Depot | |
|---|---|---|---|---|---|---|
| 1 & 4 | 417.5023.650 | 16,343997.36 | 2922.1308.36 | 801.3012.657 | 1415.728.546 | 0.974620.00236 |
| 2 & 4 | 338.5023.279 | 14,43118.826 | 3857.7441.78 | 807.6016.826 | 1378.1 22.938 | 0.966640.00344 |
| 3 & 4 | 475.7025.981 | 15,446949.43 | 3694.8185.12 | 862.3014.894 | 1405.4 29.763 | 0.967730.00163 |
| 1 & 5 | 528.1028.765 | 19,7641425.9 | 2196.6314.89 | 958.7015.902 | 1445.432.626 | 0.981000.00256 |
| 2 & 5 | 476.7029.950 | 17,4691246.5 | 2702.2214.03 | 822.0015.061 | 1395.924.711 | 0.976600.00181 |
| 3 & 5 | 432.7029.450 | 13,8821147.8 | 2807.4368.01 | 799.5015.271 | 1445.429.771 | 0.975720.00297 |
| 6 | 0 | 0 | 5313.1622.20 | 1344.825.807 | 1614.928.791 | 0.954660.00473 |
| Policy | Lateral Inventory Share Frequency | Amount of Product Shared by Lateral Inventory Share | Total Lost Sale Amount | Frequency of Orders Given to the Main Depot | Total Number of Trucks Sent from the Main Depot | |
|---|---|---|---|---|---|---|
| 1 & 4 | 361.1023.816 | 14,149962.23 | 2078.8259.79 | 912.9017.019 | 1435.825.854 | 0.982070.00211 |
| 2 & 4 | 345.1024.603 | 12,8431118.6 | 2454.3212.80 | 857.7014.886 | 1412.02309.8 | 0.978840.00165 |
| 3 & 4 | 291.6025.863 | 98501118.4 | 2510.0529.30 | 873.4016.273 | 1409.419.952 | 0.978340.00426 |
| 1 & 5 | 400.8027.491 | 16,0811338.5 | 1271.5258.63 | 947.1019.50 | 1448.133.595 | 0.989020.00226 |
| 2 & 5 | 377.5015.610 | 14,019482.82 | 1996.5350.70 | 846.7018.208 | 1424.327.722 | 0.983050.00272 |
| 3 & 5 | 390.3027.578 | 12,3691024.4 | 2082.7398.14 | 844.0017.592 | 1412.837.563 | 0.982110.00311 |
| 6 | 0 | 0 | 5671.3424.94 | 1189.923.820 | 1595.628.495 | 0.951570.00326 |
Publisher’s Note: MDPI stays neutral with regard to jurisdictional claims in published maps and institutional affiliations. |
© 2021 by the authors. Licensee MDPI, Basel, Switzerland. This article is an open access article distributed under the terms and conditions of the Creative Commons Attribution (CC BY) license (http://creativecommons.org/licenses/by/4.0/).
Share and Cite
İzmirli, D.; Ekren, B.Y.; Kumar, V.; Pongsakornrungsilp, S. Omni-Chanel Network Design towards Circular Economy under Inventory Share Policies. Sustainability 2021, 13, 2875. https://doi.org/10.3390/su13052875
İzmirli D, Ekren BY, Kumar V, Pongsakornrungsilp S. Omni-Chanel Network Design towards Circular Economy under Inventory Share Policies. Sustainability. 2021; 13(5):2875. https://doi.org/10.3390/su13052875
Chicago/Turabian Styleİzmirli, Damla, Banu Y. Ekren, Vikas Kumar, and Siwarit Pongsakornrungsilp. 2021. "Omni-Chanel Network Design towards Circular Economy under Inventory Share Policies" Sustainability 13, no. 5: 2875. https://doi.org/10.3390/su13052875
APA Styleİzmirli, D., Ekren, B. Y., Kumar, V., & Pongsakornrungsilp, S. (2021). Omni-Chanel Network Design towards Circular Economy under Inventory Share Policies. Sustainability, 13(5), 2875. https://doi.org/10.3390/su13052875

