Application of Design-Based Learning and Outcome-Based Education in Basic Industrial Engineering Teaching: A New Teaching Method
Abstract
:1. Introduction
2. Industrial Engineering Course-Design-Based Learning Education
2.1. Traditional Teaching Methods of Basic Industrial Engineering
2.2. Characteristics of Industrial Engineering Courses
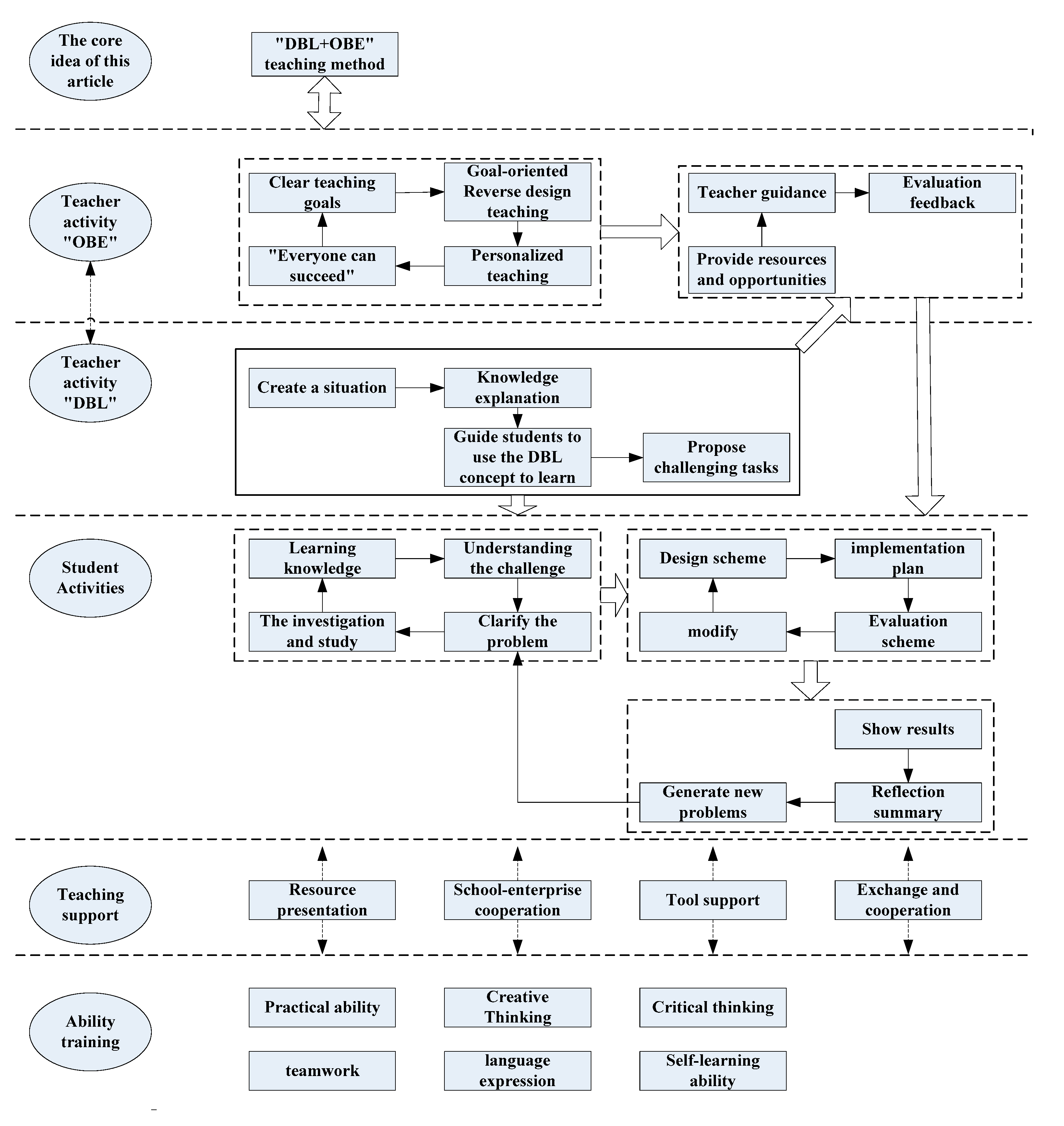
2.3. Industrial Engineering Course Teaching Based on Design-Based Learning and Outcome-Based Education
2.3.1. Teachers Activities (Outcome-Based Education)
2.3.2. Teachers Activities (Design-Based Learning)
2.3.3. Students Activities
- (1)
- To learn knowledge. Students should have an overall grasp of the knowledge of the course and make clear the key and difficult points of the course.
- (2)
- To understand the challenge. Students should understand the challenge task issued by teachers, contact their original knowledge system, and make clear what they need to do.
- (3)
- To make clear what the problems are. Students should make clear the problems that must be solved to complete the challenging tasks, combine the existing resource conditions, and conceive of their own “how to do” process.
- (4)
- To investigate and research, through the problem analysis, students have a direct demand for knowledge and skills, and conduct related investigations and studies on the required knowledge, skills, and information to obtain solutions to problems.
- (5)
- To design a plan. The team members use their knowledge and experience to design a feasible and creative plan according to the teacher’s requirements.
- (6)
- To implement the plan. After the scheme design is completed, the scheme is implemented.
- (7)
- To modify the plan. In the process of implementing the plan, students should record the shortcomings of the plan and pay attention to whether the plan meets the requirements of the teachers and whether the plan is feasible.
- (8)
- To show the results. Teachers organize for students to evaluate and exchange their works. Groups learn from each other and share their own experience. At the same time, teachers should comment on and guide students’ works.
- (9)
- To reflect and summarize. Teachers guide students to reflect on their gains in knowledge and skills, and also guide students to reflect and summarize the learning process, learning attitude, learning experience, and learning methods [42].
- (10)
- To create new problems. Based on the feedback from teachers, mutual communication between students and self-reflection, students rethink schemes, generate new problems, and think through whether the schemes can be improved to produce greater effects. According to the results of the discussion, teachers reestablish the evaluation criteria, which brings new challenges. Students understand the challenge again, enter the cycle of inquiry, and iterate the design until they get a satisfactory solution.
2.3.4. Teaching Environment
3. Research on the Impact of Design-Based Learning Education and Outcome-Based Education in Industrial Engineering
- (a)
- Students going to the site to obtain relevant sheet metal packaging and turnover protection status. Figure 3 shows the photos collected by students on site. It can be seen from the on-site pictures that the parts are placed at random and easy to scratch during transportation, and it is not easy to count the quantity.
- (b)
- Analyzing the key factors that cause problems with the existing packaging and turnover protection. Figure 4 shows the analysis conducted by the students using the fishbone diagram; the red boxes are the main factors. The students analyzed the reasons for the nonstandard packaging of sheet metal parts from five aspects of humans, machines, materials, methods, and the environment, and obtained the key factors leading to the packaging problems, which provided the direction for improving the design of the scheme.
- (c)
- Students designing solutions to improve existing problems.
4. Teaching Case Design
4.1. Teaching Design
4.2. Data Collection
5. Results and Discussion
5.1. Results
5.2. Discussion
6. Conclusions
Author Contributions
Funding
Institutional Review Board Statement
Informed Consent Statement
Data Availability Statement
Conflicts of Interest
Appendix A
| Interview Direction | Questions | Participants |
|---|---|---|
| Design-Based Learning | 1. Is the classroom experience of design-based learning better than traditional courses? | Teachers, experimental class students, control class students |
| 2. What aspects are better than traditional courses? (Please select four items and below) | Teachers, experimental class students | |
| A. Students’ classroom enthusiasm | ||
| B. Student classroom participation | ||
| C. The degree of teacher-student interaction | ||
| D. Classroom atmosphere | ||
| E. Teacher’s attractiveness | ||
| F. Students’ acceptance of knowledge | ||
| 3. What abilities have been significantly improved by the teaching of design-based learning? | Teachers, experimental class students | |
| A. Self-learning ability | ||
| B. Ability to solve problems | ||
| C. Communication and cooperation ability | ||
| D. Creative thinking ability | ||
| E. Practical ability | ||
| F. Critical thinking skills | ||
| 4. What is the obvious difference between using design-based learning teaching and traditional teaching? | Teachers | |
| Outcome-Based Education | 5. Is the application of outcome-based education concepts better than traditional courses? | Teachers, experimental class students, control class students |
| 6. Compared with traditional classrooms, what are the obvious changes in teachers’ teaching and students’ learning methods? (Please select four items and below) | Teachers, experimental class students, control class students | |
| A. Students have the courage to express their opinions | ||
| B. Language organization and expression ability | ||
| C. Student confidence in classroom | ||
| D. Students’ initiative to find resources to solve problems | ||
| E. Teachers-students relationship | ||
| F. Teachers’ teaching initiative | ||
| 7. Did you achieve the goal set at the beginning of the course? | Experimental class students | |
| 8. What goals have been achieved? Which goals were not achieved? What is the reason for the failure? | Experimental class students | |
| learning experience | 9. Can the “DBL+OBE” teaching method be applied to other courses in industrial engineering? | Teachers |
| 10. What are the shortcomings of the current “DBL+OBE” teaching method? | Teachers, experimental class students | |
| 11. Is the teamwork of students in the experimental class higher than in the control class? | Teachers, experimental class students, control class students | |
| 12. Compared with the traditional classroom, are the experimental class students more willing to learn actively? | Teachers, experimental class students, control class students |
| Teachers (5 Persons in Total) | Students (30 Persons in Total) | |
|---|---|---|
| (A) Classroom enthusiasm | 5 | 23 |
| (B) Classroom participation | 4 | 28 |
| (C) The degree of teacher-student interaction | 5 | 20 |
| (D) Classroom atmosphere | 4 | 27 |
| (E) Teacher’s attractiveness | 3 | 26 |
| (F) Students’ acceptance of knowledge | 3 | 27 |
| Teachers (5 Persons in Total) | Students (30 Persons in Total) | |
|---|---|---|
| (A) Self-learning ability | 4 | 20 |
| (B) Ability to solve problems | 4 | 21 |
| (C) Communication and cooperation ability | 5 | 30 |
| (D) Creative thinking ability | 4 | 25 |
| (E) Practical ability | 3 | 26 |
| (F) Critical thinking ability | 2 | 26 |
| Research Topics | ||
|---|---|---|
| Team Members: | Class: | Group Number: |
| What is the goal of the design? | ||
| What are the methods used in the design? | ||
| Problems in design and Solutions? | ||
| What goals have the final design achieved and what results have been achieved? | ||
| What courses and knowledge are used in this design? | ||
| What have you gained in this design? | ||
| No | Evaluation Item | Control Class Students | Experimental Class Students |
|---|---|---|---|
| 1 | Is the design plan appropriate? | 8 | 10 |
| 2 | Is the phenomenon clear? | 6 | 10 |
| 3 | Is the goal setting reasonable? | 7 | 10 |
| 4 | The effect of the formulation and implementation of the design plan? | 7 | 10 |
| 5 | Satisfaction with improvement results? | 6 | 8 |
| 6 | Is there a sense of improvement? | 7 | 10 |
| 7 | Has classroom participation and satisfaction improved? | 8 | 10 |
| 8 | Is learning autonomy improved? | 8 | 10 |
| 9 | Has the practical ability and creative thinking ability improved? | 6 | 8 |
| 10 | Has the teamwork and communication skills of team members improved? | 7 | 9 |
| Total | 70 | 95 | |
References
- Ai, X.; Jiang, Z.; Hu, K.; Chandrasekaran, S.; Wang, Y. Integrating a Cross Reference List and Customer Journey Map to Improve Industrial Design Teaching and Learning in “Project-Oriented Design Based Learning”. Sustainability 2020, 12, 4672. [Google Scholar] [CrossRef]
- Wang, W.K.; Wei, F.; Zhang, W.; Yang, Q.; Sun, L.; Xiong, Z.Y. Construction of Simulation Experiment Platform and Training of Comprehensive Innovation Ability of Industrial Engineering Students. J. Sci. Educ. 2017, 10, 33–34. [Google Scholar]
- Wang, X.F.; Lin, H.; Zhang, W. The Construction and Thinking of the Practice Teaching Centre in Industrial Engineering. J. Lab. Res. Exp. 2005, 7, 97–99. [Google Scholar]
- Kuppuswamya, R.; Mhakureb, D. Project-based learning in an engineering-design course—developing mechanical- engineering graduates for the world of work. J. Procedia CIRP 2020, 91, 565–570. [Google Scholar] [CrossRef]
- Wu, T.T.; Wu, Y.T. Applying project-based learning and SCAMPER teaching strategies in engineering education to explore the influence of creativity on cognition, personal motivation, and personality traits. J. Think. Skill Creat. 2020, 35, 1871. [Google Scholar] [CrossRef]
- Brian, W.; Duane, K.; Naghmeh, G. Incorporating problem-based learning with direct instruction improves student learning in undergraduate biomechanics. J. Hosp. Leis. Spot. Tour. Educ. 2020, 27. [Google Scholar] [CrossRef]
- Zhao, H.J.; Zeng, J. On Necessity of Initial Training for College and University Faculty. J. High. Educ. Res. 2012, 35, 41–45. [Google Scholar]
- Wang, S. Project-based learning in American primary and secondary schools: Problems, improvement, and reference. Basic Educ. Course 2019, 11, 70–78. [Google Scholar]
- Gijselaers, W.H. Connecting problem-based practices with educational theory. New Dir. Teach. Learn. 1996, 1996, 13–21. [Google Scholar] [CrossRef]
- Janet, L.K. Learning by Design: Iterations of Design Challenges for Better Learning of Science Skills. J. Cogn. Stud. 2002, 9, 338–350. [Google Scholar]
- Sonia, M.; Gómez, P.; Michael, E.; Wim, J. A sampled literature review of design-based learning approaches: A search for key characteristics. J. Int. Technol. Des. Educ. 2013, 23, 717–732. [Google Scholar]
- Fortus, D.; Dershimer, R.C.; Krajcik, J.; Marx, R.W.; Mamlok Naaman, R. Design based science and student learning. J. Res. Sci. Technol. 2004, 10, 1081–1095. [Google Scholar] [CrossRef]
- Sun, H.; Wu, W. Research on design-based learning abroad and its enlightenment to physics teaching in our country. J. Phys. Teach. 2016, 37, 2–5, 9. [Google Scholar]
- Wang, Y.M. Design-based learning: A new style of inquiry teaching-Also on Nielsen’s learning process model of reverse thinking. J. Mod. Educ. Technol. 2012, 22, 12–15. [Google Scholar]
- Yin, M.H.; Wang, A.P.; Luo, Z.H.; Zhao, H.; Xia, J.H. Teaching Reform and Practice of Animal Biology Course Based on Design-based Learning. J. Heilongjiang Agric. Sci. 2016, 4, 134–136. [Google Scholar]
- Joordens, M.; Chandrasekaran, S.; Stojcevski, A.; Littlefair, G. The process of design-based learning: A students’ perspective. In Proceedings of the 23rd Annual Conference of the Australasian Association for Engineering Education, Melbourne, Australia, 3–5 December 2012; ESER Group, Swinburne University of Technology: Melbourne, Australia, 2012; pp. 927–934. [Google Scholar]
- Yang, R.; Wang, L.; Yu, H.; Tian, L. Practical Exploration of “Design-based learning” in the Teaching of Water-saving Irrigation Theory and Technology. J. High. Educ. 2017, 6, 126–127. [Google Scholar]
- Ellefson, M.R.; Brinker, R.A.; Vernacchio, V.J.; Schunn, C.D. Design-based learning for biology: Genetic engineering experience improves understanding of gene expression. Biochem. Mol. Biol. Educ. 2008, 36, 292–298. [Google Scholar] [CrossRef]
- Sun, P.; Zhang, W.G. Research on practical teaching reform of industrial engineering specialty. J. Arch. Eng. Technol. Des. 2018, 32, 4227. [Google Scholar]
- Fortus, D.; Krajcik, J.; Dershimer, R.; Ronald, W.; Marx, R.W.; Mamlok-Naaman, R. Design-based science and real-world problem-solving. Int. J. Sci. Educ. 2005, 27. [Google Scholar] [CrossRef]
- Yusof, K.M. (Ed.) Outcome-Based Science, Technology, Engineering, and Mathematics Education: Innovative. Practices: Innovative Practices; IGI Global: Hershey, PA, USA, 2012. [Google Scholar]
- Li, C. Research on the Training Mode of Industrial Engineering Talents in the Age of Industry 4.0. Zhengzhou Univ. 2017, 22–37. [Google Scholar]
- Spady, W.G. Choosing outcomes of significance. Educ. Leadersh. 1994, 51, 18–22. [Google Scholar]
- Spady, W.G. Outcome-Based Education: Critical Issues and Answers, 1st ed.; American Association of School Administrators: Arlington, TX, USA, 1994; pp. 107–141. [Google Scholar]
- Liang, Q. On Reverse Design of Business English Curriculum Based on OBE Theory. J. Heihe Univ. 2020, 11, 86–88. [Google Scholar]
- Zhang, W.W.; Yang, X.Z.; Wei, M.J. The Innovation of Outcome-oriented Flipped Classroom Teaching During COVID-19 Pandemic. J. Res. High. Eng. Educ. 2020, 5, 194–200. [Google Scholar]
- Rathy, G.A.; Sivasankar, P.; Gnanasambandhan, T.G. Developing a knowledge structure using Outcome based Education in Power Electronics Engineering. J. Proc. Comput. Sci. 2020, 172, 1026–1032. [Google Scholar]
- Li, X.N. Practice teaching reform of mechanical specialty based on achievement oriented Education. J. Equip. Manag. Maint. 2020, 12, 63–65. [Google Scholar]
- Zhang, X.Y.; Zhou, B.H.; Lu, Z.Q. Research on teaching evaluation of industrial engineering course based on the concept of achievement oriented Education. J. Prec. Man. Autom. 2019, 4, 54–56. [Google Scholar]
- Du, W.L.; Xu, R.; Meng, S.J.; Zhao, X.Q.; Wang, Y.J. Application of outcome-based Education Concept in Undergraduate Cerebrovascular Disease Teaching. J. Chin. Str. 2020, 15, 570–572. [Google Scholar]
- Houston, J. Where are the real IEs? J. Ind. Eng. 2004, 36, 24. [Google Scholar]
- Liu, C.Y. Practice and Research on Teaching Mode of the Flipped Classroom in Industrial Engineering. J. Yichun Univ. 2017, 39, 110–114. [Google Scholar]
- Wang, D. Research on talent cultivation of industrial engineering specialty. J. Qual. Educ. West. China 2019, 5, 175–176. [Google Scholar]
- Peng, A.H.; Liu, C.W.; Han, Z.X. Exploration and practice of improving the quality of industrial engineering talent training. J. China Mod. Educ. Equip. 2020, 5, 60–62. [Google Scholar]
- Liu, S.; Liu, W.W.; Liu, J.; Sun, C.X. Reform and practice of curriculum design system of industrial engineering specialty. J. Sci. Educ. 2019, 11, 81–82. [Google Scholar]
- Liu, H.M.; Geng, C.; Pan, W.T. Research on Professional Master’s Teaching System Named “one body, two cores, three wings” for Industrial Engineering in the Era of Intelligent Manufacturing—Based on OBE (Outcomes-Based Education) Educational Model. J. Educ. Teach. Forum. 2020, 7, 277–280. [Google Scholar]
- Meng, L.L. Industrial Engineering: The cradle of technology and management talents. J. Exam. Enroll. 2020, 11, 49–51. [Google Scholar]
- Li, M.; Xin, B.; Zhu, Z.Q. Quality Evaluation and Improvement of the Practice Teaching System for the Cultivation of Compound Innovative Talents of Industrial Engineering Specialty. J. Exp. Sci. Tech. 2020, 18, 59–65. [Google Scholar]
- Yu, Y.J. Exploration of classroom teaching mode based on the improvement of postgraduate students’ ability to combine learning and thinking—A case study of “Students ask students to answer” flipped classroom. J. Mod. Educ. 2019, 6, 51–52. [Google Scholar]
- Li, M.F.; Sun, Y.J. An Overview on the Research and Application of “Learning-by-design” at Abroad. J. Mod. Educ. Tech. 2015, 2, 12–18. [Google Scholar]
- Zhang, J.D. Analysis of the importance of teaching students in accordance with their aptitude. J. New Curr. Res. Teach. Educ. 2011, 9, 185–186. [Google Scholar]
- Sun, X.F. Teaching Research on Comprehensive Practice Course of Industrial Engineering Based on Outcomes-based Education. J. Res. Prac. Innov. Entre Theo 2019, 2, 51–54. [Google Scholar]
- Yu, S.Q.; Hu, X. STEM Education and lts Model for lnterdisciplinary lntegration. J. Open Educ. Res. 2015, 21, 13–22. [Google Scholar]
- Ge, X.M. Teaching Reform and Practice of Basic Industrial Engineering based on CDIO. J. High. Educ. 2018, 20, 123–125. [Google Scholar]
- Che, Y.X. The Case Design and Practice of Open Source Electronic Linkboy Based on Design Learning. D. Shandong Norm. Univ. 2020. [CrossRef]









| Standards | Expand the Description | |
|---|---|---|
| 1 | Meets the learning objectives of design-based learning | The subject has a greater degree of freedom, and students can freely use the design plan and cultivate their independent innovation ability |
| 2 | Conforms to the principle of “three-presentism” of industrial engineering | Students learn 5S on site |
| 3 | A practical hands-on subject | Students can directly participate in the practice |
| 4 | Conforms to the principles of outcome-based education | Students take the initiative to complete learning tasks, and teachers play a guiding and auxiliary role |
Publisher’s Note: MDPI stays neutral with regard to jurisdictional claims in published maps and institutional affiliations. |
© 2021 by the authors. Licensee MDPI, Basel, Switzerland. This article is an open access article distributed under the terms and conditions of the Creative Commons Attribution (CC BY) license (http://creativecommons.org/licenses/by/4.0/).
Share and Cite
Zhang, X.; Ma, Y.; Jiang, Z.; Chandrasekaran, S.; Wang, Y.; Fonkoua Fofou, R. Application of Design-Based Learning and Outcome-Based Education in Basic Industrial Engineering Teaching: A New Teaching Method. Sustainability 2021, 13, 2632. https://doi.org/10.3390/su13052632
Zhang X, Ma Y, Jiang Z, Chandrasekaran S, Wang Y, Fonkoua Fofou R. Application of Design-Based Learning and Outcome-Based Education in Basic Industrial Engineering Teaching: A New Teaching Method. Sustainability. 2021; 13(5):2632. https://doi.org/10.3390/su13052632
Chicago/Turabian StyleZhang, Xugang, Ying Ma, Zhigang Jiang, Siva Chandrasekaran, Yanan Wang, and Raoul Fonkoua Fofou. 2021. "Application of Design-Based Learning and Outcome-Based Education in Basic Industrial Engineering Teaching: A New Teaching Method" Sustainability 13, no. 5: 2632. https://doi.org/10.3390/su13052632
APA StyleZhang, X., Ma, Y., Jiang, Z., Chandrasekaran, S., Wang, Y., & Fonkoua Fofou, R. (2021). Application of Design-Based Learning and Outcome-Based Education in Basic Industrial Engineering Teaching: A New Teaching Method. Sustainability, 13(5), 2632. https://doi.org/10.3390/su13052632

