Using the Theory of Planned Behavior to Predict the Adoption of Heat and Flood Adaptation Behaviors by Municipal Authorities in the Province of Quebec, Canada
Abstract
1. Introduction
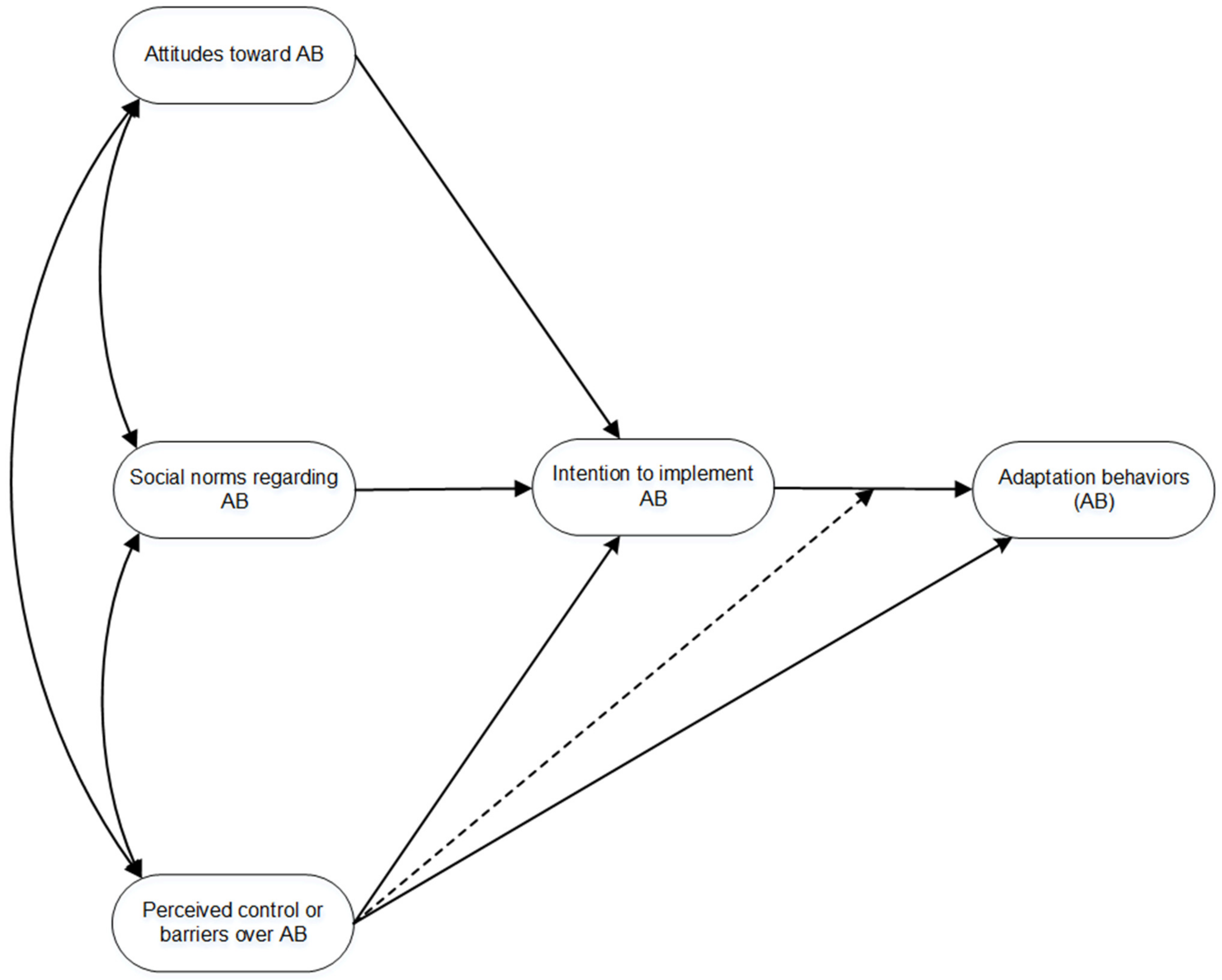
2. The Theory of Planned Behavior (TPB)
3. Materials and Methods
3.1. Participants
3.2. Theory of Planned Behavior Questionnaire
3.2.1. Dependent Variables: Behavioral Intention and Adaptation Behavior
3.2.2. Precursors of Behavioral Intention and Adaptation Behavior
3.3. Statistical Analysis
4. Results
4.1. Descriptive Statistics
4.2. Testing of the TPB Model
4.3. Specific Beliefs Associated with the Adoption of Adaptive Behavior
5. Discussion
6. Conclusions
Author Contributions
Funding
Institutional Review Board Statement
Informed Consent Statement
Data Availability Statement
Acknowledgments
Conflicts of Interest
References
- Winn, M.L.; Kirchgeorg, M.; Griffiths, A.; Linnenluecke, M.K.; Günther, E. Impacts from Climate Change on Organizations: A Conceptual Foundation. Bus. Strategy Environ. 2011, 20, 157–173. [Google Scholar] [CrossRef]
- Gasparrini, A.; Guo, Y.; Hashizume, M.; Lavigne, E.; Tobias, A.; Zanobetti, A.; Schwartz, J.D.; Leone, M.; Michelozzi, P.; Kan, H. Changes in Susceptibility to Heat during the Summer: A Multicountry Analysis. Am. J. Epidemiol. 2016, 183, 1027–1036. [Google Scholar] [CrossRef] [PubMed]
- Oudin Åström, D.; Bertil, F.; Joacim, R. Heat Wave Impact on Morbidity and Mortality in the Elderly Population: A Review of Recent Studies. Maturitas 2011, 69, 99–105. [Google Scholar] [CrossRef] [PubMed]
- Watts, N.; Adger, W.N.; Agnolucci, P.; Blackstock, J.; Byass, P.; Cai, W.; Chaytor, S.; Colbourn, T.; Collins, M.; Cooper, A.; et al. Health and Climate Change: Policy Responses to Protect Public Health. Lancet 2015, 386, 1861–1914. [Google Scholar] [CrossRef]
- IPCC. Climate Change 2014: Impacts, Adaptation, and Vulnerability. Part A: Global and Sectoral Aspects; Contribution of Working Group II to the Fifth Assessment Report of the Intergovernmental Panel on Climate Change; Cambridge University Press: Cambridge, UK, 2014. [Google Scholar]
- Vogel, B.; Henstra, D. Studying Local Climate Adaptation: A Heuristic Research Framework for Comparative Policy Analysis. Glob. Environ. Chang. 2015, 31, 110–120. [Google Scholar] [CrossRef]
- The Paris Agreement; United Nations Framework Convention on Climate Change: New York, NY, USA, 2015.
- Bulkeley, H.; Broto, V.C.; Edwards, G. Bringing Climate Change to the City: Towards Low Carbon Urbanism? Local Environ. 2012, 17, 545–551. [Google Scholar] [CrossRef]
- Ebi, K.L.; Semenza, J.C. Community-Based Adaptation to the Health Impacts of Climate Change. Am. J. Prev. Med. 2008, 35, 501–507. [Google Scholar] [CrossRef] [PubMed]
- Gore, C.; Robinson, P. Local Government Response to Climate Change: Our Last, Best Hope? In Changing Climates in North. American Politics: Institutions, Policymaking and Multilevel Governance; Selin, H., VanDeveer, S.D., Eds.; MIT Press: Cambridge, MA, USA, 2009; pp. 137–158. ISBN 9780262512862. [Google Scholar]
- Henstra, D. Toward the Climate-Resilient City: Extreme Weather and Urban Climate Adaptation Policies in Two Canadian Provinces. J. Comp. Policy Anal. Res. Pract. 2012, 14, 175–194. [Google Scholar] [CrossRef]
- Cloutier, G.; Papin, M.; Bizier, C. Do-It-Yourself (DIY) Adaptation: Civic Initiatives as Drivers to Address Climate Change at the Urban Scale. Cities 2018, 74, 284–291. [Google Scholar] [CrossRef]
- Nalau, J.; Preston, B.L.; Maloney, M.C. Is Adaptation a Local Responsibility? Environ. Sci. Policy 2015, 48, 89–98. [Google Scholar] [CrossRef]
- Anguelovski, I.; Chu, E.; Carmin, J. Variations in Approaches to Urban Climate Adaptation: Experiences and Experimentation from the Global South. Glob. Environ. Chang. 2014, 27, 156–167. [Google Scholar] [CrossRef]
- Baynham, M.; Stevens, M. Are We Planning Effectively for Climate Change? An Evaluation of Official Community Plans in British Columbia. J. Environ. Plan. Manag. 2014, 57, 557–587. [Google Scholar] [CrossRef]
- Caron, A.; Blais, P. Les Outils d’Urbanisme Municipaux Au Service Du Développement Durable; Ministère des Affaires Municipales et des Régions: Québec, QC, Canada, 2008.
- Henstra, D.; McBean, G. Canadian Disaster Management Policy: Moving toward a Paradigm Shift? Can. Public Policy Anal. Polit. 2005, 31, 303–318. [Google Scholar] [CrossRef]
- Hwacha, V. Canada’s Experience in Developing a National Disater Mitigation Strategy: A Deliberative Dialogue Approach. Mitig. Adapt. Strateg. Glob. Chang. 2005, 10, 507–523. [Google Scholar] [CrossRef]
- Bassil, K.; Cole, D. Effectiveness of Public Health Interventions in Reducing Morbidity and Mortality during Heat Episodes: A Structured Review. Int. J. Environ. Res. Public Health 2010, 7, 991–1001. [Google Scholar] [CrossRef] [PubMed]
- Chau, P.; Chan, K.; Woo, J. Hot Weather Warning Might Help to Reduce Elderly Mortality in Hong Kong. Int. J. Biometeorol. 2009, 53, 461–468. [Google Scholar] [CrossRef]
- Das, S.; Smith, S.C. Awareness as an Adaptation Strategy for Reducing Mortality from Heat Waves: Evidence from a Disaster Risk Management Program in India. Clim. Chang. Econ. 2012, 3, 1250010. [Google Scholar] [CrossRef]
- Fouillet, A.; Rey, G.; Wagner, V.; Laaidi, K.; Empereur-Bissonnet, P.; Le Tertre, A.; Frayssinet, P.; Bessemoulin, P.; Laurent, F.; De Crouy-Chanel, P.; et al. Has the Impact of Heat Waves on Mortality Changed in France since the European Heat Wave of Summer 2003? A Study of the 2006 Heat Wave. Int. J. Epidemiol. 2008, 37, 309–317. [Google Scholar] [CrossRef] [PubMed]
- Jackson, L.E. The Relationship of Urban Design to Human Health and Condition. Landsc. Urban Plan. 2003, 64, 191–200. [Google Scholar] [CrossRef]
- RTPI. Planning Horizons: Promoting Healthy Cities. Why Planning Is Critical to a Healthy Urban Future; RTPI: London, UK, 2014. [Google Scholar]
- Lesnikowski, A.; Ford, J.; Biesbroek, R.; Berrang-Ford, L.; Heymann, S.J. National-Level Progress on Adaptation. Nat. Clim. Chang. 2015, 6, 261–264. [Google Scholar] [CrossRef]
- Araos, M.; Berrang-Ford, L.; Ford, J.D.; Austin, S.E.; Biesbroek, R.; Lesnikowski, A. Climate Change Adaptation Planning in Large Cities: A Systematic Global Assessment. Environ. Sci. Policy 2016, 66, 375–382. [Google Scholar] [CrossRef]
- Austin, S.E.; Ford, J.D.; Berrang-Ford, L.; Araos, M.; Parker, S.; Fleury, M.D. Public Health Adaptation to Climate Change in Canadian Jurisdictions. Int. J. Environ. Res. Public Health 2015, 12, 623–651. [Google Scholar] [CrossRef] [PubMed]
- Stevens, M.; Senbel, M. Examining Municipal Response to a Provincial Climate Action Planning Mandate in British Columbia, Canada. Local Environ. 2012, 17, 837–861. [Google Scholar] [CrossRef]
- Reckien, D.; Flacke, J.; Dawson, R.J.; Heidrich, O.; Olazabal, M.; Foley, A.; Hamann, J.J.-P.; Orru, H.; Salvia, M.; De Gregorio Hurtado, S.; et al. Climate Change Response in Europe: What’s the Reality? Analysis of Adaptation and Mitigation Plans from 200 Urban Areas in 11 Countries. Clim. Chang. 2014, 122, 331–340. [Google Scholar] [CrossRef]
- Poutiainen, C.; Berrang-Ford, L.; Ford, J.; Heymann, J. Civil Society Organizations and Adaptation to the Health Effects of Climate Change in Canada. Public Health 2013, 127, 403–409. [Google Scholar] [CrossRef]
- Schwartz, E. Local Solutions to a Global Problem?: Canadian Municipal Policy Responses to Climate Change. Ph.D. Thesis, University of British Columbia, Vancouver, BC, Canada, 2016. [Google Scholar]
- Aylett, A. Institutionalizing the Urban Governance of Climate Change Adaptation: Results of an International Survey. Urban Clim. 2015, 14, 4–16. [Google Scholar] [CrossRef]
- Carmin, J.; Nadkarni, N.; Rhie, C. Progress and Challenges in Urban Climate Adaptation Planning: Results of a Global Survey; Massachusetts Institute of Technology (MIT): Cambridge, MA, USA, 2012; pp. 1–30. [Google Scholar]
- Guyadeen, D.; Thistlethwaite, J.; Henstra, D. Evaluating the Quality of Municipal Climate Change Plans in Canada. Clim. Chang. 2019, 152, 121–143. [Google Scholar] [CrossRef]
- Berkhout, F. Adaptation to Climate Change by Organizations. Wiley Interdiscip. Rev. Clim. Chang. 2012, 3, 91–106. [Google Scholar] [CrossRef]
- Grothmann, T.; Grecksch, K.; Winges, M.; Siebenhüner, B. Assessing Institutional Capacities to Adapt to Climate Change: Integrating Psychological Dimensions in the Adaptive Capacity Wheel. Nat. Hazards Earth Syst. Sci. 2013, 13, 3369–3384. [Google Scholar] [CrossRef]
- Carman, J.P.; Zint, M.T. Defining and Classifying Personal and Household Climate Change Adaptation Behaviors. Glob. Environ. Chang. 2020, 61, 102062. [Google Scholar] [CrossRef]
- Clayton, S.; Devine-Wright, P.; Stern, P.C.; Whitmarsh, L.; Carrico, A.; Steg, L.; Swim, J.; Bonnes, M. Psychological Research and Global Climate Change. Nat. Clim. Chang. 2015, 5, 640–646. [Google Scholar] [CrossRef]
- Gifford, R. The Dragons of Inaction: Psychological Barriers That Limit Climate Change Mitigation and Adaptation. Am. Psychol. 2011, 66, 290–302. [Google Scholar] [CrossRef]
- Grothmann, T.; Patt, A. Adaptive Capacity and Human Cognition: The Process of Individual Adaptation to Climate Change. Glob. Environ. Chang. 2005, 15, 199–213. [Google Scholar] [CrossRef]
- Mehiriz, K.; Gosselin, P. Municipalities’ Preparedness for Weather Hazards and Response to Weather Warnings. PLoS ONE 2016, 11, e0163390. [Google Scholar] [CrossRef]
- Kuhlicke, C.; Seebauer, S.; Hudson, P.; Begg, C.; Bubeck, P.; Dittmer, C.; Grothmann, T.; Heidenreich, A.; Kreibich, H.; Lorenz, D.F.; et al. The Behavioral Turn in Flood Risk Management, Its Assumptions and Potential Implications. Wires Water 2020, 7, e1418. [Google Scholar] [CrossRef]
- Wilson, R.S.; Herziger, A.; Hamilton, M.; Brooks, J.S. From Incremental to Transformative Adaptation in Individual Responses to Climate-Exacerbated Hazards. Nat. Clim. Chang. 2020, 10, 200–208. [Google Scholar] [CrossRef]
- Meinel, U.; Höferl, K.-M. Non-Adaptive Behavior in the Face of Climate Change: First Insights from a Behavioral Perspective Based on a Case Study among Firm Managers in Alpine Austria. Sustainability 2017, 9, 1132. [Google Scholar] [CrossRef]
- Page, R.; Dilling, L. How Experiences of Climate Extremes Motivate Adaptation among Water Managers. Clim. Chang. 2020, 161, 499–516. [Google Scholar] [CrossRef]
- Berkhout, F.; Hertin, J.; Gann, D.M. Learning to Adapt: Organisational Adaptation to Climate Change Impacts. Clim. Chang. 2006, 78, 135–156. [Google Scholar] [CrossRef]
- Bazerman, M.H. Climate Change as a Predictable Surprise. Clim. Chang. 2006, 77, 179–193. [Google Scholar] [CrossRef]
- Weick, K.E. Sensemaking in Organizations; Sage: Thousand Oaks, CA, USA, 1995; ISBN 978-0-8039-7177-6. [Google Scholar]
- Jacob, J.; Valois, P.; Aenishaenslin, C.; Bouchard, C.; Briand, S.; Talbot, D.; Tessier, M. Factors Leading Municipal Authorities to Implement Preventive Interventions for Lyme Disease. Int. J. Environ. Res. Public Health 2019, 16, 1547. [Google Scholar] [CrossRef] [PubMed]
- Ajzen, I. The Theory of Planned Behavior. Organ. Behav. Hum. Decis. Process. 1991, 50, 179–211. [Google Scholar] [CrossRef]
- Unsworth, K.; Russel, S.V.; Lewandowsky, S.; Lawrence, C.; Fielding, K.; Heath, J.; Evans, A.; Hurlstone, M.J.; Mcneill, I.M. What about Me? Factors Affecting Individual Adaptive Coping Capacity across Different Population; National Climate Change Adaptation Research Facility: Gold Coast, Australia, 2013. [Google Scholar]
- Chan, H.-W.; Pong, V.; Tam, K.-P. Explaining Participation in Earth Hour: The Identity Perspective and the Theory of Planned Behavior. Clim. Chang. 2020, 158, 309–325. [Google Scholar] [CrossRef]
- Taghikhah, F.; Voinov, A.; Shukla, N.; Filatova, T. Exploring Consumer Behavior and Policy Options in Organic Food Adoption: Insights from the Australian Wine Sector. Environ. Sci. Policy 2020, 109, 116–124. [Google Scholar] [CrossRef]
- Kim, S.; Jeong, S.-H.; Hwang, Y. Predictors of Pro-Environmental Behaviors of American and Korean Students: The Application of the Theory of Reasoned Action and Protection Motivation Theory. Sci. Commun. 2013, 35, 168–188. [Google Scholar] [CrossRef]
- Papagiannakis, G.; Lioukas, S. Values, Attitudes and Perceptions of Managers as Predictors of Corporate Environmental Responsiveness. J. Environ. Manag. 2012, 100, 41–51. [Google Scholar] [CrossRef]
- Sharma, P.; Sharma, S. Drivers of Proactive Environmental Strategy in Family Firms. Bus. Ethics Q. 2011, 21, 309–334. [Google Scholar] [CrossRef]
- Ajzen, I. The Theory of Planned Behaviour: Reactions and Reflections. Psychol. Health 2011, 26, 1113–1127. [Google Scholar] [CrossRef] [PubMed]
- Nosek, B.A.; Graham, J.; Lindner, N.M.; Kesebir, S.; Hawkins, C.B.; Hahn, C.; Schmidt, K.; Motyl, M.; Joy-Gaba, J.; Frazier, R. Cumulative and Career-Stage Citation Impact of Social-Personality Psychology Programs and Their Members. Personal. Soc. Psychol. Bull. 2010, 36, 1283–1300. [Google Scholar] [CrossRef] [PubMed]
- Gifford, R. Environmental Psychology Matters. Annu. Rev. Psychol. 2014, 65, 541–579. [Google Scholar] [CrossRef]
- Hambrick, D.C.; Mason, P.A. Upper Echelons: The Organization as a Reflection of Its Top Managers. Acad. Manag. Rev. 1984, 9, 193–206. [Google Scholar] [CrossRef]
- Zhang, F.; Welch, E.W.; Miao, Q. Public Organization Adaptation to Extreme Events: Mediating Role of Risk Perception. J. Public Adm. Res. Theory 2018, 28, 371–387. [Google Scholar] [CrossRef]
- Daft, R.L.; Weick, K.E. Toward a Model of Organizations as Interpretation Systems. Acad. Manag. Rev. 1984, 9, 284–295. [Google Scholar] [CrossRef]
- Linnenluecke, M.K.; Griffiths, A.; Winn, M.I. Firm and Industry Adaptation to Climate Change: A Review of Climate Adaptation Studies in the Business and Management Field. Wiley Interdiscip. Rev. Clim. Chang. 2013, 4, 397–416. [Google Scholar] [CrossRef]
- Ajzen, I. The theory of planned behavior. In Handbook of Theories of Social Psychology; Lange, P.A.M., Kruglanski, A.W., Higgins, E.T., Eds.; Sage: London, UK, 2012; Volume 1, pp. 438–459. ISBN 9781847875143. [Google Scholar]
- Ajzen, I. From intentions to actions: A theory of planned behavior. In Action-Control: From Cognition to Behavior; Kuhl, J., Beckman, J., Eds.; Springer: Heidelberg, Germany, 1985; pp. 11–39. ISBN 978-3-642-69746-3. [Google Scholar]
- MAMOT. L’organisation Municipale au Québec En 2016; Ministère des Affaires Municipales et de l’Occupation du Territoire: Québec, QC, Canada, 2016.
- Rauken, T.; Mydske, P.K.; Winsvold, M. Mainstreaming Climate Change Adaptation at the Local Level. Local Environ. 2015, 20, 408–423. [Google Scholar] [CrossRef]
- Anisuzzaman, M.; Jennings, P. A Framework for Mainstreaming Climate Change Adaptation within Local Government Operations. Int. J. Clim. Chang. Impacts Responses 2012, 3, 31–46. [Google Scholar] [CrossRef]
- Juhola, S. Mainstreaming climate change adaptation: The case of multi-level governance in Finland. In Developing Adaptation Policy and Practice in Europe: Multi-Level Governance of Climate Chang.; Keskitalo, E., Ed.; Springer: Dordrecht, The Netherlands, 2010; pp. 149–187. ISBN 90-481-9324-9. [Google Scholar]
- Huq, S.; Reid, H.; Konate, M.; Rahman, A.; Sokona, Y.; Crick, F. Mainstreaming Adaptation to Climate Change in Least Developed Countries (LDCs). Clim. Policy 2004, 4, 25–43. [Google Scholar] [CrossRef]
- Klein, R.J.; Eriksen, S.E.; Næss, L.O.; Hammill, A.; Tanner, T.M.; Robledo, C.; O’Brien, K.L. Portfolio Screening to Support the Mainstreaming of Adaptation to Climate Change into Development Assistance. Clim. Chang. 2007, 84, 23–44. [Google Scholar] [CrossRef]
- Bates, L.E.; Green, M.; Leonard, R.; Walker, I. The Influence of Forums and Multilevel Governance on the Climate Adaptation Practices of Australian Organizations. Ecol. Soc. 2013, 18, 62. [Google Scholar] [CrossRef]
- Frumkin, H.; Hess, J.; Luber, G.; Malilay, J.; McGeehin, M. Climate Change: The Public Health Response. Am. J. Public Health 2008, 98, 435–445. [Google Scholar] [CrossRef] [PubMed]
- Füssel, H.-M. Assessing Adaptation to the Health Risks of Climate Change: What Guidance Can Existing Frameworks Provide? Int. J. Environ. Health Res. 2008, 18, 37–63. [Google Scholar] [CrossRef]
- Muthén, L.K.; Muthén, B.O. Mplus Statistical Analysis With Latent Variables User’s Guide, Version 8; Muthén & Muthén: Los Angeles, CA, USA, 2017; ISBN 0982998325. [Google Scholar]
- Hox, J.J.; Bechger, T.M. An Introduction to Structural Equation Modeling. Fam. Sci. Rev. 1998, 11, 354–373. [Google Scholar]
- Hayduk, L.; Cummings, G.; Boadu, K.; Pazderka-Robinson, H.; Boulianne, S. Testing! Testing! One, Two, Three—Testing the Theory in Structural Equation Models! Personal. Individ. Differ. 2007, 42, 841–850. [Google Scholar] [CrossRef]
- Kline, R.B. Principles and Practice of Structural Equation Modeling, 4th ed.; Guilford Publications: New York, NY, USA, 2015; ISBN 978-1-4625-2335-1. [Google Scholar]
- Bandalos, D.L.; Finney, S.J. Item parceling issues in structural equation modeling. In New Developments and Techniques in Structural Equation Modeling; Marcoulides, G.A., Schumacker, R.E., Eds.; Lawrence Erlbaum Associates Publishers: Mahwah, NJ, USA, 2001; pp. 269–296. ISBN 978-0-8058-3593-9. [Google Scholar]
- Hu, L.; Bentler, P.M. Cutoff Criteria for Fit Indexes in Covariance Structure Analysis: Conventional Criteria versus New Alternatives. Struct. Equ. Modeling A Multidiscip. J. 1999, 6, 1–55. [Google Scholar] [CrossRef]
- Valois, P.; Talbot, D.; Bouchard, D.; Renaud, J.-S.; Caron, M.; Canuel, M.; Arrambourg, N. Using the Theory of Planned Behavior to Identify Key Beliefs Underlying Heat Adaptation Behaviors in Elderly Populations. Popul. Environ. 2020, 41, 480–506. [Google Scholar] [CrossRef]
- Feinstein, N.W.; Mach, K.J. Three Roles for Education in Climate Change Adaptation. Clim. Policy 2020, 20, 317–322. [Google Scholar] [CrossRef]
- Von Bülow, C.W.; Liu, X. Ready-Made OTree Applications for the Study of Climate Change Adaptation Behavior. J. Behav. Exp. Econ. 2020, 88, 101590. [Google Scholar] [CrossRef]
- Fishbein, M.; Ajzen, I. Predicting and Changing Behavior: The Reasoned Action Approach; Psychology Press: New York, NY, USA, 2010; ISBN 9780805859249. [Google Scholar]
- Van der Linden, S. The Social-Psychological Determinants of Climate Change Risk Perceptions: Towards a Comprehensive Model. J. Environ. Psychol. 2015, 41, 112–124. [Google Scholar] [CrossRef]
- Van Valkengoed, A.M.; Steg, L. Meta-Analyses of Factors Motivating Climate Change Adaptation Behaviour. Nat. Clim. Chang. 2019, 9, 158–163. [Google Scholar] [CrossRef]
- Bakhsh, K.; Rauf, S.; Zulfiqar, F. Adaptation Strategies for Minimizing Heat Wave Induced Morbidity and Its Determinants. Sustain. Cities Soc. 2018, 41, 95–103. [Google Scholar] [CrossRef]
- Bichard, E.; Kazmierczak, A. Are Homeowners Willing to Adapt to and Mitigate the Effects of Climate Change? Clim. Chang. 2012, 112, 633–654. [Google Scholar] [CrossRef]
- Liu, T.; Xu, Y.J.; Zhang, Y.H.; Yan, Q.H.; Song, X.L.; Xie, H.Y.; Luo, Y.; Rutherford, S.; Chu, C.; Lin, H.L.; et al. Associations between Risk Perception, Spontaneous Adaptation Behavior to Heat Waves and Heatstroke in Guangdong Province, China. BMC Public Health 2013, 13, 913. [Google Scholar] [CrossRef] [PubMed]



| Variables | # of Items | M | SD | 1 | 2 | 3 | 4 | 5 |
|---|---|---|---|---|---|---|---|---|
| (1) Adaptation behaviors | 6 | 2.09 | 0.83 | - | ||||
| (2) Intention | 3 | 2.67 | 0.72 | 0.38 ** | - | |||
| (3) Attitudes | 3 | 2.92 | 0.50 | 0.20 ** | 0.40 ** | - | ||
| (4) Social norms | 4 | 2.46 | 0.58 | 0.36 ** | 0.34 ** | 0.46 ** | - | |
| (5) Perceived control (barriers) | 8 | 2.74 | 0.44 | −0.36 ** | −0.28 ** | −0.34 ** | −0.35 ** | - |
Publisher’s Note: MDPI stays neutral with regard to jurisdictional claims in published maps and institutional affiliations. |
© 2021 by the authors. Licensee MDPI, Basel, Switzerland. This article is an open access article distributed under the terms and conditions of the Creative Commons Attribution (CC BY) license (http://creativecommons.org/licenses/by/4.0/).
Share and Cite
Jacob, J.; Valois, P.; Tessier, M. Using the Theory of Planned Behavior to Predict the Adoption of Heat and Flood Adaptation Behaviors by Municipal Authorities in the Province of Quebec, Canada. Sustainability 2021, 13, 2420. https://doi.org/10.3390/su13052420
Jacob J, Valois P, Tessier M. Using the Theory of Planned Behavior to Predict the Adoption of Heat and Flood Adaptation Behaviors by Municipal Authorities in the Province of Quebec, Canada. Sustainability. 2021; 13(5):2420. https://doi.org/10.3390/su13052420
Chicago/Turabian StyleJacob, Johann, Pierre Valois, and Maxime Tessier. 2021. "Using the Theory of Planned Behavior to Predict the Adoption of Heat and Flood Adaptation Behaviors by Municipal Authorities in the Province of Quebec, Canada" Sustainability 13, no. 5: 2420. https://doi.org/10.3390/su13052420
APA StyleJacob, J., Valois, P., & Tessier, M. (2021). Using the Theory of Planned Behavior to Predict the Adoption of Heat and Flood Adaptation Behaviors by Municipal Authorities in the Province of Quebec, Canada. Sustainability, 13(5), 2420. https://doi.org/10.3390/su13052420

