Next Article in Journal
Construction and Validity of an Instrument to Evaluate Renewable Energies and Energy Sustainability Perceptions for Social Consciousness
Previous Article in Journal
Becoming a Traditional Village: Heritage Protection and Livelihood Transformation of a Chinese Village
 
 
Font Type:
Arial Georgia Verdana
Font Size:
Aa Aa Aa
Line Spacing:
Column Width:
Background:
Review

The Role of Consumer Autonomy in Developing Sustainable AI: A Conceptual Framework

1
Department of International Business, Norwegian University of Science and Technology (NTNU), 6009 Ålesund, Norway
2
Department of Industrial Economics and Technology Management, Norwegian University of Science and Technology (NTNU), 7491 Trondheim, Norway
*
Author to whom correspondence should be addressed.
Sustainability 2021, 13(4), 2332; https://doi.org/10.3390/su13042332
Submission received: 20 January 2021 / Revised: 15 February 2021 / Accepted: 18 February 2021 / Published: 21 February 2021

Abstract

Artificial intelligence (AI)-based decision aids are increasingly employed by businesses to assist consumers’ decision-making. Personalized content based on consumers’ data brings benefits for both consumers and businesses, i.e., with regards to more relevant content. However, this practice simultaneously enables increased possibilities for exerting hidden interference and manipulation on consumers, reducing consumer autonomy. We argue that due to this, consumer autonomy represents a resource at the risk of depletion and requiring protection, due to its fundamental significance for a democratic society. By balancing advantages and disadvantages of increased influence by AI, this paper addresses an important research gap and explores the essential challenges related to the use of AI for consumers’ decision-making and autonomy, grounded in extant literature. We offer a constructive, rather than optimistic or pessimistic, outlook on AI. Hereunder, we present propositions suggesting how these problems may be alleviated, and how consumer autonomy may be protected. These propositions constitute the fundament for a framework regarding the development of sustainable AI, in the context of online decision-making. We argue that notions of transparency, complementarity, and privacy regulation are vital for increasing consumer autonomy and promoting sustainable AI. Lastly, the paper offers a definition of sustainable AI within the contextual boundaries of online decision-making. Altogether, we position this paper as a contribution to the discussion of development towards a more socially sustainable and ethical use of AI.

1. Introduction

Technological advances within the fields of artificial intelligence (AI), machine learning, big data, and the Internet of Things (IoT) are changing the competitive game of marketing, and the way businesses and consumers interact [1]. AI can be defined as “the use of computerized machinery to emulate capabilities once unique to humans” [2]. Notably, AI technology is not one single technology, but rather a set of technologies [3]. How consumer decision-making is influenced by these advances in technology is one of the important research areas developing today. Examining the major long-term trends within the future of marketing, Rust [2] called for research on a series of issues, i.e., how AI is changing consumer decision-making, the development of AI algorithms for personalization, and understanding how consumers make the choice between personalization and privacy [4]. Kannan and Li [1] also highlighted the role of decision aids as an area of further research in their article, providing a framework, review, and research agenda of digital marketing. Lamberton and Stephen [5] suggested several areas for future research, i.e., how consumers’ fundamental decision-making process has changed due to digital experiences and environments, and what the optimal balance between human and technologically enabled interaction is.
Fueled by data and machine learning technology, AI-based decision aids can reduce search costs for consumers, making their decision-making process shorter and more efficient. Furthermore, by gaining insight about consumers’ preferences and behavior through available data, algorithms can aid in offering more personalized and relevant content at the expense of less attractive content, and thereby facilitate decision-making for the consumer. This may be perceived as convenient and helpful as after more than two decades of adopting the Internet as a marketplace, consumers are facing an overabundance of choices across product categories and service offerings. Although broad variety and having options is in general positively associated with consumer satisfaction, studies have shown that having too much to choose from can actually be detrimental to consumer welfare and make people less happy [6].
As new technologies emerge, it remains important to evaluate the degree to which these are developed in a manner that is aligned with the overarching goals of society. Although adopting AI technology in consumer decision-making can simplify and shorten consumers’ decision process and reduce search cost significantly, relinquishing control of the choice process could pose a serious threat to consumer autonomy, defined as “the ability of consumers to make independent informed decisions without undue influence or excessive power exerted by the marketer” [7]. This trade-off between the benefits that personalization can offer, on one hand, and remaining autonomous decision-makers on the other, is among the key challenges facing consumers in the digital era. In the event that AI technology increases the possibilities of covert influence and manipulation, consumers’ opportunities to make deliberate and well-informed choices are limited. This is harmful to consumer autonomy, both on an individual scale and with regards to democracy on a large scale [8,9,10].
The concept of sustainability is often described in terms of the pillars of which it consists, namely economic, environmental, and societal dimensions [11,12], in addition to human sustainability [13]. Although all dimensions of sustainability are important, most relevant for the purpose of this contribution are social and human sustainability. Vallance et al. [14] noted that attempts to define “social sustainability” often draw upon the definition of sustainable development provided in the Brundtland Report: “Development that meets the needs of the present without compromising the ability of future generations to meet their own needs” [15]. In line with this, Gilart-Iglesias et al. [16] argued that social sustainability is ensured by promoting equity, cohesion, social communication, autonomy, and equal opportunities for all citizens.
Investigating consumer autonomy through the lens of sustainability is important and useful for several reasons. Firstly, inherent to sustainability is the notion of caring about the well-being of future generations as much as our current generations’ well-being. Individual autonomy is recognized as an important precondition of consumer well-being [17]. In contrast to this, we argue that in the current context of online decision-making, a large share of AI technology is covertly employed in consumer decision-making, against the knowledge of consumers, leaving them incapacitated to make deliberate, well-informed choices [18]. In this manner, AI decision aids challenge consumer autonomy and increasingly facilitate the manipulation and exploitation of consumers, in the absence of complementarity, transparency, and privacy regulation. Consequently, in light of social sustainability, consumer autonomy and human capabilities for decision-making should be regarded as a vital resource that is facing the risk of depletion.

Motivation, Scope, and Contribution

A thorough review and evaluation of extant literature reveals that previous research has either focused on portraying the efficiency and potential available for businesses through the employment of AI in assisting consumers’ decision-making (i.e., [19,20,21]) or on the negative impact AI has on consumers and their autonomy (i.e., [7,8,22,23]). We regard both views as correct, important, and timely, however, neither of these proposes solutions regarding how AI and consumers can coexist sustainably in the future, or how AI can be employed to consumers’ advantage. The existing body of literature thus remains fragmented in that it fails to view the larger picture and accommodate both views, which is required in order to develop the use of AI in an effective yet sustainable manner.
The concept of sustainable AI has recently received increased research attention. Current work on sustainable AI has focused on a range of domains, i.e., smart and sustainable cities [24], AI-enabled environmental sustainability of products [25], and transportation and mobility in urban development [26]. Although these are interesting and important contributions, there is an evident research gap related to the social dimension of sustainable AI. The negative consequences that AI may have on society are becoming more apparent, and recent calls have emerged for sustainable development of artificial intelligence from different disciplines (i.e., [3,12,27,28].
We thus join this call and offer three distinct contributions by bridging literature from the fields of consumer behavior, sustainability, psychology, behavioral economics, and ethics by (1) highlighting the most fundamental challenges related to use of AI for consumers’ decision-making and autonomy; (2) developing a number of research propositions suggesting how these identified problems may be alleviated; (3) presenting a framework for the development of sustainable AI, in the context of online decision-making, merged with a choice overload model; and (4) based on the model and propositions, we discuss major questions and propose concepts for increasing consumer autonomy and promoting sustainable AI. We hope this spurs more research interest and increases awareness of the topic. The paper employs a constructive viewpoint on a promising set of technologies, which unfortunately hold the potential of doing more harm than good for consumer well-being and society if left unregulated. Lastly, we offer a definition of sustainable AI within the contextual boundaries of online decision-making. Altogether, we position this paper as a contribution to the development of a more sustainable and ethical use of AI. We believe that the automation of search and decision-making processes may potentially be helpful and convenient for consumers, however, only in the presence of transparency, complementarity, and appropriate privacy regulation.

2. Literature Review and Propositions

2.1. Review Design

AI-based decision aids are increasingly employed by businesses online. Although providing recommendations for consumers based on their personal data is likely to yield more relevant results, this practice may also generate negative outcomes for consumer welfare. Specifically, this paper delineates the central challenges regarding the use of AI in the context of consumers’ decision-making. In addition to this, we propose suggestions for how these challenges may be mitigated, and how AI-based decision aids may be developed more sustainably. This is captured by the following three research questions:
  • What are the challenges related to the use of AI-based decision aids for consumers’ decision-making?
  • How can the challenges related to the use of AI-based decision aids for consumers’ decision-making be mitigated, and specifically, how can consumer autonomy be protected?
  • How can we develop sustainable AI within the context of consumers’ online decision-making?
To answer these research questions, we identified the relevant body of research on the topic by conducting a systematic literature review. Academic databases including EBSCO Host, ProQuest, and Google Scholar were searched, employing a variety of keywords and combinations of these, i.e., “sustainable AI”, “consumer autonomy”, “privacy regulation”, “decision quality”, “transparency”, “complementarity”, “decision-aids”, and “choice overload.” By using the snowballing technique and by manually searching, we identified seminal articles in addition to the initial searches. The search stage was a highly iterative process in which keywords were refined along the course of the process. Due to the interdisciplinary nature of the topic, the literature searches yielded journal articles from a variety of fields and domains.

2.2. Consumer Decision-Making, Choice Overload, and Decision Quality

Individuals are often unable to evaluate all options when making a choice, given limits on cognitive capacity [29]. Consumers find ways of coping with this limitation by employing compensatory or non-compensatory choice strategies to help them make a choice using less than all available information [30,31]. This often entails consumers engaging in a two-stage process, where the number of options is reduced, before choosing the best of the remaining alternatives [32,33]. The first stage involves mapping out relevant options for consideration (i.e., the consideration set), before identifying a subset of the most relevant options for choice (i.e., the choice set). This is followed by the purchase decision. The level of cognition required to reach a decision can differ greatly, depending on variables such as the individual’s need for cognition [34] and product type [35], to name a few. The two-stage process offers a general approach to understanding how one product is chosen over other, less favorable options. Existing research suggests that consumers wish to spend as little time and resources as possible, but still find the best product option [36], which highlights an inherent conflict between input and output while making decisions.
As the number of product options has increased dramatically through widespread adoption of online shopping, consumers’ decision-making process has become increasingly more complex and laborious. Although broad variety and having options is in general positively associated with consumer satisfaction, studies have shown that having too much to choose from can in fact prove detrimental to consumer welfare [37] and make people less satisfied or less happy [6]; for an overview, see [38]. Goodman et al. [39] observed that providing recommendation signs (e.g., “Award Winner”) for consumers with developed preferences reduced choice satisfaction, due to increased complexity and difficulty from having to choose from a larger consideration set. Furthermore, choice overload may lead to decreased motivation to choose [40] and decreased preference strength and satisfaction with the chosen option [6,41]. As described by Cho et al. [42], consumers may be overwhelmed, and this may cause decision fatigue and delayed purchase decisions. De Bruyn et al. [36] pointed out that this trade-off between search cost and decision quality can be exacerbated in an online setting, largely due to an overabundance of information and consumers’ impatience [43].
Punj [44] defined decision quality along two dimensions: one relating to price and the other to product fit, which can be conceptualized as the perceived match between the needs of the consumer and the product attributes. This price–product fit combination may be perceived as a trade-off by consumers. Furthermore, Punj [44] proposed several factors influencing decision quality for an online environment: time and cognitive costs, perceived risk, product knowledge, screening strategies, digital attributes, perceptual and affective influences, and online trust and hereunder privacy concerns. The importance of understanding these factors, which operate at both a micro and macro level, is related to both enhancing consumer welfare and improving market efficiency, two goals that should also be seen as influencing each other [44].

2.3. Defining AI-Based Decision Aids

Technological advances in the fields of AI, especially within big data and machine learning, have introduced new possibilities for overcoming consumers’ information overload, and for helping consumers leverage the strengths of technology related to processing large amounts of information. By assisting consumers to filter, eliminate, and sort between an overwhelming amount of options, thereby reducing search cost, decision aids have the potential to enhance consumer decision-making and empower consumers [33,44]. However, the way these tools are employed by businesses today demonstrates that they do not necessarily enhance consumers’ decision quality, or even reduce search effort [45].
With regards to terminology, many similar terms have emerged to describe this phenomenon, both with regards to the role of AI, i.e., “AI-based”, “AI-facilitated”, “AI-assisted”, “AI-enhanced”, and the nature of the decision, i.e., “decision-making”, “decision support”, or “decision enhancement.” Another way to phrase this phenomenon includes “AI-based recommendations”, “recommendation algorithms”, “AI-based recommendation agents” or “recommendation systems”, and “interactive decision aids.” Although these terms are often employed interchangeably, they all refer to the use of AI technology (i.e., machine learning, big data) to facilitate the process of decision-making, including but not limited to need recognition, identifying relevant options, forming a decision set, and selecting, using, and evaluating a product or service. Combining these terms, we have chosen to refer to these tools as “AI-based decision aids”, as an umbrella term. AI-based decision aids can be employed in a variety of decisions (i.e., ranging from medical diagnosis to weather prediction, facial recognition, and pattern recognition), however we focus on decisions related to the purchase and consumption of products or services facing consumers.
Häubl and Trifts [33] described interactive decision-making aids as “sophisticated tools to assist shoppers in their purchase decisions by customizing the electronic shopping environment.” They identified recommendation agents as especially useful for identifying and screening relevant product options, which is crucial in the initial stage of the decision process. Based on consumers’ preferences, the recommendation agent suggests products that the consumer is likely to find attractive. Häubl and Trifts [33] concluded from their experiment that not only did the use of interactive decision aids such as recommendation agents reduce the amount of search effort that consumers exerted, it also decreased the number of options included in consumers’ consideration set, while at the same time also increasing the quality of these options. We argue that today’s AI-based decision-making aids are even more sophisticated than what Häubl and Trifts [33] referred to over 20 years ago, and importantly they operate more covertly, blurring the lines for consumers regarding what should be perceived as “organic” personalized recommendations reflecting their true inner preferences, and what is simply advertising camouflaged as the former.
Humans have always valued expert advice when making decisions. The introduction of the Internet has enabled recommendations to be employed in a new way, with a much broader and faster impact [46]. Recommendations may reduce the effort required to reach a decision (i.e., the cost of thinking [47]), as well as reduce the uncertainty related to the decision, thereby facilitating choice and increasing confidence in reaching the decision [46]. Employing decision-making aids can provide consumers with more relevant options and at the same time reduce search, transaction, and decision-making costs [22]. Importantly, however, is the notion that today’s more sophisticated decision aids are based on big data and hence are able to offer personalized suggestions using manipulative tactics of persuasion that consumers may confuse as helpful.

2.4. AI-Based Decisions Aids and the Threat to Consumer Autonomy

Autonomy is regarded as among the central values and rights for consumers in a democratic society [8], signifying the importance of ensuring that consumers are able to make well-informed, deliberate choices. Nevertheless, consumer autonomy is compromised when covert influencing strategies are employed by businesses to influence consumers’ opinions, oftentimes against consumers’ knowledge and awareness. As these strategies and tools facilitated by AI technology are becoming increasingly more inconspicuous, covert, and seamless, and as consumers are more accustomed to such a practice [10], consumers’ awareness of potential manipulation, and hence their ability to detect threats to their individual autonomy, is diminished.
Grafanaki [8] viewed autonomy as defining for humans’ identities and recognizes that big data and algorithms may pose significant threats to consumer autonomy in both in the exploratory stage, which is essential to the consumer’s formation of preferences and identity, and the second stage, in which the actual decision takes place. Furthermore, Grafanaki [8] highlighted that this threat to autonomy is exacerbated due to the “convergence of the digital, physical, and biological spheres”, which together could interfere with how a person becomes a person, which is central to the development of autonomy. In line with this, Susser et al. [10] argued that “By deliberately and covertly engineering our choice environments to steer our decision-making, online manipulation threatens our competency to deliberate about our options, form intentions about them, and act on the basis of those intentions. They also challenge our capacity to reflect on and endorse our reasons for acting as authentically on our own.” These recent accounts underline the relevance and importance of understanding autonomy and protecting it, not only as a human right, but also as a resource.
André et al. [22] suggested the following contextual factors as some of the relevant influences when examining consumers’ need for autonomy: (a) trust in the individual or institution making the choice on one’s behalf, (b) how strongly the choice is connected to expression of one’s identity, (c) the level of competence one feels in the choice context, and (d) the affective state of the consumer. Even though these contextual factors may influence consumers’ need for autonomy, the fundamental aspect is that humans have a strong inherent need for autonomy when making choices. Personal causation refers to how people are prone to claim ownership of their actions and “attribute favorable outcomes to their own actions” [48]. Furthermore, the opportunity to choose freely and be in control of one’s own choices can stimulate motivation and positive emotions. Inversely, experiencing limitations on choice can undermine people’s feeling of self and cause psychological reactance [49]. This suggests that consumers derive pleasure from making their own decisions, and hence limiting their ability to do so could lead to negative emotions and outcomes in the consumption setting. This would be detrimental not only to quality of choice, but also to consumer satisfaction.
It should be noted that there is an important difference between perceived and real autonomy, and we expect consumers to prefer actual autonomy to perceived autonomy, as perceived autonomy may be described as successful consumer manipulation. Werten- broch et al. [23] (p. 3) defined actual autonomy as “the extent to which a person can make and enact their own decisions”, whereas perceived autonomy refers to “the individual’s subjective sense of being able to make and enact decisions of their own volition.” Importantly, actual and perceived autonomy may not necessarily be aligned. Wertenbroch et al. [23] (p. 3) argued that although AI-based recommendation algorithms may facilitate consumer choice and thereby boost consumers’ perceived autonomy, they inherently run the risk of undermining consumers’ actual autonomy. Ultimately, the distinction between the constructs may represent the conflicting interests of businesses and consumers in an online context, with consumer manipulation on one hand, and autonomy on the other.
Whether the motivation is to improve consumer decision-making or maximize profits, the manner in which AI-based decision aids are employed today should be seen as interfering with consumers’ decision process. Consequently, this may reduce consumer autonomy. This leads to the following proposition regarding the influence of AI-based decision aids on consumer autonomy:
Proposition 1.
AI-based decision aids may reduce consumer autonomy.

2.5. Sustainable AI

According to Gilart-Iglesias et al. [16], sustainable development involves ensuring social sustainability by promoting equity, cohesion, social communication, autonomy, and equal opportunities for all citizens. In line with this, Rogers et al. [17] defined social sustainability as “Development and/or growth that is compatible with the harmonious evolution of civil society, fostering an environment conducive to the compatible cohabitation of culturally and socially diverse groups while at the same time encouraging social integration, with improvements in the quality of life for all segments of the population.” What these definitions share is the notion that social sustainability surpasses viewing physical resources as the only resources that are worth protecting. This is in line with Pfeffer [13], who noted a superior emphasis on the physical environment rather than the social, both in research literature and in companies’ actions and statements. Illustratively, a Google Scholar search yields 20,800 entries for the term “ecological sustainability” and 53,000 for “environmental sustainability”, however only 12,900 for “social sustainability” and 569 for “human sustainability.”
Contrary to the “golden standards” of the development of social sustainability, with regards to striving for human welfare and the right to freedom and equality, and in line with the trends outlined above, current developments in AI technology facilitate progression in the opposite direction. In light of social and human sustainability, consumer autonomy should be regarded as a vital resource that is currently facing risk of exhaustion. Proponents of social sustainability argue that natural resources are not the only resources that must be protected (i.e., [13,17]), and in line with this, we argue that human autonomy and capabilities for decision-making should be viewed as resources—resources that are currently facing the threat of depletion as AI-based algorithms are increasingly disrupting, and to some extent replacing, consumers’ ability to make deliberate choices. This is due to the proliferation of hidden, data-driven, and highly personalized influence, which is increasingly becoming a part of individual consumers’ everyday lives and decisions involving essentially anything from products to news and even political opinions. On a larger scale, this challenges social sustainability and democratic values [8], suggesting an immediate need to reinvestigate how AI-based decision aids should be permitted to influence consumer decision-making.
Gherhes and Obhad [50] argued that AI can contribute to achieving each of the United Nations (UN) Sustainable Development Goals (SDGs), emphasizing that this requires a positive perception of AI and sustainable development of AI. In their study, they investigated students’ perceptions of the development and sustainability of AI, discovering significant differences between genders and students’ fields of study. In general, male students demonstrated a more positive attitude towards AI and AI development. The same difference was evident between students pursuing technology as a field of study, who viewed AI more favorably, and those studying humanities. Gherhes and Obhad [50] attributed this difference to the notion that students in the humanities field of study are more concerned with human value and protecting this, and hence are more prone to perceiving the disadvantages related to AI development. In addition to this, they noted that technically-oriented students are likely to have a more extensive understanding of how AI works. How people perceive AI is an important avenue of research, as it is likely to have an impact on the adoption of AI.
Although the concept of “sustainable AI” is gaining research interest, a definition is still lacking. In order to devote more empirical research attention to the challenges outlined in this paper, with regards to consumer autonomy and the future development of AI, we need to develop this concept and move it from the conceptual drawing board to operationalization and empirical testing. For the sake of conceptual development and clarification, we thus propose the following working definition of sustainable AI: “the extent to which AI technology is developed in a direction that meets the needs of the present without compromising the ability of future generations to meet their own needs.” This is based on the definition from the seminal Brundtland Report [15]). Within the contextual boundaries of online decision-making, developing sustainable AI refers to ensuring that the manner in which AI technology interferes with human capabilities for decision-making accommodates not only the ability of consumers today, but also consumers in the future, to make well-informed, conscious, and deliberate decisions. Although what encompasses current and future needs is debatable, the notion of sustainability and a future perspective is established, underlining that the choices and actions we make today will influence the future. In line with this, the ability of consumers to make autonomous decisions in the future hinges on the manner in which AI technology is developed today, and how legislation enables and shapes this development. Based on this reasoning, we propose the following:
Proposition 2.
Increasing consumers’ autonomy while interacting with decision aids will promote sustainable AI.
Given the profitability of businesses employing AI to influence and steer consumers’ decision-making, there is a dire need for research focusing on how autonomy may be increased for consumers. In line with this, the research report “Sustainable AI” by Larsson et al. [28] illuminated four areas of special concern regarding the implementation of AI: bias, accountability, abuse and malicious use, and transparency and explainability. Furthermore, the authors argued that promoting algorithmic transparency serves an important function of safeguarding for accountability and fairness in decision-making. Transparency also enables scrutiny regarding the way access to information is mediated online. In the following section we propose features that may increase consumer autonomy, recognizing that automated solutions can benefit consumer well-being and that by safeguarding autonomy, AI technology may be employed more sustainably. The factors we include are complementarity, transparency, and privacy regulation.

3. Towards Sustainable AI

In the previous section, we argued for the importance and urgency of protecting consumer autonomy and developing AI more sustainably. Based on this, we devote the following section to developing propositions and a framework for promoting sustainable AI development.

3.1. Complementarity

Renda [27] proposed that an essential way to mitigate negative consequences associated with the use of AI is by approaching it as complementary, rather than as an alternative, to human intelligence. In line with terms such as “augmented intelligence” [51] and “human-in-the-loop” [52], the complementarity concept accommodates the notion of obtaining “the best of both worlds” with regards to human and machine capabilities. Humans are more equipped to set goals, use common sense, configure value judgments, and exert such judgment [27], whereas machines are better at processing large amounts of data, discovering patterns, and providing predictions based on statistical reasoning and large-scale math. Agrawal et al. [19] argued that although prediction is useful because it helps improve decisions, decision-making also requires another important input factor: judgment. They defined judgment as “the process of determining what the reward to a particular action is in a particular environment”—in other words, the process of working out the benefits and costs of decisions in different situations. By being able to learn from experience, from previous choices, mistakes, and outcomes, humans are trained to exert judgment. This notion of complementarity suggests that humans are in a better position to direct and instruct AI technologies such as recommendation algorithms and decide their goals, whereas AI is more suited to performing the given tasks based on instructions from a human. Importantly, the notion of complementarity argues that the best outcome can be achieved by combining human and machine capabilities together. Despite this, this optimal division of labor between humans and machines is hardly the one reflected in today’s marketplace.
Digitalization has proliferated two-way communication between businesses and consumers, making consumption more interactive [33]. However, the recommendation process enabled by algorithms often appears as more traditional and unidirectional, from the business assuming the role of the sender to the consumer as the receiver. AI-based decision aids are generally constructed without the active involvement of the consumer, but rather by depending on “passive” sources of information, i.e., historical or behavioral data. When there is no opportunity for the consumer to report back to the algorithm on whether the recommendations provided are suitable or not, it prevents the algorithm from learning the consumer’s true preferences. Consumers are not able to exercise their judgment, but rather are left to either trust or not trust black box recommendations provided by an algorithm, reducing their ability to make well-informed, deliberate choices. Furthermore, irrelevant recommendations could cause annoyance and reactance by the consumer, discouraging current and future use [22,46].
Another challenge regarding lack of complementarity and interactivity in today’s online marketplace is related to allowing consumers take an active role in exploring and discovering new content on their own. Presenting consumers with product options that they already find appealing will likely be perceived by consumers as both relevant and useful, however, this consequently endorses less content that challenges their existing preferences or encourages them to try new things. This is also known as the “echo chamber” effect, related to what is referred to as “filter bubbles”, in which “algorithms inadvertently amplify ideological segregation by automatically recommending content an individual is likely to agree with” [53,54]. By relying simply on recommendations from algorithms, consumers would be encouraged to repeat past patterns of behavior, and ultimately be deprived of the opportunity to naturally evolve and refine their taste as they mature [22]. This suggests that the long-term effects of relying on AI-based decision aids that trap consumers in past behaviors could have a negative effect on consumer autonomy, also because it does not accommodate for aspirational preferences [22], which pertains to the gap between the view of an ideal self: who a consumer sees themself as today, as opposed to whom they want to be in the future.
By increasing the level of complementarity between the algorithms and the consumer, and allowing consumers to provide adjustments and exert judgment, consumers are likely to feel a higher level of autonomy, ownership, and involvement in the suggestions presented. This is in line with the findings of Dietvorst et al. [55], which indicate that giving people some control over an algorithm’s forecast can reduce algorithm aversion, even though the control is just minor. We propose that making the use of AI-based decision aids more complementary in terms of enabling feedback, elevating consumers’ opportunities to select which attributes are most important, and actively weighing these against each other, will enhance consumer autonomy:
Proposition 3.
Complementarity increases consumer autonomy.
As the name suggests, complementarity entails viewing AI technology as complementary, and not as an alternative to human intelligence [27]. In other words, complementarity views technology as adding value, providing additional benefits, or enhancing individuals’ existing capabilities, or facilitating activities that this individual performs, rather than replacing them. To develop AI technology sustainably necessitates keeping future generations in mind when designing these systems and developing legislation regarding it. With regards to AI-based decision aids, this can be manifested in the role division between consumers and the recommendation system, hereunder the degree to which the consumer can exert influence on the system and how they can work together to reach the best decision for the consumer, benefiting from the best capabilities of both consumer and machine. Allowing more consumer involvement and working to employ these capabilities complimentarily, rather than allowing decision-making technology to replace human capabilities for decision-making, will likely promote more sustainable AI:
Proposition 4.
Complementarity promotes sustainable AI.

3.2. Transparency

Transparency refers to “the possibility of accessing information, intentions or behaviors that have been intentionally revealed through a process of disclosure” [56]. André et al. [22] suggested that making consumers aware of what serves as the rationale for the recommendation could increase persuasiveness of the suggestion or advertisement, i.e., communicating clearly to the consumer that the suggestions of skin cream are based on the information they have provided about their age, skin type, or even previous purchase history (which could indicate what the consumer regards as an acceptable price range) would likely yield a perception of a higher level of autonomy, as it enables them to make a well-informed and deliberate decision. Conversely, if there were no information available about what the recommendation was based on, no transparency, the consumer would feel less autonomous in the purchase decision, as the source of the information from which the recommendation was made would be unknown. Larsson et al. [28] argued that promoting algorithmic transparency serves an important function of safeguarding for accountability and fairness in decision-making. Transparency also enables scrutiny regarding how access to information is mediated online, particularly on online platforms.
Perceived transparency promotes consumer autonomy because it enables informed and deliberate considerations by the consumer, which are necessary conditions of consumer autonomy [18]. The absence of transparency, on the other hand, obfuscates the consumer’s basis for making decisions. In the event that an AI-based decision aid, such as a recommendation algorithm, is perceived as a “black box” [57], it is likely to be perceived as opaque rather than transparent by the consumer, and hence consumer autonomy is likely to be reduced. Contrarily, if the information, intentions, and behaviors of the algorithm are made transparent, accessible, and understandable to the consumer, the consumer is able to exercise their capabilities for deliberate decision-making aligned with their individual goals—in this case, ascertaining whether the products recommended by the algorithm are indeed a good choice, or merely unwanted interference as a representation of the interests of an external agent.
Given that a higher degree of transparency regarding how and why recommendations are generated would provide more well-informed explanations for the consumer to judge whether the recommendation is in fact a good match, we propose that this will enhance autonomy. It is also likely that consumers will be less skeptical of the grounds or motivation behind the provided suggestion, and more directly attribute this to an action, or trait, on account of themself as a consumer.
Proposition 5.
Transparency increases consumer autonomy.
As mentioned above, Larsson et al. [28] argued that transparency serves an important function with regards to safeguarding for accountability and fairness in decision-making, which both are vital components in the process of developing sustainable AI. In addition to this, transparency also enables careful analysis regarding how information is collected and used online, particularly on online platforms. Transparency promotes the development of sustainable AI by ensuring that the decision-making process is not perceived as a “black box” by consumers by enabling consumers to exercise judgment and take direct part in the decision, in line with the notion of complementarity. Based on these arguments, we posit the following proposition:
Proposition 6.
Transparency promotes sustainable AI.

3.3. Privacy Regulation

Vinuesa et al. [12] argued that one of the greatest challenges inhibiting the development of sustainable AI is “the pace of technological development, as neither individuals nor governments seem to be able to keep up with this.” Henriksson and Grunewald [58] identified and exemplified several key sustainability risks related to legislation and governance: regulatory (e.g., failure to live up to the EU General Data Protection), human rights violations (e.g., modern slavery, privacy), discrimination, diversity, and inclusion (e.g., General Data Protection Regulation [GDPR]), in addition to non-compliance with ethical codes (e.g., responsible sales practice). A lack of legislation regarding AI development may be harmful to consumer welfare in numerous manners, however, with regards to consumers’ decision-making, we argue that privacy regulation remains among the utmost critical. This is in line with Vinuesa et al. [12], who argued that “when not properly regulated, the vast amount of data produced by citizens might potentially be used to influence consumer opinion towards a certain product or political cause.”
Bleier et al. [59] noted that the general goal of privacy regulation is to limit the extent to which firms can track and use consumers’ personal information. As an example, privacy regulation has been found to reduce the effectiveness of online advertising [60], which can be argued to be considered valuable for consumer welfare to the extent that this type of advertising is undesired. According to Pan [61], the primary threat to consumer privacy is not the actual collection and storing of a single unit of quantitative data, but rather the qualitative inferences made from these accumulated data points regarding a person’s attributes, i.e., personality traits, degree of intelligence, employee value, race, and political identification, to name a few. “When it is unclear what data is generating which inferences, all collected information has the potential to reveal personal details and impinge autonomy” [61]. For the consumer, this collection and use of data occurs to a large extent covertly, without the consumer’s explicit consent to these inferences being made about them. This is likely to have a detrimental effect on consumers’ autonomy, especially since the algorithms can find surprising patterns that humans are not able to detect—not even the consumer themself.
Furthermore, Pan [61] proposed that big data causes harm in four main categories that are not directly related to use: “big data enables organizations to learn information about people that they would not have disclosed, restricts autonomy by judging people’s conduct and character, impedes the possibility of acting anonymously, and undermines the tenet that each person is an individual who possesses agency.” These threats to autonomy are real on both a consumer and a human level. Grafanaki [8] recognized that privacy is not only a matter of individual value, but also “a public value in the sense that individual autonomy is a prerequisite for a democratic society and innovation and sacrificing it would be harming that society too.” This highlights the importance of investigating the role of autonomy in online decision-making, not only for individual consumers, but also on a societal level.
Privacy is recognized as an important precondition for individual autonomy [62,63]. Hence, protection of privacy through regulation and legislation should safeguard against reduced autonomy among consumers, given that this will reduce businesses’ opportunities to exploit data harvested and analyzed about individual consumers. This is of particular importance due to the pronounced mismatch between consumers’ strongly expressed privacy concerns and their rather careless actions with regards to privacy. This incongruity was addressed by Norberg et al. [64] as the “privacy paradox”, referring to how people, despite negative attitudes towards providing personal information, will do just so, even in the event that no apparent benefit is evident [65]. As a metaphor of this, Miller [66] compared the privacy concerns of the public to the River Platte: “a mile wide, but only an inch deep” in Ganley [67].
Singla et al. [68] found that the benefits yielded from giving away personal data were deemed more important by consumers than privacy itself. They also found that consumers were willing to share information if they received personal benefits that contributed to their consumer experience. Although recent events such as the Cambridge Analytica case have made consumers more uneasy and cautious, spurring an increase in public awareness related to the collection and use of personal data [69], it can be argued that consumers still remain naïve, due to lacking knowledge about constantly-evolving AI technologies that feed on data. Based on this, we propose:
Proposition 7.
Privacy regulation increases consumer autonomy.
With regards to developing AI, privacy regulation plays an important part in sustainability. Without privacy regulation, consumer rights to privacy, autonomy, and other essential human rights would be weakened, in addition to the threat it poses to democratic values. Furthermore, the absence of privacy regulation would facilitate the manipulation and exploitation of consumers through the access of data and the use of this to influence consumers covertly. Because privacy regulation shapes not only the current situation, but also how data will be collected and used to influence consumers in the future, we argue that this is likely to have a vital effect on the sustainability of AI.
Proposition 8.
Privacy regulation promotes sustainable AI.

3.4. Consumer Autonomy and Choice Effort

The extent to which a consumer experiences high levels of autonomy, based on complementarity, transparency, and privacy regulation, seems likely to influence the choice effort that is exerted by the consumer. Consumer autonomy is likely to reduce the effort exerted by the consumer in the process of making a decision.
Proposition 9.
Consumer autonomy reduces choice effort.
Choice effort is regarded as a driver of decision quality [34,44], and efforts to reduce choice effort should result in increased decision quality. Furthermore, as decision quality is driven by the degree to which consumers’ choices reflect their true preferences, we argue that decision quality is increased by an increase in AI sustainability.
Proposition 10.
Sustainable AI increases decision quality.
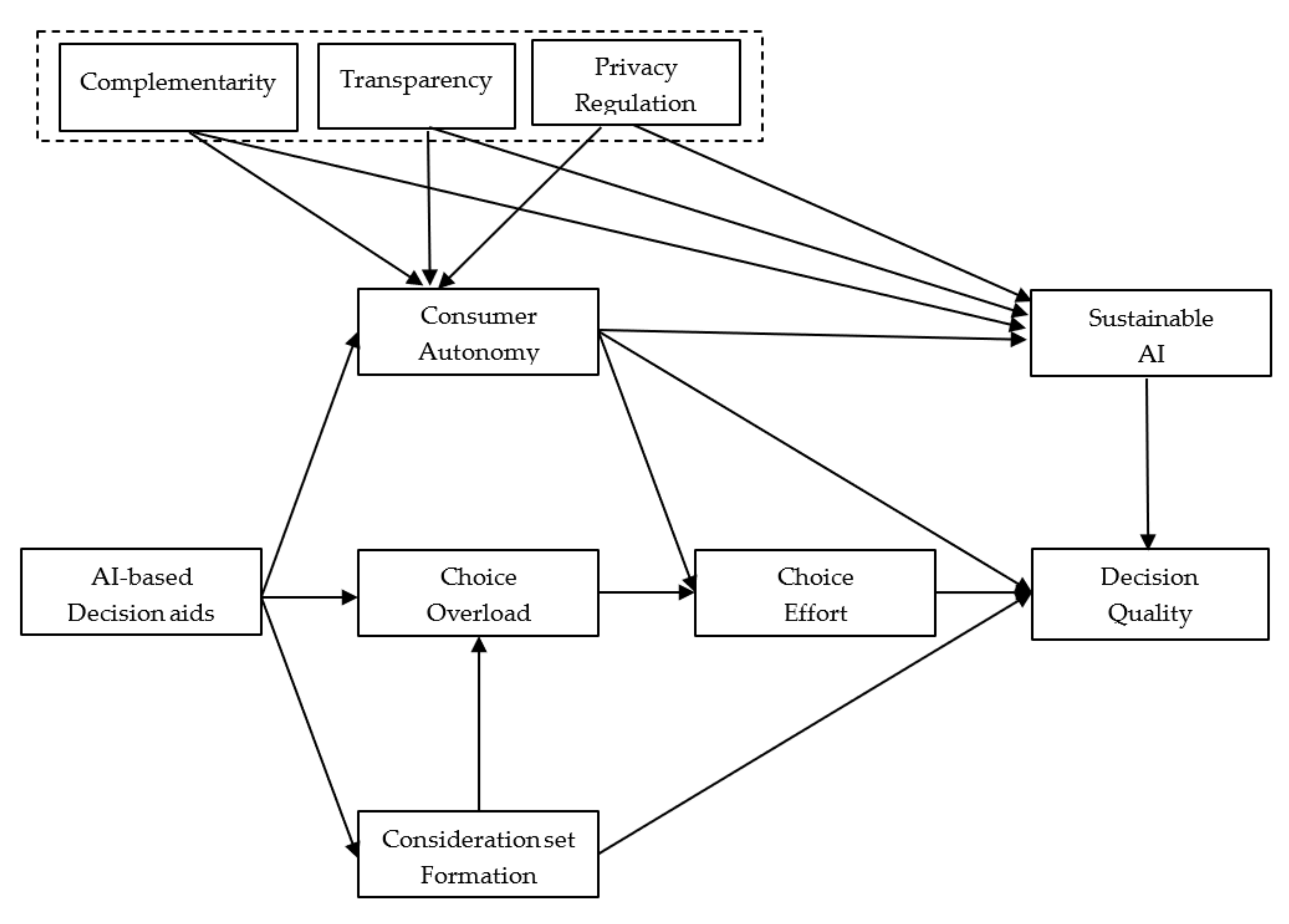
Figure 1 illustrates the conceptual framework.

4. Discussion

In this section, we present considerations related to future research. We first focus on testing the model, before considering the implications of product type. Thirdly, we discuss the trade-offs between autonomy and perceived value, and finally we focus on the consumer satisfaction perspective versus the business profitability perspective, briefly including implications for research, policymaking, and practitioners.

4.1. Testing and Development of the Sustainable AI Model

Decision aids have the potential to empower consumers and make them feel that they are the decision-makers employing these tools to maximize utility. We identified three main factors as drivers of consumer autonomy and sustainable AI: complementarity, transparency, and privacy regulation. Furthermore, the satisfaction derived from spending less time on making a purchase decision is likely to increase overall consumer satisfaction when consumers perceive that they are ultimately the decision-maker, and that the algorithm enables them to make a better decision, rather than making the decision on their behalf. Together, these factors should have a positive influence on both consumer experience and consumer welfare. We presented propositions related to how consumer autonomy may be increased when using AI-based decisions aids, and how sustainable AI may be promoted. These propositions should be tested in empirical settings.

4.2. Testing the Model While Making Distinctions between Different Types of Products

Although we have yet to focus on the specific effects of the use of AI-based decision aids on different product types, a distinction is often made between search and experience goods. Search goods are products or services where the consumers may evaluate the quality, features, and characteristics before the purchase (i.e., clothes, furniture), whereas experience goods may not easily be evaluated prior to consumption (i.e., restaurants or hotels). Credence goods, on the other hand, refer to products that are difficult to evaluate even after they are bought or consumed (i.e., vitamin pills). Identity-salient products are another type of products, a product type in which consumers are more likely to resist influence by automation due to a higher need for internal attribution of the choice to the consumer themself [70]. Products may be classified in different dimensions, but it seems reasonable to expect that the need for autonomy and value of AI-based decision aids will vary with regard to different types of products. In future research, the propositions should be tested for robustness and relevance when considering different types of products.

4.3. Investigating the Trade-Off between Autonomy and Perceived Value

Autonomy itself is not the only goal of consumers, and it could be possible to accept reduced autonomy if other factors are regarded as more valuable. As mentioned, Singla [68] described how consumers accepted trading personal data and privacy if the perceived benefits had higher value. It is important to note here that this refers to overt “trading” of personal data against benefits provided by businesses, i.e., expressing an explicit consent of willingness to use in-store Wi-Fi or a mobile application [71]. Bleier and Eisenbeiss [72] drew a parallel between consumers’ willingness to incur a loss of privacy in the expectation of relevant benefits from a retailer to equity theory [73,74], which states that for a relationship to be perceived as fair, the expected value of the outcome must at least equal the input. If consumers do not perceive this balance as fair, or more severely in cases where personal data is collected without the consent, or even the knowledge, of the consumer, the effect on autonomy is expected to be detrimental. It should also be assumed that the need for, and importance of, autonomy will vary greatly, i.e., across contexts, consumers’ individual personal preferences and traits, and product types. There is a pronounced need to know more about this trade-off between autonomy and benefits (i.e., convenience, relevance, etc.) when consumers interact with AI-based technology such as recommendation algorithms.

4.4. Investigating the Business Perspective Versus Consumer Perspective

Decision-making research has focused extensively on studying the steps of consumers’ decision-making process before, during, and after consumption. Understanding what drives consumers and how they reach decisions allows businesses to gain insight, and consequently offer products and services that are more suitable and better adapted to consumer’s needs. This insight is also useful for understanding how to target and influence consumers more effectively, and for creating tools that encourage consumers to make purchase decisions aligned with business’ interests [20]. Although consumers’ decision quality may not appear to be the end goal of businesses per se, improving consumers’ decision quality through the use of AI-based decision aids may have an effect on consumer satisfaction and loyalty [75], two important constructs shown to lead to increased business performance [76]. Normally, firm-level goals are related to aspects such as market share, profitability, and growth achieved by persuading consumers to purchase their products. However, the use of AI-based decision aids has the potential to assist consumers to bring focus to those that best meet their preference, hence improving decision quality for the consumer at the expense of firms’ attempts to convince. Understanding this and learning to meet consumer preferences better than competitors should lead to a competitive advantage. Hence, understanding the relationship between autonomy and decision quality may therefore be regarded as necessary for businesses to be competitive and to achieve goals related to market share, profitability, and growth.

4.5. Implications

Research in this area will increase the theoretical understanding of the decision-making process of consumers when interacting with AI-based decision-making aids. By gaining this insight and working towards developing AI more sustainably from a social and human rights point of view, we will be more capable of facilitating the adoption of this new technology as the promising tool it is for consumers, providing better matching between consumer preferences and products while mitigating the potential perils related to autonomy, privacy, and ethics. In addition to this, research in this area may also contribute to insight regarding consumer manipulation by the use of AI-based decision aids.
We argue that as long as employing AI to influence consumers’ decisions remains profitable and legal, businesses will continue to embrace these technological advances. Hence, policymaking should attend to how consumer autonomy may be increased when developing legislation. Due to the novelty of AI, constant development, a lack of a clear consensus, and few previous examples to draw from, many AI-based decision-aiding technologies are operating in a complex “gray zone” impacting consumer choices. With regards to implications for business owners and practitioners, these should keep ethical and sustainability considerations in mind when designing and employing decision aids, particularly when facing choices where the best interest of the consumer and society in the long term seems to be at odds with the short-term interests of the business.
The increasing development and adoption of AI-based decision-making suggests an immediate need for research and knowledge concerning how this technology can be employed in the most sustainable and ethical manner. Despite its apparent benefits, there are numerous ethical issues to address and overcome in order for decision aids to realize their potential in helping consumers reach better decisions in a shorter time frame. As consumers are relinquishing control of a central part of the decision-making process, we must strive to ensure that consumer well-being is protected, and consumer autonomy maintained. There is currently unrealized potential with regards to consumer-empowering AI tools focusing on sustainable consumption. Lastly, one goal of sustainability relates to reducing the negative environmental consequences of consumption. When AI-based tools are used to manipulate consumers to buy and consume more products, this should be viewed as a direct threat to sustainability in general, but also social sustainability.
Rogers et al. [17] argued that sustainability must be defined to include not only the physical, but also emotional and social needs of individuals. Furthermore, they conclude that well-being is highly subjective and individual, suggesting that policies “should focus on making human well-being possible by providing the freedoms and capabilities that allow each person to achieve what will contribute to his or her own well-being” [17,77]. In line with this, we argue that consumer autonomy is among the paramount capabilities necessary to harbor for an individual to achieve well-being, and hence, social sustainability should be investigated through the lens of consumer autonomy. In line with goals of social sustainability, we must ensure that consumer autonomy is not sacrificed for future generations because of shortsighted commercial goals today, or due to legislation being surpassed by rapid technological development.
Although proposing in-depth solutions for how to achieve transparency, complementarity, and privacy regulation is beyond the scope of this paper, due to length considerations, we encourage research on these aspects. We briefly propose that transparency is promoted by increasing consumers’ understanding and knowledge of AI processes, by using clear and unambiguous language, and by being upfront regarding how recommendations are made. Importantly, avoiding “black box” solutions will render consumers better equipped to make conscious, informed, and deliberate decisions. Complementarity may be accommodated for by ensuring that consumers are given real options to decide the extent to which AI is involved in their decision-making. Furthermore, the notion of complementarity infers realizing the potential of using AI as tools that promote consumer interests and enhances their capabilities for decision-making, rather than replacing them. Lastly, privacy regulation should reflect both decisional and informational dimensions of privacy concerns. In other words, it should encompass a desire to protect both how consumers’ information is collected, stored, and analyzed; the extent of decisional interference that is permitted; and the covertness of this influence.
Future research should strive to test the propositions outlined in this paper. In addition to remarks made throughout the paper, future studies should also focus on how transparency and complementarity may be achieved, and how privacy regulation should be developed to accommodate for the increasing challenges facing consumers’ privacy rights in light of new technologies. In addition to this, more research is needed to understand antecedents and effects of consumer autonomy due to its importance as a concept itself and the importance for sustainable AI. Furthermore, consumers’ perceptions of AI and consumer-empowering AI represent important avenues of future research.

5. Conclusions

How algorithms influence consumer decision-making remains a highly relevant and important topic, as described by Kannan [1], Rust [2], and Lamberton and Stephen [5]. We argue that consumer autonomy represents a necessary condition for sustainable AI, and that consequently, if consumer autonomy is diminished, it has a negative influence on consumer well-being and social sustainability. As machines and algorithms are increasingly interfering with consumers’ decision-making by use of more covert and sophisticated measures and fueled by data on individual consumers, consumer autonomy has never been more important to understand and investigate. We have problematized businesses’ current AI practice from a consumer well-being point of view, arguing that this violates consumer autonomy, and consequently social sustainability. We argue that progressively outsourcing more of the decision-making process to machines and algorithms is likely to prove detrimental to consumers’ well-being and autonomy in the absence of complementarity, transparency, and privacy regulation.
We conducted a literature review on consumer decision-making, AI-based decision aids, and sustainable AI. This enabled us to address our research questions pertaining to identifying the main challenges related to the use of AI-based recommendations for consumers’ decision-making. Based on this, we developed propositions for how these challenges may be mitigated, placing a merited emphasis on protecting consumer autonomy. Lastly, we accounted for the importance of consumer autonomy as a resource, elaborating on its role for the social dimension of sustainability. By developing a conceptual framework, we contributed to the debate on how we can develop sustainable AI within the context of online decision-making. We hope to inspire more research on this important topic and have identified a series of future avenues for research, which will advance our understanding of sustainable AI-development. This contribution has significant implications for the research community, but we also hope to increase awareness of the importance of autonomy with regards to policy-making, and that more knowledge may contribute to better regulation of the design of AI-based decision-aids in order to maintain consumer autonomy.
Due to the pace of development and innovation of AI, it is likely that we have only seen the beginning with regards to the use of AI and algorithm-based recommendations, and consequently, there is an urgent need for research addressing how to alleviate the negative consequences of AI on consumer decision-making and autonomy. Previous studies have primarily focused on either the benefits for businesses or the disadvantages for consumers of the use of AI, and we seek to merge these views and contribute to a constructive debate regarding how to develop AI-based decision aids in a more sustainable manner. We believe that this will benefit the decision quality and well-being of both current and future generations of consumers.

Author Contributions

Conceptualization, L.B., Ø.M., and M.P.; introduction, L.B., Ø.M., and M.P.; literature review and propositions, L.B.; discussion and implications, L.B., Ø.M., and M.P.; writing—original draft, main author L.B. with contributions from Ø.M. and M.P.; writing—review and editing, L.B. All authors have read and agreed to the published version of the manuscript.

Funding

This research received no external funding.

Institutional Review Board Statement

Not applicable.

Informed Consent Statement

Not applicable.

Data Availability Statement

Not applicable.

Conflicts of Interest

The authors declare no conflict of interest.

References

  1. Kannan, K.P.; Li, H.A. Digital marketing: A framework, review and research agenda. Int. J. Res. Mark. 2017, 34, 22–45. [Google Scholar] [CrossRef]
  2. Rust, R.T. The future of marketing. Int. J. Res. Mark. 2020, 37, 15–26. [Google Scholar] [CrossRef]
  3. Djeffal, C. Sustainable Development of Artificial Intelligence (SAID). SAID 2019, 4, 186–192. [Google Scholar]
  4. Aguirre, E.; Roggeveen, A.L.; Grewal, D. The personalization-privacy paradox: Implications for new media. J. Consum. Mark. 2016, 33, 98–110. [Google Scholar] [CrossRef]
  5. Lamberton, C.; Stephen, A.T. A thematic exploration of digital, social media, and mobile marketing: Research evolution from 2000 to 2015 and an agenda for future inquiry. J. Mark. 2016, 80, 146–172. [Google Scholar] [CrossRef]
  6. Iyengar, S.S.; Lepper, M.R. When choice is demotivating: Can one desire too much of a good thing? J. Personal. Soc. Psychol. 2000, 79, 995. [Google Scholar] [CrossRef]
  7. Drumwright, M. Ethical Issues in Marketing, Advertising, and Sales. Available online: https://www.taylorfrancis.com/chapters/ethical-issues-marketing-advertising-sales-minette-drumwright/e/10.4324/9781315764818-37 (accessed on 17 January 2021).
  8. Grafanaki, S. Autonomy challenges in the age of big data. Intell. Prop. Media Ent. LJ 2016, 27, 803. [Google Scholar]
  9. Mik, E. The erosion of autonomy in online consumer transactions. Law Innov. Technol. 2016, 8, 1–38. [Google Scholar] [CrossRef]
  10. Susser, D.; Roessler, B.; Nissenbaum, H. Technology, autonomy, and manipulation. Internet Policy Rev. 2019, 8, 1–22. [Google Scholar] [CrossRef]
  11. Johnston, P.; Everard, M.; Santillo, D.; Robèrt, K.H. Reclaiming the definition of sustainability. Environ. Sci. Pollut. Res. Int. 2007, 14, 60–66. [Google Scholar] [PubMed]
  12. Vinuesa, R.; Azizpour, H.; Leite, I.; Balaam, M.; Dignum, V.; Domisch, S. The role of artificial intelligence in achieving the Sustainable Development Goals. Nat. Commun. 2020, 11, 1–10. [Google Scholar] [CrossRef]
  13. Pfeffer, J. Building sustainable organizations: The human factor. Acad. Manag. Perspect. 2010, 24, 34–45. [Google Scholar]
  14. Vallance, S.; Perkins, H.C.; Dixon, J.E. What is social sustainability? A clarification of concepts. Geoforum 2011, 42, 342–348. [Google Scholar] [CrossRef]
  15. Wced, S.W.S. World commission on environment and development. Our Common Future 1987, 17, 1–91. [Google Scholar]
  16. Gilart-Iglesias, V.; Gilart-Iglesias, V.; Mora, H.; Pérez-delHoyo, R.; García-Mayor, C. A Computational Method based on Radio Frequency Technologies for the Analysis of Accessibility of Disabled People in Sustainable Cities. Sustainability 2015, 7, 14935–14963. [Google Scholar] [CrossRef]
  17. Rogers, D.S.; Duraiappah, A.K.; Antons, D.C.; Munoz, P.; Bai, X.; Fragkias, M.; Gutscher, H. A vision for human well-being: Transition to social sustainability. Curr. Opin. Environ. Sustain. 2012, 4, 61–73. [Google Scholar] [CrossRef]
  18. Sunstein, C.R. Fifty Shades of Manipulation. Available online: https://ssrn.com/abstract=2565892 (accessed on 18 February 2015).
  19. Agrawal, A.; Gans, J.; Goldfarb, A. Economic policy for artificial intelligence. Innov. Policy Econ. 2019, 19, 139–159. [Google Scholar] [CrossRef]
  20. Grewal, D.; Roggeveen, A.; Nordfält, J. The Future of Retailing. J. Retail. 2017, 93, 1–6. [Google Scholar] [CrossRef]
  21. Campbell, C.; Sands, S.; Ferraro, C.; Tsao, H.Y.J.; Mavrommatis, A. From data to action: How marketers can leverage AI. Bus. Horiz. 2020, 63, 227–243. [Google Scholar] [CrossRef]
  22. André, Q.; Carmon, Z.; Wertenbroch, K.; Crum, A.; Frank, D.; Goldstein, W.; Yang, H. Consumer choice and autonomy in the age of artificial intelligence and big data. Cust. Needs Solut. 2018, 5, 28–37. [Google Scholar] [CrossRef]
  23. Wertenbroch, K.; Wertenbroch, K.; Schrift, R.Y.; Alba, J.W.; Barasch, A.; Bhattacharjee, A.; Giesler, M. Autonomy in consumer choice. Mark. Lett. 2020, 31, 429–439. [Google Scholar] [CrossRef]
  24. Yigitcanla, T.; Cugurullo, F. The Sustainability of Artificial Intelligence: An Urbanistic Viewpoint from the Lens of Smart and Sustainable Cities. Sustainability 2020, 12, 8548. [Google Scholar] [CrossRef]
  25. Frank, B. Artificial intelligence-enabled environmental sustainability of products: Marketing benefits and their variation by consumer, location, and product types. J. Clean. Prod. 2021, 285, 125242. [Google Scholar] [CrossRef]
  26. Nikitas, A.; Michalakopoulou, K.; Njoya, E.T.; Karampatzakis, D. Artificial Intelligence, Transport and the Smart City: Definitions and Dimensions of a New Mobility Era. Sustainability 2020, 12, 2789. [Google Scholar] [CrossRef]
  27. Renda, A. Artificial Intelligence: Ethics, Governance and Policy Challenges. Available online: https://ssrn.com/abstract=3420810 (accessed on 17 July 2019).
  28. Larsson, S.; Larsson, S.; Anneroth, M.; Felländer, A.; Felländer-Tsai, L.; Heintz, F.; Ångström, R.C. Sustainable AI: An Inventory of the State of Knowledge of ETHICAL, social, and Legal Challenges Related to Artificial Intelligence. Available online: https://portal.research.lu.se/portal/files/62833751/Larsson_et_al_2019_SUSTAINABLE_AI_web_ENG_05.pdf (accessed on 17 January 2021).
  29. Payne, J.W. Contingent decision behavior. Psychol. Bull. 1982, 92, 382. [Google Scholar] [CrossRef]
  30. Bettman, J.R.; Luce, M.F.; Payne, J.W. Constructive consumer choice processes. J. Consum. Res. 1998, 25, 187–217. [Google Scholar] [CrossRef]
  31. Bremer, L.; Heitmann, M.; Schreiner, T.F. When and how to infer heuristic consideration set rules of consumers. Int. J. Res. Mark. 2017, 34, 516–535. [Google Scholar] [CrossRef]
  32. Howard, J.A.; Sheth, J.N. The Theory of Buyer Behavior; Wiley: New York, NY, USA, 1969. [Google Scholar]
  33. Häubl, G.; Trifts, V. Consumer decision making in online shopping environments: The effects of interactive decision aids. Mark. Sci. 2000, 19, 4–21. [Google Scholar] [CrossRef]
  34. Aljukhadar, M.; Senecal, S.; Daoust, C.-E. Using recommendation agents to cope with information overload. Int. J. Electron. Commer. 2012, 17, 41–70. [Google Scholar] [CrossRef]
  35. Kempf, D.S. Attitude formation from product trial: Distinct roles of cognition and affect for hedonic and functional products. Psychol. Mark. 1999, 16, 35–50. [Google Scholar] [CrossRef]
  36. De Bruyn, A.; Lilien, G.L. A multi-stage model of word-of-mouth influence through viral marketing. Int. J. Res. Mark. 2008, 25, 151–163. [Google Scholar] [CrossRef]
  37. Botti, S.; Iyengar, S.S. The dark side of choice: When choice impairs social welfare. J. Public Policy Mark. 2006, 25, 24–38. [Google Scholar] [CrossRef]
  38. Chernev, A.; Böckenholt, U.; Goodman, J. Choice overload: A conceptual review and meta-analysis. J. Consum. Psychol. 2015, 25, 333–358. [Google Scholar] [CrossRef]
  39. Goodman, J.K.; Broniarczyk, S.M.; Griffin, J.G.; McAlister, L. Help or hinder? When recommendation signage expands consideration sets and heightens decision difficulty. J. Consum. Psychol. 2013, 23, 165–174. [Google Scholar] [CrossRef]
  40. Sethi-Iyengar, S.; Huberman, G.; Jiang, W. How much choice is too much? Contributions to 401 (k) retirement plans. Pension Des. Struct. New Lessons Behav. Financ. 2004, 83, 84–87. [Google Scholar]
  41. Chernev, A. When more is less and less is more: The role of ideal point availability and assortment in consumer choice. J. Consum. Res. 2003, 30, 170–183. [Google Scholar] [CrossRef]
  42. Cho, C.-H.; Kang, J.; Cheon, H.J. Online shopping hesitation. Cyberpsychol. Behav. 2006, 9, 261–274. [Google Scholar] [CrossRef] [PubMed]
  43. Banister, E.N.; Hogg, M.K. Possible selves? Identifying dimensions for exploring the dialectic between positive and negative selves in consumer behavior. Adv. Consum. Res. 2003, 30, 149–150. [Google Scholar]
  44. Punj, G. Consumer decision making on the web: A theoretical analysis and research guidelines. Psychol. Mark. 2012, 29, 791–803. [Google Scholar] [CrossRef]
  45. Lurie, N.H.; Wen, N. Simple decision aids and consumer decision making. J. Retail. 2014, 90, 511–523. [Google Scholar] [CrossRef]
  46. Fitzsimons, G.J.; Lehmann, D.R. Reactance to recommendations: When unsolicited advice yields contrary responses. Mark. Sci. 2004, 23, 82–94. [Google Scholar] [CrossRef]
  47. Shugan, S.M. The cost of thinking. J. Consum. Res. 1980, 7, 99–111. [Google Scholar] [CrossRef]
  48. De Charms, R. Personal Causation: Tire Internal Affective Determinants of Behavior; Academic Press: New York, NY, USA, 1968. [Google Scholar]
  49. Brehm, J.W. A Theory of Psychological Reactance; Academic Press: New York, NY, USA, 1966. [Google Scholar]
  50. Gherheș, V.; Obrad, C. Technical and humanities students’ perspectives on the development and sustainability of artificial intelligence (AI). Sustainability 2018, 10, 3066. [Google Scholar] [CrossRef]
  51. Longoni, C.; Cian, L. Artificial Intelligence in Utilitarian vs. Hedonic Contexts: The “Word-of-Machine” Effect. Available online: https://journals.sagepub.com/doi/abs/10.1177/0022242920957347 (accessed on 2 November 2020).
  52. Zheng, N.-N.; Liu, Z.Y.; Ren, P.J.; Ma, Y.Q.; Chen, S.T.; Yu, S.Y.; Wang, F.Y. Hybrid-augmented intelligence: Collaboration and cognition. Front. Inf. Technol. Electron. Eng. 2017, 18, 153–179. [Google Scholar] [CrossRef]
  53. Pariser, E. The Filter Bubble: What the Internet is Hiding from You; Penguin: London, UK, 2011. [Google Scholar]
  54. Flaxman, S.; Goel, S.; Rao, J.M. Filter bubbles, echo chambers, and online news consumption. Public Opin. Q. 2016, 80, 298–320. [Google Scholar] [CrossRef]
  55. Dietvorst, B.J.; Simmons, J.P.; Massey, C. Overcoming algorithm aversion: People will use imperfect algorithms if they can (even slightly) modify them. Manag. Sci. 2018, 64, 1155–1170. [Google Scholar] [CrossRef]
  56. Turilli, M.; Floridi, L. The ethics of information transparency. Ethics Inf. Technol. 2009, 11, 105–112. [Google Scholar] [CrossRef]
  57. Sinha, R.; Swearingen, K. The Role of Transparency in Recommender Systems. Available online: https://doi.org/10.1145/506443.506619 (accessed on 17 January 2021).
  58. Henriksson, H.; Grunewald, E.W. Society as a Stakeholder, in Sustainability Leadership; Springer: Berlin/Heidelberg, Germany, 2020; pp. 173–199. [Google Scholar]
  59. Bleier, A.; Goldfarb, A.; Tucker, C. Consumer privacy and the future of data-based innovation and marketing. Int. J. Res. Mark. 2020, 37, 466–480. [Google Scholar] [CrossRef]
  60. Goldfarb, A.; Tucker, C.E. Privacy regulation and online advertising. Manag. Sci. 2011, 57, 57–71. [Google Scholar] [CrossRef]
  61. Pan, S.B. Get to know me: Protecting privacy and autonomy under big data’s penetrating gaze. Harv. JL Tech. 2016, 30, 239. [Google Scholar]
  62. Rossler, B.; Glasgow, D.V.; Glasgow, R.D.V. The Value of Privacy; Polity Press: Malden, MA, USA, 2005. [Google Scholar]
  63. Lanzing, M. “Strongly recommended” revisiting decisional privacy to judge hypernudging in self-tracking technologies. Philos. Technol. 2019, 32, 549–568. [Google Scholar] [CrossRef]
  64. Norberg, P.A.; Horne, D.R.; Horne, D.A. The privacy paradox: Personal information disclosure intentions versus behaviors. J. Consum. Aff. 2007, 41, 100–126. [Google Scholar] [CrossRef]
  65. Norberg, P.A.; Horne, D.R. Privacy attitudes and privacy-related behavior. Psychol. Mark. 2007, 24, 829–847. [Google Scholar] [CrossRef]
  66. Miller, S. Civilizing Cyberspace: Policy, Power and the Information Superhighway; ACM Press: New York, NY, USA; Addison-Wesley: Boston, MA, USA, 1996. [Google Scholar]
  67. Ganley, P. Access to the individual: Digital rights management systems and the intersection of informational and decisional privacy interests. Int. J. Law Inf. Technol. 2002, 10, 241–293. [Google Scholar] [CrossRef]
  68. Singla, K.; Singla, K.; Poddar, M.; Sharma, R.; Rathi, K. Role of Ethics in Digital Marketing. Imp. J. Interdiscip. Res. 2017, 3, 371–375. [Google Scholar]
  69. Isaak, J.; Hanna, M.J. User data privacy: Facebook, Cambridge Analytica, and privacy protection. Computer 2018, 51, 56–59. [Google Scholar] [CrossRef]
  70. Leung, E.; Paolacci, G.; Puntoni, S. Man versus machine: Resisting automation in identity-based consumer behavior. J. Mark. Res. 2018, 55, 818–831. [Google Scholar] [CrossRef]
  71. Bues, M.; Bues, M.; Steiner, M.; Stafflage, M.; Krafft, M. How Mobile In-Store Advertising Influences Purchase Intention: Value Drivers and Mediating Effects from a Consumer Perspective. Psychol. Mark. 2017, 34, 157–174. [Google Scholar] [CrossRef]
  72. Bleier, A.; Eisenbeiss, M. The Importance of Trust for Personalized Online Advertising. J. Retail. 2015, 91, 390–409. [Google Scholar] [CrossRef]
  73. Culnan, M.J.; Bies, R.J. Consumer privacy: Balancing economic and justice considerations. J. Soc. Issues 2003, 59, 323–342. [Google Scholar] [CrossRef]
  74. Milne, G.R.; Gordon, M.E. Direct mail privacy-efficiency trade-offs within an implied social contract framework. J. Public Policy Mark. 1993, 12, 206–215. [Google Scholar] [CrossRef]
  75. Murray, K.B.; Häubl, G. Interactive Consumer Decision Aids. In Handbook of Marketing Decision Models; Springer: Berlin/Heidelberg, Germany, 2008; Volume 121, pp. 55–77. [Google Scholar]
  76. Williams, P.; Naumann, E. Customer satisfaction and business performance: A fire level analysis. J. Serv. Mark. 2011, 25, 20–32. [Google Scholar] [CrossRef]
  77. Nussbaum, M.; Sen, A. The Quality of Life; Oxford University Press: New York, NY, USA, 1993. [Google Scholar]
Figure 1. Conceptual framework.
Figure 1. Conceptual framework.
Sustainability 13 02332 g001
Publisher’s Note: MDPI stays neutral with regard to jurisdictional claims in published maps and institutional affiliations.

Share and Cite

MDPI and ACS Style

Bjørlo, L.; Moen, Ø.; Pasquine, M. The Role of Consumer Autonomy in Developing Sustainable AI: A Conceptual Framework. Sustainability 2021, 13, 2332. https://doi.org/10.3390/su13042332

AMA Style

Bjørlo L, Moen Ø, Pasquine M. The Role of Consumer Autonomy in Developing Sustainable AI: A Conceptual Framework. Sustainability. 2021; 13(4):2332. https://doi.org/10.3390/su13042332

Chicago/Turabian Style

Bjørlo, Lena, Øystein Moen, and Mark Pasquine. 2021. "The Role of Consumer Autonomy in Developing Sustainable AI: A Conceptual Framework" Sustainability 13, no. 4: 2332. https://doi.org/10.3390/su13042332

APA Style

Bjørlo, L., Moen, Ø., & Pasquine, M. (2021). The Role of Consumer Autonomy in Developing Sustainable AI: A Conceptual Framework. Sustainability, 13(4), 2332. https://doi.org/10.3390/su13042332

Note that from the first issue of 2016, this journal uses article numbers instead of page numbers. See further details here.

Article Metrics

Back to TopTop