Research on the Optimal Operation of a Novel Renewable Multi-Energy Complementary System in Rural Areas
Abstract
1. Introduction
- Propose a new type of wind–solar–biomass–storage MECS suitable for rural areas. The system can not only effectively promote the rural energy transition but also has great significance for achieving carbon neutrality in the energy system.
- Adopt a more practical grid-connected non-sales operation mode. That is, renewable power generation is all absorbed locally, and the insufficient part is supplemented by power purchase from the power grid. This operation mode can effectively reduce wind and solar abandonment and can reduce the impact of system grid connection on the grid.
- Establish a system economic operation optimization model and use an improved genetic algorithm to realize the simulation. This method overcomes the shortcomings of the standard genetic algorithm (SGA) which is easy to converge prematurely. In addition, the simulation results are compared with the SGA to verify the effectiveness of the MPGA.
2. System Description
2.1. System Structure
2.2. Principle of System Operation
3. Methodology Description
3.1. Optimal Operation Model of the System
3.1.1. System Operation Objective
3.1.2. System Constraints
- (1)
- Load supply and demand balance constraint
- (2)
- Units output constraint
- (3)
- Daily biogas power generation constraint
- (4)
- Energy storage system operation constraint
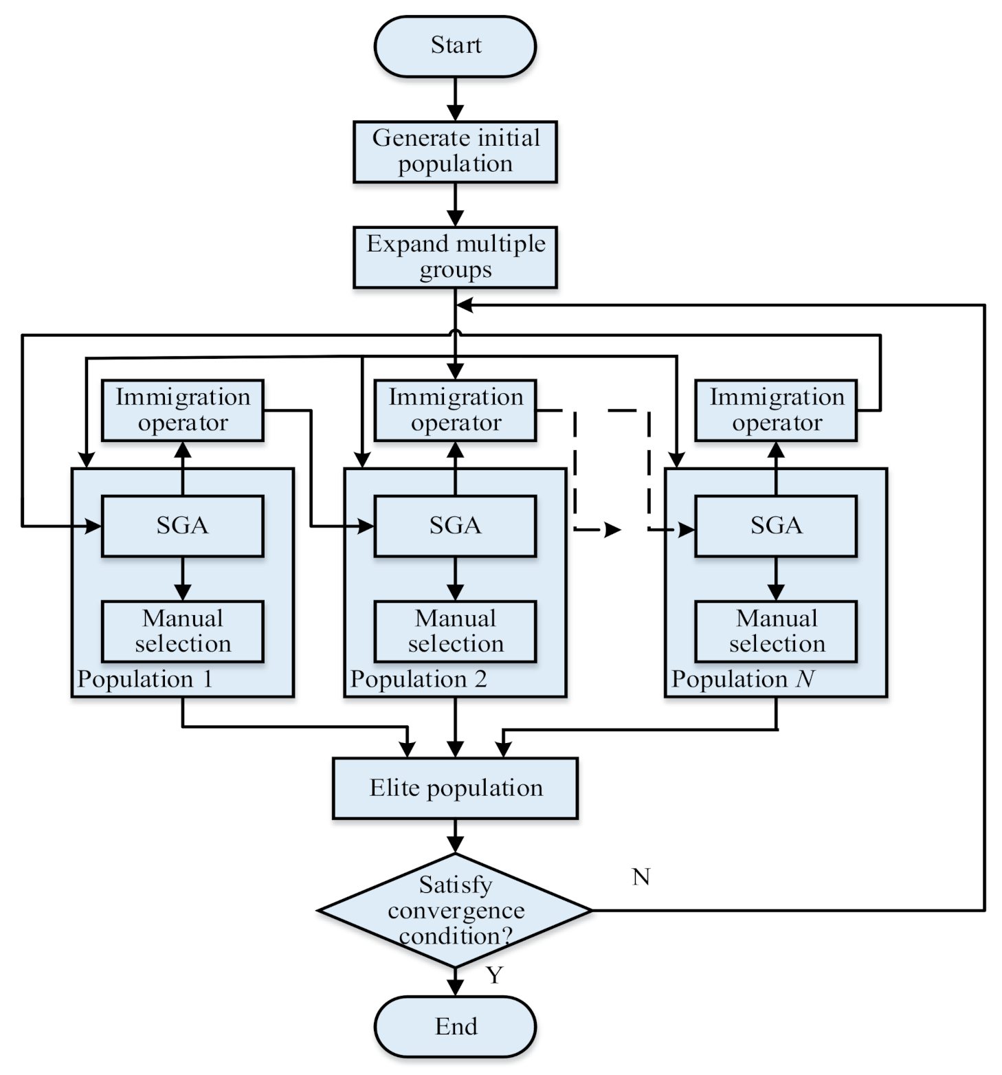
3.2. Solution Algorithm
3.2.1. Principle of MPGA
- Multiple populations with different control parameters are introduced to optimize the search at the same time to achieve different search purposes;
- The migration operator is used to connect each population and realize the co-evolution of multiple populations;
- The optimal individuals of various group evolutionary generations are preserved by the artificial selection operator and are used as the basis for judging the convergence of the algorithm.
3.2.2. MPGA Implementation Process
4. Case Analysis
4.1. Data Description
4.2. Optimization Results
5. Discussion
- The BPG system can well make up the load demand when the wind and solar power output is insufficient, and undertake certain peak shaving tasks. On a light wind and cloudy day, the output of BPG is relatively uniform; on a light wind and sunny day or a strong wind and cloudy day, the output of BPG is small in the early morning and midnight, and the rest of the time is basically full-load operation; On a strong wind and sunny day, the trend of BPG output curve and load curve is basically consistent.
- The ESS will be charged in the case of excess wind and solar power output, in order to timely absorb the excess renewable energy and ensure the safe and stable operation of the system; it will also be charged during the low electricity price period, and be discharged during the double peak period of electricity price and load, so as to realize the low electricity peak use and increase the economic benefits of system operation.
- The system only purchases electricity from the power grid when the electricity price is low, the power generation and energy storage capacity of the system cannot meet the load demand during the peak period of power consumption, and the reduced energy storage capacity cannot meet the discharge demand during the peak load period and needs to be charged.
6. Conclusions
Author Contributions
Funding
Institutional Review Board Statement
Informed Consent Statement
Data Availability Statement
Acknowledgments
Conflicts of Interest
Nomenclature
| Abbreviations | |
| BPG | Biogas power generation |
| ESS | Energy storage system |
| MECS | Multi-energy complementary system |
| MPGA | Multi-population genetic algorithm |
| PVG | Photovoltaic power generation |
| SGA | Standard genetic algorithm |
| SOC | State of charge |
| WPG | Wind power generation |
| ¥ | China Yuan |
| Variables | |
| c | The interval length of crossover operations |
| Ci | Daily operation and maintenance cost [¥] |
| Est | The rated capacity of ESS [kWh] |
| F | Total economic benefit of MECS [¥] |
| frand | A function to generate random numbers |
| G | The population number |
| i | Index of facilities (WPG, PVG, BPG, ESS) |
| ki | Subsidy electricity price of WPG (PVG, BPG) [¥/kWh] |
| M | Daily output of BPG [kW] |
| m | The interval length of mutation operations |
| P () | The initial population |
| PBIG () | Hourly output power of BPG [kW] |
| Pc | Crossover probability [%] |
| Pco | The initial crossover probability [%] |
| PES () | Hourly output power of ESS [kW] |
| PG () | Hourly electricity purchased from the grid [kW] |
| Pi () | Hourly output power of WPG (PVG, BPG) [kW] |
| Pimax | Upper limit of output power [kW] |
| Pimin | Lower limit of output power [kW] |
| Pload () | Hourly power load [kW] |
| Pm | Mutation probability [%] |
| Pmo | The initial mutation probability [%] |
| PPV () | Hourly output power of PVG [kW] |
| Pwind () | Hourly output power of WPG [kW] |
| SOC () | Hourly SOC of ESS |
| SOCmax | Upper limit of SOC |
| SOCmin | Lower limit of SOC |
| t | Time |
| ∆t | Time interval |
| αt | The electricity price purchased from the grid [¥/kWh] |
| β | Unit charge/discharge cost coefficient of ESS [¥/kWh] |
| γt | The electricity price sold to the load terminal [¥/kWh] |
| ηc | The battery charge efficiency [%] |
| ηd | The battery discharge efficiency [%] |
| ω | The self-discharge coefficient of ESS [%] |
References
- Suwal, N.; Kuriqi, A.; Huang, X.F.; Delgado, J.; Mlynski, D.; Walega, A. Environmental flows assessment in Nepal: The case of Kaligandaki River. Sustainability 2020, 12, 8766. [Google Scholar] [CrossRef]
- Azzuni, A.; Aghahosseini, A.; Ram, M.; Bogdanov, D.; Caldera, U.; Breyer, C. Energy security analysis for a 100% renewable energy transition in Jordan by 2050. Sustainability 2020, 12, 4921. [Google Scholar] [CrossRef]
- Kuriqi, A.; Pinheiro, A.N.; Sordo-Ward, A.; Garrote, L. Water-energy-ecosystem nexus: Balancing competing interests at a run-of-river hydropower plant coupling a hydrologic-ecohydraulic approach. Energy Convers. Manage. 2020, 223, 113267. [Google Scholar] [CrossRef]
- Hu, W.; Qi, Y.C.; Zhang, H.X.; Dong, L.; Li, Y.H. Complementary intelligent optimization operation strategy of wind, solar and water multi-energy power system. Power Gener. Technol. 2020, 41, 9–18. [Google Scholar] [CrossRef]
- Suwal, N.; Huang, X.F.; Kuriqi, A.; Chen, Y.Q.; Pandey, K.P.; Bhattarai, K.P. Optimisation of cascade reservoir operation considering environmental flows for different environmental management classes. Renew. Energy 2020, 158, 453–464. [Google Scholar] [CrossRef]
- Zhao, F.; Ding, J.Y.; Zhang, S.J.; Luan, G.Z.; Song, L.; Peng, Z.Y.; Du, Q.Y.; Xie, Z.Q. Estimating rural electric power consumption using NPP-VIIRS night-time light, toponym and POI data in ethnic minority areas of China. Remote Sens. 2020, 12, 2836. [Google Scholar] [CrossRef]
- National Bureau of Statistics. China Statistical Yearbook 2020. Available online: http://www.stats.gov.cn/tjsj/ndsj/2020/indexch.htm (accessed on 2 January 2021).
- Sheng, D. Current situation and countermeasures of rural power development in China under the background of new rural construction. Rural Sci. Technol. 2019, 36, 122–123. [Google Scholar] [CrossRef]
- Hu, Y.; Liu, W.Y.; Wang, W.Z. A two-layer volt-var control method in rural distribution networks considering utilization of photovoltaic power. IEEE Access 2020, 8, 118417–118425. [Google Scholar] [CrossRef]
- Herbert, G.M.J.; Krishnan, A.U. Quantifying environmental performance of biomass energy. Renew. Sustain. Energ. Rev. 2016, 59, 292–308. [Google Scholar] [CrossRef]
- Ugwoke, B.; Adeleke, A.; Corgnati, S.P.; Pearce, J.M.; Leone, P. Decentralized renewable hybrid mini-grids for rural communities: Culmination of the IREP framework and scale up to urban communities. Sustainability 2020, 12, 7411. [Google Scholar] [CrossRef]
- Jiao, P.H.; Chen, J.J.; Peng, K.; Zhao, Y.L.; Xin, K.F. Multi-objective mean-semi-entropy model for optimal standalone micro-grid planning with uncertain renewable energy resources. Energy 2020, 191, 116497. [Google Scholar] [CrossRef]
- Hou, H.; Xu, T.; Wu, X.X.; Wang, H.; Tang, A.H.; Chen, Y.Y. Optimal capacity configuration of the wind-photovoltaic-storage hybrid power system based on gravity energy storage system. Appl. Energy 2020, 271, 115052. [Google Scholar] [CrossRef]
- Biswas, P.P.; Suganthan, P.N.; Qu, B.Y.; Amaratunga, G.A.J. Multiobjective economic-environmental power dispatch with stochastic wind-solar-small hydro power. Energy 2018, 150, 1039–1057. [Google Scholar] [CrossRef]
- Wang, X.X.; Mei, Y.D.; Kong, Y.J.; Lin, Y.R.; Wang, H. Improved multi-objective model and analysis of the coordinated operation of a hydro-wind-photovoltaic system. Energy 2017, 134, 813–839. [Google Scholar] [CrossRef]
- Wang, G.B.; Zha, Y.X.; Wu, T.; Qiu, J.; Peng, J.C.; Xu, G. Cross entropy optimization based on decomposition for multi-objective economic emission dispatch considering renewable energy generation uncertainties. Energy 2020, 193, 116790. [Google Scholar] [CrossRef]
- Rehman, S.; Al-Hadhrami, L.M. Study of a solar PV-diesel-battery power system for a remotely located population near Ratha, Saudi Arabia. Energy 2010, 35, 4986–4995. [Google Scholar] [CrossRef]
- Shivaie, M.; Mokhayeri, M.; Kiani-Moghaddam, M.; Ashouri-Zadeh, A. A reliability-constrained cost-effective model for optimal sizing of an autonomous hybrid solar/wind/diesel/battery energy system by a modified discrete bat search algorithm. Sol. Energy 2019, 189, 344–356. [Google Scholar] [CrossRef]
- Zhang, C.Q.; Xu, Y.L. Economic analysis of large-scale farm biogas power generation system considering environmental benefits based on LCA: A case study in China. J. Clean. Prod. 2020, 258, 120985. [Google Scholar] [CrossRef]
- Bernal, A.P.; dos Santos, I.F.S.; Silva, A.P.M.; Barros, R.M.; Ribeiro, E.M. Vinasse biogas for energy generation in Brazil: An assessment of economic feasibility, energy potential and avoided CO2 emissions. J. Clean. Prod. 2017, 151, 260–271. [Google Scholar] [CrossRef]
- Pal, A.; Bhattacharjee, S. Effectuation of biogas based hybrid energy system for cost-effective decentralized application in small rural community. Energy 2020, 203, 117819. [Google Scholar] [CrossRef]
- Heydari, A.; Askarzadeh, A. Optimization of a biomass-based photovoltaic power plant for an off-grid application subject to loss of power supply probability concept. Appl. Energy 2016, 165, 601–611. [Google Scholar] [CrossRef]
- Zhang, Y.S.; Lian, J.J.; Ma, C.; Yang, Y.; Pang, X.L.; Wang, L. Optimal sizing of the grid-connected hybrid system integrating hydropower, photovoltaic, and wind considering cascade reservoir connection and photovoltaic-wind complementarity. J. Clean. Prod. 2020, 274, 123100. [Google Scholar] [CrossRef]
- Ciller, P.; de Cuadra, F.; Lumbreras, S. Optimizing off-grid generation in large-scale electrification-planning problems: A direct-search approach. Energies 2019, 12, 4634. [Google Scholar] [CrossRef]
- Al-Falahi, M.D.A.; Jayasinghe, S.D.G.; Enshaei, H. A review on recent size optimization methodologies for standalone solar and wind hybrid renewable energy system. Energy Convers. Manag. 2017, 143, 252–274. [Google Scholar] [CrossRef]
- Zhang, X.S.; Huang, W.B.; Chen, S.J.; Xie, D.Y.; Liu, D.X.; Ma, G.W. Grid-source coordinated dispatching based on heterogeneous energy hybrid power generation. Energy 2020, 205, 117908. [Google Scholar] [CrossRef]
- Zhou, Z.; Zhang, J.Y.; Liu, P.; Li, Z.; Georgiadis, M.C.; Pistikopoulos, E.N. A two-stage stochastic programming model for the optimal design of distributed energy systems. Appl. Energy 2013, 103, 135–144. [Google Scholar] [CrossRef]
- Gong, X.; Li, F.; Sun, B.; Liu, D. Collaborative optimization of multi-energy complementary combined cooling, heating, and power systems considering schedulable loads. Energies 2020, 13, 918. [Google Scholar] [CrossRef]
- Yu, Z.Y.; Chen, H.; Sun, C.S. Research on optimized operation of wind-solar-hydro-storage complementary microgrid based on improved particle swarm algorithm. Power Supply 2014, 7, 58–61. [Google Scholar] [CrossRef]
- Yang, H.W.; Ren, Z. Optimum configuration of pumped storage power station in wind-solar hybrid power generation system. Comput. Simul. 2015, 32, 111–115. [Google Scholar] [CrossRef]
- Mubaarak, S.; Zhang, D.; Liu, J.; Chen, Y.; Wang, L.; Zaki, S.A.; Yuan, R.; Wu, J.; Zhang, Y.; Li, M.; et al. Potential techno-economic feasibility of hybrid energy systems for electrifying various consumers in Yemen. Sustainability 2021, 13, 228. [Google Scholar] [CrossRef]
- Beitelmal, W.H.; Okonkwo, P.C.; Al Housni, F.; Alruqi, W.; Alruwaythi, O. Accessibility and sustainability of hybrid energy systems for a cement factory in Oman. Sustainability 2021, 13, 93. [Google Scholar] [CrossRef]
- Saracevic, E.; Koch, D.; Stuermer, B.; Mihalyi, B.; Miltner, A.; Friedl, A. Economic and global warming potential assessment of flexible power generation with biogas plants. Sustainability 2019, 11, 2530. [Google Scholar] [CrossRef]
- Chae, S.H.; Kim, G.H.; Choi, Y.J.; Kim, E.H. Design of isolated microgrid system considering controllable EV charging demand. Sustainability 2020, 12, 9746. [Google Scholar] [CrossRef]
- Dargahi, A.; Sanjani, K.; Nazari-Heris, M.; Mohammadi-Ivatloo, B.; Tohidi, S.; Marzband, M. Scheduling of air conditioning and thermal energy storage systems considering demand response programs. Sustainability 2020, 12, 7311. [Google Scholar] [CrossRef]
- Ahmad Ludin, N.; Ahmad Affandi, N.A.; Purvis-Roberts, K.; Ahmad, A.; Ibrahim, M.A.; Sopian, K.; Jusoh, S. Environmental impact and levelised cost of energy analysis of solar photovoltaic systems in selected Asia Pacific Region: A cradle-to-grave approach. Sustainability 2021, 13, 396. [Google Scholar] [CrossRef]
- Wang, H.; Wang, J.; Piao, Z.L.; Meng, X.F.; Sun, C.; Yuan, G.; Zhu, S.T. The optimal allocation and operation of an energy storage system with high penetration grid-connected photovoltaic systems. Sustainability 2020, 12, 6154. [Google Scholar] [CrossRef]
- Liu, J.M.; Guo, T.; Wang, Y.; Li, Y.G.; Xu, S.S. Multi-technical flexibility retrofit planning of thermal power units considering high penetration variable renewable energy: The case of China. Sustainability 2020, 12, 3543. [Google Scholar] [CrossRef]
- Karapidakis, E.S.; Tsave, A.A.; Soupios, P.M.; Katsigiannis, Y.A. Energy efficiency and environmental impact of biogas utilization in landfills. Int. J. Environ. Sci. Technol. 2010, 7, 599–608. [Google Scholar] [CrossRef]
- Garrison, J.B.; Webber, M.E. An integrated energy storage scheme for a dispatchable solar and wind powered energy system. J. Renew. Sustain. Energy 2011, 3, 043101. [Google Scholar] [CrossRef]
- Li, J.C.; Lei, L. A hybrid genetic algorithm based on information entropy and game theory. IEEE Access 2020, 8, 36602–36611. [Google Scholar] [CrossRef]
- Wang, H.Y.; Xiao, W.S.; Wu, L.; Wei, K.K.; Xu, C.C.; Hou, C.; Cui, J.G.; Li, J. Research on facility layout optimization algorithm of deep-water semi-submersible drilling platform. J. Mech. Sci. Technol. 2019, 33, 669–675. [Google Scholar] [CrossRef]
- Zeng, R.; Li, H.Q.; Liu, L.F.; Zhang, X.F.; Zhang, G.Q. A novel method based on multi-population genetic algorithm for CCHP-GSHP coupling system optimization. Energy Convers. Manag. 2015, 105, 1138–1148. [Google Scholar] [CrossRef]
- Sun, H.Y.; Yang, H.X.; Gao, X.X. Investigation into spacing restriction and layout optimization of wind farm with multiple types of wind turbines. Energy 2019, 168, 637–650. [Google Scholar] [CrossRef]
- Mao, J.D.; Li, J. Dust particle size distribution inversion based on the multi population genetic algorithm. Terr. Atmos. Ocean. Sci. 2014, 25, 791–800. [Google Scholar] [CrossRef]
- Liu, Y.H.; Zhang, N.; Zhang, X. The economic operation of wind-solar-storage microgrid considering the operating cost of energy storage. Mod. Electr. Power 2013, 30, 13–18. [Google Scholar] [CrossRef]
- Gong, Q.W.; Fang, J.T.; Qiao, H.; Liu, D.; Tan, S.; Zhang, H.J.; He, H.T. Optimal allocation of energy storage system considering price-based demand response and dynamic characteristics of VRB in Wind-PV-ES hybrid microgrid. Processes 2019, 7, 483. [Google Scholar] [CrossRef]
- Chen, J.P.; Tang, N.Y.; Tang, H. Research on economic dispatch of wind-solar-gas-storage micro-energy network considering renewable energy utilization rate. Renew. Energy 2020, 38, 70–75. [Google Scholar] [CrossRef]
- Lan, G.J.; Li, W.Y.; Yin, K.; Wen, B.; Song, P.C. Double-objective optimization of wind/photovoltaic/storage microgrid capacity configuration for grid-connected operation. New Technol. Electr. Eng. Energy 2015, 34, 18–23. [Google Scholar] [CrossRef]
- Wang, C.; Zhou, K.L.; Yang, S.L. A review of residential tiered electricity pricing in China. Renew. Sustain. Energy Rev. 2017, 79, 533–543. [Google Scholar] [CrossRef]
- Gao, X.X.; Yang, H.X.; Lu, L.; Koo, P. Wind turbine layout optimization using multi-population genetic algorithm and a case study in Hong Kong offshore. J. Wind Eng. Ind. Aerod. 2015, 139, 89–99. [Google Scholar] [CrossRef]
- Jelti, F.; Allouhi, A.; Büker, M.S.; Saadani, R.; Jamil, A. Renewable power generation: A supply chain perspective. Sustainability 2021, 13, 1271. [Google Scholar] [CrossRef]



| Types | Power (kW) | Cost Coefficient Per Unit Generation (¥/kWh) | Subsidy Electricity Price (¥kWh) | Average Daily Operation and Maintenance Cost (¥) | |
|---|---|---|---|---|---|
| Lower Limit | Upper Limit | ||||
| WPG | 0 | 80 | 0.00 | 0.05 | 8.74 |
| PVG | 0 | 40 | 0.00 | 0.10 | 10.98 |
| BIG | 0 | 20 | 0.00 | 0.25 | 5.06 |
| ESS | −10 | 10 | 0.10 | 0.00 | 1.34 |
| Time (h) | Load (kW) | Wind Power Output (kW) | PV Power Output (kW) | Electricity Sales Price [¥/kWh] | ElectricityPurchase Price [¥/kWh] | ||
|---|---|---|---|---|---|---|---|
| Strong Wind | Light Wind | Sunny Day | Cloudy Day | ||||
| 1 | 67.6 | 69 | 60 | 0 | 0 | 0.46 | 0.41 |
| 2 | 65 | 70 | 52 | 0 | 0 | 0.46 | 0.41 |
| 3 | 65 | 69 | 48 | 0 | 0 | 0.46 | 0.41 |
| 4 | 66.3 | 65 | 44 | 0 | 0 | 0.46 | 0.41 |
| 5 | 72.8 | 61 | 40 | 2 | 0 | 0.46 | 0.41 |
| 6 | 81.9 | 65.8 | 45.6 | 6 | 2 | 0.46 | 0.41 |
| 7 | 91 | 69 | 48 | 10 | 4 | 0.46 | 0.41 |
| 8 | 97.5 | 63 | 52.8 | 20 | 10 | 0.87 | 0.82 |
| 9 | 98.8 | 58 | 40 | 30 | 16 | 0.87 | 0.82 |
| 10 | 104 | 60.6 | 46.4 | 32 | 20 | 0.87 | 0.82 |
| 11 | 101.4 | 62 | 48 | 34 | 20 | 1.29 | 1.04 |
| 12 | 96.2 | 54 | 48 | 40 | 24 | 1.29 | 1.04 |
| 13 | 93.6 | 57 | 45.6 | 40 | 24 | 1.29 | 1.04 |
| 14 | 93.6 | 49 | 40 | 40 | 20 | 1.29 | 1.04 |
| 15 | 98.8 | 53 | 48.8 | 36 | 16 | 1.29 | 1.04 |
| 16 | 104 | 50 | 46.4 | 30 | 16 | 0.87 | 0.82 |
| 17 | 110.5 | 65 | 44 | 20 | 12 | 0.87 | 0.82 |
| 18 | 114.4 | 69 | 52 | 20 | 8 | 0.87 | 0.82 |
| 19 | 117 | 65 | 44.8 | 10 | 4 | 1.29 | 1.04 |
| 20 | 113.1 | 69 | 48 | 6 | 2 | 1.29 | 1.04 |
| 21 | 101.4 | 77 | 57.6 | 0 | 0 | 1.29 | 1.04 |
| 22 | 92.3 | 73 | 52.8 | 0 | 0 | 0.87 | 0.82 |
| 23 | 84.5 | 69 | 60 | 0 | 0 | 0.87 | 0.82 |
| 24 | 72.8 | 71 | 60.8 | 0 | 0 | 0.46 | 0.41 |
| Algorithm | Scenario | Economic Benefit (¥) | Operation Time (s) |
|---|---|---|---|
| SGA | Scenario one | 1865.6 | 652.32 |
| Scenario two | 1796.8 | 586.49 | |
| Scenario three | 2063.5 | 623.58 | |
| Scenario four | 1942.6 | 689.41 | |
| MPGA | Scenario one | 1987.4 | 26.01 |
| Scenario two | 1861.6 | 25.89 | |
| Scenario three | 2155.7 | 24.93 | |
| Scenario four | 2082.2 | 26.75 |
Publisher’s Note: MDPI stays neutral with regard to jurisdictional claims in published maps and institutional affiliations. |
© 2021 by the authors. Licensee MDPI, Basel, Switzerland. This article is an open access article distributed under the terms and conditions of the Creative Commons Attribution (CC BY) license (http://creativecommons.org/licenses/by/4.0/).
Share and Cite
Wang, T.; Wang, Q.; Zhang, C. Research on the Optimal Operation of a Novel Renewable Multi-Energy Complementary System in Rural Areas. Sustainability 2021, 13, 2196. https://doi.org/10.3390/su13042196
Wang T, Wang Q, Zhang C. Research on the Optimal Operation of a Novel Renewable Multi-Energy Complementary System in Rural Areas. Sustainability. 2021; 13(4):2196. https://doi.org/10.3390/su13042196
Chicago/Turabian StyleWang, Ting, Qiya Wang, and Caiqing Zhang. 2021. "Research on the Optimal Operation of a Novel Renewable Multi-Energy Complementary System in Rural Areas" Sustainability 13, no. 4: 2196. https://doi.org/10.3390/su13042196
APA StyleWang, T., Wang, Q., & Zhang, C. (2021). Research on the Optimal Operation of a Novel Renewable Multi-Energy Complementary System in Rural Areas. Sustainability, 13(4), 2196. https://doi.org/10.3390/su13042196

