True and Fair Override: Accounting Expert Opinions, Explanations from Behavioural Theories, and Discussions for Sustainability Accounting
Abstract
1. Introduction
2. In Search of a Harmonised Understanding of the Application of TFV/FP
2.1. What IFRS and EU Say
2.2. A Review of the Terms Included in IFRS and in the EU Directive
2.3. TFV/FP and the TFO Provision
2.4. Sustainability Accounting and IFRS
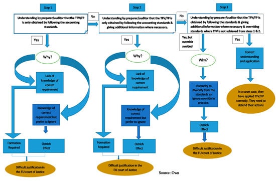
3. Behavioural Theories: Ostrich Effect and Comfort Theory
3.1. The Background to the Theories
3.2. The Application of the Theories to TFV/FP
4. Materials and Methods
5. Results
5.1. Descriptive Statistics
5.2. Results to the Case Studies
5.3. Results to the Questions
- (1)
- “Fair presentation is grounded in the conceptual framework. In IFRS, the framework cannot override a specific standard”.
- (2)
- “That could/should be the case in specific and extraordinary occasions. If that is not the case, it could be used as an excuse to do whatever in an opportunistic way”.
- (1)
- “Not necessarily, only in exceptional and justified cases”.
- (2)
- “Strict compliance may in fact be superficial compliance in a tick box manner that allows creative accounting to triumph over meaningful financial reporting”.
- (1)
- “The accounting standards are a suitable benchmark to which adherence is valued and expected. It is only in a situation of full disclosure with robust explanation, should deviation be acceptable and adopted. The earlier remarks should not be seen as providing a carte blanche approach to compliance”.
- (1)
- “Comply with the standards is the general rule, overriding them by invoking TFV/FP is exceptional”.
- (1)
- “That would create a legal uncertainty difficult to accept.”
- (2)
- “Materiality must come into play, as well as proportionality. A fine may be merely a cost of doing business. Other penalties may be more meaningful: restating the financial statements, publication of the notice of determination, a directive on partner rotation, public warning, requirement to process an appropriate communication through stock market channels, etc.”
- (3)
- “You cannot base legal proceedings on such undefined concepts.”
- (1)
- “This is what happened in the Enron case.”
- (1)
- “I don’t see where this should be the case. However, that what notes are for. Just state that you disagree with the treatment required by the standards and other additional explanations (regardless of obtaining TFV get a close as possible).”
- (2)
- “Abandoned implies huge decision leeway. More suitable treatment should indeed be applied, and regard should be had to the objectives and frame of the standard, as well as the debate and discussion regarding its development. A more suitable treatment covers a wide spectrum of possibilities and the greater the deviation from the standard, the more onerous the obligation to have a valid justification for the approach.”
- (1)
- “Of course. Then accounting standards are to blame.”
- (2)
- “Properly reasoning the causes in the notes.”
5.4. Discussion
6. Conclusions
Author Contributions
Funding
Institutional Review Board Statement
Informed Consent Statement
Data Availability Statement
Conflicts of Interest
Appendix A. Survey. Part A. Case Studies
- Use local GAAP as before.
- Use local GAAP, but include a note in the accounts to show the values at FV.
- Override local GAAP and use FV for IP to show a TFV/FP.
- Other treatment.
- Apply IAS 19 hereby reporting the yearly fluctuations in the financial statements.
- Apply IAS 19, including yearly fluctuations, in the financial statements, but including a note in the accounts explaining the overall hedged position on maturity.
- Override IAS 19, on the basis that the reported fluctuations in the financial statements do not provide a TFV/FP of the 100% hedged position.
- Other treatment.
Appendix B. Survey. Part B. Questions
References
- IASB. Exposure Draft Conceptual Framework for Financial Reporting: The Objective of Financial Reporting and Qualitative Characteristics and Constraints of Decision-Useful Financial Reporting Information; IASB: London, UK, 2008. [Google Scholar]
- Alexander, D. A European True and Fair View? Eur. Account. Rev. 1993, 2, 59–80. [Google Scholar] [CrossRef]
- Aisbitt, S.; Nobes, C. The True and Fair View requirement in recent national implementations. Account. Bus. Res. 2001, 31, 83–90. [Google Scholar] [CrossRef]
- Alexander, D.; Archer, S. On economic reality, representational faithfulness and the true and fair override. Account. Bus. Res. 2003, 33, 3–17. [Google Scholar] [CrossRef]
- Evans, L. The True and Fair View and the ‘Fair Presentation’ Override of IAS 1. Account. Bus. Res. 2003, 33, 311–325. [Google Scholar] [CrossRef]
- Alexander, D.; Eberhartinger, E. The True and Fair View in the European Union. Eur. Account. Rev. 2009, 18, 571–594. [Google Scholar] [CrossRef]
- DeFond, M.L.; Lennox, C.S.; Zhang, J. The Primacy of Fair Presentation: Evidence from PCAOB Standards, Federal Legislation, and the Courts. Account. Horiz. 2018, 32, 91–100. [Google Scholar] [CrossRef]
- Gonzalo-Angulo, J.A.; Garvey, A.M.; Parte, L. Perceptions of True and Fair View: Effects of Professional Status and Maturity. In Modeling, Dynamics, Optimization and Bioeconomics III; Pinto, A., Zilberman, D., Eds.; Springer: Berlin, Germany, 2018; Volume 224, pp. 159–186. [Google Scholar] [CrossRef]
- Nobes, C.W.; Parker, R.H. True and Fair: A Survey of UK Financial Directors. J. Bus. Fin. Account. 1991, 18, 359–375. [Google Scholar] [CrossRef]
- Kosmala, K. True and Fair View or Rzetelny i Jasny Obraz? A Survey of Polish Practitioners. Eur. Account. Rev. 2005, 14, 579–602. [Google Scholar] [CrossRef]
- Alexander, D.; Jermakowick, E. A True and Fair View of the Principles/Rules Debate. Abacus 2006, 42, 132–164. [Google Scholar] [CrossRef]
- Kirk, N. Perceptions of the True and Fair View concept: An Empirical Investigation. Abacus 2006, 42, 205–235. [Google Scholar] [CrossRef]
- Hamilton, G.; Ó´Hógartaigh, C. The Third Policeman: ‘The True and Fair View’, Language and the Habitus of Accounting. Crit. Perspect. Account. 2009, 20, 910–920. [Google Scholar] [CrossRef]
- Egan, M.; Xu, W.Y. The true and fair view: Exploring how managers, directors and auditors engage in practice. Account. Forum 2020, 44, 398–420. [Google Scholar] [CrossRef]
- European Financial Reporting Advisory Group (EFRAG). European Lab PTF-NFRS Progress Report (up to 31 October 2020). Available online: https://www.efrag.org/Assets/Download?assetUrl=/sites/webpublishing/SiteAssets/PTF-NFRS%20Progress%20Report%20Final.pdf (accessed on 20 January 2021).
- IASB. IAS 1: Presentation of Financial Statements. International Accounting Standards Board. 2019. Available online: http://eifrs.ifrs.org/eifrs/ViewContent?num=1&fn=IAS01_TI0002.html&collection=2019_Issued_Standards (accessed on 6 January 2020).
- Official Journal of the European Union (OJEU). Directive 2013/34/EU of the European Parliament and of the Council of 26 June 2013 on the Annual Financial Statements, Consolidated Financial Statements and Related Reports of Certain Types of Undertakings. Available online: https://eur-lex.europa.eu/legal-content/EN/TXT/?uri=CELEX%3A32013L0034 (accessed on 6 January 2020).
- APB (Auditing Practices Board). International Standard on Auditing 315. Understanding the Entity and Its Environment and Assessing the Risks of Material Misstatement; APB (Auditing Practices Board): London, UK, 2004. [Google Scholar]
- Zahid, A. “True and Fair View” versus “Fair Presentation” Accountings: Are They Legally Similar or Different? Eur. Bus. Law Rev. 2008, 19, 677–690. Available online: https://ssrn.com/abstract=2607519 (accessed on 5 February 2021).
- Alexander, D. A benchmark for the adequacy of published financial statements. Account. Bus. Res. 1999, 29, 239–253. [Google Scholar] [CrossRef]
- Zeff, S. The Primacy of “Present Fairly” in the Auditor’s Report. Account. Perspect. 2007, 6, 1–20. [Google Scholar] [CrossRef]
- Accountancy. SEC Miffed at “UK Victory”; ICAEW: London, UK, 1997. [Google Scholar]
- Benston, J.; Bromwich, M.; Wagenhofer, A. Principles versus Rules-Based Accounting Standards: The FASB’s Standard-Setting Strategy. Abacus 2006, 42, 165–188. [Google Scholar] [CrossRef]
- Arden, J. True and Fair View: A European Perspective. Eur. Account. Rev. 1977, 6, 675–679. [Google Scholar] [CrossRef]
- Van Hulle, K. The True and Fair View Override in the European Accounting Directives. Eur. Account. Rev. 1997, 6, 711–720. [Google Scholar] [CrossRef]
- Garvey, A. Los Antecedentes de la Imagen Fiel y su Aplicación en España [The Origins of True and Fair View and Its Application in Spain]; Dykinson: Madrid, Spain, 2012; pp. 1–323. ISBN 9788490310458. [Google Scholar]
- Van Zjil, W.; Maroun, W. Discipline and punish: Exploring the application of IFRS 10 and IFRS 12. Crit. Perspect. Account. 2017, 44, 42–58. [Google Scholar] [CrossRef]
- European Commission. Implementation of the Fourth Directive I EU Member States. Summary of Findings from a Study on the Implementation of the Fourth Directive 78/660/EEC in the Member States of the European Union; EC: Brussels, Belgium, 1998. [Google Scholar]
- European Commission. Implementation of the Seventh Directive I EU Member States. Summary of Findings from a Study on the Implementation of the Seventh Directive 83/349/EEC in the Member States of the European Union; EC: Brussels, Belgium, 1998. [Google Scholar]
- Houghton, K. True and Fair View: An Empirical Study of Connotative Meaning. Account. Org. Soc. 1987, 12, 143–152. [Google Scholar] [CrossRef]
- Parker, R.H.; Nobes, C. True and Fair’ UK Auditors’ View. Account. Bus. Res. 1991, 21, 349–361. [Google Scholar] [CrossRef]
- Low, C.; Koh, H.C. Concepts associated with the ‘True and Fair View’ Evidence from Singapore. Account. Bus. Res. 1997, 27, 194–204. [Google Scholar] [CrossRef]
- Kosmala-MacLullich, K. The True and Fair View Construct in the Context of the Polish Transition Economy: Some Local Insights. Eur. Account. Rev. 2003, 12, 465–487. [Google Scholar] [CrossRef]
- Livne, G.; McNichols, M.F. An Empirical Investigation of the True and Fair Override in the United Kingdom. J. Bus. Fin. Account. 2009, 36, 1–30. [Google Scholar] [CrossRef]
- Garvey, A.; Gonzalo Angulo, J.A.; Parte, L. Cognitive Load Theory: Limiting the Gap between Academics and Students in Accounting and Auditing. Revista Ciências Empresariais Jurídicas (RCEJ) 2017, 28, 5–28. [Google Scholar] [CrossRef][Green Version]
- Schaltegger, S.; Zvezdov, D. Gatekeepers of sustainability information: Exploring the roles of accountants. J. Account. Organ. Chang. 2015, 11, 333–361. [Google Scholar] [CrossRef]
- Schaltegger, S.; Burritt, R.L. Sustainability accounting for companies: Catch-phrase or decision support for business leaders? Sustainable Business. J. World Bus. 2010, 45, 375–384. [Google Scholar] [CrossRef]
- De Villiers, C.; Maroun, W. The Future of Sustainability Accounting and Integrated Reporting. In Sustainability Accounting and Integrated Reporting; De Villiers, C., Maroun, W., Eds.; Routledge: Abingdon, UK, 2018. [Google Scholar]
- IFRS Foundation. Consultation paper on Sustainability Reporting. 2020. Available online: https://cdn.ifrs.org/-/media/project/sustainability-reporting/consultation-paper-on-sustainability-reporting.pdf (accessed on 13 January 2021).
- Bebbington, J.; Russell, S.; Thomson, I. Accounting and sustainable development: Reflections and propositions. Crit. Perspect. Account. 2017, 48, 21–34. [Google Scholar] [CrossRef]
- Grey, R. Towards an Ecological Accounting: Tensions and Possibilities in Social and Environmental Accounting. In Intrinsic Capability; Birkin, F., Polesie, T., Eds.; University of St Andrews: St Andrews, UK, 2019. [Google Scholar]
- Global Reporting Initiative (GRI). GRI Backs EU Proposal for Separate Pillar on Non-Financial Reporting. 2021. Available online: https://www.globalreporting.org/about-gri/news-center/2021-01-15-gri-backs-eu-proposal-for-separate-pillar-on-non-financial-reporting/ (accessed on 13 January 2021).
- Cöster, M.; Dahlin, G.; Isaksson, R. Are They Reporting the Right Thing and Are They Doing It Right?—A Measurement Maturity Grid for Evaluation of Sustainability Reports. Sustainability 2020, 12, 10393. [Google Scholar] [CrossRef]
- López-Arceiz, F.J.; Santamaría, R.; Río, C. Sustainability for European investors: Evidence from a sustainable ranking. Span. Account. Rev. 2020, 23, 148–166. [Google Scholar] [CrossRef]
- Zyznarska-Dworczak, B. Sustainability Accounting—Cognitive and Conceptual Approach. Sustainability 2020, 12, 9936. [Google Scholar] [CrossRef]
- Gonzalo-Angulo, J.A.; Garvey, A.M. El informe de Gestión: Validez y perspectivas. Rev. Contab. Dir. 2015, 1, 34–39. [Google Scholar]
- Galai, D.; Sade, O. The “Ostrich Effect” and the Relationship between the Liquidity and the Yields of Financial Assets. J. Bus. 2006, 79, 2741–2759. [Google Scholar] [CrossRef]
- Karlsson, N.; Loewenstein, G.; Seppi, D. The Ostrich Effect: Selective Attention to Information. J. Risk Uncertain. 2009, 38, 95–115. [Google Scholar] [CrossRef]
- Dejours, C. Travail Usure Mentale: De la Psychopathologie á la Psychodynamique du Travail; Bayard Éditions: Paris, France, 1993. [Google Scholar]
- Cai, W.; Lu, J. Investors’ financial attention frequency and trading activity. Pac.-Basin Financ. J. 2019, 58, 1–20. [Google Scholar] [CrossRef]
- Olafsson, A.; Pagel, M. The Ostrich in US: Selective Attention to Financial Accounts, Income, Spending, and Liquidity; NBER Working Paper Series; Working Paper 23945. National Bureau of Economic Research: Cambridge, MA, USA, 2017. Available online: http://www.nber.org/papers/w23945 (accessed on 19 April 2020).
- Sicherman, N.; Loewenstein, G.; Seppi, D.; Utkus, S. To Look or Not to Look: Financial Attention and Online Account Logins. SSRN Electron. J. 2012. [Google Scholar] [CrossRef]
- MacNeal, K. Truth in Accounting; University of Pennsylvania Press: Philadelphia, PA, USA, 1939; pp. 1–334. ISBN 9781512804034. [Google Scholar]
- Curley, A.J. Conglomerate Growth: The Ostrich Effect. Account. Rev. 1972, 47, 371–374. Available online: http://www.jstor.org/stable/244763 (accessed on 13 January 2021).
- Knapp, M.C.; Knapp, C.A. Cognitive Biases in Audit Engagements. CPA J. 2012, 82, 40–45. [Google Scholar]
- Guénin-Paracini, H.; Malsch, B.; Marché Paillé, A. Fear and Risk in the Audit Process. Account. Org. Soc. 2014, 39, 264–288. [Google Scholar] [CrossRef]
- Kolcaba, K.Y. A Taxonomy Structure of Comfort: Synthesis and Application. Image J. Nurs. Scholarsh. 1991, 23, 237–240. [Google Scholar] [CrossRef] [PubMed]
- Kolcaba, K.Y.; Kolcaba, R.J. An Analysis of the Concept Comfort. J. Adv. Nurs. 1991, 16, 1301–1310. [Google Scholar] [CrossRef] [PubMed]
- Carrington, T.; Catasús, B. Auditing Stories about Discomfort: Becoming Comfortable with Comfort Theory. Eur. Account. Rev. 2007, 16, 35–58. [Google Scholar] [CrossRef]
- Pentland, B.T. Getting comfortable with the numbers: Auditing and micro-production of macro order. Account. Org. Soc. 1993, 18, 605–620. [Google Scholar] [CrossRef]
- Lherm, F.R. The Jurisdiction of Comfort: Auditing beyond Auditability. An Investigation into the Use of Professional Scepticism in the Audit of Estimates. 2016. Available online: https://ssrn.com/abstract=2846963 (accessed on 25 April 2020). [CrossRef]
- Fisher, I.E.; Garnsey, M.R.; Hughes, M.E. Natural Language Processing in Accounting, Auditing and Finance: A Synthesis of the Literature with a Roadmap for Future Research. Intell. Syst. Account. Financ. Manag. 2016, 23, 157–214. [Google Scholar] [CrossRef]
- Pennebaker, J.W.; Boyd, R.L.; Jordan, K.; Blackburn, K. The Development and Psychometric Properties of LIWC2015; University of Texas at Austin: Austin, TX, USA, 2015. Available online: https://repositories.lib.utexas.edu/handle/2152/31333 (accessed on 13 January 2021).

| EU Countries | Experts | IFRS Adoption | EU Countries | Experts | IFRS Adoption |
|---|---|---|---|---|---|
| Austria | 1 | 2005 | The Netherlands | 2 | 2005 |
| Belgium | 1 | 2005 | Poland | 1 | 2005 |
| Croatia | 1 | 2005 | Portugal | 1 | 2005 |
| Cyprus | 2 | 2005 | Romania | 1 | 2005 |
| Czech Republic | 1 | 2005 | Slovenia | 1 | 2005 |
| Denmark | 1 | 2005 | Spain | 2 | 2005 |
| Finland | 1 | 2005 | Sweden | 1 | 2005 |
| France | 1 | 2005 | UK (pre-Brexit) | 1 | 2005 |
| Germany | 1 | 2005 | |||
| Greece | 1 | 2005 | Non-EU Countries | Experts | IFRS adoption |
| Ireland | 3 | 2005 | Norway | 1 | 2005 |
| Italy | 1 | 2005 | Switzerland | 1 | 2005 |
| Malta | 1 | 1998 | Turkey | 1 | 2005 |
| Panel A. Results for Case Study 1. | |||
|---|---|---|---|
| Accounting Treatment | Frequency | % | Comments |
| Local GAAP | 2 | 7.14 | “I believe conservatism is an important principle, and given the lack of information provided in the case, I would opt for this rather a FV assessment that may be unreliable.” |
| Local GAAP with a note to show Fair Value (FV) | 20 | 71.43 | “Is it legal to override local GAAP? I answered assuming I cannot break the law...” |
| “In this case, the notes make it possible to give a true and fair view. The entity could also include, by way of note, supplemental financial statements (balance sheet, profit or loss account) based on fair valuing the investment properties.” | |||
| “Company can disclose this information voluntarily.” | |||
| “They should use 2. It would set a strange precedence if you could just choose not to follow accounting standards in place.” | |||
| Other accounting treatment | |||
| “It also depends on the market of the country and how FV may be determined. If it is an unstable market FV might produce a lot of volatility. Consider that both costs and FV are relevant for the case; hence, I support disclosures on FV in the notes.” | |||
| “This depends on the local culture as well and how well a deviation from GAAP to show a TFV, is understood.” | |||
| Override local | 6 | 21.43 | Other accounting treatment |
| GAAP | “Show as FV and a note to show values at local GAAP for comparison with Local businesses, etc.” | ||
| “If possible.” | |||
| Panel B. Results for Case Study 2. | |||
| Accounting Treatment | Frequency | % | Comments |
| IAS 19 | 8 | 28.57 | “This is too complex an issue to allow each company to decide what to do. Your question should mention OCI.” |
| “The DB benefit commitment is independent of the invested assets and the risk free assertion could not be deemed acceptable as the returns are not controllable and are subject to whims of financial markets and government economic policy.” | |||
| IAS 19 with a note | 15 | 53.57 | “Because in deciding on the content of IAS 19, this issue has been discussed and another choice has been made, a true and fair override should not be applicable. I would like to restrain the override to situations that standard setters have not taken into account in developing standards but where a strict rules-based approach would not result in a true and fair view.” |
| “They should use 2. It would be misleading to financial statement users if they did not follow IFRS, as they state they do.” | |||
| Override IAS 19 | 5 | 17.86 | “Explaining in the notes the reasons for the criteria adopted.” |
| N | Mean | S.D. | %Disagree | %Agree | ||||
|---|---|---|---|---|---|---|---|---|
| Frequency | % | Frequency | % | |||||
| Q1 | 29 | 3.66 | *** | 1.14 | 5 | 17.24 | 20 | 68.97 |
| Q2 | 28 | 3.04 | 1.14 | 12 | 42.86 | 11 | 39.29 | |
| Q3 | 29 | 2.59 | ** | 0.95 | 15 | 51.72 | 6 | 20.69 |
| Q4 | 29 | 3.69 | *** | 1.23 | 6 | 20.69 | 20 | 68.97 |
Publisher’s Note: MDPI stays neutral with regard to jurisdictional claims in published maps and institutional affiliations. |
© 2021 by the authors. Licensee MDPI, Basel, Switzerland. This article is an open access article distributed under the terms and conditions of the Creative Commons Attribution (CC BY) license (http://creativecommons.org/licenses/by/4.0/).
Share and Cite
Garvey, A.M.; Parte, L.; McNally, B.; Gonzalo-Angulo, J.A. True and Fair Override: Accounting Expert Opinions, Explanations from Behavioural Theories, and Discussions for Sustainability Accounting. Sustainability 2021, 13, 1928. https://doi.org/10.3390/su13041928
Garvey AM, Parte L, McNally B, Gonzalo-Angulo JA. True and Fair Override: Accounting Expert Opinions, Explanations from Behavioural Theories, and Discussions for Sustainability Accounting. Sustainability. 2021; 13(4):1928. https://doi.org/10.3390/su13041928
Chicago/Turabian StyleGarvey, Anne Marie, Laura Parte, Bridget McNally, and José Antonio Gonzalo-Angulo. 2021. "True and Fair Override: Accounting Expert Opinions, Explanations from Behavioural Theories, and Discussions for Sustainability Accounting" Sustainability 13, no. 4: 1928. https://doi.org/10.3390/su13041928
APA StyleGarvey, A. M., Parte, L., McNally, B., & Gonzalo-Angulo, J. A. (2021). True and Fair Override: Accounting Expert Opinions, Explanations from Behavioural Theories, and Discussions for Sustainability Accounting. Sustainability, 13(4), 1928. https://doi.org/10.3390/su13041928

