Vendors’ Attitudes and Perceptions towards International Tourists in the Malaysia Night Market: Does the COVID-19 Outbreak Matter?
Abstract
1. Introduction
1.1. COVID-19 Outbreak and the Government Measures
1.2. Social Exchange Theory
1.3. Revised SET Framework
1.4. Theoretical Framework
2. Materials and Methods
2.1. Site Selection
2.2. Survey Instrument
3. Results
3.1. Respondent Profiles
3.2. Measurement Model Results
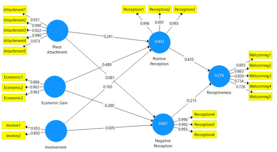
3.3. Assessment of the Structural Model
3.3.1. Direct Effects
3.3.2. Indirect Effects
4. Conclusions and Discussion
Theoretical and Practical Implications
Author Contributions
Funding
Institutional Review Board Statement
Informed Consent Statement
Data Availability Statement
Acknowledgments
Conflicts of Interest
References
- Yang, Y.; Zhang, H.; Chen, X. Coronavirus pandemic and tourism: Dynamic stochastic general equilibrium modeling of infectious disease outbreak. Ann. Tour. Res. 2020, 83, 102913. [Google Scholar] [CrossRef] [PubMed]
- WHO. WHO Announces COVID−19 Outbreak a Pandemic; World Health Organization: Geneva, Switzerland, 2020. [Google Scholar]
- WHO. WHO Coronavirus Disease (COVID−19) Dashboard; World Health Organization: Geneva, Switzerland, 2020. [Google Scholar]
- Kraemer, M.U.; Yang, C.-H.; Brownstein, J.S.; Layan, M.; Vespignani, A.; Tian, H.; Dye, C.; Pybus, O.G.; Scarpino, S.V.; Gutiérrez, B.; et al. The effect of human mobility and control measures on the COVID-19 epidemic in China. Science 2020, 368, 493–497. [Google Scholar] [CrossRef] [PubMed]
- Lapointe, D. Reconnecting tourism after COVID-19: The paradox of alterity in tourism areas. Tour. Geogr. 2020, 22, 633–638. [Google Scholar] [CrossRef]
- Chin, C.-L.; Lo, M.-C.; Bin Razak, Z.; Pasbakhsh, P.; Mohamad, A.A. Resources Confirmation for Tourism Destinations Marketing Efforts Using PLS-MGA: The Moderating Impact of Semirural and Rural Tourism Destination. Sustainability 2020, 12, 6787. [Google Scholar] [CrossRef]
- Mostafanezhad, M. Covid-19 is an unnatural disaster: Hope in revelatory moments of crisis. Tour. Geogr. 2020, 22, 639–645. [Google Scholar] [CrossRef]
- UNWTO. International Tourist Numbers Could Fall 60−80% in 2020; Unwto Reports; World Tourism Organization: Geneva, Switzerland, 2020. [Google Scholar]
- Sio-Chong, U.; So, Y.-C. The impacts of financial and non−financial crises on tourism: Evidence from Macao and Hong Kong. Tour. Manag. Perspect. 2020, 33, 100628. [Google Scholar]
- Farzanegan, M.R.; Gholipour, H.F.; Feizi, M.; Nunkoo, R.; Andargoli, A.E. International Tourism and Outbreak of Coronavirus (COVID-19): A Cross-Country Analysis. J. Travel Res. 2020, 0047287520931593. [Google Scholar] [CrossRef]
- Connell, J. ‘Timeless Charm’: Tourism and development in Southeast Asia. In Routledge Handbook of Southeast Asian Development; Routledge: Abingdon-on-Thames, UK, 2018; pp. 153–168. [Google Scholar]
- Tilaki, M.J.M.; Abdullah, A.; Bahauddin, A.; Marzbali, M.H. The Necessity of Increasing Livability for George Town World Heritage Site: An Analytical Review. Mod. Appl. Sci. 2013, 8, 123. [Google Scholar] [CrossRef]
- Department of Statistics Malaysia. Employment Statistics First Quarter 2020; Department of Statistics Malaysia: Putrajaya, Malaysia, 2020.
- Gössling, S.; Scott, D.; Hall, C.M. Pandemics, tourism and global change: A rapid assessment of COVID-19. J. Sustain. Tour. 2020, 29, 1–20. [Google Scholar] [CrossRef]
- Choi, M.J.; Heo, C.Y.; Law, R. Progress in Shopping Tourism. J. Travel Tour. Mark. 2015, 33, 1–24. [Google Scholar] [CrossRef]
- Kozak, M. Bargaining Behavior and the Shopping Experiences of British Tourists on Vacation. J. Travel Tour. Mark. 2015, 33, 1–13. [Google Scholar] [CrossRef]
- Azmi, A.; Abdullah, A.; Nurhidayati, S.E.; Shaw, G. Shopping and Tourism: A STATE−OF−THE−ART REVIEW. Hamdard Islamicus 2020, 43, 639–655. [Google Scholar]
- Som, A.P.M.; Mohammad, B.A.A.; Ibrahim, H.M.H. Shopping motivation factors at tourist night markets. J. Tour. 2010, 11, 69–78. [Google Scholar]
- Egresi, I.; Polat, D. Assessing Tourists’satisfaction with Their Shopping Experience in Istanbul. Geoj. Tour. Geosites 2016, 10, 172–186. [Google Scholar]
- Moscardo, G.; Benckendorff, P.; Murphy, L. Exploring patterns of satisfaction and shopping motivation in a tourist shopping village. In Proceedings of the TTRA 2011: 42nd Annual Travel and Tourism Research Conference, London, UK, 19–21 June 2011. [Google Scholar]
- Lew, A.A. Pedestrian shopping streets and urban tourism in the restructuring of the Chinese city. Tour. Power Space 2006, 164–184. [Google Scholar] [CrossRef]
- Balsas, C.J. The role of public markets in urban habitability and competitiveness. J. Place Manag. Dev. 2019, 13, 30–46. [Google Scholar] [CrossRef]
- Lee, D.; Pearce, P. Shining a light on Asian night markets: Vendors’ and visitors’ views. Int. J. Tour. Cities 2020, 6, 467–484. [Google Scholar] [CrossRef]
- Swanson, K.K.; Horridge, P.E. Travel motivations as souvenir purchase indicators. Tour. Manag. 2006, 27, 671–683. [Google Scholar] [CrossRef]
- Akansel, I. Examining the Relationship between Economics and Philosophy; IGI Global: Hershey, PA, USA, 2019. [Google Scholar]
- Chin, O.; Harun, M. Night market: A platform for creating new entrepreneurs. Humanit. Soc. Sci. 2015, 3, 32–36. [Google Scholar] [CrossRef][Green Version]
- Hung, H.-K.; Wu, C.-C. Impact of night markets on residents’ quality of life. Soc. Behav. Pers. Int. J. 2020, 48, 1–12. [Google Scholar] [CrossRef]
- Chang, J.; Chiang, C.H. Segmenting American and Japanese Tourists on Novelty-seeking at Night Markets in Taiwan. Asia Pac. J. Tour. Res. 2006, 11, 391–406. [Google Scholar] [CrossRef]
- Blau, P. Power and Exchange in Social Life; J Wiley & Sons: New York, NY, USA, 1964. [Google Scholar]
- Ward, C.; Berno, T. Beyond social exchange theory: Attitudes toward tourists. Ann. Tour. Res. 2011, 38, 1556–1569. [Google Scholar] [CrossRef]
- Emerson, R.M. Social Exchange Theory. Annu. Rev. Sociol. 1976, 2, 335–362. [Google Scholar] [CrossRef]
- Bhat, A.A.; Majumdar, K.; Mishra, R.K. Local support for tourism development and its determinants: An empirical study of Kashmir region. Asia Pac. J. Tour. Res. 2020, 25, 1232–1249. [Google Scholar] [CrossRef]
- Phuc, H.N.; Nguyen, H.M. The importance of collaboration and emotional solidarity in residents’ support for sustainable urban tourism: Case study Ho Chi Minh City. J. Sustain. Tour. 2020, 1–20. [Google Scholar] [CrossRef]
- Gursoy, D.; Chi, C.G.; Dyer, P. Locals’ Attitudes toward Mass and Alternative Tourism: The Case of Sunshine Coast, Australia. J. Travel Res. 2009, 49, 381–394. [Google Scholar] [CrossRef]
- Fredline, E.; Faulkner, B. Chapter 5. Host Community Reactions: A Cluster Analysis. Progress. Tour. Res. 2003, 27, 114–135. [Google Scholar] [CrossRef]
- Jin, H.; Moscardo, G.; Murphy, L. Making sense of tourist shopping research: A critical review. Tour. Manag. 2017, 62, 120–134. [Google Scholar] [CrossRef]
- Ministry of Health Malaysia (MoH). Covid−19 Malaysia Update. 2020. Available online: http://covid−19.moh.gov.my (accessed on 25 December 2020).
- Sabri, I. Malaysia not only Country Affected by Third Covid−19 Wave. 2020. Available online: https://www.nst.com.my/news/nation/2020/10/632353/malaysia−not−only−country−affected−third−covid−19−wave (accessed on 25 December 2020).
- Subhani, O. No Half Measures for Singapore. 2020. Available online: https://www.straitstimes.com/business/economy/no−half−measures−for−singapore (accessed on 21 December 2020).
- KPMG. Malaysia Government and Institution Measures in Response to COVID−19. 2020. Available online: https://home.kpmg/xx/en/home/insights/2020/04/malaysia−government−and−institution−measures−in−response−to−covid.html (accessed on 23 December 2020).
- Bank Negara Malaysia (BNM). Measures to Address COVID−19 Impact. 2020. Available online: https://www.bnm.gov.my/o/covid−19/index.html (accessed on 22 December 2020).
- The International Monetary Fund (IMF). Policy Responses to COVID−19. 2020. Available online: https://www.imf.org/en/Topics/imf−and−covid19/Policy−Responses−to−COVID−19#M (accessed on 23 December 2020).
- Hao, H.; Long, P.; Kleckley, J. Factors predicting homeowners’ attitudes toward tourism: A case of a coastal resort community. J. Travel Res. 2011, 50, 627–640. [Google Scholar] [CrossRef]
- Nunkoo, R.; Ramkissoon, H. Power, trust, social exchange and community support. Ann. Tour. Res. 2012, 39, 997–1023. [Google Scholar] [CrossRef]
- Stronza, A.; Gordillo, J. Community views of ecotourism. Ann. Tour. Res. 2008, 35, 448–468. [Google Scholar] [CrossRef]
- Afthanorhan, A.; Awang, Z.; Fazella, S. Perception of Tourism Impact and Support Tourism Development in Terengganu, Malaysia. Soc. Sci. 2017, 6, 106. [Google Scholar] [CrossRef]
- Pham, L.; Kayat, K. Residents’ perceptions of tourism impact and their support for tourism development: The case study of Cuc Phuong National Park, Ninh Binh province, Vietnam. Eur. J. Tour. Res. 2011, 4, 123–146. [Google Scholar]
- Homans, G.C.; Behavior, S. Its elementary forms. Soc. Behav. 1961, 119, 488–531. [Google Scholar]
- Hateftabar, F.; Chapuis, J.M. How resident perception of economic crisis influences their perception of tourism. J. Hosp. Tour. Manag. 2020, 43, 157–168. [Google Scholar] [CrossRef]
- Garau-Vadell, J.B.; Gutierrez-Taño, D.; Diaz-Armas, R. Economic crisis and residents’ perception of the impacts of tourism in mass tourism destinations. J. Destin. Mark. Manag. 2018, 7, 68–75. [Google Scholar] [CrossRef]
- Voon, J.P.; Voon, J.C. A structural model of consumption: An application to China during the global financial crisis. J. Socio-Econ. 2012, 41, 284–288. [Google Scholar]
- Martín, H.S.; de Los Sánchez, M.M.G.; Herrero, Á. Residents’ attitudes and behavioural support for tourism in host communities. J. Travel Tour. Mark. 2017, 35, 231–243. [Google Scholar] [CrossRef]
- Hu, B.; Tuou, Y.; Liu, J. How Does Destination Social Responsibility Impact Residents’ Pro-Tourism Behaviors? The Mediating Role of Place Attachment. Sustainability 2019, 11, 3373. [Google Scholar] [CrossRef]
- Ganji, S.F.G.; Johnson, L.W.; Sadeghian, S. The effect of place image and place attachment on residents’ perceived value and support for tourism development. Curr. Issues Tour. 2020, 1–15. [Google Scholar] [CrossRef]
- Woosnam, K.M.; Aleshinloye, K.D.; Ribeiro, M.A.; Stylidis, D.; Jiang, J.; Erul, E. Social determinants of place attachment at a World Heritage Site. Tour. Manag. 2018, 67, 139–146. [Google Scholar] [CrossRef]
- Hidalgo, M.; Hernández, B. Place Attachment: Conceptual and Empirical Questions. J. Environ. Psychol. 2001, 21, 273–281. [Google Scholar] [CrossRef]
- Strzelecka, M.; Boley, B.B.; Woosnam, K.M. Place attachment and empowerment: Do residents need to be attached to be empowered? Ann. Tour. Res. 2017, 66, 61–73. [Google Scholar] [CrossRef]
- Woosnam, K.M.; Aleshinloye, K.D.; Strzelecka, M.; Erul, E. The Role of Place Attachment in Developing Emotional Solidarity With Residents. J. Hosp. Tour. Res. 2018, 42, 1058–1066. [Google Scholar] [CrossRef]
- Ramkissoon, H.; Weiler, B.; Smith, L.D.G. Place attachment and pro-environmental behaviour in national parks: The development of a conceptual framework. J. Sustain. Tour. 2012, 20, 257–276. [Google Scholar] [CrossRef]
- Ramkissoon, H. Perceived social impacts of tourism and quality-of-life: A new conceptual model. J. Sustain. Tour. 2020, 1–17. [Google Scholar] [CrossRef]
- Mensah, C.; Kugbonu, M.A.; Reiser, D. CSR in Tourism. In Encyclopedia of Sustainable Management; Springer Science and Business Media LLC: Berlin/Heidelberg, Germany, 2020; pp. 1–8. [Google Scholar]
- Page, S.J.; Connell, J. Tourism: A Modern Synthesis; Routledge: Oxon, UK, 2020. [Google Scholar]
- Udoh, I.S. Hospitality of the People at the Tourism Destination and Destination Attractiveness of Akwa Ibom State, Nigeria. Int. J. Res. 2019, 5, 1–7. [Google Scholar]
- Armutlu, M.E.; Bakır, A.C.; Sönmez, H.; Zorer, E.; Alvarez, M.D. Factors affecting intended hospitable behaviour to tourists: Hosting Chinese tourists in a post-Covid-19 world. Anatolia 2020, 1–14. [Google Scholar] [CrossRef]
- Wang, Y.; Pfister, R.E. Residents’ Attitudes Toward Tourism and Perceived Personal Benefits in a Rural Community. J. Travel Res. 2008, 47, 84–93. [Google Scholar] [CrossRef]
- Sharpley, R. Host perceptions of tourism: A review of the research. Tour. Manag. 2014, 42, 37–49. [Google Scholar] [CrossRef]
- Kayat, K. Power, social exchanges and tourism in Langkawi: Rethinking resident perceptions. Int. J. Tour. Res. 2002, 4, 171–191. [Google Scholar] [CrossRef]
- Liu, J.C.; Var, T. Resident attitudes toward tourism impacts in Hawaii. Ann. Tour. Res. 1986, 13, 193–214. [Google Scholar] [CrossRef]
- Gursoy, D.; Ouyang, Z.; Nunkoo, R.; Wei, W. Residents’ impact perceptions of and attitudes towards tourism development: A meta-analysis. J. Hosp. Mark. Manag. 2019, 28, 306–333. [Google Scholar] [CrossRef]
- Qiu, R.T.R.; Songb, H.; Na Lic, S.; Songb, H. Social costs of tourism during the COVID-19 pandemic. Ann. Tour. Res. 2020, 84, 102994. [Google Scholar] [CrossRef]
- Boley, B.B.; McGehee, N.G.; Perdue, R.R.; Long, P. Empowerment and resident attitudes toward tourism: Strengthening the theoretical foundation through a Weberian lens. Ann. Tour. Res. 2014, 49, 33–50. [Google Scholar] [CrossRef]
- Cropanzano, R.; Mitchell, M.S. Social Exchange Theory: An Interdisciplinary Review. J. Manag. 2005, 31, 874–900. [Google Scholar] [CrossRef]
- Wang, Y.; Xiang, D.; Yang, Z.; Ma, S. (Sara) Unraveling customer sustainable consumption behaviors in sharing economy: A socio-economic approach based on social exchange theory. J. Clean. Prod. 2019, 208, 869–879. [Google Scholar] [CrossRef]
- Andereck, K.L.; Valentine, K.M.; Knopf, R.C.; Vogt, C.A. Residents’ perceptions of community tourism impacts. Ann. Tour. Res. 2005, 32, 1056–1076. [Google Scholar] [CrossRef]
- Meeker, B.F. Decisions and Exchange. Am. Sociol. Rev. 1971, 36, 485. [Google Scholar] [CrossRef]
- Jayawardena, C.; Patterson, D.J.; Choi, C.; Brain, R. Sustainable tourism development in Niagara. Int. J. Contemp. Hosp. Manag. 2008, 20, 258–277. [Google Scholar] [CrossRef]
- Látková, P.; Vogt, C.A. Residents’ Attitudes toward Existing and Future Tourism Development in Rural Communities. J. Travel Res. 2012, 51, 50–67. [Google Scholar] [CrossRef]
- Jurowski, C.; Gursoy, D. Distance Effects on Residents’ Attitudes Toward Tourism. Ann. Tour. Res. 2004, 31, 296–312. [Google Scholar] [CrossRef]
- Nicholas, L.N.; Thapa, B.; Ko, Y.J. Residents’perspectives of A World Heritage Site: The Pitons Management Area, St. Lucia. Ann. Tour. Res. 2009, 36, 390–412. [Google Scholar]
- McCool, S.F.; Martin, S.R. Community Attachment and Attitudes Toward Tourism Development. J. Travel Res. 1994, 32, 29–34. [Google Scholar] [CrossRef]
- Gursoy, D.; Rutherford, D.G. Host attitudes toward tourism: An improved structural model. Ann. Tour. Res. 2004, 31, 495–516. [Google Scholar] [CrossRef]
- Tosun, C. Host perceptions of impacts: A comparative tourism study. Ann. Tour. Res. 2002, 29, 231–253. [Google Scholar]
- Gursoy, D.; Jurowski, C.; Uysal, M. Resident attitudes: A structural modeling approach. Ann. Tour. Res. 2002, 29, 79–105. [Google Scholar]
- Ko, D.-W.; Stewart, W.P. A structural equation model of residents’ attitudes for tourism development. Tour. Manag. 2002, 23, 521–530. [Google Scholar] [CrossRef]
- Department of Statistics Malaysia. The Population and Housing Census of Malaysia. In Population and Vital Statistics; Department of Statistics Malaysia: Putrajaya, Malaysia, 2019. [Google Scholar]
- Bordás, C.S.; Usán, P.; Teruel, P. The Mediating Role of Positive and Negative Affects in the Relationship Between Self-Esteem and Happiness. Psychol. Res. Behav. Manag. 2020, 13, 355–361. [Google Scholar] [CrossRef]
- Rua, S.V. Perceptions of tourism: A study of residents’ attitudes towards tourism in the city of Girona. J. Tour. Anal. 2020, 27, 165–184. [Google Scholar] [CrossRef]
- Ringle, C.M.; Wende, S.; Becker, J.-M. SmartPLS 3; SmartPLS GmbH: Boenningstedt, Germany, 2015; Available online: http://www.smartpls.com (accessed on 5 January 2020).
- Wetzels, M.; Odekerken-Schröder, G.; Van Oppen, C. Using PLS Path Modeling for Assessing Hierarchical Construct Models: Guidelines and Empirical Illustration. MIS Q. 2009, 33, 177. [Google Scholar] [CrossRef]
- Mertler, C.A.; Reinhart, R.V. Advanced and Multivariate Statistical Methods: Practical Application and Interpretation, 6th ed.; Routledge: New York, NY, USA, 2017. [Google Scholar]
- Hair, J.F.; Hult, G.T.M.; Ringle, C.M.; Sarstedt, M. A Primer on Partial Least Squares Structural Equation Modeling (PLS−SEM), 2nd ed.; Sage: Thousand Oaks, CA, USA, 2017. [Google Scholar]
- Fornell, C.; Larcker, D.F. Evaluating structural equation models with unobservable variables and measurement error. J. Mark. Res. 1981, 18, 39–50. [Google Scholar] [CrossRef]
- Henseler, J.; Ringle, C.M.; Sarstedt, M. A new criterion for assessing discriminant validity in variance-based structural equation modeling. J. Acad. Mark. Sci. 2015, 43, 115–135. [Google Scholar] [CrossRef]
- Chin, W.W. How to write up and report PLS analyses. In Handbook of Partial Least Squares: Concepts, Methods and Application; Springer: New York, NY, USA, 2010; pp. 655–690. [Google Scholar]
- Podsakoff, P.M.; MacKenzie, S.B.; Lee, J.-Y.; Podsakoff, N.P. Common method biases in behavioral research: A critical review of the literature and recommended remedies. J. Appl. Psychol. 2003, 88, 879–903. [Google Scholar]
- Hayes, A.F. Beyond Baron and Kenny: Statistical Mediation Analysis in the New Millennium. Commun. Monogr. 2009, 76, 408–420. [Google Scholar] [CrossRef]
- Shrout, P.E.; Bolger, N. Mediation in experimental and nonexperimental studies: New procedures and recommendations. Psychol. Methods 2002, 7, 422–445. [Google Scholar] [CrossRef]
- Chin, W.W. The partial least squares approach for structural equation modeling. In Modern Methods for Business Research; Marcoulides, G.A., Ed.; Lawrence Erlbaum: Mahwah, NJ, USA, 1998; pp. 295–336. [Google Scholar]
- Hair, J.F.; Ringle, C.M.; Sarstedt, M. Partial Least Squares Structural Equation Modeling: Rigorous Applications, Better Results and Higher Acceptance. Long Range Plan. 2013, 46, 1–12. [Google Scholar] [CrossRef]
- Shmueli, G.; Sarstedt, M.; Hair, J.F.; Cheah, J.H.; Ting, H.; Vaithilingam, S.; Ringle, C.M. Predictive model assessment in PLS-SEM: Guidelines for using PLSpredict. Eur. J. Mark. 2019, 53, 2322–2347. [Google Scholar]
- Akhtar, N.; Akhtar, M.N.; Usman, M.; Ali, M.; Siddiqi, U.I. COVID-19 restrictions and consumers’ psychological reactance toward offline shopping freedom restoration. Serv. Ind. J. 2020, 40, 891–913. [Google Scholar] [CrossRef]
- Vargas, A. Outside the Law: An Ethnographic Study of Street Vendors in Bogota. In Lund Studies in Sociology of Law; Lund University: Lund, Sweden, 2016. [Google Scholar]
- Ntounis, N.; Mumford, C.; Loroño-Leturiondo, M.; Parker, C.; Still, K. How safe is it to shop? Estimating the amount of space needed to safely social distance in various retail environments. Saf. Sci. 2020, 132, 104985. [Google Scholar] [CrossRef]
- Eslami, H.; Jalili, M. The role of environmental factors to transmission of SARS-CoV-2 (COVID-19). AMB Express 2020, 10, 1–8. [Google Scholar] [CrossRef] [PubMed]
- Truong, V.D. Tourism, poverty alleviation, and the informal economy: The street vendors of Hanoi, Vietnam. Tour. Recreat. Res. 2017, 43, 52–67. [Google Scholar] [CrossRef]
- Yotsumoto, Y. Formalization of Urban Poor Vendors and their Contribution to Tourism Development in M anila, P hilippines. Int. J. Jpn. Sociol. 2013, 22, 128–142. [Google Scholar] [CrossRef]
- Bhowmik, S.K.; Saha, D. Financial Inclusion of the Marginalised. Financ. Incl. Marg. 2013. [Google Scholar] [CrossRef]
- Steel, G. Vulnerable Careers: Tourism and Livelihood Dynamics Among Street Vendors in Cusco, Peru; Rozenberg Publishers: Amsterdam, The Netherlands, 2008. [Google Scholar]
- Kang, S.K.; Lee, J. Support of marijuana tourism in Colorado: A residents’ perspective using social exchange theory. J. Destin. Mark. Manag. 2018, 9, 310–319. [Google Scholar] [CrossRef]
- Chang, J.; Min, J.C.H.; Lin, Y.-H.P.; Chiang, C.H. Profiling Japanese Tourists Visiting Night Markets in Taiwan. J. Qual. Assur. Hosp. Tour. 2007, 8, 25–44. [Google Scholar] [CrossRef]
- Macabasco-O’Connell, A.; DeWalt, D.A.; Broucksou, K.A.; Hawk, V.; Baker, D.W.; Schillinger, D.; Ruo, B.; Bibbins-Domingo, K.; Holmes, G.M.; Erman, B.; et al. Relationship Between Literacy, Knowledge, Self-Care Behaviors, and Heart Failure-Related Quality of Life Among Patients With Heart Failure. J. Gen. Intern. Med. 2011, 26, 979–986. [Google Scholar] [CrossRef]
- Videto, D.M.; Dake, J.A. Promoting Health Literacy Through Defining and Measuring Quality School Health Education. Health Promot. Pract. 2019, 20, 824–833. [Google Scholar] [CrossRef]
- Nicolau, J.L. Corporate social responsibility: Worth−creating ctivities. Ann. Tour. Res. 2008, 35, 990–1006. [Google Scholar]
- Liu, J.; Wang, C.; Fang, S.; Zhang, T. (Christina) Scale development for tourist trust toward a tourism destination. Tour. Manag. Perspect. 2019, 31, 383–397. [Google Scholar] [CrossRef]

| Construct | Item | Description |
|---|---|---|
| Place attachment | ||
| Attachment1 | Recognition of this night market as a famous tourists’ spot is important to me. | |
| Attachment2 | I have positive feelings for this night market. | |
| Attachment3 | I have particular feelings for this place. | |
| Attachment4 | I think of myself as being from this place. | |
| Attachment5 | I have an emotional attachment to this place—it has meaning to me. | |
| Attachment6 | I am willing to invest my talent or time to make this an even better place. | |
| Attachment7 | I am willing to make financial sacrifices for the sake of this place and its residents. | |
| Economic gain | ||
| Economic1 | Increasing the number of tourists has an effect on my current household income. | |
| Economic2 | A high percentage of my current income used to come from the money spent by visitors. | |
| Economic3 | Most of my income comes from the tourist trade. | |
| Involvement | ||
| Involve1 | The vendors of the night market have been involved in the planning process to reopen the market. | |
| Involve2 | The vendors of the night market have been trained and briefed on how to implement the control measures set by the government. | |
| Positive perception | ||
| Perception1 | International tourists would create more jobs for night market vendors. | |
| Perception2 | International tourists would bring more income for us. | |
| Perception3 | Our standard of living has been increased considerably because of them. | |
| Negative perception | ||
| Perception4 | Local residents might suffer from having international tourists back. | |
| Perception5 | Having them back would increase the risk of COVID-19. | |
| Perception6 | Other local tourists might avoid visiting our night market because of them. | |
| Receptiveness | ||
| Receptiveness1 | I believe that international tourists will come back as soon as it is safe. | |
| Receptiveness2 | I support having international tourists back. | |
| Receptiveness3 | The government support and facilitate inbound international tourists. | |
| Receptiveness4 | It is important to develop a health plan to manage international tourists when they are here. | |
| Receptiveness5 | I am willing to follow and implement all the health measurements if we could have them back. | |
| Demographic Factors | Categories | Number | Percentage (%) |
|---|---|---|---|
| Study site | Batu Feringghi | 68 | 47.2 |
| Macallum Street | 10 | 6.9 | |
| Farlim | 14 | 9.7 | |
| Kimberley | 52 | 36.1 | |
| Nationality | Malaysian citizen | 133 | 92.4 |
| Non Malaysian citizen | 11 | 7.6 | |
| Ethnicity | Malay | 50 | 34.7 |
| Chinese | 56 | 38.9 | |
| Indian | 28 | 19.4 | |
| Bangladesh | 5 | 3.5 | |
| Indonesia | 2 | 1.4 | |
| Thailand | 2 | 1.4 | |
| Pakistan | 1 | 0.7 | |
| Gender | Female | 62 | 43.1 |
| Male | 82 | 56.9 | |
| Marital status | Married and living with spouse | 116 | 80.6 |
| Single/Divorced/Separated | 28 | 19.4 | |
| Education | University/college | 36 | 25.0 |
| Secondary education | 96 | 66.7 | |
| Primary education | 12 | 8.3 | |
| Income level | Less than RM 1000 | 13 | 9.0 |
| From RM 1001–2000 | 44 | 30.6 | |
| From RM 2001–3000 | 37 | 25.7 | |
| From RM 3001–4000 | 14 | 9.7 | |
| RM 4001 and above | 23 | 16.0 | |
| Don’t know | 13 | 9.0 |
| Item | Economic Gain | Involvement | Negative Perception | Place Attachment | Positive Perception | Receptiveness |
|---|---|---|---|---|---|---|
| Attachment1 | 0.414 | −0.007 | 0.031 | 0.931 | 0.420 | 0.394 |
| Attachment2 | 0.407 | −0.077 | −0.042 | 0.990 | 0.432 | 0.373 |
| Attachment3 | 0.353 | −0.127 | −0.016 | 0.922 | 0.355 | 0.319 |
| Attachment4 | 0.396 | −0.068 | −0.054 | 0.990 | 0.424 | 0.371 |
| Attachment5 | 0.417 | −0.038 | −0.080 | 0.973 | 0.443 | 0.386 |
| Economic1 | 0.886 | −0.046 | −0.341 | 0.418 | 0.586 | 0.510 |
| Economic2 | 0.963 | 0.181 | −0.169 | 0.369 | 0.555 | 0.328 |
| Economic3 | 0.963 | 0.177 | −0.165 | 0.370 | 0.555 | 0.327 |
| Involve1 | 0.170 | 0.953 | −0.045 | −0.025 | 0.213 | 0.023 |
| Involve2 | −0.015 | 0.892 | −0.022 | −0.110 | 0.144 | 0.048 |
| Perception1 | 0.606 | 0.205 | −0.217 | 0.444 | 0.996 | 0.493 |
| Perception2 | 0.595 | 0.211 | −0.232 | 0.424 | 0.997 | 0.487 |
| Perception3 | 0.608 | 0.179 | −0.200 | 0.425 | 0.993 | 0.457 |
| Perception4 | −0.228 | −0.034 | 0.996 | −0.043 | −0.208 | −0.299 |
| Perception5 | −0.262 | −0.062 | 0.992 | −0.033 | −0.213 | −0.317 |
| Perception6 | −0.245 | −0.017 | 0.993 | −0.029 | −0.227 | −0.306 |
| Welcoming1 | 0.448 | 0.058 | −0.298 | 0.385 | 0.547 | 0.893 |
| Welcoming2 | 0.397 | 0.014 | −0.240 | 0.316 | 0.462 | 0.863 |
| Welcoming3 | 0.243 | −0.029 | −0.205 | 0.300 | 0.285 | 0.830 |
| Welcoming4 | 0.268 | 0.042 | −0.252 | 0.274 | 0.260 | 0.734 |
| Welcoming5 | 0.281 | 0.043 | −0.255 | 0.256 | 0.280 | 0.726 |
| Economic Gain | Involvement | Negative Perception | Place Attachment | Positive Perception | Receptiveness | |
|---|---|---|---|---|---|---|
| Economic Gain | 0.938 | |||||
| Involvement | 0.103 | 0.923 | ||||
| Negative Perception | −0.247 | −0.038 | 0.994 | |||
| Place Attachment | 0.414 | −0.064 | −0.035 | 0.961 | ||
| Positive Perception | 0.606 | 0.200 | −0.217 | 0.433 | 0.995 | |
| Receptiveness | 0.422 | 0.035 | −0.310 | 0.385 | 0.481 | 0.812 |
| Average Variance Extracted | 0.880 | 0.852 | 0.988 | 0.924 | 0.991 | 0.659 |
| Composite Reliability | 0.956 | 0.920 | 0.996 | 0.984 | 0.997 | 0.906 |
| rho_A | 0.935 | 0.928 | 0.996 | 0.984 | 0.996 | 0.919 |
| Cronbach’s Alpha | 0.931 | 0.832 | 0.994 | 0.979 | 0.995 | 0.875 |
| Economic Gain | Involvement | Negative Perception | Place Attachment | Positive Perception | |
|---|---|---|---|---|---|
| Involvement | 0.172 CI.90 (0.097, 0.315) | ||||
| Negative Perception | 0.249 CI.90 (0.085, 0.415) | 0.040 CI.90 (0.020, 0.238) | |||
| Place Attachment | 0.430 CI.90 (0.262, 0.582) | 0.092 CI.90 (0.039, 0.265) | 0.047 CI.90 (0.022, 0.223) | ||
| Positive Perception | 0.626 CI.90 (0.482, 0.747) | 0.212 CI.90 (0.060, 0.365) | 0.218 CI.90 (0.046, 0.375) | 0.437 CI.90 (0.289, 0.583) | |
| Receptiveness | 0.436 CI.90 (0.250, 0.593) | 0.056 CI.90 (0.051, 0.228) | 0.328 CI.90 (0.154, 0.481) | 0.404 CI.90 (0.284, 0.544) | 0.482 CI.90 (0.323, 0.623) |
| Hs | Relationship | β | t Value | Decision | f2 | VIF |
|---|---|---|---|---|---|---|
| H1a | Place attachment → Positive perception | 0.241 | 3.239 *** | Supported | 0.084 (Small) | 1.224 |
| H1b | Place attachment → Negative perception | 0.081 | 0.782 | Not supported | 0.000 | 1.224 |
| H2a | Economic gain → Positive perception | 0.489 | 6.136 *** | Supported | 0.343 (Substantial) | 1.232 |
| H2b | Economic gain → Negative perception | −0.280 | 2.804 *** | Supported | 0.068 (Small) | 1.232 |
| H3a | Involvement → Positive perception | 0.165 | 2.699 *** | Supported | 0.047 (Small) | 1.025 |
| H3b | Involvement → Negative perception | −0.005 | 0.049 | Not supported | 0.000 | 1.025 |
| H4a | Positive perception → Receptiveness | 0.435 | 5.622 *** | Supported | 0.249 (Substantial) | 1.050 |
| H4b | Negative perception → Receptiveness | −0.215 | 2.656 *** | Supported | 0.061 (Small) | 1.050 |
| Hs | Specific Indirect Effect | Path Coefficients (O) | Standard Deviation (STDEV) | T Statistics (|O/STDEV|) | p Values | Decision | VAF (%) |
|---|---|---|---|---|---|---|---|
| H5a | Place attachment → Positive perception → receptiveness | 0.105 | 0.040 | 2.624 *** | 0.009 | Supported | 100 |
| H5b | Place attachment → Negative perception → receptiveness | −0.017 | 0.025 | 0.697 | 0.486 | Not supported | − |
| H6a | Economic gain → Positive perception → receptiveness | 0.213 | 0.055 | 3.900 *** | 0.000 | Supported | 77.89 |
| H6b | Economic gain → Negative perception→receptiveness | 0.060 | 0.034 | 1.750 | 0.080 | Not supported | − |
| H7a | Involvement → Positive perception→ receptiveness | 0.072 | 0.028 | 2.595 *** | 0.010 | Supported | 98.66 |
| H7b | Involvement → Negative perception → receptiveness | 0.001 | 0.021 | 0.047 | 0.963 | Not supported | − |
Publisher’s Note: MDPI stays neutral with regard to jurisdictional claims in published maps and institutional affiliations. |
© 2021 by the authors. Licensee MDPI, Basel, Switzerland. This article is an open access article distributed under the terms and conditions of the Creative Commons Attribution (CC BY) license (http://creativecommons.org/licenses/by/4.0/).
Share and Cite
Tilaki, M.J.M.; Abooali, G.; Marzbali, M.H.; Samat, N. Vendors’ Attitudes and Perceptions towards International Tourists in the Malaysia Night Market: Does the COVID-19 Outbreak Matter? Sustainability 2021, 13, 1553. https://doi.org/10.3390/su13031553
Tilaki MJM, Abooali G, Marzbali MH, Samat N. Vendors’ Attitudes and Perceptions towards International Tourists in the Malaysia Night Market: Does the COVID-19 Outbreak Matter? Sustainability. 2021; 13(3):1553. https://doi.org/10.3390/su13031553
Chicago/Turabian StyleTilaki, Mohammad Javad Maghsoodi, Gelareh Abooali, Massoomeh Hedayati Marzbali, and Narimah Samat. 2021. "Vendors’ Attitudes and Perceptions towards International Tourists in the Malaysia Night Market: Does the COVID-19 Outbreak Matter?" Sustainability 13, no. 3: 1553. https://doi.org/10.3390/su13031553
APA StyleTilaki, M. J. M., Abooali, G., Marzbali, M. H., & Samat, N. (2021). Vendors’ Attitudes and Perceptions towards International Tourists in the Malaysia Night Market: Does the COVID-19 Outbreak Matter? Sustainability, 13(3), 1553. https://doi.org/10.3390/su13031553

