Economic Perspective on Discontinuing Fossil Fuel Subsidies and Moving toward a Low-Carbon Society
Abstract
1. Introduction
2. Energy Support Policies
2.1. Fossil Fuel Support Policies and Subsidies
2.2. Policies and Subsidies for Supporting Renewable Energy
3. Methodology and Data
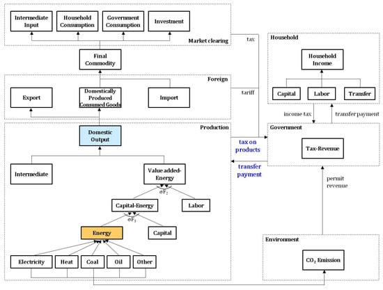
3.1. Computable General Equilibrium Model
3.2. Data
3.2.1. Social Accounting Matrix
3.2.2. CO2 Emissions Per Energy Input
4. Analysis
4.1. Scenarios
4.2. Results
4.2.1. Economic Impact
4.2.2. Electricity Perspective
5. Conclusions
Author Contributions
Funding
Institutional Review Board Statement
Informed Consent Statement
Data Availability Statement
Acknowledgments
Conflicts of Interest
References
- International Energy Agency. World Energy Outlook; International Energy Agency (IEA): Paris, France, 2018. [Google Scholar]
- Korean Statistical Information Service. Income Account; Korean Statistical Information Service: Seoul, Korea, 2019. [Google Scholar]
- Ministry of Trade, Industry, and Energy. Basic Plan on Electricity Demand and Supply (2019~2033), 9th ed.; Ministry of Trade, Industry, and Energy (MOTIE): Sejong, Korea, 2019.
- Ministry of Economy and Finance. Korean New Deal Comprehensive Plan; Ministry of Economy and Finance (MOEF): Sejong, Korea, 2020.
- Yang, X.; He, L.; Xia, Y.; Chen, Y. Effect of government subsidies on renewable energy investments: The threshold effect. Energy Policy 2019, 132, 156–166. [Google Scholar] [CrossRef]
- Van der Zwaan, B.; Rabl, A. The learning potential of photovoltaics: Implications for energy policy. Energy Policy 2004, 32, 1545–1554. [Google Scholar] [CrossRef]
- Burniaux, J.-M.; Chateau, J. Greenhouse gases mitigation potential and economic efficiency of phasing-out fossil fuel subsidies. Int. Econ. 2014, 140, 71–88. [Google Scholar] [CrossRef]
- Whitley, S.; van der Burg, L. Fossil Fuel Subsidy Reform: From Rhetoric to Reality; New Climate Economy c/o World Resources Institute: London, UK; Washington, DC, USA, 2015; Volume 10, p. 3. [Google Scholar]
- Li, Y.; Shi, X.; Su, B. Economic, social and environmental impacts of fuel subsidies: A revisit of Malaysia. Energy Policy 2017, 110, 51–61. [Google Scholar] [CrossRef]
- Wesseh, P.K., Jr.; Lin, B.; Atsagli, P. Environmental and welfare assessment of fossil-fuels subsidies removal: A computable general equilibrium analysis for Ghana. Energy 2016, 116, 1172–1179. [Google Scholar] [CrossRef]
- Gelan, A.U. Kuwait’s energy subsidy reduction: Examining economic and CO2 emission effects with or without compensation. Energy Econ. 2018, 71, 186–200. [Google Scholar] [CrossRef]
- Bazilian, M.; Onyeji, I. Fossil fuel subsidy removal and inadequate public power supply: Implications for businesses. Energy Policy 2012, 45, 1–5. [Google Scholar] [CrossRef]
- Siddig, K.; Aguiar, A.; Grethe, H.; Minor, P.; Walmsley, T. Impacts of removing fuel import subsidies in Nigeria on poverty. Energy Policy 2014, 69, 165–178. [Google Scholar] [CrossRef]
- Aniello, G.; Tbben, J.; Kuckshinrichs, W. The Transition to Renewable Energy Technologies?mpact on Economic Performance of North Rhine-Westphalia. Appl. Sci. 2019, 9, 3783. [Google Scholar] [CrossRef]
- Brożyna, J.; Strielkowski, W.; Fomina, A.; Nikitina, N. Renewable Energy and EU 2020 Target for Energy Efficiency in the Czech Republic and Slovakia. Energies 2020, 13, 965. [Google Scholar] [CrossRef]
- Kim, J.H.; Kim, H.S.; Lee, H.J. Study on Fossil Fuel Subsidy Reform in Korea; Korea Environment Institute (KEI): Sejong, Kerea, 2017. [Google Scholar]
- Kang, M.O.; Lee, S.Y. The Environmentally Friendly Reform and its Effect of Subsidies in the Energy and Electric Power Sectors (I); Korea Environment Institute (KEI): Seoul, Korea, 2007. [Google Scholar]
- Kang, M.O.; Lee, S.Y. The Environmentally Friendly Reform and its Effect of Subsidies in the Energy and Electric Power Sectors (II); Korea Environment Institute (KEI): Seoul, Korea, 2008. [Google Scholar]
- Lee, J.; Hong, G. A Study on the Effects of Gas Tax Subsidies on Inequality of the Freight Trucking Industry. J. AKES 2007, 18, 157–185. [Google Scholar]
- Hahn, J.S. Solution to improve the gas tax subsidy to reduce pollution from freight trucks. J. Environ. Policy Adm. 2020, 28, 1–20. [Google Scholar]
- Lee, D.G.; Sung, M.J.; Kim, S.R. A Study on Truck Fuel Subsidy Reform: Based on Environmental Taxation; Korea Institute of Public Finance (KIPF): Sejong, Korea, 2018. [Google Scholar]
- Hong, D.H.; Yun, S.J.; Park, J.Y.; Park, S.A. The practice of transition management to reduce diesel trucks: Focusing on the fuel tax subsidies in Korea. Space Environ. 2009, 68, 246–282. [Google Scholar] [CrossRef]
- Ouyang, X.; Lin, B. Impacts of increasing renewable energy subsidies and phasing out fossil fuel subsidies in China. Renew. Sustain. Energy Rev. 2014, 37, 933–942. [Google Scholar] [CrossRef]
- Chatri, F.; Yahoo, M.; Othman, J. The economic effects of renewable energy expansion in the electricity sector: A CGE analysis for Malaysia. Renew. Sustain. Energy Rev. 2018, 95, 203–216. [Google Scholar] [CrossRef]
- Bae, J.-H. Comparison of Different Policy Measures for Fostering Climate Friendly Fuel Technology Applying a Computable General Equilibrium Model. Environ. Resour. Econ. Rev. 2010, 19, 509–546. [Google Scholar]
- International Energy Agency. World Energy Outlook 2016; International Energy Agency (IEA): Paris, France, 2016. [Google Scholar]
- International Energy Agency. World Energy Outlook 2017; International Energy Agency (IEA): Paris, France, 2017. [Google Scholar]
- The Organisation for Economic Co-operation and Development. OECD Environmental Performance Reviews: Korea; The Organisation for Economic Co-operation and Development (OECD): Paris, France, 2017. [Google Scholar]
- Ministry of Trade, Industry and Energy (MOTIE). Third Energy Master Plan (2019.6); Ministry of Trade, Industry and Energy (MOTIE): Sejong, Korea, 2019.
- Ministry of Trade, Industry and Energy (MOTIE). Plan to Strengthen Competitiveness for Renewable Energy Industry; Ministry of Trade, Industry and Energy: Sejong, Kerea, 2019.
- Park, K.; Yoon, T.; Shim, C.; Kang, E.; Hong, Y.; Lee, Y. Beyond Strict Regulations to Achieve Environmental and Economic Health?An Optimal PM2. 5 Mitigation Policy for Korea. Intern. J. Environ. Res. Public Health 2020, 17, 5725. [Google Scholar] [CrossRef] [PubMed]
- EcoMod. Advanced Techniques in CGE Modeling with GAMS; EcoMod Modeling School: Istanbul, Turkey, 2010. [Google Scholar]
- Hosoe, N.; Gasawa, K.; Hashimoto, H. Textbook of Computable General Equilibrium Modeling: Programming and Simulations; Springer: New York, NY, USA, 2010. [Google Scholar]
- Springer, K. The DART General Equilibrium Model: A Technical Description; Kiel Working Paper: Kiel, Germany, 1998. [Google Scholar]
- Paltsev, S.; Reilly, J.M.; Jacoby, H.D.; Eckaus, R.S.; McFarland, J.R.; Sarofim, M.C.; Asadoorian, M.O.; Babiker, M.H.M. The MIT Emissions Prediction and Policy Analysis (EPPA) Model: Version 4; MIT Joint Program on the Science and Policy of Global Change: Cambridge, MA, USA, 2005. [Google Scholar]
- Bank of Korea. Input-Out Table 2015; Bank of Korea (BOK): Seoul, Korea, 2016. [Google Scholar]
- Kwon, O.-S.; Han, M.; Ban, K.; Yoon, J. Constructing an Energy-extended KLEM DB and Estimating the Nested CES Production Functions for Korea. Environ. Resour. Econ. Rev. 2018, 27, 29–66. [Google Scholar]
- Yun, T.; Cho, G.L.; Kim, J.-Y. Analyzing economic effects with energy mix changes: A hybrid CGE model approach. Sustainability 2019, 8, 1048. [Google Scholar] [CrossRef]
- Cho, G.L. Assessment and Implications of the National Target in Reducing Greenhouse Gases; Korea Economic Research Institute: Seoul, Korea, 2010. [Google Scholar]
- Park, K.W.; Kang, S.W. An economic impact analysis of reforming the energy tax: Up- and downstream carbon tax in the energy sector. J. Environ. Policy Adm. 2020, 28, 49–77. [Google Scholar] [CrossRef]




| Item | Size | ||
|---|---|---|---|
| Coal subsidies | direct subsidies | coal mine subsidies | 76 (1.5) |
| bituminous coal subsidies | 112 (2.3) | ||
| support for anthracite coal generation | 2 (0.03) | ||
| implicit subsidies | surtax exemption for bituminous and anthracite coal | 34 (0.7) | |
| fuel cost support project for low-income people | 14 (0.3) | ||
| tax exemption for power generation bituminous coal | 1450 (29.4) | ||
| tax exemption for power generation anthracite coal | 49 (1.0) | ||
| sub-sum | 1737 (35.2) | ||
| Oil subsidies | direct subsidies | transportation fuel subsidies | 2078 (42.1) |
| implicit subsidies | oil tax exemption for self-generators on islands | 1 (0.03) | |
| oil tax exemption for agriculture and fishery | 1116 (22.6) | ||
| sub-sum | 3196 (64.8) | ||
| Total | 4933 (100.0) | ||
| Sector | Industries | Elasticity of Substitution | |
|---|---|---|---|
| Energy sector (16) | Electricity (water) | 1.131 | 0.953 |
| Electricity (fossil) | 1.131 | 0.953 | |
| Electricity (nuclear) | 1.131 | 0.953 | |
| Electricity (renewable) | 1.2 | 1.008 | |
| Steam and hot water | 1.131 | 0.953 | |
| Coal | 1.223 | 1.006 | |
| Coke and hard coal | 1.089 | 1.003 | |
| Crude petroleum | 1.006 | 0.999 | |
| Gasoline | 1.046 | 1.006 | |
| Kerosene | 1.013 | 1.001 | |
| Diesel | 1.038 | 1.012 | |
| Bunker | 1.058 | 0.983 | |
| Natural gas | 1.001 | 1.001 | |
| Town gas | 0.993 | 0.999 | |
| LPG | 1.029 | 0.999 | |
| Other petroleum products | 1.001 | 1.001 | |
| Non-energy sector (14) | Agricultural, forest, fishery goods | 1.181 | 1.005 |
| Metal ores, nonmetallic minerals | 1.4 | 0.99 | |
| Food, beverages, tobacco | 0.711 | 1.001 | |
| Textile and leather products | 6.236 | 1.001 | |
| Wood, paper, printing | 0.844 | 0.863 | |
| Chemical products | 1.131 | 0.953 | |
| Nonmetallic mineral products | 1.131 | 0.953 | |
| Basic metal products | 0.979 | 1.001 | |
| Fabricated metal products and machinery | 1.131 | 0.953 | |
| Electronic equipment and precision instruments | 0.844 | 0.863 | |
| Transportation equipment | 0.711 | 1.001 | |
| Other manufactured products | 0.711 | 1.001 | |
| Water supply, waste, construction | 0.711 | 1.001 | |
| Service | 1.131 | 0.953 | |
| Category | Scenario 1 | Scenario 2 | Scenario 3 | |
|---|---|---|---|---|
| Fossil fuel subsidies | coal mine subsidies | ⅹ | ⅹ | ⅹ |
| bituminous coal subsidies | ⅹ | ⅹ | ⅹ | |
| support for anthracite coal generation | ⅹ | ⅹ | ⅹ | |
| surtax exemption for bituminous and anthracite coal | ⅹ | ⅹ | ⅹ | |
| fuel cost support project for low-income people | ○ | ○ | ⅹ | |
| tax exemption for power generation bituminous coal | ⅹ | ⅹ | ⅹ | |
| tax exemption for power generation anthracite coal | ⅹ | ⅹ | ⅹ | |
| transportation fuel subsidies | ○ | ○ | ⅹ | |
| oil tax exemption for self-generator of islands | ○ | ○ | ⅹ | |
| oil tax exemption for agriculture and fishery | ○ | ○ | ⅹ | |
| sum | −1.723 | −1.723 | −4.933 | |
| Renewable energy subsidies | 0 | +1.723 | +4.933 | |
| Scenario 1 | Scenario 2 | Scenario 3 | |
|---|---|---|---|
| Real GDP | −0.04 | −0.05 | −0.14 |
| Real household consumption | −0.12 | −0.01 | −0.13 |
| Real government consumption | 0.48 | −0.12 | −0.10 |
| Real investment change | −0.19 | −0.08 | −0.21 |
| Export amount change | −0.55 | −0.44 | −1.32 |
| Import amount change | −0.65 | −0.52 | −1.57 |
| Change in CO2 emissions | −7.0 | −6.9 | −8.5 |
| Change in CO2 emissions compared to the real GDP change | −7.0 | −6.9 | −8.4 |
| Reference Year (2015) | Scenario 1 | Scenario 2 | Scenario 3 | |||||
|---|---|---|---|---|---|---|---|---|
| Output | Share | Output | Share | Output | Share | Output | Share | |
| Electricity | 49.6 | 32.4 | 48.5 | 32.4 | 49.6 | 32.8 | 50.6 | 35.3 |
| Heat | 3.9 | 2.5 | 3.9 | 2.6 | 3.9 | 2.6 | 3.8 | 2.6 |
| Coal | 0.8 | 0.6 | 0.3 | 0.2 | 0.3 | 0.2 | 0.3 | 0.2 |
| Oil | 41.1 | 26.8 | 40.5 | 27.0 | 40.6 | 26.8 | 31.9 | 22.3 |
| Gas | 26.2 | 17.1 | 25.5 | 17.0 | 25.6 | 16.9 | 25.3 | 17.7 |
| Others | 31.5 | 20.6 | 31.3 | 20.9 | 31.4 | 20.7 | 31.3 | 21.8 |
| Total | 153.1 | 100 | 149.9 | 100 | 151.3 | 100 | 143.2 | 100 |
| Reference Year | Scenario 1 | Scenario 2 | Scenario 3 | ||||||||
|---|---|---|---|---|---|---|---|---|---|---|---|
| Output | Share | Output | Share | CO2 Emission Change | Output | Share | CO2 Emission Change | Output | Share | CO2 Emission Change | |
| Electricity | 49.6 | 100 | 48.5 | 100 | −8.7 | 49.6 | 100 | −8.6 | 50.6 | 100 | −9.2 |
| Water source | 0.7 | 1.5 | 0.7 | 1.5 | −2.7 | 0.7 | 1.5 | −1.5 | 0.7 | 1.4 | −6.6 |
| Fossil Fuel source | 35.4 | 71.4 | 34.4 | 71.0 | −8.7 | 34.6 | 69.8 | −8.7 | 34.3 | 67.8 | −9.2 |
| Nuclear source | 11.0 | 22.2 | 10.9 | 22.5 | −2.6 | 10.9 | 22.0 | −1.9 | 10.8 | 21.4 | −4.8 |
| Renewable source | 2.5 | 5.0 | 2.4 | 5.0 | −2.8 | 3.3 | 6.7 | 34.1 | 4.7 | 9.3 | 80.5 |
| Electricity Price | Increasing in 2% | No significant variation | Decreasing in 2% | ||||||||
Publisher’s Note: MDPI stays neutral with regard to jurisdictional claims in published maps and institutional affiliations. |
© 2021 by the authors. Licensee MDPI, Basel, Switzerland. This article is an open access article distributed under the terms and conditions of the Creative Commons Attribution (CC BY) license (http://creativecommons.org/licenses/by/4.0/).
Share and Cite
Park, K.; Lee, Y.; Han, J. Economic Perspective on Discontinuing Fossil Fuel Subsidies and Moving toward a Low-Carbon Society. Sustainability 2021, 13, 1217. https://doi.org/10.3390/su13031217
Park K, Lee Y, Han J. Economic Perspective on Discontinuing Fossil Fuel Subsidies and Moving toward a Low-Carbon Society. Sustainability. 2021; 13(3):1217. https://doi.org/10.3390/su13031217
Chicago/Turabian StylePark, Kyungwon, Yoon Lee, and Joon Han. 2021. "Economic Perspective on Discontinuing Fossil Fuel Subsidies and Moving toward a Low-Carbon Society" Sustainability 13, no. 3: 1217. https://doi.org/10.3390/su13031217
APA StylePark, K., Lee, Y., & Han, J. (2021). Economic Perspective on Discontinuing Fossil Fuel Subsidies and Moving toward a Low-Carbon Society. Sustainability, 13(3), 1217. https://doi.org/10.3390/su13031217

