Grid-Connected Inverter for a PV-Powered Electric Vehicle Charging Station to Enhance the Stability of a Microgrid
Abstract
:1. Introduction
- (1)
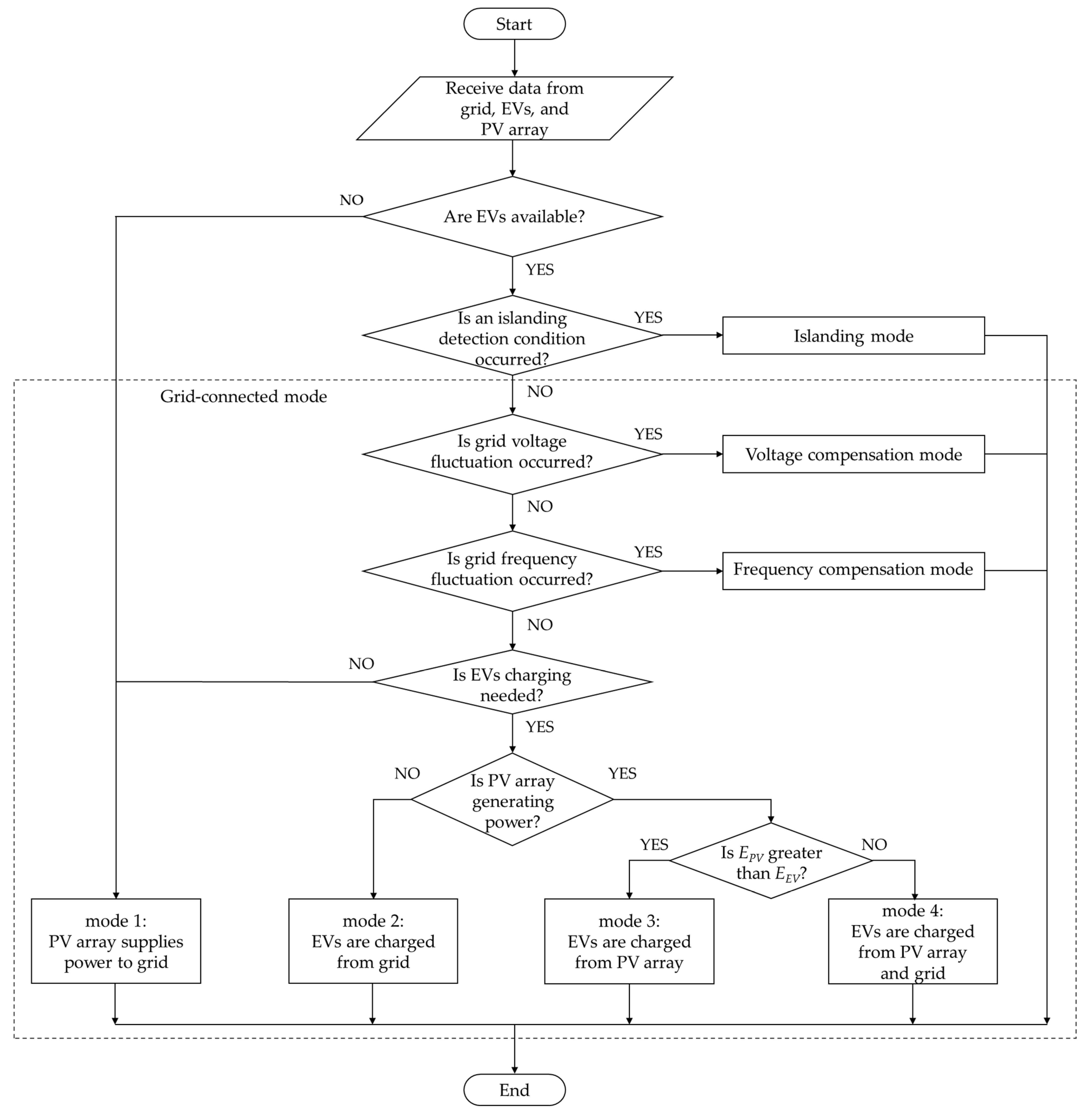
- The proposed inverter can stabilize the microgrid voltage and frequency by supplying active or reactive power to the microgrid or absorbing it from the microgrid by using V2G and PV generation. These proposed inverter functions can satisfy the requirements of the grid codes, such as IEEE Standard 1547–2018 and UL 1741 SA.
- (2)
- The proposed inverter can automatically detect abnormal conditions of the microgrid, such as a blackout, and operate in the islanding mode. At this time, it can provide continuous power to local loads by using V2G and PV generation.
2. PV-Powered EV Charging Station Description
3. The Proposed Grid-Connected Inverter
3.1. Grid-Connected Mode
3.1.1. Main Control Scheme
3.1.2. Voltage Compensation Control Scheme
3.1.3. Frequency Compensation Control Scheme
3.2. Islanding Mode
4. Experimental Setup and Results
4.1. Setup
4.2. Results
4.2.1. Scenario 1: Grid Normal Conditions
4.2.2. Scenario 2: Grid Voltage Fluctuations
4.2.3. Scenario 3: Grid Frequency Fluctuations
4.2.4. Scenario 4: Blackout
4.3. Comparative Study
5. Conclusions
Author Contributions
Funding
Institutional Review Board Statement
Informed Consent Statement
Data Availability Statement
Conflicts of Interest
References
- Cheema, K.M.; Mehmood, K. Improved virtual synchronous generator control to analyse and enhance the transient stability of microgrid. IET Renew. Power Gener. 2020, 14, 495–505. [Google Scholar] [CrossRef]
- Wu, G.; Sun, H.; Zhang, X.; Egea-Alvarez, A.; Zhao, B.; Xu, S.; Zhou, X. Parameter design oriented analysis of the current control stability of the weak-grid-tied VSC. IEEE Trans. Power Deliv. 2020, 36, 1458–1470. [Google Scholar] [CrossRef]
- Ratnam, K.S.; Palanisamy, K.; Yang, G. Future low-inertia power systems: Requirements, issues, and solutions-A review. Renew. Sustain. Energy Rev. 2020, 124, 109773. [Google Scholar] [CrossRef]
- Johnson, S.C.; Rhodes, J.D.; Webber, M.E. Understanding the impact of non-synchronous wind and solar generation on grid stability and identifying mitigation pathways. Appl. Energy 2020, 262, 114492. [Google Scholar] [CrossRef]
- Cheng, Y.; Azizipanah-Abarghooee, R.; Azizi, S.; Ding, L.; Terzija, V. Smart frequency control in low inertia energy systems based on frequency response techniques: A review. Appl. Energy 2020, 279, 115798. [Google Scholar] [CrossRef]
- Johnson, S.C.; Papageorgiou, D.J.; Mallapragada, D.S.; Deetjen, T.A.; Rhodes, J.D.; Webber, M.E. Evaluating rotational inertia as a component of grid reliability with high penetrations of variable renewable energy. Energy 2019, 180, 258–271. [Google Scholar] [CrossRef]
- Photovoltaics, D.G.; Storage, E. IEEE Standard for Interconnection and Interoperability of Distributed Energy Resources with Associated Electric Power Systems Interfaces; IEEE Std 1547-2018 (Revision of IEEE Std 1547-2003); IEEE: Piscataway, NJ, USA, 2018; pp. 1–138. [Google Scholar]
- Das, H.S.; Rahman, M.M.; Li, S.; Tan, C.W. Electric vehicles standards, charging infrastructure, and impact on grid integration: A technological review. Renew. Sustain. Energy Rev. 2020, 120, 109618. [Google Scholar] [CrossRef]
- Eldeeb, H.H.; Faddel, S.; Mohammed, O.A. Multi-objective optimization technique for the operation of grid tied PV powered EV charging station. Electric Power Syst. Res. 2018, 164, 201–211. [Google Scholar] [CrossRef]
- Chen, Q.; Wang, F.; Hodge, B.M.; Zhang, J.; Li, Z.; Shafie-Khah, M.; Catalão, J.P. Dynamic price vector formation model-based automatic demand response strategy for PV-assisted EV charging stations. IEEE Trans. Smart Grid 2017, 8, 2903–2915. [Google Scholar] [CrossRef]
- Tao, J.; Huang, D.; Li, D.; Yang, X.; Ling, C. Pricing strategy and charging management for PV-assisted electric vehicle charging station. In Proceedings of the 2018 13th IEEE Conference on Industrial Electronics and Applications (ICIEA), Wuhan, China, 31 May–2 June 2018; pp. 577–581. [Google Scholar]
- Saleh, B.; Yousef, A.M.; Ebeed, M.; Abo-Elyousr, F.K.; Elnozahy, A.; Mohamed, M.; Abdelwahab, S.A.M. Design of PID Controller with Grid Connected Hybrid Renewable Energy System Using Optimization Algorithms. J. Electr. Eng. Technol. 2021, 16, 3219–3233. [Google Scholar] [CrossRef]
- Venkatasamy, B.; Kalaivani, L. Modeling and Power Quality Analysis of Grid-Connected PV Inverter with Active and Reactive Power Injection Mode. J. Electr. Eng. Technol. 2021, 16, 1375–1387. [Google Scholar] [CrossRef]
- Rajamand, S. Synchronous Generator Control Concept and Modified Droop for Frequency and Voltage Stability of Microgrid Including Inverter-Based DGs. J. Electr. Eng. Technol. 2020, 15, 1035–1044. [Google Scholar] [CrossRef]
- Wang, D.; Locment, F.; Sechilariu, M. Modelling, Simulation, and Management Strategy of an Electric Vehicle Charging Station Based on a DC Microgrid. Appl. Sci. 2020, 10, 2053. [Google Scholar] [CrossRef] [Green Version]
- Yang, Y.; Jia, Q.S.; Deconinck, G.; Guan, X.; Qiu, Z.; Hu, Z. Distributed coordination of EV charging with renewable energy in a microgrid of buildings. IEEE Trans. Smart Grid 2017, 9, 6253–6264. [Google Scholar] [CrossRef] [Green Version]
- Clement-Nyns, K.; Haesen, E.; Driesen, J. The impact of vehicle-to-grid on the distribution grid. Electric Power Syst. Res. 2011, 81, 185–192. [Google Scholar] [CrossRef]
- Gong, L.; Cao, W.; Liu, K.; Zhao, J. Optimal charging strategy for electric vehicles in residential charging station under dynamic spike pricing policy. Sustain. Cities Soc. 2020, 63, 102474. [Google Scholar] [CrossRef]
- Wang, R.; Sun, Q.; Qin, D.; Li, Y.; Li, X.; Wang, P. Steady-state stability assessment of AC-busbar plug-in electric vehicle charging station with photovoltaic. J. Mod. Power Syst. Clean Energy 2020, 8, 884–894. [Google Scholar] [CrossRef]
- Singh, M.; Kumar, P.; Kar, I. Implementation of vehicle to grid infrastructure using fuzzy logic controller. IEEE Trans. Smart Grid 2012, 3, 565–577. [Google Scholar] [CrossRef]
- Iqbal, S.; Xin, A.; Jan, M.U.; Salman, S.; Rehman, H.U.; Shinwari, M.F.; Abdelbaky, M.A. V2G strategy for primary frequency control of an industrial microgrid considering the charging station operator. Electronics 2020, 9, 549. [Google Scholar] [CrossRef] [Green Version]
- Buja, G.; Bertoluzzo, M.; Fontana, C. Reactive power compensation capabilities of V2G-enabled electric vehicles. IEEE Trans. Power Electron. 2017, 32, 9447–9459. [Google Scholar] [CrossRef]
- Mohamed, A.A.; El-Sayed, A.; Metwally, H.; Selem, S.I. Grid integration of a PV system supporting an EV charging station using Salp Swarm Optimization. Solar Energy 2020, 205, 170–182. [Google Scholar] [CrossRef]
- Zhang, Y.; He, J.; Ionel, D.M. Modeling and control of a multiport converter based EV charging station with PV and battery. In Proceedings of the 2019 IEEE Transportation Electrification Conference and Expo (ITEC), Detroit, MI, USA, 19–21 June 2019; pp. 1–5. [Google Scholar]
- Xing, Y.Q.; Jin, J.X.; Wang, Y.L.; Du, B.X.; Wang, S.C. An electric vehicle charging system using an SMES implanted smart grid. IEEE Trans. Appl. Supercond. 2016, 26, 1–4. [Google Scholar] [CrossRef]
- Van Der Kam, M.; van Sark, W. Smart charging of electric vehicles with photovoltaic power and vehicle-to-grid technology in a microgrid; a case study. Appl. Energy 2015, 152, 20–30. [Google Scholar] [CrossRef] [Green Version]
- Hassija, V.; Chamola, V.; Garg, S.; Krishna, D.N.G.; Kaddoum, G.; Jayakody, D.N.K. A blockchain-based framework for lightweight data sharing and energy trading in V2G network. IEEE Trans. Veh. Technol. 2020, 69, 5799–5812. [Google Scholar] [CrossRef]
- Bansal, G.; Naren, N.; Chamola, V.; Sikdar, B.; Kumar, N.; Guizani, M. Lightweight mutual authentication protocol for V2G using physical unclonable function. IEEE Trans. Veh. Technol. 2020, 69, 7234–7246. [Google Scholar] [CrossRef]
- Sousa, T.; Morais, H.; Soares, J.; Vale, Z. Day-ahead resource scheduling in smart grids considering vehicle-to-grid and network constraints. Appl. Energy 2012, 96, 183–193. [Google Scholar] [CrossRef] [Green Version]
- Das, S.; Acharjee, P.; Bhattacharya, A. Charging Scheduling of Electric Vehicle Incorporating Grid-to-Vehicle and Vehicle-to-Grid Technology Considering in Smart Grid. IEEE Trans. Ind. Appl. 2020, 57, 1688–1702. [Google Scholar] [CrossRef]
- Mouli, G.C.; Bauer, P.; Zeman, M. System design for a solar powered electric vehicle charging station for workplaces. Appl. Energy 2016, 168, 434–443. [Google Scholar] [CrossRef] [Green Version]
- Sujitha, N.; Krithiga, S. RES based EV battery charging system: A review. Renew. Sustain. Energy Rev. 2017, 75, 978–988. [Google Scholar] [CrossRef]
- Golestan, S.; Guerrero, J.M. Conventional synchronous reference frame phase-locked loop is an adaptive complex filter. IEEE Trans. Ind. Electron. 2014, 62, 1679–1682. [Google Scholar] [CrossRef] [Green Version]
- Xiao, F.; Dong, L.; Li, L.; Liao, X. A frequency-fixed SOGI-based PLL for single-phase grid-connected converters. IEEE Trans. Power Electron. 2016, 32, 1713–1719. [Google Scholar] [CrossRef]
- Ciobotaru, M.; Teodorescu, R.; Blaabjerg, F. A new single-phase PLL structure based on second order generalized integrator. In Proceedings of the 2006 37th IEEE Power Electronics Specialists Conference, Jeju, Korea, 18–22 June 2006; pp. 1–6. [Google Scholar]
- Bhattacharyya, S.; Samanta, S.; Mishra, S. Steady Output and Fast Tracking MPPT (SOFT-MPPT) for P&O and InC Algorithms. IEEE Trans. Sustain. Energy 2020, 12, 293–302. [Google Scholar]













| Parameters, Components, and Equipment | Value | Unit |
|---|---|---|
| Nominal input voltage Vin | 380 | V |
| Nominal output voltage vinv | 220 | Vrms |
| Nominal output frequency finv | 60 | Hz |
| Nominal output active power Pinv | 600 | W |
| Switching frequency fs | 20 | kHz |
| Filter inductance L1, L2 | 625 | μH |
| Filter capacitance C1 | 10 | μF |
| MOSFET Q1, Q2, Q3, Q4 | IPW60R037P7 | |
| Microcontroller unit | TMS320F28335 | |
| PV simulator | TerraSAS ETS80 | |
| Grid simulator | CHROMA 61830 | |
| AC load | CHROMA 63803 | |
| Oscilloscope | Wavesurfer 3024 | |
| Power analyzer | WT1806E | |
| Function | Proposed Inverter | Ref. [25] |
|---|---|---|
| Grid voltage stabilization | Yes | Yes |
| Grid frequency stabilization | Yes | No |
| Grid abnormal conditions detection and islanding mode operation | Yes | No |
| IEEE standard 1547–2018 compliance | Yes | No |
Publisher’s Note: MDPI stays neutral with regard to jurisdictional claims in published maps and institutional affiliations. |
© 2021 by the authors. Licensee MDPI, Basel, Switzerland. This article is an open access article distributed under the terms and conditions of the Creative Commons Attribution (CC BY) license (https://creativecommons.org/licenses/by/4.0/).
Share and Cite
Jang, Y.; Sun, Z.; Ji, S.; Lee, C.; Jeong, D.; Choung, S.; Bae, S. Grid-Connected Inverter for a PV-Powered Electric Vehicle Charging Station to Enhance the Stability of a Microgrid. Sustainability 2021, 13, 14022. https://doi.org/10.3390/su132414022
Jang Y, Sun Z, Ji S, Lee C, Jeong D, Choung S, Bae S. Grid-Connected Inverter for a PV-Powered Electric Vehicle Charging Station to Enhance the Stability of a Microgrid. Sustainability. 2021; 13(24):14022. https://doi.org/10.3390/su132414022
Chicago/Turabian StyleJang, Yohan, Zhuoya Sun, Sanghyuk Ji, Chaeeun Lee, Daeung Jeong, Seunghoon Choung, and Sungwoo Bae. 2021. "Grid-Connected Inverter for a PV-Powered Electric Vehicle Charging Station to Enhance the Stability of a Microgrid" Sustainability 13, no. 24: 14022. https://doi.org/10.3390/su132414022
APA StyleJang, Y., Sun, Z., Ji, S., Lee, C., Jeong, D., Choung, S., & Bae, S. (2021). Grid-Connected Inverter for a PV-Powered Electric Vehicle Charging Station to Enhance the Stability of a Microgrid. Sustainability, 13(24), 14022. https://doi.org/10.3390/su132414022

