Consumers Purchase Intentions of Green Electric Vehicles: The Influence of Consumers Technological and Environmental Considerations
Abstract
:1. Introduction
The Motivation of the Study
2. Theoretical Model
2.1. The Electric Vehicle in Taiwan
2.2. The Development of Electric Vehicle Worldwide
2.3. Theory of Planned Behavior (TPB)
2.4. Environmental Concern
3. Model and Hypothesis Development
3.1. Theory of Planned Behavior
3.2. Norm Factors
3.2.1. Peer Pressure
3.2.2. Mass Media Influence
3.3. Attitudinal Factors
3.3.1. Maintenance and Battery Replacement Cost
3.3.2. Availability of Charging Facility
3.3.3. Purchasing EV Price
3.4. Behavioral Factors
3.4.1. Vehicle Performance
3.4.2. Government Incentives Policy
3.5. Environmental Concern
4. Materials and Methods
4.1. Questionnaire Design and Data Collection
4.2. Research Setting
4.3. Data Analysis
5. Results
5.1. Demographic Data
5.2. Instrument Reliability Test
5.3. Convergent Validity
5.4. Discriminant Validity
5.5. Tests of the Structural Model
5.6. Model Comparison
6. Discussion
Summary of Findings
7. Limitations and Future Research
8. Conclusions
Author Contributions
Funding
Institutional Review Board Statement
Informed Consent Statement
Conflicts of Interest
Appendix A
| Dimension | Coding | Item | Source |
|---|---|---|---|
| Attitude | ATT1 | I think electric vehicle would be beneficial to the environment in the long term (Kaplan et al., 2016) | Afroz et al., 2015a; Barbarossa et al., 2015; Kaplan et al., 2016 |
| ATT2 | Electric vehicle can decrease the use of petroleum (Afroz et al., 2015a) | ||
| ATT3 | I would feel satisfied about myself if I buy an environmental-friendly electric vehicle (Afroz et al., 2015). | ||
| ATT4 | I like the idea to own an environmentally-friendly electric vehicle (Barbarossa et al., 2015) | ||
| Subjective norm | SN1 | Most people who are important to me think I should adopt an electric vehicle when adopting a vehicle in the near future (Wang et al., 2016). | Wang et al., 2016; Han, 2015; Afroz et al., 2015a |
| SN2 | If I buy an electric vehicle, then most people who are important to me would also buy an electric vehicle (Wang et al., 2016). | ||
| SN3 | Most people who are important to me would want that I use an environmentally-friendly electric vehicle instead of an internal combustion engine vehicle (Han, 2015). | ||
| Perceived behavioral control | PBC2 | The price of an electric vehicle is important to me and I can afford it when I decide to adopt it (Wang et al., 2016) | Han, 2015; Wang et al., 2016; Eneizan 2019 |
| PBC3 | The maintenance and repair of an electric vehicle is important to me when I decide to adopt it (Wang et al., 2016) | ||
| PBC4 | I can find where to buy an electric vehicle if I wanted to (Eneizan 2019) | ||
| Intention to adopt a sustainable EV | INT1 | I have the intention to drive an electric vehicle in the near future (Moons et al., 2015). | Afroz et al., 2015a; Moons et al., 2015; Barbarossa et al., 2015 |
| INT2 | Next time I buy a vehicle, I will consider buying an environmentally-friendly electric vehicle (Barbarossa et al., 2015) | ||
| INT3 | I will recommend the use of the electric vehicle to other people (Moons et al., 2015). | ||
| INT4 | I would buy an electric vehicle if the quality is lower than a conventional vehicle (Afroz et al., 2015a). | ||
| Peer pressure | PR1 | My friend’s experience influences me that I should buy an electric vehicle (Zahid and Din 2019). | Jorgensen 2015; Zahid and Din 2019 |
| PR2 | Before I buy an electric vehicle, I gather information from my friends (Zahid and Din 2019). | ||
| PR3 | I spend a lot of time talking with my friends and parents about products and brands regarding electric vehicle (Jorgensen 2015). | ||
| Mass media influence | MM1 | The mass media suggest that I should use electric vehicle. | Zahid and Din 2019 |
| MM2 | The mass media urge me to use an electric vehicle. | ||
| MM3 | Mass media is full of reports, articles, TV, radio, newspapers and internet suggest that I should use an electric vehicle. | ||
| Maintenance and Battery replacement cost | BAC1 | The maintenance cost of an electric vehicle is lesser than conventional internal combustion engine vehicle (Kim et al., 2018) | Hagman et al., 2016; Kim et al., 2018; Junquera et al., 2016 |
| BAC2 | The cost of battery pack of an electric vehicle is higher than the drivetrain of internal combustion engine vehicles (Hagman et al., 2016). | ||
| BAC3 | Electric vehicles have high costs to replace a battery (Kim et al., 2018). | ||
| Availability of charging facility | CF1 | I prefer charging facility at my working place (Jensen et al., 2013). | Jensen et al., 2013; She et al., 2017 |
| CF2 | I prefer charging facility at home (She et al., 2017). | ||
| CF3 | I prefer charging facility on highway (She et al., 2017). | ||
| Purchasing EV price | PR1 | The purchasing price of an electric vehicle is higher than conventional internal combustion engine vehicle (Hagman et al., 2016) | Kim et al., 2018; Hagman et al., 2016 |
| PR2 | I compare the purchasing price of electric vehicle and internal combustion engine vehicle to make sure that I get the best value for the money I spend (Kim et al., 2018) | ||
| Vehicle performance | VEP1 | The range of electric vehicle is reliable (Kim et al., 2018). | Kim et al., 2018; Egbue and Long (2012) |
| VEP2 | Electric vehicle satisfies the individual’s expectation of driving range (Kim et al., 2018). | ||
| VEP3 | Electric vehicle satisfies the individual’s expectation of top speed (Kim et al., 2018). | ||
| Government incentives policy | GIP1 | I believe that government’s incentive policy such as tax incentives on buying electric vehicle increases my intention. | Taylor and Todd 1995 |
| GIP2 | I believe that government’s incentive policy such as direct grants to consumers on buying electric vehicle increases my intention. | ||
| GIP3 | I believe that government’s financial incentive policy of buying electric vehicle increases my intention. | ||
| Environmental concern | EC2 | I am concerned about environmental problems (Lai et al., 2015). | Lai et al., 2015; Kim et al., 2018; Wang et al., 2016 |
| EC3 | I think people should change their behavior to reduce climate change and protect the environment (Kim et al., 2018) | ||
| EC4 | I think climate change is a threat to me and my family (Kim et al., 2018). | ||
| EC5 | I think environmental problems are becoming more and more serious in recent years (Wang et al., 2016) |
Appendix B
| Constructs | Items | Standardized Cronbach’s α |
|---|---|---|
| Attitude | ATT1 | 0.913 |
| ATT2 | ||
| ATT3 | ||
| ATT4 | ||
| Subjective norm | SN1 | 0.881 |
| SN2 | ||
| SN3 | ||
| Perceived behavioral control | PBC2 | 0.874 |
| PBC3 | ||
| PBC4 | ||
| Intention to adopt a sustainable EV | INT1 | 0.865 |
| INT2 | ||
| INT3 | ||
| INT4 | ||
| Peer pressure | PPR1 | 0.852 |
| PPR2 | ||
| PPR3 | ||
| Mass media influence | MM1 | 0.841 |
| MM2 | ||
| MM3 | ||
| Maintenance and Battery replacement cost | BAC1 | 0.871 |
| BAC2 | ||
| BAC3 | ||
| Availability of charging facility | CH1 | 0.891 |
| CH2 | ||
| CH3 | ||
| Purchasing EV price | PR1 | 0.881 |
| PR2 | ||
| Vehicle performance | VEP1 | 0.861 |
| VEP2 | ||
| VEP3 | ||
| Government incentives policy | GI1 | 0.851 |
| GI2 | ||
| GI3 | ||
| Environmental concern | EC2 | 0.812 |
| EC3 | ||
| EC4 | ||
| EC5 |
References
- International Energy Agency (IEA). World Energy Outlook 2009; IEA: Paris, France, 2009. [Google Scholar]
- Rezvani, Z.; Jansson, J.; Bodin, J. Advances in consumer electric vehicle adoption research: A review and research agenda. Transp. Res. Part D 2015, 34, 122–136. [Google Scholar] [CrossRef] [Green Version]
- Proff, H.; Kilian, D. Competitiveness of the EU automotive industry in electric vehicles. EU Rep. 2012, 30, 355. Available online: http://ec.europa.eu/enterprise/sectors/automotive/files/projects/report-duisburg-essen-electric-vehicles_en.pdf (accessed on 18 June 2021).
- Li, W.; Long, R.; Chen, H.; Geng, J. A review of factors influencing consumer intentions to adopt battery electric vehicles. Renew. Sustain. Energy Rev. 2017, 78, 318–328. [Google Scholar] [CrossRef]
- Adnan, N.; Nordin, S.M.; Rahman, I.; Vasant, P.M.; Noor, A. A comprehensive review on theoretical framework based electric vehicle consumer adoption research. Int. J. Energy Res. 2016, 41, 317–335. [Google Scholar] [CrossRef]
- HKTDC Research. 2017. Available online: http://economists-pick-research.hktdc.com/business-news/article/International-Market-News/Taiwan-Looks-For-Pioneering-Role-in-Electric-Vehicle-Development/imn/en/1/1X000000/1X0A8UG2.htm (accessed on 18 June 2021).
- International Energy Agency. 2019. Available online: https://www.iea.org/reports/world-energy-outlook-2019 (accessed on 18 June 2021).
- Clean Energy Ministerial. 2020. Available online: http://www.cleanenergyministerial.org/campaign-clean-energy-ministerial/ev3030-campaign (accessed on 18 June 2021).
- SLoCaT. E-Mobility Trends and Target. Retrieved from SLoCaT. Available online: http://slocat.net/sites/default/files/e-mobility_overview.pdf (accessed on 18 June 2021).
- Ajzen, I. The theory of planned behavior. Organ. Behav. Hum. Decis. Process. 1991, 50, 179–211. [Google Scholar] [CrossRef]
- Han, H.; Hsu, L.; Sheu, C. Application of the theory of planned behavior to green hotel choice: Testing the effect of environmentally friendly activities. Tour. Manag. 2010, 31, 325–334. [Google Scholar] [CrossRef]
- Botetzagias, I.; Dima, A.F.; Malesios, C. Extending the Theory of Planned Behavior in the context of recycling: The role of moral norms and of demographic predictors. Resour. Conserv. Recycl. 2015, 95, 58–67. [Google Scholar] [CrossRef] [Green Version]
- Ajzen, I.; Fishbein, M. Attitudes and the attitude behavior relation: Reasoned and automatic processes. In European Review of Social Psychology; Stroebe, W., Hewstone, M., Eds.; John Wiley & Sons: London, UK, 2000; pp. 1–33. [Google Scholar]
- Papaoikonomou, K.; Dionysios, L.; Christina, E.; Athanasios, K. A Survey on Factors Influencing Recycling Behavior for Waste of Electrical and Electronic Equipment in the Municipality of Volos. Greece. Environ. Process. 2020, 7, 321–339. [Google Scholar] [CrossRef]
- Han, H.; Yoon, H. Customer retention in the ecofriendly hotel sector: Examining diverse processes of post purchase decision-making. J. Sustain. Tour. 2015, 23, 1095–1113. [Google Scholar] [CrossRef]
- De Groot, J.I.M.; Steg, L. General beliefs and theory of planned behavior: The role of environmental concerns in the TPB. J. Appl. Soc. Psychol. 2007, 37, 1817–1836. [Google Scholar] [CrossRef] [Green Version]
- Poortinga, W.; Steg, L.; Vleg, C. Values, Environmental Concern, and Environmental Behavior a Study into Household Energy Use. Environ. Behav. 2004, 36, 70–93. [Google Scholar] [CrossRef]
- Yang, J.J.; Sun-Choung, A.H.N. The Effects of Attitude, Subjective Norm, and Behavioral Intention on Perceived Values in Traditional Marketplaces. J. Distrib. Sci. 2020, 18–10, 25–38. [Google Scholar]
- Inkpen, R.; Baily, B. Environmental beliefs and their role in environmental behaviours of undergraduate students. J. Environ. Stud. Sci. 2020, 10, 57–67. [Google Scholar] [CrossRef] [Green Version]
- Aguilar-Luzón, M.C.; Carmona, B.; Calvo-Salguero, A.; Castillo, V.P.A. Values, Environmental Beliefs, and Connection with Nature as Predictive Factors of the Pro-environmental Vote in Spain. Front. Psychol. 2020, 11, 1043. [Google Scholar] [CrossRef] [PubMed]
- Egbue, S. Long, Barriers to widespread adoption of electric vehicles: An analysis of consumer attitudes and perceptions. Energy Policy 2012, 48, 717–729. [Google Scholar] [CrossRef]
- Schuitema, G.; Anable, J.; Skippon, S.; Kinnear, N. The role of instrumental, hedonic and symbolic attributes in the intention to adopt electric vehicles. Transp. Res Part A Policy Pract. 2013, 48, 39–49. [Google Scholar] [CrossRef]
- Wang, N.; Liu, Y. Key Factors Influencing Consumers’ Willingness to Purchase Electric Vehicles in China; Tongji University: Shanghai, China, 2015. [Google Scholar]
- Afroz, R.; Rahman, A.; Masud, M.M.; Akhtar, R.; Duasa, J. How Individual Values and Attitude Influence Consumers’ Purchase Intention of Electric Vehicles—Some Insights from Kuala Lumpur, Malaysia. Environ. Urban. Asia 2015, 6, 193–211. [Google Scholar] [CrossRef] [Green Version]
- Lai, I.K.W.; Liu, Y.; Sun, X.; Zhang, H.; Xu, W. Factors Influencing the Behavioural Intention towards Full Electric Vehicles: An Empirical Study in Macau. Sustainability 2015, 7, 12564–12585. [Google Scholar] [CrossRef] [Green Version]
- Hartmann, P.; Eisend, M.; Apaolaza, V.; D’Souza, C. Warm glow vs. altruistic values: How important is intrinsic emotional reward in pro-environmental behavior? J. Environ. Psychol. 2017, 52, 43–55. [Google Scholar] [CrossRef]
- Landrigan, P. Air Pollution and Health. Lancet Public Health 2016, 2, e4–e5. [Google Scholar] [CrossRef] [Green Version]
- Yurdakul, M.; Kazan, H. Effects of Eco-Innovation on Economic and Environmental Performance: Evidence from Turkey’s Manufacturing Companies. Sustainability 2020, 12, 3167. [Google Scholar] [CrossRef] [Green Version]
- Shi, H.; Wang, S.; Zhao, D. Exploring urban resident’s vehicular PM2. 5 reduction behavior intention: An application of the extended theory of planned behavior. J. Clean. Prod. 2017, 147, 603–613. [Google Scholar] [CrossRef]
- Wang, N.; Yan, R. Research on consumers’ use willingness and opinions of electric vehicle sharing: An empirical study in shanghai. Sustainability 2016, 8, 7. [Google Scholar] [CrossRef] [Green Version]
- Zhang, X.; Bai, X.; Shang, J. Is subsidized electric vehicles adoption sustainable: Consumers’ perceptions and motivation toward incentive policies, environmental benefits, and risks. J. Clean. Prod. 2018, 192, 71–79. [Google Scholar] [CrossRef]
- Taylor, S.; Todd, P.A. Understanding information technology usage: A test of competing models. Inf. Syst. Res. 1995, 6, 144–176. [Google Scholar] [CrossRef]
- Ciranka, S.; van den Bos, W. Social Influence in Adolescent Decision-Making: A Formal Framework. Front. Psychol. 2019, 10, 1915. [Google Scholar] [CrossRef] [PubMed]
- Masur, P.K.; DiFranzo, D.; Bazarova, N.N. Behavioral contagion on social media: Effects of social norms, design interventions, and critical media literacy on self-disclosure. PLoS ONE 2021, 16, e0254670. [Google Scholar] [CrossRef]
- Liu, L.; Xie, J.; Li, K.; Ji, S. Exploring How Media Influence Preventive Behavior and Excessive Preventive Intention during the COVID-19 Pandemic in China. Int. J. Environ. Res. Public Health 2020, 17, 7990. [Google Scholar] [CrossRef]
- Pedrosa, A.L.; Bitencourt, L.; Fróes, A.C.F.; Cazumbá, M.L.B.; Campos, R.G.B.; de Brito, S.B.C.S.; Simões, e.S.A.C. Emotional, Behavioral, and Psychological Impact of the COVID-19 Pandemic. Front. Psychol. 2020, 11, 566212. [Google Scholar] [CrossRef]
- Zahid, H.; Din, B.H. Determinants of Intention to Adopt E-Government Services in Pakistan: An Imperative for Sustainable Development. Resources 2019, 8, 128. [Google Scholar] [CrossRef] [Green Version]
- Tu, J.C.; Yang, C. Key Factors Influencing Consumers’ Purchase of Electric Vehicles. Sustainability 2019, 11, 3863. [Google Scholar] [CrossRef] [Green Version]
- Zeng, B.; Luo, Y.; Zhang, C.; Liu, Y. Assessing the Impact of an EV Battery Swapping Station on the Reliability of Distribution Systems. Appl. Sci. 2020, 10, 8023. [Google Scholar] [CrossRef]
- Shetty, D.K.; Shetty, S.; Rodrigues, L.R.; Naik, N.; Maddodi, C.B.; Malarout, N.; Sooriyaperakasam, N. Barriers to widespread adoption of plug-in electric vehicles in emerging Asian markets: An analysis of consumer behavioral attitudes and perceptions. Cogent Eng. 2020, 7, 1796198. [Google Scholar] [CrossRef]
- Taljegard, M.; Walter, V.; Göransson, L.; Odenberger, M.; Johnsson, F. Impact of electric vehicles on the cost-competitiveness of generation and storage technologies in the electricity system. Environ. Res. Lett. 2019, 14, 124087. [Google Scholar] [CrossRef] [Green Version]
- Adhikari, M.; Ghimire, L.P.; Kim, Y.; Aryal, P.; Khadka, S.B. Identification and Analysis of Barriers against Electric Vehicle Use. Sustainability 2020, 12, 4850. [Google Scholar] [CrossRef]
- Amin, A.; Tareen, W.U.K.; Usman, M.; Ali, H.; Bari, I.; Horan, B.; Mekhilef, S.; Asif, M.; Ahmed, S.; Mahmood, A. A Review of Optimal Charging Strategy for Electric Vehicles under Dynamic Pricing Schemes in the Distribution Charging Network. Sustainability 2020, 12, 10160. [Google Scholar] [CrossRef]
- Jiang, Q.; Wei, W.; Guan, X.; Yang, D. What Increases Consumers’ Purchase Intention of Battery Electric Vehicles from Chinese Electric Vehicle Start-Ups? Taking NIO as an Example. World Electr. Veh. J. 2021, 12, 71. [Google Scholar] [CrossRef]
- Asensio, O.I.; Lawson, M.C.; Apablaza, C.Z. Electric vehicle charging stations in the workplace with high-resolution data from casual and habitual users. Sci. Data 2021, 8, 168. [Google Scholar] [CrossRef] [PubMed]
- Adepetu, A.; Keshav, S. The relative importance of price and driving range on electric vehicle adoption: Los Angeles case study. Transportation 2015, 44, 353–373. [Google Scholar] [CrossRef]
- Barth, M.; Jugert, P.; Fritsche, I. Still underdetected–social norms and collective efficacy predict the acceptance of electric vehicles in Germany. Transp. Res. Part F Traffic Psychol. Behav. 2016, 37, 64–77. [Google Scholar] [CrossRef]
- Dumortier, J.; Siddiki, S.; Carley, S.; Cisney, J.; Krause, R.M.; Lane, B.W.; Rupp, J.A.; Graham, J.D. Effects of providing total cost of ownership information on consumers’ intent to purchase a hybrid or plug-in electric vehicle. Transp. Res. Part A 2015, 72, 71–86. [Google Scholar] [CrossRef] [Green Version]
- Danielis, R.; Scorrano, M.; Giansoldati, M.; Alessandrini, S. The Economic Case for Electric Vehicles in Public Sector Fleets: An Italian Case Study. World Electr. Veh. J. 2020, 11, 22. [Google Scholar] [CrossRef] [Green Version]
- Ozaki, R.; Sevastyanova, K. Going hybrid: An analysis of consumer purchase motivations. Energy Policy 2011, 5, 2217–2227. [Google Scholar] [CrossRef]
- Carley, S.; Krause, R.M.; Lane, B.W.; Graham, J.D. Intent to purchase a plug-in electric vehicle: A survey of early impressions in large US cites. Transp. Res. Part D Transp. Environ. 2013, 18, 39–45. [Google Scholar] [CrossRef]
- Xue, C.; Zhou, H.; Wu, Q.; Wu, X.; Xu, X. Impact of Incentive Policies and Other Socio-Economic Factors on Electric Vehicle Market Share: A Panel Data Analysis from the 20 Countries. Sustainability 2021, 13, 2928. [Google Scholar] [CrossRef]
- Schmalfuß, F.; Mühl, K.; Krems, J.F. Direct experience with battery electric vehicles (BEVs) matters when evaluating vehicle attributes, attitude and purchase intention. Transp. Res. Part F Traffic Psychol. Behav. 2017, 46, 47–69. [Google Scholar] [CrossRef]
- Wang, N.; Tang, L.; Pan, H. A global comparison and assessment of incentive policy on electric vehicle promotion. Sustain. Cities Soc. 2019, 44, 597–603. [Google Scholar] [CrossRef]
- Whitehead, J.; Washington, S.P.; Franklin, J.P. The Impact of Different Incentive Policies on Hybrid Electric Vehicle Demand and Price: An International Comparison. World Electr. Veh. J. 2019, 10, 20. [Google Scholar] [CrossRef] [Green Version]
- Uchenna, C.E.; Mei, H.G.; Heng, Y.L.; Chai, H.L. Intention to use e-government services in Malaysia: Perspective of individual users. In Informatics Engineering and Information Science; Springer: Berlin/Heidelberg, Germany, 2011; pp. 512–526. [Google Scholar]
- Anderson, J.C.; Gerbing, D.W. Structural equation modeling in practice: A review and recommended two step approach. Psychol Bull 1998, 103, 411–423. [Google Scholar] [CrossRef]
- Hair, J.F.; Anderson, R.E.; Tatham, R.L.; William, B. Multivariate Data Analysis, 5th ed.; Prentice Hall: Upper Saddle River, NJ, USA, 1998. [Google Scholar]
- Bagozzi, R.P.; Yi, Y. On the evaluation of structural equation models. J. Acad. Marking Sci. 1988, 16, 74–94. [Google Scholar] [CrossRef]
- Fornell, C.; Larcker, D.F. Evaluating structural equation models with unobservable variables and measurement error. J. Mark. Res. 1981, 18, 39–50. [Google Scholar] [CrossRef]
- Ullah, A.; Aimin, W.; Ahmed, M. Smart Automation, Customer Experience and Customer Engagement in Electric Vehicles. Sustainability 2018, 10, 1350. [Google Scholar] [CrossRef] [Green Version]
- Taiwan Today. 2020. Available online: https://taiwantoday.tw/news.php?unit=2,6,10,15,18&post=127518 (accessed on 18 June 2021).



| Item | Option | Frequency | Percentage (%) |
|---|---|---|---|
| Gender | Male | 138 | 52.81 |
| Female | 124 | 47.19 | |
| Age | 20–25 | 22 | 8.32 |
| 26–30 | 53 | 20.07 | |
| 31–35 | 62 | 23.73 | |
| 36–40 | 67 | 25.42 | |
| 41–45 | 22 | 8.47 | |
| 46–50 | 11 | 4.24 | |
| 51–55 | 8 | 3.24 | |
| 56–60 | 13 | 4.81 | |
| 61 or above | 4 | 1.70 | |
| Educational Qualification | Less than High School | 1 | 0.49 |
| High School degree | 10 | 3.88 | |
| Bachelor | 137 | 52.43 | |
| Associate degree | 13 | 4.85 | |
| Master | 52 | 19.90 | |
| Doctoral degree | 31 | 11.65 | |
| Other | 18 | 6.80 |
| Construct | Cronbach’s Alpha | Composite Reliability | Average Variance Extracted |
|---|---|---|---|
| ATT | 0.967 | 0.976 | 0.911 |
| BAC | 0.905 | 0.936 | 0.829 |
| CH | 0.920 | 0.950 | 0.865 |
| EC | 0.959 | 0.970 | 0.891 |
| GI | 0.972 | 0.981 | 0.947 |
| INT | 0.969 | 0.977 | 0.915 |
| MM | 0.986 | 0.991 | 0.974 |
| PBC | 0.978 | 0.985 | 0.958 |
| PR | 0.947 | 0.974 | 0.950 |
| Peer pressure (PPR) | 0.923 | 0.951 | 0.867 |
| SN | 0.922 | 0.951 | 0.866 |
| VEP | 0.950 | 0.968 | 0.911 |
| ATT | BAC | FI | EC | INT | IT | PBC | PI | PP | RA | SE | SN | |
|---|---|---|---|---|---|---|---|---|---|---|---|---|
| ATT | 0.954 | |||||||||||
| BAC | −0.01 | 0.910 | ||||||||||
| CH | 0.446 | −0.10 | 0.930 | |||||||||
| EC | 0.479 | −0.08 | 0.667 | 0.943 | ||||||||
| GI | 0.902 | −0.08 | 0.530 | 0.461 | 0.973 | |||||||
| INT | 0.502 | −0.07 | 0.484 | 0.741 | 0.473 | 0.956 | ||||||
| MM | 0.468 | −0.08 | 0.815 | 0.600 | 0.543 | 0.563 | 0.986 | |||||
| PBC | 0.463 | −0.13 | 0.827 | 0.598 | 0.541 | 0.583 | 0.927 | 0.978 | ||||
| PR | 0.451 | −0.11 | 0.860 | 0.797 | 0.532 | 0.538 | 0.819 | 0.806 | 0.974 | |||
| PPR | 0.002 | 0.886 | −0.12 | −0.10 | −0.08 | −0.06 | −0.07 | −0.13 | −0.13 | 0.931 | ||
| SN | 0.477 | −0.15 | 0.811 | 0.679 | 0.559 | 0.692 | 0.862 | 0.894 | 0.878 | −0.15 | 0.930 | |
| VEP | 0.442 | 0.188 | 0.819 | 0.705 | 0.521 | 0.609 | 0.846 | 0.906 | 0.876 | −0.17 | 0.918 | 0.954 |
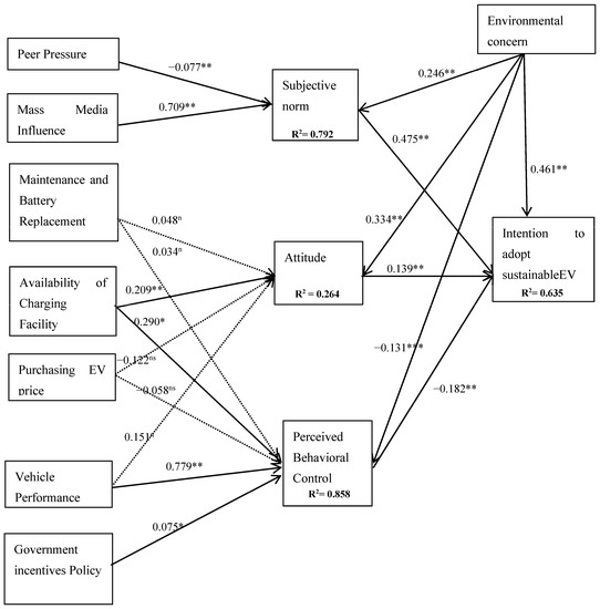
| Hypothesis | Proposed Hypothesis Relationship | Path Coefficients | t-Statistics | Hypothesis Test Results |
|---|---|---|---|---|
| H1 | SN → INT | 0.475 | 4.172 | Supported |
| H2 | ATT → INT | 0.139 | 2.462 | Supported |
| H3 | PBC → INT | −0.182 | 2.332 | Supported |
| H4 | PPR → SN | −0.077 | 2.727 | Supported |
| H5 | MM → SN | 0.709 | 18.488 | Supported |
| H6 | BAC → ATT | 0.048 | 0.823 | Rejected |
| H7 | BAC → PBC | 0.034 | 1.360 | Rejected |
| H8 | CH → ATT | 0.209 | 2.263 | Supported |
| H9 | CH → PBC | 0.290 | 5.933 | Supported |
| H10 | PR → ATT | −0.122 | 0.697 | Rejected |
| H11 | PR → PBC | −0.058 | 0.724 | Rejected |
| H12 | VEP → ATT | 0.151 | 1.097 | Rejected |
| H13 | VEP → PBC | 0.779 | 14.159 | Supported |
| H14 | GI → PBC | 0.075 | 2.008 | Supported |
| H15 | EC → SN | 0.246 | 6.143 | Supported |
| H16 | EC → ATT | 0.334 | 2.598 | Supported |
| H17 | EC → PBC | −0.131 | 5.821 | Supported |
| H18 | EC → INT | 0.461 | 5.427 | Supported |
Publisher’s Note: MDPI stays neutral with regard to jurisdictional claims in published maps and institutional affiliations. |
© 2021 by the authors. Licensee MDPI, Basel, Switzerland. This article is an open access article distributed under the terms and conditions of the Creative Commons Attribution (CC BY) license (https://creativecommons.org/licenses/by/4.0/).
Share and Cite
Dutta, B.; Hwang, H.-G. Consumers Purchase Intentions of Green Electric Vehicles: The Influence of Consumers Technological and Environmental Considerations. Sustainability 2021, 13, 12025. https://doi.org/10.3390/su132112025
Dutta B, Hwang H-G. Consumers Purchase Intentions of Green Electric Vehicles: The Influence of Consumers Technological and Environmental Considerations. Sustainability. 2021; 13(21):12025. https://doi.org/10.3390/su132112025
Chicago/Turabian StyleDutta, Bireswar, and Hsin-Ginn Hwang. 2021. "Consumers Purchase Intentions of Green Electric Vehicles: The Influence of Consumers Technological and Environmental Considerations" Sustainability 13, no. 21: 12025. https://doi.org/10.3390/su132112025
APA StyleDutta, B., & Hwang, H.-G. (2021). Consumers Purchase Intentions of Green Electric Vehicles: The Influence of Consumers Technological and Environmental Considerations. Sustainability, 13(21), 12025. https://doi.org/10.3390/su132112025
