Global Maximum Power Point Tracking of Solar Photovoltaic Strings under Partial Shading Conditions Using Cat Swarm Optimization Technique
Abstract
1. Introduction
2. Partial Shading Conditions in Photovoltaic Power Systems
2.1. Formulation of Objective Function
| Panel Power in Watts; | |
| Panel Voltage in Volts; | |
| Panel Current in Ampers; | |
| t | time in seconds. |
2.2. Extraction of GMPP Using Particle Swarm Optimization Technique
| nth particle velocity at tth iteration; | |
| nth particle position at tth iteration; | |
| Cognitive and social learning factors; | |
| nth particle local best position achieved at tth iteration; | |
| Random values ranging from 0 to 1; | |
| Weight factor; | |
| nth particle global best position achieved at tth iteration; | |
| nth particle updated velocity at tth iteration; | |
| nth particle updated position at tth iteration. |
2.3. Extraction of GMPP Using Proposed Cat Swarm Optimization Algorithm
2.3.1. Seeking Mode
| Selecting probability; | |
| FS | Fitness Value; |
| Largest FS presented in the candidate; | |
| . | The smallest FS presented in the candidate; |
| rand | Random variable in the interval [0, 1]; |
| Old coordinate of ; | |
| Updated coordinate of . |
2.3.2. Tracing Mode
| Velocity of on the dth dimension; | |
| Coordinate with the nearest best solution identified overall virtual cats; | |
| Coordinate of the ; | |
| Velocity of dth dimension; | |
| Random value in the range of [0, 1]; | |
| Constant. |
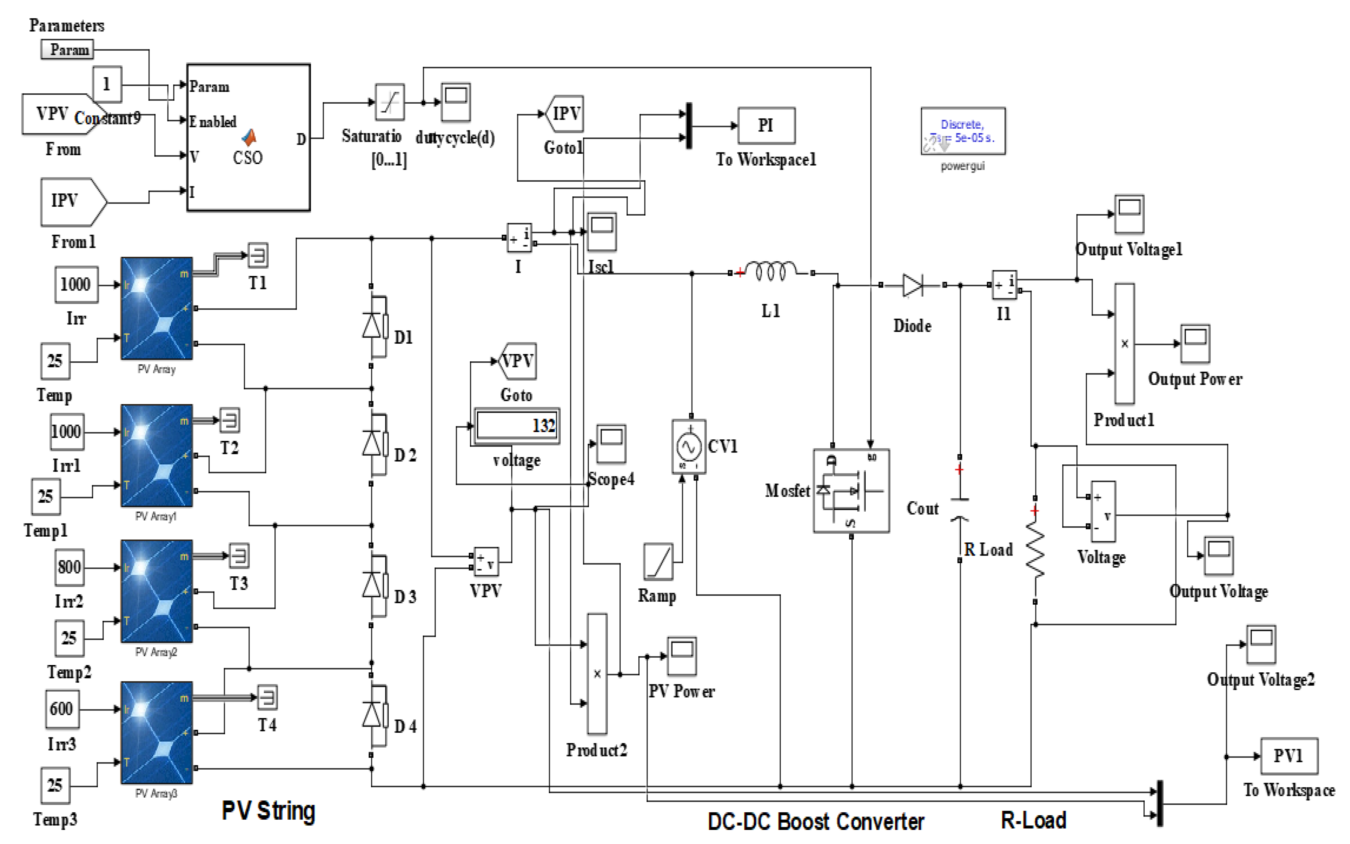
3. Results and Discussion
4. Applications and Advantages of Cat Swarm Optimization Algorithm
Advantages of CSO
- The intelligence based CSO algorithm is most efficiently applied to both scientific research and diverse engineering applications.
- The CSO algorithm has no overlapping or mutation issues.
- The CSO estimations are simple in nature compared to other algorithms.
- The CSO approach provides feasible optimized solutions that require less time.
- The CSO approach reveals that positive feedback accounts for rapid discovery of good solutions compared to GA.
5. Conclusions
- It is an effective method for extracting the maximum amount of power from the solar PV system. Due to a better balance between the seeking and tracing modes, the CSO technique achieves rapid convergence.
- Moreover, the CSO technique has a good possibility of tracking global optima and can assist in increasing the maximum power extracted from the solar system.
- Different shading patterns are modeled in the MATLAB/Simulink environment, and two algorithms such as CSO and PSO are implemented for these shading patterns.
- CSO is easy to implement and has a quick convergence value compared to the PSO technique. The CSO was contrasted with notable optimization techniques from the existing literature.
- As observed from the simulation test results, the CSO method has a greater ability to search GMPP, eliminates oscillation in the output power nearby MPP, and has a more accurate and faster convergence rate than the PSO technique for the various partial shading cases considered (G1 to G6).
Author Contributions
Funding
Institutional Review Board Statement
Informed Consent Statement
Data Availability Statement
Conflicts of Interest
References
- Peng, Z.; Jiang, K.; Qin, Y.; Balar, M.L.N.; O’connor, B.T.; Ade, H.; Ye, L.; Geng, Y. Modulation of morphological, mechanical, and photovoltaic properties of ternary organic photovoltaic blends for optimum operation. Adv. Energy Mater. 2021, 11, 2003506. [Google Scholar] [CrossRef]
- Zhu, L.; Zhang, M.; Zhong, W.; Leng, S.; Zhou, G.; Zou, Y.; Su, X.; Ding, H.; Gu, P.; Liu, F. Progress and prospects of the morphology of non-fullerene acceptor based high-efficiency organic solar cells. Energy Env. Sci. 2021, 14, 4341–4357. [Google Scholar] [CrossRef]
- Abo-Khalil, A.G. Maximum power point tracking for a PV system using tuned support vector regression by particle swarm optimization. J. Eng. Res. 2020, 8, 139–152. [Google Scholar] [CrossRef]
- Dileep, G.; Singh, S.N. Application of soft computing techniques for maximum power point tracking of SPV system. Sol. Energy 2017, 141, 182–202. [Google Scholar] [CrossRef]
- Özçelik, M.A. Improving the performance of mppt in photovoltaic systems by modified perturb and observe algorithm. J. Eng. Res. 2015, 3, 77–96. Available online: https://kuwaitjournals.org/jer//index.php/JER/article/view/344 (accessed on 13 April 2021). [CrossRef]
- Chao, K.-H.; Lin, Y.-S.; Lai, U.-D. Improved particle swarm optimization for maximum power point tracking in photovoltaic module arrays. Appl. Energy 2015, 158, 609–618. [Google Scholar] [CrossRef]
- Durga, T.N.; Narasimham, P.V.R.L.; Vakula, V.S. Harness of maximum solar energy from solar PV strings using particle swarm optimisation technique. Int. J. Ambient. Energy 2019, 42, 1506–1515. [Google Scholar] [CrossRef]
- Kofinas, P.; Dounis, A.I.; Papadakis, G.; Assimakopoulos, M. An intelligent MPPT controller based on direct neural control for partially shaded PV system. Energy Build. 2015, 90, 51–64. [Google Scholar] [CrossRef]
- Ahmed, J.; Salam, Z. A critical evaluation on maximum power point tracking methods for partial shading in PV systems. Renew. Sustain. Energy Rev. 2015, 47, 933–953. [Google Scholar] [CrossRef]
- Dileep, G.; Singh, S. Maximum power point tracking of solar photovoltaic system using modified perturbation and observation method. Renew. Sustain. Energy Rev. 2015, 50, 109–129. [Google Scholar] [CrossRef]
- Rezk, H.; Fathy, A. Simulation of global MPPT based on teaching–learning-based optimization technique for partially shaded PV system. Electr. Eng. 2016, 99, 847–859. [Google Scholar] [CrossRef]
- Fathy, A.; Rezk, H. A novel methodology for simulating maximum power point trackers using mine blast optimization and teaching learning based optimization algorithms for partially shaded photovoltaic system. J. Renew. Sustain. Energy 2016, 8, 23503. [Google Scholar] [CrossRef]
- Phimmasone, V.; Kondo, Y.; Kamejima, T.; Miyatake, M. Evaluation of extracted energy from PV with PSO-based MPPT against various types of solar irradiation changes. In Proceedings of the 2010 International Conference on Electrical Machines and Systems, Incheon, Korea, 10–13 October 2010; pp. 487–492. [Google Scholar]
- Sundareswaran, K.; Peddapati, S.; Palani, S. MPPT of PV systems under partial shaded conditions through a colony of flashing fireflies. IEEE Trans. Energy Convers. 2014, 29, 463–472. [Google Scholar] [CrossRef]
- Sundareswaran, K.; Kumar, V.V.; Palani, S. Application of a combined particle swarm optimization and perturb and observe method for MPPT in PV systems under partial shading conditions. Renew. Energy 2015, 75, 308–317. [Google Scholar] [CrossRef]
- Kulaksız, A.A.; Akkaya, R. A genetic algorithm optimized ANN-based MPPT algorithm for a stand-alone PV system with induction motor drive. Sol. Energy 2012, 86, 2366–2375. [Google Scholar] [CrossRef]
- Tajuddin, M.F.N.; Arif, M.S.; Ayob, S.M.; Salam, Z. Perturbative methods for maximum power point tracking (MPPT) of photovoltaic (PV) systems: A review. Int. J. Energy Res. 2015, 39, 1153–1178. [Google Scholar] [CrossRef]
- Renaudineau, H.; Donatantonio, F.; Fontchastagner, J.; Petrone, G.; Spagnuolo, G.; Martin, J.-P.; Pierfederici, S. A PSO-Based global MPPT technique for distributed PV power generation. IEEE Trans. Ind. Electron. 2014, 62, 1047–1058. [Google Scholar] [CrossRef]
- Humada, A.M.; Hojabri, M.; Sulaiman, M.H.; Hamada, H.M.; Ahmed, M.N. Photovoltaic Grid-Connected modeling and characterization based on experimental results. PLoS ONE 2016, 11, e0152766. [Google Scholar] [CrossRef]
- Shivashankar, S.; Mekhilef, S.; Mokhlis, H.; Karimi, M. Mitigating methods of power fluctuation of photovoltaic (PV) sources–A review. Renew. Sustain. Energy 2016, 59, 1170–1184. [Google Scholar] [CrossRef]
- Gaidhane, P.J.; Nigam, M.J. A hybrid grey wolf optimizer and artificial bee colony algorithm for enhancing the performance of complex systems. J. Comput. Sci. 2018, 27, 284–302. [Google Scholar] [CrossRef]
- Holland, J.H. Genetic algorithms. Sci. Am. 1992, 267, 66–73. [Google Scholar] [CrossRef]
- Cheng, Z.; Zhou, H.; Yang, H. Research on MPPT control of PV system based on PSO algorithm. In Proceedings of the 2010 Chinese Control and Decision Conference, Xuzhou, China, 26–28 May 2010; Institute of Electrical and Electronics Engineers (IEEE): Piscataway, NJ, USA, 2010; pp. 887–892. [Google Scholar]
- Al-Hamouz, Z.; Ai-Musabi, N.; Duwaish, H.A.; Baiyaton, S.A. On the deisgn of variable structure load frequency controllers by tabu serach algorithm: Application to nonlinear interconnected models. Electr. Power Compon. Syst. 2005, 33, 1253–1267. [Google Scholar] [CrossRef]
- Padhan, S.; Sahu, R.K.; Panda, S. Application of firefly algorithm for load frequency control of multi—area interconnected power system. Electr. Power Compon. Syst. 2014, 42, 1419–1430. [Google Scholar] [CrossRef]
- Shayeghi, H.; Jalili, A.; Shayan, H.A. Multi-stage fuzzy load frequency control using PSO. Energy Convers. Manag. 2008, 49, 2570–2580. [Google Scholar] [CrossRef]
- Sahu, R.K.; Gorripotu, T.S.; Panda, S. Automatic generation control of multi-area power systems with diverse energy sources using teaching learning based optimiztion algorithm. Eng Sci. Technol. Int. J. 2016, 19, 113–134. [Google Scholar]
- Sahu, R.K.; Panda, S.; Padhan, S. Optimal gravitational serach algorithm for automatic generation control of an interconnected power system. Ain Shames Eng. J. 2014, 5, 721–733. [Google Scholar] [CrossRef]
- Sahu, R.K.; Panda, S.; Sekhar, G.T.C. A novel hybrid PSO-PS optimized PI-controller for AGC in multi-area interconnected power systems. Int. J. Electr. Power Energy Syst. 2015, 64, 880–893. [Google Scholar] [CrossRef]
- Mirajalili, S.; Mirjalili, S.M.; Lewis, A. Grey wolf optimizer. Adv. Eng. Softw. 2014, 69, 46–61. [Google Scholar] [CrossRef]
- Mohanty, S.; Subudhi, B.; Ray, P.K. A new MPPT design using grey wolf optimization technique for photovoltaic system under partial shading conditions. IEEE Trans. Sustain. Energy 2016, 7, 181–188. [Google Scholar] [CrossRef]
- Da Rocha, M.V.; Sampaio, L.P.; Da Silva, S.A.O. Comparative analysis of MPPT algorithms based on Bat algorithm for PV systems under partial shading condition. Sustain. Energy Technol. Assess. 2020, 40, 100761. [Google Scholar] [CrossRef]
- Hwang, J.C.; Chen, J.C.; Pan, J.S.; Huang, Y.C. CSO and PSO to solve optimal contract capacity for high tension customers. In Proceedings of the 2009 International Conference on Power Electronics and Drive Systems (PEDS), Taipei, Taiwan, 2–5 November 2009; pp. 246–251. [Google Scholar]
- Hwang, J.C.; Chen, J.C.; Pan, J.S.; Huang, Y.C. CSO algorithm for economic dispatch decision of hybrid generation system. In Proceedings of the 10th WSEAS International Conference on Applied Informatics and Communications and 3rd WSEAS International Conference on Biomedical Electronics and Biomedical Informatics. World Scientific and Engineering Academy and Society (WSEAS), Taipei, Taiwan, 6–8 August 2010; pp. 81–86. [Google Scholar]
- Hosseinnia, H.; Farsadi, M. Utilization cat swarm optimization algorithm for selected harmonic elimination in current source inverter. Int. J. Power Electron. Drive Syst. (IJPEDS) 2015, 6, 888–896. [Google Scholar] [CrossRef][Green Version]
- Wang, W.; Wu, J. Notice of retraction emotion recognition based on CSO&SVM in e-learning. In Proceedings of the Seventh International Conference on Natural Computation, Shanghai, China, 4–6 July 2011; pp. 566–570. [Google Scholar]













| Type of Algorithm(s) | Merits | Demerits |
|---|---|---|
| Genetic algorithm | Has capability for global optima search and well-built robustness [22] | Simply entrap at local optima and low convergence rate [23] |
| Tabu search | Superior quality of global optima tracing [24] | Deprived in the exploitation period [24] |
| Firefly algorithm | Appropriate to use for high dimensional and non-linear problems [25] | Hard to achieve an optimal solution within sensible timeframe [25] |
| Ant colony search algorithm | Simple to understand and write the program code [4] | Possibility to obtain distribution changes by iteration, more time for convergence [4] |
| Particle swarm optimization algorithm | Easy to code with few equations [26] | Reasonably lower presentation for ruling the global optima [26] |
| Artificial bee colony algorithm | Good at global exploration [21] | Poor in the exploitation process [21] |
| Teaching learning based optimization algorithm | Stay away from local optima and presents a higher performance in strange and difficult search space [27] | Hard to arrive at an optimal solution within practical time [27] |
| Gravitational search algorithm | Quicker convergence due to continuous decrease of search space and the smaller number of decision variables [28] | Can converge prematurely and be trapped into local optima [28] |
| Hybrid PSO-pattern search algorithm | Have higher probability and efficiency in finding the global optima [29] | Difficult to design initial design parameters [29] |
| Grey wolf optimization algorithm | Easy to implement due to its simple structure and minimum algorithm parameters and less storage [28] | Difficult to be adapted to new situations [30] |
| Parameter | Value |
|---|---|
| Number of cells per module | 54 |
| Voc (V) | 32.9 V |
| Isc (A) | 8.21 A |
| VMpp (V) | 26.3 V |
| IMpp (A) | 7.61 A |
| PMpp (W) | 200.143 W |
| DC-DC Boost Converter Specifications | |
| ) | 10 mH |
| Output side capacitance (Cout) | 330 µF |
| Switching frequency | 25 kHz |
| Specification | Value |
|---|---|
| Weighting factor (w) | 0.8–1.2 |
| Design variables | 1 |
| Iterations count | 10 |
| Cognitive & social learning factors (C1 & C2) | 4 |
| Search ratio probability | 0.02 |
| Parameter | Value |
|---|---|
| Maxite | 10 |
| Copy (N) | 5 |
| SRD | 0.3 |
| Constant (C) | 2 |
| SMP | 5 |
| CDC | 1 |
| MR | 0.2 |
| Shading Pattern | GMPP (W) | Algorithm | VPV (V) | IPV (A) | PPV (W) | V0 (V) | I0 (A) | P0 (W) |
|---|---|---|---|---|---|---|---|---|
| 1000 W/m2 1000 W/m2, 800 W/m2 and 600 W/m2 | 505.03 | CSO | 123.14 | 4.10 | 505.03 | 153.94 | 3.09 | 478.05 |
| PSO | 130.12 | 3.86 | 502.56 | 149.65 | 3.01 | 448.91 |
| Shading Pattern | GMPP in W | Algorithm | VPV (V) | IPV (A) | PPV (W) | V0 (V) | I0 (A) | P0 (W) |
|---|---|---|---|---|---|---|---|---|
| 1000 W/m2 1000 W/m2, 500 W/m2 and 500 W/m2 | 440.869 | CSO | 135.52 | 3.253 | 438.63 | 147.165 | 2.9628 | 434.5064 |
| PSO | 133.477 | 3.212 | 428.73 | 145.8579 | 2.9172 | 426.4155 |
| Different Shading Patterns | Parameter | CSO Algorithm | PSO Algorithm | GWO (Mohanthy et al. [31]) | Bat (Roacha et al. [32]) |
|---|---|---|---|---|---|
| G1 = 1000, 900, 800, 700) | Maximum power (W) | 525.13 W | 518.36 W | 622.4625 W | 624.321 W |
| Duty @MPP | 0.3297 | 0.4126 | 0.302 | 0.321 | |
| Voltage @MPP (V) | 119.13 V | 117.488 V | 110.023 V | 111.212 V | |
| Current @MPP (A) | 4.44 A | 4.412 A | 3.975 A | 3.865 A | |
| G2 = (900, 550, 100, 600) | Maximum power @GMPP (W) | 336.6 W | 330.2 W | 329.7 W | 329.75 W |
| Duty @GMPP | 0.3296 | 0.3021 | 0.297 | 0.257 | |
| Voltage @GMPP (V) | 82.46 V | 81.2 V | 80.7 V | 81.2 V | |
| Current @GMPP (A) | 3.849 A | 3.55 A | 2.95 A | 3.12 A | |
| G3 = (750, 850, 600, 800) | Maximum power @GMPP (W) | 340.0625 W | 336.5 W | 325.5 W | 329.56 W |
| Duty @GMPP | 0.5127 | 0.5027 | 0.507 | 0.527 | |
| Voltage @GMPP (V) | 53.6725 V | 53.21 V | 51.5 V | 52.5 V | |
| Current @GMPP (A) | 6.48 A | 6.112 A | 6.123 A | 6.223 A | |
| G4 = (600, 800, 400, 200) | Maximum power @GMPP (W) | 258.29 W | 250.2 W | 256.2 W | 257.2 W |
| Duty @GMPP | 0.5123 | 0.512 | 0.4062 | 0.496 | |
| Voltage @GMPP (V) | 54.32 V | 54.21 V | 53.55 V | 54.12 V | |
| Current @GMPP (A) | 4.123 A | 4.021 A | 4.091 A | 4.112 A | |
| G5 = (600, 200, 800, 250) | Maximum power @GMPP (W) | 171.2 W | 165.5 W | 165.5 W | 168.5 W |
| Duty @GMPP | 0.412 | 0.392 | 0.4203 | 0.445 | |
| Voltage @GMPP (V) | 86.21 V | 85.12 V | 84.4 V | 84.6 V | |
| Current @GMPP (A) | 2.67 A | 2.64 A | 2.583 A | 2.612 A | |
| G6 = (400, 600, 800, 100) | Maximum power (W)@GMPP | 232.52 W | 222.32 W | 214.5 W | 216.5 W |
| Duty @GMPP | 0.261 | 0.242 | 0.2543 | 0.252 | |
| Voltage @GMPP (V) | 87.443 V | 84.26 V | 85.54 V | 86.12 V | |
| Current @GMPP (A) | 2.82 A | 2.807 A | 2.718 A | 2.725 A |
| Purpose | Result | Ref. |
|---|---|---|
| CSO used an electrical payment system to help customers save money on their electricity bills. | CSO outperformed PSO | [33] |
| Economic load dispatch (ELD) of wind and thermal generators was implemented using CSO. | CSO outperformed PSO | [34] |
| On a current source inverter, the CSO and selective harmonic elimination (SHE) algorithms were used (CSI) | CSO was effective in optimizing the CSI switching parameters, lowering total harmonic distortion. | [35] |
| CSO and SVM were used to classify students’ facial expressions. | The system produced satisfactory outcomes. | [36] |
| Parameter | Genetic Algorithm (GA) | Cat Swarm Optimization (CSO) |
|---|---|---|
| Design circuit complexity | Highly complex while designing the simulation circuit. | Comparatively less complex while designing the simulation circuit. |
| Accuracy | More accurately produce optimal solutions for large variables and constraints-based optimization problems. | Produces high-resolution-based optimization results. |
| Number of iterations | The number of iterations is more compared to the CSO optimization technique. | In general, compare to GA it takes less iteration. |
Publisher’s Note: MDPI stays neutral with regard to jurisdictional claims in published maps and institutional affiliations. |
© 2021 by the authors. Licensee MDPI, Basel, Switzerland. This article is an open access article distributed under the terms and conditions of the Creative Commons Attribution (CC BY) license (https://creativecommons.org/licenses/by/4.0/).
Share and Cite
Nagadurga, T.; Narasimham, P.V.R.L.; Vakula, V.S. Global Maximum Power Point Tracking of Solar Photovoltaic Strings under Partial Shading Conditions Using Cat Swarm Optimization Technique. Sustainability 2021, 13, 11106. https://doi.org/10.3390/su131911106
Nagadurga T, Narasimham PVRL, Vakula VS. Global Maximum Power Point Tracking of Solar Photovoltaic Strings under Partial Shading Conditions Using Cat Swarm Optimization Technique. Sustainability. 2021; 13(19):11106. https://doi.org/10.3390/su131911106
Chicago/Turabian StyleNagadurga, T., P. V. R. L. Narasimham, and V. S. Vakula. 2021. "Global Maximum Power Point Tracking of Solar Photovoltaic Strings under Partial Shading Conditions Using Cat Swarm Optimization Technique" Sustainability 13, no. 19: 11106. https://doi.org/10.3390/su131911106
APA StyleNagadurga, T., Narasimham, P. V. R. L., & Vakula, V. S. (2021). Global Maximum Power Point Tracking of Solar Photovoltaic Strings under Partial Shading Conditions Using Cat Swarm Optimization Technique. Sustainability, 13(19), 11106. https://doi.org/10.3390/su131911106
