Next Article in Journal
A Quantitative Modeling and Prediction Method for Sustained Rainfall-PM2.5 Removal Modes on a Micro-Temporal Scale
Next Article in Special Issue
The Identification of Common Models Applied for the Integration of Management Systems: A Review
Previous Article in Journal
The Influence of Public Servants’ Perceived Formalism and Organizational Environmental Strategy on Green Behavior in the Workplace
Previous Article in Special Issue
Spatiotemporal Change and Coordinated Development Analysis of “Population-Society-Economy-Resource-Ecology-Environment” in the Jing-Jin-Ji Urban Agglomeration from 2000 to 2015
 
 
Font Type:
Arial Georgia Verdana
Font Size:
Aa Aa Aa
Line Spacing:
Column Width:
Background:
Article

Total Quality Management Practices and Corporate Green Performance: Does Organizational Culture Matter?

by
Muhammad Khuram Khalil
* and
Umaporn Muneenam
Faculty of Environmental Management, Prince of Songkla University, Songkhla 90110, Thailand
*
Author to whom correspondence should be addressed.
Sustainability 2021, 13(19), 11021; https://doi.org/10.3390/su131911021
Submission received: 17 July 2021 / Revised: 26 September 2021 / Accepted: 29 September 2021 / Published: 5 October 2021
(This article belongs to the Special Issue Quality Management and Sustainability)

Abstract

:
Bearing in mind the environmental corrosion primarily triggered by the service sector, as well as the lack of studies detecting the factors that enable an organization to deal with this concern, the aim of this study is to analyze the impact of total quality management (TQM) practices on corporate green performance (CGP) and to investigate the causal relationship between total quality management practices and corporate green performance. This research also explores the mediating role of organizational culture (OC) within the relationship between TQM practices and CGP. In particular, this study is based on the MBNQA model, institutional theory, and green theory. The researchers collected data from 369 participants across 123 large and medium-sized private firms in the health sector in Pakistan. The structural analyses revealed the significant and positive impact of TQM practices on CGP. This demonstrates that TQM practices substantially augment organizational competencies to achieve green performance objectives. TQM practices have also had a positive and significant impression on organizational culture; furthermore, a parallel impact is seen between OC and CGP. Finally, OC is shown to have positively and significantly mediated the relationship between TQM and CGP. This study’s contextual analysis suggests that TQM is an equally important factor in accomplishing CGP objectives for both large and medium-sized firms.

1. Introduction

In modern times, businesses, especially the service sector, have begun to encounter increased pressure from various stakeholders to think about how their actions affect the natural environment and society [1]. Ecologists constantly struggle to raise public awareness of the decline in natural reserves [2]. The variation in the natural environment and the substantial intensification of air, land, and water pollution lead organizations to shift their dependence away from fossil fuels, which produce ecological concerns, and to take advantage of renewable resources [3,4,5]. Moreover, to enhance public awareness, provincial and international laws to save the natural environment also oblige firms to be concerned about how their activities affect the natural environment and to adopt green or environmentally friendly production processes [6,7]. According to Masocha [8], this situation has also altered stakeholders’ preferences and needs, and urged them to choose the firm’s products or services that cause the least harm to the natural environment. However, firms need to assure consumers that the standards of their services and goods will be high, and that their actions will not negatively affect the environment.
Firms can use green approaches to address concerns about the natural environment. Such activities are characterized by environmentally friendly practices that an organization can adopt in order to become a more sustainable organization. These businesses focus on reducing their impact on the environment through initiatives that reduce their unethical environmental practices by ensuring that corporate practices meet a minimum level of sustainability. Corporate green practices fluctuate from sector to sector, and are often unique to the type of firm and the product or service it provides [9]. The corporate green performance (CGP) concept centres on upgrading current practices or launching new products and practices [10] in such a way that it both fulfils the quality needs of stakeholders and results in improved environmental performance [11]. CGP is related to green management, green infrastructure, and procedures to lessen the environmental problems triggered by the organization’s activities [4,12]. Another factor connected to CGP is green innovation, whereby an organization presents unique ideas that empower management to think and work for society and mitigate other environmental hazards. Nevertheless, according to Wang [13] and Zhang and Rong [14], CGP research is in the initial stage, and there is a strong need for literature to be enriched in this field.
Total quality management is a relevant factor that could help firms meet their green performance objectives [15]. TQM is a control structure which can increase both individual and firm performance. This system enables companies to gain a competitive advantage and helps them maintain their advantage through improvements in standards and quality, at the lowest possible delivery time and at favourable cost [16,17]. Total quality management is an environment-oriented method which can help diminish waste through the effective and efficient consumption of resources and reserves [8]. Likewise, it involves the delivery of continuous progress, training, and development, and it enriches individual competencies to transform or better the performance of existing services or products [17,18,19].TQM therefore plays a vital role in boosting the ability of companies to attain green performance goals.
Furthermore, the idea of organizational culture has become popular in studies on social responsibility over the last decade. It offers an access point for corporate social performance in the fields of human resources and organizational behaviour. This system of words, shapes, categories, and images helps researchers interpret an individual’s situation [19]. Studies have shown that an organization’s culture requires mutual values that must be followed as officially authorized conduct [20,21]. Conventionally, qualitative approaches for analyzing organizational culture have been used [22]; however, it is impossible to create systematic comparisons through these research methods [23]. Hence, quantitative methods offer more practical understandings for cross-sectional organizational analysis and behavioural change projects, such as survey methods [24]. In previous research, organizational culture has also been analyzed with mixed qualitative and quantitative methods, e.g., Siehl and Martin [24].
Furthermore, trust in corporate culture can fundamentally change the way companies work, in addition to generating economic value for shareholders [25,26]. A company’s working environment is composed of workers (including top management) and technological tools and skills under their usage. They have numerous conflicts that can dilute the more significant insights on how these constituencies think and view each other [27]. In the successful and smooth execution of a transition program, understanding the organizational culture plays a critical role [28,29]. TQM and CGP are a part of organizational culture and values in an organizational environment [30]. The creation of social responsibility is a shift in the orientation of values, with an emphasis on influencing attitudes and shaping personal roles to meet individual and public interests. Organizational culture is usually considered the primary reason why organizational change programs fail, for example, corporate social responsibility (CSR) and the adoption of environmental practices. Some scholars suggest that if the organization’s fundamental culture remains the same, a change in methods, tactics, or strategies may result in failure [31]. Employee norms, beliefs, and values are likely to play a significant role in perceptions about TQM and the actions of employees [32]. Consequently, in companies with a sophisticated socially responsible culture, leaders and members are concerned for their own interests and benefits and acknowledge other stakeholders‘ needs [33]. Several studies suggest that organizational culture affects TQM and CGP’s operating processes and effectiveness [30,34,35].
Expanding the concept of social responsibility from the developed world to the developing world is a challenge and an opportunity that ought to be taken on explicitly. Social responsibility and social responsiveness in healthcare would include both a new social aspect of care and new organizational practices within the health sector and other healthcare organizations [36]. However, malfeasance may ruin an organization, particularly a hospital or other healthcare organization [37]. This sector involves a varied group of stakeholders, such as patients, regulators, political authorities, health specialists, the media, the general public, and NGOs. All of these stakeholders expect that companies should understand their social and environmental obligations so that they might alleviate the adverse effects of their operations and contribute to the betterment of the community. Further, this sector has not yet fully received the attention of researchers in developing countries. This is especially true for Pakistan, where the health sector has never been examined in terms of either the implementation of TQM practices or green performance. Moreover, trust in corporate culture can fundamentally change the way companies work, in addition to generating economic value for shareholders [25,26]. In the successful and smooth implementation of any transition program, understanding the organizational culture plays a critical role [28,29]. Further, in organizational environment, TQM and CGP are considered a part of organizational culture [30]. Moreover, organizational culture has rarely been examined as a mediator between TQM practices and CGP in the health sector and the relevant target population.
Companies that implement green performance and quality management initiatives have the potential to address issues related to evolving consumer expectations about the environment and quality concerns [38,39]. Moreover, Fernando et al. [6] and Wang [40] believe that the concept of green performance is at the introductory stage, and that the literature in this area strongly needs to be enriched. Additionally, the research related to this issue has produced mixed results. For example, Li et al. [4] examined TQM’s effect on Chinese manufacturing companies’ green innovation performance and noticed a negative link between these factors. Similarly, Abbas and Sağsan [1] reported the same negative impact while measuring the effect of environmental management and quality management on firms’ performance. Meanwhile, Tasleem et al. [41] found a positive and significant relationship between corporate sustainable development and total quality management practices. Moreover, Shahzad et al. [42] showed positive and significant outcomes in CSR due to the impact of knowledge absorptive capacity on CGP. Nevertheless, Zhang et al. [43] declared that CGP objectives were achieved only through technical and financial support from the government, because attempting to meet these objectives increased expenses and the time of production.
These mixed findings relating to TQM, CGP, and OC indicate the need for further study into the relationship between these variables. Besides, less attention has been paid to developing countries and their health sectors. This is the case for Pakistan, where the concepts of green performance and environmental sustainability are in the introductory phase, and where the relationship between TQM and CGP in the health sector has rarely been examined [4]. Thus, it is worth conducting a research study focusing on the health sector as a separate part of the service sector. Further, to gain a better understanding of TQM implementation in the hospital sector, the present study focuses on small and medium-sized private hospitals operating all over Pakistan. In particular, the purpose of this study is to enrich the existing literature by identifying and confirming the enablers and outcomes of TQM specifically within the hospital sector in the context of Pakistan. Moreover, the relationship between the implementation of TQM practices and green performance is also examined, given that past results relating to this issue have been contradictory. The current study also validates the argument that enhancements in the CGP of private hospitals can be achieved in an efficient manner through the implementation of TQM in developing countries. In addition, this research supports the argument that OC mediation affects the relationship between TQM and CGP in the health sector. To the best of the authors’ knowledge, this mediation effect has not been previously investigated in previous TQM and green performance studies performed in Pakistan, thus adding another key contribution to the body of knowledge in TQM practices and green performance.
Considering the significance of TQM in the modern world of business, this study shows how companies are able accomplish corporate green performance goals, how the private health sector is able utilize their essential tools (such as TQM), and how OC mediates this relationship. Following institutional theory and the American ‘Malcolm Baldrige National Quality Award’ (MBNQA), the researchers used five TQM practices, including strategic planning, customer focus, process management, human resource management, and information and analysis. Moreover, corporate green performance is quantified for two components, namely green management performance and green infrastructure, following the instructions of Li et al. [4] and Xie et al. [12]. Finally, OC is determined as per Adil’s [44] recommendations. Thus, the following questions are addressed in the present article:
  • Research Question 1: What is the impact of TQM practices on corporate green performance?
  • Research Question 2: Does organizational culture mediate the relationship between total quality management practices and corporate green performance?

Structure of the Study

Going forward, this paper is structured as follows: In Section 2, we briefly elaborate on the theoretical background, namely green theory and institutional theory, and introduce total quality management as a formative construct. In same section, we develop our hypotheses and introduce a comprehensive model. In Section 3, we discuss the methodology, namely, our sample, the measurement model, and the process of data collection. We present the results in Section 4, which are followed by a discussion on the implications and limitations (Section 5), as well as important conclusions (Section 6).

2. Theoretical Background

2.1. Green Theory and Institutional Theory

The level of natural resource utilization by the manufacturing sector has been massively high in terms of producing goods and making big money since the advent of the industrial revolution [45]. As per Ji and Zhang [3], this phenomenon has led to a dearth of natural resources, especially for forthcoming generations, and drastic changes to the environment in the form of global warming. In this respect, the United Nations Global Compact (UNGC) proclaimed it mandatory worldwide for all organizations to adopt environmentally sustainable strategies and green traditions [46]. UNGC is the most prominent initiator of environmental sustainability globally, comprising of more than 12,500 signatories from over 160 countries, both commercial and non-commercial. Considering Raimi’s [47] recommendations, the environmentalists have urged organizations to incorporate CSR programs and green mindsets within their processes. This reflects the impact on organizational financial performance in a positive and significant way and on social impacts.
Green theory, a modern interdisciplinary style of thought, has been conceptualized by Eckersley [48] and centres on sustainability, globalization, corporate responsibility towards society, corporate governance, and social rights forms. At all three levels (local, state, and international) green theory seeks to ensure environmental sustainability. According to Cancino et al. [49], green performance derives its conceptual origins from CGP and green theory as it relates to an organization’s activities and the environment. This offers vital details about companies’ structures and their adherence to natural environmental standards, describing the efficacy and efficiency of organizational behaviour towards the environment [50]. The organization is focused on turning operations into environmentally friendly practices by introducing fundamental changes into product or service operating processes to become a green organization [51].
In this paper, institutional theory is used to explicate the process of introducing TQM practices within health sector. The literature on TQM practices tends to be outcome-oriented and there are only a few studies employing a processual approach. Institutional theory has been little used to study such processes as it has tended to be seen as a theory of stability rather than change [52,53]. Seo and Creed [54] question the emphasis on stability in conventional institutional theory, which they identify as the problem of “embedded agency”. Embedded agents are those whose actions are constrained by the prevailing institutional ways of behaving. This means management may need the services of external consultants to bring about institutional change [55].
Services providers and manufacturing companies, in particular, aim to shift the conventional product lifecycle view from resource extraction to production, distribution, use, and recycling, as per environmental standards [56]. Companies aspiring to green strategies have enormous potential to gain market share [57]. Therefore, concerned authorities and management support are necessary to enable businesses to move from conventional production to green operating sources [43]. Green performance can be determined by green management practices following Li et al. [4], Xie et al. [12], and Abbas [58], who split green technology into two sub-practices, termed green management and green infrastructure, which are defined as follows:
  • Green management practices denote the restructuring or development of new policies related to the management structures that mitigate the detrimental effect of firm production strategies and transform them towards environmentally sustainable systems [4].
  • Green infrastructure is the process of forming and utilizing resource-efficient and environmentally friendly processes over the building’s life cycle, from place to create, construction, repair, service, reconstruction, and deconstruction [59].

2.2. Total Quality Management

TQM is a management system that concentrates on quality improvement through the application of instruments, values, and processes [60]. TQM aims to raise consumer satisfaction by increasing the quality of goods and services, while at the same time consuming the lowest number of resources [15]. The root of TQM’s definition comes from definitions of quality. In general, quality was defined as a predictable degree of uniformity and dependability at a low cost and suited to the market [61]. On the other hand, Cosby and Juran’s definition focused on designing products and services that meet customers’ needs and expectations [62]. Kiran [63] defined quality as “fitness for use”, “fitness for purpose”, “customer satisfaction”, “conformance to the requirements”, or as a pragmatic interpretation relating to the non-inferiority (or superiority) of something. In ISO 9000, quality was described as “the degree to which a set of inherent characteristics fulfills requirements”. Therefore, according to Peter Drucker: “quality is not what the supplier puts in, it is what the customer gets out and is willing to pay for”. Based on the concept of quality, the idea of total quality management has been developed as a result of intense global competition [64]. Defining TQM is a matter of controversy among researchers because of distinctions between TQM’s content, elements, and processes. When focused on content, TQM has been considered as a management philosophy, the major business strategy in the 1990s, or as one form of operations management practices [65,66,67]. According to Abdullah [68], TQM is “a philosophy and a set of guiding principles” to combine not only management techniques, but also technical tools, as well as improvement efforts in a stable technical system with continuous improvement targets for managing a firm. Furthermore, TQM is used as a way of continuous improvement, and it has been recognized as a commitment to customers [69,70]. In the research of Kanji [71], TQM is understood as a commitment to customer satisfaction through continuous improvement. In this way, the implementation of TQM can reduce costs, increase profits, and secure market share. As Berry [72] explained: the TQM process is a total corporate system with the goal of meeting and exceeding customers’ expectations and reducing costs. The implementation of TQM involves the whole organization so that researchers can understand the activities of each individual at each level [73]. Madu [62] also defined TQM “as an organization-wide quality program to continuously improve products and services delivered to customers by developing supportive organizational culture and implementing statistical and management tools”. This definition shows that TQM is a holistic concept for improving the quality of products and services by involving all processes and activities in companies for ensuring quality management. For this concept, quality management is the responsibility of not only the quality department or board of directors, but of all employees in the organization. Achieving the totality of TQM requires joint collaborative efforts of all departments and all members of the company, as Wilkinson and Witcher [74] have stated. TQM therefore contains three simple equations: total, meaning the participation of everyone; quality, meaning meeting customer requirements accurately; and management, meaning enabling conditions for total quality. Moreover, as QM has been recognized as a competitive advantage, a surge in its implementation in various operational and financial performance measures has been reported [75]. Hard QM is generally defined as QM practices that focus on controlling processes and products through techniques and tools in order to conform to and satisfy established requirements [76,77]. Similar to Zeng et al. [78], we consider the following two most important hard QM elements: process management and quality information. Soft QM can be generally defined as the QM practices that are directed toward involvement and commitment of management and employees, training, learning, and internal cooperation or teamwork—in other words, promoting the human aspects of the system [76,79]. In this this study, the hard side is covered by process management and information and analysis, while the soft side is based on strategic planning, customer focus, and human resource management.

2.3. Research Framework and Hypothesis Development

Table 1 and Table 2 summarize study results of positive and negative (or non-significant) relationships or correlations between TQM practices and various performance measures, respectively. Figure 1 shows the proposed research model of the relationship between TQM practices and corporate green performance. The literature contains both negative and positive arguments about the relationship between TQM practices and firm performance. Prajogo and Sohal [80], have contended that employees of TQM firms work to improve the existing system incrementally by focusing on the details of the current quality process, rather than new ideas that might substantially change the current system of work. In addition, “management by fact” necessitates a set of data, tools, and techniques with which to analyze the existing system, leading to solutions based on prior experience and inhibiting quality-related solutions. The negative viewpoint states that TQM practices focus on improving the process by eliminating waste and obtaining efficiency and are not compatible with a firm’s green performance. Thus, the following hypothesis is proposed.
The US-based MBNQA is a widely renowned quality award for corporations [110], known for its contribution to modernizing countless individuals and private organizations in terms of management values and competitive advantage [111]. The present paper applied five dimensions of the MBNQA: strategic planning, customer focus, process management, human resource management, and information and analysis, following Yusr et al. [16] and Ooi [112].

2.3.1. Strategic Planning

The relevant consideration for TQM and socially responsible activities is strategic planning (SP). London [113] indicated that the application of TQM involves a consistent strategic company plan; for example, by putting in place a constructive strategic plan which is continuously evaluated and which enhances a firm’s sustainability and efficiency [114]. Such strategic goals are built based on the vision, goals, and purpose of an organization; therefore, the organizational strategy should concentrate on balancing its stakeholders’ desires and needs. A company’s vision statement should signify its vision and plan, and such plans can comprise a strategic plan, quality policy, and strategy, or a plan for quality management and quality practice benchmarks [115,116]. Consequently, for this research paper, the following hypotheses are proposed:
Hypothesis 1.
SP has a positive influence on CGP.
Hypothesis 1a.
SP has a positive influence on OC.
Hypothesis 1b.
OC significantly mediates the relationship between SP and CGP.

2.3.2. Customer Focus

As an organizational approach, customer focus (CF) illustrates all facets of a firm’s production and distribution of products or services that are focused on customer preferences [103]. The key aim of TQM activities is to fulfil customer requirements and meet their standards [91,117,118]. Customer emphasis stresses an improvement in customer satisfaction in the sense of TQM and green practices, but companies are also expected to follow ethical principles. For instance, organizations do not offer any goods that have harmful effects on consumers’ health [119]. Moreover, as part of CSR procedures, companies are expected to warn their clients about materials in their products that will impact a consumer’s use (such as goods containing alcohol and nicotine) [104]. For the current research, the following hypotheses are proposed under CF:
Hypothesis 2.
CF has a positive influence on CGP.
Hypothesis 2a.
CF has a positive influence on OC.
Hypothesis 2b.
OC significantly mediates the relationship between CF and CGP.

2.3.3. Process Management

According to Porter and Parker [120], process management (PM) is a core component of the quality strategy. It refers to a set of operations designed by a company to manufacture value-added goods and services to its clients and other stakeholders [121,122]. Companies must continuously find methods to improve processes, to be efficient, and to participate in lean innovation [80]. Sadikoglu and Zehir [109] emphasize that process management can boost a product’s consistency by reducing processing variations, leading to increased operational efficiency, creativity, and productivity gains [80]. In addition, successful process management design would minimize the adverse effects on the natural environment, resulting in cost savings and benefit growth [89]. The following suggested hypotheses for this research article under PM are:
Hypothesis 3.
PM has a positive influence on CGP.
Hypothesis 3a.
PM has a positive influence on OC.
Hypothesis 3b.
OC significantly mediates the relationship between PM and CGP.

2.3.4. Human Resource Management

Another significant aspect that leads to an enterprise’s long-term sustainability is human resource management (HRM) for the execution of quality and social programs [123,124]. The skills and capabilities of a firm’s workers are essential to achieving competitive advantage [125]. Employers are equally important as they deliver inspiration, innovation, vision, and encouragement, leading an organization towards success [121]. As a result, productive HRM can develop recognition protocols and offer a reward or prize for quality practices [126]. HRM practices can increase workers’ dedication to the application of TQM practices and foster an environment of socially responsible culture [24,127,128,129,130]. The following proposed hypotheses for this research are:
Hypothesis 4.
HRM has a positive influence on CGP.
Hypothesis 4a.
HRM has a positive influence on OC.
Hypothesis 4b.
OC significantly mediates between HRM and CGP.

2.3.5. Information and Analysis

Information and analysis (IA) is interconnected to the organizational learning element of TQM, such as evaluating the performance of managers and employees, keeping the information of organizational procedures, recommending solutions to employee issues, and managing and using operational and business information to make appropriate decisions [58]. Effective and sustainable handling of knowledge can help a company meet the quality requirements of high-quality goods for the manufacture of materials. Therefore, companies would reduce process variability and the incidence of damaged products and control their stock and supplies [131]. Organizations emphasize and have stated concern about the ability of environmentally sustainable goods and services to meet corporate social responsibility requirements due to the complexities of knowledge and the examination of increased environmental pressures from many stakeholders [132]. The following suggested hypotheses for this research are:
Hypothesis 5.
IA has a positive influence on CGP.
Hypothesis 5a.
IA has a positive influence on OC.
Hypothesis 5b.
OC significantly mediates between IA and CGP.

2.4. Organizational Culture

Pettigrew [19] described culture as “the system for a given group at a given time of such publicly and collectively accepted meanings operating for a certain group” (p. 574). This system of words, shapes, categories, and images is interpreted by each individual as their situation [19]. In reality, an organization’s culture requires mutual values that must be followed as a matter of officially authorized conduct [20,21]. Conventionally, qualitative approaches for analyzing organizational culture have been used [22]; however, it is impossible to create systematic comparisons through these research methods [23]. Hence, quantitative methods offer more practical understandings for cross-sectional organizational analysis and behavioural change projects, such as survey methods [133]. In previous research, organizational culture has also been analyzed with mixed qualitative and quantitative methods, e.g., Siehl and Martin [23].
Furthermore, trust in corporate culture can fundamentally change the way companies work, in addition to generating economic value for shareholders [24,25,26]. A company’s working environment is composed of workers (including top management) and technological tools and skills under their usage. They have numerous conflicts that can dilute the more significant insights on how these constituencies think and view each other [27]. In the successful and smooth execution of a transition program, understanding the organizational culture plays a critical role [28,29]. The direct correlation between employee attitudes and organizational culture required to institutionalize effective organizational change has also been verified by past literature [134]. For the current analysis, the following hypothesis is proposed. Further, Figure 2 demonstrates the all hypothetical relationships of the present study.
Hypothesis 6.
OC has a positive influence on CGP.

3. Research Methodology

3.1. Sampling Procedure and Target Population

The abovementioned mixed findings relating to TQM, CGP, and OC offer a compelling reason for a comprehensive study of the relationship between these variables. Furthermore, less attention has been paid to developing countries, such as Pakistan, where the concepts of green performance and environmental sustainability are in the introductory phase, and where the relationship between TQM and CGP in the health sector has rarely been examined [4]. Thus, it is worth conducting a research study focusing on the health sector as a separate part of the services sector. The target population for the current research was large and medium-sized private hospitals listed with the Ministry of National Health Services Control and Coordination of Pakistan (NHSRC). The NHSRC is the most detailed and most extensive catalogue of hospitals functioning in Pakistan. Han et al. [135] concluded that ISO 9000 certification efforts and TQM practices have a significant and positive relationship, and that ISO 9000 certification may be the first step for TQM implementation. Furthermore, Abdullah [68] suggested that ISO 9000 provided a structured approach for the development and implementation of quality management systems. Still, it is only considered as a minimal standard for an excellent quality management system. Therefore, companies should consider implementing ISO 9000 standards as the first milestone in the path to TQM and quality excellence. Similarly, the researchers approached only ISO 9001 accredited hospitals who have, have applied for, or plan to use ISO 14001 and 26000 certificates. These contradictory findings on TQM, CGP, and OC highlight the compelling need for a complete investigation of the link between these factors. Furthermore, in developing countries and on concerned sectors, such as Pakistan, less attention has been paid to the concerned relationship of TQM and CGP, where the concepts of green performance and environmental sustainability are still in their infancy and the health sector has rarely been touched for such relationships [4].The data was collected from large and medium-sized private hospitals situated in six major commercial cities in Pakistan, namely Karachi, Lahore, Multan, Islamabad, Peshawar, and Faisalabad, via personal visits during August 2020 to October 2020 and following a non-probability convenience sampling technique. The selection of the abovementioned cities was based on population density, literacy rate, and on their having highly developed hospitals with modern facilities. Besides, the three major provinces of Pakistan were also represented by these cities; for example, Karachi represents the province of Sindh; Lahore, Multan, and Faisalabad represent Punjab; Peshawar represents the province of Khyber Pakhtunkhwa (KP); and Islamabad is a separate territory and the capital of Pakistan. The researchers congregated data from management personnel at the lower, middle, and upper levels, providing detailed information on organizational policies and practices. In addition, they are also the key people in their organizations who exchange data and enforce organizational policies. The present research’s total population includes a total of 180 private hospitals from 124 medium- and 56 large-size private hospitals listed with the NHSRC. The target population of 180 was sampled at a 95% confidence level with a ±5% confidence interval, meaning the sample size was 123 private hospitals. Firstly, the personnel responsible for TQM, CSR, CGP, and OP in the targeted private hospitals were approached using purposive sampling. Afterwards, they advised the next respondents in the hospitals for all lower, middle, and upper-level management staff, meaning that snowball sampling was used. Following this approach, the total number of respondents in this research was 369 respondents (=123 × 3). The researcher obtained 369 responses which were used for data analysis in response to 123 targeted private hospitals. In Table 3 and Table 4, detailed demographic information is provided.

3.2. Instrument Design

The instrument of the current article comprised of 39 questions that determine the seven main variables stated in Appendix A. The questions used in this study to measure each construct through formative measure theory were adopted from several authors who have written on the subject of corporate green performance [4,13], organizational culture [44,136], strategic planning (SP), customer focus (CF), process management (PM), human resource management (HRM), and information and analysis (IA) [111]. The questionnaires included a letter of introduction from the researcher’s academic institution, and within the letter of introduction, the objectives and the merits of the research were outlined. The respondents’ anonymity and confidentiality were ensured entirely.
Certain questions were reversed from negative to positive and vice versa to avoid biased results before conducting the actual survey. Moreover, the researcher has performed some causality tests to ensure the relationship’s direction; however, for the purpose of brevity, the results are not reported in the document. Following Hair et al. [137], SmartPLS is used for structure equation modeling (SEM).

3.3. Demographic Variable Description

Following Ooi [49], hospital size was considered to be a demographic variable in this research, as large hospitals or companies have more capital and infrastructure than small companies. The researchers divided hospitals into two groups (medium and large) as per their number of staff or employees by considering the recommendations of Hoang et al. [94]. Following this approach, hospitals with less than one hundred personnel were judged to be medium-sized, while hospitals were considered to be large if they had more than a hundred employees. Table 4 explains the demographic profile of respondents.

4. Data Analysis and Results

PLS-SEM is used to analyze data in this study due to its ability to measure complicated models. It is generally more appropriate to use when the study includes numerous variables and complex models together [137]. Khalil et al. [138], Khalil et al. [139] and Hair et al. [137] propose that PLS-SEM can offer a strong ground for the confirmation of theories and obtain results that help us explain the application of theories.
Structure equation modelling is composed of two sub-models in SmartPLS: (1) the inner model and (2) the outer model. The internal model applies to the relationship between the dependent and independent variables, while the external or outer model defines the relationship between the dependent variables and specified indicators [137]. Further, for testing common method bias, this study used Lindell and Whitney’s [140] and Podsakof et al.’s [141] method. In this study, we employ a theoretically unrelated construct (innovation) to adjust the correlation among the principal constructs. For instance, the “InnVar” is used as the innovation variable. After running the test, the correlation between Innovation and other variables, such as innovation and strategic planning or innovation and culture, is very low. After squaring the correlation, the maximum shared variance with the other variables can be noticed. The maximum shared variance was about 0.1, so we can conclude that we do not have common method bias.
The presentation of results in this study follows the style explained by Henseler et al. [142]. At first, regarding their style, the reliability and validity of the concerned variables needed to be checked by generating reliable estimates using the PLS algorithm for the outer model, which also refers to a measurement model. Later, a structural model was estimated by using the bootstrapping option for the inner model in SmartPLS. The results in Figure 3 demonstrate the estimation of the measurement model in which we generally estimate the relationships between the construct (latent variable) and its indicators.
The results of Cronbach’s alpha, composite reliability, and average variance extracted (AVE) for the variables used in this study are shown in Table 5. Results clearly show that all the Cronbach’s alpha and composite reliability (CR) values are higher than 0.7, surpassing the minimum acceptable criteria. For each variable, AVE’s values are more than 0.5, which meets the criteria for acceptable convergent validity.
Discriminant validity shows that each variable’s measure is significantly related to its variable and less allied to other variables in the study [98]. There are two tests for discriminant validity: (1) cross-loading; and (2) the Fornell–Larcker test. Cross-loading is used to measure the indicator level of discriminant validity, while the Fornell–Larcker test is a test to measure the variable level of discriminant validity.
The values for cross-loadings are shown in Table 6. Results demonstrate that all indicators have the highest relationship with their variables.
The results of the Fornell–Larcker test are illustrated in Table 7. For a construct to stand valid, it must have more variance with its indicators than with other variables’ measures. Results show that all variables share the highest variance with their variables. Furthermore, the present study meets the required criteria of the heterotrait–monotrait (HTMT) ratio that was suggested by Hair et al. [95] (see Table 8).

4.1. The Structure Model and Hypotheses Testing

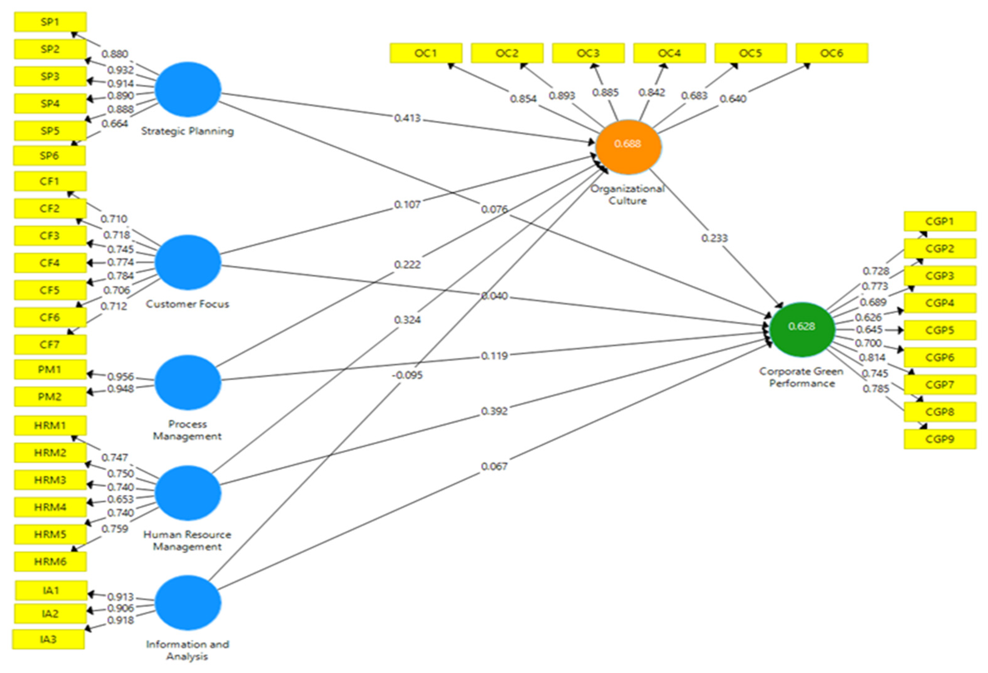
The structural model measures the relationship between the given variables of a study. It is nothing more than the regression analysis. Figure 4 shows the results of the structure model that includes a beta value which reflects the value of the impact of the explanatory variables on the dependent variable. The sign with the beta value shows the direction of the impact. The structure model also provides t-value and p-value. These values are used to measure the significance of the relationship. For a significant relationship, t-value must be greater ±1.96 or p-value needs to be less than 0.05. Signs with t-value also show the direction of the relationship, just like a sign with the beta value. The structure model results also include the value of R2, which shows the strength of the relationship. These values have importance when we want to predict the future on the basis of the study result following Frost [143].
This study was based on six main hypotheses which have direct relationships, and only two hypotheses were not accepted out of the six hypotheses. For instance, SP has a significant effect on CGP (p = 0.00, β = 0.176, t-value = 4.381), and the hypothesis H1 is supported. Likewise, SP positively influences OC (p = 0.00, β = 0.413, t-value = 7.882) and this validated the second hypothesis (H1a). However, the CF does not affect CGP (p > 0.05, β = 0.040, t-value = 0.763) and the third hypothesis H2 is not supported. Though, CF has a positive influence on OC (p = 0.049, β = 0.107, t-value = 1.976) and endorsed the hypothesis H2a. PM also positively affects CGP (p = 0.012, β = 0.119, t-value = 2.526) and thus we have accepted the third main hypothesis H3. Furthermore, the PM positively influenced OC (p = 0.00, β = 0.222, t-value = 5.241) and this supported the hypothesis H3a. HRM has a positive impact on CGP (p = 0.00, β = 0.392, t-value = 5.482) and this supported the fourth hypothesis H4. The HRM positively influenced OC (p = 0.00, β = 0.324, t-value = 4.920) and this supported the hypothesis H4a. Meanwhile, IA has no impact on CGP (p > 0.05, β = 0.067, t-value = 1.487), and so the fifth hypothesis (H5) is not validated. However, IA positively impacts OC (p = 0.018, β = 0.095, t-value = 2.376) and so we have accepted the hypothesis H5a. Similarly, OC has a definite impact on CGP (p = 0.00, β = 0.233, t-value = 4.355) and this supported the hypothesis H6. The results demonstrate below in Table 9.

4.2. Mediation Testing

According to the proposed model of this study, the organizational culture was used as a mediating variable. To assess whether this mediation impact strengthens or weakens the relationship between the independent and dependent variables, and to see its influence, we can refer to the results of the indirect effects of the model and compare these results to the direct effects. According to the results shown in Table 10, organizational culture plays a significant part in positively influencing the relationship. OC plays a positive mediating role between SP, CF, PM, HRM, IA, and CGP. OC positively and significantly mediated the relationship between SP and CGP (p = 0.00, β = 0.096, t-value = 4.023,) and this validated the hypothesis H1b. However, OC has no significant mediation impact in the relationship between CF and CGP (p > 0.05, β = 0.025, t-value = 1.618) and H2b is therefore not supported. Furthermore, OC significantly and positively mediates the relationship among the PM and CGP (p = 0.002, β = 0.052, t-value = 3.174) and this validates H3b. Likewise, OC positively mediates the relationship between HRM and CGP (p = 0.00, β = 0.075, t-value = 3.636) and this has supported H4b. Moreover, IA has no influence on CGP except in the presence of OC, and this relationship boosted the impact (p = 0.021, β = 0.022, t-value = 2.211) and so confirmed H5b.

4.3. The Predictive Relevance of the Model

In the present research, two factors are verified with R square and cross-validated redundancy to assess the model’s predictive relevance. R square values mean that the endogenous variable is explained jointly by all exogenous variables. Table 11 demonstrates that all independent variables describe 68.8% of OC, whereas 62.8% of CGP is illustrated by all independent variables. An R square value in the range of 0.02 to 0.13 shows weak or small explanation, the R square value in the array of 0.13 to 0.26 is moderate, and R square value greater than 0.26 indicates that the explanation is highly efficient [100]. As Table 10 shows, the R square value for CGP and OC indicates a strong effect. The cross-validated redundancy is measured by running blindfolding in PLS tools. According to some prior researchers, the value of Q2 must be more than zero [142,144,145,146,147]. Table 12 reveals that the Q2 value of CGP and OC fulfils the abovementioned required criteria.

4.4. Model Fit

The standardized root means squared residuals (SRMR) shows an approximate fit of the model. It captures the magnitude of how the model’s implied correlation matrix is differed with the observed correlation matrix and provides an estimate of the average magnitude of these differences. The lower the value of SRMR, the better a model fit is. A model is considered to have a good fit if the SRMR is less than or equal to 0.08 [137,148]. Some researchers follow a softer point of SRMR value of less than 0.10. The value of the SRMR of the model in this study is 0.068. This value confirms that the model is correctly specified and can be considered as acceptable. Therefore, the model meets the criteria of being fit in terms of its SRMR value.

5. Discussion

The present research seeks to examine the impact of total quality management practices on corporate green performance via organizational culture mediation. The data was collected from medium and large private hospitals situated in six major commercial cities in Pakistan, including Karachi, Lahore, Multan, Islamabad, Peshawar, and Faisalabad via personal visits. The data was congregated from management personnel at the lower, middle, and upper levels, providing detailed insights and information about firms’ practices and policies. In addition, they are also the key people in their organizations who exchange data and enforce organizational policies. The researchers used SmartPLS software for data analysis. The findings have revealed a positive and significant impact of TQM on CGP. As per the structure model, results also indicated that three out of five TQM practices, namely strategic planning (H1), process management (H3), and human resource management (H4) have a positive and significant impact on CGP through the acceptable values of p, β, and t. Therefore, the hypotheses H1, H3, and H4 stand supported (see Table 9 and Figure 4). These findings confirm studies by Abbass [13] and Green et al. [38], who found the significant and positive influence of total quality management on corporate green management performance in context of supply chain management. However, two out of five dimensions, namely customer focus (H2) and information and analysis (H5), negatively influence CGP with their non-significant values following the structural equation model. Hence, the hypotheses H2 and H5 are not supported. The negative relationship is not surprising, as it is observed that the health sector’s major focus might be on inside practices and operations of organization, such as strategic planning, process management, and human resource management, which are their main priority while the concept of green performance is at the understanding stage in Pakistan. Therefore, these results are comparable to Li et al. [4] and Suleman & Gul [149], who concluded that there was a negative link between corporate green innovation and total quality management practices in Chinese manufacturing firms. Bearing in mind TQM’s ideology of customer focus and continuous improvement, organizations typically follow quality management strategies to enhance the efficiency of existing goods and services to meet customer and stakeholder demands. Since the whole process is almost under control in the TQM system to evade deviations and defects, this structure can discourage businesses from innovation [4]. Based on the current study outcomes, it can be clearly said that the sampled companies are efficiently capitalizing on TQM, which helps them to increase their green performance.
There are several interrelated factors, such as top management engagement, technological knowledge, infrastructure, and capitalization on the modern technologies, which depend on the successful implementation of TQM practices and the achievement of CGP goals, that could be a main reason for the significant and constructive relationship between TQM practices and CGP. The incorporation of the new technologies with TQM helps companies to turn their conventional processes into green processes [4,13]. By following TQM practices, companies can boost their employees’ knowledge and abilities regarding the effective utilization of resources. Employees are more empowered and motivated when working in an environment that ensures that their goods and services serve exceptional quality to society and protect the natural environment. This study suggests that if a firm can manage its TQM activities effectively, it will enhance the skills, abilities, and level of motivation of the employees to use the resources in productive ways, resulting in augmented CGP.
Total quality management practices with positive values have also been shown to have a positive and significant influence on OC. Therefore, strategic planning (H1a), customer focus (H2a), process management (H3a), human resource management (H4a), and information and analysis (H5a) are supported. These findings are related to Eniola et al.’s [150] work, which found that an organized TQM program and practices enhance firm culture and skills. These results are also consistent with Baird et al. [151], who demonstrated that there was a positive relationship between OC and TQM practices. This substantial result indicates that if a firm can effectively handle its TQM practices, it will heighten its culture and skills to perform and contribute accordingly. This substantial result demonstrates that the target sampled private hospitals are effectively relying on TQM practices to attain perfection in the development of OC and TQM, drastically encouraging companies’ competencies to perform its starring role in the development of culture. Another interesting finding from the current study is that OC is positively associated with CGP (p = 0.05, β = 0.233, t-value = 4.355), so H6 is also accepted. The recognition of this relationship extends Yu and Choi [30]’s finding that OC significantly influences the CGP.

5.1. Practical and Theoretical Implications

The current research has several implications from a managerial and theoretical viewpoint. From the industrial view, the abovementioned results show that TQM practices are significant to attaining CGP goals in the health sector. These results also explain the vital role of organizational culture in accomplishing CGP goals, and shows that through assimilating TQM and OC practices, an organization can accomplish perfection in day-to-day operations and lead themselves towards strategic and competitive advantage. The structural analysis values reveal that CGP objectives are directly linked to the effective implementation of TQM and OC practices. Organizations which actively play a part in societal development programs and effectively engaged with quality management activities are able to outpace the followers of conventional practices. For this purpose, organizations should commit to the effective implementation of TQM practices by adopting some quality program to accomplish CGP goals, such as Kaizen, EFQM, and MBNQA. Further, most previous studies that examine the impact of the contextual factors on TQM implementation consider TQM as a single factor without giving consideration to the possible different impacts on the different dimensions that TQM embodies. The findings in this study also address this concern by demonstrating that the organizational factors have different relationships with different dimensions of TQM. While centralization of authority can facilitate the implementation of TQM practices, it also impedes the implementation of both soft and hard QM practices. Further studies need to give more attention to the different dimensions of TQM as it is subject to the influence of contextual factors.
The results reported here argue that TQM practices are linked with supporting OC practices that are necessary for the enhancement of green performance in the health sector and introduce TQM practices as an antecedent for improved corporate culture and CGP in such sectors. This also theorizes for the first time that TQM goals of reduced waste, defects, and enhanced resource consumption are closely paralleled with quality and environmentally friendly practices in the health sector. Furthermore, the positive impact of OC on CGP has not been explored previously in this context, which serves as another key contribution by enriching existing green performance literature in the context of developing countries. This also helps in answering the question “does it pay to be green?” posed by several researchers in CGP literature, e.g., Hart and Ahuja [152], Berchicci and King [153], and Afum et al. [154]. The current study also validates arguments about achieving enhancements in private hospitals’ CGP in an efficient manner by the implementation of TQM in the context of developing countries. In addition, this research supports the argument that OC mediation affects the relationship between TQM and CGP in the health sector. To the best of the authors’ knowledge, this mediation effect has not been previously investigated in previous TQM and green performance studies performed in Pakistan, thus adding another key contribution to knowledge in TQM practices and green performance.
The current study also illustrates that TQM is essential for both large and medium-sized hospitals, which means that if medium-sized businesses adopt TQM successfully, regardless of hospital size, it may encourage the attainment of CGP goals. Thus, this study gives the management of medium-sized businesses trust that they can gain the same advantages from TQM as large firms. The current study also indicates that the positive influence of TQM activities is not limited exclusively to businesses operating in developed countries. If organizations successfully apply TQM activities in developing or under-developed countries, parallel results can also be obtained.
From a theoretical point of view, current research enriches in various ways the available literature on TQM, OC, and CGP. First, this research bridges the literature gap on the TQM–CGP relationship, especially in Pakistani hospitals. This research also supports the TQM proponents’ claims that successful TQM implementation can dramatically improve organizational efficiency. Secondly, this study validates the green theory, institutional theory, MBNQA, and CGP models, and explores the conceptual model’s robustness via the structure model, something which has hardly been carried out in prior studies. Lastly, this research shows OC’s function, which positively mediates the relationship between TQM and CGP, which has also rarely been estimated before.

5.2. Limitation and Future Direction

The present study also has certain limitations similar to other research. The researchers collected the data by requesting the respondents to conceptualize the questionnaire based on the firm’s actual output; therefore, this caused bias in the collected responses because it was purely based on respondents’ perceptions. Though the reliability and validity have been thoroughly analyzed, it is impossible to rule out the impact of biases completely. Therefore, the firms’ secondary data can also be beneficial in terms of extra evidence related to the relationships between TQM, OC, and CGP. Moreover, due to the spread of COVID-19, the researchers faced many constraints during the data collection phase in terms of accessibility and response rate. Secondly, the target market for data collection was based on only six cities’ private hospitals. The area of the study should be broadened to include other big cities and countries. Likewise, the lower-, middle-, and upper-level management was targeted for data collection, and this ignored the operational staff, whose view might provide more insights. Hence, the researcher can take their perception in future while further studying these factors.

6. Conclusions

Bearing in mind the environmental concern primarily triggered by the hospital sector, the significance of green growth has considerably increased concern for sustainability achievements. For developing countries, green growth has special significance, for example in Pakistan, where this phenomenon is at the introductory level and a developed-countries approach is considered. In recent years, the Pakistani government has made a significant investment in encouraging green business practices. The researchers examined the role of TQM in CGP in the current study and explored how OC mediates the relationship between the two variables. The researchers generated six main hypotheses based on the MBNQA model, institutional theory, green theory, and essential arguments built based on current literature, which were tested through structure modelling. The findings demonstrate that TQM has a significant and positive impact on CGP and has a strong potential to enhance green business practices. In addition, OC significantly mediates the relationship between TQM and CGP. It is also very rare to find previous studies where the mediating effect of firm culture in the health sector is examined in the relationship between TQM practices and the green performance of firms specifically in Pakistan. With the help of OC mediation, the constructive outcomes of TQM in CGP in the Pakistani health sector show that if companies effectively adopt TQM practices, it will enhance CGP even in developing countries. However, government and top-management dedication are imperative to achieving green business goals.

Author Contributions

Conceptualization, M.K.K. and U.M.; methodology, M.K.K. and U.M.; software, M.K.K; validation, M.K.K. and U.M.; formal analysis, M.K.K.; in-vestigation, M.K.K.; resources, M.K.K.; data curation, M.K.K.; writing—original draft preparation, M.K.K.; writing—review and editing, M.K.K.; visualization, U.M.; super-vision, U.M. All authors have read and agreed to the published version of the manuscript.

Funding

This research received no external funding.

Institutional Review Board Statement

Not Applicable.

Informed Consent Statement

Informed consent was obtained from all subjects involved in the study.

Data Availability Statement

Not Applicable.

Acknowledgments

This work was supported by the Higher Education Research Promotion and the Thailand’s Education Hub for the Southern Region of ASEAN Countries Project Office of the Higher Education Commission.

Conflicts of Interest

The authors declare no conflict of interest.

Appendix A. Questionnaire

Strategic Planning
This hospital has a clear vision and mission statements which are supported by all employees
The top management of this hospital regularly sets and reviews short and long-term goals for managers
The management provides adequate resources and support to achieve short and long-term objectives
The policies and plans of this hospital consider employees’, customers’, and other stakeholders’ needs
The strategies and plans of this hospital are focused on quality improvement
Our hospital’s operational activities are effectively aligned with mission and vision statements
Customer Focus
This hospital design policies by considering the customers’ requirements
We regularly provide information about our new policies and services to our customer
This hospital regularly takes feedback from customers about their experiences and expectations to measure their satisfaction
The information about customers’ experience and expectations is widely used by the management to improve the services
Managers and executives support the employees’ initiatives to improve customers’ satisfaction
We are keen to resolve customers complaints and have an effective mechanism for it
This organization keeps a strong relationship with customers by providing them with an easy channel for communication
Process Management
We have standardized operational processes which are clear and well understood by employees and customers
Most of the processes in our organization are automated, fool-proof, and minimizes human error chances
Human Resource Management
The management gives high value to recruitment and selection standards
My organization regularly arranges training and development sessions for its employees
We have effective work recognition and reward system to motivate the employees
The management of this hospital regularly takes employees’ views and consider them to improve product and service quality
We have effective top-to-bottom and bottom-to-top communication process
Quality is taken as their responsibility by all employees
Information & Analysis
We have effective information and reporting system for all products and services
The management regularly provides quality data (errors, complains, defects etc.) to the workers
Workers, supervisors, and managers can easily retrieve information about different products and services
Organizational Culture
People I work with function as a team
People I work with accept criticisms without becoming defensive
My supervisor delegates responsibilities
My supervisor gives me criticism in a constructive manner
This hospital motivates people to be efficient and productive
I am asked to make suggestions about how to do my job better
Corporate Green Performance
The management of this hospital is highly committed to following environment friendly policies
We regularly review and redesign our strategies to ensure its compliance with environmental criteria
This hospital is open to adopting new or improve existing management system with respect to policies and practices
The management of our organization takes initiatives to raise awareness about the environmental issues and impacts of business operations
The building layout of this hospital is environmentally responsible and Eco-friendly
The way-findings of this hospital are resource efficient
The hospital efficiently using energy, water and other resources
The green infrastructure practices aim to reduce the environmental impact of building
The building uses the thermal control to moderate the temperature and reduces the energy consumption for heating and cooling

References

  1. Abbas, J.; Sağsan, M. Impact of knowledge management practices on green innovation and corporate sustainable development: A structural analysis. J. Clean. Prod. 2019, 229, 611–620. [Google Scholar] [CrossRef]
  2. Wijethilake, C. Proactive sustainability strategy and corporate sustainability performance: The mediating effect of sustainability control systems. J. Environ. Manag. 2017, 196, 569–582. [Google Scholar] [CrossRef]
  3. Ji, Q.; Zhang, D. How much does financial development contribute to renewable energy growth and upgrading of energy structure in China? Energy Policy 2019, 128, 114–124. [Google Scholar] [CrossRef]
  4. Li, D.; Zhao, Y.; Zhang, L.; Chen, X.; Cao, C. Impact of quality management on green innovation. J. Clean. Prod. 2018, 170, 462–470. [Google Scholar] [CrossRef]
  5. Sepehri, A.; Sarrafzadeh, M.-H. Effect of nitrifiers community on fouling mitigation and nitrification efficiency in a membrane bioreactor. Chem. Eng. Process. Intensif. 2018, 128, 10–18. [Google Scholar] [CrossRef]
  6. Fernando, Y.; Jabbour, C.J.C.; Wah, W.-X. Pursuing green growth in technology firms through the connections between environmental innovation and sustainable business performance: Does service capability matter? Resour. Conserv. Recycl. 2019, 141, 8–20. [Google Scholar] [CrossRef]
  7. Davenport, M.; Delport, M.; Blignaut, J.N.; Hichert, T.; Van der Burgh, G. Combining theory and wisdom in pragmatic, scenario-based decision support for sustainable development. J. Environ. Plan. Manag. 2019, 62, 692–716. [Google Scholar] [CrossRef]
  8. Masocha, R. Does environmental sustainability impact innovation, ecological and social measures of firm performance of SMEs? Evidence from South Africa. Sustainability 2018, 10, 3855. [Google Scholar] [CrossRef] [Green Version]
  9. Miroshnychenko, I.; Barontini, R.; Testa, F. Green practices and financial performance: A global outlook. J. Clean. Prod. 2017, 147, 340–351. [Google Scholar] [CrossRef] [Green Version]
  10. Yu, Y.; Huo, B. The impact of environmental orientation on supplier green management and financial performance: The moderating role of relational capital. J. Clean. Prod. 2019, 211, 628–639. [Google Scholar] [CrossRef]
  11. Amores-Salvadó, J.; Martín-de Castro, G.; Navas-López, J.E. Green corporate image: Moderating the connection between environmental product innovation and firm performance. J. Clean. Prod. 2014, 83, 356–365. [Google Scholar] [CrossRef]
  12. Xie, X.; Huo, J.; Zou, H. Green process innovation, green product innovation, and corporate financial performance: A content analysis method. J. Bus. Res. 2019, 101, 697–706. [Google Scholar] [CrossRef]
  13. Abbas, J. Impact of total quality management on corporate green performance through the mediating role of corporate social responsibility. J. Clean. Prod. 2020, 242, 118458. [Google Scholar] [CrossRef]
  14. Zwain, A.A.A.; Lim, K.T.; Othman, S.N. TQM and academic performance in Iraqi HEIs: Associations and mediating effect of KM. TQM J. 2017, 29, 357–368. [Google Scholar] [CrossRef]
  15. Almahamid, S.M.; Qasrawi, S.T. The impact of TQM practices and KM processes on organisational performance. Int. J. Qual. Reliab. Manag. 2017, 34, 1034–1055. [Google Scholar]
  16. Yusr, M.M.; Mokhtar, S.S.M.; Othman, A.R.; Sulaiman, Y. Does interaction between TQM practices and knowledge management processes enhance the innovation performance? Int. J. Qual. Reliab. Manag. 2017, 34, 955–974. [Google Scholar] [CrossRef]
  17. Shafiq, M.; Lasrado, F.; Hafeez, K. The effect of TQM on organisational performance: Empirical evidence from the textile sector of a developing country using SEM. Total Qual. Manag. Bus. Excell. 2019, 30, 31–52. [Google Scholar] [CrossRef]
  18. Hollingworth, D.; Valentine, S. Corporate social responsibility, continuous process improvement orientation, organizational commitment and turnover intentions. Int. J. Qual. Reliab. Manag. 2014, 31, 629–651. [Google Scholar] [CrossRef]
  19. Pettigrew, A.M. On studying organizational cultures. Adm. Sci. Q. 1979, 24, 570–581. [Google Scholar] [CrossRef]
  20. Schwartz, H.; Davis, S.M. Matching corporate culture and business strategy. Organ. Dyn. 1981, 10, 30–48. [Google Scholar] [CrossRef]
  21. Silverzweig, S.; Allen, R.F. Changing the corporate culture. Sloan Manag. Rev. 1976, 17, 33. [Google Scholar]
  22. Xenikou, A.; Furnham, A. A correlational and factor analytic study of four questionnaire measures of organizational culture. Hum. Relations 1996, 49, 349–371. [Google Scholar] [CrossRef]
  23. Siehl, C.; Martin, J. Measuring organizational culture: Mixing qualitative and quantitative methods. In Inside Organizations: Understanding the Human Dimension; Sage Publication: New York, NY, USA, 1988; pp. 79–104. [Google Scholar]
  24. Cooke, F.L.; He, Q. Corporate social responsibility and HRM in China: A study of textile and apparel enterprises. Asia Pacific Bus. Rev. 2010, 16, 355–376. [Google Scholar] [CrossRef]
  25. Beer, M.; Nohria, N. Cracking the code of change. HBR’s 10 Must Reads Chang. 2000, 78, 133–141. [Google Scholar]
  26. Mintzberg, H. The effective organization: Forces and forms. Sloan Manag. Rev. 1991, 32, 54–67. [Google Scholar]
  27. Hofstede, G.H.; Hofstede, G.J.; Minkov, M. Cultures and Organizations: Software of the Mind; Mcgraw-hill: New York, NY, USA, 2005; Volume 2. [Google Scholar]
  28. Gelaidan, H.M.; Ahmad, H. The factors effecting employee commitment to change in public sector: Evidence from Yemen. Int. Bus. Res. 2013, 6, 75–87. [Google Scholar] [CrossRef] [Green Version]
  29. Kanter, R.M. Transforming giants. Harv. Bus. Rev. 2008, 86, 43. [Google Scholar]
  30. Yu, Y.; Choi, Y. Stakeholder pressure and CSR adoption: The mediating role of organizational culture for Chinese companies. Soc. Sci. J. 2016, 53, 226–234. [Google Scholar] [CrossRef]
  31. Cameron, K.S.; Quinn, R.E. Diagnosing and Changing Organizational Culture: Based on the Competing Values Framework; John Wiley & Sons: Hoboken, NJ, USA, 2011. [Google Scholar]
  32. Quazi, A.M. Identifying the determinants of corporate managers’ perceived social obligations. Manag. Decis. 2003, 41, 822–831. [Google Scholar] [CrossRef]
  33. Galbreath, J. Drivers of corporate social responsibility: The role of formal strategic planning and firm culture. Br. J. Manag. 2010, 21, 511–525. [Google Scholar] [CrossRef]
  34. Kalyar, M.N.; Rafi, N.; Kalyar, A.N. Factors affecting corporate social responsibility: An empirical study. Syst. Res. Behav. Sci. 2013, 30, 495–505. [Google Scholar] [CrossRef]
  35. Linnenluecke, M.K.; Griffiths, A. Corporate sustainability and organizational culture. J. World Bus. 2010, 45, 357–366. [Google Scholar] [CrossRef]
  36. Carroll, A.B.; Shabana, K.M. The business case for corporate social responsibility: A review of concepts, research and practice. Int. J. Manag. Rev. 2010, 12, 85–105. [Google Scholar] [CrossRef]
  37. Lubis, A.N.; Lumbanraja, P.; Lubis, R.R.; Hasibuan, B.K. A study of service quality, corporate social responsibility, hospital image, and hospital value creation in Medan. Eur. Res. Stud. J. 2017, 20, 125–133. [Google Scholar]
  38. Green, K.W.; Inman, R.A.; Sower, V.E.; Zelbst, P.J. Impact of JIT, TQM and green supply chain practices on environmental sustainability. J. Manuf. Technol. Manag. 2019, 30, 26–47. [Google Scholar] [CrossRef]
  39. Huang, J.-W.; Li, Y.-H. Green innovation and performance: The view of organizational capability and social reciprocity. J. Bus. Ethics 2017, 145, 309–324. [Google Scholar] [CrossRef]
  40. Wang, C.-H. How organizational green culture influences green performance and competitive advantage. J. Manuf. Technol. Manag. 2019, 30, 666–683. [Google Scholar] [CrossRef]
  41. Tasleem, M.; Khan, N.; Nisar, A. Impact of total quality management and environmental management system on sustainable performance of selected industries in Pakistan. J. Environ. Sci. Manag. 2018, 21, 30–38. [Google Scholar]
  42. Shahzad, M.; Qu, Y.; Ur Rehman, S.; Zafar, A.U.; Ding, X.; Abbas, J. Impact of knowledge absorptive capacity on corporate sustainability with mediating role of CSR: Analysis from the Asian context. J. Environ. Plan. Manag. 2020, 63, 148–174. [Google Scholar] [CrossRef]
  43. Zhang, D.; Rong, Z.; Ji, Q. Green innovation and firm performance: Evidence from listed companies in China. Resour. Conserv. Recycl. 2019, 144, 48–55. [Google Scholar] [CrossRef]
  44. Adil, M.S. Impact of leader’s change-promoting behavior on readiness for change: A mediating role of organizational culture. J. Manag. Sci. 2014, 1, 102–123. [Google Scholar]
  45. Singh, V.; Kumar, A.; Singh, T. Impact of TQM on organisational performance: The case of Indian manufacturing and service industry. Oper. Res. Perspect. 2018, 5, 199–217. [Google Scholar] [CrossRef]
  46. UNGC. United Nations Global Compact; United Nations: New York, NY, USA, 2018. [Google Scholar]
  47. Raimi, L. Understanding theories of corporate social responsibility in the Ibero-American hospitality industry. In Corporate Social Responsibility and Corporate Governance; Emerald Publishing Limited: Bingley, West Yorkshire, UK, 2017. [Google Scholar]
  48. Eckersley, R. Green Theory in International Relations Theories: Discipline and Diversity; Oxford University Press: New York, NY, USA, 2010; Volume 10, pp. 70200–70202. [Google Scholar]
  49. Cancino, C.A.; La Paz, A.I.; Ramaprasad, A.; Syn, T. Technological innovation for sustainable growth: An ontological perspective. J. Clean. Prod. 2018, 179, 31–41. [Google Scholar] [CrossRef]
  50. Rekik, L.; Bergeron, F. Green Practice Motivators and Performance in SMEs: A Qualitative Comparative Anaysis. J. Small Bus. Strateg. 2017, 27, 1–18. [Google Scholar]
  51. Yuan, B.; Xiang, Q. Environmental regulation, industrial innovation and green development of Chinese manufacturing: Based on an extended CDM model. J. Clean. Prod. 2018, 176, 895–908. [Google Scholar] [CrossRef]
  52. Lounsbury, M. Institutional rationality and practice variation: New directions in the institutional analysis of practice. Account. Organ. Soc. 2008, 33, 349–361. [Google Scholar] [CrossRef]
  53. Johansson, T.; Siverbo, S. Why is research on management accounting change not explicitly evolutionary? Taking the next step in the conceptualisation of management accounting change. Manag. Account. Res. 2009, 20, 146–162. [Google Scholar] [CrossRef]
  54. Seo, M.-G.; Creed, W.E.D. Institutional contradictions, praxis, and institutional change: A dialectical perspective. Acad. Manag. Rev. 2002, 27, 222–247. [Google Scholar] [CrossRef] [Green Version]
  55. Beckert, J. Agency, entrepreneurs, and institutional change. The role of strategic choice and institutionalized practices in organizations. Organ. Stud. 1999, 20, 777–799. [Google Scholar] [CrossRef]
  56. Khalil, M.A.; Nimmanunta, K. Conventional versus green investments: advancing innovation for better financial and environmental prospects. J. Sustain. Financ. Investig. 2021, 1–28. [Google Scholar] [CrossRef]
  57. Ma, Y.; Hou, G.; Xin, B. Green process innovation and innovation benefit: The mediating effect of firm image. Sustainability 2017, 9, 1778. [Google Scholar] [CrossRef] [Green Version]
  58. Abbas, J.; Mahmood, H.K.; Hussain, F. Information security management for small and medium size enterprises. Sci. Int. 2015, 27, 2393–2398. [Google Scholar]
  59. USGBC. LEED 2009 for Healthcare; U.S. Green Building Council: Washington, DC, USA, 2011. [Google Scholar]
  60. Mahmood, H.K.; Hashmi, M.S.; Shoaib, M.; Danish, R.; Abbas, J. Impact of TQM practices on motivation of teachers in secondary schools empirical evidence from Pakistan. J. Basic Appl. Sci. Res. 2014, 4, 1–8. [Google Scholar]
  61. Deming, W.E. Out of the Crisis; Massachusetts Institute of Technology, Center for Advanced Engineering Study: Cambridge, MA, USA, 1986.
  62. Madu, C.N. Strategic total quality management. In Handbook of Total Quality Management; Springer: Berlin/Heidelberg, Germany, 1998; pp. 165–212. [Google Scholar]
  63. Kiran, D.R. Total Quality Management: Key Concepts and Case Studies; Butterworth-Heinemann: London, UK, 2016. [Google Scholar]
  64. Ahmad, M.F.; Zakuan, N.; Jusoh, A.; Yusof, S.M.; Takala, J.; Arif, M.S.M. Comparative study of TQM practices between Japanese and non-Japanese companies: Proposed conceptual framework. In Proceedings of the Advanced Materials Research; Trans Tech Publications Ltd.: Bäch, Switzerland, 2014; Volume 903, pp. 371–377. [Google Scholar] [CrossRef]
  65. Witcher, B. The adoption of total quality management in Scotland. TQM Mag. 1994, 6, 48–53. [Google Scholar] [CrossRef] [Green Version]
  66. Leung, H.K.N.; Chan, K.C.C.; Lee, T.Y. Costs and benefits of ISO 9000 series: A practical study. Int. J. Qual. Reliab. Manag. 1999, 16, 675–691. [Google Scholar] [CrossRef] [Green Version]
  67. Jung, J.Y.; Wang, Y.J. Relationship between total quality management (TQM) and continuous improvement of international project management (CIIPM). Technovation 2006, 26, 716–722. [Google Scholar] [CrossRef]
  68. Abdullah, A. Measuring TQM implementation: A case study of Malaysian SMEs. Meas. Bus. Excell. 2010, 14, 3–15. [Google Scholar] [CrossRef]
  69. Goh, P.L.; Ridgway, K. The implementation of total quality management in small and medium-sized manufacturing companies. TQM Mag. 1994, 6, 54–60. [Google Scholar] [CrossRef]
  70. Hackman, J.R.; Wageman, R. Total quality management: Empirical, conceptual, and practical issues. Adm. Sci. Q. 1995, 309–342. [Google Scholar] [CrossRef]
  71. Kanji, G.K. Total quality management: The second industrial revolution. Total Qual. Manag. 1990, 1, 3–12. [Google Scholar] [CrossRef]
  72. Berry, T.H. Managing the Total Quality Transformation; McGraw-Hill: New York, NY, USA, 1991. [Google Scholar]
  73. Dahlgaard, J.J.; Khanji, G.K.; Kristensen, K. Fundamentals of Total Quality Management; Routledge: England, UK, 2008. [Google Scholar]
  74. Wilkinson, A.; Witcher, B. Holistic total quality management must take account of political processes. Total Qual. Manag. 1993, 4, 47–56. [Google Scholar] [CrossRef]
  75. Kaynak, H. The relationship between total quality management practices and their effects on firm performance. J. Oper. Manag. 2003, 21, 405–435. [Google Scholar] [CrossRef]
  76. Psomas, E.; Vouzas, F.; Kafetzopoulos, D. Quality management benefits through the “soft” and “hard” aspect of TQM in food companies. TQM J. 2014, 26, 431–444. [Google Scholar] [CrossRef]
  77. Fotopoulos, C.B.; Psomas, E.L. The impact of “soft” and “hard” TQM elements on quality management results. Int. J. Qual. Reliab. Manag. 2009, 26, 150–163. [Google Scholar] [CrossRef]
  78. Zeng, J.; Zhang, W.; Matsui, Y.; Zhao, X. The impact of organizational context on hard and soft quality management and innovation performance. Int. J. Prod. Econ. 2017, 185, 240–251. [Google Scholar] [CrossRef]
  79. Vouzas, F.; Psychogios, A.G. Assessing managers’ awareness of TQM. TQM Mag. 2007, 19, 62–75. [Google Scholar] [CrossRef]
  80. Prajogo, D.I.; Sohal, A.S. The relationship between organization strategy, total quality management (TQM), and organization performance––The mediating role of TQM. Eur. J. Oper. Res. 2006, 168, 35–50. [Google Scholar] [CrossRef]
  81. Nair, A. Meta-analysis of the relationship between quality management practices and firm performance—implications for quality management theory development. J. Oper. Manag. 2006, 24, 948–975. [Google Scholar] [CrossRef]
  82. Gallardo-Vázquez, D.; Sanchez-Hernandez, M.I. Measuring Corporate Social Responsibility for competitive success at a regional level. J. Clean. Prod. 2014, 72, 14–22. [Google Scholar] [CrossRef]
  83. Lindgreen, A.; Swaen, V.; Maon, F.; Andersen, M.; Skjoett-Larsen, T. Corporate social responsibility in global supply chains. Supply Chain Manag. Int. J. 2009, 14, 75–86. [Google Scholar]
  84. Kannan, V.R.; Tan, K.C. Just in time, total quality management, and supply chain management: Understanding their linkages and impact on business performance. Omega 2005, 33, 153–162. [Google Scholar] [CrossRef]
  85. Fuentes, M.M.F.; Montes, F.J.L.; Fernández, L.M.M. Total quality management, strategic orientation and organizational performance: The case of Spanish companies. Total Qual. Manag. Bus. Excell. 2006, 17, 303–323. [Google Scholar] [CrossRef]
  86. Ahire, S.L.; Dreyfus, P. The impact of design management and process management on quality: An empirical investigation. J. Oper. Manag. 2000, 18, 549–575. [Google Scholar] [CrossRef]
  87. Cua, K.O.; McKone, K.E.; Schroeder, R.G. Relationships between implementation of TQM, JIT, and TPM and manufacturing performance. J. Oper. Manag. 2001, 19, 675–694. [Google Scholar] [CrossRef]
  88. Flynn, B.B.; Schroeder, R.G.; Sakakibara, S. The impact of quality management practices on performance and competitive advantage. Decis. Sci. 1995, 26, 659–691. [Google Scholar] [CrossRef]
  89. Wilson, D.D.; Collier, D.A. An empirical investigation of the Malcolm Baldrige National Quality Award causal model. Decis. Sci. 2000, 31, 361–383. [Google Scholar] [CrossRef]
  90. Pham, T. On the relationship between total quality management practices and firm performance in Vietnam: The mediating role of non-financial performance. Manag. Sci. Lett. 2020, 10, 1743–1754. [Google Scholar] [CrossRef]
  91. Anderson, J.C.; Rungtusanatham, M.; Schroeder, R.G.; Devaraj, S. A path analytic model of a theory of quality management underlying the Deming management method: Preliminary empirical findings. Decis. Sci. 1995, 26, 637–658. [Google Scholar] [CrossRef]
  92. Choi, T.Y.; Eboch, K. The TQM paradox: Relations among TQM practices, plant performance, and customer satisfaction. J. Oper. Manag. 1998, 17, 59–75. [Google Scholar] [CrossRef]
  93. Al-Bishari, K.; Khalil, R. Exploring the Efficiency of E-Tendering Services in Oman: Administrative Perspectives from Government and Business Users. In Sustainable Production and Consumption Systems; Springer: New York, NY, USA; Singapore, 2021; pp. 157–189. [Google Scholar]
  94. Hendricks, K.B.; Singhal, V.R. Quality awards and the market value of the firm: An empirical investigation. Manag. Sci. 1996, 42, 415–436. [Google Scholar] [CrossRef]
  95. Easton, G.S.; Jarrell, S.L. The effects of total quality management on corporate performance: An empirical investigation. J. Bus. 1998, 71, 253–307. [Google Scholar] [CrossRef]
  96. Douglas, T.J.; Judge Jr, W.Q. Total quality management implementation and competitive advantage: The role of structural control and exploration. Acad. Manag. J. 2001, 44, 158–169. [Google Scholar]
  97. Mohrman, S.A.; Tenkasi, R.V.; Lawler, E.E.; Ledford, G.E. Total quality management: Practice and outcomes in the largest US firms. Empl. Relat. 1995, 17, 26–41. [Google Scholar] [CrossRef]
  98. Sánchez-Rodríguez, C.; Martínez-Lorente, Á.R. Quality management practices in the purchasing function: An empirical study. Int. J. Oper. Prod. Manag. 2004, 26, 666–687. [Google Scholar] [CrossRef]
  99. Dow, D.; Samson, D.; Ford, S. Exploding the myth: Do all quality management practices contribute to superior quality performance? Prod. Oper. Manag. 1999, 8, 1–27. [Google Scholar] [CrossRef]
  100. Shah, R.; Ward, P.T. Lean manufacturing: Context, practice bundles, and performance. J. Oper. Manag. 2003, 21, 129–149. [Google Scholar] [CrossRef]
  101. Tata, J.; Prasad, S.; Motwani, J. Benchmarking quality management practices: US versus Costa Rica. Multinatl. Bus. Rev. 2000, 8, 37. [Google Scholar]
  102. Carter, J.R.; Narasimhan, R. The role of purchasing and materials management in total quality management and customer satisfaction. Int. J. Purch. Mater. Manag. 1994, 30, 2–13. [Google Scholar] [CrossRef]
  103. Yap, S.F.; Kew, M.L. Service quality and customer satisfaction: Antecedents of customer’s re-patronage intentions. Sunw. Acad. J. 2007, 4, 59–73. [Google Scholar]
  104. Khurshid, M.A.; Amin, M.; Ismail, W.K.W. Total quality and socially responsible management (TQSR-M). Benchmarking Int. J. 2018, 25, 2566–2588. [Google Scholar] [CrossRef]
  105. Rahman, S.; Bullock, P. Soft TQM, hard TQM, and organisational performance relationships: An empirical investigation. Omega 2005, 33, 73–83. [Google Scholar] [CrossRef]
  106. Yang, J.; Wong, C.W.Y.; Lai, K.; Ntoko, A.N. The antecedents of dyadic quality performance and its effect on buyer–supplier relationship improvement. Int. J. Prod. Econ. 2009, 120, 243–251. [Google Scholar] [CrossRef]
  107. York, K.M.; Miree, C.E. Causation or covariation: An empirical re-examination of the link between TQM and financial performance. J. Oper. Manag. 2004, 22, 291–311. [Google Scholar] [CrossRef]
  108. Iqbal, N.; Ahmad, N.; Basheer, N.A.; Nadeem, M. Impact of corporate social responsibility on financial performance of corporations: Evidence from Pakistan. Int. J. Learn. Dev. 2012, 2, 107–118. [Google Scholar] [CrossRef] [Green Version]
  109. Sadikoglu, E.; Zehir, C. Investigating the effects of innovation and employee performance on the relationship between total quality management practices and firm performance: An empirical study of Turkish firms. Int. J. Prod. Econ. 2010, 127, 13–26. [Google Scholar] [CrossRef]
  110. ASQ. Quality Glosary [WWW Document] [Internet]. 2018. Available online: https://asq.org/quality-resources/quality-glossary/q (accessed on 12 April 2021).
  111. MBNQA. What IS the Malcolm Baldrige National Quality award (MBNQA)? [WWW Document]. [Internet]. 2019. Available online: https://asq.org/qualityresources/malcolm-baldrige-national-quality-award (accessed on 12 April 2021).
  112. Ooi, K.-B. TQM: A facilitator to enhance knowledge management? A structural analysis. Expert Syst. Appl. 2014, 41, 5167–5179. [Google Scholar] [CrossRef]
  113. London, C. Strategic planning for business excellence. Qual. Prog. 2002, 35, 26. [Google Scholar]
  114. Oakland, J. Leadership and policy deployment: The backbone of TQM. Total Qual. Manag. Bus. Excell. 2011, 22, 517–534. [Google Scholar] [CrossRef]
  115. Zhang, Z.; Waszink, A.B.; Wijngaard, J. An instrument for measuring TQM implementation for Chinese manufacturing companies. Int. J. Qual. Reliab. Manag. 2000, 17, 730–755. [Google Scholar] [CrossRef]
  116. Rao, S.S.; Solis, L.E.; Raghunathan, T.S. A framework for international quality management research: Development and validation of a measurement instrument. Total Qual. Manag. 1999, 10, 1047–1075. [Google Scholar] [CrossRef]
  117. Crosby, P.B. Quality is Free: The Art of Making Quality Certain; McGraw-hill: New York, NY, USA, 1979; Volume 94. [Google Scholar]
  118. Juran, J.M. Juran on Planning for Quality; Juran Institute: New York, NY, USA, 1998. [Google Scholar]
  119. Carroll, A.B. The pyramid of corporate social responsibility: Toward the moral management of organizational stakeholders. Bus. Horiz. 1991, 34, 39–48. [Google Scholar] [CrossRef]
  120. Porter, L.J.; Parker, A.J. Total quality management—the critical success factors. Total Qual. Manag. 1993, 4, 13–22. [Google Scholar] [CrossRef]
  121. EFQM. The EFQM Excellence Model; EFQM Publications: Brussels, Belgium, 2010. [Google Scholar]
  122. Bou-Llusar, J.C.; Escrig-Tena, A.B.; Roca-Puig, V.; Beltrán-Martín, I. An empirical assessment of the EFQM Excellence Model: Evaluation as a TQM framework relative to the MBNQA Model. J. Oper. Manag. 2009, 27, 1–22. [Google Scholar] [CrossRef]
  123. Voegtlin, C.; Greenwood, M. Corporate social responsibility and human resource management: A systematic review and conceptual analysis. Hum. Resour. Manag. Rev. 2016, 26, 181–197. [Google Scholar] [CrossRef] [Green Version]
  124. Dubey, R.; Singh, T.; Ali, S.S. The mediating effect of human resource on successful total quality management implementation. Benchmarking Int. J. 2015, 22, 1453–1480. [Google Scholar] [CrossRef]
  125. Wickramasinghe, V.; Gamage, A. High-involvement work practices, quality results, and the role of HR function. TQM J. 2011, 23, 516–530. [Google Scholar] [CrossRef]
  126. Meyer, S.M.; Collier, D.A. An empirical test of the causal relationships in the Baldrige Health Care Pilot Criteria. J. Oper. Manag. 2001, 19, 403–426. [Google Scholar] [CrossRef]
  127. Shen, J.; Jiuhua Zhu, C. Effects of socially responsible human resource management on employee organizational commitment. Int. J. Hum. Resour. Manag. 2011, 22, 3020–3035. [Google Scholar] [CrossRef]
  128. Kim, Y.; Kim, S.-Y. The influence of cultural values on perceptions of corporate social responsibility: Application of Hofstede’s dimensions to Korean public relations practitioners. J. Bus. Ethics 2010, 91, 485–500. [Google Scholar] [CrossRef]
  129. Davies, I.A.; Crane, A. Corporate social responsibility in small-and medium-size enterprises: Investigating employee engagement in fair trade companies. Bus. Ethics A Eur. Rev. 2010, 19, 126–139. [Google Scholar] [CrossRef]
  130. Brammer, S.; Millington, A.; Rayton, B. The contribution of corporate social responsibility to organizational commitment. Int. J. Hum. Resour. Manag. 2007, 18, 1701–1719. [Google Scholar] [CrossRef] [Green Version]
  131. Nguyen, N.N.H.; Truong, T.P. Regulatory enforcement, financial reporting quality and investment efficiency: A pitch. Account. Res. J. 2017, 30, 12–18. [Google Scholar] [CrossRef]
  132. Luthra, S.; Govindan, K.; Kannan, D.; Mangla, S.K.; Garg, C.P. An integrated framework for sustainable supplier selection and evaluation in supply chains. J. Clean. Prod. 2017, 140, 1686–1698. [Google Scholar] [CrossRef]
  133. Cooke, R.A.; Rousseau, D.M. Behavioral norms and expectations: A quantitative approach to the assessment of organizational culture. Gr. Organ. Stud. 1988, 13, 245–273. [Google Scholar] [CrossRef]
  134. Vestal, K.W.; Fralicx, R.D.; Spreier, S.W. Organizational culture: The critical link between strategy and results. J. Healthc. Manag. 1997, 42, 339. [Google Scholar]
  135. Han, S.B.; Chen, S.K.; Ebrahimpour, M. The impact of ISO 9000 on TQM and business performance. J. Bus. Econ. Stud. 2007, 13, 1. [Google Scholar]
  136. Glaser, S.R.; Zamanou, S.; Hacker, K. Measuring and interpreting organizational culture. Manag. Commun. Q. 1987, 1, 173–198. [Google Scholar] [CrossRef]
  137. Hair Jr, J.F.; Hult, G.T.M.; Ringle, C.; Sarstedt, M. A primer on Partial Least Squares Structural Equation Modeling (PLS-SEM); Sage Publications: Thousand Oaks, CA, USA , 2016. [Google Scholar]
  138. Khalil, M.A.; Khalil, M.K.; Khalil, R. Passive but defiant: The role of innovative capabilities in knowledge management and corporate entrepreneurship. J. Entrep. Emerg. Econ. 2021. [Google Scholar] [CrossRef]
  139. Khalil, M.K.; Khalil, R.; Khan, S. A study on the effect of supply chain management practices on organizational performance with the mediating role of innovation in SMEs. Uncertain. Supply Chain Manag. 2019, 7, 179–190. [Google Scholar] [CrossRef]
  140. Lindell, M.K.; Whitney, D.J. Accounting for common method variance in cross-sectional research designs. J. Appl. Psychol. 2001, 86, 114. [Google Scholar] [CrossRef] [Green Version]
  141. Podsakoff, N.P.; Whiting, S.W.; Welsh, D.T.; Mai, K.M. Surveying for “artifacts”: The susceptibility of the OCB–performance evaluation relationship to common rater, item, and measurement context effects. J. Appl. Psychol. 2013, 98, 863. [Google Scholar] [CrossRef] [PubMed]
  142. Henseler, J.; Ringle, C.M.; Sinkovics, R.R. The use of partial least squares path modeling in international marketing. In New Challenges to International Marketing; Emerald Group Publishing Limited: Bingley, West Yorkshire, UK, 2009. [Google Scholar]
  143. Hair, J.F., Jr.; Sarstedt, M.; Hopkins, L.; Kuppelwieser, V.G. Partial least squares structural equation modeling (PLS-SEM). Eur. Bus. Rev. 2014, 26, 106–121. [Google Scholar] [CrossRef]
  144. Campbell, D.T.; Fiske, D.W. Convergent and discriminant validation by the multitrait-multimethod matrix. Psychol. Bull. 1959, 56, 81. [Google Scholar] [CrossRef] [Green Version]
  145. Frost, J. How high should R-squared be in regression analysis. Minitab Blog 2014, 9, 30–39. [Google Scholar]
  146. Cohen, J. Statistical Power Analysis for the Behavioural Sciences, 2nd ed.; L. Erlbaum Associates: Hillsdale, NJ, USA, 1988. [Google Scholar]
  147. Chin, W.W. Commentary: Issues and Opinion on Structural Equation Modeling; Management Information Systems Research Center, University of Minnesota: Minneapolis, MN, USA, 1998. [Google Scholar]
  148. Hu, L.; Bentler, P.M. Fit indices in covariance structure modeling: Sensitivity to underparameterized model misspecification. Psychol. Methods 1998, 3, 424. [Google Scholar] [CrossRef]
  149. Suleman, Q.; Gul, R. Challenges to Successful Total Quality Management Implementation in Public Secondary Schools: A Case Study of Kohat District, Pakistan. J. Educ. Pract. 2015, 6, 123–134. [Google Scholar]
  150. Eniola, A.A.; Olorunleke, G.K.; Akintimehin, O.O.; Ojeka, J.D.; Oyetunji, B. The impact of organizational culture on total quality management in SMEs in Nigeria. Heliyon 2019, 5, e02293. [Google Scholar] [CrossRef] [PubMed] [Green Version]
  151. Baird, K.; Hu, K.J.; Reeve, R. The relationships between organizational culture, total quality management practices and operational performance. Int. J. Oper. Prod. Manag. 2011, 31, 789–814. [Google Scholar] [CrossRef]
  152. Hart, S.L.; Ahuja, G. Does it pay to be green? An empirical examination of the relationship between emission reduction and firm performance. Bus. Strateg. Environ. 1996, 5, 30–37. [Google Scholar] [CrossRef]
  153. Berchicci, L.; King, A. 11 postcards from the edge: A review of the business and environment literature. Acad. Manag. Ann. 2007, 1, 513–547. [Google Scholar] [CrossRef]
  154. Afum, E.; Osei-Ahenkan, V.Y.; Agyabeng-Mensah, Y.; Owusu, J.A.; Kusi, L.Y.; Ankomah, J. Green manufacturing practices and sustainable performance among Ghanaian manufacturing SMEs: The explanatory link of green supply chain integration. Manag. Environ. Qual. Int. J. 2020, 31, 1457–1475. [Google Scholar] [CrossRef]
Figure 1. Total quality management, corporate green performance and organizational culture.
Figure 1. Total quality management, corporate green performance and organizational culture.
Sustainability 13 11021 g001
Figure 2. Conceptual Framework.
Figure 2. Conceptual Framework.
Sustainability 13 11021 g002
Figure 3. Measurement Model Results.
Figure 3. Measurement Model Results.
Sustainability 13 11021 g003
Figure 4. The Structure Model.
Figure 4. The Structure Model.
Sustainability 13 11021 g004
Table 1. Literature review of positive or significant relationship between TQM practices and performance.
Table 1. Literature review of positive or significant relationship between TQM practices and performance.
TQM PracticesMarket and Financial PerformanceOperating PerformanceEmployee Performance
Strategic PlanningNair [81], Sanchez-Rodriguez and Martinez-Lorente [82], Adam et al. [83], Kannan and Tan [84], Fuentes et al. [85].Ahire and Dreyfus [86], Fuentes et al. [85].Cua et al. [87].
Customer FocusFuentes et al. [85], Nair [81].Fuentes et al. [85], Nair [81], Cua et al. [87], Flynn et al. [88].Nair [81].
Process ManagementWilson and Collier [89], Nair [81], Ahire and Dreyfus [86].Flynn et al. [88], Fuentes et al. [85].Nair [81], Cua et al. [87]
Human Resource ManagementKaynak [75], Fuentes et al. [85], Pham [90].Kaynak [75], Anderson et al. [91], Fuentes et al. [85].Anderson et al. [91], Fuentes et al. [85].
Information and AnalysisChoi and Eboch [92], Prajogo and Sohal [80], Al-Bishari and Khalil. [93].Wilson and Collier [89].Nair [81].
Overall TQM PracticesHendricks and Singhal [94], Easton and Jarrell [95], Douglas and Judge [96], Mohrman et al. [97], Sanchez-Rodriguez and Martinez-Lorente [98], Abbas [13].Cua et al. [87], Dow et al. [99], Shah and Ward [100], Anderson et al. [91], Tata et al. [101], Carter and Narasimhan [102], Abbas [13].Sun [103], Ismail et al. [104].
Table 2. Literature review of negative or non-significant relationship between TQM practices and performance.
Table 2. Literature review of negative or non-significant relationship between TQM practices and performance.
TQM PracticesMarket and Financial PerformanceOperating PerformanceEmployee Performance
Strategic PlanningKannan and Tan [84].Choi and Eboch [92].-
Customer FocusRahman and Bullock [105].--
Process ManagementFuentes et al. [85].-Rungtusanatham et al. [91].
Human Resource Management--Rungtusanatham et al. [91].
Information and Analysis-Yang et al. [106].-
Overall TQM PracticesYork and Miree [107], Iqbal et al. [108], Li et al. [4].Sadikoglu [109].Prajogo and Sohal [80], Iqbal et al. [108], Li et al. [4].
Table 3. City-wide list of contacted and responded hospitals with accurate responses.
Table 3. City-wide list of contacted and responded hospitals with accurate responses.
ProvinceCitiesNumber of Private Hospitals (Medium)Number of Private Hospitals (Large)Questionnaire
Distributed
Response from Hospitals
(Medium)
Response from Hospitals
(Large)
SindhKarachi177725121
PunjabLahore158694524
-Multan106483018
-Faisalabad157664521
Capital City (Separate Territory)Islamabad198815724
Khyber Pakhtunkhwa
(KP)
Peshawar8333249
Total8439369252117
Table 4. Demographic Information (n = 369).
Table 4. Demographic Information (n = 369).
SpecificsDescriptionValuesPercentage
GenderMale22059.60%
Female14940.40%
SUM369100.00%
Total ResponsesMedium25268.29%
Large11731.71%
SUM369100.00%
Job LevelLower Management12333.33%
Middle Management12333.33%
Upper Management12333.33%
SUM369100.00%
Years of ExperienceLess than 6 Years17547.42%
6–10 Years9325.10%
11–15 Years8723.71%
More than 15 Years143.77%
SUM369100.00%
Table 5. Results of Cronbach’s Alpha, CR and AVE.
Table 5. Results of Cronbach’s Alpha, CR and AVE.
VariablesCronbach’s Alpha ValuesCR ValuesAVE Values
Strategic Planning0.9310.9470.750
Customer Focus0.8600.8920.542
Process Management0.8980.9510.907
Human Resource Management0.8290.8740.537
Information and Analysis0.9000.9370.833
Organizational Culture0.8870.9160.649
Corporate Green Performance0.8870.9080.526
Table 6. Cross Loadings.
Table 6. Cross Loadings.
IndicatorsStrategic PlanningCustomer FocusProcess ManagementHuman Resource ManagementInformation & AnalysisOrganizational CultureCorporate Green Performance
SP10.8800.4470.4700.4830.4020.6620.482
SP20.9320.4690.4720.4950.4460.6620.515
SP30.9140.4290.4700.4910.4270.6340.504
SP40.8900.4930.5130.5110.4190.6550.561
SP50.8880.4220.5260.5030.4080.6550.554
SP60.6640.3200.3910.4110.4140.4610.386
CF10.2850.7100.2550.5720.4350.3560.368
CF20.3510.7180.2990.5510.4730.3470.355
CF30.4130.7450.3120.5390.3690.4470.373
CF40.4440.7740.4200.6280.4840.5450.526
CF50.4100.7840.4000.6770.5390.4750.527
CF60.3030.7060.3750.5310.2590.4670.479
CF70.3490.7120.3880.5680.3080.5170.540
PM10.5440.4640.9560.5500.4380.6260.578
PM20.5000.4610.9480.5100.4350.5860.522
HRM10.3410.5810.3470.7470.5270.4790.476
HRM20.3680.5810.3900.7500.4730.4630.425
HRM30.3620.6680.3940.7400.4580.4820.522
HRM40.3910.5160.3900.6530.7390.3750.506
HRM50.4500.5300.4510.7400.3970.5900.579
HRM60.5010.6080.4540.7590.3750.6240.683
IA10.4190.5360.4550.6300.9130.4210.492
IA20.4490.4890.4010.5530.9060.3910.486
IA30.4500.4900.4000.6110.9180.4870.523
OC10.6630.4030.5330.4910.3830.8540.533
OC20.6680.4270.5760.5030.3970.8930.517
OC30.6680.4310.5610.5120.4040.8850.510
OC40.6610.3920.6090.5050.3930.8420.519
OC50.4130.6940.4010.6620.3380.6830.628
OC60.3980.6440.3770.6790.3710.6400.626
CGP10.4610.4270.4700.5190.3480.5120.728
CGP20.4050.4330.4040.4850.4390.4560.773
CGP30.4320.3570.3550.4200.3700.4840.689
CGP40.3740.3040.3080.3830.3980.3500.626
CGP50.4380.3890.4630.4750.4330.5000.645
CGP60.4370.5760.4480.6420.3670.5880.700
CGP70.4480.5810.4510.6660.4400.5670.814
CGP80.4040.4380.4150.5580.3610.4770.745
CGP90.3970.5200.4290.5960.4370.5500.785
Table 7. Fornell–Larcker Criterion.
Table 7. Fornell–Larcker Criterion.
VariableCorporate Green PerformanceCustomer FocusHuman Resource ManagementInformation and AnalysisOrganizational CultureProcess ManagementStrategic Planning
Corporate Green Performance0.725
Customer Focus0.6300.736
Human Resource Management0.7400.7930.732
Information and Analysis0.5490.5530.6560.912
Organizational Culture0.6960.6250.7000.4770.806
Process Management0.5780.4860.5570.4580.6370.952
Strategic Planning0.5810.5000.5580.4820.7230.5490.866
Table 8. Heterotrait–Monotrait Ratio (HTMT).
Table 8. Heterotrait–Monotrait Ratio (HTMT).
VariableCorporate Green PerformanceCustomer FocusHuman Resource ManagementInformation and AnalysisOrganizational CultureProcess ManagementStrategic Planning
Corporate Green Performance
Customer Focus0.689
Human Resource Management0.8320.731
Information and Analysis0.6160.6310.779
Organizational Culture0.7740.6970.7960.531
Process Management0.6420.5400.6380.5100.713
Strategic Planning0.6390.5510.6260.5310.7940.600
Table 9. Direct Hypothesis Testing Results.
Table 9. Direct Hypothesis Testing Results.
HypothesesConstructsOriginal SampleSample MeanStandard Deviationt-Valuesp-ValuesResults
H1SP -> CGP0.1760.0750.0554.3810.000Accepted
H1aSP -> OC0.4130.4100.0527.8820.000Accepted
H2CF -> CGP0.0400.0410.0530.7630.446Rejected
H2aCF -> OC0.1070.1070.0541.9760.049Accepted
H3PM -> CGP0.1190.1220.0472.5260.012Accepted
H3aPM -> OC0.2220.2250.0425.2410.000Accepted
H4HRM -> CGP0.3920.3940.0725.4820.000Accepted
H4aHRM -> OC0.3240.3210.0664.9200.000Accepted
H5IA -> CGP0.0670.0640.0451.4870.138Rejected
H5aIA -> OC0.0950.0930.0402.3760.018Accepted
H6OC -> CGP0.2330.2320.0534.3550.000Accepted
Table 10. Indirect Hypotheses Testing Results.
Table 10. Indirect Hypotheses Testing Results.
HypothesesConstructsOriginal SampleSample MeanStandard Deviationt Valuesp ValuesResults
H1bSP -> OC -> CGP0.0960.0950.0244.0230.000Accepted
H2bCF -> OC -> CGP0.0250.0260.0151.6180.106Rejected
H3bPM -> OC -> CGP0.0520.0520.0163.1740.002Accepted
H4bHRM -> OC -> CGP0.0750.0740.0213.6360.000Accepted
H5bIA -> OC -> CGP0.0220.0210.0102.2110.027Accepted
Table 11. The predictive relevance of study model.
Table 11. The predictive relevance of study model.
TotalR SquareAssessment
Corporate Green Performance0.628Good
Organizational Culture0.688Good
Table 12. Cross-validated redundancy.
Table 12. Cross-validated redundancy.
TotalSSOSSEQ2 (=1-SSE/SSO)
Corporate Green Performance3321.0002262.7480.319
Organizational Culture2214.0001252.7500.434
Publisher’s Note: MDPI stays neutral with regard to jurisdictional claims in published maps and institutional affiliations.

Share and Cite

MDPI and ACS Style

Khalil, M.K.; Muneenam, U. Total Quality Management Practices and Corporate Green Performance: Does Organizational Culture Matter? Sustainability 2021, 13, 11021. https://doi.org/10.3390/su131911021

AMA Style

Khalil MK, Muneenam U. Total Quality Management Practices and Corporate Green Performance: Does Organizational Culture Matter? Sustainability. 2021; 13(19):11021. https://doi.org/10.3390/su131911021

Chicago/Turabian Style

Khalil, Muhammad Khuram, and Umaporn Muneenam. 2021. "Total Quality Management Practices and Corporate Green Performance: Does Organizational Culture Matter?" Sustainability 13, no. 19: 11021. https://doi.org/10.3390/su131911021

APA Style

Khalil, M. K., & Muneenam, U. (2021). Total Quality Management Practices and Corporate Green Performance: Does Organizational Culture Matter? Sustainability, 13(19), 11021. https://doi.org/10.3390/su131911021

Note that from the first issue of 2016, this journal uses article numbers instead of page numbers. See further details here.

Article Metrics

Back to TopTop