Explainable Ontology-Based Intelligent Decision Support System for Business Model Design and Sustainability
Abstract
1. Introduction
2. Background
2.1. Decision Support Systems
2.2. Case-Based Reasoning
- Case representation: a description of the current problem is input to the system;
- Case retrieval: the system retrieves (similar) past cases from the case base relevant to solving the current problem.
- Case adaptation: the system uses solution used for the previous case to generate target situation to the current problem.
- Case Revising: the solution is validated through feedback from the environment or the user. It is tested in the real-world or using simulation.
- Case Retaining: if appropriate, the validated solution is added to the case base for use in future problem solving.
2.3. Explanation of System Decisions
2.4. Business Model
3. Related Work
3.1. DSS for Business Model
3.2. DSS and Explanation
3.3. DSS and Case-Based Reasoning
- Domain ontologies providing the vocabulary for describing a domain and interpreting a description of a problem in that domain,
- Task ontologies providing the vocabulary for describing terms involved in the problem solving processes,
- Common sense ontologies including a wide range of foundational knowledge as time, space, or causality [118].
- The few proposed DSSs for BM do not assist the user in the first idea of the project.
- The DSSs for BM lack of explanation about how the system reaches the solution.Based on the preliminary review on the various scholars, this study aimed to develop a CBR-based decision support system for the design and validation of the BM.
- Scholars indicated that such IT-based guidance might be perceived as missing the in-depth support of personal mentors [41]. For that, the proposed knowledge based system includes all in-depth knowledge about BM in the form of ontology.
3.4. Intelligent DSS and Sustainable Development
4. The Overall Structure of EIDSS-BM
4.1. Architecture of EIDSS-BM
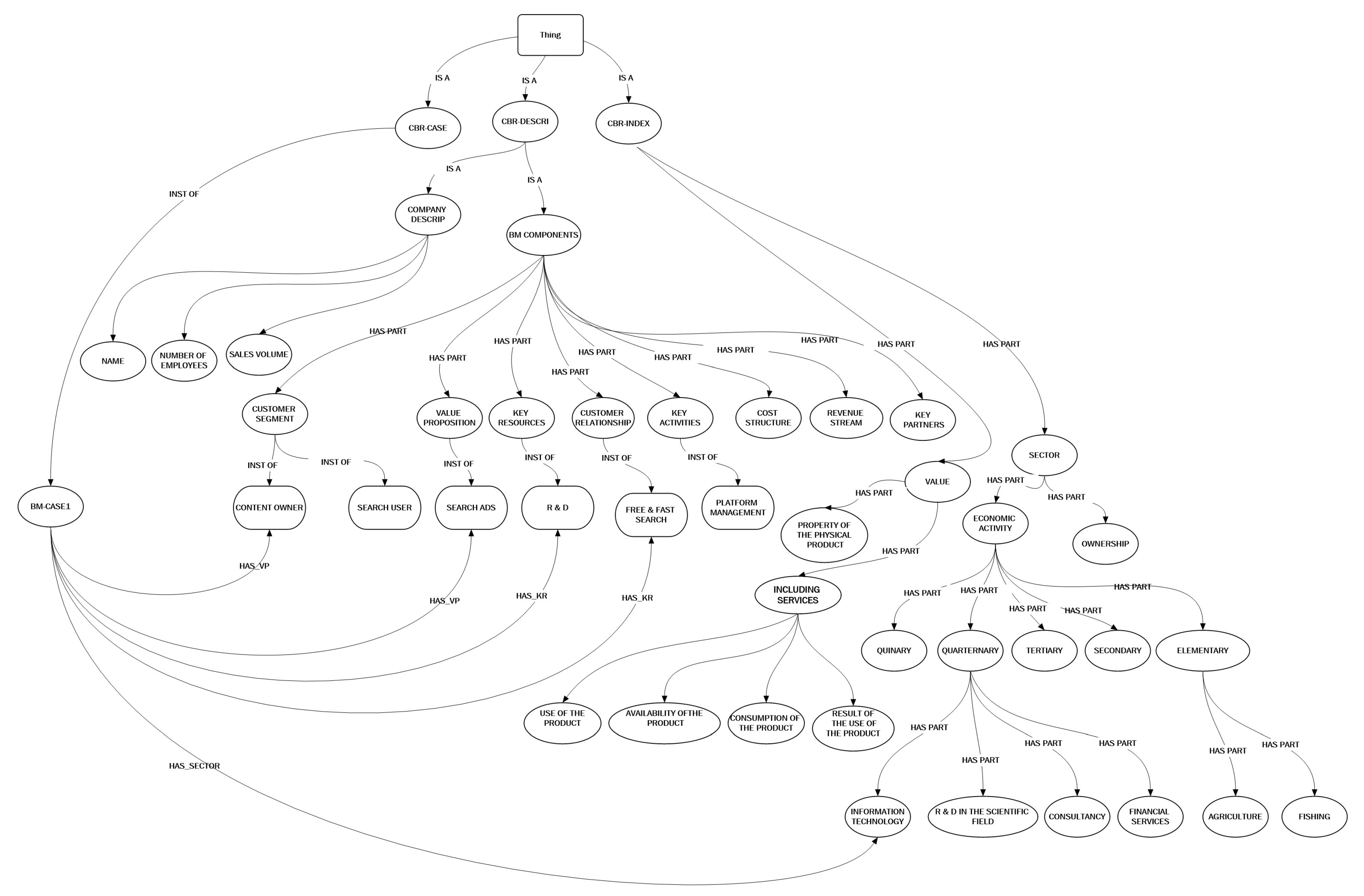
4.2. Domain Model
4.3. Case Model
- CBR-CASE that subsumes the various case types that may exist in the System;
- CBR-DESCRIPTION that subsumes the case main parts company description (name, number of employees, country), and BM components (value proposition, customer segment, key resources, customer relationship, key activities, cost structure, key partners, revenue stream).
- CBR-INDEX allows to integrate the domain model concepts used to describe cases. The central characteristic of a business model which was identified in the literature is the value proposition. It is analyzed by the majority of scholars that regard business model components [146]. The value proposition settles the value that is delivered to the customer, which can be a product, a service or a combination of both. Nevertheless, when choosing which value should be delivered customer and provider have to rely on their competences and resources [32,145].
5. The CBR Process
5.1. Case Retrieval
5.2. Case Matching
5.3. Case Updating
5.4. Explanation
5.4.1. Conceptualization Goal
5.4.2. Transparency Goal
5.4.3. Justification Goal
6. EIDSS-BM Implementation
6.1. Overview
6.2. Implementation
- Generation of case representations.
- Modeling similarity measures.
- Testing of retrieval functionality.
6.3. Implementation of Conceptual Explanations
6.4. Implementation of Backward Explanations
6.4.1. Implementation of Transparency Goal
6.4.2. Implementation of Justification Goal
7. Testing and Evaluation
7.1. Performance Metrics
7.2. Comparison between the EIDSS-BM and the Business Model Gallery
8. Conclusions
Author Contributions
Funding
Institutional Review Board Statement
Informed Consent Statement
Data Availability Statement
Acknowledgments
Conflicts of Interest
Abbreviations
| BM | Business Model |
| CBR | Case-Based Reasoning |
| DSS | Decision Support Systems |
| BMDT | Business Model Development Tools |
| IS | Information System |
| AI | artificial intelligence |
| XAI | Explainable Artificial Intelligence |
| SDG | Sustainable Development Goal |
| SBMO | Strategic Business Model Ontology |
| KICBR | Knowledge Intensive Case Based Reasoning |
| ANN | Artificial Neural Networks |
| SVM | Support Vector Machines |
| KMS | Knowledge Management Systems |
| SBM | Sustainable Business Model |
| RBR | Rule-Based Reasoning |
| NLP | Natural Language Processing |
References
- Malhotra, A.; Melville, N.P.; Watson, R.T. Spurring impactful research on information systems for environmental sustainability. MIS Q. 2013, 37, 1265–1274. [Google Scholar] [CrossRef]
- Ripple, W.J.; Wolf, C.; Newsome, T.M.; Galetti, M.; Alamgir, M.; Crist, E.; Mahmoud, M.I.; Laurance, W.F.; 15,364 Scientist Signatories from 184 Countries. World scientists’ warning to humanity: A second notice. BioScience 2017, 67, 1026–1028. [Google Scholar] [CrossRef]
- Broman, G.I.; Robèrt, K.H. A framework for strategic sustainable development. J. Clean. Prod. 2017, 140, 17–31. [Google Scholar] [CrossRef]
- Vidmar, D. Effects of digital technologies on sustainability performance: Business model perspective. In Proceedings of the 32nd Bled eConference Humanizing Technology for a Sustainable Society, Bled, Slovenia, 16–19 June 2019; University of Maribor Press: Maribor, Slovenia, 2019; pp. 1231–1244. [Google Scholar] [CrossRef]
- Geissdoerfer, M.; Vladimirova, D.; Evans, S. Sustainable business model innovation: A review. J. Clean. Prod. 2018, 198, 401–416. [Google Scholar] [CrossRef]
- Gutierrez, A.; Serrano, A. Assessing strategic, tactical and operational alignment factors for SMEs: Alignment across the organisation’s value chain. Int. J. Value Chain Manag. 2008, 2, 33–56. [Google Scholar] [CrossRef]
- Shekhovtsov, A.; Kołodziejczyk, J.; Sałabun, W. Fuzzy model identification using monolithic and structured approaches in decision problems with partially incomplete data. Symmetry 2020, 12, 1541. [Google Scholar] [CrossRef]
- Mulliner, E.; Malys, N.; Maliene, V. Comparative analysis of MCDM methods for the assessment of sustainable housing affordability. Omega 2016, 59, 146–156. [Google Scholar] [CrossRef]
- Tzeng, G.H.; Chiang, C.H.; Li, C.W. Evaluating intertwined effects in e-learning programs: A novel hybrid MCDM model based on factor analysis and DEMATEL. Expert Syst. Appl. 2007, 32, 1028–1044. [Google Scholar] [CrossRef]
- Wang, J.J.; Jing, Y.Y.; Zhang, C.F.; Zhao, J.H. Review on multi-criteria decision analysis aid in sustainable energy decision-making. Renew. Sustain. Energy Rev. 2009, 13, 2263–2278. [Google Scholar] [CrossRef]
- Kizielewicz, B.; Sałabun, W. A new approach to identifying a multi-criteria decision model based on stochastic optimization techniques. Symmetry 2020, 12, 1551. [Google Scholar] [CrossRef]
- Ur Rehman, A.; Shekhovtsov, A.; Rehman, N.; Faizi, S.; Sałabun, W. On the Analytic Hierarchy Process Structure in Group Decision-Making Using Incomplete Fuzzy Information with Applications. Symmetry 2021, 13, 609. [Google Scholar] [CrossRef]
- Sauter, V.L. Decision Support Systems for Business Intelligence; John Wiley & Sons: Hoboken, NJ, USA, 2014. [Google Scholar]
- GeSI. Enabling the Low Carbon Economy in the Information Age, 2008; GeSI: London, UK, 2020. [Google Scholar]
- Global e-Sustainability Initiative. GeSI SMARTer 2020: The Role of ICT in Driving a Sustainable Future; Global e-Sustainability Initiative: Brussels, Belgium, 2012. [Google Scholar]
- Laitner, J.A.S. The energy efficiency benefits and the economic imperative of ICT-enabled systems. In ICT Innovations for Sustainability; Springer: Berlin/Heidelberg, Germany, 2015; pp. 37–48. [Google Scholar]
- Nilsson, N.J. Artificial intelligence prepares for 2001. AI Mag. 1983, 4, 7. [Google Scholar] [CrossRef]
- Di Vaio, A.; Palladino, R.; Hassan, R.; Escobar, O. Artificial intelligence and business models in the sustainable development goals perspective: A systematic literature review. J. Bus. Res. 2020, 121, 283–314. [Google Scholar] [CrossRef]
- Acemoglu, D.; Restrepo, P. 8. Artificial Intelligence, Automation, and Work; University of Chicago Press: Chicago, IL, USA, 2019. [Google Scholar]
- Norouzzadeh, M.S.; Nguyen, A.; Kosmala, M.; Swanson, A.; Palmer, M.S.; Packer, C.; Clune, J. Automatically identifying, counting, and describing wild animals in camera-trap images with deep learning. Proc. Natl. Acad. Sci. USA 2018, 115, E5716–E5725. [Google Scholar] [CrossRef] [PubMed]
- Vinuesa, R.; Azizpour, H.; Leite, I.; Balaam, M.; Dignum, V.; Domisch, S.; Felländer, A.; Langhans, S.D.; Tegmark, M.; Nerini, F.F. The role of artificial intelligence in achieving the Sustainable Development Goals. Nat. Commun. 2020, 11, 1–10. [Google Scholar] [CrossRef]
- Gretzel, U.; Sigala, M.; Xiang, Z.; Koo, C. Smart tourism: Foundations and developments. Electron. Mark. 2015, 25, 179–188. [Google Scholar] [CrossRef]
- Joyce, A.; Paquin, R.L. The triple layered business model canvas: A tool to design more sustainable business models. J. Clean. Prod. 2016, 135, 1474–1486. [Google Scholar] [CrossRef]
- Vaio, A.D.; Boccia, F.; Landriani, L.; Palladino, R. Artificial Intelligence in the Agri-Food System: Rethinking Sustainable Business Models in the COVID-19 Scenario. Sustainability 2020, 12, 4851. [Google Scholar] [CrossRef]
- Kwon, M.; Mlecnik, E.; Gruis, V. Business Model Development for Temporary Home Renovation Consultancy Centres: Experiences from European Pop-Ups. Sustainability 2021, 13, 8450. [Google Scholar] [CrossRef]
- Schaltegger, S.; Lüdeke-Freund, F.; Hansen, E.G. Business Cases for Sustainability and the Role of Business Model Innovation: Developing a Conceptual Framework; Centre for Sustainability Management (CSM), Leuphana Universität Lüneburg: Lüneburg, Germany, 2011. [Google Scholar]
- Stubbs, W.; Cocklin, C. Conceptualizing a “sustainability business model”. Organ. Environ. 2008, 21, 103–127. [Google Scholar] [CrossRef]
- Pedersen, E.R.G.; Gwozdz, W.; Hvass, K.K. Exploring the relationship between business model innovation, corporate sustainability, and organisational values within the fashion industry. J. Bus. Ethics 2018, 149, 267–284. [Google Scholar] [CrossRef]
- Mathues, J.; Desmet, C.; Stein Ivar, S. Tools for Sustainable Business Model Development: A Comparative Case Study on a Non-Profit Organisation. Master’s Thesis, Louvain School of Management, Université Catholique de Louvain, Ottignies-Louvain-la-Neuve, Belgium, 2019. Available online: http://hdl.handle.net/2078.1/thesis:18874 (accessed on 1 August 2021).
- Kropp, J.; Scheffran, J. Advanced Methods for Decision Making and Risk Management in Sustainability Science; Nova Publishers: Hauppauge, NY, USA, 2007. [Google Scholar]
- Bouwman, H.; de Vos, H.; Haaker, T. Mobile Service Innovation and Business Models; Springer Science & Business Media: Berlin/Heidelberg, Germany, 2008. [Google Scholar]
- Osterwalder, A. The Business Model Ontology—A Proposition in a Design Science Approach University of Lausanne. Ph.D. Thesis, University of Lausanne, Lausanne, Switzerland, 2004. [Google Scholar]
- Gordijn, J.; Akkermans, J. Value-based requirements engineering: Exploring innovative e-commerce ideas. Requir. Eng. 2003, 8, 114–134. [Google Scholar]
- Sinkovics, N.; Gunaratne, D.; Sinkovics, R.R.; Molina-Castillo, F.J. Sustainable Business Model Innovation: An Umbrella Review. Sustainability 2021, 13, 7266. [Google Scholar] [CrossRef]
- López-Nicolás, C.; Ruiz-Nicolás, J.; Mateo-Ortuño, E. Towards Sustainable Innovative Business Models. Sustainability 2021, 13, 5804. [Google Scholar] [CrossRef]
- Schneider, S.; Spieth, P. Business model innovation: Towards an integrated future research agenda. Int. J. Innov. Manag. 2013, 17, 1340001. [Google Scholar] [CrossRef]
- Szopinski, D.; Schoormann, T.; John, T.; Knackstedt, R.; Kundisch, D. How software can support innovating business models: A taxonomy of functions of business model development tools. In Proceedings of the Association for Information Systems (AIS), Boston, MA, USA, 10–12 August 2017. [Google Scholar]
- Ebel, P.; Bretschneider, U.; Leimeister, J.M. Leveraging virtual business model innovation: A framework for designing business model development tools. Inf. Syst. J. 2016, 26, 519–550. [Google Scholar] [CrossRef]
- Osterwalder, A.; Pigneur, Y. Designing business models and similar strategic objects: The contribution of IS. J. Assoc. Inf. Syst. 2012, 14, 3. [Google Scholar] [CrossRef]
- Veit, D.; Clemons, E.; Benlian, A.; Buxmann, P.; Hess, T.; Kundisch, D.; Leimeister, J.M.; Loos, P.; Spann, M. Business models. Bus. Inf. Syst. Eng. 2014, 6, 45–53. [Google Scholar] [CrossRef]
- Dellermann, D.; Lipusch, N.; Ebel, P.; Leimeister, J.M. Design principles for a hybrid intelligence decision support system for business model validation. Electron. Mark. 2019, 29, 423–441. [Google Scholar] [CrossRef]
- Majchrzak, A.; Gasser, L. On using artificial intelligence to integrate the design of organizational and process change in US manufacturing. AI Soc. 1991, 5, 321–338. [Google Scholar] [CrossRef]
- Snihur, Y.; Lamine, W.; Wright, M. Educating engineers to develop new business models: Exploiting entrepreneurial opportunities in technology-based firms. Technol. Forecast. Soc. Chang. 2018, 164, 119518. [Google Scholar] [CrossRef]
- Martinsons, M.G.; Davison, R.M. Strategic decision making and support systems: Comparing American, Japanese and Chinese management. Decis. Support Syst. 2007, 43, 284–300. [Google Scholar] [CrossRef]
- McNurlin, B.C.; Sprague, R.H. Information Systems Management in Practice; Prentice Hall PTR: Hoboken, NJ, USA, 2001. [Google Scholar]
- Zaraté, P.; Liu, S. A new trend for knowledge-based decision support systems design. Int. J. Inf. Decis. Sci. 2016, 8, 305–324. [Google Scholar] [CrossRef]
- Power, D.J. A Brief History of Decision Support Systems. Volume 3. 2007. Available online: http://www.dssresources.com/ (accessed on 21 June 2021).
- Liu, S.; Delibasic, B.; Butel, L.; Han, X. Sustainable knowledge-based decision support systems (DSS): Perspectives, new challenges and recent advance. Ind. Manag. Data Syst. 2017, 117, 1318–1322. [Google Scholar] [CrossRef]
- Bergmann, R. Experience Management: Foundations, Development Methodology, and Internet-Based Applications; Springer: Berlin/Heidelberg, Germany, 2003; Volume 2432. [Google Scholar]
- Aamodt, A.; Plaza, E. Case-based reasoning: Foundational Issues, Methodological Variations, and System Approaches. AI Commun. 1994, 7, 39–59. [Google Scholar] [CrossRef]
- Arcos, J.L.; De Mantaras, R.L.; Serra, X. Saxex: A case-based reasoning system for generating expressive musical performances. J. New Music Res. 1998, 27, 194–210. [Google Scholar] [CrossRef][Green Version]
- Lim, G.; Ahn, H.; Lee, H. Formulating strategies for stakeholder management: A case-based reasoning approach. Expert Syst. Appl. 2005, 28, 831–840. [Google Scholar] [CrossRef]
- Changchien, S.W.; Lin, M.C. Design and implementation of a case-based reasoning system for marketing plans. Expert Syst. Appl. 2005, 28, 43–53. [Google Scholar] [CrossRef]
- Kolodner, J.L. Understanding creativity: A case-based approach. In European Workshop on Case-Based Reasoning; Springer: Berlin/Heidelberg, Germany, 1993; pp. 1–20. [Google Scholar]
- Shortliffe, E.H.; Buchanan, B.G. Rule-Based Expert Systems: The MYCIN Experiments of the Stanford Heuristic Programming Project; Addison-Wesley Publishing Company: Boston, MA, USA, 1985. [Google Scholar]
- Sørmo, F.; Cassens, J.; Aamodt, A. Explanation in case-based reasoning–perspectives and goals. Artif. Intell. Rev. 2005, 24, 109–143. [Google Scholar] [CrossRef]
- Ashley, K.D.; Rissland, E.L. Compare and Contrast: A Test of Expertise. AAAI 1987, 87, 273–278. [Google Scholar]
- Massie, S.; Craw, S.; Wiratunga, N. A visualisation tool to explain case-base reasoning solutions for tablet formulation. In Proceedings of the International Conference on Innovative Techniques and Applications of Artificial Intelligence, Cambridge, UK, 13–15 December 2004; Springer: Berlin/Heidelberg, Germany, 2004; pp. 222–234. [Google Scholar]
- Al-Debi, M.M.; El-Haddadeh, R.; Avison, D. Defining the business model in the new world of digital business. In Proceedings of the AMCIS 2008 Proceedings, Toronto, ON, Canada, 14–17 August 2008; p. 300. [Google Scholar]
- Gordijn, J.; Akkermans, H. Designing and evaluating e-business models. IEEE Intell. Syst. 2001, 16, 11–17. [Google Scholar] [CrossRef]
- Terrenghi, N.; Schwarz, J.; Legner, C.; Eisert, U. Business model management: Current practices, required activities and IT support. In Proceedings of the Internationale Tagung Wirtschaftsinformatik 2017, St. Gallen, Switzerland, 12–15 February 2017. [Google Scholar]
- Amit, R.; Zott, C. Value creation in e-business. Strateg. Manag. J. 2001, 22, 493–520. [Google Scholar] [CrossRef]
- Chesbrough, H. Business model innovation: It’s not just about technology anymore. Strategy Leadersh. 2007, 35, 12–17. [Google Scholar] [CrossRef]
- Kshetri, N. Barriers to e-commerce and competitive business models in developing countries: A case study. Electron. Commer. Res. Appl. 2007, 6, 443–452. [Google Scholar] [CrossRef]
- Sosna, M.; Trevinyo-Rodríguez, R.N.; Velamuri, S.R. Business model innovation through trial-and-error learning: The Naturhouse case. Long Range Plan. 2010, 43, 383–407. [Google Scholar] [CrossRef]
- Kley, F.; Lerch, C.; Dallinger, D. New business models for electric cars—A holistic approach. Energy Policy 2011, 39, 3392–3403. [Google Scholar] [CrossRef]
- Kinder, T. Emerging e-commerce business models: An analysis of case studies from West Lothian, Scotland. Eur. J. Innov. Manag. 2002, 5, 130–151. [Google Scholar] [CrossRef]
- Bouwman, H.; De Reuver, M.; Droes, R.; De Vos, H.; Faber, E.; Fielt, E.; Haaker, T.; Ter Hofte, H.; Van der Steen, M.; Van der Roest, H.; et al. Creating Successful ICT Services. In Practical Guidelines Based on the STOF Method; Telematica Instituut: Enschede, The Netherlands, 2008. [Google Scholar]
- Osterwalder, A.; Pigneur, Y. Business Model Generation: A Handbook for Visionaries, Game Changers, and Challengers; John Wiley & Sons: Hoboken, NJ, USA, 2010. [Google Scholar]
- Samavi, R.; Yu, E.; Topaloglou, T. Strategic reasoning about business models: A conceptual modeling approach. Inf. Syst. E-Bus. Manag. 2009, 7, 171–198. [Google Scholar] [CrossRef]
- Bouwman, H.; Zhengjia, M.; Van der Duin, P.; Limonard, S. A business model for IPTV service: A dynamic framework. Info 2008, 10, 22–38. [Google Scholar] [CrossRef]
- Gassmann, O.; Frankenberger, K.; Csik, M. The Business Model Navigator: 55 Models that Will Revolutionise Your Business; Pearson: London, UK, 2014. [Google Scholar]
- Stampfl, G.; Sniukas, M. Borrow Business Models to Reinvent Your Industry. 2015. Available online: https://innovationmanagement.se/2013/11/04/borrow-business-models-to-reinvent-your-industry/ (accessed on 2 August 2021).
- Abdelkafi, N.; Makhotin, S.; Posselt, T. Business model innovations for electric mobility—What can be learned from existing business model patterns? Int. J. Innov. Manag. 2013, 17, 1340003. [Google Scholar] [CrossRef]
- Geissdoerfer, M.; Weerdmeester, R. Managing business model innovation for relocalization in the process and manufacturing industry. J. Bus. Chem. 2019, 16, 11–25. [Google Scholar] [CrossRef]
- Haaker, T.; Bouwman, H.; Janssen, W.; de Reuver, M. Business model stress testing: A practical approach to test the robustness of a business model. Futures 2017, 89, 14–25. [Google Scholar] [CrossRef]
- Daas, D.; Hurkmans, T.; Overbeek, S.; Bouwman, H. Developing a decision support system for business model design. Electron. Mark. 2013, 23, 251–265. [Google Scholar] [CrossRef]
- Euchner, J.; Ganguly, A. Business model innovation in practice. Res.-Technol. Manag. 2014, 57, 33–39. [Google Scholar]
- Osterwalder, A.; Pigneur, Y.; Tucci, C.L. Clarifying business models: Origins, present, and future of the concept. Commun. Assoc. Inf. Syst. 2005, 16, 1. [Google Scholar] [CrossRef]
- Zoric, J. Connecting business models with service platform designs: Exploiting potential of scenario modeling. Telemat. Inform. 2011, 28, 40–54. [Google Scholar] [CrossRef]
- Pagani, M. Roadmapping 3G mobile TV: Strategic thinking and scenario planning through repeated cross-impact handling. Technol. Forecast. Soc. Chang. 2009, 76, 382–395. [Google Scholar] [CrossRef]
- Hamrouni, B.; Korichi, A.; Bourouis, A. IDSS-BM: Intelligent Decision Support System for Business Models. In Proceedings of the 7th International Conference on Software Engineering and New Technologies, Hammamet, Tunisie, 26–28 December 2018; pp. 1–5. [Google Scholar]
- Benjamins, V.R.; Fensel, D.; Gómez-Pérez, A. Knowledge Management through Ontologies. PAKM 1998, 98, 5. [Google Scholar]
- Schönborn, J.M.; Althoff, K.D. Explaining an Argumentation. Differences and Structural Analysis as a Foundation to Improve Case-Based Explanation. In Knowledge Management in Digital Work Environments—State-of-the-Art and Outlook, Proceedings of the 10th Conference on Professional Knowledge Management (WM-2019), Potsdam, Germany, 18–20 March 2019; Heisig, P., Ed.; Potsdam University of Applied Sciences, FHP: Potsdam, Germany, 2019. [Google Scholar]
- Swartout, W.R. XPLAIN: A system for creating and explaining expert consulting programs. Artif. Intell. 1983, 21, 285–325. [Google Scholar] [CrossRef]
- Davis, R.; Buchanan, B.; Shortliffe, E. Production rules as a representation for a knowledge-based consultation program. Artif. Intell. 1977, 8, 15–45. [Google Scholar] [CrossRef]
- Andrews, R.; Diederich, J.; Tickle, A.B. Survey and critique of techniques for extracting rules from trained artificial neural networks. Knowl.-Based Syst. 1995, 8, 373–389. [Google Scholar] [CrossRef]
- Núñez, H.; Angulo, C.; Català, A. Rule extraction from support vector machines. In Proceedings of the ESANN 2002, Bruges, Belgium, 24–26 April 2002; pp. 107–112. [Google Scholar]
- Cramer, H.; Evers, V.; Ramlal, S.; Van Someren, M.; Rutledge, L.; Stash, N.; Aroyo, L.; Wielinga, B. The effects of transparency on trust in and acceptance of a content-based art recommender. User Model. User-Adapt. Interact. 2008, 18, 455. [Google Scholar] [CrossRef]
- Herlocker, J.L.; Konstan, J.A.; Riedl, J. Explaining collaborative filtering recommendations. In Proceedings of the 2000 ACM Conference on Computer Supported Cooperative Work, Philadelphia, PA, USA, 2–6 December 2000; pp. 241–250. [Google Scholar]
- Abdul, A.; Vermeulen, J.; Wang, D.; Lim, B.Y.; Kankanhalli, M. Trends and trajectories for explainable, accountable and intelligible systems: An hci research agenda. In Proceedings of the 2018 CHI Conference on Human Factors in Computing Systems, Montreal, QC, Canada, 21–26 April 2018; pp. 1–18. [Google Scholar]
- Lacave, C.; Díez, F.J. A review of explanation methods for Bayesian networks. Knowl. Eng. Rev. 2002, 17, 107–127. [Google Scholar] [CrossRef]
- Confalonieri, R.; del Prado, F.M.; Agramunt, S.; Malagarriga, D.; Faggion, D.; Weyde, T.; Besold, T.R. An Ontology-based Approach to Explaining Artificial Neural Networks. arXiv 2019, arXiv:1906.08362. [Google Scholar]
- Wang, D.; Yang, Q.; Abdul, A.; Lim, B.Y. Designing theory-driven user-centric explainable AI. In Proceedings of the 2019 CHI Conference on Human Factors in Computing Systems, Glasgow, UK, 4–9 May 2019; pp. 1–15. [Google Scholar]
- MacQueen, J. Some methods for classification and analysis of multivariate observations. In Proceedings of the Fifth Berkeley Symposium on Mathematical Statistics and Probability, Oakland, CA, USA, 1 January 1967; pp. 281–297. [Google Scholar]
- Quinlan, J.R. C4. 5: Programs for Machine Learning; Elsevier: Amsterdam, The Netherlands, 2014. [Google Scholar]
- Altman, N.S. An introduction to kernel and nearest-neighbor nonparametric regression. Am. Stat. 1992, 46, 175–185. [Google Scholar]
- Breese, J.S.; Heckerman, D.; Kadie, C. Empirical analysis of predictive algorithms for collaborative filtering. arXiv 2013, arXiv:1301.7363. [Google Scholar]
- Hotelling, H. Analysis of a complex of statistical variables into principal components. J. Educ. Psychol. 1933, 24, 417. [Google Scholar] [CrossRef]
- Koren, Y.; Bell, R.; Volinsky, C. Matrix factorization techniques for recommender systems. Computer 2009, 42, 30–37. [Google Scholar] [CrossRef]
- Gunning, D. Explainable Artificial Intelligence (Xai); Defense Advanced Research Projects Agency (DARPA): Arlington County, VA, USA, 2017; Volume 2.
- van Melle, W.; Shortliffe, E.H.; Buchanan, B.G. EMYCIN: A knowledge engineer’s tool for constructing rule-based expert systems. In Rule-Based Expert Systems: The MYCIN Experiments of the Stanford Heuristic Programming Project; Infotech Ltd.: Maidenhead, UK, 1984; pp. 302–313. [Google Scholar]
- Khan, M.J.; Hayat, H.; Awan, I. Hybrid case-base maintenance approach for modeling large scale case-based reasoning systems. Hum.-Centric Comput. Inf. Sci. 2019, 9, 9. [Google Scholar] [CrossRef]
- Varma, A. ICARUS: Design and deployment of a case-based reasoning system for locomotive diagnostics. In International Conference on Case-Based Reasoning; Springer: Berlin/Heidelberg, Germany, 1999; pp. 581–596. [Google Scholar]
- Segovia, J.; Szczepaniak, P.S.; Niedzwiedzinski, M. E-Commerce and Intelligent Methods; Physica: Heidelberg, Germany, 2013; Volume 105. [Google Scholar]
- Park, C.S.; Han, I. A case-based reasoning with the feature weights derived by analytic hierarchy process for bankruptcy prediction. Expert Syst. Appl. 2002, 23, 255–264. [Google Scholar] [CrossRef]
- Schmidt, G. Case-based reasoning for production scheduling. Int. J. Prod. Econ. 1998, 56, 537–546. [Google Scholar] [CrossRef]
- Chang, H.C.; Dong, L.; Liu, F.; Lu, W.F. Indexing and retrieval in machining process planning using case-based reasoning. Artif. Intell. Eng. 2000, 14, 1–13. [Google Scholar] [CrossRef]
- Chiu, C. A case-based customer classification approach for direct marketing. Expert Syst. Appl. 2002, 22, 163–168. [Google Scholar] [CrossRef]
- Liao, T.; Zhang, Z.; Mount, C. A case-based reasoning system for identifying failure mechanisms. Eng. Appl. Artif. Intell. 2000, 13, 199–213. [Google Scholar] [CrossRef]
- Yang, B.S.; Han, T.; Kim, Y.S. Integration of ART-Kohonen neural network and case-based reasoning for intelligent fault diagnosis. Expert Syst. Appl. 2004, 26, 387–395. [Google Scholar] [CrossRef]
- Hsu, C.I.; Chiu, C.; Hsu, P.L. Predicting information systems outsourcing success using a hierarchical design of case-based reasoning. Expert Syst. Appl. 2004, 26, 435–441. [Google Scholar] [CrossRef]
- Haque, B.U.; Belecheanu, R.; Barson, R.J.; Pawar, K.S. Towards the application of case based reasoning to decision-making in concurrent product development (concurrent engineering). In Applications and Innovations in Intelligent Systems VII; Springer: Berlin/Heidelberg, Germany, 2000; pp. 81–101. [Google Scholar]
- Jung, C.; Han, I.; Suh, B. Risk analysis for electronic commerce using case-based reasoning. Intell. Syst. Account. Financ. Manag. 1999, 8, 61–73. [Google Scholar] [CrossRef]
- Noh, J.; Lee, K.; Kim, J.; Lee, J.; Kim, S.H. A case-based reasoning approach to cognitive map-driven tacitknowledge management. Expert Syst. Appl. 2000, 19, 249–259. [Google Scholar] [CrossRef]
- Perner, P. Mining sparse and big data by case-based reasoning. Procedia Comput. Sci. 2014, 35, 19–33. [Google Scholar] [CrossRef]
- Gómez-Pérez, A. Knowledge sharing and reuse. Handb. Appl. Expert Syst. 1998, 10, 1–36. [Google Scholar]
- Díaz-Agudo, B.; González-Calero, P.A. An architecture for knowledge intensive CBR systems. In Proceedings of the European Workshop on Advances in Case-Based Reasoning, Trento, Italy, 6–9 September 2000; Springer: Berlin/Heidelberg, Germany, 2000; pp. 37–48. [Google Scholar]
- Kofod-Petersen, A.; Aamodt, A. Case-based reasoning for situation-aware ambient intelligence: A hospital ward evaluation study. In Proceedings of the International Conference on Case-Based Reasoning, Seattle, WA, USA, 20–23 July 2009; Springer: Berlin/Heidelberg, Germany, 2009; pp. 450–464. [Google Scholar]
- Roth-Berghofer, T.R. Explanations and case-based reasoning: Foundational issues. In European Conference on Case-Based Reasoning; Springer: Berlin/Heidelberg, Germany, 2004; pp. 389–403. [Google Scholar]
- Cozzi, L.; Turk, D.; Abergel, T.; Bartos, J.; Bellevrat, E.; Bennett, S.; Berly, T.; Bouckaert, S.; Dulac, J.; Alvarez, C.F.; et al. Digitalization and Energy; OECD: Paris, France, 2017. [Google Scholar]
- Fuso Nerini, F.; Slob, A.; Ericsdotter Engström, R.; Trutnevyte, E. A research and innovation agenda for zero-emission European cities. Sustainability 2019, 11, 1692. [Google Scholar] [CrossRef]
- Herweijer, C.; Waughray, D. Fourth Industrial Revolution for the Earth Harnessing Artificial Intelligence for the Earth; A Report of PricewaterhouseCoopers (PwC); PricewaterhouseCoopers: London, UK, 2018. [Google Scholar]
- Vinuesa, R.; de Arévalo, L.F.; Luna, M.; Cachafeiro, H. Simulations and experiments of heat loss from a parabolic trough absorber tube over a range of pressures and gas compositions in the vacuum chamber. J. Renew. Sustain. Energy 2016, 8, 023701. [Google Scholar] [CrossRef]
- Schneider, S.; Leyer, M. Me or information technology? Adoption of artificial intelligence in the delegation of personal strategic decisions. Manag. Decis. Econ. 2019, 40, 223–231. [Google Scholar] [CrossRef]
- Govindan, K.; Jafarian, A.; Nourbakhsh, V. Designing a sustainable supply chain network integrated with vehicle routing: A comparison of hybrid swarm intelligence metaheuristics. Comput. Oper. Res. 2019, 110, 220–235. [Google Scholar] [CrossRef]
- Kahneman, D.; Rosenfield, A.; Gandhi, L.; Blaser, T. Noise. Harvard Bus. Rev. 2016, 38–46. [Google Scholar]
- Johannessen, J.A.; Olsen, B.; Olaisen, J. Aspects of innovation theory based on knowledge-management. Int. J. Inf. Manag. 1999, 19, 121–139. [Google Scholar] [CrossRef]
- Tsui, E.; Garner, B.J.; Staab, S. The role of artificial intelligence in knowledge management. Knowl. Based Syst. 2000, 13, 235–239. [Google Scholar] [CrossRef]
- Hoeschl, H.C.; Barcellos, V. Artificial intelligence and knowledge management. In Proceedings of the IFIP International Conference on Artificial Intelligence in Theory and Practice, Santiago, Chile, 21–24 August 2006; Springer: Berlin/Heidelberg, Germany, 2006; pp. 11–19. [Google Scholar] [CrossRef]
- Bocken, N.M.; Short, S.W.; Rana, P.; Evans, S. A literature and practice review to develop sustainable business model archetypes. J. Clean. Prod. 2014, 65, 42–56. [Google Scholar] [CrossRef]
- Mayor, B.; Toxopeus, H.; McQuaid, S.; Croci, E.; Lucchitta, B.; Reddy, S.E.; Egusquiza, A.; Altamirano, M.A.; Trumbic, T.; Tuerk, A.; et al. State of the Art and Latest Advances in Exploring Business Models for Nature-Based Solutions. Sustainability 2021, 13, 7413. [Google Scholar] [CrossRef]
- Morris, M.; Schindehutte, M.; Allen, J. The entrepreneur’s business model: Toward a unified perspective. J. Bus. Res. 2005, 58, 726–735. [Google Scholar] [CrossRef]
- Zilahy, G. Sustainable business models—What do management theories say? Vez.-Bp. Manag. Rev. 2016, 47, 62–72. [Google Scholar] [CrossRef]
- Herciu, M. Sustainability and Profitability Can Coexist. Improving Business Models. Fluxos Riscos-Rev. Estud. Soc. 2019, 5, 15–33. [Google Scholar]
- Duan, Y.; Edwards, J.S.; Dwivedi, Y.K. Artificial intelligence for decision making in the era of Big Data–evolution, challenges and research agenda. Int. J. Inf. Manag. 2019, 48, 63–71. [Google Scholar] [CrossRef]
- Xu, F.; Liu, X.; Chen, W.; Zhou, C.; Cao, B. Ontology-based method for fault diagnosis of loaders. Sensors 2018, 18, 729. [Google Scholar] [CrossRef]
- Wu, H.; Zhong, B.; Medjdoub, B.; Xing, X.; Jiao, L. An Ontological Metro Accident Case Retrieval Using CBR and NLP. Appl. Sci. 2020, 10, 5298. [Google Scholar] [CrossRef]
- Abou Assali, A.; Lenne, D.; Debray, B. Case retrieval in ontology-based CBR systems. In Proceedings of the Annual Conference on Artificial Intelligence, Pasadena, CA, USA, 11–17 July 2009; Springer: Berlin/Heidelberg, Germany, 2009; pp. 564–571. [Google Scholar]
- Recio-Garía, J.A.; Díaz-Agudo, B. Ontology based CBR with jCOLIBRI. In Proceedings of the International Conference on Innovative Techniques and Applications of Artificial Intelligence, Cambridge, UK, 11–13 December 2006; Springer: Berlin/Heidelberg, Germany, 2006; pp. 149–162. [Google Scholar]
- Baader, F.; Calvanese, D.; McGuinness, D.; Patel-Schneider, P.; Nardi, D. The Description Logic Handbook: Theory, Implementation and Applications; Cambridge University Press: Cambridge, UK, 2003. [Google Scholar]
- Oberle, D. Semantic Management of Middleware; Springer Science & Business Media: Berlin/Heidelberg, Germany, 2006; Volume 1. [Google Scholar]
- Osterwalder, A. An E-Business Model Ontology for the Creation of New Management Software Tools and IS Requirement Engineering; IFIP DsiAge’2002 Doctoral Consortium: Cork, Ireland, 2002. [Google Scholar]
- Magretta, J. Why Business Models Matter. Harv. Bus. Rev. 2002, 80, 86–133. [Google Scholar] [PubMed]
- Rese, M.; Meier, H.; Gesing, J.; Boßlau, M. An ontology of business models for industrial product-service systems. In The Philosopher’s Stone for Sustainability; Springer: Berlin/Heidelberg, Germany, 2013; pp. 191–196. [Google Scholar]
- Lambert, S. A conceptual framework for business model research. In Proceedings of the BLED 2008 Proceedings, Bled, Slovenia, 15–18 June 2008; p. 24. [Google Scholar]
- Schank, R.C. Dynamic Memory: A Theory of Reminding and Learning in Computers and People; Cambridge University Press: Cambridge, UK, 1983. [Google Scholar]
- Schank, R. Explanation Patterns: Understanding Mechanically and Creatively; Psychology Press: Hove, UK, 2013. [Google Scholar]
- Roth-Berghofer, T.R.; Cassens, J. Mapping goals and kinds of explanations to the knowledge containers of case-based reasoning systems. In Proceedings of the International Conference on Case-Based Reasoning, Chicago, IL, USA, 23–26 August 2005; Springer: Berlin/Heidelberg, Germany, 2005; pp. 451–464. [Google Scholar]
- Bahls, D.; Roth-Berghofer, T. Explanation support for the case-based reasoning tool mycbr. AAAI 2007, 7, 1844–1845. [Google Scholar]
- Roth-Berghofer, T.R.; Bahls, D. Explanation capabilities of the open source case-based reasoning tool mycbr. In Proceedings of the Thirteenth UK Workshop on Case-Based Reasoning UKCBR, London, UK, 9 December 2008; pp. 23–34. [Google Scholar]
- Gennari, J.H.; Musen, M.A.; Fergerson, R.W.; Grosso, W.E.; Crubézy, M.; Eriksson, H.; Noy, N.F.; Tu, S.W. The evolution of Protégé: An environment for knowledge-based systems development. Int. J. Hum.-Comput. Stud. 2003, 58, 89–123. [Google Scholar] [CrossRef]
- Bogaerts, S.; Leake, D. A Framework for Rapid and Modular Case-Based Reasoning System Development; Technical Report, TR 617; Computer Science Department: Bloomington, IN, USA, 2005. [Google Scholar]
- Stahl, A.; Roth-Berghofer, T.R. Rapid prototyping of CBR applications with the open source tool myCBR. In Proceedings of the European Conference on Case-Based Reasoning, Trier, Germany, 1–4 September 2008; Springer: Berlin/Heidelberg, Germany, 2008; pp. 615–629. [Google Scholar]
- Staab, S.; Studer, R. Handbook on Ontologies; Springer Science & Business Media: Berlin/Heidelberg, Germany, 2010. [Google Scholar]
- Crunchbase. Business Model Gallery—Crunchbase Company Profile and Funding. 2021. Available online: https://www.crunchbase.com/organization/business-model-gallery (accessed on 2 February 2021).
- Kumar, K.A.; Singh, Y.; Sanyal, S. Hybrid approach using case-based reasoning and rule-based reasoning for domain independent clinical decision support in ICU. Expert Syst. Appl. 2009, 36, 65–71. [Google Scholar] [CrossRef]









| Test Case | Relevant Cases from the Case Base |
|---|---|
| Case 7 | Case 9, Case 10, Case 8 |
| Case 40 | Case 18, Case 22, Case 7, Case 8, Case 9, Case 10, Case 11, Case 12, Case 13, Case 14, Case 15, Case 20, Case 21, Case 3, Case 5, Case 6, Case 16, Case 17, Case 19 |
| Case 51 | Case 53, Case 54, Case 61, Case 68, Case 75, Case 81 |
| Case 62 | Case 55, Case 57, Case 69, Case 72, Case 71, Case 59 |
| EIDSS-BM | Business Model Gallery | |||
|---|---|---|---|---|
| Recall | Precision | Recall | Precision | |
| Problem 1 | 94% | 100% | 52% | 100% |
| Problem 2 | 94% | 100% | 31% | 33% |
| Problem 3 | 94% | 100% | 68% | 93% |
| Problem 4 | 100% | 80% | 33% | 100% |
| Average | 95.5% | 95% | 46% | 81.5% |
Publisher’s Note: MDPI stays neutral with regard to jurisdictional claims in published maps and institutional affiliations. |
© 2021 by the authors. Licensee MDPI, Basel, Switzerland. This article is an open access article distributed under the terms and conditions of the Creative Commons Attribution (CC BY) license (https://creativecommons.org/licenses/by/4.0/).
Share and Cite
Hamrouni, B.; Bourouis, A.; Korichi, A.; Brahmi, M. Explainable Ontology-Based Intelligent Decision Support System for Business Model Design and Sustainability. Sustainability 2021, 13, 9819. https://doi.org/10.3390/su13179819
Hamrouni B, Bourouis A, Korichi A, Brahmi M. Explainable Ontology-Based Intelligent Decision Support System for Business Model Design and Sustainability. Sustainability. 2021; 13(17):9819. https://doi.org/10.3390/su13179819
Chicago/Turabian StyleHamrouni, Basma, Abdelhabib Bourouis, Ahmed Korichi, and Mohsen Brahmi. 2021. "Explainable Ontology-Based Intelligent Decision Support System for Business Model Design and Sustainability" Sustainability 13, no. 17: 9819. https://doi.org/10.3390/su13179819
APA StyleHamrouni, B., Bourouis, A., Korichi, A., & Brahmi, M. (2021). Explainable Ontology-Based Intelligent Decision Support System for Business Model Design and Sustainability. Sustainability, 13(17), 9819. https://doi.org/10.3390/su13179819

