BIM and DfMA: A Paradigm of New Opportunities
Abstract
:1. Introduction
1.1. Digital Tools for the AEC Industry
“…digital representation of physical and functional characteristics of a facility creating a shared knowledge resource for information about it forming a reliable basis for decisions during its lifecycle, from earliest conception to demolition.”[17]
1.2. Off-Site Manufacturing within AEC
1.3. Design for Manufacture and Assembly
1.4. Design for Deconstruction/Disassembly
2. Materials and Methods
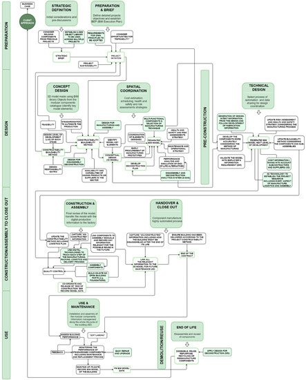
2.1. Design for Manufacture and Assembly: Framework Development
- Preparation phase
- Design and pre-construction phases
- Construction/assembly to close-out phase
- Use and reuse/demolition phases.
2.1.1. Preparation Phase
2.1.2. Design and Preconstruction Phases
2.1.3. Construction/Assembly and Close-Out Phases
2.1.4. Use and Demolition/Reuse Phases
2.2. DfMA Feasibility Case Study
2.2.1. Core Components Identification
2.2.2. BIM Object Library Development
- EF_20_10-300-AEST-EXT
- EF_20_10-300-AEST-INT
- EF_20_10-300-MEP&A-EXT
- EF_20_10-300-MEP-EXT
- EF_20_10-300-STND-EXT
- EF_20_10-300-STND-INT
- EF_20_10-300-MEP-INT
- EF_25_10-300-MEP&A-INT
- EF_25_10-300-STND-INT
- EF_25_10-300-MEP-INT
- EF_25_10-300-AEST-INT
- EF_30_10-300-STND
- EF_30_20-300-MEP
- EF_30_20-300-MEP-FDATION
- EF_30_20-300-STND
- EF_30_20-300-STND-FDATION
2.2.3. Technical Specifications for Standard Type Components
- EF_20_10-300-STND-EXT: External standard structural walls components were designed to be 7.5 m long, within three structural columns, and a selection of layers (including insulation and waterproof membrane). For visualisation purposes, some layers were set up with a grade of transparency.
- EF_25_10-300-STND-EXT: Internal standard non-structural walls components were designed to be a maximum of 4 m long with layers that guaranteed the correct level of insulation. For visualisation purposes some layers were set up with a grade of transparency.
- EF_30_10-300-STND: Standard roof was designed considering logistics and the most efficient way to transport and assemble this component. Components not exceeding 9–10 m were considered suitable for this purpose. For visualisation purposes some layers were set up with a grade of transparency.
- EF_30_20-300-STND: Standard floors were designed following the same criteria for roofs regarding logistics. For visualisation purposes some layers were set up with a grade of transparency.
2.2.4. Prototype Design Based on DfMA
- 4 × EF_20_10-300-AEST-EXT
- 1 × EF_20_10-300-AEST-INT
- 1 × EF_20_10-300-MEP&A-EXT_A
- 1 × EF_20_10-300-MEP&A-EXT_B
- 1 × EF_20_10-300-MEP&A-EXT_C
- 1 × EF_20_10-300-MEP&A-EXT_D
- 2 × EF_20_10-300-MEP-EXT
- 1 × EF_20_10-300-STAND-INT
- 2 × EF_20_10-300-STND-EXT
- 1 × EF_25_10-300-MEP&A-INT_A
- 1 × EF_25_10-300-MEP&A-INT_B
- 1 × EF_25_10-300-MEP-INT_A
- 1 × EF_25_10-300-MEP-INT_B
- 2 × EF_25_10-300-STND-INT
- 1 × EF_30_10-300-STND_A
- 1 × EF_30_10-300-STND_B
- 1 × EF_30_20-300-MEP
- 1 × EF_30_20-300-MEP-FNDTN
- 1 × EF_30_20-300-STND-FNDTN_A
- 1 × EF_30_20-300-STND-FNDTN_B
- 1 × EF_30_20-300-STND_A
- 1 × EF_30_20-300-STND_B
3. Results & Discussion
3.1. General Case Study Findings
3.2. BIM and DfMA Strategy Findings
3.3. Discussion
4. Conclusions
Author Contributions
Funding
Institutional Review Board Statement
Informed Consent Statement
Data Availability Statement
Conflicts of Interest
References
- HM Government. Industrial Strategy. In Construction Sector Deal; OGL: London, UK, 2017. Available online: https://assets.publishing.service.gov.uk/government/uploads/system/uploads/attachment_data/file/731871/construction-sector-deal-print-single.pdf (accessed on 5 May 2021).
- Spence, W.P.; Kultermann, E. The construction industry: An overview. In Construction Materials, Methods and Techniques, 4th ed.; Cengage Learning: Boston, MA, USA, 2016; ISBN 987-1-3050-8627-2. [Google Scholar]
- World Economic Forum. Shaping the Future of Construction. A Breakthrough in Mindset and Technology. 2016. Available online: http://www3.weforum.org/docs/WEF_Shaping_the_Future_of_Construction_full_report__pdf (accessed on 3 May 2021).
- Mills, F. Construction’s Digital Manufacturing Revolution. The B1m Website. 2019. Available online: https://www.theb1m.com/video/constructions-digital-manufacturing-revolution (accessed on 3 May 2021).
- KPMG. Smart Construction Report: How Offsite Manufacturing Can Transform Our Industry. UK. 2016. Available online: https://assets.kpmg/content/dam/kpmg/pdf/2016/04/smart-construction-report-2016.pdf (accessed on 15 May 2021).
- Goodier, C.; Pan, W. The Future of UK Housebuilding Report Prepared by RICS. London. 2010. Available online: https://repository.lboro.ac.uk/articles/conference_contribution/The_future_of_offsite_in_housebuilding/9432068/1 (accessed on 5 May 2021).
- Whysall, Z.; Owtram, M.; Brittain, S. The new talent management challenges of Industry 4.0. J. Manag. Dev. 2019, 38, 118–119. [Google Scholar] [CrossRef] [Green Version]
- Farmer, M.; The Farmer Review of the UK Construction Labour Model. Modernise or Die Report 2016 Prepared by Construction Leadership Council (CLC). Available online: https://www.cast-consultancy.com/wp-content/uploads/2016/10/Farmer-Review-1.pdf (accessed on 3 May 2021).
- Arif, M.; Goulding, J.; Rahimian, F.P. Promoting Off-Site Construction: Future Challenges and Opportunities. J. Archit. Eng. 2012, 18, 75–78. [Google Scholar] [CrossRef]
- Blismas, N.; Pasquire, C.; Gibb, A. Benefit evaluation for off-site production in construction. Constr. Manag. Econ. 2016, 24, 121–130. [Google Scholar] [CrossRef] [Green Version]
- Egan, J. Rethinking Construction Report 1998 Prepared by UK Department of the Environment, Transport and the Regions; HMSO: London, UK, 1998; Available online: http://constructingexcellence.org.uk/wp-content/uploads/2014/10/rethinking_construction_report.pdf (accessed on 1 May 2021).
- Ezcan, V.; Isikdag, U.; Goulding, J.S. BIM and Off-Site Manufacturing: Recent Research and Opportunities. In CIB World Building Congress; Queensland University of Technology: Brisbane, QLD, Australia, 2013; pp. 5–9. [Google Scholar]
- Latham, M.; Constructing the Team Final Report 1994 of the Government/Industry Review of Procurement and Contractual Arrangements in the UK Construction Industry. HMSO, London, UK. Available online: http://constructingexcellence.org.uk/wp-content/uploads/2014/10/Constructing-the-team-The-Latham-Report.pdf (accessed on 15 May 2021).
- Nadim, W.; Goulding, J.S. Offsite production: A model for building down barriers: A European construction industry perspective. Eng. Constr. Archit. Manag. 2011, 18, 82–101. [Google Scholar] [CrossRef]
- The Housing Forum. MMC for Affordable Housing Developers. A Housing Forum Guide to Overcoming Challenges and Barriers, Fifteenth Report of Session 2017–2019. Available online: https://mmc.lhc.gov.uk/wp-content/uploads/2020/01/mmc-guide-2019.pdf (accessed on 3 May 2021).
- Borrmann, A.; Konig, M.; Koch, C.; Beetz, J. Building Information Modeling: Why? What? How? In Building Information Modelling. Technology Foundations and Industry Practice; Springer International Publishing: Cham, Switzerland, 2018; pp. 1–24. [Google Scholar] [CrossRef]
- Construction Project Information Committee (CPIC). Drawing is Dead, Long Live Modelling. 2008. Available online: https://www.cpic.org.uk/publications/drawing-is-dead/ (accessed on 4 May 2021).
- Eadie, R.; Browne, M.; Odeyink, H.; McKeown, C.; McNiff, S. BIM implementation throughout the UK construction project lifecycle: An analysis. Autom. Constr. 2013, 36, 145–151. [Google Scholar] [CrossRef]
- Eynon, J. Construction Manager's BIM Handbook; John Wiley & Sons: Chichester, UK, 2016; ISBN 978-1-118-89647-1. [Google Scholar]
- Dawood, N.; Vukovic, V. Whole lifecycle information flow underpinned by BIM: Technology, process, policy and people. In Proceedings of the 2nd International Conference on Civil and Building Engineering Informatics, Tokyo, Japan, 22–25 April 2015. [Google Scholar]
- Sun, C.; Jiang, S.; Skibniewski, M.J.; Man, Q.; Shen, L. A literature review of the factors limiting the application of BIM in the construction industry. Technol. Econ. Dev. Econ. 2017, 23, 764–779. [Google Scholar] [CrossRef] [Green Version]
- Hardin, B.; McCool, D. Why Is Technology So Important to Construction Management? In BIM and Construction Management: Proven Tools, Methods and Workflows, 2nd ed.; John Wiley & Sons: Indianapolis, IN, USA, 2015; ISBN 978-118-9427-5. [Google Scholar]
- Ibrahim, H.S.; Hashim, N.; Jamal, K.A.A. The Potential Benefits of Building Information Modelling (BIM) in Construction Industry. In IOP Conference Series: Earth and Environmental Science; IOP Publishing: Bristol, UK, 2019; Volume 385. [Google Scholar]
- Mesároš, P.; Mandičák, T. Exploitation and benefits of BIM in construction project management. In IOP Conference Series: Materials Science and Engineering; IOP Publishing: Bristol, UK, 2017; Volume 245. [Google Scholar]
- Saxon, R. BIM for Construction Clients: Driving Strategic Value through Digital Information Management; RIBA Enterprises: London, UK, 2016; ISBN 10-1859466079. [Google Scholar]
- Abanda, F.H.; Tah, J.H.M.; Cheung, F.K.T. BIM in off-site manufacturing for buildings. J. Build. Eng. 2017, 14, 89–102. [Google Scholar] [CrossRef] [Green Version]
- Babic, N.C.; Podbreznik, P.; Rebolj, D. Integrating resource production and construction using BIM. Autom. Constr. 2010, 19, 539–543. [Google Scholar] [CrossRef]
- Alfieri, E.; Seghezzi, E.; Sauchelli, M.; Di Giuda, G.M.; Masera, G. A BIM-based approach for DfMA in building construction: Framework and first results on an Italian case study. Archit. Eng. Des. Manag. 2020, 16, 247–269. [Google Scholar] [CrossRef]
- Building and Construction Authority (BCA); Bryden Wood. BIM for DfMA (Design for Manufacturing and Assembly) Essential Guide. Singapore. 2016. Available online: https://www.corenet.gov.sg/media/2032999/bim_essential_guide_dfma.pdf (accessed on 3 May 2021).
- Wang, K.; Skibniewski, M.J. Feasibility Study of Integrating BIM and 3D Printing to Support Building Construction. In Proceedings of the Creative Construction Conference University of Technology and Economics, Budapest, Hungary, 29 June–2 July 2019; pp. 845–850. Available online: https://repozitorium.omikk.bme.hu/handle/10890/13298 (accessed on 3 May 2021).
- Teizer, J.; Blickle, A.; King, T.; Leitzbach, D.; Guenther, D.; Mattern, H.; Konig, M. BIM for 3D Printing in Construction. In Building Information Modeling: Technologische Grundlagen und Industrielle Praxis; Borrmann, A., König, M., Koch, C., Beetz, J., Eds.; Springer International Publishing: Cham, Switzerland, 2018; pp. 421–500. [Google Scholar] [CrossRef]
- Ashraf, M.; Gibson, I.; Rashed, M.G. Challenges and prospects of 3d printing in structural engineering. In Proceedings of the 13th International Conference on Steel, Space and Composite Structures, Perth, WA, Australia, 31 January–2 February 2018. [Google Scholar]
- Sakin, M.; Kiroglu, Y.C. 3D Printing of Buildings: Construction of the Sustainable Houses of the Future by BIM. Energy Procedia 2017, 134, 702–711. [Google Scholar] [CrossRef]
- Hu, X.; Chong, H.Y.; Wang, X.; London, K. Understanding stakeholders in off-site manufacturing: A literature review. J. Constr. Eng. Manag. 2019, 145, 03119003. [Google Scholar] [CrossRef]
- Smith, D.; Sweets, R. The standardisation dynamic: Could a design code for prefabricated housing help offsite take off? Constr. Res. Innov. 2018, 9, 32–37. [Google Scholar] [CrossRef]
- Durdyev, S.; Ismail, S. Offsite Manufacturing in the Construction Industry for Productivity Improvement. Eng. Manag. J. 2019, 31, 35–46. [Google Scholar] [CrossRef]
- Arashpour, M.; Wakefield, R.; Abbasi, B.; Arashpour, M.; Hosseni, R. Optimal process integration architectures in off-site construction: Theorizing the use of multi-skilled resources. Archit. Eng. Des. Manag. 2019, 14, 46–59. [Google Scholar] [CrossRef]
- Ginigaddara, B.; Perera, S.; Feng, Y.; Rahnamayiezekavat, P. Typologies of offsite construction. In Proceedings of the 8th World Construction Symposium: Towards a Smart, Sustainable and Resilient Built Environment, Colombo, Sri Lanka, 8–10 November 2019; pp. 567–577. [Google Scholar]
- O’Connor, J.T.; O’Brien, W.J.; Choi, J.O. Industrial project execution planning: Modularization versus stick-built. Pract. Period. Struct. Des. Constr. 2016, 21, 04015014. [Google Scholar] [CrossRef]
- Abosaod, H.; Underwood, J.; Isikdag, U.; Barony, S.A. Classification System for Representation of Off-Site Manufacturing Concepts through Virtual Prototyping. In Proceedings of the 9th International Detail Design in Architecture Conference, University of Central Lancashire, Preston, UK, 4–5 April 2010. [Google Scholar]
- Ayinla, K.O.; Cheung, F.; Tawil, A. Demystifying the concept of off site manufacturing method towards a robust definition and classification system. Constr. Innov. 2019, 20, 223–246. [Google Scholar] [CrossRef]
- Lu, W.; Tan, T.; Xu, J.; Wang, J.; Chen, K.; Gao, S.; Xue, F. Design for manufacture and assembly (DfMA) in construction: The old and the new. Archit. Eng. Des. Manag. 2021, 17, 77–91. [Google Scholar] [CrossRef]
- Gao, S.; Jin, R.; Lu, W. Design for manufacture and assembly in construction: A review. Build. Res. Inf. 2020, 48, 538–550. [Google Scholar] [CrossRef]
- Yin, X.; Liu, H.; Chen, Y.; Al-Hussein, M. Building information modelling for off-site construction: Review and future directions. Autom. Constr. 2019, 101, 72–91. [Google Scholar] [CrossRef]
- Jensen, K.N.; Nielsen, K.; Brunoe, T.D. Mass customization as a productivity enabler in the construction industry. In Proceedings of the IFIP International Conference on Advances in Production Management Systems (APMS), Seoul, Korea, 26–30 August 2018; pp. 159–166. [Google Scholar]
- Digital Built Britain; Bryden Wood. Delivery Platforms for Government Assets 2017 Report. Available online: https://www.cdbb.cam.ac.uk/system/files/documents/delivery_platforms_screen.pdf (accessed on 4 May 2021).
- Pasquire, C.L.; Connolly, G.E. Design for Manufacture and Assembly. In Proceedings of the 11th Annual Conference of the International Group for Lean Construction, Blacksburg, VA, USA, 22–24 July 2003; pp. 184–194. [Google Scholar]
- RIBA. RIBA Plan for Work 2013. Designing for Manufacture and Assembly. Plan of Work. Royal Institute of British Architects. London: RIBA Enterprises Ltd. 2016. Available online: http://consig.org/wp-content/uploads/2018/10/RIBAPlanofWorkDfMAOverlaypdf.pdf (accessed on 5 May 2021).
- Buildoffsite. BIM and DfMA. 2020. Available online: https://www.buildoffsite.com/publicationsguidance/bim-dfma/ (accessed on 3 May 2021).
- Milestone, N. BIM and DfMA—The Future of Construction. 2017. Available online: https://www.pbctoday.co.uk/news/bim-news/bim-dfma-future-construction/32775/ (accessed on 3 May 2021).
- Stoll, H.W. Design for manufacture: An Overview. Appl. Mech. Rev. 1986, 39, 1356–1364. [Google Scholar] [CrossRef]
- Staub-French, S.; Poirier, E.A.; Calderon, F.; Chikhi, I.; Zadeh, P.; Chudasma, D.; Huang, S. Building Information Modeling (BIM) and Design for Manufacturing and Assembly (DfMA) for Mass Timber Construction; BIM TOPiCS Research Lab, University of British Columbia: Vancouver, BC, Canada, 2018. [Google Scholar]
- Barrit, J. An Overview on Recycling and Waste in Construction. Constr. Mater. 2016, 169, 49–53. [Google Scholar] [CrossRef]
- Adams, K.T.; Osmani, M.; Thorpe, T.; Thornback, J. Circular economy in construction: Current awareness, challenges and enablers. Waste Resour. Manag. 2017, 170, 15–24. [Google Scholar] [CrossRef] [Green Version]
- Akinade, O.; Oyedele, L.; Oyedele, A.; Davila Delgado, J.M.; Bilal, M.; Akanbi, L.; Ajayi, A.; Owolabi, H. Design for deconstruction using a circular economy approach: Barriers and strategies for improvement. Prod. Plan. Control 2020, 31, 829–840. [Google Scholar] [CrossRef]
- Kanters, J. Design for Deconstruction in the Design Process: State of the Art. Buildings 2018, 8, 150. [Google Scholar] [CrossRef] [Green Version]
- Akinade, O.; Oyedele, L.; Moteso, K.; Aiayi, S.O.; Bilal, M.; Owolabi, H.A.; Alaka, H.A.; Ayris, L.; Looney, J.H. BIM-based deconstruction tool: Towards essential functionalities. Int. J. Sustain. Built Environ. 2016, 6, 260–271. [Google Scholar] [CrossRef]
- Akbarnezhad, A.; Ong, K.C.G.; Chandra, L.R. Economic and environmental assessment of deconstruction strategies using building information modelling. Autom. Constr. 2014, 37, 131–144. [Google Scholar] [CrossRef]
- Akanbi, L.A.; Oyedele, L.O.; Omoteso, K.; Bilala, M.; Akinade, O.O.; Ajayi, A.O.; Davila Delgado, J.M.; Owolabi, H.A. Disassembly and deconstruction analytics system (D-DAS) for construction in a circular economy. J. Clean. Prod. 2019, 223, 386–396. [Google Scholar] [CrossRef]
- Guy, B.; Shell, S.; Esherick, H. Design for Deconstruction and Materials Reuse. Proc. CIB Task Group 2006, 39, 189–209. [Google Scholar]





| 1 | EF_20_10-300-AEST-EXT | Element/Function | Structural element | ![]() |
| LoD | Detailed design | |||
| Source | Generic object | |||
| Type | Aesthetic | |||
| Subtype | Exterior | |||
| 2 | EF_20_10-300-AEST-INT | Element/Function | Structural element | ![]() |
| LoD | Detailed design | |||
| Source | Generic object | |||
| Type | Aesthetic | |||
| Subtype | Interior | |||
| 3 | EF_20_10-300-MEP&A-EXT | Element/Function | Structural element | ![]() |
| LoD | Detailed design | |||
| Source | Generic object | |||
| Type | With mech., elect., and plumbing and aesthetic features | |||
| Subtype | Exterior | |||
| 4 | EF_20_10-300-MEP-EXT | Element/Function | Structural element | ![]() |
| LoD | Detailed design | |||
| Source | Generic object | |||
| Type | With mech., elect, and plumbing | |||
| Subtype | Exterior | |||
| 5 | EF_20_10-300-MEP-INT | Element/Function | Structural element | |
| LoD | Detailed design | |||
| Source | Generic object | |||
| Type | With mech., elect, and plumbing | |||
| Subtype | Interior | |||
| 6 | EF_20_10-300-STND-EXT | Element/Function | Structural element | ![]() |
| LoD | Detailed design | |||
| Source | Generic object | |||
| Type | Standard | |||
| Subtype | Exterior | |||
| 7 | EF_20_10-300-STND-INT | Element/Function | Structural element | ![]() |
| LoD | Detailed design | |||
| Source | Generic object | |||
| Type | Standard | |||
| Subtype | Interior | |||
| 8 | EF_25_10-300-MEP&A-INT | Element/Function | Wall (non-structural) | ![]() |
| LoD | Detailed design | |||
| Source | Generic object | |||
| Type | With mech., elect., and plumbing and aesthetic features | |||
| Subtype | Interior | |||
| 9 | EF_25_10-300-STND-INT | Element/Function | Wall (non-structural) | ![]() |
| LoD | Detailed design | |||
| Source | Generic object | |||
| Type | Standard | |||
| Subtype | Interior | |||
| 10 | EF_25_10-300-MEP-INT | Element/Function | Wall (non-structural) | ![]() |
| LoD | Detailed design | |||
| Source | Generic pbject | |||
| Type | With mech., elect., and plumbing | |||
| Subtype | Interior | |||
| 11 | EF_25_10-300-AEST-INT | Element/Function | Wall (non-structural) | |
| LoD | Detailed design | |||
| Source | Generic object | |||
| Type | Aesthetic | |||
| Subtype | Interior | |||
| 12 | EF_30_10-300-STND | Element/Function | Roof | ![]() |
| LoD | Detailed design | |||
| Source | Generic object | |||
| Type | Standard | |||
| 13 | EF_30_20-300-MEP | Element/Function | Floor | ![]() |
| LoD | Detailed design | |||
| Source | Generic object | |||
| Type | With mech., elect., and plumbing | |||
| 14 | EF_30_20-300-MEP-FNDTN | Element/Function | Floor | ![]() |
| LoD | Detailed design | |||
| Source | Generic object | |||
| Type | With mech., elect., and plumbing | |||
| Subtype | Assembled to foundations | |||
| 15 | EF_30_20-300-STND | Element/Function | Floor | ![]() |
| LoD | Detailed design | |||
| Source | Generic object | |||
| Type | Standard | |||
| 16 | EF_30_20-300-STND-FNDTN | Element/Function | Floor | ![]() |
| LoD | Detailed design | |||
| Source | Generic object | |||
| Type | Standard | |||
| Subtype | Assembled to foundations |
Publisher’s Note: MDPI stays neutral with regard to jurisdictional claims in published maps and institutional affiliations. |
© 2021 by the authors. Licensee MDPI, Basel, Switzerland. This article is an open access article distributed under the terms and conditions of the Creative Commons Attribution (CC BY) license (https://creativecommons.org/licenses/by/4.0/).
Share and Cite
Abrishami, S.; Martín-Durán, R. BIM and DfMA: A Paradigm of New Opportunities. Sustainability 2021, 13, 9591. https://doi.org/10.3390/su13179591
Abrishami S, Martín-Durán R. BIM and DfMA: A Paradigm of New Opportunities. Sustainability. 2021; 13(17):9591. https://doi.org/10.3390/su13179591
Chicago/Turabian StyleAbrishami, Sepehr, and Rocío Martín-Durán. 2021. "BIM and DfMA: A Paradigm of New Opportunities" Sustainability 13, no. 17: 9591. https://doi.org/10.3390/su13179591
APA StyleAbrishami, S., & Martín-Durán, R. (2021). BIM and DfMA: A Paradigm of New Opportunities. Sustainability, 13(17), 9591. https://doi.org/10.3390/su13179591















