A Cross-Destination Analysis of Country Image: A Key Factor of Tourism Marketing
Abstract
1. Introduction
2. Literature Review
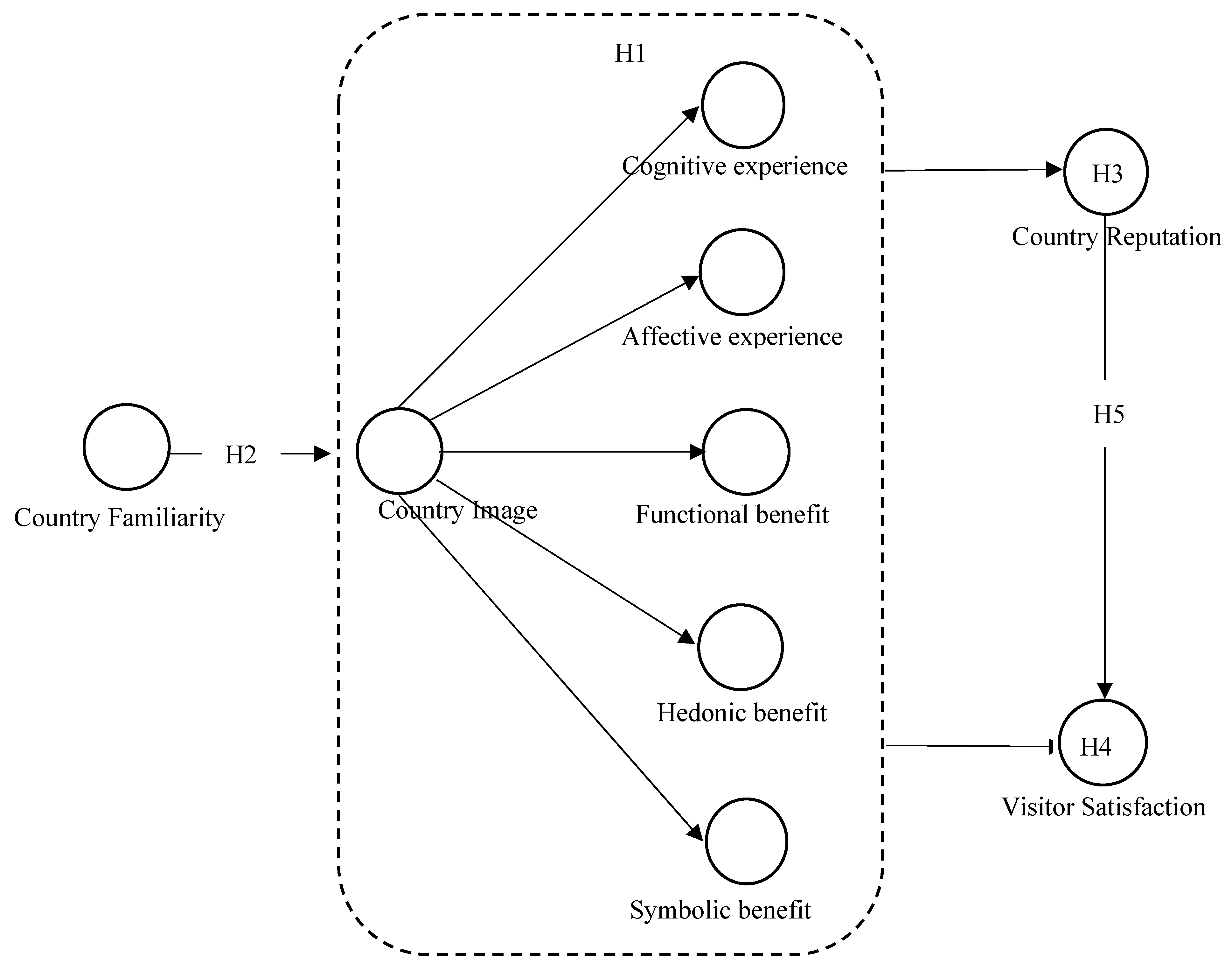
2.1. Components of a Multidimensional Country Image
2.2. Image of the Country as a Consequence of the Visitor’s Familiarity with the Country
2.3. Country Image as an Antecedent of Its Reputation and Visitor Satisfaction
2.4. Country Reputation as an Antecedent of Visitor Satisfaction
3. Materials and Methods
3.1. Data Collection
3.2. Instrument
3.3. Data Analysis
4. Results
4.1. Evaluation of the Measurement Model
4.2. Evaluation of Structural Model
4.3. Multigroup Analysis
5. Discussion
5.1. Practical Implications
5.2. Limitations and Future Directions
Author Contributions
Funding
Institutional Review Board Statement
Informed Consent Statement
Data Availability Statement
Acknowledgments
Conflicts of Interest
References
- World Tourism Organization. Available online: https://www.unwto.org/global-and-regional-tourism-performance (accessed on 30 March 2019).
- STATISTA. Available online: https://es.statista.com/temas/3612/el-turismo-en-el-mundo/ (accessed on 30 April 2019).
- Soteriades, M. Tourism destination marketing: Approaches improving effectiveness and efficiency. J. Hosp. Tour. Technol. 2012, 3, 107–120. [Google Scholar] [CrossRef]
- Buhalis, D.; Spada, A. Destination management systems: Criteria for success–an exploratory research. Inf. Technol. Tour. 2000, 3, 41–58. [Google Scholar]
- Novais, M.A.; Ruhanen, L.; Arcodia, C. Destination competitiveness: A phenomenographic study. Tour. Manag. 2018, 64, 324–334. [Google Scholar] [CrossRef]
- Pike, S.; Page, S.J. Destination Marketing Organizations and destination marketing: A narrative analysis of the literature. Tour. Manag. 2014, 41, 202–227. [Google Scholar] [CrossRef]
- Hsu, C.L.; Lin, J.C.C. What drives purchase intention for paid mobile apps? An expectation confirmation model with perceived value. Electron. Commer. Res. Appl. 2015, 14, 46–57. [Google Scholar] [CrossRef]
- Pang, J.; Ding, Y. Blending package shape with the gender dimension of brand image: How and why? Int. J. Res. Mark. 2020, 38, 216–231. [Google Scholar] [CrossRef]
- Larwood, L.; Falbe, C.M.; Kriger, M.P.; Miesing, P. Structure and meaning of organizational vision. Acad. Manag. J. 1995, 38, 740–769. [Google Scholar]
- Phau, I.; Shanka, T.; Dhayan, N. Destination image and choice intention of university student travelers to Mauritius. Int. J. Contemp. Hosp. Manag. 2010, 22, 758–764. [Google Scholar] [CrossRef]
- Hui, T.K.; Wan, T.W.D. Singapore’s image as a tourist destination. Int. J. Tour. Res. 2003, 5, 305–313. [Google Scholar] [CrossRef]
- Choi, J.G.; Tkachenko, T.; Sil, S. On the destination image of Korea by Russian tourists. Tour. Manag. 2011, 32, 193–194. [Google Scholar] [CrossRef]
- Glückstad, F.K.; Schmidt, M.N.; Mørup, M. Testing a model of destination image formation: Application of Bayesian relational modelling and fs QCA. J. Bus. Res. 2020, 120, 351–363. [Google Scholar] [CrossRef]
- Almeida-García, F.; Domígunez-Azcue, J.; Mercadé-Melé, P.; Pérez-Tapia, G. Can a destination really change its image? The roles of information sources, motivations, and visits. Tour. Manag. Perspect. 2020, 34, 100662. [Google Scholar] [CrossRef]
- Llodrà-Riera, I.; Martínez-Ruiz, M.P.; Jiménez-Zarco, A.I.; Izquierdo-Yusta, A. A multidimensional analysis of the information sources constructs and its relevance for destination image formation. Tour. Manag. 2015, 48, 319–328. [Google Scholar] [CrossRef]
- Mano, A.; da Costa, R.A. A conceptual model of the antecedents and consequences of tourist destination image. Procedia Econ. Financ. 2015, 23, e22. [Google Scholar] [CrossRef]
- Loureiro, S.M.C.; Jesus, S. How perceived risk and animosity towards a destination may influence destination image and intention to revisit: Case Rio Janeiro. Anatolia 2019, 30, 497–512. [Google Scholar] [CrossRef]
- Jeng, C.R.; Snyder, A.T.; Chen, C.F. Importance–performance analysis as a strategic tool for tourism marketers: The case of Taiwan’s Destination Image. Tour. Hosp. Res. 2019, 19, 112–125. [Google Scholar] [CrossRef]
- Wang, X.; Li, X.R.; Zhen, F.; Zhang, J. How smart is your tourist attraction? Measuring tourist preferences of smart tourism attractions via a FCEM-AHP and IPA approach. Tour. Manag. 2016, 54, 309–320. [Google Scholar] [CrossRef]
- Jo, D.; Park, H.Y.; Choe, Y.; Kim, D.K. Destination-selection attributes for international association meetings: A mixed-methods study. J. Destin. Mark. Manag. 2019, 13, 61–72. [Google Scholar] [CrossRef]
- World Travel and Torurism Council. Available online: https://sp.wttc.org/ (accessed on 15 May 2019).
- Beerli, A.; Martin, J.D. Factors influencing destination image. Ann. Tour. Res. 2004, 31, 657–681. [Google Scholar] [CrossRef]
- Henkel, R.; Henkel, P.; Agrusa, W.; Agrusa, J.; Tanner, J. Thailand as a tourist destination: Perceptions of international visitors and Thai residents. Asia Pac. J. Tour. Res. 2006, 11, 269–287. [Google Scholar] [CrossRef]
- Chaudhary, M. India’s image as a tourist destination—A perspective of foreign tourists. Tour. Manag. 2000, 21, 293–297. [Google Scholar] [CrossRef]
- Kislali, H.; Kavaratzis, M.; Saren, M. Destination image formation: Towards a holistic approach. Int. J. Tour. Res. 2020, 22, 266–276. [Google Scholar] [CrossRef]
- Baloglu, S.; McCleary, K.W. A model of destination image formation. Ann. Tour. Res. 1999, 26, 868–897. [Google Scholar] [CrossRef]
- Veasna, S.; Wu, W.Y.; Huang, C.H. The impact of destination source credibility on destination satisfaction: The mediating effects of destination attachment and destination image. Tour. Manag. 2013, 36, 511–526. [Google Scholar] [CrossRef]
- Eid, R.; El-Kassrawy, Y.A.; Agag, G. Integrating destination attributes, political (in) stability, destination image, tourist satisfaction, and intention to recommend: A study of UAE. J. Hosp. Tour. Res. 2019, 43, 839–866. [Google Scholar] [CrossRef]
- Kaushal, V.; Sharma, S.; Reddy, G.M. A structural analysis of destination brand equity in mountainous tourism destination in northern India. Tour. Hosp. Res. 2019, 19, 452–464. [Google Scholar] [CrossRef]
- Stepchenkova, S.; Xiang, R.L. Destination image: Do top-of-mind associations say it all? Ann. Tour. Res. 2014, 45, 46–62. [Google Scholar] [CrossRef]
- Prayag, G.; Hosany, S.; Muskat, B.; Del Chiappa, G. Understanding the relationships between tourists’ emotional experiences, perceived overall image, satisfaction, and intention to recommend. J. Travel Res. 2017, 56, 41–54. [Google Scholar] [CrossRef]
- Khasawneh, M.S.; Alfandi, A.M. Determining behaviour intentions from the overall destination image and risk perception. Tour. Hosp. Manag. 2019, 25, 355–375. [Google Scholar] [CrossRef]
- Han, H.; Hsu, L.T.J.; Lee, J.S. Empirical investigation of the roles of attitudes toward green behaviors, overall image, gender, and age in hotel customers’ eco-friendly decision-making process. Int. J. Hosp. Manag. 2009, 28, 519–528. [Google Scholar] [CrossRef]
- Kani, Y.; Aziz, Y.A.; Sambasivan, M.; Bojei, J. Antecedents and outcomes of destination image of Malaysia. J. Hosp. Tour. Manag. 2017, 32, 89–98. [Google Scholar] [CrossRef]
- Ernawadi, Y.; Putra, H.T. Antecedents and consequences of memorable tourism experience. Dinasti Int. J. Manag. Sci. 2020, 1, 676–684. [Google Scholar] [CrossRef]
- Stylidis, D. Using Destination Image and Place Attachment to Explore Support for Tourism Development: The Case of Tourism Versus Non-Tourism Employees in EILAT. J. Hosp. Tour. Res. 2020, 44, 951–973. [Google Scholar] [CrossRef]
- Ragb, H.; Mahrous, A.A.; Ghoneim, A. A proposed measurement scale for mixed-images destinations and its interrelationships with destination loyalty and travel experience. Tour. Manag. Perspect. 2020, 35, 100677. [Google Scholar] [CrossRef]
- Camprubí, R.; Guia, J.; Comas, J. The new role of tourists in destination image formation. Curr. Issues Tour. 2013, 16, 203–209. [Google Scholar] [CrossRef]
- Smith, E.E.; Kosslyn, S.M. Cognitive processes. In Neural Models and Bases, 1st ed.; Pearson Prentice Hall: Madrid, Spain, 2018. [Google Scholar]
- Lian, T.; Yu, C. Impacts of online images of a tourist destination on tourist travel decision. Tour. Geogr. 2019, 21, 635–664. [Google Scholar] [CrossRef]
- Lu, C.Y.; Dean, D.; Suhartanto, D.; Hussein, A.S.; Suwatno, K.L.; Gunawan, A.I. Predicting Tourist Loyalty toward Cultural Creative Attractions the Moderating Role of Demographic Factors. J. Qual. Assur. Hosp. Tour. 2020, 22, 293–311. [Google Scholar] [CrossRef]
- Rittichainuwat, B.N.; Qu, H.; Brown, T.J. Thailand’s international travel image: Mostly favorable. Cornell Hotel. Restaur. Adm. Q. 2001, 42, 82–95. [Google Scholar] [CrossRef]
- Sokhanvar, A.; Çiftçioğlu, S.; Javid, E. Another look at tourism-economic development nexus. Tour. Manag. Perspectives 2018, 26, 97–106. [Google Scholar] [CrossRef]
- Tasci, A.D.A.; Gartner, W.C. Destination image and its functional relationships. J. Travel Res. 2007, 45, 413–425. [Google Scholar] [CrossRef]
- Gallarza, M.G.; Saura, I.G.; García, H.C. Destination image: Towards a conceptual framework. Ann. Tour. Res. 2002, 29, 56–78. [Google Scholar] [CrossRef]
- Marcussen, C. Multidimensional scaling in tourism literature. Tour. Manag. Perspect. 2014, 12, 31–40. [Google Scholar] [CrossRef]
- Greaves, N.; Skinner, H. The importance of destination image analysis to UK rural tourism. Mark. Intell. Plan. 2010, 28, 486–507. [Google Scholar] [CrossRef]
- Afshardoost, M.; Eshaghi, M.S. Destination image and tourist behavioral intentions: A meta-analysis. Tour. Manag. 2020, 81, 104154. [Google Scholar] [CrossRef]
- Akgün, A.E.; Senturk, H.A.; Keskin, H.; Onal, I. The relationships among nostalgic emotion, destination images and tourist behaviors: An empirical study of Istanbul. J. Destin. Mark. Manag. 2020, 16, 100355. [Google Scholar] [CrossRef]
- Gao, J.; Kerstetter, D.L. From sad to happy to happier: Emotion regulation strategies used during a vacation. Ann. Tour. Res. 2018, 69, 1–14. [Google Scholar] [CrossRef]
- Pike, S.; Ryan, C. Destination positioning analysis through a comparison of cognitive, affective, and conative perceptions. J. Travel Res. 2004, 42, 333–342. [Google Scholar] [CrossRef]
- Chi, C.G.Q.; Qu, H. Examining the structural relationships of destination image, tourist satisfaction and destination loyalty: An integrated approach. Tour. Manag. 2008, 29, 624–636. [Google Scholar] [CrossRef]
- Tapachai, N.; Waryszak, R. An examination of the role of beneficial image in tourist destination selection. J. Travel Res. 2000, 39, 37–44. [Google Scholar] [CrossRef]
- Keller, K.L. Conceptualizing, measuring, and managing customer-based brand equity. J. Mark. 1993, 57, 1–22. [Google Scholar] [CrossRef]
- Hanna, S.; Rowley, J. Towards a strategic place brand-management model. J. Mark. Manag. 2011, 27, 458–476. [Google Scholar] [CrossRef]
- Byun, J.; Jang, S.S. Effective destination advertising: Matching effect between advertising language and destination type. Tour. Manag. 2015, 50, 31–40. [Google Scholar] [CrossRef]
- Strzelecka, M.; Nisbett, G.S.; Woosnam, K.M. The hedonic nature of conservation volunteer travel. Tour. Manag. 2017, 63, 417–425. [Google Scholar] [CrossRef]
- Ekinci, Y.; Sirakaya-Turk, E.; Preciado, S. Symbolic consumption of tourism destination brands. J. Bus. Res. 2013, 66, 711–718. [Google Scholar] [CrossRef]
- Hammitt, W.E.; Kyle, G.T.; Oh, C.O. Comparison of place bonding models in recreation resource management. J. Leis. Res. 2009, 41, 57–72. [Google Scholar] [CrossRef]
- Chen, C.C.; Chung, J.Y.; Gao, J.; Lin, Y.H. Destination familiarity and favourability in a country-image context: Examining Taiwanese travelers’ perceptions of China. J. Travel Tour. Mark. 2017, 34, 1211–1223. [Google Scholar] [CrossRef]
- Ko, D.-W.; Park, S.-H. Five Aspects of Tourism Image: A Review. Int. J. Tour. Sci. 2000, 1, 79–92. [Google Scholar] [CrossRef]
- Lee, G.; Tussyadiah, I.P. Exploring Familiarity and Destination Choice in International Tourism. Asia Pac. J. Tour. Res. 2012, 17, 133–145. [Google Scholar] [CrossRef]
- Chen, C.C.; Lin, Y.H. Segmenting mainland Chinese tourists to Taiwan by destination familiarity: A factor-cluster approach. Int. J. Tour. Res. 2012, 14, 339–352. [Google Scholar] [CrossRef]
- Prentice, R. Tourist familiarity and imagery. Ann. Tour. Res. 2004, 31, 923–945. [Google Scholar] [CrossRef]
- Gursoy, D.; Del, C.G.; Zhang, Y. Impact of destination familiarity on external information source selection process. J. Destin. Mark. Manag. 2018, 8, 137–146. [Google Scholar] [CrossRef]
- Kerstetter, D.; Cho, M.H. Prior knowledge, credibility, and information search. Ann. Tour. Res. 2004, 31, 961–985. [Google Scholar] [CrossRef]
- Elliot, S.; Papadopoulos, N.; Kim, S.S. An integrative model of place image: Exploring relationships between destination, product, and country images. J. Travel Res. 2011, 50, 520–534. [Google Scholar] [CrossRef]
- Buhmann, A.; Ingenhoff, D.; White, C.; Kiousis, S. Charting the Landscape in Research on Country Image, Reputation, Brand, and Identity: A Transdisciplinary Overview. In Bridging Disciplinary Perspectives of Country Image, Reputation, Brand, and Identity, 1st ed.; Routledge: London, UK, 2018; pp. 1–10. [Google Scholar]
- Lewellyn, P.G. Corporate reputation: Focusing the zeitgeist. Bus. Soc. 2002, 41, 446–455. [Google Scholar] [CrossRef]
- Minghetti, V.; Celotto, E. Destination Web reputation: Combining explicit and implicit popularity to build an integrated monitoring system. E-Rev. Tour. Res. 2015, 6, 1–5. [Google Scholar]
- Darwish, A.; Burns, P. Tourist destination reputation: An empirical definition. Tour. Recreat. Res. 2019, 44, 153–162. [Google Scholar] [CrossRef]
- Christou, E. Guest loyalty likelihood in relation to hotels’ corporate image and reputation: A study of three countries in Europe. J. Hosp. Leis. Mark. 2003, 10, 85–99. [Google Scholar] [CrossRef]
- Foroudi, P.; Melewar, T.C.; Gupta, S. Linking corporate logo, corporate image, and reputation: An examination of consumer perceptions in the financial setting. J. Bus. Res. 2014, 67, 2269–2281. [Google Scholar] [CrossRef]
- Barnett, M.L.; Jermier, J.M.; Lafferty, B.A. Corporate reputation: The definitional landscape. Corp. Reput. Rev. 2006, 9, 26–38. [Google Scholar] [CrossRef]
- Fillis, I. Image, reputation and identity issues in the arts and crafts organization. Corp. Reput. Rev. 2003, 6, 239–251. [Google Scholar] [CrossRef]
- Christopher, M.; Gaudenzi, B. Exploiting knowledge across networks through reputation management. Ind. Mark. Manag. 2009, 38, 191–197. [Google Scholar] [CrossRef]
- Jin, N.; Lee, S.; Lee, H. The effect of experience quality on perceived value, satisfaction, image and behavioral intention of water park patrons: New versus repeat visitors. Int. J. Tour. Res. 2015, 17, 82–95. [Google Scholar] [CrossRef]
- Prayag, G. Image, satisfaction and loyalty—The case of Cape Town. Anatolia 2008, 19, 205–224. [Google Scholar] [CrossRef]
- Rust, R.T. The future of marketing. Int. J. Res. Mark. 2020, 37, 15–26. [Google Scholar] [CrossRef]
- Bigne, J.E.; Sanchez, M.I.; Sanchez, J. Tourism image, evaluation variables and after purchase behaviour: Inter-relationship. Tour. Manag. 2001, 22, 607–616. [Google Scholar] [CrossRef]
- Tang, Y. Travel motivation, destination image and visitor satisfaction of international tourists after the 2008 Wenchuan earthquake: A structural modelling approach. Asia Pac. J. Tour. Res. 2014, 19, 1260–1277. [Google Scholar] [CrossRef]
- Chi, C.G.Q. Destination loyalty formation and travelers’ demographic characteristics: A multiple group analysis approach. J. Hosp. Tour. Res. 2011, 35, 191–212. [Google Scholar] [CrossRef]
- Raimkulov, M.; Juraturgunov, H.; Ahn, Y.J. Destination attractiveness and memorable travel experiences in silk road tourism in Uzbekistan. Sustainability 2021, 13, 2252. [Google Scholar] [CrossRef]
- Bhat, S.A.; Darzi, M.A. Antecedents of tourist loyalty to tourist destinations: A mediated-moderation study. Int. J. Tour. Cities 2018, 4, 261–278. [Google Scholar] [CrossRef]
- Assaker, G.; Vinzi, V.E.; O’Connor, P. Examining the effect of novelty seeking, satisfaction, and destination image on tourists’ return pattern: A two factor, non-linear latent growth model. Tour. Manag. 2011, 32, 890–901. [Google Scholar] [CrossRef]
- Song, Z.; Su, X.; Li, L. The indirect effects of destination image on destination loyalty intention through tourist satisfaction and perceived value: The bootstrap approach. J. Travel Tour. Mark. 2013, 30, 386–409. [Google Scholar] [CrossRef]
- Lai, F.; Griffin, M.; Babin, B.J. How quality, value, image, and satisfaction create loyalty at a Chinese telecom. J. Bus. Res. 2009, 62, 980–986. [Google Scholar] [CrossRef]
- Chen, Y.S. The drivers of green brand equity: Green brand image, green satisfaction, and green trust. J. Bus. Ethics 2010, 93, 307–319. [Google Scholar] [CrossRef]
- Ryu, K.; Han, H.; Kim, T.H. The relationships among overall quick-casual restaurant image, perceived value, customer satisfaction, and behavioral intentions. Int. J. Hosp. Manag. 2008, 27, 459–469. [Google Scholar] [CrossRef]
- Su, L.; Swanson, S.R.; Chen, X. Reputation, subjective well-being, and environmental responsibility: The role of satisfaction and identification. J. Sustain. Tour. 2018, 26, 1344–1361. [Google Scholar] [CrossRef]
- Wu, H.-C.; Cheng, C.-C.; Ai, C.-H. A study of experiential quality, experiential value, trust, corporate reputation, experiential satisfaction and behavioral intentions for cruise tourists: The case of Hong Kong. Tour. Manag. 2018, 66, 200–220. [Google Scholar] [CrossRef]
- Su, L.; Swanson, S.R.; Chinchanachokchai, S.; Hsu, M.K.; Chen, X. Reputation and intentions: The role of satisfaction, identification, and commitment. J. Bus. Res. 2016, 69, 3261–3269. [Google Scholar] [CrossRef]
- Chang, K.C. How reputation creates loyalty in the restaurant sector. Int. J. Contemp. Hosp. Manag. 2013, 25, 536–557. [Google Scholar] [CrossRef]
- Jin, B.; Yong Park, J.; Kim, J. Cross-cultural examination of the relationships among firm reputation, e-satisfaction, e-trust, and e-loyalty. Int. Mark. Rev. 2008, 25, 324–337. [Google Scholar] [CrossRef]
- Shiau, W.L.; Luo, M.M. Factors affecting online group buying intention and satisfaction: A social exchange theory perspective. Comput. Hum. Behav. 2012, 28, 2431–2444. [Google Scholar] [CrossRef]
- Sengupta, A.S.; Balaji, M.S.; Krishnan, B.C. How customers cope with service failure? A study of brand reputation and customer satisfaction. J. Bus. Res. 2015, 68, 665–674. [Google Scholar] [CrossRef]
- Helm, S. A matter of reputation and pride: Associations between perceived external reputation, pride in membership, job satisfaction and turnover intentions. Br. J. Manag. 2013, 24, 542–556. [Google Scholar] [CrossRef]
- Soroa-Koury, S.; Yang, K.C. Factors affecting consumers’ responses to mobile advertising from a social norm theoretical perspective. Telemat. Inform. 2010, 27, 103–113. [Google Scholar] [CrossRef]
- Servicio Nacional de Turismo (SERNATUR). 2017. Available online: https://www.sernatur.cl/ (accessed on 28 April 2018).
- Instituto Nacional de Estadística, Geografía e Informática (INEGI). 2017. Available online: https://www.inegi.org.mx/temas/turismo/ (accessed on 15 April 2018).
- Mathwick, C.H.; Malhotra, N.; Rigdon, E. Experiential value: Conceptualization, measurement and application in the catalogue and Internet shopping environment. J. Retail. 2001, 77, 39–56. [Google Scholar] [CrossRef]
- Sirgy, M.J.; Grewal, D.; Mangleburg, T.F.; Park, J.; Chon, K.S.; Claiborne, C.B.; Johar, J.S.; Berkman, H. Assessing the Predictive Validity of Two Methods of Measuring Self-Image Congruence. Acad. Mark. Sci. J. 1997, 25, 229–241. [Google Scholar] [CrossRef]
- Kim, H.W.; Xu, Y.; Koh, J. A Comparison of Online Trust Building Factors between Potential Customers and Repeat Customers. J. Assoc. Inf. Syst. 2004, 5, 392–420. [Google Scholar] [CrossRef]
- Ha, H.Y.; Perks, H. Effects of consumer perception of brand experience on the web: Brand familiarity, satisfaction, and brand trust. J. Consum. Behav. 2005, 4, 438–452. [Google Scholar] [CrossRef]
- Brockman, B. The influence of affective state on satisfaction ratings. J. Consum. Satisf. Dissatisfaction Complain. Behav. 1998, 11, 40–50. [Google Scholar]
- De Wulf, K.; Odekerken-Schröder, G. Assessing the impact of a retailer’s relationship efforts on consumers` attitudes and behavior. J. Retail. Consum. Serv. 2003, 10, 95–108. [Google Scholar] [CrossRef]
- Zaichkowsky, J.L. Measuring the Involvement Construct. J. Consum. Res. 1985, 12, 341–352. [Google Scholar] [CrossRef]
- Lichtenstein, D.R.; Netemeyer, R.G.; Burton, S. Distinguishing coupon proneness from value consciousness: An acquisition -transaction utility theory perspective. J. Mark. 1990, 54, 54–67. [Google Scholar] [CrossRef]
- Hair, J.F.J.; Anderson, R.E.; Tatham, R.L.; Black, W.C. Multivariate Data Analysis, 5th ed.; Prentice Hall: Hoboken, NJ, USA, 1998. [Google Scholar]
- Steenkamp, J.B.E.; Van Trijp, H.C. The use of LISREL in validating marketing constructs. Int. J. Res. Mark. 1991, 8, 283–299. [Google Scholar] [CrossRef]
- Henseler, J.; Ringle, C.M.; Sarstedt, M. A new criterion for assessing discriminant validity in variance-based structural equation modeling. J. Acad. Mark. Sci. 2015, 43, 115–135. [Google Scholar] [CrossRef]
- Fornell, C.; Larcker, D.F. Evaluating structural equation models with unobservable variables and measurement error. J. Mark. Res. 1981, 18, 39–50. [Google Scholar] [CrossRef]
- Bagozzi, R.P.; Yi, Y. On the evaluation of structural equation models. J. Acad. Mark. Sci. 1988, 16, 74–94. [Google Scholar] [CrossRef]
- Anderson, J.C.; Gerbing, D.W. Structural equation modeling in practice: A review and recommended two-step approach. Psychol. Bull. 1988, 103, 411. [Google Scholar] [CrossRef]
- Bagozzi, R.P. Attitudes, intentions, and behavior: A test of some key hypotheses. J. Personal. Soc. Psychol. 1981, 41, 607. [Google Scholar] [CrossRef]
- Bagozzi, R.P.; Phillips, L.W. Representing and testing organizational theories: A holistic construal. Adm. Sci. Q. 1982, 27, 459–489. [Google Scholar] [CrossRef]
- Cheung, G.W.; Rensvold, R.B. Evaluating goodness-of-fit indexes for testing measurement invariance. Struct. Equ. Model. 2002, 9, 233–255. [Google Scholar] [CrossRef]
- Yu, L.; Shek, D.T. Testing factorial invariance across groups: An illustration using AMOS. Int. J. Disabil. Hum. Dev. 2014, 13, 205–216. [Google Scholar] [CrossRef]
- Byrne, B.M. Testing for multigroup invariance using AMOS graphics: A road less traveled. Sructural Equ. Model. 2004, 11, 272–300. [Google Scholar] [CrossRef]


| Gender % | Civil Status % | ||||
|---|---|---|---|---|---|
| Chile | Mexico | Chile | Mexico | ||
| Male | 43 | 30 | Single | 62 | 77 |
| Female | 57 | 70 | Married | 26 | 23 |
| Total | 100 | 100 | Other marital status | 12 | 0 |
| Total | 100 | 100 | |||
| Age % | Education Level % | ||||
| Chile | Mexico | Chile | Mexico | ||
| 18 to 24 | 63 | 16 | University graduate | 0 | 2 |
| 25 to 34 | 33 | 10 | Postgraduate | 0 | 0 |
| Over 35 | 4 | 74 | Incomplete university studies | 100 | 98 |
| Total | 100 | 100 | Total | 100 | 100 |
| Employment % | Income (US Dollars) % | ||||
| Chile | Mexico | Chile * | Mexico ** | ||
| Employed | 100 | 96 | Under 549 | 21 | |
| Looking for Work | 0 | 4 | Under 630 | 38 | |
| Student | 0 | 0 | Over 631 | 62 | |
| Total | 100 | 100 | Between 550 and 2144 | 69 | |
| Over 2150 | 10 | ||||
| Total | 100 | 100 | |||
| Cognitive experience (Coge) | ||
| Facilities | Cogf1 | The facilities in this country are safe. |
| Cogf2 | The facilities in this country are highly varied. | |
| Cogf3 | The facilities in this country are comfortable. | |
| Own traditions | Cgot1 | This country has interesting cultural attractions. |
| Cgot2 | This country has interesting folklore attractions. | |
| Cgot3 | This country has interesting historical attractions. | |
| Affective experience (Afee) | ||
| Afee1 | I was happy in this country. | |
| Afee2 | I was content in this country. | |
| Afee3 | I was cheerful in this country. | |
| Afee4 | This country is fun. | |
| Afee5 | I felt lively in this country. | |
| Functional benefits (Funb) | ||
| Funb1 | In this country, I found what I needed. | |
| Funb2 | In this country, I found what I was looking for. | |
| Funb3 | It was convenient to come to this country. | |
| Funb4 | Compared to other similar places, this country is the best place to visit. | |
| Funb5 | In this country, I found the ideal stay for me. | |
| Hedonic benefits (Hedb) | ||
| Visual attractions | Visa1 | I like this country because of its landscape. |
| Visa2 | I like this country because of its aesthetics. | |
| Visa3 | This country is a pleasure for my senses. | |
| Visa4 | I like to go sightseeing in this country. | |
| Distraction | Dis1 | This country is good for being distracted. |
| Dis2 | This country is very lively. | |
| Dis3 | This country is ideal to observe how others have fun. | |
| Escape | Esc1 | This country helps me enjoy life. |
| Esc2 | This country helps me escape from my daily routine. | |
| Esc3 | This country helps me feel like I am in another world. | |
| Symbolic benefits (Symb) | ||
| Symb1 | This country reflects what I am. | |
| Symb2 | This country is consistent with how I see myself. | |
| Symb3 | This country fits my lifestyle. | |
| Symb4 | This country is ideal for my friends. | |
| Symb5 | This country reflects my way of being. | |
| Reputation (Rep) | ||
| Rep1 | This country has a good reputation. | |
| Rep2 | This country has a better reputation than other similar places. | |
| Rep3 | People highly respect this country. | |
| Rep4 | People speak very well of this country. | |
| Rep5 | This country’s good reputation is backed up by its history. | |
| Familiarity (Fam) | ||
| Fam1 | This country is familiar to me. | |
| Fam2 | This country is very well known to me. | |
| Fam3 | I am always well informed about this country. | |
| Fam4 | I am always aware of this country. | |
| Fam5 | My friends and family say that I know this country very well. | |
| Satisfaction (Sat) | ||
| Sat1 | I had satisfying experiences in this country. | |
| Sat2 | I felt satisfied in this country. | |
| Sat3 | I felt satisfied in this country because the attention I received was ideal. | |
| Sat4 | I achieved important things in this country. | |
| Sat5 | I am satisfied with my decision to visit this country. | |
| Scales | Variable | Factor Load | Variance Explained (%) | Own Value | ||
|---|---|---|---|---|---|---|
| Country Image | Cognitive experience | Facilities | Cogf1 | 0.9 | 80.4 | 2.4 |
| Cogf2 | 0.9 | |||||
| Cogf3 | 0.9 | |||||
| Country traditions | Cgot1 | 0.9 | 82.2 | 2.5 | ||
| Cgot2 | 0.9 | |||||
| Cgot3 | 0.9 | |||||
| Affective experience | Afee1 | 0.9 | 84.6 | 4.2 | ||
| Afee2 | 0.9 | |||||
| Afee3 | 0.9 | |||||
| Afee4 | 0.9 | |||||
| Afee5 | 0.9 | |||||
| Functional benefit | Funb1 | 0.9 | 74.9 | 3.7 | ||
| Funb2 | 0.9 | |||||
| Funb3 | 0.9 | |||||
| Funb4 | 0.8 | |||||
| Funb5 | 0.8 | |||||
| Symbolic benefit | Symb1 | 0.9 | 78.8 | 3.9 | ||
| Symb2 | 0.9 | |||||
| Symb3 | 0.9 | |||||
| Symb4 | 0.8 | |||||
| Symb5 | 0.9 | |||||
| Hedonic benefit | Visual attractiveness | Visa1 | 0.8 | 73.4 | 2.9 | |
| Visa2 | 0.9 | |||||
| Visa3 | 0.9 | |||||
| Visa4 | 0.9 | |||||
| Distraction | Dis1 | 0.8 | 82.4 | 2.4 | ||
| Dis2 | 0.9 | |||||
| Dis3 | 0.9 | |||||
| Escape | Esc1 | 0.9 | 78.7 | 2.4 | ||
| Esc2 | 0.8 | |||||
| Esc3 | 0.8 | |||||
| Reputation | Rep1 | 0.9 | 79.4 | 4.0 | ||
| Rep2 | 0.9 | |||||
| Rep3 | 0.9 | |||||
| Rep4 | 0.9 | |||||
| Rep5 | 0.8 | |||||
| Familiarity | Fam1 | 0.9 | 74.8 | 3.7 | ||
| Fam2 | 0.9 | |||||
| Fam3 | 0.9 | |||||
| Fam4 | 0.9 | |||||
| Fam5 | 0.8 | |||||
| Satisfaction | Sat1 | 0.9 | 85.0 | 4.2 | ||
| Sat2 | 0.9 | |||||
| Sat3 | 0.9 | |||||
| Sat4 | 0.9 | |||||
| Sat5 | 0.9 | |||||
| Indicators | Recommended Value | First-Order | Second-Order | |
|---|---|---|---|---|
| Cognitive experience | ||||
| Absolute | NCP | Minimum | 974.11 | 8.91 |
| ECVI | Minimum | 0.56 | 0.03 | |
| RMSEA | <0.08 | 0.24 | 0.03 | |
| Incremental | NFI | High (close to 1) | 0.87 | 0.99 |
| IFI | High (close to 1) | 0.87 | 0.99 | |
| CFI | High (close to 1) | 0.87 | 0.99 | |
| Parsimony | AIC | Minimum | 1019.109 | 56.91 |
| Normed χ2 | [1; 5] | 109,234 | 2.48 | |
| Hedonic benefit | ||||
| Absolute | NCP | Minimum | 2028.657 | 68.585 |
| ECVI | Minimum | 1.181 | 0.112 | |
| RMSEA | <0.08 | 0.16 | 0.04 | |
| Incremental | NFI | High (near to 1) | 0.88 | 0.99 |
| IFI | High (near to 1) | 0.88 | 0.99 | |
| CFI | High (near to 1) | 0.88 | 0.99 | |
| Parsimony | AIC | Minimum | 2138.657 | 202.585 |
| Normed χ2 | [1; 5] | 47.10 | 4.43 | |
| Scales | Variable | Cronbach’s Alpha | Composite Reliability | Average Variance Extracted | Skew | Kurtosis | ||
|---|---|---|---|---|---|---|---|---|
| Country Image | Cognitive experience | Facilities | Cogf1 | 0.9 | 0.8 | 0.6 | −1.2 | 1.5 |
| Cogf2 | −1.1 | 0.8 | ||||||
| Cofg3 | −1.1 | 0.9 | ||||||
| Own traditions | Cgot1 | 0.9 | 0.8 | 0.6 | −1.0 | 0.4 | ||
| Cgot2 | −0.6 | −0.4 | ||||||
| Cgot3 | −0.9 | −0.1 | ||||||
| Affective experience | Afee1 | 0.9 | 0.9 | 0.8 | −1.1 | 0.4 | ||
| Afee2 | −0.1 | −0.1 | ||||||
| Afee3 | −0.1 | 0.2 | ||||||
| Afee4 | −0.8 | −0.2 | ||||||
| Afee5 | −0.1 | −0.1 | ||||||
| Functional benefit | Funb1 | 0.9 | 0.9 | 0.7 | −0.8 | 0.0 | ||
| Funb2 | −0.8 | −0.1 | ||||||
| Funb3 | −0.5 | −0.5 | ||||||
| Funb4 | −0.6 | −0.3 | ||||||
| Funb5 | −0.8 | 0.2 | ||||||
| Symbolic benefit | Symb1 | 0.9 | 0.9 | 0.8 | −0.4 | −0.5 | ||
| Symb2 | −0.4 | −0.7 | ||||||
| Symb3 | −0.5 | −0.6 | ||||||
| Symb4 | −0.6 | −0.4 | ||||||
| Symb5 | −0.5 | −0.5 | ||||||
| Hedonic benefit | Visual attractiveness | Visa1 | 0.9 | 0.9 | 0.9 | −1.0 | 0.7 | |
| Visa2 | −0.8 | −0.1 | ||||||
| Visa3 | −0.8 | 0.1 | ||||||
| Visa4 | −0.9 | −0.1 | ||||||
| Distraction | Dis1 | 0.9 | 0.9 | 0.9 | −0.9 | 0.0 | ||
| Dis2 | −0.7 | −0.2 | ||||||
| Dis3 | −0.7 | −0.1 | ||||||
| Escape | Esc1 | 0.9 | 0.9 | 0.9 | −0.8 | 0.0 | ||
| Esc2 | −1.1 | 0.5 | ||||||
| Esc3 | −0.7 | −0.3 | ||||||
| Reputation | Rep1 | 0.9 | 0.9 | 0.9 | −0.7 | −0.6 | ||
| Rep2 | −0.5 | −0.6 | ||||||
| Rep3 | −0.7 | −0.5 | ||||||
| Rep4 | −0.6 | −0.6 | ||||||
| Rep5 | −0.6 | −0.5 | ||||||
| Familiarity | Fam1 | 0.9 | 0.9 | 0.9 | −0.8 | 0.0 | ||
| Fam2 | −0.9 | 0.3 | ||||||
| Fam3 | −0.9 | 0.4 | ||||||
| Fam4 | −0.9 | 0.4 | ||||||
| Fam5 | −0.9 | 0.2 | ||||||
| Satisfaction | Sat1 | 0.9 | 0.9 | 0.9 | −0.8 | −0.4 | ||
| Sat2 | −0.8 | −0.4 | ||||||
| Sat3 | −0.6 | −0.7 | ||||||
| Sat4 | −0.7 | −0.5 | ||||||
| Sat5 | −0.6 | −0.7 | ||||||
| Confidence Interval Test | |||
|---|---|---|---|
| Bivariate Relationship | Confidence Intervals | Difference χ2 (df) | |
| Full Model | |||
| Country familiarity—country image | 0.805–0.813 | 7970.4 (1) | 7835.6 (973) |
| Country image—country reputation | 0.717–0.725 | 7939.1 (1) | |
| Country image—visitor satisfaction | 0.757–0.765 | 7927.9 (1) | |
| Country reputation—visitor satisfaction | 0.868–0.904 | 8351.0 (1) | |
| Country image model | |||
| Cognitive experience—hedonic benefit | 0.351–0.355 | 4984.2 (1) | 4830.5 (419) |
| Cognitive experience—symbolic benefit | 0.233–0.257 | 4947.8 (1) | |
| Cognitive experience—functional benefit | 0.318–0.326 | 4974.9 (1) | |
| Cognitive experience—affective experience | 0.369–0.385 | 4866.8 (1) | |
| Affective experience—hedonic benefit | 0.848–0.864 | 4899.5 (1) | |
| Affective experience—symbolic benefit | 0.719–0.723 | 4980.2 (1) | |
| Affective experience—functional benefit | 0.783–0.799 | 4902.2 (1) | |
| Functional benefit—hedonic benefit | 0.903–0.915 | 4835.4 (1) | |
| Functional benefit—symbolic benefit | 0.883–0.887 | 4925.5 (1) | |
| Hedonic benefit—symbolic benefit | 0.827–0.839 | 4866.3 (1) | |
| Cognitive experience model | |||
| Country facilities—Country traditions | 0.697–0.709 | 207.0 (1) | 121.4 (8) |
| Hedonic benefit model | |||
| Visual attractiveness of the country—escape from routine | 0.874–0.894 | 416.0 (1) | 412.1 (32) |
| Visual attractiveness of the country—distraction | 0.841–0.861 | 414.7 (1) | |
| Distraction—escape from routine | 0.939–0.971 | 454.2 (1) | |
| Hypothesis | Value | Path | Result | ||
|---|---|---|---|---|---|
| H1 | Country image is a mix of five dimensions | Supported | |||
| H2 | (+) | Country familiarity | → | Country image | Supported |
| H2a | The effect of country familiarity on country image will be constant in both Chile and Mexico. | Not Supported | |||
| H3 | (+) | Country image | → | Country reputation | Supported |
| H3a | The effect of country image on country reputation will be constant in both Chile and Mexico. | Not Supported | |||
| H4 | (+) | Country image | → | Visitor satisfaction | Supported |
| H4a | The effect country image on visitor satisfaction will be constant in both Chile and Mexico. | Not Supported | |||
| H5 | (+) | Country reputation | → | Visitor satisfaction | Supported |
| H5a | The effect of country reputation on visitor satisfaction will be constant in both Chile and Mexico. | Not Supported | |||
| Relationships | Difference χ2 (df) | Critical Ratios for Differences between Parameters | |||||
|---|---|---|---|---|---|---|---|
| (99% Confidence) | Chile | Mexico | Critical Ratios (>±1.96) | ||||
| Estimate | |||||||
| Country familiarity | → | Country image | 83.9 (5) | 89.97 (5) | 0.71 *** | 0.73 *** | 0.76 * |
| Country image | → | Country reputation | 101.1 (5) | 0.57 *** | 0.71 *** | 4.23 *** | |
| Country image | → | Visitor satisfaction | 322.5 (5) | 0.57 *** | 0.12 *** | 23 *** | |
| Country reputation | → | Visitor satisfaction | 542.6 (5) | 0.12 *** | 0.80 *** | −16.0 *** | |
Publisher’s Note: MDPI stays neutral with regard to jurisdictional claims in published maps and institutional affiliations. |
© 2021 by the authors. Licensee MDPI, Basel, Switzerland. This article is an open access article distributed under the terms and conditions of the Creative Commons Attribution (CC BY) license (https://creativecommons.org/licenses/by/4.0/).
Share and Cite
Marinao-Artigas, E.; Barajas-Portas, K. A Cross-Destination Analysis of Country Image: A Key Factor of Tourism Marketing. Sustainability 2021, 13, 9529. https://doi.org/10.3390/su13179529
Marinao-Artigas E, Barajas-Portas K. A Cross-Destination Analysis of Country Image: A Key Factor of Tourism Marketing. Sustainability. 2021; 13(17):9529. https://doi.org/10.3390/su13179529
Chicago/Turabian StyleMarinao-Artigas, Enrique, and Karla Barajas-Portas. 2021. "A Cross-Destination Analysis of Country Image: A Key Factor of Tourism Marketing" Sustainability 13, no. 17: 9529. https://doi.org/10.3390/su13179529
APA StyleMarinao-Artigas, E., & Barajas-Portas, K. (2021). A Cross-Destination Analysis of Country Image: A Key Factor of Tourism Marketing. Sustainability, 13(17), 9529. https://doi.org/10.3390/su13179529

