Abstract
Rooftop farming is a practical solution of smart urban agriculture to furnish diverse socio-environmental benefits and short food supply chains, especially in densely populated cities. This study aims to raise urban food security with less use of public water and energy in food production, through utilizing green water and energy for sustainable management. A system dynamics (SD) model framed across the nexus of climate, water, energy and food (WEF) sectors is developed for a rooftop farm in Taipei City of Taiwan. The urban WEF Nexus is structured to address how local weather affects water and energy utilization to grow vegetables. The SD results showed that the annual yields of sweet potato leaves achieved 9.3 kg/m2, at the cost of 3.8 ton/m2 of harvested rainwater and 2.1 ton/m2 of tap water together with 2.1 kwh/m2 of solar photovoltaic power and 0.4 kwh/m2 of public electricity. This study not only demonstrates that green resources show great potential to make a significant reduction in consuming urban irrigation resources for rooftop farming, but contributes to urban planning through a sustainable in situ WEF Nexus mechanism at a city scale. The WEF Nexus can manifest the rooftop farming promotion as cogent development to facilitate urban sustainability.
1. Introduction
With the rapidly growing population and intensifying urbanization, pressures on efficient provision and utilization of water, energy, and food (WEF) have emerged to be a challengingly interweaving WEF Nexus, especially when these resources’ interests are competing with each other [1]. Such complex interlinkages and development are often addressed in academic literature and policy settings, and many of the nexus approaches aim at analyzing the WEF system-level interactions by investigating the tradeoffs and/or optimization between WEF sectors [2,3,4,5,6,7,8]. However, the methods tackling the WEF Nexus are usually confined to disciplinary silos [9,10,11,12,13,14,15,16] and/or limited to evaluating WEF resource usages at large scales, rather than at practical solution-based or site-specific project ones, which hinder the transferability of these methods.
On the other hand, the demand and supply of WEF resources occurs mostly at different times and locations. Therefore, it is challenging to store large quantities of resources at certain places for future uses, which usually results in costly resource transportation from production sites to distribution centers and/or end-users. Therefore, it is imperative to efficiently plan ahead for making good forecasts on resource supply and demand [17]. In addition, resource demands and availability need to be satisfied, so resource supply can draw from the optimum options that utilize renewable resources and restrict the depletion of others to reach a sustainable balance [18].
The vital link translating the broad-scale thinking into applicability at local and community user-scales requires efforts focusing on identifying WEF issues and challenges as well as developing practical solutions [19]. Thus, from a systematic perspective, it is important to consider how to “aim high for sustainability but launch from the ground up” via locally effective implementation so as to move toward food self-sufficiency through utilization of WEF resources, especially at a city scale. It is crucial to explore the nexus by tackling challenges encountered in diverse practices at a local scale. Therefore, the overall efficiency of resources utilization can be aggregated piece by piece from the bottom up to explore the substantial benefits of the WEF Nexus.
The emerging urban green buildings are establishing new benchmarks and technical standards for nature-based solutions [20]. Urban agriculture is usually operated by co-production on volunteer-led community farms with sharing resources and spaces, which has long been valued as a feasible application to sustainable urban development for food production with other multifunctional services at a city scale [21,22]. Urban food gardens such as rooftop farms not only transform unused open spaces into vibrant natural ones, but also offer diverse socio-environmental benefits such as short supply chains and low carbon emissions, in addition to obtaining food production sites closer to consumers [20]. Various sustainable approaches to water- and energy-saving practices have been developed and evaluated to explore how green roof systems can be utilized to mitigate climate change effects [23], and how vegetables could be grown and consumed in situ to facilitate food self-sufficiency for a city [24,25].
Climate plays a critical role in resource utilization when being implemented to propel the WEF Nexus operation [26]. The exploration of sustainable approaches to growing vegetables subject to limited vacant spaces and water/energy availability has always been challenging for urban agriculture [1,3,22,27,28,29,30]. It is worth mentioning that COVID-19 outbreaks have spread quickly across the globe since early 2020, and lockdowns and movement restrictions have raised an increasing awareness of food availability. The pandemic has led to the re-emergence of urban agriculture concerning food security for pursuing the partial self-sufficiency of vegetables through short food supply chains [24,31,32,33].
To reduce resource consumption and loss during long-distance and/or cold-chain logistics, several studies have emphasized the green resources that were collected on-site and given priority in vegetable growing [34,35]. Despite the substantial operation of open-air cropping systems, few studies focused on quantifying the environmental and economic impacts of the nexus between vegetable production and resource usage [36].
System Dynamics (SD) developed by Forrester (1961) is a technique to establish causal mathematical models for extracting the complex relationships between various factors of dynamic feedback systems, which aims to achieve the understanding and improvement of real systems [37,38,39,40]. SD models can simulate the dynamic inflows and outflows of a system and have been adopted in WEF Nexus analyses recently [41,42,43,44]. As known, the construction of an SD model for the WEF Nexus can be very challenging in regard to temporal and spatial complexity and variations [15,45,46,47]. Therefore, it is crucial to explore in-depth an SD-based WEF nexus approach for rooftop farming.
As the largest city in Taiwan, Taipei City is facing high population density and demographic aging. Like many metropolitan cities in the world, 96.2% of fresh vegetables supplied to Taipei City in 2020 were transported from other counties in Taiwan [48]. According to the “Garden City Program” [49], the Taipei City Government has aimed to develop into a garden city for “green health, green education, and green lifestyle” through urban farming since 2015. A total of 200,309 m2 (735 sites) of urban farms have already been developed, with rooftop farms accounting for 12%. To promote rooftop farming with scientific perspectives, this study adopts SD to explore the efficiency of on-site rainwater harvesting and green power generation through quantifying the resource usage devoted to food production under the WEF Nexus framework at a city scale. The rooftop farm of the Da-an Senior Service Center in Taipei City forms the case study. The urban WEF Nexus is structured and modeled to address how local weather conditions affect water and energy allocation on vegetable growing. The results can serve as a reference guide for rooftop farming installation.
2. Study Site, Target Crop and Materials
2.1. Study Site and Target Crop
Taiwan is an island classified into “warm oceanic climate/humid subtropical climate” while Taipei City is classified into “temperate, no dry season, hot summer” (Köppen: Cfa) [50]. Taipei City that covers an area of 271.8 km2 is home to a population of 2.65 million people, and its Da-an District endures the highest population density (27,418/km2). In Taipei, the annual rainfall accumulation is 2432 mm with the maximum daily rainfall reaching 181.5 mm. There are generally 188 rainy days per year, with most concentrating in plum rain seasons, thunderstorms in summer afternoons, and typhoon periods. Its annual average temperature is 24 °C, fluctuating within 18–30 °C, while its annual average relative humidity reaches 74%. Its annual sunshine duration is around 1300 h, with total global solar radiation achieving around 4220 MJ/m2 [51]. Considering its advantages of moderate temperature, abundant rainfall, and sufficient sunshine as well as on-site rainwater harvesting and green power generation on rooftops, there is still great potential for Taipei City to develop urban agriculture over vacant spaces.
The Da-an Senior Service Center in Taipei City is taken as the case study site for its successful rooftop farm operated by neighborhood senior volunteers since 2013. It is a five-floor tall building with a rooftop area of 450 m2, where a total of 120 m2 is allocated for planting purposes. Crops are planted in grouped 40 × 60 cm2 or 60 × 90 cm2 elevated planters with drainage holes and pipes at the bottoms to drain excessive water out of the planters (Figure 1). Rainwater is harvested in an open tank constructed to hold up to 20 tons of rainwater. A solar photovoltaic (PV) power generation system containing solar panels (of 330 watt rating) with an AC/DC converter (1500 Watt) is built, where a DC 12V pumping motor (1/2 HP) is equipped to provide the electricity to pump water for irrigation purpose. The irrigation pipelines are laid out to connect the planters and the pumping system, where a timer and an automatic switch are equipped to pump either harvested rainwater or tap water. The sweet potato leaves (SPL) (Ipomoea batatas (L.) Lam) are a subtropical herbaceous trailing vine sensitive to chilly temperatures but easy-to-grow. SPL not only requires less fertilization and maintenance [52] but also has a relatively short growing cycle to produce more harvests, as compared to amphisarca and rhizome vegetables. As popular leafy vegetables in Taiwan, SPL was therefore chosen as the main crop of interest in this study.
Figure 1.
The rooftop farm at the Da-an Senior Service Center. (a) The elevated planters in groups before seedling. (b) Seniors undertook planting operation. (c) The solar photovoltaic power generation system and the rainwater tank.
2.2. Materials
The data adopted for SD modeling consisted of weather data, on-site planting activities and harvest logs. The 36-month data (from 1 January 2014 to 31 December 2016) were used to construct the SD model while 12-month data (from 1 January to 31 December in 2018) were used to validate the constructed model. The weather data, including daily temperature, sunshine duration, precipitation, global radiation, evaporation, and relative humidity, monitored at the Taipei Observation Station were collected from the Taiwan Central of Weather Bureau (CWB) in Taiwan [53]. These heterogeneous data were further embedded into the climate, water, energy and food modules of the SD model to explore the WEF Nexus synergies for rooftop farming. Besides, SPL picks recorded in the work log were summed into annual totals for calculating the Climate Suitability Index of the SD model.
3. Methodology
The goal of this study is to explore the potential and practicability of urban rooftop farming by framing its WEF Nexus structure with an SD approach. The proposed SD model quantifies the interlinkages and impacts of weather, water, and energy on food (vegetable) production. To achieve sustainability, the green resources (rainfall and solar power) were given priority to irrigation while the tap water and public electricity served as the supplementary resources, which aimed to reduce the consumption of civic resources on rooftop farming (Figure 2). The SD model is constructed and assimilated based on the in situ data, information, agronomic knowledge and experiences of the best practices, and then a suite of modules are combined in various ways to assess resource use efficiency [54,55]. Its modelling engaged diverse data and information sources (including local data of WEF and climatic conditions, practitioners interview, harvest logs, and literature), key factor identification for each WEF sector, and the cross-sectoral linkages. The introduction of SD and model construction is introduced as follows.
Figure 2.
The WEF Nexus upon a rooftop farming operation mechanism.
3.1. System Dynamics (SD)
An SD model is constituted by three main components: a stock representing the term for any entity that accumulates or depletes over time; a flow representing the rate of change in stock; and a connector representing the linkage between two elements [56,57]. This study constructs an SD model to simulate the WEF Nexus system of a rooftop farm based on several factors such as water allocation, energy allocation, climatic conditions, and crop growing requirements for understanding the dynamic inflows and outflows of water, food, and energy within the investigative farm. The software of SD modelling adopted in this study is the Stella Architecture version 1.9.3.
3.2. Construction of the SD Model
The SD model proposed in this study evolves four preliminary components and four modules established for individual sectors of the WEF Nexus. The modelling components, framework, and flowchart are introduced as follows.
- Four Preliminary Components
Prior to SD modelling, four preliminary components were established to explore the relationship between local weather, resources needed for irrigation, and crop growth requirements based on climate data, crop growing criteria, and the crop harvest log (Figure 3). The four preliminary components were thereafter embedded into four SD modules dedicated to climate, water, energy and food sectors for constructing a holistic SD model upon rooftop farming (Figure 4). The Crop Water Needs is defined as the water depth (or amount) required to meet the water loss through evapotranspiration, i.e., the amount of water required for the crop to grow optimally, which depends mainly on climatic condition, crop type and crop growth stage [58]. According to [59], that applied the Blaney–Criddle equation to the crop growth experiments conducted in Taiwan, the Crop Water Needs for SPL is calculated and serves as the demanding goal of water outflow to check the degree of water insufficiency in the Climate and Water Sectors. Following the water amount obtained from the Crop Water Needs, the Crop Energy Needs calculates the amount of total power needed to pump both the water harvested in the rainwater tank and tap water into planters for irrigation purpose. Temperature (thermal heat) is the major force to drive the successive development of a crop, and therefore crops grow progressively faster at the optimum temperature [60]. The Crop Growing Period refers to the number of days for a crop to accumulate sufficient heat needed to mature for harvest. The Crop Growth based on the logistic growth equation is responsible for estimating the optimal yield weight per plant at maturity under the ideal conditions proposed by [61]. Therefore, the gross weight for each harvest can be calculated by multiplying the total number of planted seedlings and the optimal yield weight per plant obtained from the Crop Growth.
Figure 3.
Construction of the Climate Suitability Index (CSI) and four preliminary components based on weather data, crop growing criteria, and the crop harvest log.
Figure 4.
SD model structure engaging climate, water, energy, and food sectors.
- Four SD modules corresponding to the WEF Nexus under climate conditions
Agricultural production systems are comprised of multi-dimensional components and drivers that interact in complex ways to influence production sustainability [62]. The proposed SD model consists of four modules within the WEF Nexus, and the impacts of resource flows and interactions are investigated under the mechanism of urban rooftop farming. The four modules are introduced below, and the roles of climate, water, energy and food in the SD model are delineated and defined in Table 1.
Table 1.
Roles of climate, water, energy and food resources in the System Dynamics (SD) model.
- Climate Module
For crop cultivation in this study, rainfall serves as main irrigation water and tap water acts as the complementary source. Electricity transformed from solar PV energy together with public electricity as the complementary source is utilized to pump the harvested water and/or tap water into the planters for irrigation. Crop growth is affected by sunlight (sunshine hours) and temperature. Therefore, the Climate Suitability Index (CSI) in the climate module (Figure 4a) determines the most suitable timings to launch crop cultivation at the beginning of each year and to terminate cultivation in each year [63,64]. The formulation of CSI is introduced as follows.
- Climate Suitability Index (CSI)
In this study, the coefficients a, b, and c of CSI obtained from the linear regression based on the harvest log of SPL were 0.8468, 0.3719, and 0.1035, respectively. The designated threshold of CSI was set to be 0.4 based on [66] and practitioners’ experiences. T1, T2, and T0 for SPL were set to be 20 °C, 33 °C, and 28 °C, respectively. When S(T) falls within (0, 1), it indicates it is suitable to grow the crop at temperature T. The closer the S(T) to 1, the higher the suitability for the crop to grow, i.e., more favorable temperature to grow crops. The optimal sunshine hours for S(S) was set to be 8 h per day according to [66,67]. When S(S) falls within (0, 1), it also indicates the suitability of duration in hour for the crop to be exposed to sunshine, as compared with the optimal sunshine duration. The closer the S(S) to 1, the higher the suitability for the crop to grow. S(P) intends to determine the gap between the actual precipitation supply and the ideal daily water amount needed by the crop [63].
- Water Module
The Water Sector focuses mainly on water acquisition and crop irrigation. The inflow and outflow of water and their linkages with the other sectors are illustrated in Figure 4b. The Water Stock, the core in this sector, satisfies the overall water needs during the crop cultivation process through the utilization of harvested rainwater (priority source) and tap water (supplementary source). It must obey various constraints such as effective rainfall, available rainwater, tank capacity, and the water needs of the crop. It is noted that the node “to activate” here is responsible for activating the water module to launch cultivation as soon as the CSI threshold is achieved.
- Energy Module
The inflow and outflow of energy and their linkages with other sectors are illustrated in Figure 4c. The Energy Stock is the core in this sector, which satisfies the overall energy needs for irrigation purposes during the crop cultivation process through the utilization of electricity transformed from solar PV power (priority source) and public electricity (supplementary source). It must obey various constraints such as global radiation, solar PV power collected, and irrigation water needs of the crop. Similarly, the node “to activate” here is responsible for activating the energy module to launch cultivation as soon as the CSI threshold is achieved. It is noted that the solar PV power was estimated based on the sunshine hours equivalent to global radiation data and the solar panel rating (i.e., 330 watt panel in this study), along with the energy conversion efficiency rate being presumed at 0.7 [68].
- Food Module
SPL was the crop to grow in the food module. Food production from seedlings to harvest engages planting design, crop growing criteria, weather conditions, farming maintenance and management. The inflow and outflow of food production and their linkages with the other sectors are illustrated in Figure 4d. This sector sets off planting seedlings when it receives the activation signal from the node “to activate”, and returns to zero at the end of each investigative year (or after the final yield is harvested) when all SPL being removed. In addition, SPL growth is affected mainly by weather conditions and CSI impacts, usually leading to the variation of growing periods as well as the discrepancies between SPL’s optimal yields and final harvests. Similarly, the planting date is determined by the CSI threshold, i.e., cultivation is launched if CSI exceeds the threshold (0.4).
3.3. SD Driven by the WEF Nexus
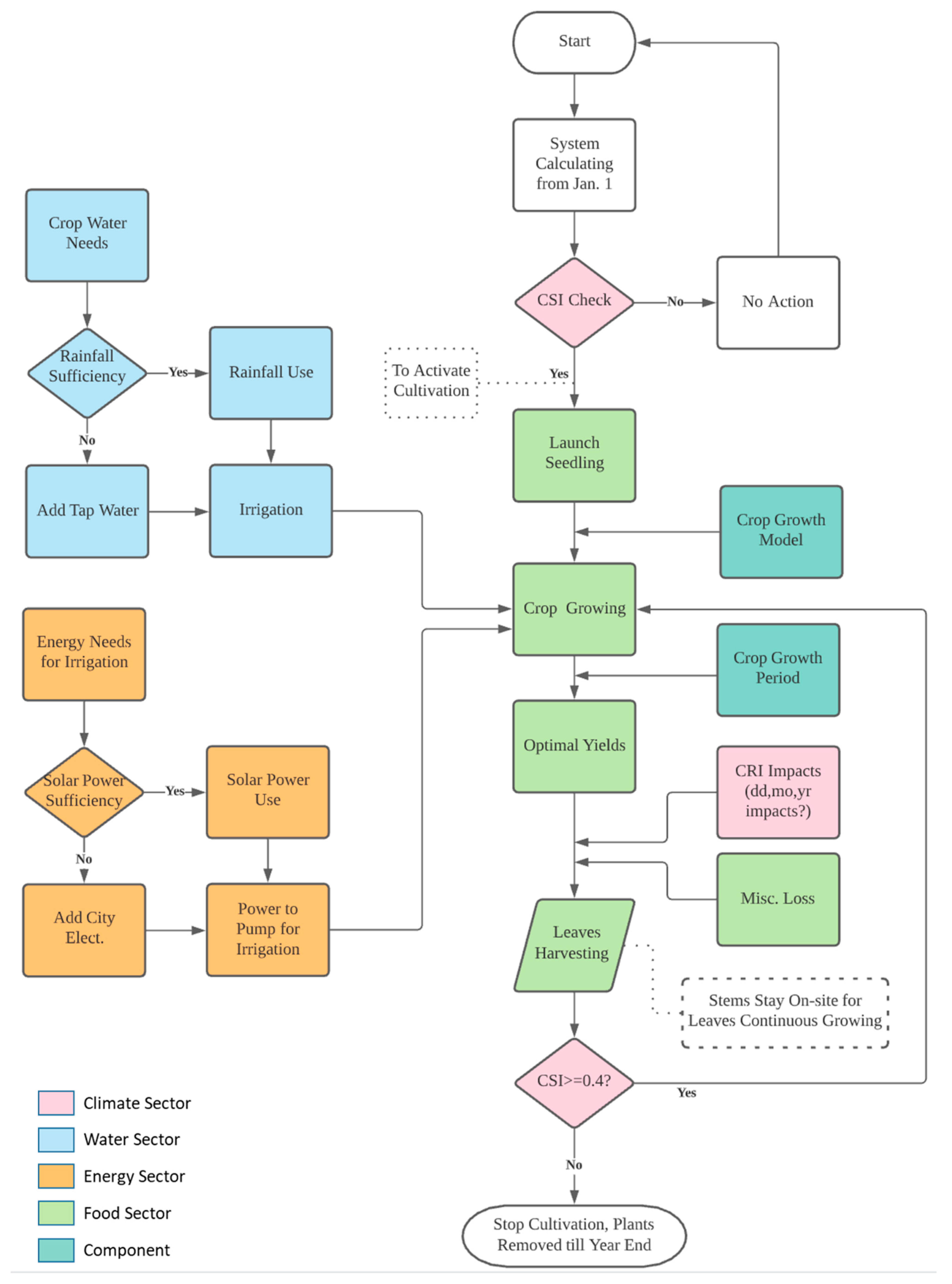
The WEF Nexus refers to the interconnections across various resource sectors [69]. The proposed SD model for rooftop farming upon the WEF Nexus proceeds to delineate how the resources interact with each other, and the modelling mechanism is illustrated in Figure 5. The generic mechanism launches cultivation in each year when the first CSI signal exceeds 0.4, and then the system is activated to run all the subsequent actions each day. The actions include the planting and growing of the seedlings, collection and storage of rainfall, rainfall sufficiency check, rainwater tank capacity check, determination of the amount of tap water needed, solar PV power generation, and sufficiency checks of rainwater for solar PV power utilized to conduct irrigation pumping accordingly. Consequently, SPL will be harvested when it turns mature. It is noted that the food module is reset to zero at the end of each year, and therefore the mechanisms of water and energy are suspended accordingly. Both mechanisms will be activated again as soon as the launch of the first cultivation at the subsequent year.
Figure 5.
SD flowchart of urban rooftop farming driven by the WEF Nexus.
4. Results
This study explores the nexus-based utilization of WEF resources at a harvest scale, rather than by summing up monthly yields, because the latter breaks the resource flows of a crop growing period into pieces without reflecting the actual nexus.
4.1. CSI, Growth Periods and Yields of SPL
The SPL’s growing characteristics for favorable climate conditions were calculated to obtain CSI, as shown in Figure 6a. CSI explicitly corresponds closely to the variation of the average temperature in each month, which indicates that the season suitable to plant SPL started from April to November in 2014 and 2016, with peak growing seasons occurring during May and October. The results of CSI indicate that referring to the first CSI value exceeding 0.4 (threshold) in each year, the system was activated to launch cultivation and nexus operation in April 2014, February 2015, and April 2016 since the first CSI value of these months exceeded the threshold of 0.4 in 2014, 2015 and 2016, respectively. Then, CSI continued exceeding 0.4 (Figure 6a), which indicates the weather of these months were suitable for crops to grow, but CSI plunged at the final months in 2014 and 2016. The constructed SD model simulated historical data and produced 37 harvests of SPL in total from 2014 to 2016. Figure 6b shows the relationship between the yields in kg and the growing days per harvest from 2014 to 2016. In general, SPL grew faster in summer (<20 days to harvest) than in winter. Besides, the yield per harvest generally weighed more in summer (90–105 kg) than in springs and falls (55–82 kg). The results indicate that it took longer growing periods with less yields in winters than in summers, because lower temperatures, shorter sunshine hours and/or less rainfall usually discourages SPL from growing well.

Figure 6.
Climatic suitability indices and SPL growing results obtained from the SD model (2014–2016).
The continuous high yields in summers also reflect that the on-site weather conditions were favorable to match the SPL’s growing criteria. Figure 6a shows that the trend of CSI is more similar to that of S(T) than to those of S(S) and S(P), which implies the growth and yield of SPL is considered more sensitive to temperature than to sunshine hour and precipitation. We notice that temperature not only influences the length of the crop growing period through daily heat accumulation but also relates to the energy needs required to activate irrigation pumping during growing periods.
4.2. Water & Energy Needs and Consumption on a Harvest Basis
With the goal to meet water and energy needs, each harvest was fed by sufficient water (rainwater coupled with tap water, if necessary) and energy (solar PV power coupled with public electricity, if necessary) throughout crop growing days. However, the variations of daily sunshine duration and precipitation directly affect the efficiency of solar PV power generation and rainwater collection, respectively. Figure 7 shows the relationship between the crop yield, the nexus resources, and the climate conditions for each harvest during the corresponding growth period. Higher yields demand more water and energy for irrigation purpose, except for the period of time with sufficient rainfall. Water needs would decrease if more rainfall (shaded in gray) occurred, for instance, harvests #2, #3, #19, #28 and #34. The same rationale is also applied to energy needs. Total energy needs follow the total water needs for irrigation. Continuous high temperature (red dotted line), longer sunshine hours (shaded in yellow), and less rainfall (shaded in grey) in summers would drive practitioners to store more rainwater and use tap water if needed, resulting in higher energy needs to start irrigation pumping.
Figure 7.
Climate conditions per harvest (2014–2016) vs. resource needs and consumption obtained from the SD model.
We took two extreme cases (harvest #8 with maximum water/energy needs, and #25 with minimum water/energy needs) as examples (Figure 7) to investigate the resource consumption for crop cultivation. It only took 17 days for harvest #8 to grow mature in late September (hot and dry season in Taiwan, in general). Referring to historical meteorological data corresponding to the growing period of harvest #8, the typhoon Phoenix swept Taipei at that time and induced heavy rainfall later on (accumulated up to 195 mm within four days). Nevertheless, it did not rain for the rest of the growing period of harvest #8, yet it was accompanied by high temperature and sunshine duration. This meant the majority of rainwater spilt out from the rainwater tank due to the limited tank capacity. Therefore, irrigation water for harvest #8 was supplied far less from harvested rainwater but dominantly from tap water, which led to very high energy needs (being the maximum energy needs in this study period), with public electricity accounting approximately for 50% of total energy needs. In contrast, it took as short as 18 days for harvest #25 to grow mature under relatively favorable climate conditions. Since rainfalls spread more moderately and evenly throughout those days, sufficient raindrop infiltrated directly into the soil as natural watering, and rainwater was also harvested in the rainwater tank for daily irrigation. Therefore, the harvested rainwater and solar PV power could efficiently fulfill the water and energy needs for irrigation operations, without the use of tap water and publicity electricity. It is noted that there was sufficient rainfall during crop growing seasons, since year 2015 received the most abundant rainfall among the three investigative years. Therefore, there were relatively less and dispersed demands for tap water in 2015.
Figure 8 illustrates the proportions of resource utilization on a harvest basis. Both green resources collected (rainwater in blue bars and solar PV power in brown bars) could achieve 100% of self-sufficiency, resulting in two, three and four times the annual yields in 2014, 2015 and 2016, respectively. This marvelous self-sufficiency of green resources was concentrated at early and late stages of 2014 and 2016, but high rainwater insufficiency still occurred from August to November in 2014 and 2016 (i.e., the amount of tap water utilized >50% of the total water demands of each harvest). Therefore, a temporary increase of the rainwater storage capacity for midsummer use would be a possible solution to mitigating periodic rainwater insufficiency when encountering less abundant and unevenly distributed rainfall.
Figure 8.
Water and energy use obtained from the SD model (2014–2016).
4.3. SD Model Analysis
The SD model was constructed on a harvest basis while historical harvests were logged monthly, and therefore it is difficult to validate the simulation outcome directly with historical harvest logs on the same temporal basis. Alternatively, it is possible to compare SD simulation results with historical harvest logs on a yearly basis. According to the on-site practitioners’ experiences and work logs, there were around 10–13 harvests per year during 2014 and 2016, where SPL was irrigated twice a day in summer but once a day in winter. Besides, approximately two-thirds and one-third of annual irrigation water was supplied by the harvested rainwater and tap water, respectively, while only one-fifth of energy required for pump operation was supplied by public electricity due to relatively sufficient sunshine duration at the study site. The performance of the constructed SD model showed that the ratio of the differences in the annual yields between the simulated results and observed data to the annual yields observed in 2014, 2015, 2016 (the model construction phase) and 2018 (the validation phase) were −11%, −2%, 7%, and −3%, respectively, which is quite satisfactory.
The annual average consumption of water and energy obtained from the SD model is shown in Table 2. The ratio of annual harvested rainwater (tap water) consumption to annual water needs ranged between 52.5% (20.4%) and 79.6% (47.5%) while the ratio of annual solar PV power (public electricity) consumption accounted for 77.2% (8.8%) up to 91.2% (22.8%) of annual energy needs at the model construction phase (2014–2016) and the validation phase (2018). The simulation results of the SD model can well depict the rooftop farming behavior together with climate conditions associated with crop production. This suggests the high potential of green water and energy in promoting the self-efficiency of resources to stimulate sustainable urban rooftop farming under the WEF Nexus scheme. To further explore water and energy consumption in response to growing SPL at the study site, Table 3 presents the resource demand and consumption per unit area (m2) and per unit yield (kg) obtained from the SD model at the model construction phase (2014–2016) and the validation phase (2018). The average yield is 9.3 kg/m2 (=1113/120), with the total water demand as 5.9 ton/m2 (harvested rainwater: 3.8 ton/m2; and tap water: 2.1 ton/m2) and the total energy demand for irrigation pumping as 2.5 kwh/m2 (solar PV power: 2.1 kwh/m2; and public electricity: 0.4 kwh/m2). The consumption of tap water and public electricity as supplementary resources reveals the high potential of green resources to achieve satisfactory resource utilization efficiency of rooftop farming.
Table 2.
Ratio of SPL resource consumption to annual resource needs obtained from the SD model (construction phase: 2014–2016; and validation phase: 2018).
Table 3.
SPL yields and resources use simulated by the SD model (construction phase: 2014–2016; and validation phase: 2018).
4.4. Prospects for Rooftop Farming under the WEF Nexus
The leafy vegetables trade in the Public Wholesale Markets in Taipei City reached 188,061,391 kg in 2020, with SPL imported from all over Taiwan occupying 3.8% (7,122,931 kg). The SPL supplied by local Taipei City was only 120,371 kg, accounting for 1.7% of the total SPL yield transported to Taipei City in 2020 [48]. It is noted that the reinforced concrete buildings in Taipei City currently occupy a total area of 188,672 m2 [70]. Therefore, if 30% (56,602 m2) of these buildings are assumed to carry out rooftop farming practices, the annual SPL yields estimated by the proposed SD model would favorably reach 525,001 kg, accounting for 436% of SPL supplied by the precinct of Taipei City. In addition, the amount of leafy vegetables supplied to Taipei City in summers is generally very low. The SD simulation results under the same scenario indicate that the yield of SPL could reach as high as 365,567 kg (about 70% of the annual yield of SPL) during June and October, which could greatly increase the supply of leafy vegetable to Taipei City in summers. Furthermore, with the daily minimum consumption of 300 g vegetable consumption per adult (109.5 kg per year), recommended by the Taiwan Ministry of Health and Welfare, the projected supply of 525,001 kg SPL would satisfy the annual vegetable diet for about 4795 residents in Taipei City, at the cost of 25 tons of tap water and 41 kWh of public electricity only. Furthermore, with the assumption of three people in a family/household, the aforementioned annual production of SPL can provide fresh produce to about 1600 families.
In brief, these statistics show again the great potential of urban rooftop farming towards green cities of tomorrow under a practicable WEF Nexus at a local neighborhood scale up to a city-wide scale. With appropriate utilization of green resources, fresh vegetables produced in cities can therefore secure regular food provision from local markets at optimistic low costs.
5. Discussion
Water (irrigation), energy (electricity) and food (crop) share the common features of the continuity of substance accumulation/consumption (as resources flowing in and out) to fulfill the designated water and energy needs across months at a daily scale. The nexus starts from crop growing, subject to water/energy provision and climatic conditions, to harvesting during growing seasons. In addition, this study explores the nexus features at a harvest scale, rather than merely calculating the summation of monthly yields, along with water and energy uses. This is because the latter analysis cuts resource flows into pieces without reflecting the actual nexus between water, energy and food. Therefore, the SD modeling in this study is effective not only to depict such variation of resource stocks/flows over time but also to capture the dynamic concatenation of the nexus by incorporating the natural and public resources into crop production, where crop growing staging from seedlings to maturity. Furthermore, the resource use and production can be calculated on a per unit basis, with attempts to promote urban rooftop farming in other cities.
The WEF Nexus model of urban rooftop farming developed in this study is applicable to buildings in the Taipei metropolitan area for evaluating the crop production of rooftop farms under comparable weather and homogeneous environment features. With similar crop characteristics or in areas of comparable weather/environment conditions, the developed SD model can be readily applied to other rooftop farming simulations on crop growth and resources use. Nevertheless, different crop species bear variations in growth models and water/energy needs. Therefore, relevant SD parameters for crop growth simulation can be adjusted for the adaptation to new sensitivity to climate suitability on temperature, sunlight and precipitation. In brief, it is suggested to have more varieties of species, extensive farming land, and a longer time span of record tracking to elaborate the modeling of rooftop farming. For example, the same methodology can be applied to the lettuce varieties, another popular leafy species capable of enduring cooler seasons starting from autumn to the next spring in Taipei City. The WFE Nexus model particular for lettuce can be built by modifying the crop growth criteria, inputs and parameters for yields, growing seasons, and resources use. Similar rationale also applies to potential amphisarca and rhizome vegetables. Therefore, the application of the SD model to more varieties of crops can provide local residents and the authority with a broader selection of crops for promoting urban rooftop farming.
In addition, under the WEF security and nexus context, certain amounts of water and energy provisions are fixed to secure the optimal food production during the crop growing process, and therefore the competition between in situ green resources (harvested rainwater and solar PV power) and public resources (tap water and public electricity) become very critical. High efficiency of green water/energy collection would reduce the use of tap water and public electricity, leading to lower utility fees and environmental impacts associated with the delivery of crops from where they are produced, treated and transported to end-users. On the other hand, with fresh vegetables produced on-site (or nearby), the local food provision is secured for neighboring residents, otherwise food supply would be at the cost of cold chain warehousing and logistics, energy consumption, carbon emission and environmental pollution during long distance transportation of vegetables.
6. Conclusions
SD modeling is an effective approach to capturing the dynamic concatenation of the WEF Nexus by depicting the behavior features of resource continuity, variation and interaction over time. Based on a real case, the SD model proposed in this study was constructed upon climate, water, energy and food sectors to evaluate the effectiveness of crop production and the efficiency of resource use on a rooftop farm in Taipei City. The SD simulation results show that the average annual yield of SPL is 1.1 tons, consuming 5.9 ton/m2 of water (3.8 ton/m2 of harvested rainwater and 2.1 ton/m2 of tap water) and 2.5 kwh/m2 of energy (2.1 kwh/m2 of solar PV power and 0.4 kwh/m2 of public electricity) at the study site. If 30% of the reinforced concrete buildings in Taipei City could be utilized to carry out rooftop farming practices, the annual yields of sweet potato leaves would reach 525,001 kg, accounting for 436% of this vegetable supplied by the precinct of Taipei City, which would make the supply greatly larger than the demand of leafy vegetables in Taipei City. The results can serve as efficiency references for leafy vegetable production and resource utilization during the crop growing process.
This study contributes to urban planning by exploring in-depth the practicability and worthiness of urban rooftop farming, as well as suggesting promoting urban rooftop farming extensively to receive a favorable ratio of food self-sufficiency, especially for fresh produce, through a sustainable in situ WEF Nexus mechanism at a city scale. Such vegetable production not only could mitigate seasonal food shortages, especially after catastrophic droughts or typhoons, but could also provide local communities and neighborhoods with periodical and stable provisions of fresh produce on a regular basis.
The WEF Nexus model developed in this study is applicable and transferable to evaluating the production of other crops of concern/interest on rooftop farms, suitable weather and homogeneous environment features, and/or with alternative model parameters and inputs upon farming site conditions. Besides, rainwater harvesting in urban areas can be effectively estimated [71], therefore crop production can be advanced/deployed through harvest time arrangement on appropriately spare rooftops of pinpointed administrative facilities, schools, hospitals and large commercial buildings.
Author Contributions
Conceptualization, A.H.; F.-J.C.; methodology, A.H.; F.-J.C.; software, Stella Architecture version 1.9.3; validation, A.H.; F.-J.C.; formal analysis, A.H.; investigation, A.H.; resources, A.H.; F.-J.C.; data curation, A.H.; writing—original draft preparation, A.H.; writing—review and editing, A.H.; F.-J.C.; visualization, A.H.; supervision, F.-J.C.; project administration, F.-J.C.; funding acquisition, F.-J.C. All authors have read and agreed to the published version of the manuscript.
Funding
This study was supported by the Ministry of Science and Technology, Taiwan (107-2621-M-002-004-MY3).
Institutional Review Board Statement
Not applicable.
Informed Consent Statement
Not applicable.
Data Availability Statement
The data presented in this study are available from the corresponding author upon reasonable request. The data are not publicly available due to restrictions of privacy.
Acknowledgments
The datasets and operation experiences provided by the practitioners of the Da-an rooftop farm in Taipei City, Taiwan, are acknowledged. The authors would like to thank the editors and anonymous reviewers for their constructive comments that are greatly contributive to enriching the manuscript.
Conflicts of Interest
The authors declare no conflict of interest.
References
- Newell, J.P.; Ramaswami, A. Urban Food–Energy-Water Systems: Past, Current, and Future Research Trajectories. Environ. Res. Lett. 2020, 15, 050201. [Google Scholar] [CrossRef]
- Namany, S.; Al-Ansari, T.; Govindan, R. Sustainable Energy, Water and Food Nexus Systems: A Focused Review of Decision-Making Tools for Efficient Resource Management and Governance. J. Clean. Prod. 2019, 225, 610–626. [Google Scholar] [CrossRef]
- Newell, J.P.; Goldstein, B.P.; Foster, A. A 40-Year Review of Food–Energy–Water Nexus Literature and its Application to the Urban Scale. Environ. Res. Lett. 2019, 14, 073003. [Google Scholar] [CrossRef] [Green Version]
- Mortada, S.; Najm, M.A.; Yassine, A.; El Fadel, M.; Alamiddine, I. Towards Sustainable Water-Food Nexus: An Optimization Approach. J. Clean. Prod. 2018, 178, 408–418. [Google Scholar] [CrossRef]
- Chamas, Z.; Najm, M.A.; Al-Hindi, M.; Yassine, A.; Khattar, R. Sustainable Resource Optimization under Water-Energy-Food-Carbon Nexus. J. Clean. Prod. 2021, 278, 123894. [Google Scholar] [CrossRef]
- Uen, T.S.; Chang, F.J.; Zhou, Y.; Tsai, W.P. Exploring Synergistic Benefits of Water-Food-Energy Nexus through Multi-Objective Reservoir Optimization Schemes. Sci. Total Environ. 2018, 633, 341–351. [Google Scholar] [CrossRef]
- Zhou, Y.; Chang, L.-C.; Uen, T.-S.; Guo, S.; Xu, C.-Y.; Chang, F.-J. Prospect for Small-Hydropower Installation Settled upon Optimal Water Allocation: An Action to Stimulate Synergies of Water-Food-Energy Nexus. Appl. Energy 2019, 238, 668–682. [Google Scholar] [CrossRef]
- Zhou, Y.; Chang, F.-J.; Chang, L.-C.; Lee, W.-D.; Huang, A.; Xu, C.-Y.; Guo, S. An Advanced Complementary Scheme of Floating Photovoltaic and Hydropower Generation Flourishing Water-Food-Energy Nexus Synergies. Appl. Energy 2020, 275, 115389. [Google Scholar] [CrossRef]
- Albrecht, T.R.; Crootof, A.; Scott, A.C. The Water-Energy-Food Nexus: A Systematic Review of Methods for Nexus Assessment. Environ. Res. Lett. 2018, 13, 043002. [Google Scholar] [CrossRef]
- Endo, A.; Tsurita, I.; Burnett, K.; Orencio, P.M. A Review of the Current State of Research on the Water, Energy, and Food Nexus. J. Hydrol. Reg. Stud. 2017, 11, 20–30. [Google Scholar] [CrossRef] [Green Version]
- Endo, A.; Yamada, M.; Miyashita, Y.; Sugimoto, R.; Ishii, A.; Nishijima, J.; Fujii, M.; Kato, T.; Hamamoto, H.; Kimura, M.; et al. Dynamics of Water–Energy–Food Nexus Methodology, Methods, and Tools. Curr. Opin. Environ. Sci. Health 2020, 13, 46–60. [Google Scholar] [CrossRef]
- Hamiche, A.M.; Stambouli, A.B.; Flazi, S. A Review of the Water-Energy Nexus. Renew. Sustain. Energy Rev. 2016, 65, 319–331. [Google Scholar] [CrossRef]
- Romero-Lankao, P.; McPhearson, T.; Davidson, D.J. The Food-Energy-Water Nexus and Urban Complexity. Nat. Clim. Chang. 2017, 7, 233–235. [Google Scholar] [CrossRef]
- Wicaksono, A.; Jeong, G.; Kang, D. WEF Nexus Simulation—An Optimization Approach for Resource Security. Water 2019, 11, 667. [Google Scholar] [CrossRef] [Green Version]
- Zhang, X.; Vesselinov, V. Integrated Modeling Approach for Optimal Management of Water, Energy and Food Security Nexus. Adv. Water Resour. 2017, 101, 1–10. [Google Scholar] [CrossRef]
- Zhang, C.; Chen, X.; Li, Y.; Ding, W.; Fu, G. Water-Energy-Food Nexus: Concepts, Questions and Methodologies. J. Clean. Prod. 2018, 195, 625–639. [Google Scholar] [CrossRef]
- Lonij, V.P.A.; Fiot, J.-B. Cognitive Systems for the Food-Water-Energy Nexus. Handb. Stat. 2016, 35, 255–282. [Google Scholar]
- Higgins, C.; Najm, M.A. An Organizing Principle for the Water-Energy-Food Nexus. Sustainability 2020, 12, 8135. [Google Scholar] [CrossRef]
- Kliskey, A.; Williams, P.; Griffith, D.; Dale, V.; Schelly, C.; Marshall, A.-M.; Gagnon, V.; Eaton, W.; Floress, K. Thinking Big and Thinking Small: A Conceptual Framework for Best Practices in Community and Stakeholder Engagement in Food, Energy, and Water Systems. Sustainability 2021, 13, 2160. [Google Scholar] [CrossRef]
- The United Nations World Water Development Report 2018: Nature-Based Solutions for Water. Available online: https://www.unwater.org/publications/world-water-development-report-2018/ (accessed on 12 July 2021).
- Li, Y.; Babcock, R.W. Green Roofs against Pollution and Climate Change. A Review. Agron. Sustain. Dev. 2014, 34, 695–705. [Google Scholar] [CrossRef] [Green Version]
- Specht, K.; Schimichowski, J.; Fox-Kämper, R. Multifunctional Urban Landscapes: The Potential Role of Urban Agriculture as an Element of Sustainable Land Management. In Sustainable Land Management in a European Context. Human-Environment Interactions; Weith, T., Barkmann, T., Gaasch, N., Rogga, S., Strauß, C., Zscheischler, J., Eds.; Springer: Basel, Switzerland, 2021; Volume 8, pp. 291–303. [Google Scholar]
- Wright, J.; Lytle, J.; Santillo, D.; Marcos, L.; Mai, K. Addressing the Water–Energy–Food Nexus through Enhanced Green Roof Performance. Sustainability 2021, 13, 1972. [Google Scholar] [CrossRef]
- Edmondson, J.L.; Cunningham, H.; Tingley, D.O.D.; Dobson, M.; Grafius, D.R.; Leake, J.R.; McHugh, N.; Nickles, J.; Phoenix, G.K.; Ryan, A.J.; et al. The Hidden Potential of Urban Horticulture. Nat. Food 2020, 1, 155–159. [Google Scholar] [CrossRef]
- Sanyé-Mengual, E.; Palma, I.C.; Oliver-Solà, J.; Montero, J.I.; Rieradevall, J. Integrating Horticulture into Cities: A Guide for Assessing the Implementation Potential of Rooftop Greenhouses (RTGs) in Industrial and Logistics Parks. J. Urban Technol. 2015, 22, 87–111. [Google Scholar] [CrossRef]
- Ramos, E.P.; Howells, M.; Sridharan, V.; Engström, R.E.; Taliotis, C.; Mentis, D.; Gardumi, F.; De Strasser, L.; Pappis, I.; Balderrama, G.P.; et al. The Climate, Land, Energy, and Water systems (CLEWs) Framework: A Retrospective of Activities and Advances to 2019. Environ. Res. Lett. 2020, 16, 033003. [Google Scholar] [CrossRef]
- Estee, L.Y.; Kishnani, N.T. Building-Integrated Agriculture: Utilizing Rooftops for Sustainable Food Crop Cultivation in Singapore. J. Green Build. 2010, 5, 105–113. [Google Scholar] [CrossRef]
- Liu, T.; Yang, M.; Han, Z.; Ow, D.W. Rooftop Production of Leafy Vegetables can be Profitable and Less Contaminated than Farm-Grown Vegetables. Agron. Sustain. Dev. 2016, 36, 41. [Google Scholar] [CrossRef] [Green Version]
- Orsini, F.; Gasperi, D.; Marchetti, L.; Piovene, C.; Draghetti, S.; Ramazzotti, S.; Bazzocchi, G.G.; Gianquinto, G.P. Exploring the Production Capacity of Rooftop Gardens (RTGs) in Urban Agriculture: The Potential Impact on Food and Nutrition Security, Biodiversity and Other Ecosystem Services in the City of Bologna. Food Secur. 2014, 6, 781–792. [Google Scholar] [CrossRef]
- Zhang, P.; Zhang, L.; Chang, Y.; Xu, M.; Hao, Y.; Liang, S.; Liu, G.; Yang, Z.; Wang, C. Food-Energy-Water (FEW) Nexus for Urban Sustainability: A Comprehensive Review. Resour. Conserv. Recycl. 2018, 142, 215–224. [Google Scholar] [CrossRef]
- Grewal, S.S.; Grewal, P.S. Can Cities become Self-Reliant in Food? Cities 2012, 29, 1–11. [Google Scholar] [CrossRef]
- Lal, R. Home Gardening and Urban Agriculture for Advancing Food and Nutritional Security in Response to the COVID-19 Pandemic. Food Secur. 2020, 12, 871–876. [Google Scholar] [CrossRef]
- Pulighe, G.; Lupia, F. Food First: COVID-19 Outbreak and Cities Lockdown a Booster for a Wider Vision on Urban Agriculture. Sustainability 2020, 12, 5012. [Google Scholar] [CrossRef]
- Mohareb, E.; Heller, M.; Novak, P.; Goldstein, B.; Fonoll, X.; Raskin, L. Considerations for Reducing Food System Energy Demand while Scaling up Urban Agriculture. Environ. Res. Lett. 2017, 12, 125004. [Google Scholar] [CrossRef]
- Sanyé-Mengual, E.; Cerón-Palma, I.; Oliver-Solà, J.; Montero, J.I.; Rieradevall, J. Environmental Analysis of the Logistics of Agricultural Products from Rooftop Greenhouses in Mediterranean Urban Areas. J. Sci. Food Agric. 2013, 93, 100–109. [Google Scholar] [CrossRef]
- Sanye-Mengual, E.; Orsini, F.; Oliver-Sola, J.; Rieradevall, J.; Montero, J.I.; Gianquinto, G. Techniques and Crops for Efficient Rooftop Gardens in Bologna, Italy. Agron. Sustain. Dev. 2015, 35, 1477–1488. [Google Scholar] [CrossRef] [Green Version]
- Fan, C.; Fan, S.-K.S.; Wang, C.-S.; Tsai, W.-P. Modeling Computer Recycling in Taiwan Using System Dynamics. Resour. Conserv. Recycl. 2018, 128, 167–175. [Google Scholar] [CrossRef]
- Kuo, T.C.; Lin, S.-H.; Tseng, M.-L.; Chiu, A.S.; Hsu, C.-W. Biofuels for Vehicles in Taiwan: Using System Dynamics Modeling to Evaluate Government Subsidy Policies. Resour. Conserv. Recycl. 2019, 145, 31–39. [Google Scholar] [CrossRef]
- Pluchinotta, I.; Pagano, A.; Giordano, R.; Tsoukiàs, A. A System Dynamics Model for Supporting Decision-Makers in Irrigation Water Management. J. Environ. Manag. 2018, 223, 815–824. [Google Scholar] [CrossRef] [PubMed]
- Sun, Y.; Liu, N.; Shang, J.; Zhang, J. Sustainable Utilization of Water Resources in China: A System Dynamics Model. J. Clean. Prod. 2017, 142, 613–625. [Google Scholar] [CrossRef]
- González-Rosell, A.; Blanco, M.; Arfa, I. Integrating Stakeholder Views and System Dynamics to Assess the Water–Energy–Food Nexus in Andalusia. Water 2020, 12, 3172. [Google Scholar] [CrossRef]
- Ravar, Z.; Zahraie, B.; Sharifinejad, A.; Gozini, H.; Jafari, S. System Dynamics Modeling for Assessment of Water–Food–Energy Resources Security and Nexus in Gavkhuni Basin in Iran. Ecol. Indic. 2019, 108, 105682. [Google Scholar] [CrossRef]
- Elsayed, H.; Djordjevic, S.; Savic, D. The Nile System Dynamics Model for Water-Food-Energy Nexus Assessment. 2018. Available online: https://ore.exeter.ac.uk/repository/bitstream/handle/10871/122995/The_Nile_System_Dynamics_Model_for_Water-Food-Energy_Nexus_Assessment.pdf?sequence=2&isAllowed=y (accessed on 12 July 2021).
- Givens, J.E.; Padowski, J.; Guzman, C.D.; Malek, K.; Witinok-Huber, R.; Cosens, B.; Briscoe, M.; Boll, J.; Adam, J. Incorporating Social System Dynamics in the Columbia River Basin: Food-Energy-Water Resilience and Sustainability Modeling in the Yakima River Basin. Front. Environ. Sci. 2018, 6, 104. [Google Scholar] [CrossRef] [Green Version]
- Amadei, B. A Systems Approach to Modeling the Water-Energy-Land-Food Nexus: System Dynamics Modeling and Dynamic Scenario Planning, 1st ed.; Momentum: New York, NY, USA, 2019; Volume 1–2. [Google Scholar]
- Gary, I.E.; Grigg, N.; Reagan, W. Dynamic Behavior of the Water-Food-Energy Nexus: Focus on Crop Production and Consumption. Irrig. Drain. 2017, 66, 19–33. [Google Scholar]
- McCarl, B.A.; Yang, Y.; Schwabe, K.; Engel, B.A.; Mondal, A.H.; Ringler, C.; Pistikopoulos, E.N. Model Use in WEF Nexus Analysis: A Review of Issues. Curr. Sustain. Energy Rep. 2017, 4, 144–152. [Google Scholar] [CrossRef]
- Taipei Agricultural Products Marketing Co., Ltd. Available online: http://www.tapmc.com.taipei/Pages/Trans/RptY (accessed on 12 July 2021).
- What is Taipei Garden City. Available online: https://farmcity.taipei/city_en/m1_about/about_C.php (accessed on 12 July 2021).
- World Maps of Köppen−Geiger Climate Classification. Available online: http://koeppen-geiger.vu-wien.ac.at (accessed on 12 July 2021).
- Geographical Overview of Taipei City Government. Available online: https://english.gov.taipei/cp.aspx?n=027E522DD6E3D3E1 (accessed on 12 July 2021).
- Welbaum, G.E. Vegetable Production and Practices, 1st ed.; CABI: Boston, MA, USA, 2015. [Google Scholar]
- CWB Observation Data Inquire System. Available online: https://e-service.cwb.gov.tw/HistoryDataQuery/index.jsp (accessed on 1 August 2019).
- Lawford, R.G. A Design for a Data and Information Service to Address the Knowledge needs of the Water-Energy-Food (W-E-F) Nexus and Strategies to Facilitate its Implementation. Front. Environ. Sci. 2019, 7, 56. [Google Scholar] [CrossRef] [Green Version]
- Turner, B.L.; Menendez, H.M.; Gates, R.N.; Tedeschi, L.O.; Atzori, A.S. System Dynamics Modeling for Agricultural and Natural Resource Management Issues: Review of Some Past Cases and Forecasting Future Roles. Resources 2016, 5, 40. [Google Scholar] [CrossRef] [Green Version]
- Richmond, B. An Introduction to Systems Thinking with iThink; Isee Systems Inc.: Lebanon, PA, USA, 2004. [Google Scholar]
- Sterman, J.D. System Dynamics Modeling: Tools for Learning in a Complex World. Calif. Manag. Rev. 2001, 43, 8–25. [Google Scholar] [CrossRef]
- Irrigation Water Management: Irrigation Water Needs, Training manual no.3; Chapter 3: Crop Water Needs. Available online: http://www.fao.org/3/S2022E/s2022e07.htm#chapter%203:%20crop%20water%20needs (accessed on 12 July 2021).
- Kan, C.E.; Chen, C.T.; Chen, K.Y. Study on the Suitability of Consumptive Use Estimation Methods for Taiwan Area. J. Chin. Agric. Eng. 1996, 46, 8–19. [Google Scholar]
- Rawson, H.M.; Macpherson, H.G.; FAO. Irrigated Wheat. Section 6: Explanations of Plant Development. Available online: http://www.fao.org/3/x8234e/x8234e09.htm#TopOfPage (accessed on 10 March 2021).
- Chen, C.; Lei, P.K. Evaluation of the Growth Models for Packhoi. J. Agric. For. 1997, 46, 65–83. [Google Scholar]
- Walters, J.P.; Archer, D.W.; Sassenrath, G.F.; Hendrickson, J.R.; Hanson, J.D.; Halloran, J.M.; Vadas, P.; Alarcon, V.J. Exploring Agricultural Production Systems and their Fundamental Components with System Dynamics Modelling. Ecol. Model. 2016, 333, 51–65. [Google Scholar] [CrossRef] [Green Version]
- Liu, X.; Zhang, R.; Li, Y.; Ao, Y. Establishment and Application of Discrimination Model for Suitable Culture Season of Vegetables Based on the Climatic Data. Chin. Agric. Sci. Bul. 2012, 28, 230–235. [Google Scholar]
- Zhang, Z.; Chen, X. Climatic Adaptability of Inverse-Seasonal Vegetable Growth in Mountain Area. J. Anhui Agric. Univ. 2006, 34, 1535–1538. [Google Scholar]
- Zhai, Z.; Lin, Z.; Chen, H.; Chen, Z. Temporal and Spatial Variation of Temperature Suitability Index for Brassica Parachinesis in Guangdong. Guangdong Agric. Sci. 2015, 2016, 66–71. [Google Scholar]
- Chang, C.S. Cultivation of Potato Leaves in Yilan Area. Bull. Hualien Dist. Agric. Res. Ext. Stn. 2005, 47, 1–3. [Google Scholar]
- Lo, C.S. Technology for Organic Vegetable Production in Plastic House. Conference Paper for the Organic Crops Cultivation Seminar. Taoyuan Dist. Agric. Res. Ext. Stn. 2008, 136, 47–60. [Google Scholar]
- Chun, J.Y.; Lee, C.; Yang, C.F. Study on Efficiency Analysis of the Solar PV System at Tainan DARES, COA. Res. Bull. Tainan Dist. Agric. Improv. Stn. 2015, 66, 68–76. [Google Scholar]
- Chang, Y.; Li, G.; Yao, Y.; Zhang, L.; Yu, C. Quantifying the Water-Energy-Food Nexus: Current Status and Trends. Energies 2016, 9, 65. [Google Scholar] [CrossRef] [Green Version]
- Total Area of the Current Constructed Buildings in Taipei City. Available online: http://163.29.157.32:8080/dataset/42f8c7ce-9354-4147-aad4-04c74c549050 (accessed on 12 July 2021).
- Lupia, F.; Baiocchi, V.; Lelo, K.; Pulighe, G. Exploring Rooftop Rainwater Harvesting Potential for Food Production in Urban Areas. Agriculture 2017, 7, 46. [Google Scholar] [CrossRef] [Green Version]
Publisher’s Note: MDPI stays neutral with regard to jurisdictional claims in published maps and institutional affiliations. |
© 2021 by the authors. Licensee MDPI, Basel, Switzerland. This article is an open access article distributed under the terms and conditions of the Creative Commons Attribution (CC BY) license (https://creativecommons.org/licenses/by/4.0/).