How Does Channel Integration Affect Consumers’ Selection of Omni-Channel Shopping Methods? An Empirical Study of U.S. Consumers
Abstract
:1. Introduction
2. Theoretical Background and Hypotheses Development
2.1. Omni-Channel Shopping Methods
2.2. S-O-R Model
2.3. Stimulus: Channel Integration
2.4. Organism: Consumer Perceived Value
2.5. Organism: Perceived Risk and Perceived Behavioral Control
2.6. Behavioral Responses and Moderating Effect of Perceived COVID-19 Vulnerability
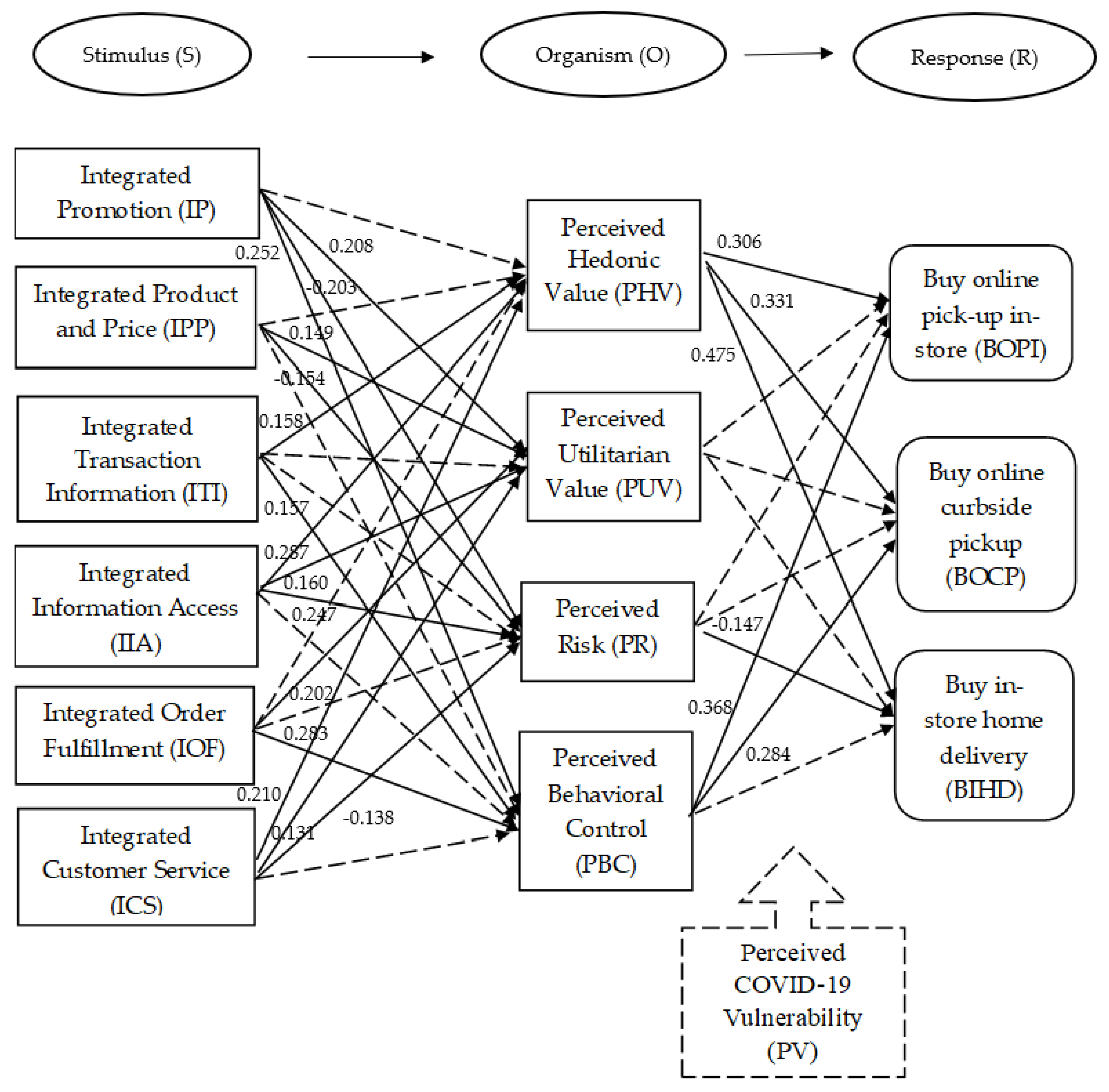
3. Proposed Research Model and Developed Survey Instrument
4. Methodology
4.1. Research Design and Data Collection
4.2. Data Analysis Methods
5. Results and Discussions
5.1. Psychometric Properties of Investigated Constructs
5.2. Hypotheses Testing Results and Discussion
6. Conclusions
7. Implications
8. Limitations and Future Studies
Author Contributions
Funding
Institutional Review Board Statement
Informed Consent Statement
Data Availability Statement
Conflicts of Interest
Appendix A
| Construct | Measurement Items | Source |
|---|---|---|
| Integrated promotion (IP) | IP1: The apparel retailer’s physical store and website have consistent brand name, slogan and logo. | Oh, Teo, & Sambamurthy, [62]; Zhang, [42] |
| IP2: The apparel retailer’s website highlights in-store promotions that are taking place in the physical store. | ||
| IP3: The apparel retailer’s website advertises and provides the address and contact information of the physical store. | ||
| IP4: The apparel retailer’s physical store advertises its website through the pamphlets, receipts, and carrying bags in its physical store. | ||
| IP5: The apparel retailer’s website publishes advertisements appearing in the apparel retailer’s physical store and emails, and on their website and social media platforms | ||
| Integrated product and price (IPP) | IPP1: The apparel retailer has consistent product descriptions in both physical store and website. | Oh, Teo, & Sambamurthy, [62]; Zhang, [42] |
| IPP2: The apparel retailer has consistent product category classifications in both its physical store and website. | ||
| IPP3: The apparel retailer has consistent information on stock availability in both physical store and website. | ||
| IPP4: The apparel retailer has consistent product price in both physical store and website. | ||
| IPP5: The apparel retailer has consistent discounts in both physical store and website. | ||
| Integrated transaction information (ITI) | ITI1: The apparel retailer keeps an integrated purchase history of my online and offline purchase history. | Oh, Teo, & Sambamurthy, [62]; Zhang, [42] |
| ITI2: The apparel retailer allows me to access my prior integrated purchase history. | ||
| ITI3: The apparel retailer makes future purchase recommendations to me. | ||
| ITI4: The apparel retailer’s website customizes web pages for me based on my past consolidated online and offline purchases. | ||
| Integrated information access (IIA) | IIA1: The apparel retailer’s website allows me to search for products available in the physical store. | Oh, Teo, & Sambamurthy, [62]; Zhang, [42] |
| IIA2: The apparel retailer allows me to check the inventory status at the physical store through its website. | ||
| IIA3: The apparel retailer’s physical store provides Internet kiosks for me to access the information and functionalities available on the website. | ||
| IIA4: The apparel retailer’s physical store provides Internet kiosks for me to make enquiries without the assist from in-store customer service assistants. | ||
| Integrated order fulfillment (IOF) | IOF1: The apparel retailer allows me to redeem the gift coupons or vouchers in both physical store and website. | Oh, Teo, & Sambamurthy, [62]; Zhang, [42] |
| IOF2: The apparel retailer allows me to self-collect my online purchases in the physical store. | ||
| IOF3: The apparel retailer allows me to choose any physical store location to pick up my online purchases. | ||
| IOF4: The apparel retailer allows me to make payment in physical store for my online purchases. | ||
| IOF5: The apparel retailer allows me to place orders for out-of-stock items in the physical store through its Internet kiosks. | ||
| Integrated customer service (ICS) | ICS1: The apparel retailer’s in-store customer service accepts my return, repair or exchange of products purchased online. | Oh, Teo, & Sambamurthy, [62]; Zhang, [42] |
| ICS2: The apparel retailer’s website provides me post-purchase services support for the products purchased at the physical stores. | ||
| ICS3: The apparel retailer’s website provides me interactive access to service assistant through a real-time chat program. | ||
| Perceived Hedonic Value (PHV) | PHV1: This omni-channel apparel shopping trip was truly a joy. | Babin, Darden, & Griffin [70]; Picot-Coupey, Krey, Huré, & Ackermann, [100] |
| PHV2: Compared to other things I could have done, the time spent omni-channel shopping for apparel products was truly enjoyable. | ||
| PHV3: During the omni-channel shopping trip, I felt the excitement of the hunt for apparel products. | ||
| PHV4: This omni-channel shopping trip truly felt like an escape. | ||
| PHV5: I enjoyed being immersed in exciting new apparel products. | ||
| PHV6: I enjoyed this omni-channel shopping trip for its own sake, not just for the apparel items I may have purchased. | ||
| PHV7: I continued to omni-channel shop, not because I had to, but because I wanted to. | ||
| PHV8: I had a good time because I was able to act on the “spur of the moment.” | ||
| PHV9: While omni-channel shopping, I was able to forget my problems. | ||
| PHV10: While omni-channel shopping, I felt a sense of adventure. | ||
| PHV 11: This omni-channel shopping trip was not a very nice time out. * | ||
| PHV 12: I felt really unlucky during this omni-channel shopping trip. * | ||
| PHV13: I was able to do a lot of fantasizing during this omni-channel shopping trip. | ||
| Perceived Utilitarian Value (PUV) | PUV1: I accomplished just what I wanted to on this omni-channel shopping trip. | Babin, Darden, & Griffin [70]; Picot-Coupey, Krey, Huré, & Ackermann, [100] |
| PUV2: I couldn’t buy what I really needed during this omni-channel shopping trip. * | ||
| PUV3: While this omni-channel shopping trip, I found just the item(s) I was looking for. | ||
| PUV4: I was disappointed because I had to go to another store(s) to complete my shopping. * | ||
| PUV5: I feel this omni-channel shopping trip was successful. | ||
| PUV6: I feel really smart about this omni-channel shopping trip. | ||
| PUV7: This was a good store visit because it was over very quickly. | ||
| Perceived Risk (PR) | PR1: I was uncertain about the delivery of my order using omni-channel shopping method. | Xu & Jackson [83] |
| PR2: I was concerned that the customer service in the omni-channel shopping trip would be difficult to talk to. | ||
| PR3: I was worried that I might have to return the product using the omni-channel shopping method. | ||
| PR4: I was concerned that the product would not be delivered by the date I needed the product when using the omni-channel shopping method. | ||
| PR5: It was my first time using the omni-channel shopping method, therefore I was unsure about the performance of the shopping method. | ||
| Perceived Behavioral Control (PBC) | PBC1: It would be very easy for me to use the omni-channel shopping method if it is available. | Xu & Jackson [83] |
| PBC2: Whenever I want, I can easily buy the apparel product through the omni-channel shopping method if it is available. | ||
| PBC3: When buying the apparel product, I have very much control over my ability to choose the omni-channel shopping method if it is available. | ||
| PBC4: When buying the apparel product, there are not many external influences that may prevent me from choosing omni-channel shopping method if it is available. | ||
| Perceived COVID-19 Vulnerability (PV) | PV1: If I were sick from COVID-19, it would be severe. | Youn, Lee, & Ha-Brookshire [53] |
| PV2: If I were sick from COVID-19, it would be serious. | ||
| PV3: If I were sick from COVID-19, it would be significant. | ||
| PV4: I am at risk for getting sick from COVID-19. | ||
| PV5: It is likely that I will be sick from COVID-19. | ||
| PV6: It is possible for me to get sick from COVID-19. | ||
| Buy Online Pick-up In-store (BOPI) | BOPI1: How likely would you choose the following omni-channel shopping methods in the future? | Xu & Jackson [83] |
| BOPI2: How likely would you encourage your family and friends to choose the following omni-channel shopping methods in the future? | ||
| BOPI3: How likely would you recommend that people choose the following omni-channel shopping methods in the future? | ||
| BOPI4: How likely would you list the following omni-channel shopping methods as one of your top options in the future? | ||
| BOPI5: How likely would you choose the following omni-channel shopping methods in almost every situation? | ||
| BOPI6: How likely would you share your positive attitude about choosing the following omni-channel shopping methods to people in the future? | ||
| BOPI7: How likely would you purchase products using the following omni-channel shopping methods in the future? | ||
| BOPI8: How likely would you spread positive word of mouth about the following omni-channel shopping methods to your friends? | ||
| Buy Online Curbside Pickup (BOCP) | BOCP 1: How likely would you choose the following omni-channel shopping methods in the future? | Xu & Jackson [83] |
| BOCP2: How likely would you encourage your family and friends to choose the following omni-channel shopping methods in the future? | ||
| BOCP3: How likely would you recommend that people choose the following omni-channel shopping methods in the future? | ||
| BOCP4: How likely would you list the following omni-channel shopping methods as one of your top options in the future? | ||
| BOCP5: How likely would you choose the following omni-channel shopping methods in almost every situation? | ||
| BOCP6: How likely would you share your positive attitude about choosing the following omni-channel shopping methods to people in the future? | ||
| BOCP7: How likely would you purchase products using the following omni-channel shopping methods in the future? | ||
| BOCP8: How likely would you spread positive word of mouth about the following omni-channel shopping methods to your friends? | ||
| Buy In-store Home Delivery (BIHD) | BIHD1: How likely would you choose the following omni-channel shopping methods in the future? | Xu & Jackson [83] |
| BIHD2: How likely would you encourage your family and friends to choose the following omni-channel shopping methods in the future? | ||
| BIHD3: How likely would you recommend that people choose the following omni-channel shopping methods in the future? | ||
| BIHD4: How likely would you list the following omni-channel shopping methods as one of your top options in the future? | ||
| BIHD5: How likely would you choose the following omni-channel shopping methods in almost every situation? | ||
| BIHD6: How likely would you share your positive attitude about choosing the following omni-channel shopping methods to people in the future? | ||
| BIHD7: How likely would you purchase products using the following omni-channel shopping methods in the future? | ||
| BIHD8: How likely would you spread positive word of mouth about the following omni-channel shopping methods to your friends? |
References
- Mascitto, D. Omnichannel Retail Rebel: Breaking the Rules to Save the Industry. Available online: https://infohub.tecsys.com/omnichannel-retail-rebel-breaking-the-rules-to-save-the-industry (accessed on 28 April 2021).
- Statista. Quarterly Share of E-Commerce Sales of Total U.S. Retail Sales. Available online: https://www.statista.com/statistics/187439/share-of-e-commerce-sales-in-total-us-retail-sales-in-2010/ (accessed on 7 June 2021).
- Craven, M.; Liu, L.; Mysore, M.; Wilson, M. Covid-19: Implications for Business. Available online: http://www.amcham-egypt.org/bic/pdf/corona1/McKinsey_Co%20-%20COVID-19-Implications%20For%20Business.pdf (accessed on 8 May 2021).
- Nguyen, H.V.; Tran, H.X.; Van Huy, L.; Nguyen, X.N.; Do, M.T.; Nguyen, N. Online book shopping in Vietnam: The impact of the Covid-19 pandemic situation. Publ. Res. Q. 2020, 36, 437–445. [Google Scholar] [CrossRef]
- Cain, A.; Stone, M. These 28 Retailers, Including Lord & Taylor and Men’s Wearhouse Owner, Have Filed for Bankruptcy or Liquidation in 2020. Available online: https://www.businessinsider.com/retailers-filed-bankruptcy-liquidation-closing-stores-2020-2 (accessed on 3 August 2020).
- Taylor, G. Covid Forced Ominichannel into Overdrive- but Few Are Measuring It Right. Available online: https://sourcingjournal.com/topics/retail/omnichannel-retail-fulfillment-forrester-bloomreach-aptos-bopis-mobile-215215/ (accessed on 28 April 2021).
- Donaldson, T. Zara Owner Inditex to Close Up to 1200 Stores. Available online: https://sourcingjournal.com/topics/retail/zara-inditex-close-1200-stores-first-quarterly-loss-coronavirus-215385/ (accessed on 28 March 2021).
- Knowles, J.; Ettenson, R.; Lynch, P.; Dollens, J. Growth opportunities for brands during the Covid-19 crisis. MIT Sloan Manag. Rev. 2020, 61, 2–6. [Google Scholar]
- Pani, A.; Mishra, S.; Golias, M.; Figliozzi, M. Evaluating public acceptance of autonomous delivery robots during Covid-19 pandemic. Transp. Res. Part D Transp. Environ. 2020, 89, 102600. [Google Scholar] [CrossRef]
- Chen, Y.; Chi, T. Omni-Channel Retailing in the Fashion Industry: A Literature Review of Empirical Evidences. Available online: https://www.iastatedigitalpress.com/itaa/article/id/8256/ (accessed on 28 October 2020).
- Beck, N.; Rygl, D. Categorization of multiple channel retailing in multi-, cross-, and omni-channel retailing for retailers and retailing. J. Retail. Consum. Serv. 2015, 27, 170–178. [Google Scholar] [CrossRef]
- Levy, M.; Weitz, B.A.; Grewal, D. Retailing Management; Weitz, B.A., Grewal, D., Eds.; McGraw-Hill Education: Dubuque, IA, USA, 2019. [Google Scholar]
- Dorf, D. Highlights from Our Recent Webinar with Forrester. Available online: https://www.infor.com/blog/mastering-the-art-of-omni-channel-retailing (accessed on 27 June 2021).
- Byrnjolfsson, E.; Hu, Y.J.; Rahman, M.S. Competing in the age of omnichannel retailing. MIT Sloan Manag. Rev. 2013, 54, 23–29. [Google Scholar]
- Park, S.; Lee, D. An Empirical study on consumer online shopping channel choice behavior in omni-channel environment. Telemat. Inform. 2017, 34, 1398–1407. [Google Scholar] [CrossRef]
- Jocevski, M.; Arvidsson, N.; Miragliotta, G.; Ghezzi, A.; Mangiaracina, R. Transitions Towards omni-channel retailing strategies: A business model perspective. Int. J. Retail. Distrib. Manag. 2019, 47, 78–93. [Google Scholar] [CrossRef]
- Trenz, M.; Veit, D.J.; Chee-Wee, T. Disentangling the impact of omni channel integration on consumer behavior in integrated sales channels. MIS Q. 2020, 44, 1207–1258. [Google Scholar] [CrossRef]
- Frasquet, M.; Miquel, M.J. Do channel integration efforts pay-off in terms of online and offline customer loyalty? Int. J. Retail. Distrib. Manag. 2017, 45, 859–873. [Google Scholar] [CrossRef]
- Verhoef, P.C.; Kannan, P.K.; Inman, J. From Multi-channel retailing to omni-channel retailing: Introduction to the special issue on multi-channel retailing. J. Retail. 2015, 91, 174–181. [Google Scholar] [CrossRef]
- Liang, T.-P.; Turban, E. Introduction to the special issue social commerce: A research framework for social commerce. Int. J. Electron. Commer. 2011, 16, 5–14. [Google Scholar] [CrossRef] [Green Version]
- Bell, D.; Gallino, S.; Moreno, A. How to win in an omnichannel world. MIT Sloan Manag. Rev. 2014, 56, 45–53. [Google Scholar]
- Waldron, J. Is Macy’s Guiding the Future of Retail? Available online: https://etaileast.wbresearch.com/blog/macy-future-of-retail (accessed on 7 June 2021).
- Kim, K.; Han, S.-L.; Jang, Y.-Y.; Shin, Y.-C. The Effects of the antecedents of “Buy-Online-Pick-up-in-Store” service on consumer’s bopis choice behaviour. Sustainability 2020, 12, 9989. [Google Scholar] [CrossRef]
- Jin, M.; Li, G.; Cheng, T. Buy Online and Pick up in-Store: Design of the service area. Eur. J. Oper. Res. 2018, 268, 613–623. [Google Scholar] [CrossRef]
- MacCarthy, B.L.; Zhang, L.; Muyldermans, L. Best performance frontiers for Buy-Online-Pickup-in-Store order fulfilment. Int. J. Prod. Econ. 2019, 211, 251–264. [Google Scholar] [CrossRef]
- Jiang, Y.; Liu, L.; Lim, A. Optimal Pricing decisions for an omni-channel supply chain with retail service. Int. Trans. Oper. Res. 2020, 27, 2927–2948. [Google Scholar] [CrossRef]
- Kim, N.L.; Im, H. Do Liberals Want Curbside Pickup More than Conservatives? Contactless Shopping as a Protectionary Action against the Covid-19 Pandemic. Available online: https://onlinelibrary.wiley.com/doi/full/10.1111/ijcs.12714?casa_token=-rsJu3qA3VYAAAAA%3AzZwAgaLLWR68KH678Irl-d6I91qtMGuEHoKcxxjBK2GMjPNgDq24oQJD-afuDMfJDlyMocFR3WH-I5nF (accessed on 1 June 2021).
- Adhi, P.; Davis, A.; Jayakumar, J.; Touse, S. Reimagining Stores for Retail’s Next Normal. Available online: https://www.mckinsey.com/industries/retail/our-insights/reimagining-stores-for-retails-next-normal (accessed on 28 April 2021).
- Saril, S. 16 Online Retailers that Offer Fast and Free in-Store and Curbside Pickup—Including Target, Walmart, Best Buy, Neiman Marcus, and More. Available online: https://www.businessinsider.com/buy-online-pickup-in-store-same-day (accessed on 1 June 2021).
- 2021 Omnichannel Report. Available online: https://www.digitalcommerce360.com/product/omnichannel-report/?utm_source=Web&utm_campaign=2020-Article&cmp=1&utm_medium=Article (accessed on 9 June 2021).
- Bell, D.; Gallino, S.; Moreno, A. Offline Showrooms in omnichannel retail: Demand and operational benefits. Manag. Sci. 2017, 64, 1629–1651. [Google Scholar] [CrossRef]
- Schmidt, I. Shop Talk: Nordstrom’s Merch-Free Concept Store Coming Soon. Madonna’s Skincare Line Is Here. Available online: https://www.hollywoodreporter.com/lists/nordstroms-merch-free-concept-store-coming-soon-madonnas-skincare-line-is-1044165 (accessed on 28 April 2021).
- Murfield, M.; Boone, C.A.; Rutner, P.; Thomas, R. Investigating logistics service quality in omni-channel retailing. Int. J. Phys. Distrib. Logist. Manag. 2017, 47, 263–296. [Google Scholar] [CrossRef]
- Mehrabian, A.; Russell, J.A. An Approach to Environmental Psychology; MIT Press: Cambridge, MA, USA, 1974. [Google Scholar]
- Zhang, M.; Ren, C.; Wang, G.A.; He, Z. The Impact of channel integration on consumer responses in omni-channel retailing: The mediating effect of consumer empowerment. Electron. Commer. Res. Appl. 2018, 28, 181–193. [Google Scholar] [CrossRef]
- Chi, T.; Chen, Y. A Study of Lifestyle Fashion Retailing in China. Mark. Intell. Plan. 2019, 38, 46–60. [Google Scholar] [CrossRef]
- Pantano, E.; Viassone, M. Engaging consumers on new integrated multichannel retail settings: Challenges for retailers. J. Retail. Consum. Serv. 2015, 25, 106–114. [Google Scholar] [CrossRef]
- Cheah, J.-H.; Lim, X.-J.; Ting, H.; Liu, Y.; Quach, S. Are privacy concerns still relevant? revisiting consumer behaviour in omnichannel retailing. J. Retail. Consum. Serv. 2020, 102242. [Google Scholar] [CrossRef]
- Perumal, S.; Ali, J.; Shaarih, H. Exploring Nexus among Sensory Marketing and Repurchase Intention: Application of Sor Model. Manag. Sci. Lett. 2021, 11, 1527–1536. [Google Scholar] [CrossRef]
- Watts, L.; Chi, T. Key factors influencing the purchase intention of activewear: An empirical study of US consumers. Int. J. Fash. Des. Technol. Educ. 2019, 12, 46–55. [Google Scholar] [CrossRef]
- Chi, T. Mobile commerce website success: Antecedents of consumer satisfaction and purchase intention. J. Internet Commer. 2018, 17, 189–215. [Google Scholar] [CrossRef]
- Zimmerman, J. Using the Sor Model to Understand the Impact of Website Attributes on the Online Shopping Experience; University of North Texas: Denton, TX, USA; Available online: https://digital.library.unt.edu/ark:/67531/metadc149694/ (accessed on 1 June 2021).
- Lim, X.-J.; Cheah, J.-H.; Cham, T.H.; Ting, H.; Memon, M.A. Compulsive buying of branded apparel, its antecedents, and the mediating role of brand attachment. Asia Pac. J. Mark. Logist. 2020, 32, 1539–1563. [Google Scholar] [CrossRef]
- Baker, J.; Levy, M.; Grewal, D. An experimental approach to making retail store environmental decisions. J. Retail. 1992, 68, 445. [Google Scholar]
- Bakker, I.; Van Der Voordt, T.; Vink, P.; De Boon, J. Pleasure, Arousal, Dominance: Mehrabian and Russell Revisited. Curr Psychol. 2014, 33, 405–421. [Google Scholar] [CrossRef]
- Hyllegard, K.H.; Ogle, J.P.; Yan, R.-N.; Kissell, K. Consumer Response to exterior atmospherics at a university-branded merchandise store. Fash. Text. 2016, 3, 1–17. [Google Scholar] [CrossRef] [Green Version]
- Russell, J.A. Core affect and the psychological construction of emotion. Psychol. Rev. 2003, 110, 145. [Google Scholar] [CrossRef]
- Kumar, A.; Kim, Y.-K. The Store-as-a-Brand Strategy: The effect of store environment on customer responses. J. Retail. Consum. Serv. 2014, 21, 685–695. [Google Scholar] [CrossRef]
- Ladhari, R.; Souiden, N.; Dufour, B. The Role of emotions in utilitarian service settings: The effects of emotional satisfaction on product perception and behavioral intentions. J. Retail. Consum. Serv. 2017, 34, 10–18. [Google Scholar] [CrossRef]
- Chopdar, P.K.; Balakrishnan, J. Consumers Response Towards Mobile Commerce Applications: Sor Approach. Int. J. Inf. Manag. 2020, 53, 102106. [Google Scholar] [CrossRef]
- Xiao, L.; Guo, F.; Yu, F.; Liu, S. The Effects of online shopping context cues on consumers’ purchase intention for cross-border e-commerce sustainability. Sustainability 2019, 11, 2777. [Google Scholar] [CrossRef] [Green Version]
- Chi, T.; Ganak, J.; Summers, L.; Adesanya, O.; McCoy, L.; Liu, H.; Tai, Y. Understanding perceived value and purchase intention toward eco-friendly athleisure apparel: Insights from US millennials. Sustainability 2021, 13, 7946. [Google Scholar] [CrossRef]
- Youn, S.-y.; Lee, J.E.; Ha-Brookshire, J. Fashion consumers’ channel switching behavior during the Covid-19: Protection motivation theory in the extended planned behavior framework. Cloth. Text. Res. J. 2021, 39, 139–156. [Google Scholar] [CrossRef]
- Hsin Chang, H.; Wen Chen, S. The Impact of online store environment cues on purchase intention: Trust and perceived risk as a mediator. Online Inf. Rev. 2008, 32, 818–841. [Google Scholar] [CrossRef] [Green Version]
- Bigcommerce. Bopis: How Buy Online, Pick-Up in Store Is Catering to Consumers’ Needs and Boosting Retailers’ Bottom Lines. Available online: https://www.bigcommerce.com/articles/offline-to-online/bopis/#faq (accessed on 28 July 2021).
- Saghiri, S.S.; Bourlakis, M. Guest editorial: Omni-Channel evolution: Confronting the whats and hows. Int. J. Phys. Distrib. Logist. Manag. 2020, 50, 505–508. [Google Scholar] [CrossRef]
- Agnihotri, A. Can Brick-and-Mortar Retailers successfully become multichannel retailers? J. Mark. Channels 2015, 22, 62–73. [Google Scholar] [CrossRef]
- Jeanpert, S.; Paché, G. Successful multi-channel strategy: Mixing marketing and logistical issues. J. Bus. Strategy 2016, 37, 12–19. [Google Scholar] [CrossRef]
- de Sousa, P.R.; Barbosa, M.W.; de Oliveira, L.K.; de Resende, P.T.V.; Rodrigues, R.R.; Moura, M.T.; Matoso, D. Challenges, Opportunities, and lessons learned: Sustainability in Brazilian omnichannel retail. Sustainability 2021, 13, 666. [Google Scholar] [CrossRef]
- Ye, Y.; Lau, K.H.; Teo, L.K.Y. Drivers and barriers of omni-channel retailing in China. Int. J. Retail. Distrib. Manag. 2018, 46, 657–689. [Google Scholar] [CrossRef]
- Neslin, S.A.; Grewal, D.; Leghorn, R.; Shankar, V.; Teerling, M.L.; Thomas, J.S.; Verhoef, P.C. Challenges and opportunities in multichannel customer management. J. Serv. Res. 2006, 9, 95–112. [Google Scholar] [CrossRef]
- Oh, L.-B.; Teo, H.-H.; Sambamurthy, V. The effects of retail channel integration through the use of information technologies on firm performance. J. Oper. Manag. 2012, 30, 368–381. [Google Scholar] [CrossRef]
- Le, A.N.H.; Nguyen-Le, X.-D. A Moderated Mediating mechanism of omnichannel customer experiences. Int. J. Retail. Distrib. Manag. 2020, 49, 595–615. [Google Scholar] [CrossRef]
- Sousa, R.; Voss, C.A. Service quality in multichannel services employing virtual channels. J. Serv. Res. 2006, 8, 356–371. [Google Scholar] [CrossRef]
- Gutman, J. A Means-End chain model based on consumer categorization processes. J. Mark. 1982, 46, 60–72. [Google Scholar] [CrossRef]
- Chi, T.; Kilduff, P.P. Understanding consumer perceived value of casual sportswear: An empirical study. J. Retail. Consum. Serv. 2011, 18, 422–429. [Google Scholar] [CrossRef]
- Ganak, J.; Chen, Y.; Liang, D.; Liu, H.; Chi, T. Understanding US millennials’ perceived values of denim apparel recycling: Insights for brands and retailers. Int. J. Sustain. Soc. 2020, 12, 267–290. [Google Scholar] [CrossRef]
- Thaler, R. Mental accounting and consumer choice. Mark. Sci. 1985, 4, 199–214. [Google Scholar] [CrossRef]
- Zeithaml, V.A. Consumer perceptions of price, quality, and value: A means-end model and synthesis of evidence. J. Mark. 1988, 52, 2–22. [Google Scholar] [CrossRef]
- Babin, B.J.; Darden, W.R.; Griffin, M. Work and/or fun: Measuring hedonic and utilitarian shopping value. J. Consum. Res. 1994, 20, 644–656. [Google Scholar] [CrossRef]
- Gupta, S.; Kim, H.W. Value-Driven Internet shopping: The mental accounting theory perspective. Psychol. Mark. 2010, 27, 13–35. [Google Scholar] [CrossRef]
- Hsiao, C.C.; Yen, H.J.R.; Li, E.Y. Exploring consumer value of multi-channel shopping: A perspective of means-end theory. Internet Res. 2012, 22, 318–339. [Google Scholar] [CrossRef] [Green Version]
- Kokku, R. Omni and multi-channel: Relationship with utilitarian/hedonic benefits, shopping value and channel patronage. Int. Rev. Manag. Mark. 2021, 11, 11. [Google Scholar]
- Pookulangara, S.; Hawley, J.; Xiao, G. Explaining Consumers’ Channel-Switching Behavior Using the Theory of Planned Behavior. J. Retail. Consum. Serv. 2011, 18, 311–321. [Google Scholar] [CrossRef] [Green Version]
- Lee, H.-H.; Kim, J. Investigating dimensionality of multichannel retailer’s cross-channel integration practices and effectiveness: Shopping orientation and loyalty intention. J. Mark. Channels 2010, 17, 281–312. [Google Scholar] [CrossRef]
- Raghubir, P.; Corfman, K. When Do Price Promotions Affect Pretrial Brand Evaluations? J. Mark. Res. 1999, 36, 211–222. [Google Scholar] [CrossRef]
- Wu, J.-F.; Chang, Y.P. Multichannel integration quality, online perceived value and online purchase intention. Internet Res. 2016, 26, 1228–1248. [Google Scholar] [CrossRef]
- Savastano, M.; Bellini, F.; D’ascenzo, F.; De Marco, M. Technology adoption for the integration of online–offline purchasing. Int. J. Retail. Distrib. Manag. 2019, 47, 474–492. [Google Scholar] [CrossRef]
- Li, Y.; Liu, H.; Lee, M.; Huang, Q. Information privacy concern and deception in online retailing: The moderating effect of online–offline information integration. Internet Res. 2019, 30, 511–537. [Google Scholar] [CrossRef]
- Morgan, R.M.; Hunt, S.D. The commitment-trust theory of relationship marketing. J. Mark. 1994, 58, 20–38. [Google Scholar] [CrossRef]
- Mukherjee, A.; Nath, P. Role of electronic trust in online retailing: A re-examination of the commitment-trust theory. Eur. J. Mark. 2007, 41, 1173–1202. [Google Scholar] [CrossRef]
- Peter, J.P.; Ryan, M.J. An investigation of perceived risk at the brand level. J. Mark. Res. 1976, 13, 184–188. [Google Scholar] [CrossRef]
- Xu, X.; Jackson, J.E. Examining customer channel selection intention in the omni-channel retail environment. Int. J. Prod. Econ. 2019, 208, 434–445. [Google Scholar] [CrossRef]
- Sheppard, B.H.; Hartwick, J.; Warshaw, P.R. The Theory of reasoned action: A meta-analysis of past research with recommendations for modifications and future research. J. Consum. Res. 1988, 15, 325–343. [Google Scholar] [CrossRef]
- Koul, S.; Eydgahi, A. A systematic review of technology adoption frameworks and their applications. J. Technol. Manag. Innov. 2017, 12, 106–113. [Google Scholar] [CrossRef] [Green Version]
- Chen, M.-F. Consumer Attitudes and Purchase Intentions in Relation to Organic Foods in Taiwan: Moderating Effects of Food-Related Personality Traits. Food Qual Prefer. 2007, 18, 1008–1021. [Google Scholar] [CrossRef]
- Ajzen, I. perceived behavioral control, self-efficacy, locus of control, and the theory of planned behavior. J. Appl. Soc. Psychol. 2002, 32, 665–683. [Google Scholar] [CrossRef]
- Herhausen, D.; Binder, J.; Schoegel, M.; Herrmann, A. integrating bricks with clicks: Retailer-level and channel-level outcomes of online–offline channel integration. J. Retail. 2015, 91, 309–325. [Google Scholar] [CrossRef]
- Piotrowicz, W.; Cuthbertson, R. Introduction to the Special Issue Information Technology in Retail: Toward Omnichannel Retailing. Int. J. Electron. Commer. 2014, 18, 5–16. [Google Scholar] [CrossRef]
- Bradlow, E.T.; Gangwar, M.; Kopalle, P.; Voleti, S. The Role of Big Data and Predictive Analytics in Retailing. J. Retail. 2017, 93, 79–95. [Google Scholar] [CrossRef] [Green Version]
- Chi, T. Understanding Chinese consumer adoption of apparel mobile commerce: An extended tam approach. J. Retail. Consum. Serv. 2018, 44, 274–284. [Google Scholar] [CrossRef]
- Sharma, M.; Gupta, M.; Joshi, S. Adoption Barriers in engaging young consumers in the omni-channel retailing. Young Consum. 2019, 21, 193–210. [Google Scholar] [CrossRef]
- Juaneda-Ayensa, E.; Mosquera, A.; Murillo, Y.S. Omnichannel Customer behavior: Key drivers of technology acceptance and use and their effects on purchase intention. Front. Psychol. 2016, 7, 1117. [Google Scholar] [CrossRef] [PubMed] [Green Version]
- Lee, Y.; Choi, S.; Field, J.M. Development and Validation of the pick-up service quality scale of the Buy-Online-Pick-up-in-Store Service. Oper. Manag. Res. 2020, 13, 218–232. [Google Scholar] [CrossRef]
- Kim, E.; Park, M.-C.; Lee, J. Determinants of the intention to use Buy-Online, Pickup in-Store (Bops): The moderating effects of situational factors and product type. Telemat. Inform. 2017, 34, 1721–1735. [Google Scholar] [CrossRef]
- Li, G.; Zhang, T.; Tayi, G.K. Inroad into omni-channel retailing: Physical showroom deployment of an online retailer. Eur. J. Oper. Res. 2020, 283, 676–691. [Google Scholar] [CrossRef]
- Daunt, K.L.; Harris, L.C. Consumer Showrooming: Value co-destruction. J. Retail. Consum. Serv. 2017, 38, 166–176. [Google Scholar] [CrossRef]
- Moon, J.; Choe, Y.; Song, H. Determinants of consumers’ online/offline shopping behaviours during the Covid-19 pandemic. Int. J. Environ. Res. 2021, 18, 1593. [Google Scholar]
- Rogers, R.W. Cognitive and psychological processes in fear appeals and attitude change: A revised theory of protection motivation. In Social Psychophysiology: A Sourcebook; Guilford: New York, NY, USA, 1983. [Google Scholar]
- Picot-Coupey, K.; Krey, N.; Huré, E.; Ackermann, C.-L. Still work and/or fun? corroboration of the hedonic and utilitarian shopping value scale. J. Bus. Res. 2021, 126, 578–590. [Google Scholar] [CrossRef]
- Goodman, J.K.; Cryder, C.E.; Cheema, A. Data collection in a flat world: The strengths and weaknesses of Mechanical Turk samples. J. Behav. Decis. Mak. 2013, 26, 213–224. [Google Scholar] [CrossRef]
- George, D.; Mallery, P. IBM SPSS Statistics 26 Step by Step: A Simple Guide and Reference; Routledge: London, UK, 2019. [Google Scholar]
- Ott, L.; Longnecker, M.; Ott, R.L. An Introduction to Statistical Methods and Data Analysis; Cengage Learning: Boston, MA, USA, 2001. [Google Scholar]
- Chi, T.; Gerard, J.; Dephillips, A.; Liu, H.; Sun, J. Why U.S. Consumers Buy Sustainable Cotton Made Collegiate Apparel? A Study of the Key Determinants. Sustainability 2019, 11, 3126. [Google Scholar] [CrossRef] [Green Version]
- Chi, T.; Sun, Y. Development of firm export market oriented behavior: Evidence from an emerging economy. Int. Bus. Rev. 2013, 22, 339–350. [Google Scholar] [CrossRef]
- Morgan, N.A.; Vorhies, D.W.; Mason, C.H. Market orientation, marketing capabilities, and firm performance. Strateg. Manag. J. 2009, 30, 909–920. [Google Scholar] [CrossRef]
- Ping, R.A., Jr. A parsimonious estimating technique for interaction and quadratic latent variables. J. Mark. Res. 1995, 32, 336–347. [Google Scholar] [CrossRef]
- Mariadoss, B.J.; Chi, T.; Tansuhaj, P.; Pomirleanu, N. Influences of firm orientations on sustainable supply chain management. J. Bus. Res. 2016, 69, 3406–3414. [Google Scholar] [CrossRef]
- Byrne, B.M. Structural Equation Modeling with LISREL, PRELIS, and SIMPLIS; Lawrence Erlbaum Associates Inc.: London, UK, 1998. [Google Scholar]
- Nunnally, J.C.; Bernstein, I.H. Psychometric Theory, 2nd ed.; McGraw-Hill: New York, NY, USA, 1978. [Google Scholar]
- Cohen, J.; Cohen, P.; West, S.G.; Aiken, L.S. Applied Multiple Regression/Correlation Analysis for the Behavioral Sciences; Routledge: Abingdon, UK, 2013. [Google Scholar]
- Briedis, H.; Harris, T.; Pacchia, M.; Ungerman, K. Ready to ‘Where’: Getting Sharp on Apparel Omnichannel Excellence. Available online: https://www.mckinsey.com/industries/retail/our-insights/ready-to-where-getting-sharp-on-apparel-omnichannel-excellence (accessed on 1 May 2021).
- Holmes, N. Omnichannel Retail Trends for 2021. Available online: https://www.widen.com/blog/omnichannel-retail-trends (accessed on 7 May 2021).


| Dimensions | Definitions |
|---|---|
| Integrated Promotion (IP) | The degree to which a consumer can find one channel’s advertisements or promotional information in another channel. |
| Integrated Product and Price (IPP) | The degree to which a consumer has access to consistent product and price information across all available channels. |
| Integrated Transaction Information (ITI) | The degree to which a consumer can use the same account to manage all the purchase records in all available channels. |
| Integrated Information Access (IIA) | The degree to which a consumer has consistent access to the information across all available channels. |
| Integrated Order Fulfillment (IOF) | The degree to which a consumer can finish the whole shopping process (order placement, payment, delivery, and return) through one or more channels. |
| Integrated Customer Service (ICS) | The degree to which a consumer has access to standard and consistent customer service across all available channels, including after-sales services. |
| Age | Income | ||
|---|---|---|---|
| 18–25 | 9% | Under $5000 | 2% |
| 26–30 | 23% | $5000 to $9999 | 2% |
| 31–35 | 17% | $10,000 to $14,999 | 2% |
| 36–40 | 18% | $15,000 to $24,999 | 8% |
| 41–45 | 13% | $25,000 to $34,999 | 12% |
| 46–50 | 7% | $35,000 to $49,999 | 16% |
| 51–55 | 6% | $50,000 to $74,999 | 30% |
| 56–60 | 3% | $75,000 to $99,999 | 15% |
| 61 and older | 4% | $100,000 and more | 12% |
| Gender | Education | ||
| Female | 55% | High school diploma | 7% |
| Male | 45% | Associate degree/Some college education | 13% |
| Ethnicity | Bachelor’s degree | 51% | |
| White/Caucasian | 73% | Master’s degree | 25% |
| Black/African American | 14% | Doctorate degree | 1% |
| Asian American/Pacific Islander | 7% | Professional degree (e.g., JD, MD) | 2% |
| Latino/Hispanic | 4% | Annual Apparel Expenditure | |
| Native American | 2% | $0–99 | 4% |
| Other | 1% | $100–299 | 16% |
| Annual Omni–Channel Shopping Frequency | $300–499 | 21% | |
| 1–5 times | 33% | $500–699 | 22% |
| 6–10 times | 37% | $700–899 | 11% |
| 11–20 times | 18% | $900–1099 | 10% |
| 20–50 times | 9% | $1100–1499 | 8% |
| More than 50 times | 3% | $1500–1999 | 3% |
| $2000 and more | 5% | ||
| Factor Loading | Cronbach’s Alpha | Construct Reliability | AVE | χ2 Test p Value | |
|---|---|---|---|---|---|
| Integrated promotion (IP) | 0.706 | 0.790 | 0.557 | 0.125 | |
| IP3 | 0.758 | ||||
| IP4 | 0.723 | ||||
| IP5 | 0.757 | ||||
| Integrated product and price (IPP) | 0.763 | 0.835 | 0.558 | 0.093 | |
| IPP1 | 0.727 | ||||
| IPP3 | 0.731 | ||||
| IPP4 | 0.796 | ||||
| IPP5 | 0.733 | ||||
| Integrated transaction information (ITI) | 0.723 | 0.829 | 0.548 | 0.106 | |
| ITI1 | 0.759 | ||||
| ITI2 | 0.746 | ||||
| ITI3 | 0.703 | ||||
| ITI4 | 0.751 | ||||
| Integrated information access (IIA) | 0.771 | 0.895 | 0.682 | 0.078 | |
| IIA1 | 0.786 | ||||
| IIA2 | 0.745 | ||||
| IIA3 | 0.878 | ||||
| IIA4 | 0.885 | ||||
| Integrated order fulfillment (IOF) | 0.707 | 0.781 | 0.543 | 0.163 | |
| IOF1 | 0.709 | ||||
| IOF2 | 0.719 | ||||
| IOF3 | 0.781 | ||||
| Integrated customer service (ICS) | 0.723 | 0.815 | 0.687 | 0.185 | |
| ICS2 | 0.829 | ||||
| ICS3 | 0.829 | ||||
| Perceived Hedonic Value (PHV) | 0.928 | 0.941 | 0.615 | 0.057 | |
| PHV 1 | 0.734 | ||||
| PHV 2 | 0.745 | ||||
| PHV 3 | 0.788 | ||||
| PHV4 | 0.813 | ||||
| PHV5 | 0.811 | ||||
| PHV6 | 0.822 | ||||
| PHV7 | 0.711 | ||||
| PHV8 | 0.797 | ||||
| PHV9 | 0.791 | ||||
| PHV10 | 0.821 | ||||
| Perceived Utilitarian Value (PUV) | 0.724 | 0.882 | 0.599 | 0.103 | |
| PUV1 | 0.788 | ||||
| PUV2 | 0.770 | ||||
| PUV3 | 0.701 | ||||
| PUV4 | 0.785 | ||||
| PUV5 | 0.820 | ||||
| Perceived Risk (PR) | 0.907 | 0.931 | 0.730 | 0.041 | |
| PR1 | 0.865 | ||||
| PR2 | 0.881 | ||||
| PR3 | 0.841 | ||||
| PR4 | 0.862 | ||||
| PR5 | 0.821 | ||||
| Perceived Behavioral Control (PBC) | 0.759 | 0.862 | 0.676 | 0.118 | |
| PBC1 | 0.842 | ||||
| PBC2 | 0.793 | ||||
| PBC3 | 0.830 | ||||
| Perceived COVID-19 Vulnerability (PV) | 0.910 | 0.930 | 0.691 | 0.039 | |
| PV1 | 0.875 | ||||
| PV2 | 0.875 | ||||
| PV3 | 0.871 | ||||
| PV4 | 0.849 | ||||
| PV5 | 0.780 | ||||
| PV6 | 0.725 | ||||
| Buy Online Pick-up In-store (BOPI) | 0.930 | 0.944 | 0.677 | 0.035 | |
| BOPI1 | 0.789 | ||||
| BOPI2 | 0.829 | ||||
| BOPI3 | 0.821 | ||||
| BOPI4 | 0.859 | ||||
| BOPI5 | 0.795 | ||||
| BOPI6 | 0.821 | ||||
| BOPI7 | 0.844 | ||||
| BOPI8 | 0.821 | ||||
| Buy Online Curbside Pickup (BOCP) | 0.943 | 0.953 | 0.716 | 0.031 | |
| BOCP1 | 0.837 | ||||
| BOCP2 | 0.818 | ||||
| BOCP3 | 0.831 | ||||
| BOCP4 | 0.868 | ||||
| BOCP5 | 0.835 | ||||
| BOCP6 | 0.863 | ||||
| BOCP7 | 0.872 | ||||
| BOCP8 | 0.846 | ||||
| Buy In−store Home Delivery (BIHD) | 0.962 | 0.968 | 0.791 | 0.028 | |
| BIHD1 | 0.863 | ||||
| BIHD2 | 0.879 | ||||
| BIHD3 | 0.894 | ||||
| BIHD4 | 0.919 | ||||
| BIHD5 | 0.901 | ||||
| BIHD6 | 0.876 | ||||
| BIHD7 | 0.897 | ||||
| BIHD8 | 0.887 |
| IP | IPP | ITI | IIA | IOF | ICS | PHV | PUV | PR | PBC | PV | BOPI | BOCP | BIHD | |
|---|---|---|---|---|---|---|---|---|---|---|---|---|---|---|
| IP | 1 | 0.554 ** | 0.430 ** | 0.404 ** | 0.497 ** | 0.419 ** | 0.319 ** | 0.291 ** | −0.134 ** | 0.462 ** | −0.055 | 0.425 ** | 0.266 ** | 0.186 ** |
| IPP | 0.307 | 1 | 0.507 ** | 0.469 ** | 0.509 ** | 0.443 ** | 0.333 ** | 0.264 ** | −0.100 ** | 0.399 ** | −0.006 | 0.384 ** | 0.251 ** | 0.231 ** |
| ITI | 0.185 | 0.257 | 1 | 0.543 ** | 0.461 ** | 0.486 ** | 0.426 ** | 0.146 ** | 0.069 | 0.392 ** | −0.018 | 0.308 ** | 0.301 ** | 0.356 ** |
| IIA | 0.163 | 0.220 | 0.295 | 1 | 0.452 ** | 0.582 ** | 0.514 ** | 0.014 | 0.199 ** | 0.296 ** | −0.068 | 0.306 ** | 0.364 ** | 0.422 ** |
| IOF | 0.247 | 0.259 | 0.213 | 0.204 | 1 | 0.483 ** | 0.315 ** | 0.270 ** | −0.040 | 0.476 ** | −0.047 | 0.349 ** | 0.268 ** | 0.263 ** |
| ICS | 0.176 | 0.196 | 0.236 | 0.339 | 0.233 | 1 | 0.469 ** | 0.043 | 0.134 ** | 0.272 ** | −0.018 | 0.269 ** | 0.261 ** | 0.401 ** |
| PHV | 0.102 | 0.111 | 0.181 | 0.264 | 0.100 | 0.220 | 1 | −0.061 | 0.325 ** | 0.250 ** | −0.110 | 0.376 ** | 0.394 ** | 0.527 ** |
| PUV | 0.085 | 0.070 | 0.021 | 0.000 | 0.073 | 0.002 | 0.004 | 1 | −0.560 ** | 0.471 ** | 0.053 | 0.246 ** | 0.145 ** | −0.023 |
| PR | 0.018 | 0.010 | 0.005 | 0.040 | 0.002 | 0.018 | 0.106 | 0.314 | 1 | −0.223 ** | −0.165 ** | −0.067 | 0.029 | 0.257 ** |
| PBC | 0.213 | 0.159 | 0.154 | 0.088 | 0.227 | 0.074 | 0.063 | 0.222 | 0.050 | 1 | −0.068 | 0.473 ** | 0.388 ** | 0.159 ** |
| PV | 0.003 | 0.000 | 0.000 | 0.005 | 0.002 | 0.000 | 0.012 | 0.003 | 0.027 | 0.005 | 1 | −0.046 | −0.148 ** | −0.046 |
| BOPI | 0.181 | 0.147 | 0.095 | 0.094 | 0.122 | 0.072 | 0.141 | 0.061 | 0.004 | 0.224 | 0.002 | 1 | 0.472 ** | 0.236 ** |
| BOCP | 0.071 | 0.063 | 0.091 | 0.132 | 0.072 | 0.068 | 0.155 | 0.021 | 0.001 | 0.151 | 0.022 | 0.223 | 1 | 0.284 ** |
| BIHD | 0.035 | 0.053 | 0.127 | 0.178 | 0.069 | 0.161 | 0.278 | 0.001 | 0.066 | 0.025 | 0.002 | 0.056 | 0.081 | 1 |
| Mean | 5.6 | 5.7 | 5.5 | 5.3 | 5.6 | 5.5 | 5.0 | 5.1 | 4.0 | 5.7 | 4.0 | 5.7 | 5.6 | 5.4 |
| S.D. | 1.0 | 0.9 | 1.1 | 1.1 | 1.0 | 1.2 | 1.1 | 1.1 | 1.7 | 0.9 | 1.6 | 1.1 | 1.3 | 1.5 |
| Skewness | −0.93 | −0.77 | −0.98 | −0.53 | −0.74 | −0.88 | −0.71 | −0.12 | −0.27 | −0.76 | 0.13 | −1.06 | −1.20 | −1.10 |
| Kurtosis | 1.94 | 1.09 | 1.45 | 0.06 | 0.79 | 0.81 | 0.04 | −0.09 | −1.14 | 1.21 | −0.94 | 1.63 | 1.67 | 0.61 |
| Hyp. | DV | IDV | Std. Coef. (β) | t-Value | Sig. at p < 0.05 | Control Variable | Std. Coef. (β) | t-Value | Sig. at p < 0.05 | Total R2 | Sig. at p < 0.05 | |
|---|---|---|---|---|---|---|---|---|---|---|---|---|
| PHV | Constant | 3.459 | 0.001 | Age | −0.004 | −0.109 | 0.913 | 0.331 | <0.000 F = 24.63 (10/497) | |||
| H1a | N | IP | 0.049 | 1.036 | 0.301 | Gender | 0.028 | 0.737 | 0.461 | |||
| H1b | N | IPP | 0.010 | 0.195 | 0.845 | Education | −0.009 | −0.233 | 0.816 | |||
| H1c | Y | ITI | 0.158 | 3.280 | 0.001 | Income | −0.025 | −0.667 | 0.505 | |||
| H1d | Y | IIA | 0.287 | 5.756 | 0.000 | |||||||
| H1e | N | IOF | −0.019 | −0.395 | 0.693 | |||||||
| H1f | Y | ICS | 0.210 | 4.310 | 0.000 | |||||||
| PUV | Constant | 6.946 | 0.000 | Age | 0.047 | 1.142 | 0.254 | <0.000 F = 12.20 (10/497) | ||||
| H2a | Y | IP | 0.208 | 4.040 | 0.000 | Gender | −0.078 | −1.903 | 0.058 | 0.297 | ||
| H2b | Y | IPP | 0.149 | 2.755 | 0.006 | Education | −0.124 | −2.973 | 0.003 | |||
| H2c | N | ITI | 0.068 | 1.293 | 0.197 | Income | 0.161 | 3.857 | 0.000 | |||
| H2d | Y | IIA | 0.160 | 2.924 | 0.004 | |||||||
| H2e | Y | IOF | 0.202 | 3.888 | 0.000 | |||||||
| H2f | Y | ICS | 0.131 | 2.456 | 0.014 | |||||||
| PR | Constant | 7.775 | 0.000 | Age | −0.038 | −0.926 | 0.355 | <0.000 F = 10.62 (10/497) | ||||
| H3a | Y | IP | −0.203 | −3.891 | 0.000 | Gender | −0.092 | −2.212 | 0.027 | 0.276 | ||
| H3b | Y | IPP | −0.154 | −2.812 | 0.005 | Education | 0.142 | 3.368 | 0.001 | |||
| H3c | N | ITI | 0.046 | 0.856 | 0.392 | Income | −0.191 | −4.520 | 0.000 | |||
| H3d | Y | IIA | 0.247 | 4.452 | 0.000 | |||||||
| H3e | N | IOF | −0.069 | −1.307 | 0.192 | |||||||
| H3f | Y | ICS | −0.138 | −2.546 | 0.011 | |||||||
| PBC | Constant | 7.536 | 0.000 | Age | 0.036 | 0.950 | 0.342 | 0.328 | <0.000 F = 24.28 (10/497) | |||
| H4a | Y | IP | 0.252 | 5.344 | 0.000 | Gender | −0.058 | −1.551 | 0.122 | |||
| H4b | N | IPP | 0.064 | 1.295 | 0.196 | Education | 0.076 | 2.005 | 0.045 | |||
| H4c | Y | ITI | 0.157 | 3.248 | 0.001 | Income | 0.034 | 0.898 | 0.370 | |||
| H4d | N | IIA | 0.004 | 0.071 | 0.944 | |||||||
| H4e | Y | IOF | 0.283 | 5.932 | 0.000 | |||||||
| H4f | N | ICS | −0.068 | −1.399 | 0.163 | |||||||
| Hyp. | DV | IDV | Std. Coef. (β) | t-Value | Sig. at p < 0.05 | Control Variable | Std. Coef. (β) | t-Value | Sig. at p < 0.05 | Total R2 | Sig. at p < 0.05 | |
|---|---|---|---|---|---|---|---|---|---|---|---|---|
| BOPI | Contant | 3.128 | 0.002 | Age | 0.037 | 0.956 | 0.340 | 0.310 | <0.000 F = 18.49 (12/495) | |||
| H5a | Y | PHV | 0.306 | 7.208 | 0.000 | Gender | 0.039 | 1.013 | 0.312 | |||
| H5b | N | PUV | 0.051 | 1.019 | 0.309 | Education | −0.017 | −0.421 | 0.674 | |||
| H5c | N | PR | −0.045 | −0.914 | 0.361 | Income | 0.026 | 0.665 | 0.506 | |||
| H5d | Y | PBC | 0.368 | 8.049 | 0.000 | |||||||
| H5e | N | PHV*PV | 0.033 | 0.739 | 0.460 | |||||||
| H5f | N | PUV*PV | 0.043 | 0.769 | 0.442 | |||||||
| H5g | N | PR*PV | 0.041 | 0.760 | 0.448 | |||||||
| H5h | N | PBC*PV | −0.063 | −1.327 | 0.185 | |||||||
| BOCP | Contant | 3.719 | 0.000 | Age | −0.056 | −1.411 | 0.159 | 0.264 | <0.000 F = 14.77 (12/495) | |||
| H6a | Y | PHV | 0.331 | 7.555 | 0.000 | Gender | −0.040 | −1.011 | 0.312 | |||
| H6b | N | PUV | 0.027 | 0.509 | 0.611 | Education | −0.026 | −0.646 | 0.518 | |||
| H6c | N | PR | −0.002 | −0.030 | 0.976 | Income | −0.014 | −0.345 | 0.730 | |||
| H6d | Y | PBC | 0.284 | 6.005 | 0.000 | |||||||
| H6e | N | PHV*PV | 0.071 | 1.533 | 0.126 | |||||||
| H6f | N | PUV*PV | −0.102 | −1.764 | 0.078 | |||||||
| H6g | N | PR*PV | −0.029 | −0.530 | 0.596 | |||||||
| H6h | N | PBC*PV | 0.090 | 1.833 | 0.067 | |||||||
| BIHD | Cont. | 1.346 | 0.179 | Age | −0.056 | −1.411 | 0.159 | <0.000 F = 14.77 (12/495) | ||||
| H7a | Y | PHV | 0.475 | 11.127 | 0.000 | Gender | −0.040 | −1.011 | 0.312 | 0.303 | ||
| H7b | N | PUV | 0.073 | 1.446 | 0.149 | Education | −0.026 | −0.646 | 0.518 | |||
| H7c | Y | PR | −0.147 | −2.997 | 0.003 | Income | −0.014 | −0.345 | 0.730 | |||
| H7d | N | PBC | 0.028 | 0.600 | 0.549 | |||||||
| H7e | N | PHV*PV | 0.014 | 0.307 | 0.759 | |||||||
| H7f | N | PUV*PV | 0.009 | 0.152 | 0.879 | |||||||
| H7g | N | PR*PV | −0.052 | −0.957 | 0.339 | |||||||
| H7h | N | PBC*PV | 0.077 | 1.617 | 0.107 | |||||||
Publisher’s Note: MDPI stays neutral with regard to jurisdictional claims in published maps and institutional affiliations. |
© 2021 by the authors. Licensee MDPI, Basel, Switzerland. This article is an open access article distributed under the terms and conditions of the Creative Commons Attribution (CC BY) license (https://creativecommons.org/licenses/by/4.0/).
Share and Cite
Chen, Y.; Chi, T. How Does Channel Integration Affect Consumers’ Selection of Omni-Channel Shopping Methods? An Empirical Study of U.S. Consumers. Sustainability 2021, 13, 8983. https://doi.org/10.3390/su13168983
Chen Y, Chi T. How Does Channel Integration Affect Consumers’ Selection of Omni-Channel Shopping Methods? An Empirical Study of U.S. Consumers. Sustainability. 2021; 13(16):8983. https://doi.org/10.3390/su13168983
Chicago/Turabian StyleChen, Yini, and Ting Chi. 2021. "How Does Channel Integration Affect Consumers’ Selection of Omni-Channel Shopping Methods? An Empirical Study of U.S. Consumers" Sustainability 13, no. 16: 8983. https://doi.org/10.3390/su13168983
APA StyleChen, Y., & Chi, T. (2021). How Does Channel Integration Affect Consumers’ Selection of Omni-Channel Shopping Methods? An Empirical Study of U.S. Consumers. Sustainability, 13(16), 8983. https://doi.org/10.3390/su13168983

