Dynamic Decision-Making Process of Evacuees during Post-Earthquake Evacuation near an Automatic Flap Barrier Gate System: A Broken Windows Perspective
Abstract
:1. Introduction
2. Materials and Methods
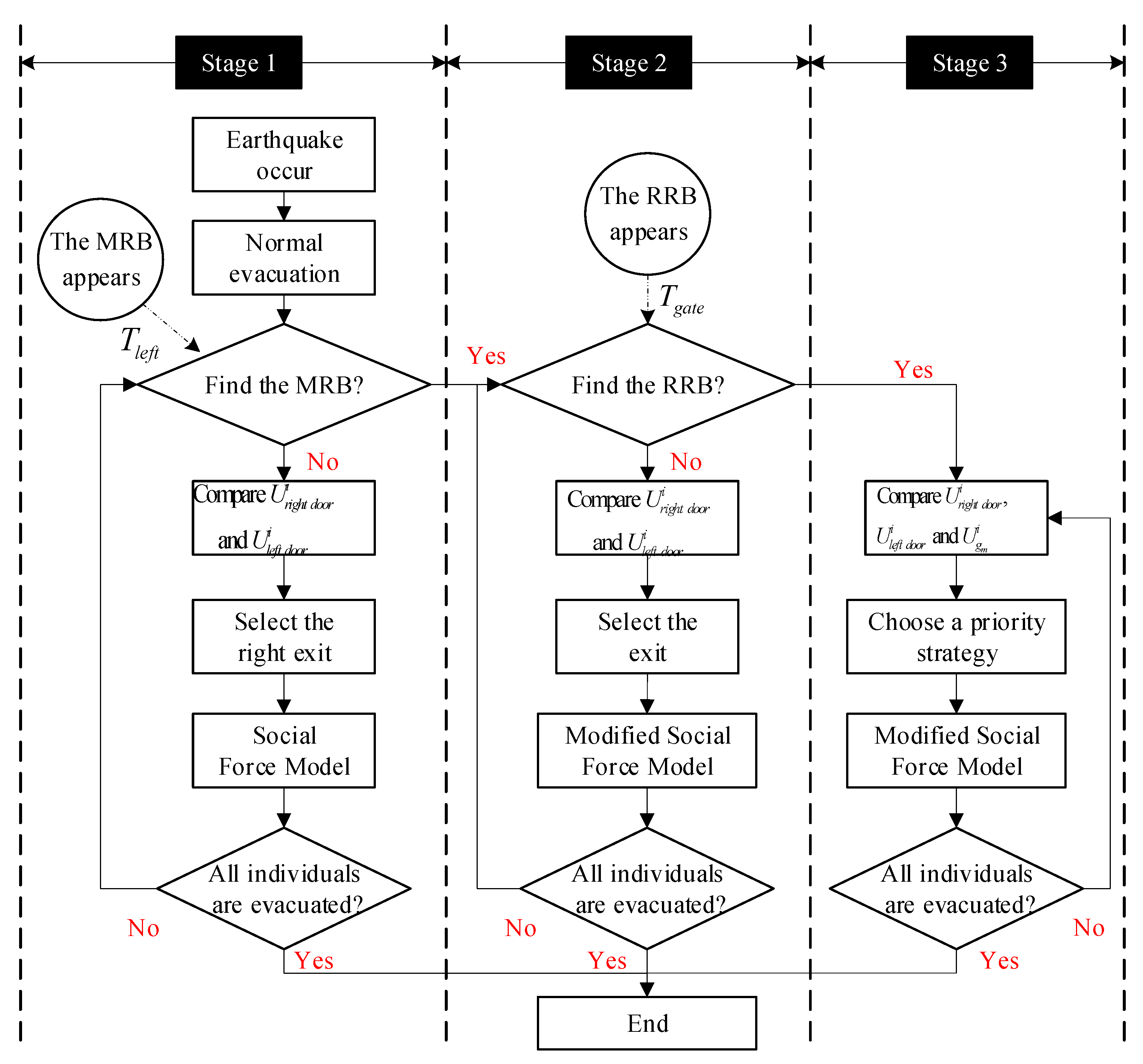
2.1. Calculation Paradigm
- Stage 1. Evacuee with habitual state () follows the daily habit and chooses the right door as the exit.
- Stage 2. Under the influence of MRB, evacuee decides whether he breaks the habit (comparing and ), and shifts to the mild BW state ().
- Stage 3. With the stimulation of RRB, evacuee decides whether he breaks the moral norm (upgrade to the radical BW state ) and imitates the RRB’s behavior (comparing , and ).
2.2. Multi-Stage BW Effect Model
2.2.1. Stage 1: Habitual Evacuation
2.2.2. Stage 2: Habitual or Mild BWB Evacuation
2.2.3. Stage 3: Habitual, Mildly BWB, or Radical BWB Evacuation
3. Results
3.1. Model Validation
3.2. Numerical Simulation of the MRB’s Behaviors
3.3. Numerical Simulation of the RRB’s Stimulation
4. Discussion
- Strategy 1: Conducting the mild BWB initially. An MRB appears initially, and the individuals imitate and follow the MRB.
- Strategy 2: Improving the ability to break the routine (mild BWB) under evacuation. Through safety education, evacuation exercises, slogans, etc., increase the ability of individuals to continuously and actively break the routine (mild BWB) to promote evacuation efficiency. But preventing them from exhibiting radical behaviors (climbing over the gates). The efficiency of Strategy 2 is demonstrated in Figure 7.
- Strategy 3: Conducting the radical BWB initially with a guider. A guider (see in Figure 10) is set near the gate to help individuals to swipe the card.
5. Conclusions
Author Contributions
Funding
Informed Consent Statement
Data Availability Statement
Conflicts of Interest
Appendix A
| Parameters | Reference | Notation | Initial Value |
| Normal evacuation | |||
| The parameters of SFM are in accordance with [29] | |||
| Number of agents | 150 | ||
| BW effect of MRB | |||
| Appearance time of the mild breaker | Video-based statistics | 60 | |
| Video-based statistics | 1.5 m | ||
| Mathematical principles | 0.1 | ||
| Shielding factor | According to the human eye diopter [49] | 0.35 | |
| Radius of core view | 3 m | ||
| Edge angle of view | 120° | ||
| Threshold of the angle between the actual and desired speed | 20° | ||
| Threshold speed to be observed | Video-based statistics | 0.3 m/s | |
| Video-based statistics | 0.3 | ||
| Video-based fitting | 0.1 | ||
| Video-based fitting | 0.2 | ||
| Probability of overtaking | Video-based statistics | 0.9 | |
| Conservative coefficient of actual velocity | Video-based statistics | 0.9 | |
| Mathematical principles | 0.1 | ||
| BW effect of RRB | |||
| Appearance time of the radical breaker | Video-based statistics | 73 | |
| Estimated time to climb over the gate | Video-based statistics | 0.5 s | |
| Radius of climbing | Video-based statistics | 1.5 m | |
| Video-based fitting | 0.9 | ||
| Video-based fitting | 0.9 | ||
| Video-based fitting | 0.2 | ||
References
- Song, Y.; Xie, K.; Su, W. Mechanism and strategies of post-earthquake evacuation based on cellular automata model. Int. J. Disaster Risk Reduct. 2019, 34, 220–231. [Google Scholar] [CrossRef]
- Sime, J.D. Affiliative behaviour during escape to building exits. J. Environ. Psychol. 1983, 3, 21–41. [Google Scholar] [CrossRef]
- Kinateder, M.; Comunale, B.; Warren, W.H. Exit choice in an emergency evacuation scenario is influenced by exit familiarity and neighbor behavior. Saf. Sci. 2018, 106, 170–175. [Google Scholar] [CrossRef]
- Lu, X.; Yang, Z.; Cimellaro, G.P.; Xu, Z. Pedestrian evacuation simulation under the scenario with earthquake-induced falling debris. Saf. Sci. 2019, 114, 61–71. [Google Scholar] [CrossRef]
- Xiao, M.L.; Zhang, Y.; Liu, B. Simulation of primary school-aged children’s earthquake evacuation in rural town. Nat. Hazards 2017, 87, 1783–1806. [Google Scholar] [CrossRef]
- Alexander, D. Behavior during earthquakes: A southern Italian example. Int. J. Mass Emerg. Disasters 1990, 8, 5–29. [Google Scholar]
- Yue, H.; Guan, H.; Shao, C.; Zhang, X. Simulation of pedestrian evacuation with asymmetrical exits layout. Phys. A Stat. Mech. Its Appl. 2011, 390, 198–207. [Google Scholar] [CrossRef]
- Haghani, M.; Sarvi, M. Simulating pedestrian flow through narrow exits. Phys. Lett. A 2019, 383, 110–120. [Google Scholar] [CrossRef]
- Guo, R.Y.; Huang, H.J.; Wong, S.C. Route choice in pedestrian evacuation under conditions of good and zero visibility: Experimental and simulation results. Transp. Res. Part B Methodol. 2012, 46, 669–686. [Google Scholar] [CrossRef]
- Cao, S.; Fu, L.; Wang, P.; Zeng, G.; Song, W. Experimental and modeling study on evacuation under good and limited visibility in a supermarket. Fire Saf. J. 2018, 102, 27–36. [Google Scholar] [CrossRef]
- Xue, S.; Shi, X.; Jiang, R.; Feliciani, C.; Liu, Y.; Shiwakoti, N.; Li, D. Incentive-based experiments to characterize pedestrians’ evacuation behaviors under limited visibility. Saf. Sci. 2021, 133, 105013. [Google Scholar] [CrossRef]
- Bernardini, G.; Lovreglio, R.; Quagliarini, E. Proposing behavior-oriented strategies for earthquake emergency evacuation: A behavioral data analysis from New Zealand, Italy and Japan. Saf. Sci. 2019, 116, 295–309. [Google Scholar] [CrossRef]
- Chen, X.; Zhan, F.B. Agent-based modelling and simulation of urban evacuation: Relative effectiveness of simultaneous and staged evacuation strategies. J. Oper. Res. Soc. 2008, 59, 25–33. [Google Scholar] [CrossRef]
- Li, X.; Li, Q.; Claramunt, C. A time-extended network model for staged evacuation planning. Saf. Sci. 2018, 108, 225–236. [Google Scholar] [CrossRef]
- Carvalho, I.; Lewis, D.A. Beyond community: Reactions to crime and disorder among inner-city residents. Criminology 2003, 41, 779–812. [Google Scholar] [CrossRef]
- Wilson, J.; Kelling, G. Broken Windows: The police and neighborhood safety. Atl. Mon. 1982, 249, 29–38. [Google Scholar]
- Skogan, W.G. Disorder and Decline: Crime and the Spiral of Decay in American Neighborhoods; The Free Press: New York, NY, USA, 1991; Volume 28. [Google Scholar]
- Keizer, K.; Lindenberg, S.; Steg, L. The Importance of Demonstratively Restoring Order. PLoS ONE 2013, 8, e65137. [Google Scholar] [CrossRef] [Green Version]
- Chaiechi, T. The broken window: Fallacy or fact-A Kaleckian-Post Keynesian approach. Econ. Model. 2014, 39, 195–203. [Google Scholar] [CrossRef]
- Liu, J.; Wu, J.S.; Che, T. Understanding perceived environment quality in affecting tourists’ environmentally responsible behaviours: A broken windows theory perspective. Tour. Manag. Perspect. 2019, 31, 236–244. [Google Scholar] [CrossRef]
- Nishinari, K.; Kirchner, A.; Namazi, A.; Schadschneider, A. Extended Floor Field CA Model for Evacuation Dynamics. IEICE Trans. Inf. Syst. 2004, E87–D, 726–732. [Google Scholar]
- Zheng, Y.; Jia, B.; Li, X.G.; Zhu, N. Evacuation dynamics with fire spreading based on cellular automaton. Phys. A Stat. Mech. Its Appl. 2011, 390, 3147–3156. [Google Scholar] [CrossRef]
- Liu, Q. A social force model for the crowd evacuation in a terrorist attack. Phys. A Stat. Mech. Its Appl. 2018, 502, 315–330. [Google Scholar] [CrossRef]
- Liu, Q. A social force approach for the defensive strategy of security guards in a terrorist attack. Int. J. Disaster Risk Reduct. 2020, 46, 101605. [Google Scholar] [CrossRef]
- Zheng, Y.; Li, X.G.; Jia, B.; Jiang, R. Simulation of pedestrians’ evacuation dynamics with underground flood spreading based on cellular automaton. Simul. Model. Pract. Theory 2019, 94, 149–161. [Google Scholar] [CrossRef]
- Hoogendoorn, S.P.; Bovy, P.H.L. Pedestrian route-choice and activity scheduling theory and models. Transp. Res. Part B Methodol. 2004, 38, 169–190. [Google Scholar] [CrossRef]
- Hoogendoorn, S.P.; Van Wageningen-Kessels, F.; Daamen, W.; Duives, D.C.; Sarvi, M. Continuum Theory for Pedestrian Traffic Flow: Local Route Choice Modelling and its Implications. Transp. Res. Procedia 2015, 7, 381–397. [Google Scholar] [CrossRef] [Green Version]
- Helbing, D.; Molnár, P. Social force model for pedestrian dynamics. Phys. Rev. E 1995, 51, 4282–4286. [Google Scholar] [CrossRef] [PubMed] [Green Version]
- Helbing, D.; Farkas, I.; Vicsek, T. Simulating dynamical features of escape panic. Nature 2000, 407, 487–490. [Google Scholar] [CrossRef] [Green Version]
- Burstedde, C.; Klauck, K.; Schadschneider, A.; Zittartz, J. Simulation of pedestrian dynamics using a two-dimensional cellular automaton. Phys. A Stat. Mech. Its Appl. 2001, 295, 507–525. [Google Scholar] [CrossRef] [Green Version]
- Kirchner, A.; Schadschneider, A. Simulation of evacuation processes using a bionics-inspired cellular automaton model for pedestrian dynamics. Phys. A Stat. Mech. Its Appl. 2002, 312, 260–276. [Google Scholar] [CrossRef] [Green Version]
- Guo, R.Y.; Huang, H.J. A mobile lattice gas model for simulating pedestrian evacuation. Phys. A Stat. Mech. Its Appl. 2008, 387, 580–586. [Google Scholar] [CrossRef]
- Guo, X.; Chen, J.; Zheng, Y.; Wei, J. A heterogeneous lattice gas model for simulating pedestrian evacuation. Phys. A Stat. Mech. Its Appl. 2012, 391, 582–592. [Google Scholar] [CrossRef]
- D’Orazio, M.; Spalazzi, L.; Quagliarini, E.; Bernardini, G. Agent-based model for earthquake pedestrians’ evacuation in urban outdoor scenarios: Behavioural patterns definition and evacuation paths choice. Saf. Sci. 2014, 62, 450–465. [Google Scholar] [CrossRef]
- Li, M.; Zhao, Y.; He, L.; Chen, W.; Xu, X. The parameter calibration and optimization of social force model for the real-life 2013 Ya’an earthquake evacuation in China. Saf. Sci. 2015, 79, 243–253. [Google Scholar] [CrossRef]
- Zhang, H.; Liu, H.; Qin, X.; Liu, B. Modified two-layer social force model for emergency earthquake evacuation. Phys. A Stat. Mech. Its Appl. 2018, 492, 1107–1119. [Google Scholar] [CrossRef]
- Zimbardo, P.G. The human choice: Individuation, reason, and order versus deindividuation, impulse, and chaos. In Nebraska Symposium on Motivation; University of Nebraska Press: Lincoln, NE, USA, 1969; pp. 237–307. [Google Scholar]
- Baxter, P.J. Individual and Community Responses to Trauma and Disaster: The Structure of Human Chaos. BMJ 1995, 310, 269. [Google Scholar] [CrossRef]
- O’Brien, D.T.; Farrell, C.; Welsh, B.C. Broken (windows) theory: A meta-analysis of the evidence for the pathways from neighborhood disorder to resident health outcomes and behaviors. Soc. Sci. Med. 2019, 228, 272–292. [Google Scholar] [CrossRef] [PubMed]
- Lovreglio, R.; Fonzone, A.; dell’Olio, L.; Borri, D.; Ibeas, A. The Role of Herding Behaviour in Exit Choice During Evacuation. Procedia Soc. Behav. Sci. 2014, 160, 390–399. [Google Scholar] [CrossRef]
- Lin, J.; Zhu, R.; Li, N.; Becerik-Gerber, B. Do people follow the crowd in building emergency evacuation? A cross-cultural immersive virtual reality-based study. Adv. Eng. Inform. 2020, 43, 101040. [Google Scholar] [CrossRef]
- Haghani, M.; Sarvi, M. Imitative (herd) behaviour in direction decision-making hinders efficiency of crowd evacuation processes. Saf. Sci. 2019, 114, 49–60. [Google Scholar] [CrossRef]
- Prati, G.; Saccinto, E.; Pietrantoni, L.; Pérez-Testor, C. The 2012 Northern Italy Earthquakes: Modelling human behaviour. Nat. Hazards 2013, 69, 99–113. [Google Scholar] [CrossRef]
- Couch, S.R. Handbook of Disaster Research; Springer: New York, NY, USA, 2008; Volume 37. [Google Scholar]
- Li, Y.; Chen, M.; Dou, Z.; Zheng, X.; Cheng, Y.; Mebarki, A. A review of cellular automata models for crowd evacuation. Phys. A Stat. Mech. Its Appl. 2019, 526, 120752. [Google Scholar] [CrossRef]
- Song, W.; Xu, X.; Wang, B.H.; Ni, S. Simulation of evacuation processes using a multi-grid model for pedestrian dynamics. Phys. A Stat. Mech. Its Appl. 2006, 363, 492–500. [Google Scholar] [CrossRef]
- Helbing, D.; Johansson, A.; Al-Abideen, H.Z. Dynamics of crowd disasters: An empirical study. Phys. Rev. E Stat. Nonlinear Soft Matter Phys. 2007, 75. [Google Scholar] [CrossRef] [PubMed] [Green Version]
- Helbing, D.; Isobe, M.; Nagatani, T.; Takimoto, K. Lattice gas simulation of experimentally studied evacuation dynamics. Phys. Rev. E Stat. Nonlinear Soft Matter Phys. 2003, 67, 4. [Google Scholar] [CrossRef] [PubMed]
- Koretz, J.F.; Handelman, G.H. How the human eye focuses. Sci. Am. 1988, 259, 92–99. [Google Scholar] [CrossRef]
- Ao, Y.; Huang, K.; Wang, Y.; Wang, Q.; Martek, I. Influence of built environment and risk perception on seismic evacuation behavior: Evidence from rural areas affected by Wenchuan earthquake. Int. J. Disaster Risk Reduct. 2020, 46. [Google Scholar] [CrossRef]
- Li, S.; Yu, X.; Zhang, Y.; Zhai, C. A numerical simulation strategy on occupant evacuation behaviors and casualty prediction in a building during earthquakes. Phys. A Stat. Mech. Its Appl. 2018, 490, 1238–1250. [Google Scholar] [CrossRef]
- Aalami, S.; Kattan, L. Fairness and efficiency in pedestrian emergency evacuation: Modeling and simulation. Saf. Sci. 2020, 121, 373–384. [Google Scholar] [CrossRef]
- Liu, H.; Liu, B.; Zhang, H.; Li, L.; Qin, X.; Zhang, G. Crowd evacuation simulation approach based on navigation knowledge and two-layer control mechanism. Inf. Sci. 2018, 436–437, 247–267. [Google Scholar] [CrossRef]
- Wilson, J.Q.; George, L. Kelling: Broken Windows Theory. In Encyclopedia of Criminological Theory; Cullen, F.T., Wilcox, P., Eds.; SAGE Publications, Inc.: Thousand Oaks, CA, USA, 2010. [Google Scholar]










Publisher’s Note: MDPI stays neutral with regard to jurisdictional claims in published maps and institutional affiliations. |
© 2021 by the authors. Licensee MDPI, Basel, Switzerland. This article is an open access article distributed under the terms and conditions of the Creative Commons Attribution (CC BY) license (https://creativecommons.org/licenses/by/4.0/).
Share and Cite
Song, Y.; Liu, J.; Liu, Q. Dynamic Decision-Making Process of Evacuees during Post-Earthquake Evacuation near an Automatic Flap Barrier Gate System: A Broken Windows Perspective. Sustainability 2021, 13, 8771. https://doi.org/10.3390/su13168771
Song Y, Liu J, Liu Q. Dynamic Decision-Making Process of Evacuees during Post-Earthquake Evacuation near an Automatic Flap Barrier Gate System: A Broken Windows Perspective. Sustainability. 2021; 13(16):8771. https://doi.org/10.3390/su13168771
Chicago/Turabian StyleSong, Yu, Jia Liu, and Qian Liu. 2021. "Dynamic Decision-Making Process of Evacuees during Post-Earthquake Evacuation near an Automatic Flap Barrier Gate System: A Broken Windows Perspective" Sustainability 13, no. 16: 8771. https://doi.org/10.3390/su13168771
APA StyleSong, Y., Liu, J., & Liu, Q. (2021). Dynamic Decision-Making Process of Evacuees during Post-Earthquake Evacuation near an Automatic Flap Barrier Gate System: A Broken Windows Perspective. Sustainability, 13(16), 8771. https://doi.org/10.3390/su13168771

