Reflections on Local Community Identity by Evaluating Heritage Sustainability Protection in Jugra, Selangor, Malaysia
Abstract
:1. Introduction
2. Materials and Methods
2.1. Study Area
2.2. Semiotics of the Study
2.3. Methodology
- Cross-tabulation between respondents’ acceptance of heritage tourism development in the study area and their visiting experience at the heritage sites.
- Cross-tabulation between respondents’ willingness to pay (WTP) for the heritage conservation and their acceptance of tourism development in study area.
3. Results
3.1. Cross Analysis
3.1.1. Cross Tabulation between Respondents’ Acceptance of Heritage Tourism Development in Jugra and Their Visiting Experience at the Heritage Sites
3.1.2. Cross-Tabulation between Respondents’ Willingness to Pay (WTP) for Heritage Conservation and Their Acceptance of Tourism Development in Jugra
3.2. Inference Analysis–Structural Equation Modelling (SEM)
3.2.1. Index Category and Parameter (Level of Acceptance) for Each Index
3.2.2. Statistical Test for Correlation between the Uniqueness of the Heritage Elements and Respondents’ WTP for Heritage Conservation and Tourism Development
3.2.3. Statistical Test for Correlation between the Uniqueness of the Heritage Elements in the Study Area and Respondents’ Acceptance of Heritage Tourism Development
3.2.4. Statistical Test on Socioeconomic Factors as a Moderator between Respondents’ Dispositions towards Heritage Preservation and Their Acceptance of Tourism Development in the Study Area
4. Conclusions
Author Contributions
Funding
Institutional Review Board Statement
Informed Consent Statement
Data Availability Statement
Acknowledgments
Conflicts of Interest
References
- The United Nations Educational, Scientific and Cultural Organization. Operational Guidelines for the Implementation of the World Heritage Convention. Intergovernmental Committee for the Protection of the World Cultural and Natural Heritage, World Heritage Centre. 2012. Available online: https://whc.unesco.org/en/guidelines/ (accessed on 18 October 2018).
- Zyl, C.J.V. The Role of Tourism in the Conservation of Cultural Heritage with Particular Relevance for South Africa; University of Stellenbosch: Stellenbosch, South Africa, 2005. [Google Scholar]
- Maneenetr, T. Khmer Temples of Northeast Thailand: A Proposed Plan for Tourism Development. In Proceedings of the 16th ICOMOS General Assembly and International Symposium: Finding the Spirit of Place between the Tangible and the Intangible, Quebec, QC, Canada, 29 Septenmber–4 October 2008; pp. 1–10. [Google Scholar]
- Khalil, S.; Kakar, M.K. Waliullah Role of tourism in economic growth: Empirical evidence from Pakistan economy. Pak. Dev. Rev. 2007, 46, 985–995. [Google Scholar] [CrossRef] [Green Version]
- Katircioglu, S.T. Revisiting the tourism-led-growth hypothesis for Turkey using the bounds test and Johansen approach for cointegration. Tour. Manag. 2009, 30, 17–20. [Google Scholar] [CrossRef]
- Kadir, N.; Karim, M.Z.A. Turizam i ekonomski rast u maleziji: Dokaziiz tourističkih dolazaka iz ASEAN-5 zemalja. Ekon. Istraz. 2012, 25, 1089–1100. [Google Scholar] [CrossRef] [Green Version]
- Adnan Hye, Q.M.; Ali Khan, R.E. Tourism-Led Growth Hypothesis: A Case Study of Pakistan. Asia Pac. J. Tour. Res. 2013, 18, 303–313. [Google Scholar] [CrossRef]
- Khan, A.; Bibi, S.; Lorenzo, A.; Lyu, J.; Babar, Z.U. Tourism and development in developing economies: A policy implication perspective. Sustainability 2020, 12, 1618. [Google Scholar] [CrossRef] [Green Version]
- Ali, S.S.S.; Razman, M.R.; Awang, A. The nexus of population, GDP growth, electricity generation, electricity consumption and carbon emissions output in Malaysia. Int. J. Energy Econ. Policy 2020, 10, 84–89. [Google Scholar] [CrossRef]
- Ali, S.S.S.; Razman, M.R.; Awang, A.; Asyraf, M.R.M.; Ishak, M.R.; Ilyas, R.A.; Lawrence, R.J. Critical Determinants of Household Electricity Consumption in a Rapidly Growing City. Sustainability 2021, 13, 4441. [Google Scholar] [CrossRef]
- Indorf, H. ASEAN: Problems and Prospects; ISEAS Publishing: Singapore, 1975. [Google Scholar]
- Lim, C.K.; Tan, K.L.; Zaidan, A.A.; Zaidan, B.B. A proposed methodology of bringing past life in digital cultural heritage through crowd simulation: A case study in George Town, Malaysia. Multimed. Tools Appl. 2020, 79, 3387–3423. [Google Scholar] [CrossRef]
- Lim, C.K.; Ahmed, M.F.; Mokhtar, M.B.; Tan, K.L.; Idris, M.Z.; Chan, Y.C. Understanding intangible culture heritage preservation via analyzing inhabitants’ garments of early 19th century in weld quay, Malaysia. Sustainability 2021, 13, 5393. [Google Scholar] [CrossRef]
- Farahani, B.M.; Abooali, G.; Mohamed, B. George Town World Heritage Site: What We Have and What We Sell? Asian Cult. Hist. 2012, 4, 81–90. [Google Scholar] [CrossRef]
- Liu, Y. Application of Jiangxi intangible cultural heritage in modern fashion design. In Proceedings of the 2017 3rd International Conference on Economics, Social Science, Arts, Education and Management Engineering (ESSAEME 2017), Huhhot, China, 29–30 July 2017; Volume 119, pp. 688–691. [Google Scholar]
- Daeng Jamal, D.H.; Ramli, Z. Pemuliharaan beberapa bangunan bersejarah di Kelantan: Tinjauan ke atas penglibatan komuniti setempat dalam suai guna semula Conservation of several historic buildings in Kelantan: A survey on involvements of the local community in adaptive reuse. Geogr. J. Soc. Sp. 2021, 2, 461–474. [Google Scholar]
- Omar Din, M.A.; Zakaria, Z. Pelancongan Budaya di Malaysia: Membina Konsepnya. J. Melayu. 2011, 6, 1–11. [Google Scholar]
- Ali, S.S.S.; Razman, M.R.; Awang, A. The estimation and relationship of domestic electricity consumption and appliances ownership in Malaysia’s intermediate city. Int. J. Energy Econ. Policy 2020, 10, 116–122. [Google Scholar] [CrossRef]
- Zainuddin, S.; Mascunra Amir, A.; Kibi, Y.R.; Khairil, M.; Zarina Syed Zakaria, S.; Rizal Razman, M. Social engineering model of natural resources management of Palu City. J. Eng. Appl. Sci. 2019, 14, 275–279. [Google Scholar] [CrossRef] [Green Version]
- Ramli, Z. Archaelogy, culture and history: Concept and potential as a product of heritage tourism in Malaysia and Indonesia. In Proceedings of the Prosiding Seminar Antarabangsa Arkeologi, Sejarah, Budaya dan Bahasa di Alam Melayu Nusantara (ASBAM) ke-5, Makassar, Indonesia, 26–27 July 2016; pp. 60–91. [Google Scholar]
- Woynar, M. Reconsidering the Definition of Mexican Archaeological Heritage. Conserv. Manag. Archaeol. Sites 2007, 9, 38–48. [Google Scholar] [CrossRef]
- Ramsey, D.; Everitt, J. If you dig it, they will come! Archaeology heritage sites and tourism development in Belize, Central America. Tour. Manag. 2008, 29, 909–916. [Google Scholar] [CrossRef]
- Al-Busaidi, Y.S.A. Public Interpretation of Archaeological Heritage and Achaeotourism in the Sultanate of Oman; Cardiff Metropolitan University: Wales, UK, 2008. [Google Scholar]
- Pacifico, D.; Vogel, M. Archaeological sites, modern communities, and tourism. Ann. Tour. Res. 2012, 39, 1588–1611. [Google Scholar] [CrossRef]
- Ross, D.; Saxena, G.; Correia, F.; Deutz, P. Archaeological tourism: A creative approach. Ann. Tour. Res. 2017, 67, 37–47. [Google Scholar] [CrossRef]
- Shrivastava, S. Archaeotourism: An Approach to Heritage Conservation and Area Development. Glob. J. Eng. Sci. Soc. Sci. Stud. 2016, 1, 31–42. [Google Scholar]
- Abdurahman, A.Z.A.; Ali, J.K.; Khedif, L.Y.B.; Bohari, Z.; Ahmad, J.A.; Kibat, S.A. Ecotourism Product Attributes and Tourist Attractions: UiTM Undergraduate Studies. Procedia. Soc. Behav. Sci. 2016, 224, 360–367. [Google Scholar] [CrossRef] [Green Version]
- Salman, A.; Mohamad, D. e-Review of Tourism Research (eRTR). e Rev. Tour. Res. 2020, 18, 215–233. [Google Scholar]
- Choy, E.A. Pembangunan pelancongan lestari di Melaka: Perspektif pelancong. Geogr. J. Soc. Sp. 2013, 9, 12–23. [Google Scholar]
- Navrud, S.; Ready, R.C. Valuing Cultural Heritage: Appliying Environmental Valuation Techniques to Historic Building, Monuments and Artefacts; Edward Elgar Publishing Ltd.: Cheltenham, UK, 2002. [Google Scholar]
- Samdin, Z. Willingness to Pay in Taman Negara: A Contingent Valuation Method. Int. J. Econ. Manag. 2008, 2, 81–94. [Google Scholar]
- Ahmad, S.A. Visitor’s Willingness to Pay for an Entrance Fee: A Case Study of Marine Parks in Malaysia; University of Glasgow: Glasgow, Scotland, 2009. [Google Scholar]
- Throsby, D.; Zednik, A.; Araña, J.E. Public preferences for heritage conservation strategies: A choice modelling approach. J. Cult. Econ. 2021. [Google Scholar] [CrossRef]
- Castro-Calviño, L.; Rodríguez-Medina, J.; Gómez-Carrasco, C.J.; López-Facal, R. Patrimonializarte: A heritage education program based on new technologies and local heritage. Educ. Sci. 2020, 10, 176. [Google Scholar] [CrossRef]
- Gizzi, F.T.; Biscione, M.; Danese, M.; Maggio, A.; Pecci, A.; Sileo, M.; Potenza, M.R.; Masini, N.; Ruggeri, A.; Sileo, A.; et al. Students Meet Cultural Heritage: An Experience within the Framework of the Italian School-Work Alternation (SWA)—From Outcomes to Outlooks. Heritage 2019, 2, 1986–2016. [Google Scholar] [CrossRef] [Green Version]
- DeSilvey, C.; Harrison, R. Anticipating loss: Rethinking endangerment in heritage futures. Int. J. Herit. Stud. 2020, 26, 1–7. [Google Scholar] [CrossRef] [Green Version]
- Smith, L. Editorial: A critical Heritage Studies? Int. J. Herit. Stud. 2012, 18, 533–540. [Google Scholar] [CrossRef]
- Matsuda, A.; Mengoni, L.E. Introduction: Reconsidering Cultural Heritage in East. Asia; Ubiquity Press: London, UK, 2016. [Google Scholar]
- Muganda, M.; Sirima, A.; Ezra, P.M. The role of local communities in tourism development: Grassroots perspectives from Tanzania. J. Hum. Ecol. 2013, 41, 53–66. [Google Scholar] [CrossRef]
- Asyraf, M.R.M.; Rafidah, M.; Ishak, M.R.; Sapuan, S.M.; Yidris, N.; Ilyas, R.A.; Razman, M.R. Integration of TRIZ, Morphological Chart and ANP method for development of FRP composite portable fire extinguisher. Polym. Compos. 2020, 41, 2917–2932. [Google Scholar] [CrossRef]
- Asyraf, M.R.M.; Ishak, M.R.; Sapuan, S.M.; Yidris, N. Conceptual design of creep testing rig for full-scale cross arm using TRIZ-Morphological chart-analytic network process technique. J. Mater. Res. Technol. 2019, 8, 5647–5658. [Google Scholar] [CrossRef]
- Asyraf, M.R.M.; Ishak, M.R.; Sapuan, S.M.; Yidris, N. Conceptual design of multi-operation outdoor flexural creep test rig using hybrid concurrent engineering approach. J. Mater. Res. Technol. 2020, 9, 2357–2368. [Google Scholar] [CrossRef]
- Azman, M.A.; Asyraf, M.R.M.; Khalina, A.; Petrů, M.; Ruzaidi, C.M.; Sapuan, S.M.; Wan Nik, W.B.; Ishak, M.R.; Ilyas, R.A.; Suriani, M.J. Natural Fiber Reinforced Composite Material for Product Design: A Short Review. Polymers 2021, 13, 1917. [Google Scholar] [CrossRef] [PubMed]
- Mohd Ariffin, N.F. Willingness to Pay Value of Cultural Heritage and Its Management for Sustainable Conservation of Georgetown, World Heritage Site; Universiti Malaya: Kuala Lumpur, Malaysia, 2015. [Google Scholar]
- Aref, F. Sense of community and participation for tourism development. Life Sci. J. 2011, 8, 20–25. [Google Scholar]
- Dávid, L. Tourism ecology: Towards the responsible, sustainable tourism future. Worldw. Hosp. Tour. Themes 2011, 3, 210–216. [Google Scholar] [CrossRef]
- Mohd Din, N.A. Return Interview Questions in Written-Answer. Managing Director of Tourism Selangor Sdn; Bhd. (TSSB): Perai, Malaysia, 2016. [Google Scholar]
- Ahmad, M.Z.; Ibrahim, J.A.; Mohd Salleh, H. Membangunkan Kedah sebagai destinasi pelancongan warisan: Penerapan konsep pembangunan pelancongan lestari. In Proceedings of the Prosiding Persidangan Kebangsaan Ekonomi Malaysia PERKEM ke-3, Port Dickson, Malaysia, 20–22 August 2008; Volume 1, pp. 401–413. [Google Scholar]
- Razman, M.R.; Jahi, J.M.; Mokhtar, M.B.; Arifin, K.; Ramli, Z.; Aiyub, K.; Zakaria, S.Z.S.; Awang, A. The Law of Tort Focusing on Negligence Towards Environmental Sustainability in Malaysia within the Scope of Interest Approach. Res. J. Appl. Sci. 2013, 8, 398–403. [Google Scholar]
- Wang, X.; Ren, H.; Wang, P.; Yang, R.; Luo, L.; Cheng, F. A Preliminary Study on Target 11.4 for UN Sustainable Development Goals. Int. J. Geoheritage Park. 2018, 6, 18–24. [Google Scholar] [CrossRef]
- Skrede, J.; Hølleland, H. Uses of Heritage and beyond: Heritage Studies viewed through the lens of Critical Discourse Analysis and Critical Realism. J. Soc. Archaeol. 2018, 18, 77–96. [Google Scholar] [CrossRef] [Green Version]
- Bakri, A.F.; Yusuf, N.A.; Jaini, N. Managing Heritage Assets: Issues, Challenges and the Future of Historic Bukit Jugra, Selangor. Procedia Soc. Behav. Sci. 2012, 68, 341–352. [Google Scholar] [CrossRef] [Green Version]
- Aman, R.; Shahidi, A.H.; Rusydiah, A.S.; Fatin Hakimah, M.F.; Deela, S.M.; Suhailah, R.; Noraniza, A.B.; Nazihah Najw, O.; Mumad, C. River Basin Dialect: Internal Reconstruction Consonant Ancient Of Jugra Dialect. Dialectologia 2021, 26, 27–44. [Google Scholar]
- Winstedt, R.O. A History of Selangor. J. Malay. Branch R. Asiat. Soc. 1934, 12, 1–34. [Google Scholar]
- Gullick, J. The Kuala Langat Piracy Trial. J. Malay. Branch R. Asiat. Soc. 1996, 69, 101–114. [Google Scholar]
- Lee, N.I.; Afiqah, F.; Shukri, S.M. The Hybrid Moorish Style Characteristics Malaysia: Istana Bandar Jugra. Malaysia Archit. J. 2020, 2, 24–29. [Google Scholar]
- Adil, B. Perjuangan Orang Melayu Menentang Penjajahan Abad 15-19; Dewan Bahasa dan Pustaka: Kuala Lumpur, Malaysia, 1983.
- Mohd Bisri, N.H. Peranan Kesultanan Melayu-Bugis Terhadap Perkembangan Islam di Selangor: Suatu Kajian Sejarah; Universiti Malaya: Kuala Lumpur, Malaysia, 2003. [Google Scholar]
- Roslan, Z.; Ramli, Z.; Shin, C.; Choy, E.A.; Razman, M.R. Local community perception on the importance of cultural-natural heritage protection and conservation: Case study in Jugra, Kuala Langat, Selangor, Malaysia. J. Food Agric. Environ. 2017, 15, 107–110. [Google Scholar]
- Roslan, Z.; Ramli, Z.; Abdullah, M.S.Y.; Choy, E.A.; Razman, M.R. Community valuation through their willingness to pay for heritage tourism and sustainable development in Jugra, Selangor, Malaysia. J. Food Agric. Environ. 2017, 15, 116–120. [Google Scholar]
- Ong, A. Spirits of Resistance and Capitalist Discipline, 2nd ed.; State University of New York Press: New York, NY, USA, 2010. [Google Scholar]
- Chandler, D. Semiotics: The Basics; Routledge: London, UK, 2002. [Google Scholar]
- Maccannell, D. The Tourist: A New Theory of the Leisure Class; Schocken Books: New York, NY, USA, 1976. [Google Scholar]
- Ribeiro, N.F. Tourism representation and semiotics-direction for future research. Cogitur. J. Tour. Stud. 2009, 2, 7–14. [Google Scholar]
- Pennington, J.W.; Thomsen, R.C. A semiotic model of destination representations applied to cultural and heritage tourism marketing. Scand. J. Hosp. Tour. 2010, 10, 33–53. [Google Scholar] [CrossRef]
- Culler, J. The Semiotics of Tourism; University of Oklahoma: Norman, OK, USA, 1990. [Google Scholar]
- Abdul, K.A.A.; Lee, M.H. Penilaian kontingen ke atas pemuliharaan dan pengekalan Taman Budaya Serawak. In Proceedings of the Prosiding Persidangan Kebangsaan Ekonomi Malaysia PERKEM ke-4, Bangi, Selangor, 2–4 June 2009; pp. 577–593. [Google Scholar]
- Bornman, E. Questionnaire surveys in media research. J. Media Stud. 2009, 10, 421–450. [Google Scholar]
- Seok, C.B.; Bullare, F.; Mutang, J.A. SPSS Prinsip Dan Analisis Data Dalam Sains Tingkah Laku; Penerbit Universiti Malaysia Sabah: Kota Kinabalu, Malaysia, 2016. [Google Scholar]
- Garczynski, J. Chi-Square Test in SPSS (PASW). Available online: https://libguides.library.kent.edu/spss/chisquare (accessed on 16 September 2018).
- Awang, Z. A Handbook on SEM for Academician and Practitioners; MPWS Rich Resources: Selangor, Malaysia, 2014. [Google Scholar]












| Cultural Heritage | Natural Heritage |
|---|---|
| 1. Archaeological site | 1. Jugra Reserved Forest |
| 2. Long Puteri Palace | 2. Langat River |
| 3. Royal Mausoleum of Al Marhum Sultan Abdul Samad | 3. Mangrove Forest |
| 4. The Ammunition Dump | 4. Physical terrain—mountain |
| 5. The Old Kuala Langat District Office | |
| 6. The Old Jugra Prison | |
| 7. Bandar Palace | |
| 8. Alaeddin Mosque | |
| 9. The Bandar National School Batu Hampar Jetty | |
| 10. Jugra Lighthouse |
| Demographic Variables | Frequency | Percentage (%) |
|---|---|---|
| Gender | ||
| - Male | 203 | 52 |
| - Female | 189 | 48 |
| Total | 392 | 100 |
| Age | ||
| - 16–24 | 119 | 30.4 |
| - 25–34 | 120 | 30.6 |
| - 35–44 | 82 | 20.9 |
| - 45–54 | 47 | 12 |
| - 55–64 | 15 | 3.8 |
| - >65 | 9 | 2.3 |
| Total | 392 | 100 |
| Education level | ||
| - No formal education | 4 | 1.3 |
| - Primary school | 23 | 5.9 |
| - Secondary school | 222 | 56.6 |
| - Diploma | 96 | 24.5 |
| - First degree | 42 | 10.5 |
| - Masters/PhD | 5 | 1.3 |
| Total | 392 | 100 |
| Occupation | ||
| - Professional/Managerial | 58 | 14.8 |
| - Technician/Officer | 123 | 31.4 |
| - Freelance/Own business | 110 | 28.1 |
| - Student | 70 | 17.9 |
| - Not working/Housewife/Retired | 31 | 7.9 |
| Total | 392 | 100 |
| Monthly gross income | ||
| - <RM 900 | 115 | 29.3 |
| - RM 901–RM 1500 | 102 | 26.0 |
| - RM 1501–RM 2000 | 54 | 13.8 |
| - RM 2001–RM 3000 | 58 | 14.8 |
| - RM 3001–RM 4000 | 37 | 9.4 |
| - RM 4001–RM 5000 | 15 | 3.8 |
| - RM 5001–RM 6000 | 5 | 1.3 |
| - >RM 6001 | 6 | 1.5 |
| Total | 392 | 100 |
| Have visited the heritage area | ||
| - Yes | 303 | 77.3 |
| - No | 89 | 22.7 |
| Total | 392 | 100 |
| Willingness to pay (WTP) | ||
| - WTP | 183 | 46.7 |
| - Not WTP | 209 | 53.3 |
| Total | 392 | 100 |
| Acceptance of Jugra as a heritage tourism site | ||
| - Yes | 379 | 96.9 |
| - No | 13 | 3.1 |
| Total | 392 | 100 |
| Parameter | Value (X2) | df | Asymptotic Sig. (2-Sided) | Exact Sig. (2-Sided) | Exact Sig. (1-Sided) |
|---|---|---|---|---|---|
| Pearson Chi-Square | 0.001 a | 1 | 0.974 | ||
| Continuity Correction b | 0.000 | 1 | 1.000 | ||
| Likelihood Ratio | 0.001 | 1 | 0.974 | ||
| Fisher’s Exact Test | 1.000 | 0.597 | |||
| Linear-by-Linear Association | 0.001 | 1 | 0.974 | ||
| N of Valid Cases | 392 |
| Acceptance of Jugra as a Heritage Tourism Site | Total | ||||
|---|---|---|---|---|---|
| Yes | No | ||||
| Have visited the heritage area | Yes | Count | 293 | 10 | 303 |
| Expected Count | 293.0 | 10.0 | 303.0 | ||
| % have visited the heritage area | 96.7% | 3.3% | 100.0% | ||
| % acceptance of Jugra as a heritage tourism site | 77.3% | 76.9% | 77.3% | ||
| % total | 74.7% | 2.6% | 77.3% | ||
| No | Count | 86 | 3 | 89 | |
| Expected Count | 86.0 | 3.0 | 89.0 | ||
| % have visited the heritage area | 96.6% | 3.4% | 100.0% | ||
| % acceptance of Jugra as a heritage tourism site | 22.7% | 23.1% | 22.7% | ||
| % total | 21.9% | 0.8% | 22.7% | ||
| Total | Count | 379 | 13 | 392 | |
| Expected Count | 379.0 | 13.0 | 392.0 | ||
| % have visited the heritage area | 96.7% | 3.3% | 100.0% | ||
| % acceptance of Jugra as a heritage tourism site | 100.0% | 100.0% | 100.0% | ||
| % total | 96.7% | 3.3% | 100.0% | ||
| Value (X2) | df | Asymp. Sig. (2-Sided) | Exact Sig. (2-Sided) | Exact Sig. (1-Sided) | |
|---|---|---|---|---|---|
| Pearson Chi-Square | 0.365 a | 1 | 0.546 | ||
| Continuity Correction b | 0.103 | 1 | 0.748 | ||
| Likelihood Ratio | 0.369 | 1 | 0.543 | ||
| Fisher’s Exact Test | 0.586 | 0.377 | |||
| Linear-by-Linear Association | 0.364 | 1 | 0.546 | ||
| N of Valid Cases b | 392 |
| WTP | Total | ||||
|---|---|---|---|---|---|
| Yes | No | ||||
| Acceptance of heritage tourism development at the study area | Yes | Count | 178 | 201 | 379 |
| Expected Count | 176.9 | 202.1 | 379.0 | ||
| % acceptance of heritage tourism development at the study area | 47.0% | 53.0% | 100.0% | ||
| % WTP | 97.3% | 96.2% | 96.7% | ||
| % total | 45.4% | 51.3% | 96.7% | ||
| No | Count | 5 | 8 | 13 | |
| Expected Count | 6.1 | 6.9 | 13.0 | ||
| % acceptance of heritage tourism development at the study area | 38.5% | 61.5% | 100.0% | ||
| % WTP | 2.7% | 3.8% | 3.3% | ||
| % total | 1.3% | 2.0% | 3.3% | ||
| Total | Count | 183 | 209 | 392 | |
| Expected Count | 183.0 | 209.0 | 392.0 | ||
| % acceptance of heritage tourism development at the study area | 46.7% | 53.3% | 100.0% | ||
| % WTP | 100.0% | 100.0% | 100.0% | ||
| % total | 46.7% | 53.3% | 100.0% | ||
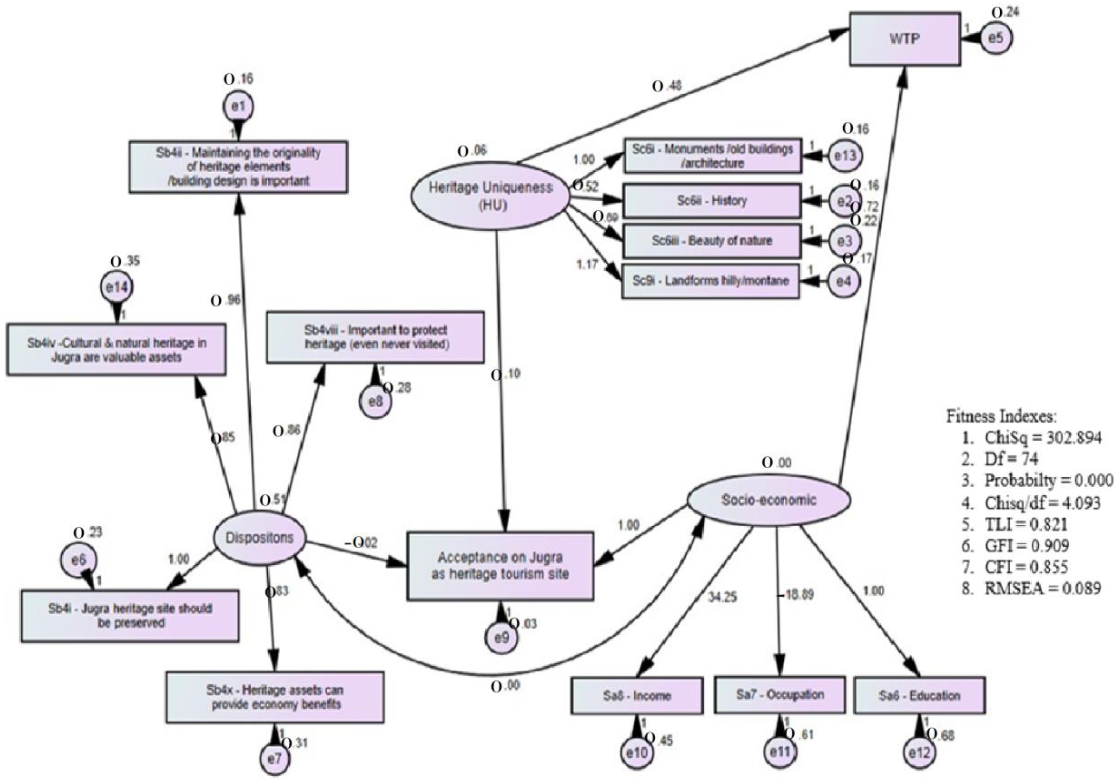
| Category | Index | Index and Parameter | Notes |
|---|---|---|---|
| Absolute fit | Probability (p-Value) | p < 0.05 | Value must be less than 0.05 or *** |
| Discrepancy Chi Square | Chisq > 0.05 | Sensitive to a size sample over 200 | |
| Root Mean Square of Error Approximation | RMSEA < 0.08 | Range of value 0.05 to 1.0 acceptable | |
| Goodness of Fit Index | GFI > 0.90 | GFI = 0.95 is ideal | |
| Incremental fit | Adjusted Goodness of Fit | AGFI > 0.90 | AGFI = 0.95 is ideal |
| Comparative Fit Index | CFI > 0.90 | CFI = 0.95 is ideal | |
| Tucker–Lewis Index | TLI > 0.90 | TLI = 0.95 is ideal | |
| Normed Fit Index | NFI > 0.90 | NFI = 0.95 is ideal | |
| Parsimonious fit | Chi square/Degree of Freedom | Chisq/df < 5.0 | Value must be less than 5.0 |
| Statement | Path | Estimate | S.E. | C.R. | p | Result |
|---|---|---|---|---|---|---|
| Sc6i—The remains of the monuments or old buildings | Sc6i ← HU | 1.000 | ||||
| Sc6ii—History | Sc6ii ← HU | 0.526 | 0.157 | 3.344 | *** | Significant |
| Sc6iii—The beauty of nature | Sc6iii ← HU | 0.756 | 0.198 | 3.828 | *** | Significant |
| Sc9i—Physical features or landforms | Sc9i ← HU | 1.286 | 0.321 | 4.007 | *** | Significant |
| Question: Are you willing to pay for the funding of heritage conservation and protection in Jugra? | WTP ← HU | 0.496 | 0.175 | 2.833 | 0.005 | Significant |
| Hypothesis: There is a significant statistical correlation between the uniqueness of heritage elements in Jugra and respondents’ willingness to pay for heritage conservation and tourism development purposes. | p < 0.05 Acceptable | |||||
| Statement | Path | Estimate | S.E. | C.R. | p | Result |
|---|---|---|---|---|---|---|
| The remains of monuments or old buildings | Sc6i ← HU | 1.000 | ||||
| History | Sc6ii ← HU | 0.523 | 0.155 | 3.376 | *** | Significant |
| The beauty of nature | Sc6iii ← HU | 0.689 | 0.189 | 3.649 | *** | Significant |
| Physical features or landforms | Sc9i ← HU | 1.180 | 0.307 | 3.839 | *** | Significant |
| Question: Do you agree with heritage tourism development in Jugra? | Acceptance ← HU | 0.114 | 0.057 | 1.995 | 0.046 | Significant |
| Hypothesis: There is a significant statistical correlation between the uniqueness of the heritage elements in Jugra and respondents’ consent to heritage tourism development. | p < 0.05 Acceptable | |||||
| Statement/Path | Estimate | S.E. | C.R. | p | Result |
|---|---|---|---|---|---|
| Sb4viii—It is important to protect the heritage area even though we have never visited the area ← Dispositions | 1.000 | ||||
| Sb4iv—Cultural and natural heritage in Jugra are valuable assets ← Dispositions | 0.989 | 0.070 | 14.110 | *** | Significant |
| Sb4i—Jugra historical sites should be preserved ← Dispositions | 1.161 | 0.070 | 16.597 | *** | Significant |
| Sb4x—Heritage assets can provide benefit to the economy, especially in the tourism sector ← Dispositions | 0.961 | 0.067 | 14.325 | *** | Significant |
| Sb4ii—Maintaining the features and originality of building design is important ← Dispositions | 1.120 | 0.065 | 17.230 | *** | Significant |
| Respondents’ acceptance of Jugra as a heritage tourism site ← Dispositions | −0.027 | 0.016 | −1.700 | 0.089 | Not Significant |
| Sa6—Education ← Socioeconomic | 1.000 | ||||
| Sa7—Occupation ← Socioeconomic | −1.812 | 0.158 | −11.444 | *** | Significant |
| Sa8—Income ← Socioeconomic | 2.568 | 0.223 | 11.512 | *** | Significant |
| Respondents’ acceptance of Jugra as a heritage tourism site ← Socioeconomic | 0.039 | 0.019 | 2.070 | 0.038 | Significant |
| Statement/Path | Estimate | S.E. | C.R. | p | Result |
|---|---|---|---|---|---|
| Sb4viii—It is important to protect the heritage area even though we have never visited the area ← Dispositions | 1.000 | ||||
| Sb4iv—Cultural and natural heritage in Jugra are valuable assets ← Dispositions | 0.989 | 0.070 | 14.126 | *** | Significant |
| Sb4i—Jugra’s historical sites should be preserved ← Dispositions | 1.160 | 0.070 | 16.602 | *** | Significant |
| Sb4x—Heritage assets as a benefit to the economy, especially in the tourism sector ← Dispositions | 0.961 | 0.067 | 14.329 | *** | Significant |
| Sb4ii—Maintaining the features and originality of building design is important ← Dispositions | 1.119 | 0.065 | 17.233 | *** | Significant |
| Respondents’ acceptance of Jugra as a heritage tourism site ← Dispositions | −0.032 | 0.016 | −2.009 | 0.044 | Significant |
| Sa6—Education ← Socioeconomic | 1.000 | ||||
| Sa7—Occupation ← Socioeconomic | −18.993 | 4.184 | −4.539 | *** | Significant |
| Sa8—Income ← Socioeconomic | 32.701 | 8.226 | 3.975 | *** | Significant |
| Respondents’ acceptance of Jugra as a heritage tourism site ← Socioeconomic | 1.000 |
| Index | Unconstraint Model | Constraint Model | Chi-Square Difference | Moderation Outcome | Hypothesis Result |
|---|---|---|---|---|---|
| Chi-Square | 46.499 | 178.979 | 132.48 | Significant | |
| DF | 25 | 26 | |||
| GFI | 0.974 | 0.916 | |||
| AGFI | 0.954 | 0.855 | |||
| CFI | 0.985 | 0.893 | |||
| RMSEA | 0.047 | 0.123 | |||
| Chisq/df | 1.860 | 6.884 | |||
| p value of Respondents’ acceptance of Jugra as a heritage tourism site ← Respondents’ dispositions towards preserving heritage | 0.089 | 0.044 | <0.05 Significant | ||
| Hypothesis: Socioeconomic factors act as a moderator between respondents’ dispositions towards heritage preservation and their acceptance of tourism development in the study area. | Chi-square difference > 3.84 Acceptable | ||||
Publisher’s Note: MDPI stays neutral with regard to jurisdictional claims in published maps and institutional affiliations. |
© 2021 by the authors. Licensee MDPI, Basel, Switzerland. This article is an open access article distributed under the terms and conditions of the Creative Commons Attribution (CC BY) license (https://creativecommons.org/licenses/by/4.0/).
Share and Cite
Roslan, Z.B.; Ramli, Z.; Razman, M.R.; Asyraf, M.R.M.; Ishak, M.R.; Ilyas, R.A.; Nurazzi, N.M. Reflections on Local Community Identity by Evaluating Heritage Sustainability Protection in Jugra, Selangor, Malaysia. Sustainability 2021, 13, 8705. https://doi.org/10.3390/su13168705
Roslan ZB, Ramli Z, Razman MR, Asyraf MRM, Ishak MR, Ilyas RA, Nurazzi NM. Reflections on Local Community Identity by Evaluating Heritage Sustainability Protection in Jugra, Selangor, Malaysia. Sustainability. 2021; 13(16):8705. https://doi.org/10.3390/su13168705
Chicago/Turabian StyleRoslan, Zainab Binti, Zuliskandar Ramli, Muhammad Rizal Razman, M. R. M. Asyraf, M. R. Ishak, R. A. Ilyas, and N. M. Nurazzi. 2021. "Reflections on Local Community Identity by Evaluating Heritage Sustainability Protection in Jugra, Selangor, Malaysia" Sustainability 13, no. 16: 8705. https://doi.org/10.3390/su13168705
APA StyleRoslan, Z. B., Ramli, Z., Razman, M. R., Asyraf, M. R. M., Ishak, M. R., Ilyas, R. A., & Nurazzi, N. M. (2021). Reflections on Local Community Identity by Evaluating Heritage Sustainability Protection in Jugra, Selangor, Malaysia. Sustainability, 13(16), 8705. https://doi.org/10.3390/su13168705

