Techno-Assessment of the Use of Recycled Plastic Waste in RE
Abstract
:1. Introduction
2. Materials and Methods
2.1. Technical Assessment
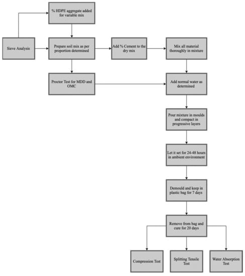
2.1.1. Specimen Preparation
2.1.2. Unconfined Compressive Strength Test
2.1.3. Split Tensile Test
2.1.4. Water Absorption Test
2.2. Eco-Efficiency Framework
2.2.1. Life Cycle Assessment
- Global warming (kg CO2 eq per Inh per year);
- Abiotic resource depletion (kg Sb eq per Inh per year);
- Land use and ecological diversity (ha. a per Inh per year);
- Water depletion (m3 H2O per Inh per year);
- Eutrophication (kg PO4 eq per Inh per year);
- Acidification (kg SO2 eq per Inh per year);
- Fresh water aquatic ecotoxicity (kg 1,4-DB eq per Inh per year);
- Marine aquatic ecotoxicity (kg 1,4-DB eq per Inh per year);
- Terrestrial ecotoxicity (kg 1,4-DB eq per Inh per year);
- Photochemical smog (kg NMVOC per Inh per year);
- Ozone depletion kg CFC-11 eq per Inh per year;
- Ionising radiation kBq U235 eq per Inh per year;
- Human toxicity kg 1,4-DB eq per Inh per year;
- Respiratory inorganics kg PM2.5 eq per Inh per year.
2.2.2. Economic Costs
2.2.3. Eco-Efficiency Portfolio Analysis
2.3. Implications of Recycled HDPE
2.3.1. Land Conservation
- Avoided land use of gravel quarries: To produce 1 tonne of gravel, 0.55 m2 of land is required [42]. This value was multiplied by the amount of gravel that can be substituted by recycled HDPE per year to calculate the amount of quarry area avoided (Aq).
- Avoided land due to diversion of HDPE wastes from landfill: Following Paul et al. [43], the shape of the landfill was assumed to be a conical frustum. Accordingly, the area of the landfill that can be saved due to use of recycled plastic has been determined. Firstly, the volume of a conical frustum (V) was calculated using Equation (11) [43],where ‘D’ is the top diameter, ‘d’ is the bottom diameter and is equal to (D/2-75) and h = 25 m. These dimensions are based on [43].
2.3.2. Biodiversity Index
3. Results
3.1. Technical Performance Analysis
3.1.1. Compressive Behavior
3.1.2. Water Absorption
3.2. Environmental Impacts
3.3. Economic Costs
3.4. Eco-Efficiency Analysis
3.5. Land Conservation
3.6. Loss of Biodiversity
4. Conclusions
Author Contributions
Funding
Institutional Review Board Statement
Informed Consent Statement
Data Availability Statement
Conflicts of Interest
References
- Waste Australia. Recycling Activities in Western Australia 2017–2018. Waste Authority, Perth. Available online: https://www.wasteauthority.wa.gov.au/images/resources/files/2019/10/Recycling_Activity_in_WA_2017-2018.pdf (accessed on 15 April 2021).
- WA Today. Perth Engineer Wages War on Plastic with WA’s First Plastic Recycling Plant. Available online: https://www.watoday.com.au/national/western-australia/perth-engineer-wages-war-on-plastic-with-was-first-plastic-recycling-plant-20171102-gzdv9x.html (accessed on 15 April 2021).
- Saikia, N.; de Brito, J. Waste Polyethylene Terephthalate as an Aggregate in Concrete. Mater. Res. 2013, 16, 341–350. [Google Scholar] [CrossRef] [Green Version]
- Rumšys, D.; Bačinskas, D.; Spudulis, E.; Meškenas, A. Comparison of Material Properties of Lightweight Concrete with Recycled Polyethylene and Expanded Clay Aggregates. Proc. Eng. 2017, 172, 937–944. [Google Scholar] [CrossRef]
- Araya-Letelier, G.; Concha-Riedel, J.; Antioco, F.C.; Sandoval, C. Experimental mechanical-damage assessment of earthen mixes reinforced with micro polypropylene fibers. Constr. Build. Mater. 2019, 198, 762–776. [Google Scholar] [CrossRef]
- Subramaniaprasad, C.K. Sorption characteristics of stabilised soil blocks embedded with waste plastic fibres. Constr. Build. Mater. 2014, 63, 25–32. [Google Scholar] [CrossRef]
- Jaquin, P.A.; Augarde, C.E.; Gerrad, C.M. Chronological Description of the Spatial Development of Rammed Earth Techniques. Int. J. Archit. Herit. Conserv. Anal. Restor. 2008, 2, 377–400. [Google Scholar] [CrossRef] [Green Version]
- Dobson, S. Rammed earth in the modern world. Rammed earth construction: Cutting-edge research on traditional and modern rammed earth. In Proceedings of the First International Conference on Rammed Earth Construction, University of Western Australia, Crawley, WA, Australia, 10–13 February 2015; pp. 3–10. [Google Scholar]
- Arrigoni, A.; Ciancio, D.; Beckett, C.; Dotelli, G. Improving rammed earth walls’ sustainability through life cycle assessment (LCA). In Proceedings of the Sustainable Built Environment Regional Conference 2016, Zurich, Switzerland, 15–17 June 2016. [Google Scholar] [CrossRef]
- Fernandes, J.; Peixoto, M.; Mateus, R.; Gervásio, H. Corrigendum to ‘Life cycle analysis of environmental impacts of earthen materials in the Portuguese context: Rammed earth and compressed earth blocks. J. Clean. Prod. 2021, 294, 126361. [Google Scholar] [CrossRef]
- Arrigoni, A.; Beckett, C.; Ciancio, D.; Dotelli, D. Life cycle analysis of environmental impact vs. durability of stabilised rammed earth. Constr. Build. Mater. 2017, 142, 128–136. [Google Scholar] [CrossRef]
- Asman, A.; Bolong, N.; Mirasa, A.K.; Asrah, H. Life Cycle Assessment of Interlocking Compressed Earth Brick and Conventional Fired Clay Brick for Residential House. J. Phys. Conf. Ser. 2020, 1529, 042012. [Google Scholar] [CrossRef]
- Alexandra, A.H.; Mohamed, M.; Christopher, E.; Becketta, T.S.; Grant, T. Alternative stabilised rammed earth materials incorporating recycled waste and industrial by-products: Life cycle assessment. Constr. Build. Mater. 2021, 267, 120997. [Google Scholar] [CrossRef]
- Ciancio, D.; Jaquin, P.; Wwalker, P. Advances on the assessment of soil suitability for rammed earth. Constr. Build. Mater. 2013, 42, 40–47. [Google Scholar] [CrossRef]
- Walker, P. Standards Australia, HB 195-2002. In The Australian Earth Building Handbook; Standard Australia International Ltd.: Sydney, NSW, Australia, 2002. [Google Scholar]
- Zhang, X.; Biswas, W. Development of Eco-efficient bricks—A Life Cycle Assessment Approach. J. Build. Eng. 2021, 42, 102429. [Google Scholar] [CrossRef]
- Burgess, C.; Biswas, W. Eco-efficiency assessment of wave energy conversion in Western Australia. J. Clean. Prod. 2021, 312, 127814. [Google Scholar] [CrossRef]
- Bengtsson, J.; Howard, N. A Life Cycle Impact Assessment Method for Use in Australia. Part 1: Classification and Characterisation; Edge Environment Pty Ltd.: Coorparoo, QLD, Australia, 2010. [Google Scholar]
- ISO ISO 14044:2006. Environmental Management—Life-Cycle Assessment—Requirements and Guidelines; International Organization for Standardization: Geneva, Switzerland, 2006. [Google Scholar]
- Standards Australia. Methods of Testing Soils for Engineering Purposes; AS 1289.5.2.1—2003; Standard Australia International Ltd.: Sydney, NSW, Australia, 2003. [Google Scholar]
- PRé Consultants. Simapro Version 9.2; PRé Consultants: Amersfoort, The Netherlands, 2021. [Google Scholar]
- Life Cycle Strategies Pty Ltd. Australasian Unit Process LCI Library and Methods. Version 2015_02_06. 2015. Available online: http://www.lifecycles.com.au/#!australasian-database/cbm5 (accessed on 15 September 2020).
- Shaikh, F.; Anwar, H.; Biswas, W. Sustainability assessment of reinforced concrete beam mixes containing recycled aggregates and industrial by-products. J. Green Build. 2020, 15, 95–119. [Google Scholar] [CrossRef]
- Renouf, M.A.; Grant, T.; Sevenster, M.; Logie, J.; Ridoutt, B.; Ximenes, F.; Bentgtsson, J.; Cowie, A.; Lane, J. Best Practice Guide for Life Cycle Impact Assessment (LCIA) in Australia. Australian Life Cycle Assessment Society. 2015. Available online: http://www.auslci.com.au/Documents/Best_Practice_Guide_V2_Draft_for_Consultation.pdf (accessed on 15 April 2021).
- Intergovernmental Panel on Climate Change. Climate Change 2013 The Physical Science Basis; The Fifth Assessment Report; Working Group I; The Intergovernmental Panel on Climate Change: Geneva, Switzerland, 2013. [Google Scholar]
- Goedkoop, M.; Oele, M.; Leijting, J.; Ponsioen, T.; Meijer, E. Introduction to LCA with SimaPro; Pré Sustainability: Amersfoort, The Netherlands, 2013. [Google Scholar]
- Guinee, J. Handbook on life cycle assessment: An operational guide to the ISO standards. Int. J. Life Cycle Assess. 2001, 7, 311–313. [Google Scholar] [CrossRef]
- Bare, J.; Young, D.; Hopton, M. Tool for the Reduction and Assessment of Chemical and Other Environmental Impacts; U.S. Environmental Protection Agency: Washington, DC, USA, 2012. [Google Scholar]
- Rebitzer, G. Integrating Life Cycle Costing and Life Cycle Assessment for Managing Costs and Environmental Impacts in Supply Chains. In Cost Management in Supply Chains; Seuring, S., Goldbach, M., Eds.; Physica: Heidelberg, Germany, 2002. [Google Scholar] [CrossRef]
- Jacinto, C.; Martín-del-Río, J.J.; Falcón, R.M.; Rubio-Bellido, C. Rammed Earth Construction: A Proposal for a Statistical Quality Control in the Execution Process. Sustainability 2020, 12, 2830. [Google Scholar] [CrossRef] [Green Version]
- One Flare. How Much Does Bricklaying Cost? 2020. Available online: https://www.oneflare.com.au/costs/bricklaying (accessed on 20 June 2021).
- Cement Australia, GP Cement 20 kg Bag—Bricks Blocks Pavers. 2020. Available online: https://bricksblockspaversonline.com.au/products/cement-australia-gp-cement-20kg-bag-p233 (accessed on 15 June 2021).
- WA Kaolin Limited 2020; (WA Kaolin, Ward Rd., East Rockingham, WA 6168, Australia). Personal communication, 2020.
- Claw Environmental Recycling Perth—Polystyrene Recycling. 2021. Available online: https://www.clawenvironmental.com/ (accessed on 15 June 2021).
- Department of Infrastructure and Regional Development. International Comparison of Australia’s Freight and Supply Chain Performance. 2019. Available online: https://www.freightaustralia.gov.au/sites/default/files/documents/international-comparison-of-australias-freight-and-supply-chain-performance.pdf (accessed on 20 June 2021).
- Perth Energy. Standard Electricity Tariff. 2020. Available online: https://www.perthenergy.com.au/business-electricity/standard-fees-charges-elec/ (accessed on 20 June 2021).
- Kicherer, A.; Schaltegger, S.; Tschochohei, H.; Pozo, B.F. Eco-efficiency: Combining life cycle assessment and life cycle costs via normalization. Int. J. Life Cycle Assess. 2007, 12, 537–543. [Google Scholar] [CrossRef]
- Howard, N.; Bengtsson, J.; Kneppers, B. Weighting of Environmental Impacts in Australia; Building Products Innovation Council: Sydney, NSW, Australia, 2009. [Google Scholar]
- ABS Australian National. Accounts: National Income, Expenditure and Product. 2020. Available online: https://www.abs.gov.au/AUSSTATS/abs@.nsf/mf/1345.0 (accessed on 25 May 2021).
- ABS Australian Demographic Statistics. 2020. Available online: https://www.abs.gov.au/ausstats%5Cabs@.nsf/mediareleasesbyCatalogue/CA1999BAEAA1A86ACA25765100098A47 (accessed on 15 June 2021).
- Bidoki, S.M.; Wittlinger, R.; Alamdar, A.A. Eco-efficiency analysis of textile coating materials. J. Iran. Chem. Soc. 2006, 3, 351–359. [Google Scholar] [CrossRef]
- Mistri, A.; Dhami, N.; Bhattacharyya, S.K.; Barai, S.V.; Mukherjee, A.; Biswas, W. Environmental implications of the use of bio-cement treated recycled aggregate in concrete. Resour. Conserv. Recycl. 2021, 167, 105436. [Google Scholar] [CrossRef]
- Paul, K.; Dutta, A.; Krishna, A.P. A comprehensive study on landfill site selection for Kolkata City, India. J. Air Waste Manag. Assoc. 2014, 64, 846–861. [Google Scholar] [CrossRef] [Green Version]
- Majer, J.D. Beeston. The biodiversity integrity index: An illustration using ants in Western Australia. Conserv. G Biol. 1996, 10, 65–73. [Google Scholar] [CrossRef] [Green Version]
- Paulo, J.V.O. Effect of the type of soil on the cyclic behaviour of chemically stabilised soils unreinforced and reinforced with polypropylene fibres. Soil Dyn. Earthq. Eng. 2018, 115, 336–343. [Google Scholar] [CrossRef]
- Brick Makers. Product Catalogue. 2009. Available online: https://brikmakers.com/docs/dec09-catalogue.pdf (accessed on 15 April 2021).
- The Government of Western Australia. Construction Industry Snapshot Western Australia. 2016. Available online: http://ctf.wa.gov.au/wp-content/uploads/2019/10/WA-Construction-Industry-Snapshot-May-2016-.pdf (accessed on 15 April 2021).










| Mixes. | Gravel | Sand | Clay and Silt | HDPE Aggregate | MDD (kg/m3) | OPC (%) |
|---|---|---|---|---|---|---|
| RE1 | 25% | 55% | 20% | - | 2181 | 8.5 |
| RE2 | 20% | 55% | 20% | 5% | 2038 | 8.40 |
| RE3 | 18% | 55% | 20% | 7% | 1973 | 8.35 |
| RE4 | 15% | 55% | 20% | 10% | 1919 | 8.20 |
| Inputs/Constituents | RE Brick Mixes | Sources of Materials | |||
|---|---|---|---|---|---|
| RE1 | RE2 | RE3 | RE4 | ||
| Ordinary Portland Cement (OPC) | 176 | 164 | 162 | 156 | Cockburm Swan Munster |
| Sand | 1211 | 1127 | 1110 | 1074 | Hanson, Lexia |
| Clay and silt | 264 | 246 | 242 | 234 | Welshpool |
| Gravel | 550 | 410 | 363 | 293 | Holcim Gosnells |
| HDPE aggregate | 0 | 102 | 141 | 195 | Welshpool |
| Total weight excl. water (kg) | 2201 | 2049 | 2019 | 1952 | |
| tkm | 63.3 | 57.7 | 56.4 | 53.8 | |
| Manufacturing kWh | 0.75 | 0.75 | 0.75 | 0.75 | |
| Impact Assessment Method | Environmental Impact | Unit |
|---|---|---|
| IPCC GWP 100 [25] | Global warming | t CO2 eq |
| Australian indicator set v2.01 | Eutrophication | kg PO43- eq |
| Water depletion | m3 H2O | |
| Land use and ecological diversity | Ha a | |
| ReCiPe 2008 [26] | Human toxicity | kg 1,4-DB eq |
| Terrestrial ecotoxicity | kg 1,4-DB eq | |
| Freshwater ecotoxicity | kg 1,4-DB eq | |
| Marine ecotoxicity | kg 1,4-DB eq | |
| CML 2 baseline 2001 [27] | Abiotic depletion | kg Sb eq |
| ReCiPe Midpoint (E) V1.12/Europe Recipe E [26] | Ozone depletion | kg CFC-11 eq |
| Acidification | kg SO2 eq | |
| Photochemical smog | kg NMVOC | |
| Ionising radiation | kg U235 eq | |
| TRACI v2.1 [28] | Respiratory inorganics | kg PM2.5 eq |
| Items | Unit Cost | RE1 | RE2 | RE3 | RE4 | Source of Unit Cost |
|---|---|---|---|---|---|---|
| OPC | AUD 0.41/kg | 71.5 | 66.6 | 65.6 | 63.4 | [32] |
| Sand | 0.037/kg | 44.8 | 41.7 | 41.1 | 39.8 | [23] |
| Clay | AUD 0.45/kg | 118.9 | 110.6 | 109 | 105.4 | [33] |
| Gravel | AUD 0.11/kg | 58.0 | 43.2 | 38.3 | 30.9 | [23] |
| HDPE | AUD 0.80/kg | 0.0 | 82.0 | 113 | 156.2 | [34] |
| Transport | AUD 0.082/tkm | 5.2 | 4.7 | 4.6 | 4.4 | [35] |
| Manufacturing | AUD 0.4/kWh | 0.3 | 0.3 | 0.3 | 0.3 | [36] |
| Labour | AUD 31.25/m3 | 31.25 | 31.25 | 31.25 | 31.25 | [30,31] |
| Indicator | Units | GDEI | WF (%) |
|---|---|---|---|
| Global warming potential | kg CO2 eq | 28690 | 19.5 |
| Eutrophication | kg PO4 eq | 19 | 2.9 |
| Land use | Ha a | 26 | 20.9 |
| Water depletion | m3 H2O | 930 | 6.2 |
| Terrestrial acidification | kg SO2 eq | 123 | 3.1 |
| Ozone depletion | kg CFC−11 eq | 0.002 | 3.9 |
| Abiotic depletion | kg Sb eq | 300 | 8.2 |
| Photochemical oxidant formation | kg NMVOC eq | 17 | 2.8 |
| Terrestrial ecotoxicity | kg 1,4-DB eq | 88 | 10.3 |
| Freshwater ecotoxicity | kg 1,4-DB eq | 172 | 6.9 |
| Marine ecotoxicity | kg 1,4-DB eq | 12,117,106 | 7.7 |
| Human toxicity | kg 1,4-DB eq | 3,216 | 2.7 |
| Ionising radiation | kBq U235 eq | 1,306 | 1.9 |
| Particulate matter formation | kg PM2.5 eq | 45 | 3 |
| Specimen No. | Unconfined Compressive Strength (MPa) | |||
|---|---|---|---|---|
| RE1 (0% HDPE) | RE2 (5% HDPE) | RE3 (7% HDPE) | RE4 (10% HDPE) | |
| S1 | 6.62 | 9.28 | 9.43 | 10.74 |
| S2 | 8.18 | 7.46 | 8.64 | 9.93 |
| S3 | 7.76 | 6.62 | 9.59 | 9.55 |
| S4 | 8.45 | 5.32 | 7.71 | 8.55 |
| S5 | 7.98 | 7.33 | 8.05 | 9.53 |
| Average | 7.80 | 7.20 | 8.68 | 9.66 |
| Std | 0.71 | 1.44 | 0.83 | 0.79 |
| Specimen No. | Split-Tensile Strength (MPa) | |||
|---|---|---|---|---|
| RE1 (0% HDPE) | RE2 (5% HDPE) | RE3 (7% HDPE) | RE4 (10% HDPE) | |
| S1 | 1.48 | 1.10 | 1.16 | 1.21 |
| S2 | 1.49 | 0.93 | 1.13 | 1.01 |
| S3 | 1.53 | 1.23 | 1.06 | 1.14 |
| S4 | 1.30 | 1.19 | 1.24 | 0.95 |
| S5 | 1.73 | 1.24 | 1.20 | 1.06 |
| Average | 1.51 | 1.14 | 1.16 | 1.08 |
| Std | 0.16 | 0.13 | 0.07 | 0.10 |
| Group No. | Specimen No. | Specimen Weight (g) | Wi (%) | Average Wi (%) | |
|---|---|---|---|---|---|
| Water Soaked | Oven Dried | ||||
| RE1 | S1 | 2026 | 1905 | 6.35 | 6.46 |
| S2 | 2039 | 1919 | 6.25 | ||
| S3 | 2020 | 1892 | 6.77 | ||
| RE2 | S1 | 1916 | 1801 | 6.39 | 6.60 |
| S2 | 1848 | 1733 | 6.64 | ||
| S3 | 1875 | 1756 | 6.78 | ||
| RE3 | S1 | 1857 | 1741 | 6.66 | 6.72 |
| S2 | 1755 | 1641 | 6.95 | ||
| S3 | 1884 | 1768 | 6.56 | ||
| RE4 | S1 | 1766 | 1655 | 6.71 | 6.82 |
| S2 | 1790 | 1678 | 6.67 | ||
| S3 | 1772 | 1655 | 7.07 | ||
| Years | HDPE Waste Produced (Million Tonnes) | Recycled HDPE (Million Tonnes) | Landfill Area Avoided (Ha) | Quarrying Avoided (Ha) | Total Land Avoided (Ha) | ||||||||
|---|---|---|---|---|---|---|---|---|---|---|---|---|---|
| M2 | M3 | M4 | M2 | M3 | M4 | M2 | M3 | M4 | M2 | M3 | M4 | ||
| 2021 | 1.73 | 0.34 | 0.47 | 0.65 | 3.33 | 4.84 | 6.98 | 18.70 | 25.80 | 35.64 | 22.03 | 30.64 | 42.61 |
| 2022 | 1.86 | 0.37 | 0.51 | 0.70 | 3.64 | 5.29 | 7.60 | 20.20 | 27.87 | 38.49 | 23.84 | 33.15 | 46.09 |
| 2023 | 2.01 | 0.40 | 0.55 | 0.76 | 3.99 | 5.77 | 8.28 | 21.82 | 30.09 | 41.57 | 25.80 | 35.86 | 49.84 |
| 2024 | 2.17 | 0.43 | 0.59 | 0.82 | 4.36 | 6.29 | 9.01 | 23.56 | 32.50 | 44.89 | 27.92 | 38.79 | 53.90 |
| 2025 | 2.35 | 0.46 | 0.64 | 0.88 | 4.76 | 6.86 | 9.81 | 25.45 | 35.10 | 48.48 | 30.21 | 41.96 | 58.29 |
| 2026 | 2.54 | 0.50 | 0.69 | 0.95 | 5.20 | 7.47 | 10.67 | 27.48 | 37.91 | 52.36 | 32.68 | 45.38 | 63.03 |
| 2027 | 2.74 | 0.54 | 0.74 | 1.03 | 5.68 | 8.14 | 11.60 | 29.68 | 40.94 | 56.55 | 35.36 | 49.08 | 68.15 |
| 2028 | 2.96 | 0.58 | 0.80 | 1.11 | 6.19 | 8.86 | 12.61 | 32.05 | 44.22 | 61.07 | 38.25 | 53.08 | 73.69 |
| 2029 | 3.20 | 0.63 | 0.87 | 1.20 | 6.75 | 9.65 | 13.71 | 34.62 | 47.76 | 65.96 | 41.37 | 57.40 | 79.67 |
| 2030 | 3.45 | 0.68 | 0.94 | 1.30 | 7.36 | 10.49 | 14.89 | 37.39 | 51.58 | 71.24 | 44.75 | 62.07 | 86.13 |
| Total | 25.01 | 4.93 | 6.80 | 9.39 | 51.27 | 73.67 | 105.16 | 270.95 | 373.77 | 516.24 | 322.22 | 447.44 | 621.40 |
| Years | Biodiversity Index | % of Improvement | |||||
|---|---|---|---|---|---|---|---|
| RE1 | RE2 | RE3 | RE4 | RE2 | RE3 | RE4 | |
| 2021 | 33.63 | 48.71 | 54.60 | 62.79 | 45% | 62% | 87% |
| 2022 | 33.63 | 49.95 | 56.32 | 65.17 | 49% | 67% | 94% |
| 2023 | 33.63 | 51.29 | 58.17 | 67.74 | 53% | 73% | 101% |
| 2024 | 33.63 | 52.74 | 60.18 | 70.52 | 57% | 79% | 110% |
| 2025 | 33.63 | 54.31 | 62.35 | 73.52 | 61% | 85% | 119% |
| 2026 | 33.63 | 56.00 | 64.69 | 76.77 | 67% | 92% | 128% |
| 2027 | 33.63 | 57.83 | 67.22 | 80.27 | 72% | 100% | 139% |
| 2028 | 33.63 | 59.81 | 69.96 | 84.06 | 78% | 108% | 150% |
| 2029 | 33.63 | 61.95 | 72.92 | 88.15 | 84% | 117% | 162% |
| 2030 | 33.63 | 64.26 | 76.11 | 92.58 | 91% | 126% | 175% |
Publisher’s Note: MDPI stays neutral with regard to jurisdictional claims in published maps and institutional affiliations. |
© 2021 by the authors. Licensee MDPI, Basel, Switzerland. This article is an open access article distributed under the terms and conditions of the Creative Commons Attribution (CC BY) license (https://creativecommons.org/licenses/by/4.0/).
Share and Cite
Biswas, W.K.; Zhang, X. Techno-Assessment of the Use of Recycled Plastic Waste in RE. Sustainability 2021, 13, 8678. https://doi.org/10.3390/su13168678
Biswas WK, Zhang X. Techno-Assessment of the Use of Recycled Plastic Waste in RE. Sustainability. 2021; 13(16):8678. https://doi.org/10.3390/su13168678
Chicago/Turabian StyleBiswas, Wahidul K., and Xihong Zhang. 2021. "Techno-Assessment of the Use of Recycled Plastic Waste in RE" Sustainability 13, no. 16: 8678. https://doi.org/10.3390/su13168678
APA StyleBiswas, W. K., & Zhang, X. (2021). Techno-Assessment of the Use of Recycled Plastic Waste in RE. Sustainability, 13(16), 8678. https://doi.org/10.3390/su13168678
