A Review of Monitoring Technologies for Solar PV Systems Using Data Processing Modules and Transmission Protocols: Progress, Challenges and Prospects
Abstract
1. Introduction
- A comprehensive explanation of various data processing modules for solar PV monitoring systems is presented in terms of categories, specifications, design implementation, software platforms, results, and limitations.
- The categories of the various data transmission modules for wireless communication in solar PV monitoring systems are reported, highlighting topology, data transmission rage, sampling rate, power consumption, and range.
- The existing issues and challenges for the monitoring technologies of solar PV applications are covered, emphasizing data handling, security, signal interference, energy efficiency, etc.
- Some constructive future recommendations are presented toward the development of an efficient and reliable solar PV monitoring system.
2. Survey Methodology
2.1. Selection Process
- In the first search results, a total of 443 articles were found using various platforms including Google scholar, IEEEXplore, MDPI, and the ScienceDirect databases.
- In the second screening results, a total of 228 articles were selected based on the appropriate title, keywords, abstract, and content of the paper.
- In the third assessment results, the articles were analyzed based on impact factor, review process, and citation. Accordingly, a total of 148 references were finalized for the review paper consisting of journals, conferences proceedings, and recognized webpages.
2.2. Review Results
- Monitoring technologies for solar PV systems based on data processing modules were explained.
- Further, the monitoring technologies considering various data transmission protocols for solar PV application were discussed.
- Key issues and limitations of the solar PV monitoring system based on the presented technology were explored.
- Recommendations and future directions for the further improvement of the monitoring technology for solar PV systems were presented.
3. Overview and Taxonomy of Solar PV Monitoring System
4. Progress of Data Processing Modules for Solar PV Monitoring System
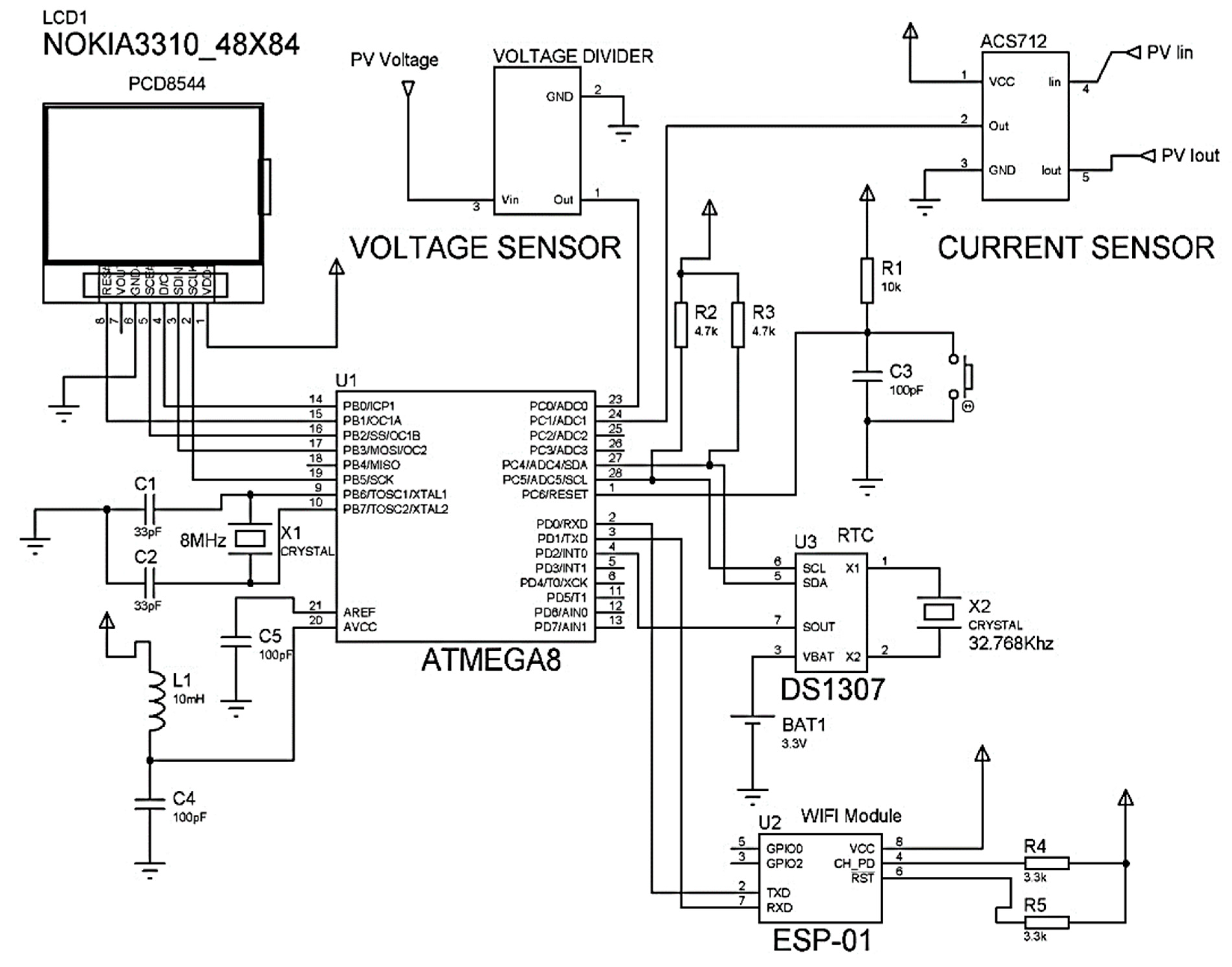
4.1. BeagleBone-Based Module
4.2. Arduino Based Module
4.3. Raspberry Pi-Based Module
4.4. PLC-Based Module
4.5. Microcontroller-Based Module
5. Progress of Data Transmission Protocols for Wireless Communication in Solar PV Monitoring Systems
5.1. ZigBee-Based Module
5.2. Wi-Fi-Based Module
- The deployment of unauthorized devices without undergoing security review possesses could result in a threat for the insertion attack;
- Bypassing access points by clients makes them prone to external threats as well as threats against each other;
- Interception and monitoring of traffic across a LAN. The attacker needs to be within the range of an access point (approximately 300 feet for 802.11b standard);
- Acquisition of the frequency by illegitimate traffic thus preventing the legitimate traffic reaching clients or the access point.
5.3. Bluetooth-Based Module
5.4. GSM-Based Module
5.5. LoRa-Based Module
6. Key Issues and Challenges
6.1. Data Handling
6.2. Security
6.3. Signal Interference
6.4. Energy Efficiency
6.5. Operating System and Programming Language
6.6. Data Transmission Range
6.7. Environmental Impact
6.8. Transmission Module Precision
6.9. Solar Cell Technology
7. Discussion and Future Perspectives
- Although data transmission modules are utilized to transmit data from sensor node to receiver node, the acquired data needs to be secured from external tampering. Therefore, careful attention is necessary to examine the security aspects of the data transmission modules in terms of theft of data, privatization, authentication of the third party, etc. Further, the implementation of NB-IoT technology could result in better scalability, quality of service, and security compared to unlicensed LPWA networks such as LoRa/Sigfox.
- As the size of the solar PV systems is increasing, the complexity of handling several aspects such as data handling, security, efficiency, and transmission range needs to be studied. Hence the necessity for an efficient and reliable state-of-the-art wireless monitoring system to be developed. A new combination of sensor nodes with gateway devices could be designed.
- The implementation of state-of-the-art technologies related to 5G and Bluetooth low energy can be utilized in solar PV monitoring systems due to several benefits such as low power consumption, greater transmission speed, greater capacity of remote execution with a greater number of attached devices and lower latency.
- Several simulation platforms have been developed for the verification of the data received in solar PV monitoring systems. The accuracy of the validation of the data varies with different simulation platforms. Due to the advancements of the solar PV system worldwide, a validation of the data acquired from the sensor nodes is required. Thus, a common simulation platform is essential which could be interfaced with data transmission modules for the evaluation of the data received from the simulation results.
- For the development of a reliable, robust, and efficient wireless solar PV monitoring system, the validation of the data under different environmental conditions should be observed. Therefore, the monitoring system should be tested in changing environmental settings to evaluate the robustness and overall efficiency of the system.
- One of the critical issues related to the energy efficiency of the sensor nodes is the transmission of the data. Any failure of the node battery results in the low life of the network, thus disturbing real-time communication. Therefore, further research works are required to design modules for a long-duration operation without interruptions in sending the data.
- The data acquired from the solar panel can be affected by the degradation of the solar panel as well as dust, humidity, irradiance, and temperature. Therefore, an in-depth study is required to develop a low-cost intelligent real-time PV monitoring system to identify the degradation.
- The development of open-source platforms and software with regard to data processing modules such as Arduino, Raspberry Pi, etc. affects the availability of information in the internet as well as in the cost of acquisition, programming, and modification of devices. Further, the application of open-source platforms will accelerate the development of low-cost programmable devices for innumerable tasks in various applications such as Science, Technology, Engineering and Mathematics (STEM) in the coming years. Additionally, the development of open-source modules would lead to a reduction in the gap between the prototyping and the product development of PV panels due to fault conditions.
- The implementation of IoT based wireless solar PV monitoring systems consisting of sophisticated sensors, data processing boards, and communication protocols could be developed to achieve an efficient, accurate, and robust monitoring system for the solar PV environment.
8. Conclusions
Author Contributions
Funding
Institutional Review Board Statement
Informed Consent Statement
Data Availability Statement
Conflicts of Interest
References
- Hannan, M.A.; Lipu, M.S.H.; Ker, P.J.; Begum, R.A.; Agelidis, V.G.; Blaabjerg, F. Power electronics contribution to renewable energy conversion addressing emission reduction: Applications, issues, and recommendations. Appl. Energy 2019, 251, 113404. [Google Scholar] [CrossRef]
- Sun, Y.; Zhao, Z.; Yang, M.; Jia, D.; Pei, W.; Xu, B. Research overview of energy storage in renewable energy power fluctuation mitigation. CSEE J. Power Energy Syst. 2019, 6, 160–173. [Google Scholar]
- Ayob, A.; Ansari, S.; Lipu, M.; Hussain, A.; Hanif, M. Monitoring Technologies for Multi-Sensor System based on Wireless Data Transmission Modules. Int. J. Adv. Trends Comput. Sci. Eng. 2020, 9, 39–44. [Google Scholar] [CrossRef]
- Alper, A.; Oguz, O. The role of renewable energy consumption in economic growth: Evidence from asymmetric causality. Renew. Sustain. Energy Rev. 2016, 60, 953–959. [Google Scholar] [CrossRef]
- Suman, S. Hybrid nuclear-renewable energy systems: A review. J. Clean. Prod. 2018, 181, 166–177. [Google Scholar] [CrossRef]
- Zakaria, A.; Ismail, F.B.; Lipu, M.S.H.; Hannan, M.A. Uncertainty models for stochastic optimization in renewable energy applications. Renew. Energy 2020, 145, 1543–1571. [Google Scholar] [CrossRef]
- Minh, P.V.; Quang, S.L.; Pham, M. Technical Economic Analysis of Photovoltaic-Powered Electric Vehicle Charging Stations under Different Solar Irradiation Conditions in Vietnam. Sustainability 2021, 13, 3528. [Google Scholar] [CrossRef]
- Alsadi, S.Y.; Nassar, Y.F. Estimation of Solar Irradiance on Solar Fields: An Analytical Approach and Experimental Results. IEEE Trans. Sustain. Energy 2017, 8, 1601–1608. [Google Scholar] [CrossRef]
- Awasthi, A.; Kumar, A.; Murali Manohar, S.R.; Dondariya, C.; Shukla, K.N.; Porwal, D.; Richhariya, G. Review on sun tracking technology in solar PV system. Energy Rep. 2020, 6, 392–405. [Google Scholar] [CrossRef]
- Zurita, A.; Castillejo-Cuberos, A.; García, M.; Mata-Torres, C.; Simsek, Y.; García, R.; Antonanzas-Torres, F.; Escobar, R.A. State of the art and future prospects for solar PV development in Chile. Renew. Sustain. Energy Rev. 2018, 92, 701–727. [Google Scholar] [CrossRef]
- Mesloub, A.; Ghosh, A.; Touahmia, M. Performance Analysis of Photovoltaic Integrated Shading Devices (PVSDs) and Semi-Transparent Photovoltaic (STPV) Devices Retrofitted to a Prototype Office Building in a Hot Desert Climate. Sustainability 2020, 12, 10145. [Google Scholar] [CrossRef]
- Future of Deployment, Investment, Technology, Grid Integration and Socio-Economic Aspects; International Renewable Energy Agency: Abu Dhabi, United Arab Emirates, 2019.
- Padmanathan, K.; Govindarajan, U.; Ramachandaramurthy, V.K. Multiple Criteria Decision Making (MCDM) Based Economic Analysis of Solar PV System with Respect to Performance Investigation for Indian Market. Sustainability 2017, 2012, 1–19. [Google Scholar]
- Benedek, J.; Sebestyén, T.T.; Bartók, B. Evaluation of renewable energy sources in peripheral areas and renewable energy-based rural development. Renew. Sustain. Energy Rev. 2018, 90, 516–535. [Google Scholar] [CrossRef]
- Hannan, M.A.; Ghani, Z.A.; Hoque, M.M.; Hossain Lipu, M.S. A fuzzy-rule-based PV inverter controller to enhance the quality of solar power supply: Experimental test and validation. Electronics 2019, 8, 1335. [Google Scholar] [CrossRef]
- Al-Shahri, O.A.; Ismail, F.B.; Hannan, M.A.; Lipu, M.S.H.; Al-Shetwi, A.Q.; Begum, R.A.; Al-Muhsen, N.F.O.; Soujeri, E. Solar photovoltaic energy optimization methods, challenges and issues: A comprehensive review. J. Clean. Prod. 2021, 284, 125465. [Google Scholar] [CrossRef]
- Schmela, M.; Beauvais, A.; Chevillard, N.; Paredes, M.G.; Heisz, M.; Rossi, R. Global Market Outlook For Solar Power/2018–2022. SolarPower Europe 2018. [Google Scholar]
- Market Report Series: Renewables 2018—Analysis; International Energy Agency (IEA): Paris, France, 2019.
- Ghosh, A. Soiling Losses: A Barrier for India’s Energy Security Dependency from Photovoltaic Power. Challenges 2020, 11, 9. [Google Scholar] [CrossRef]
- Mukai, T.; Tomasella, M.; Parlikad, A.K.; Abe, N.; Ueda, Y. The competitiveness of continuous monitoring of residential PV systems: A model and insights from the Japanese market. IEEE Trans. Sustain. Energy 2014, 5, 1176–1183. [Google Scholar] [CrossRef]
- Patel, R.N.; Member, S. Monitoring in Operational Solar PV Plants. In Proceedings of the 2016 IEEE Industrial Electronics and Applications Conference (IEACon 2016), Kota Kinabalu, Malaysia, 20–22 November 2016; pp. 104–111. [Google Scholar]
- Anwari, M.; Dom, M.M.; Rashid, M.I.M. Small scale PV monitoring system software design. Energy Procedia 2011, 12, 586–592. [Google Scholar] [CrossRef][Green Version]
- Ayompe, L.M.; Duffy, A.; McCormack, S.J.; Conlon, M. Measured performance of a 1.72 kW rooftop grid connected photovoltaic system in Ireland. Energy Convers. Manag. 2011, 52, 816–825. [Google Scholar] [CrossRef]
- Samara, S.; Natsheh, E. Intelligent Real-Time Photovoltaic Panel Monitoring System Using Artificial Neural Networks. IEEE Access 2019, 7, 50287–50299. [Google Scholar] [CrossRef]
- Shariff, F.; Rahim, N.A.; Hew, W.P. Grid-connected photovoltaic system: Monitoring insights. In Proceedings of the 3rd International Conference on Cleaner energy and Technology, Kuching, Malaysia, 24–26 November 2014; pp. 1–5. [Google Scholar]
- Madeti, S.R.; Singh, S.N. Monitoring system for photovoltaic plants: A review. Renew. Sustain. Energy Rev. 2017, 67, 1180–1207. [Google Scholar] [CrossRef]
- Rahman, M.M.; Selvaraj, J.; Rahim, N.A.; Hasanuzzaman, M. Global modern monitoring systems for PV based power generation: A review. Renew. Sustain. Energy Rev. 2018, 82, 4142–4158. [Google Scholar] [CrossRef]
- Triki-Lahiani, A.; Bennani-Ben Abdelghani, A.; Slama-Belkhodja, I. Fault detection and monitoring systems for photovoltaic installations: A review. Renew. Sustain. Energy Rev. 2018, 82, 2680–2692. [Google Scholar] [CrossRef]
- De Arquer Fernández, P.; Fernández Fernández, M.Á.; Carús Candás, J.L.; Arboleya Arboleya, P. An IoT open source platform for photovoltaic plants supervision. Int. J. Electr. Power Energy Syst. 2021, 125, 106540. [Google Scholar] [CrossRef]
- IoT Architecture Layers. Available online: https://www.hiotron.com/iot-architecture-layers (accessed on 24 July 2020).
- Al-sarawi, S.; Anbar, M.; Alieyan, K.; Alzubaidi, M. Internet of Things (IoT) communication protocols: Review. In Proceedings of the 8th International Conference on Information Technology (ICIT), Amman, Jordan, 17–18 May 2017; pp. 685–690. [Google Scholar]
- Ngo, G.C.; Floriza, J.K.I.; Creayla, C.M.C.; Garcia, F.C.C.; MacAbebe, E.Q.B. Real-time energy monitoring system for grid-tied Photovoltaic installations. In Proceedings of the IEEE Region 10 Annual International Conference, Proceedings/TENCON, Macao, China, 1–4 November 2015; pp. 1–4. [Google Scholar]
- Lopez-Vargas, A.; Fuentes, M.; Vivar, M. IoT Application for Real-Time Monitoring of Solar Home Systems Based on ArduinoTM with 3G Connectivity. IEEE Sens. J. 2019, 19, 679–691. [Google Scholar] [CrossRef]
- Allafi, I.; Iqbal, T. Low-Cost SCADA System Using Arduino and Reliance SCADA for a Stand-Alone Photovoltaic System. J. Sol. Energy 2018, 2018. [Google Scholar] [CrossRef]
- Paredes-Parra, J.M.; Mateo-Aroca, A.; Silvente-Niñirola, G.; Bueso, M.C.; Molina-García, Á. PV module monitoring system based on low-cost solutions: Wireless raspberry application and assessment. Energies 2018, 11, 3051. [Google Scholar] [CrossRef]
- Mudaliar, M.D.; Sivakumar, N. IoT based real time energy monitoring system using Raspberry Pi. Internet Things 2020, 12, 100292. [Google Scholar] [CrossRef]
- Han, J.; Choi, C.S.; Park, W.K.; Lee, I.; Kim, S.H. Smart home energy management system including renewable energy based on ZigBee and PLC. IEEE Trans. Consum. Electron. 2014, 60, 198–202. [Google Scholar] [CrossRef]
- Le, P.T.; Tsai, H.L.; Lam, T.H. A wireless visualization monitoring, evaluation system for commercial photovoltaic modules solely in MATLAB/Simulink environment. Sol. Energy 2016, 140, 1–11. [Google Scholar] [CrossRef]
- Andreoni López, M.E.; Galdeano Mantiñan, F.J.; Molina, M.G. Implementation of wireless remote monitoring and control of solar photovoltaic (PV) system. In Proceedings of the 2012 6th IEEE/PES Transmission and Distribution: Latin America Conference and Exposition, T and D-LA 2012, Monevideo, Uruguay, 3–5 September 2012; pp. 1–6. [Google Scholar]
- Ranhotigamage, C.; Mukhopadhyay, S.C. Field trials and performance monitoring of distributed solar panels using a low-cost wireless sensors network for domestic applications. IEEE Sens. J. 2011, 11, 2583–2590. [Google Scholar] [CrossRef]
- Tejwani, R.; Kumar, G.; Solanki, C. Remote monitoring for solar photovoltaic systems in rural application using GSM voice channel. Energy Procedia 2014, 57, 1526–1535. [Google Scholar] [CrossRef]
- Allafi, I.; Iqbal, T. Design and implementation of a low cost web server using ESP32 for real-time photovoltaic system monitoring. In Proceedings of the 2017 IEEE Electrical Power and Energy Conference, EPEC 2017, Saskatoon, Canada, 22–25 October 2017; pp. 1–5. [Google Scholar]
- Guerriero, P.; Di Napoli, F.; Vallone, G.; Dalessandro, V.; Daliento, S. Monitoring and diagnostics of PV plants by a wireless self-powered sensor for individual panels. IEEE J. Photovolt. 2016, 6, 286–294. [Google Scholar] [CrossRef]
- Lee, H.C.; Ke, K.H. Monitoring of Large-Area IoT Sensors Using a LoRa Wireless Mesh Network System: Design and Evaluation. IEEE Trans. Instrum. Meas. 2018, 67, 2177–2187. [Google Scholar] [CrossRef]
- BeagleBoard.org—Bone. Available online: https://beagleboard.org/bone (accessed on 17 June 2020).
- Yoder, M.A.; Kridner, J. BeagleBone Cookbook; O’Reilly Media: Newton, MA, USA, 2015; ISBN 9781491905395. [Google Scholar]
- Okhorzina, A.; Bikbulatov, A.; Yurchenko, A.; Bernhard, N.; Aldoshina, O. The Development of Monitoring and Control System of the Low PV/T Solar System. In Proceedings of the MATEC Web of Conferences, Amsterdam, The Netherlands, 25–27 May 2016; Volume 79. [Google Scholar]
- Single Board Computers: Raspberry Pi vs. BeagleBone vs. Arduino. Available online: https://www.thewindowsclub.com/single-board-computers (accessed on 24 July 2020).
- Arduino—Home. Available online: https://www.arduino.cc (accessed on 24 July 2020).
- Abdullah, S.; Beng, G.K.; Abdullah, M.; Halim, L.; Rosli, R.; Hair, N.H.; Roslan, M.R.; Daud, N.M.; Shah Jaafar, M.A.; Ismail, N.D. Smart Control Helicopter Competition as a STEM outreach program for schools in Malaysia. In Proceedings of the International Conference on Space Science and Communication, IconSpace, Johar Bahru, Malaysia, 28–30 July 2019; pp. 249–252. [Google Scholar]
- Lopez-Vargas, A.; Fuentes, M.; Garcia, M.V.; Munoz-Rodriguez, F.J. Low-Cost Datalogger Intended for Remote Monitoring of Solar Photovoltaic Standalone Systems Based on ArduinoTM. IEEE Sens. J. 2019, 19, 4308–4320. [Google Scholar] [CrossRef]
- Jamil, N.A.A.; Jumaat, S.A.; Salimin, S.; Abdullah, M.N.; Nor, A.F.M. Performance enhancement of solar powered floating photovoltaic system using arduino approach. Int. J. Power Electron. Drive Syst. 2020, 11, 651–657. [Google Scholar] [CrossRef]
- González, I.; Calderón, A.J. Integration of open source hardware Arduino platform in automation systems applied to Smart Grids/Micro-Grids. Sustain. Energy Technol. Assess. 2019, 36, 100557. [Google Scholar] [CrossRef]
- Alzafarani, R.A.; Alyahya, G.A. Energy Efficient IoT Home Monitoring and Automation System. In Proceedings of the 2018 15th Learning and Technology Conference, L and T 2018, Jeddah, Saudi Arabia, 25–26 February 2018; pp. 107–111. [Google Scholar]
- Zhong, X.; Liang, Y. Raspberry Pi: An effective vehicle in teaching the internet of things in computer science and engineering. Electronics 2016, 5, 56. [Google Scholar] [CrossRef]
- Merchant, H.K.; Ahire, D. Industrial Automation using IoT with Raspberry Pi. Int. J. Comput. Appl. 2017, 168, 44–48. [Google Scholar]
- Burbano, R.A.G.; Orozco-Gutierrez, M.L.; Restrepo, J.A.; Guerrero, F.G. IED Design for a Small-Scale Microgrid Using IEC 61850. IEEE Trans. Ind. Appl. 2019, 55, 7113–7121. [Google Scholar] [CrossRef]
- De Oliveira Filho, J.I.; Coelho, W.M.; Villarroel Zurita, M.E.D.P.; de Melo Araújo, M.; Moreira, Y.B. Acquisition System for Photovoltaic Panels with Data Storage in Remote Server Platforms Using Open Source Platforms Raspberry Pi and Arduino. J. Electr. Eng. 2017, 5, 157–162. [Google Scholar] [CrossRef][Green Version]
- Diagram, A.B. Multi-Level Security Embedded. IEEE Sens. J. 2017, 17, 7497–7501. [Google Scholar]
- Geng, X.; Zhang, Q.; Wei, Q.; Zhang, T.; Cai, Y.; Liang, Y.; Sun, X. A Mobile Greenhouse Environment Monitoring System Based on the Internet of Things. IEEE Access 2019, 7, 135832–135844. [Google Scholar] [CrossRef]
- Johnston, S.J.; Cox, S.J. The raspberry Pi: A technology disrupter, and the enabler of dreams. Electronics 2017, 6, 51. [Google Scholar] [CrossRef]
- Pereira, R.I.S.; Dupont, I.M.; Carvalho, P.C.M.; Jucá, S.C.S. IoT embedded linux system based on Raspberry Pi applied to real-time cloud monitoring of a decentralized photovoltaic plant. Meas. J. Int. Meas. Confed. 2018, 114, 286–297. [Google Scholar] [CrossRef]
- Ranjit, S.S.S.; Abbod, M. Research and integration of IoT based solar photovoltaic panel health monitoring system. Indian J. Public Health Res. Dev. 2018, 9, 1678–1684. [Google Scholar] [CrossRef]
- Bikrat, Y.; Moussaid, D.; Benali, A.; Benlghazi, A. Electronic and computer system for monitoring a photovoltaic station. In Proceedings of the 2018 International Conference on Intelligent Systems and Computer Vision, ISCV 2018, Fez, Morocco, 2–4 April 2018; pp. 1–6. [Google Scholar]
- Vujović, V.; Maksimović, M. Raspberry Pi as a Sensor Web node for home automation. Comput. Electr. Eng. 2015, 44, 153–171. [Google Scholar] [CrossRef]
- Maksimović, M.; Vujović, V.; Davidović, N.; Milošević, V.; Perišić, B. Raspberry Pi as Internet of Things hardware: Performances and Constraints. Des. Issues 2014, 3, 8. [Google Scholar]
- Bayindir, R.; Cetinceviz, Y. A water pumping control system with a programmable logic controller (PLC) and industrial wireless modules for industrial plants-An experimental setup. ISA Trans. 2011, 50, 321–328. [Google Scholar] [CrossRef]
- Mathur, A.; Bhatnagar, M.R.; Panigrahi, B.K. Performance Evaluation of PLC under the Combined Effect of Background and Impulsive Noises. IEEE Commun. Lett. 2015, 19, 1117–1120. [Google Scholar] [CrossRef]
- Mao, W.; Zhang, X.; Cao, R.; Wang, F.; Zhao, T.; Xu, L. A research on power line communication based on parallel resonant coupling technology in pv module monitoring. IEEE Trans. Ind. Electron. 2018, 65, 2653–2662. [Google Scholar] [CrossRef]
- Román, E.; Alonso, R.; Ibañez, P.; Elorduizapatarietxe, S.; Goitia, D. Intelligent PV module for grid-connected PV systems. IEEE Trans. Ind. Electron. 2006, 53, 1066–1073. [Google Scholar] [CrossRef]
- Han, J.; Choi, C.S.; Park, W.K.; Lee, I.; Kim, S.H. PLC-based photovoltaic system management for smart home energy management system. IEEE Trans. Consum. Electron. 2014, 60, 184–189. [Google Scholar] [CrossRef]
- Han, J.; Lee, I.; Kim, S.H. User-friendly monitoring system for residential PV system based on low-cost power line communication. IEEE Trans. Consum. Electron. 2015, 61, 175–180. [Google Scholar] [CrossRef]
- Goto, T.; Morishita, Y.; Take, M.; Asao, Y.; Shimoguchi, T.; Matsushita, T. String monitoring unit for megawatt solar power plants. SEI Tech. Rev. 2017, 84, 41–46. [Google Scholar]
- Kabalci, Y.; Kabalci, E. Modeling and analysis of a smart grid monitoring system for renewable energy sources. Sol. Energy 2017, 153, 262–275. [Google Scholar] [CrossRef]
- Alphonsus, E.R.; Abdullah, M.O. A review on the applications of programmable logic controllers (PLCs). Renew. Sustain. Energy Rev. 2016, 60, 1185–1205. [Google Scholar] [CrossRef]
- Yigit, M.; Gungor, V.C.; Tuna, G.; Rangoussi, M.; Fadel, E. Power line communication technologies for smart grid applications: A review of advances and challenges. Comput. Netw. 2014, 70, 366–383. [Google Scholar] [CrossRef]
- Bolanakis, D.E. A Survey of Research in Microcontroller Education. Rev. Iberoam. Tecnol. Aprendiz. 2019, 14, 50–57. [Google Scholar] [CrossRef]
- Strobel, D.; Oswald, D.; Richter, B.; Schellenberg, F.; Paar, C. Microcontrollers as (In)Security Devices for Pervasive Computing Applications. Proc. IEEE 2014, 102, 1157–1173. [Google Scholar] [CrossRef]
- Patrigeon, G.; Benoit, P.; Torres, L.; Senni, S.; Prenat, G.; Di Pendina, G. Design and Evaluation of a 28-nm FD-SOI STT-MRAM for Ultra-Low Power Microcontrollers. IEEE Access 2019, 7, 58085–58093. [Google Scholar] [CrossRef]
- Zawieska, K.; Duffy, B.R. Influence of the Operation Conditions on the Supercapacitors Reliability Parameters. Pomiary Autom. Robot. 2014, 18, 71–75. [Google Scholar]
- Suryavanshi, S.; Tiwari, S.; Kumar, S. Online monitoring and controlling of the PV generated solar power through AVR microcontroller ATmega16. In Proceedings of the 2017 2nd International Conference for Convergence in Technology, I2CT 2017, Mumbai, India, 7–9 April 2017; pp. 169–173. [Google Scholar]
- Ayesh, S.; Ramesh, P.; Ramakrishnan, S. Design of wireless sensor network for monitoring the performance of photovoltaic panel. In Proceedings of the 9th International Conference on Trends in Industrial Measurement and Automation, Chennai, India, 6–8 January 2017. [Google Scholar]
- Harmini, H.; Nurhayati, T. Monitoring system of stand alone solar photovoltaic data. In Proceedings of the ICECOS 2017—Proceeding of 2017 International Conference on Electrical Engineering and Computer Science: Sustaining the Cultural Heritage Toward the Smart Environment for Better Future, Palembang, Indonesia, 22–23 August 2017; pp. 254–258. [Google Scholar]
- Baronti, P.; Pillai, P.; Chook, V.W.C.; Chessa, S.; Gotta, A.; Hu, Y.F. Wireless sensor networks: A survey on the state of the art and the 802.15.4 and ZigBee standards. Comput. Commun. 2007, 30, 1655–1695. [Google Scholar] [CrossRef]
- Gharghan, S.K.; Nordin, R.; Ismail, M. Energy-efficient ZigBee-based wireless sensor network for track bicycle performance monitoring. Sensors 2014, 14, 15573–15592. [Google Scholar] [CrossRef] [PubMed]
- Kong, L.; Cao, Y.; He, L.; Chen, G.; Wu, M.Y.; He, T. Multi-Rate Selection in ZigBee. IEEE/ACM Trans. Netw. 2019, 27, 1055–1068. [Google Scholar] [CrossRef]
- Batista, N.C.; Melicio, R.; Mendes, V.M.F.; Figueiredo, J. Wireless Monitoring of Urban Wind Turbines by ZigBee Protocol: Support Application Software and Sensor Modules. Procedia Technol. 2014, 17, 461–470. [Google Scholar] [CrossRef][Green Version]
- Shariff, F.; Rahim, N.A.; Hew, W.P. Zigbee-based data acquisition system for online monitoring of grid-connected photovoltaic system. Expert Syst. Appl. 2015, 42, 1730–1742. [Google Scholar] [CrossRef]
- Batista, N.C.; Melício, R.; Matias, J.C.O.; Catalão, J.P.S. Photovoltaic and wind energy systems monitoring and building/home energy management using ZigBee devices within a smart grid. Energy 2013, 49, 306–315. [Google Scholar] [CrossRef]
- Papageorgas, P.; Piromalis, D.; Antonakoglou, K.; Vokas, G.; Tseles, D.; Arvanitis, K.G. Smart solar panels: In-situ monitoring of photovoltaic panels based on wired and wireless sensor networks. Energy Procedia 2013, 36, 535–545. [Google Scholar] [CrossRef]
- Li, Y.F.; Lin, P.J.; Zhou, H.F.; Chen, Z.C.; Wu, L.J.; Cheng, S.Y.; Su, F.P. On-line monitoring system of PV array based on internet of things technology. IOP Conf. Ser. Earth Environ. Sci. 2017, 93, 012078. [Google Scholar] [CrossRef]
- Liu, Y. Research of automatic monitoring and control strategy of photovoltaic power generation system. In Proceedings of the Proceedings—2018 International Conference on Virtual Reality and Intelligent Systems, ICVRIS 2018, Hunan, China, 10–11 August 2018; pp. 343–347. [Google Scholar]
- Sabry, A.H.; Hasan, W.Z.W.; Kadir, M.Z.A.; Radzi, M.A.M.; Shafie, S. Wireless monitoring prototype for photovoltaic parameters. Indones. J. Electr. Eng. Comput. Sci. 2018, 11, 9–17. [Google Scholar] [CrossRef]
- Singh, A.; Chawla, M.P.S. Zigbee and RF Module based Solar Panel Monitoring System. Int. J. Innov. Technol. Explor. Eng. 2018, 7, 7–12. [Google Scholar]
- Cihan, M. Monitoring System for Solar Panel using Xbee ZB Module based Wireless Sensor Networks. Int. J. Eng. Res. Technol. 2019, 8, 290–295. [Google Scholar]
- Aju, O.G. A Survey of ZigBee Wireless Sensor Network Technology: Topology, Applications and Challenges. Int. J. Comput. Appl. 2015, 130, 47–55. [Google Scholar]
- Patel, H.J.; Temple, M.A.; Baldwin, R.O. Improving ZigBee device network authentication using ensemble decision tree classifiers with radio frequency distinct native attribute fingerprinting. IEEE Trans. Reliab. 2015, 64, 221–233. [Google Scholar] [CrossRef]
- Zhang, B.; Zuo, J.; Mao, W. SmartWAZ: Design and Implementation of a Smart WiFi Access System Assisted by Zigbee. IEEE Access 2019, 7, 31002–31009. [Google Scholar] [CrossRef]
- Pramono, S.H.; Sari, S.N.; Maulana, E. Internet-based monitoring and protection on PV smart grid system. In Proceedings of the 2017 International Conference on Sustainable Information Engineering and Technology, SIET 2017, Malang, Indonesia, 24–25 November 2017; pp. 448–453. [Google Scholar]
- Rouibah, N.; Barazane, L.; Mellit, A.; Hajji, B.; Rabhi, A. A low-cost monitoring system for maximum power point of a photovoltaic system using IoT technique. In Proceedings of the 2019 International Conference on Wireless Technologies, Embedded and Intelligent Systems, WITS 2019, Frez, Morocco, 3–4 April 2019; pp. 1–5. [Google Scholar]
- Gusa, R.F.; Sunanda, W.; Dinata, I.; Handayani, T.P. Monitoring System for Solar Panel Using Smartphone Based on Microcontroller. In Proceedings of the 2018 2nd International Conference on Green Energy and Applications, ICGEA 2018, Singapore, 24–26 March 2018; pp. 79–82. [Google Scholar]
- Aghenta, L.O.; Iqbal, M.T. Low-cost, open source IoT-based SCADA system design using thinger.IO and ESP32 thing. Electronics 2019, 8, 822. [Google Scholar] [CrossRef]
- Boukhechba, M.; Bouzouane, A.; Gaboury, S.; Gouin-Vallerand, C.; Giroux, S.; Bouchard, B. A novel Bluetooth low energy based system for spatial exploration in smart cities. Expert Syst. Appl. 2017, 77, 71–82. [Google Scholar] [CrossRef]
- Tsira, V.; Nandi, G. Bluetooth Technology: Security Issues and Its Prevention. Int. J. Comput. Appl. Technol. 2014, 5, 1833–1837. [Google Scholar]
- Wenxing, W. Remote monitoring system for a photovoltaic power substation. Int. J. Online Eng. 2015, 11, 10–12. [Google Scholar] [CrossRef]
- Sarabia, S.; Figueroa, C.A.; Zelaya, F.A.; Zamora, A.; Paternina, M.R.A. Wireless and Real-Time Photovoltaic Power Monitoring System. In Proceedings of the 2018 North American Power Symposium, NAPS 2018, Fargo, ND, USA, 9–11 September 2018; p. 3. [Google Scholar]
- Mohapatra, S.; Aggarwal, M.; Jindal, S.K. Remote Power Monitoring and Distribution System of a Solar Based Power Plant. In Proceedings of the 3rd International Conference on Internet of Things and Connected Technologies (ICIoTCT), Jaipur, India, 26–27 March 2018; pp. 1–5. [Google Scholar]
- Cope, P.; Campbell, J.; Hayajneh, T. An investigation of Bluetooth security vulnerabilities. In Proceedings of the 2017 IEEE 7th Annual Computing and Communication Workshop and Conference, CCWC 2017, Las Vegas, NV, USA, 9–11 January 2017; pp. 1–7. [Google Scholar]
- Nasim, R. Bluetooth Security Threats and Solutions: A Survey. Int. J. Distrib. Parallel Syst. 2012, 4, 41–56. [Google Scholar]
- Abbas, Z.; Yoon, W. A survey on energy conserving mechanisms for the internet of things: Wireless networking aspects. Sensors 2015, 15, 24818–24847. [Google Scholar] [CrossRef] [PubMed]
- Jung, C.; Kim, K.; Seo, J.; Silva, B.N.; Han, K. Topology Configuration and Multihop Routing Protocol for Bluetooth Low Energy Networks. IEEE Access 2017, 5, 9587–9598. [Google Scholar] [CrossRef]
- Haq, I.; Rahman, Z.U.; Ali, S.; Faisal, E.M. GSM Technology: Architecture, Security, and Future Challenges. Int. J. Sci. Eng. Adv. Technol. 2017, 5, 70–74. [Google Scholar]
- Driesse, A.; Stein, J.S.; Riley, D.; Carmignani, C. Monitoring current, voltage and power in photovoltaic systems. In Proceedings of the 2015 IEEE 42nd Photovoltaic Specialist Conference, PVSC 2015, New Orleans, LA, USA, 14–19 June 2015; pp. 1–6. [Google Scholar]
- Ben Belghith, O.; Sbita, L. Remote GSM module monitoring and Photovoltaic system control. In Proceedings of the 2014 1st International Conference on Green Energy, ICGE 2014, Sfax, Tunisia, 25–27 March 2014. [Google Scholar]
- Georgescu, M.; Lelutiu, L. Wireless controlled system of photovoltaic panels. Bull. Transilv. Univ. Braşov 2019, 12, 43–48. [Google Scholar]
- Xia, K.; Ni, J.; Ye, Y.; Xu, P.; Wang, Y. A Real-time Monitoring System Based on ZigBee and 4G Communications for Photovoltaic Generation. CSEE J. Power Energy Syst. 2020, 6, 52–63. [Google Scholar]
- Shariff, F.; Rahim, N.A.; Ping, H.W. Photovoltaic remote monitoring system based on GSM. In Proceedings of the CEAT 2013—2013 IEEE Conference on Clean Energy and Technology, Langkawi, Malaysia, 18–20 November 2013; pp. 379–383. [Google Scholar]
- Poman, A.; Gundras, M.; Pujari, P. GSM Based LAN Monitoring System. Int. J. Eng. Res. Technol. 2012, 3, 3848–3851. [Google Scholar]
- Sharma, N.; Yadav, M. A Review Paper on GSM Security and Encryption. In Proceedings of the National Conference on Innovations in Micro-electronics, Signal Processing and Communication Technologies, Jaipur, India, 26–27 February 2016; pp. 88–89. [Google Scholar]
- Bor, M.; Vidler, J.; Roedig, U. LoRa for the Internet of Things. In Proceedings of the 2016 International Conference on Embedded Wireless Systems and Networks, Graz, Austria, 15–17 February 2016; pp. 361–366. [Google Scholar]
- Liando, J.C.; Gamage, A.; Tengourtius, A.W.; Li, M. Known and unknown facts of LoRa: Experiences from a large-scale measurement study. ACM Trans. Sens. Networks 2019, 15, 1–35. [Google Scholar] [CrossRef]
- Islam, M.S.; Islam, M.T.; Almutairi, A.F.; Beng, G.K.; Misran, N.; Amin, N. Monitoring of the human body signal through the Internet of Things (IoT) based LoRa wireless network system. Appl. Sci. 2019, 9, 1884. [Google Scholar] [CrossRef]
- Zhou, Q.; Zheng, K.; Hou, L.; Xing, J.; Xu, R. Design and Implementation of Open LoRa for IoT. IEEE Access 2019, 7, 100649–100657. [Google Scholar] [CrossRef]
- Augustin, A.; Yi, J.; Clausen, T.; Townsley, W.M. A study of Lora: Long range & low power networks for the internet of things. Sensors 2016, 16, 1466. [Google Scholar]
- Shuda, J.E.; Rix, A.J.; Booysen, M.J. Towards Module-Level Performance and Health Monitoring of Solar PV Plants Using LoRa Wireless Sensor Networks. In Proceedings of the 2018 IEEE PES/IAS PowerAfrica, PowerAfrica 2018, Capetown, South Africa, 28–29 June 2018; pp. 172–177. [Google Scholar]
- Choi, C.S.; Jeong, J.D.; Lee, I.W.; Park, W.K. LoRa based renewable energy monitoring system with open IoT platform. In Proceedings of the International Conference on Electronics, Information and Communication, ICEIC 2018, Institute of Electronics and Information Engineers, Honululu, HI, USA, 24–27 January 2018; pp. 1–2. [Google Scholar]
- Adelantado, F.; Vilajosana, X.; Tuset-Peiro, P.; Martinez, B.; Melia-Segui, J.; Watteyne, T. Understanding the Limits of LoRaWAN. IEEE Commun. Mag. 2017, 55, 34–40. [Google Scholar] [CrossRef]
- ERC Recommendation 70-03; European Radiocommunications Comitee: Copenhagen, Denmark, 2015; ISBN 2695727283.
- Haxhibeqiri, J.; De Poorter, E.; Moerman, I.; Hoebeke, J. A survey of LoRaWAN for IoT: From technology to application. Sensors 2018, 18, 3995. [Google Scholar] [CrossRef]
- Lavric, A. LoRa (long-range) high-density sensors for internet of things. J. Sens. 2019, 2019. [Google Scholar] [CrossRef]
- Ahmad, T.; Hasan, Q.U.; Malik, A.; Awan, N.S. Remote Monitoring for Solar Photovoltaic Systems in Rural Application Using GSM Network. Int. J. Emerg. Electr. Power Syst. 2015, 16, 413–419. [Google Scholar] [CrossRef]
- Paredes-Parra, J.M.; García-Sánchez, A.J.; Mateo-Aroca, A.; Molina-García, Á. An alternative internet-of-things solution based on LOra for PV power plants: Data monitoring and management. Energies 2019, 12, 881. [Google Scholar] [CrossRef]
- Fuentes, M.; Vivar, M.; Burgos, J.M.; Aguilera, J.; Vacas, J.A. Design of an accurate, low-cost autonomous data logger for PV system monitoring using ArduinoTM that complies with IEC standards. Sol. Energy Mater. Sol. Cells 2014, 130, 529–543. [Google Scholar] [CrossRef]
- Mohanta, B.K.; Jena, D.; Satapathy, U.; Patnaik, S. Survey on IoT security: Challenges and solution using machine learning, artificial intelligence and blockchain technology. Internet Things 2020, 11, 100227. [Google Scholar] [CrossRef]
- Shapsough, S.; Takrouri, M.; Dhaouadi, R.; Zualkernan, I.A. Using IoT and smart monitoring devices to optimize the efficiency of large-scale distributed solar farms. Wirel. Networks 2018, 1–17. [Google Scholar] [CrossRef]
- Aras, E.; Ramachandran, G.S.; Lawrence, P.; Hughes, D. Exploring the security vulnerabilities of LoRa. In Proceedings of the 2017 3rd IEEE International Conference on Cybernetics, CYBCONF 2017, Exeter, UK, 22–23 June 2017; pp. 1–5. [Google Scholar]
- Adediran, Y.A.; Lasisi, H.; Okedere, O.B. Interference management techniques in cellular networks: A review. Cogent Eng. 2017, 4. [Google Scholar] [CrossRef]
- Rault, T.; Bouabdallah, A.; Challal, Y. Energy efficiency in wireless sensor networks: A top-down survey. Comput. Networks 2014, 67, 104–122. [Google Scholar] [CrossRef]
- Kim, B.S.; Park, H.S.; Kim, K.H.; Godfrey, D.; Kim, K.I. A survey on real-time communications in wireless sensor networks. Wirel. Commun. Mob. Comput. 2017, 2017. [Google Scholar] [CrossRef]
- He, N.; Huang, H.-W.; Woltman, B.D. The Use of BeagleBone Black Board in Engineering Design and Development. In Proceedings of the ASEE North Midwest Section Conference, Iowa City, LA, USA, 16–17 October 2014; pp. 1–8. [Google Scholar]
- FrontPage—Raspbian. Available online: https://www.raspbian.org/ (accessed on 24 July 2020).
- Arduino—Software. Available online: https://www.arduino.cc/en/main/software (accessed on 24 July 2020).
- PLC Languages. Available online: http://www.kronotech.com/PLC/Languages.htm (accessed on 24 July 2020).
- Ramli, M.A.M.; Prasetyono, E.; Wicaksana, R.W.; Windarko, N.A.; Sedraoui, K.; Al-Turki, Y.A. On the investigation of photovoltaic output power reduction due to dust accumulation and weather conditions. Renew. Energy 2016, 99, 836–844. [Google Scholar] [CrossRef]
- Mirzaei, M.; Mohiabadi, M.Z. A comparative analysis of long-term field test of monocrystalline and polycrystalline PV power generation in semi-arid climate conditions. Energy Sustain. Dev. 2017, 38, 93–101. [Google Scholar] [CrossRef]
- Bristow, N.; Kettle, J. Outdoor organic photovoltaic module characteristics: Benchmarking against other PV technologies for performance, calculation of Ross coefficient and outdoor stability monitoring. Sol. Energy Mater. Sol. Cells 2018, 175, 52–59. [Google Scholar] [CrossRef]
- Stoichkov, V.; Bristow, N.; Troughton, J.; De Rossi, F.; Watson, T.M.; Kettle, J. Outdoor performance monitoring of perovskite solar cell mini-modules: Diurnal performance, observance of reversible degradation and variation with climatic performance. Sol. Energy 2018, 170, 549–556. [Google Scholar] [CrossRef]
- Quansah, D.A.; Adaramola, M.S.; Appiah, G.K.; Edwin, I.A. Performance analysis of different grid-connected solar photovoltaic (PV) system technologies with combined capacity of 20 kW located in humid tropical climate. Int. J. Hydrogen Energy 2017, 42, 4626–4635. [Google Scholar] [CrossRef]















| Solar PV System | Parameters | |
|---|---|---|
| Environmental | Electrical | |
| Large scale | Irradiance | Array output voltage |
| Array Temperature | Array output current | |
| Speed of wind | Grid voltage | |
| Humidity | Current to and from grid | |
| Air pressure | Grid impedance | |
| Small scale | Panel output voltage | |
| Irradiance | Panel output current | |
| Panel Temperature | Inverter output voltage | |
| Humidity | Inverter output current | |
| Load output voltage | ||
| Load output current | ||
| Arduino Uno | Raspberry Pi3 | PLC (FX1N-14MR) | BeagleBone | ATMEGA 16 | |
|---|---|---|---|---|---|
| Communication protocol | 4x SPI, 2x I2C, PCM/I2S, 2x UART | 1x SPI, 2x I2C, PCM/I2S, 1x UART | Ladder logic, Ethernet, RS-232, RS-422 and RS-485 modules | 4x UART, 2x SPI, 2x I2C, 2x CAN BUS | Serial, 12C, SPI |
| Size of Board | 69 × 53 mm | 85 × 56 mm | 110 × 95 × 17 mm | 86 × 56 mm | As per Requirement |
| Speed of Clock | 16 MHz | 1.2 GHz | 140–180 MHz | 1.0 GHz | 0–16 MHz |
| RAM | 16 MHz | 1 GB LPDDR2 | - | 512 MB DDR3 | 1 KB SRAM |
| Supply Voltage | 5 V | 5 V | 24 V | 5 V | 2.7–5.5 V |
| GPIO pins | 14 | 26 | 14 | 69 | 32 |
| Storage Memory | 32 KB | Micro SD | 8 MB | 4 GB, micro-SD | 16 KB Flash memory, 512 Byte EEPROM |
| USB port | - | 4 × USB 2.0 | - | 1 × USB | - |
| Processor | ATmega328P | Broadcom BCM2837, ARM Cortex- A53 64-b Quad Core | SLC 5/03 CPU | AM335x ARM Cortex-A8 | 8 bit processor |
| Power consumption | 98.53 mA @ 9 V | 400 mA @ 5.1 V | 400 mA (Approx) | 500 mA | 1.1 mA @ 3 V |
| Weight (Approx) | 30 g | 45 g | 120 g | 39.68 g | 20 g |
| Cost (Approx) | USD 30 | USD 25–35 | USD 45 | USD 30 | USD 3 (Approx) |
| MAC Payload Size (in Bytes) | SF = 7 | SF = 9 | SF = 8 | SF = 10 | SF = 11 | SF = 12 |
|---|---|---|---|---|---|---|
| 10 | 0.1 | 0.1 | 0.1 | 0.25 | 0.5 | 1 |
| 20 | 0.1 | 0.1 | 0.18 | 0.3 | 0.7 | 1.4 |
| 30 | 0.2 | 0.1 | 0.3 | 0.48 | 0.8 | 1.5 |
| 40 | 0.2 | 0.1 | 0.35 | 0.51 | 1 | 1.8 |
| 50 | 0.22 | 0.2 | 0.39 | 0.6 | 1.2 | 2.2 |
| Module Implemented | Range | Power Consumption | Topology | Data Transmission Rate | Sampling Rate | |
|---|---|---|---|---|---|---|
| Bluetooth | Short range modules | 100 m | 10–500 mW | Point to point | 1 Mbps | 44.1 kHz |
| Wi-Fi | 150 m | 1 W | Star | 11 Mbps | 20 MHz | |
| ZigBee | 300 m | 1 mW | Mesh | 250 kbps | 8 MHz | |
| GSM | Long Range module | 10–30 km | 1–5 W | Star | 270.8 kbps | 8 kHz |
| LoRa | 10–30 km | 25 mW | Star, Mesh | 5469–293 bps | 500 kHz |
| Data Processing Modules | Data Transmission Protocol | Measured Parameters | Software/Language Used | Monitoring Platform | Peak Power of Monitored PV Module/Plants | Achievements | Related Reference | |||||||||||
|---|---|---|---|---|---|---|---|---|---|---|---|---|---|---|---|---|---|---|
| Vpv | Ipv | Vac | Iac | G | T | Voc | Ioc | Vsc | Isc | Ist | D | |||||||
| BeagleBone | SIM900D GSM shield | √ | √ | Arduino Based | Web Application | 245 W | Monitoring, forecasting of monthly bill | [32] | ||||||||||
| BeagleBone | - | √ | Not Mentioned | LED Display | - | Monitoring and Control of Panel | [47] | |||||||||||
| Arduino | Modbus library | √ | √ | √ | Arduino IDE | Reliance SCADA | 1.56 kW | Application of Reliance SCADA for low-cost application | [34] | |||||||||
| Arduino | - | √ | √ | Arduino IDE | Arduino Application | 10 w | Minimizing biased reading by utilizing DAQ | [52] | ||||||||||
| Raspberry Pi | Wi-Fi Dongle USB | √ | √ | √ | √ | C and Linux | Cloud service | 50 W | Multi-user remote monitoring | [62] | ||||||||
| Raspberry Pi | RFM69HW 433 MHz Wireless Transceiver | √ | √ | √ | √ | LABVIEW | Web Server | 250 W and 5 kW | Monitoring, Cost Reduction | [35] | ||||||||
| PLC | Wi-Fi Dongle/Ethernet | √ | √ | √ | Not Mentioned | Data Logger/Smart App. | 6.4 kW | Module Monitoring, No communication modem for PLC module | [72] | |||||||||
| PLC | Ethernet (100BASE-TX)/Modbus | √ | Not Mentioned | Cloud System/Host System | 1–15 MW | String monitoring | [73] | |||||||||||
| PIC181F4620 Microcontroller | Microchip MiWi protocol | √ | √ | √ | √ | Not Mentioned | WSN measuring unit | - | Monitoring, Detection, and localization of bypass event | [82] | ||||||||
| Microcontroller | Wi-Fi/Ethernet WIZ 107 SR | √ | √ | Visual Basic | Monitoring Application | - | Monitoring | [83] | ||||||||||
| Microcontroller | ZigBee | √ | √ | √ | √ | √ | √ | C and NetBeans | PC Based Application | 1.25 kW | Monitoring, improvement for low cost PV system | [88] | ||||||
| ATMega328P microcontroller | ZigBee | √ | √ | C# | PC Based Application | 5 W | Monitoring, Significance of temperature on panel output | [95] | ||||||||||
| Not Mentioned | ZigBee | √ | √ | √ | √ | MATLAB | MATLAB | 150 W | Monitoring, Checking the range of electrical power generation | [93] | ||||||||
| Arduino Mega 2560 | ESP8266 Wi-Fi module | √ | √ | √ | √ | C++/CSS, HTML and JavaScript. | Website Based | 120 W | Improving monitoring, performance, and maintenance of system | [100] | ||||||||
| Microcontroller ESP32 | ESP32 Wi-Fi module | √ | √ | Arduino IDE/HTML | SD Card/Web page | 1.3 kW | Development of low-cost web-based Monitoring system | [42] | ||||||||||
| Arduino Uno | Bluetooth module | √ | √ | LabVIEW | LabVIEW interface | - | Monitoring, Low cost, Implementing 12C protocol | [106] | ||||||||||
| STM32F4DISCOVERY board | HC-05 Bluetooth module | √ | √ | √ | MATLAB | MATLAB Platform | 87 W | Monitoring, Fault Detection in Panel | [38] | |||||||||
| PIC16F877 Microcontroller | GSM Module | √ | √ | √ | √ | LabVIEW/ISIS software/mikroC PRO | LabVIEW Platform | - | Monitoring, Replacement of manually module checking | [114] | ||||||||
| PIC16F877 Microcontroller | GSM module | √ | √ | √ | Visual Basic/C | Web-Based application | - | Solar power monitoring and control | [131] | |||||||||
| Raspberry Pi 3 | LoRa Module | √ | √ | √ | √ | MySQL database | Mobile Receiver unit | 250 W and 100 W | Monitoring and range measurement test | [125] | ||||||||
| Raspberry Pi | Hope RMF95 LoRa Module | √ | √ | √ | LMIC library | TTN web Based application | 5 kW | Module-level monitoring | [132] | |||||||||
| Technical Specifications | Rating | Technology | Remark |
|---|---|---|---|
| Storage/memory | In kB | Microcontroller/Arduino | Consideration has to be taken whether data needs to be stored locally or sent to the cloud. |
| Internal storage + micro SD slot | BeagleBone/Raspberry Pi | ||
| In MB | PLC | ||
| Supply Voltage | 2.7–5.5 V | Microcontroller | For the development of an efficient solar PV monitoring system, the technology chosen must match the available power supply |
| 5 V | BeagleBone/ | ||
| Raspberry Pi/ | |||
| Arduino | |||
| 24 V | PLC | ||
| Range | <300 m | ZigBee/ | The range of data transmission depends on the distance to the remote control center. |
| Wi-Fi/ | |||
| Bluetooth | |||
| upto 30 km | GSM/ | ||
| LoRa | |||
| Data transmission rate | In kbps | ZigBee/GSM | The rate of data transmission must be considered according to the requirements of the system. |
| In Mbps | Wi-Fi/ | ||
| Bluetooth | |||
| In bps | LoRa |
Publisher’s Note: MDPI stays neutral with regard to jurisdictional claims in published maps and institutional affiliations. |
© 2021 by the authors. Licensee MDPI, Basel, Switzerland. This article is an open access article distributed under the terms and conditions of the Creative Commons Attribution (CC BY) license (https://creativecommons.org/licenses/by/4.0/).
Share and Cite
Ansari, S.; Ayob, A.; Lipu, M.S.H.; Saad, M.H.M.; Hussain, A. A Review of Monitoring Technologies for Solar PV Systems Using Data Processing Modules and Transmission Protocols: Progress, Challenges and Prospects. Sustainability 2021, 13, 8120. https://doi.org/10.3390/su13158120
Ansari S, Ayob A, Lipu MSH, Saad MHM, Hussain A. A Review of Monitoring Technologies for Solar PV Systems Using Data Processing Modules and Transmission Protocols: Progress, Challenges and Prospects. Sustainability. 2021; 13(15):8120. https://doi.org/10.3390/su13158120
Chicago/Turabian StyleAnsari, Shaheer, Afida Ayob, Molla S. Hossain Lipu, Mohamad Hanif Md Saad, and Aini Hussain. 2021. "A Review of Monitoring Technologies for Solar PV Systems Using Data Processing Modules and Transmission Protocols: Progress, Challenges and Prospects" Sustainability 13, no. 15: 8120. https://doi.org/10.3390/su13158120
APA StyleAnsari, S., Ayob, A., Lipu, M. S. H., Saad, M. H. M., & Hussain, A. (2021). A Review of Monitoring Technologies for Solar PV Systems Using Data Processing Modules and Transmission Protocols: Progress, Challenges and Prospects. Sustainability, 13(15), 8120. https://doi.org/10.3390/su13158120

