Intellectual Capital and Sustainable Economic Performance in the Public Sector: The Context of the New Public Management in Malaysia
Abstract
:1. Introduction
2. Malaysian Public Sector Context
3. Relevant Literature and Hypothesis Development
3.1. Intellectual Capital and Sustainable Economic Performance Constructs
3.2. Relationship between Intellectual Capital and Sustainable Economic Performance
4. Theoretical Framework and Hypothesis
5. Research Methodology
5.1. Developing IC Measurement Items in the Survey Questionnaire
5.2. Developing Performance-Measurement Items in the Survey Questionnaire
5.3. Survey Questionnaire Testing
5.3.1. Pilot Survey Questionnaire Testing
5.3.2. Final Survey Questionnaire Testing
- (1)
- Reliability testing of the survey questionnaire
- (2)
- Validity testing of the survey questionnaire
- (3)
- Sensitivity testing of the survey questionnaire
- (4)
- The sampling procedure adopted in the study
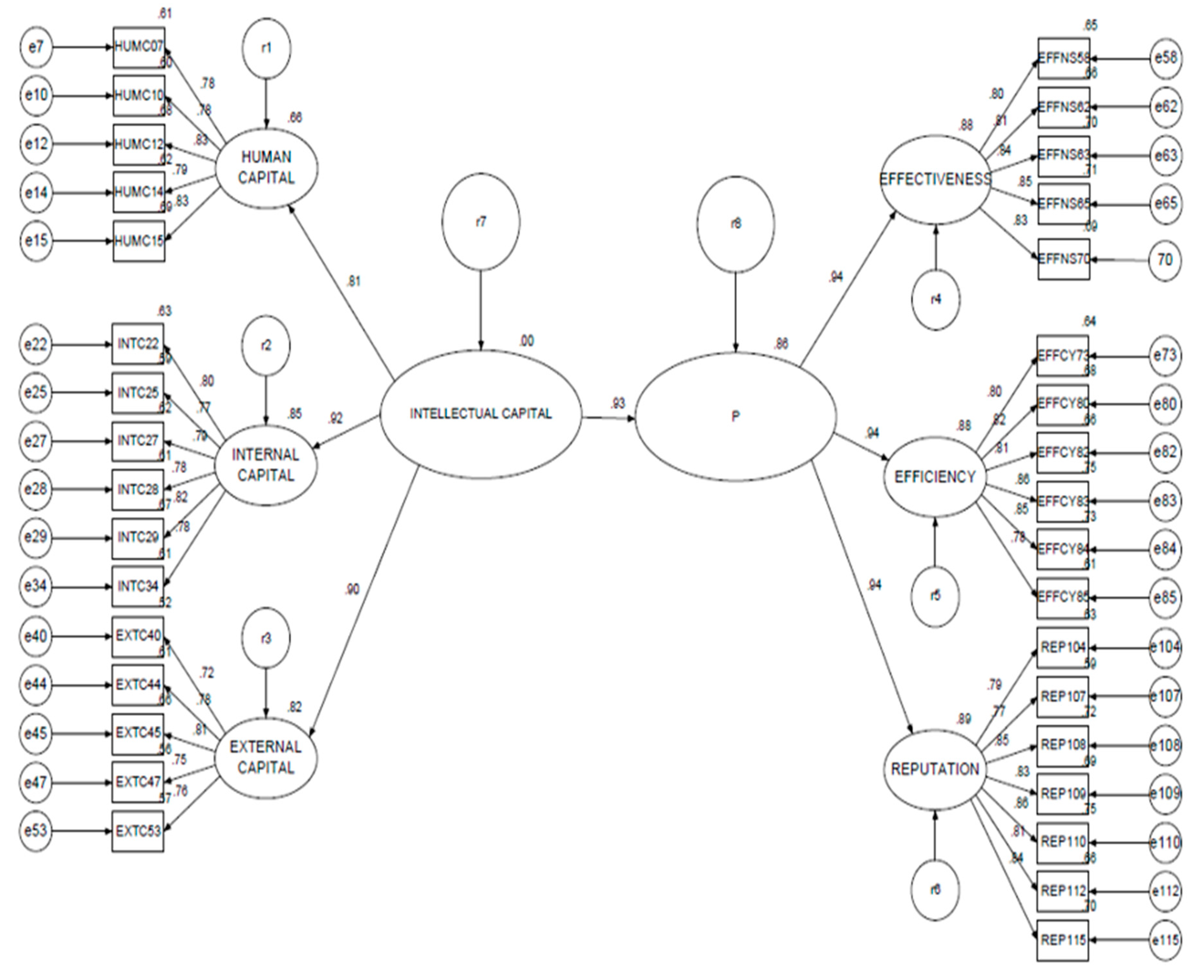
6. Results and Discussion
6.1. Establishing the Links in the Structural Equation Model (SEM)
6.2. Confirmatory Factor Analysis
6.2.1. First-Order CFA of IC Dimensions (Measurement IC Model Fit)
6.2.2. Second-Order CFA of IC Dimensions (Structural IC Model Fit)
6.2.3. First-Order CFA of Performance Dimensions (Measurement Performance Model Fit)
6.2.4. Second-Order CFA of Performance Dimensions (Structural Performance Model Fit)
6.2.5. Structural Fit of the Overall Model
6.2.6. Model Fit Residuals
6.3. Relationship between Intellectual Capital and Sustainable Economic Performance
7. Concluding Remarks
7.1. Implications of Findings
7.2. Limitations and Future Research
Author Contributions
Funding
Institutional Review Board Statement
Informed Consent Statement
Data Availability Statement
Conflicts of Interest
References
- Guthrie, J.; Dumay, J. New frontiers in the use of intellectual capital in the public sector. J. Intellect. Cap. 2015, 16, 258–266. [Google Scholar] [CrossRef]
- Guthrie, J.; Ricceri, F.; Dumay, J. Reflections and projections: A decade of intellectual capital accounting research. Br. Account. Rev. 2012, 44, 68–82. [Google Scholar] [CrossRef]
- Cuganesan, S.; Dunford, R.; Palmer, I. Strategic management accounting and strategy practices within a public sector agency. Manag. Account. Res. 2012, 23, 245–260. [Google Scholar] [CrossRef]
- Horton, S. New Public Management: Its Impact on Public Servant’s Identity: An Introduction to this Symposium. Int. J. Public Serv. Manag. 2016, 19, 533–542. [Google Scholar] [CrossRef]
- Alford, J.; Douglas, S.; Geuijen, K.; Hart, P. Ventures in public value management: Introduction to the symposium. Public Manag. Rev. 2017, 19, 589–604. [Google Scholar] [CrossRef] [Green Version]
- Jorgensen, B.T.; Sorensen, D. Codes of Good Governance: National or Global Values? Public Integr. 2013, 15, 71–96. [Google Scholar] [CrossRef]
- De Graaf, G.; Huberts, L.; Smulders, R. Coping with Public Value Conflicts. Adm. Soc. 2014, 1–27. [Google Scholar] [CrossRef] [Green Version]
- Bryson, J.M.; Crosby, B.C.; Bloomberg, L. Public Value Governance: Moving beyond Traditional Public Administration and the New Public Management. Public Adm. Rev. 2014, 74, 445–456. [Google Scholar] [CrossRef]
- Mouritsen, J.; Thorbjørnsen, S.; Bukh, P.N.; Johansen, M.R. Intellectual capital and new public management: Reintroducing enterprise. Learn. Organ. 2004, 11, 380–392. [Google Scholar] [CrossRef] [Green Version]
- Colyvas, J.A.; Powell, W.W. Roads to institutionalization: The remaking of boundaries between public and private science. Res. Organ. Behav. 2006, 27, 305–353. [Google Scholar] [CrossRef]
- Ruiqi, Z.; Adrian, P. Using SERVQUAL to measure the service quality of travel agents in Guangzhou, South China. J. Serv. Res. 2009, 9, 87–107. [Google Scholar]
- Verma, T.; Dhari, S. The impact of intellectual capital on organisational effectiveness: A comparative study of public and private sectors in India. JUP J. Knowl. Manag. 2016, 14, 7–27. [Google Scholar]
- Abu Shah, I. Innovations in governance and the public service to achieve a harmonious society: The Malaysian perspective. In Proceedings of the Network of Asia-Pacific Schools and Institutes of Public Administration and Governance (NAPSIPAG) Annual Conference, Beijing, China, 5–7 December 2005. [Google Scholar]
- Yong, J.I.; Yusliza, M.-Y.; Ramayah, T.; Fawehinmi, O. Nexus between green intellectual capital and green human resource management. J. Clean. Prod. 2019, 215, 364–374. [Google Scholar] [CrossRef]
- Reiter, R.; Klenk, T. The manifold meanings of ‘post-New Public Management’—A systematic literature review. Int. Rev. Adm. Sci. 2019, 85, 11–27. [Google Scholar] [CrossRef]
- Hambrick, D.C.; Mason, P.A. Upper Echelons: The Organization as a Reflection of Top Managers. Acad. Manag. Rev. 1984, 9, 193–206. [Google Scholar] [CrossRef] [Green Version]
- Hambrick, D.C. Editor’s Forum. Upper Echolons Theory: An Update. Acad. Manag. Rev. 2021, 32, 334–343. [Google Scholar] [CrossRef]
- Ali, A.R.H.; Zain, M.M.; Abidin, Z.Z.; Embi, R. The level of knowledge of corporate governance in federal statutory bodies in Malaysia. Procedia Econ. Financ. 2015, 28, 170–175. [Google Scholar] [CrossRef]
- Schneider, A.; Samkin, G. Intellectual capital reporting by the New Zealand local government sector. J. Intellect. Cap. 2008, 9, 456–486. [Google Scholar] [CrossRef] [Green Version]
- Noruddin, K. Privatisation. In Reengineering the Public Service: Leadership and Change in an Electronic Age; Abdul Karim, M.A., Ed.; Pelanduk Publications: Subang Jaya, Malaysia, 1999; pp. 293–316. [Google Scholar]
- Triantafillou, P. Machinating the responsive bureaucrat: Excellent work culture in the Malaysian public sector. Asian J. Public Adm. 2002, 24, 185–209. [Google Scholar] [CrossRef]
- Khalid, S.N.A. New Public Management in Malaysia: In search of an efficient and effective service delivery. Int. J. Manag. Syst. 2008, 15, 69–90. [Google Scholar]
- Green-Pedersen, C. New Public Management Reforms of the Danish and Swedish Welfare States: The Role of Different Social Democratic Responses. Governance 2002, 15, 271–294. [Google Scholar] [CrossRef] [Green Version]
- Nordea. Malaysia: Economic and Political Overview. The Economic Context of Malaysia. c2016–2020 [Cited 4 October 2020]. 2016. Available online: https://www.nordeatrade.com/fi/explore-new-market/malaysia/economical-context (accessed on 14 June 2021).
- Spector, P.E. Using self-report questionnaires in OB research: A comment on the use of a controversial method. J. Organ. Behav. 1994, 15, 385–392. [Google Scholar] [CrossRef]
- Figlio, D.N.; Kenny, L.W. Public sector performance measurement and stakeholder support. J. Public Econ. 2009, 93, 1069–1077. [Google Scholar] [CrossRef]
- Luoma-aho, V.; Canel, M.-J. Public Sector Reputation; Sage Publications: Thousand Oaks, CA, USA, 2016; pp. 597–600, c2016–2021; [Cited 4 March 2021]; Available online: https://pdfs.semanticscholar.org/7baf/2d3fadc8239afa82de4d99b8764b23c881aa.pdf (accessed on 14 June 2021).
- Bontis, N.; Keow, W.C.C.; Richardson, S. Intellectual capital and business performance in Malaysian industries. J. Intellect. Cap. 2000, 1, 85–100. [Google Scholar] [CrossRef] [Green Version]
- Bryson, J.M.; Ackermann, F.; Eden, C. Putting the resource-based view of strategy and distinctive competencies to work in public organisations. Public Adm. Rev. 2007, 67, 702–717. [Google Scholar] [CrossRef]
- Pallant, J. SPSS Survival Manual: A Step by Step Guide to Data Analysis Using SPSS (Version 15); Open University Press: London, UK, 2007. [Google Scholar]
- Waterman, R.; Peters, T.; Phillips, J. Structure is not organisation. Bus. Horiz. 1980, 23, 14–26. [Google Scholar] [CrossRef]
- Hair, J.H.J.; Anderson, R.E.; Tatham, R.L.; Black, W.C. Multivariate Data Analysis; Prentice Hall: Saddle River, NJ, USA, 1995. [Google Scholar]
- Farah, A.; Abouzeid, S. The impact of intellectual capital on performance: Evidence from the public sector. Knowl. Manag. E-Learn. 2017, 9, 225–238. [Google Scholar] [CrossRef]
- Youndt, M.A.; Subramaniam, M.; Snell, S.A. Intellectual capital profiles: An examination of investments and returns. J. Manag. Stud. 2004, 41, 335–362. [Google Scholar] [CrossRef]
- Carmeli, A.C.; Tishler, A. The relationships between intangible organisational elements and organisational performance. Strateg. Manag. J. 2004, 25, 1257–1278. [Google Scholar] [CrossRef] [Green Version]
- Stiles, P.; Kulvisaechana, S. Human Capital and Performance in Public Sector; Judge Institute of Management, University of Cambridge: Cambridge, UK, 2004. [Google Scholar]
- Kamukama, N.; Ahiazu, A.; Ntyai, J.M. Intellectual capital and performance: Testing interaction effects. J. Intellect. Cap. 2010, 11, 554–574. [Google Scholar] [CrossRef]
- Mihret, D.G.; Yismaw, A.W. Internal audit effectiveness: An Ethiopian public sector case study. Manag. Audit. J. 2007, 22, 470–484. [Google Scholar] [CrossRef] [Green Version]
- Morgan, D.L.; Krueger, R.A. The Focus Group Kit; Sage Publications: Thousand Oaks, CA, USA, 1998. [Google Scholar]
- Andreou, A.N.; Green, A.; Stankosky, M. A framework of intangible valuation areas and antecedents. J. Intellect. Cap. 2007, 8, 52–75. [Google Scholar] [CrossRef]
- Coy, D.; Dixon, K. The public accountability index: Crafting a parametric disclosure index for annual reports. Br. Account. Rev. 2004, 36, 79–106. [Google Scholar] [CrossRef]
- Xavier, J.A.; Siddiquee, N.A.; Mohamed, M.Z. The Government Transformation Programme of Malaysia: A successful approach to public service reform. Public Money Manag. 2016, 36, 81–87. [Google Scholar] [CrossRef]
- Halachmi, A. Service Quality in the Public Sector: An International Symposium. Public Product. Manag. Rev. 1997, 21, 7–12. [Google Scholar]
- Fombrun, C.J.; Gardberg, N.A.; Sever, J.M. The Reputation QuotientSM: A multi-stakeholder measure of corporate reputation. J. Brand Manag. 2000, 7, 241–255. [Google Scholar] [CrossRef]
- Zikmund, W.G.; Babin, B.J.; Carr, J.C.; Griffin, M. Business Research Methods; Thomson/South-Western: Thousand Oaks, CA, USA, 2010. [Google Scholar]
- Siddiquee, N.A.; Xavier, J.A.; Mohamed, M.H. What works and why? Lessons from public management reform in Malaysia. Int. J. Public Adm. 2019, 42, 14–27. [Google Scholar] [CrossRef]
- Moshagen, M. The Model Size Effect in SEM: Inflated Goodness-of-Fit Statistics are due to size of Covariance Matrix. Struct. Equ. Model. A Multidiscip. J. 2012, 19, 86–98. [Google Scholar] [CrossRef]
- Bollen, B.M. Strcutural Equation Modelling with Latent Variables; Wiley: New York, NY, USA, 1989. [Google Scholar]
- Loelin, J.C. Latent Variables Models: An Introduction to Factor, Path, and Structural Analysis; Erlbaum: Hillsdale, NJ, USA, 1987. [Google Scholar]
- WallStreetMojo. Covariance vs. Correlation. Available online: https://www.wallstreetmojo.com/correlation-vs-covariance/ (accessed on 10 July 2021).
- Bentler, P.; Bagozzi, R.; Cudeck, R. SEM Using Correlation or Covariance Matrices. J. Consum. Psychol. 2001, 10, 85–87. [Google Scholar]
- Byrne, B.M. Structural Equation Modeling with AMOS: Basic Concepts, Applications, and Programming; Lawrence Erlbaum Associates Publishers: Mahway, NJ, USA, 2010. [Google Scholar]
- Wang, W.-Y.; Chang, C. Intellectual capital and performance in causal models: Evidence from the information technology industry in Taiwan. J. Intellect. Cap. 2005, 6, 222–236. [Google Scholar] [CrossRef] [Green Version]
- Kline, R.B. Principles and Practices of Structural Equation Modelling; Guilford: New York, NY, USA, 1998. [Google Scholar]
- Lee, E.W.Y.; Haque, M.S. Governance in Asian NICs: A comparison of Hong Kong and Singapore. Gov. Int. J. Policy Adm. Inst. 2006, 19, 605–626. [Google Scholar] [CrossRef]
- Firer, S.; Williams, S.M. Intellectual capital and traditional measures of corporate performance. J. Intellect. Cap. 2003, 4, 348–360. [Google Scholar] [CrossRef]
- Goh, P.C. Intellectual capital performance of commercial banks in Malaysia. J. Intellect. Cap. 2005, 6, 385–396. [Google Scholar] [CrossRef]
- Hostede, G. Dimensionalizing Cultures: The Hostede Model in Context. Online Readings on Psychology and Culture. Unit 2, 2011, 3, Article 6. Available online: http://mchmielecki.pbworks.com/w/file/fetch/64591689/hofstede_dobre.pdf (accessed on 14 June 2021).
- Abeysekera, I. Intellectual Capital and Knowledge Management Research towards Value Creation. From the Past to the Future. J. Risk Financ. Manag. 2021, 14, 238. [Google Scholar] [CrossRef]




| Scale Mean | Standard Deviation | Intellectual Capital | Performance | Human Capital | External Capital | Internal Capital | Effectiveness | Efficiency | Reputation | |
|---|---|---|---|---|---|---|---|---|---|---|
| Intellectual capital | 5.410 | 0.869 | 1 | |||||||
| Performance | 5.585 | 0.899 | 0.825 ** | 1 | ||||||
| Human capital | 5.258 | 1.059 | 0.893 ** | 0.663 ** | 1 | |||||
| External capital | 5.468 | 0.9200 | 0.878 ** | 0.744 ** | 0.645 ** | 1 | ||||
| Internal capital | 5.504 | 0.9367 | 0.910 ** | 0.815 ** | 0.720 ** | 0.729 ** | 1 | |||
| Effectiveness | 5.554 | 0.9652 | 0.781 ** | 0.930 ** | 0.623 ** | 0.710 ** | 0.771 ** | 1 | ||
| Efficiency | 5.549 | 0.9739 | 0.754 ** | 0.942 ** | 0.616 ** | 0.681 ** | 0.733 ** | 0.822 ** | 1 | |
| Reputation | 5.654 | 0.9533 | 0.774 ** | 0.926 ** | 0.616 ** | 0.691 ** | 0.778 ** | 0.781 ** | 0.812 ** | 1 |
| Dimension | # | Survey Question | Resource Item | Factor Loading | Variance |
|---|---|---|---|---|---|
| Internal capital | 1 | IntC22 | Management process | 0.79 | 0.63 |
| 2 | IntC25 | Culture | 0.76 | 0.58 | |
| 3 | IntC27 | Teamwork | 0.79 | 0.62 | |
| 4 | IntC28 | Benchmark | 0.79 | 0.62 | |
| 5 | IntC29 | Transparency | 0.80 | 0.64 | |
| 6 | IntC34 | Innovative activities | 0.76 | 0.58 | |
| External capital | 7 | ExtC40 | Responsibility | 0.74 | 0.55 |
| 8 | ExtC44 | Quality | 0.79 | 0.63 | |
| 9 | ExtC45 | Image | 0.81 | 0.66 | |
| 10 | ExtC47 | Social responsibility | 0.76 | 0.58 | |
| 11 | ExtC53 | Satisfaction | 0.74 | 0.55 | |
| Human capital | 12 | HumC07 | Acceptance of change | 0.78 | 0.61 |
| 13 | HumC10 | Job satisfaction | 0.77 | 0.60 | |
| 14 | HumC12 | Dedication | 0.82 | 0.67 | |
| 15 | HumC14 | Contribution | 0.79 | 0.63 | |
| 16 | HumC15 | Professionalism | 0.84 | 0.70 | |
| 17 | HumC18 | Union activity | 0.72 | 0.51 |
| Observed Variables | # | Survey Question | Performance Item | Factor Loading | Variance |
|---|---|---|---|---|---|
| Effectiveness | 1 | EFFNS58 | Management | 0.79 | 0.62 |
| 2 | EFFNS62 | Long-term goals | 0.82 | 0.67 | |
| 3 | EFFNS63 | Values | 0.83 | 0.70 | |
| 4 | EFFNS65 | Being realistic | 0.86 | 0.74 | |
| 5 | EFFNS67 | Commitment | 0.84 | 0.70 | |
| 6 | EFFNS70 | Long-term vision | 0.83 | 0.68 | |
| Efficiency | 7 | EFFCY73 | Professionalism | 0.77 | 0.59 |
| 8 | EFFCY80 | Accuracy | 0.80 | 0.64 | |
| 9 | EFFCY82 | Economical | 0.83 | 0.68 | |
| 10 | EFFCY83 | Resourcefulness | 0.88 | 0.78 | |
| 11 | EFFCY84 | Outcome measurement | 0.87 | 0.75 | |
| 12 | EFFCY85 | Being on time | 0.78 | 0.61 | |
| Reputation | 13 | REP102 | Being trusted | 0.78 | 0.61 |
| 14 | REP106 | Leadership | 0.77 | 0.60 | |
| 15 | REP107 | Environmental responsibility | 0.86 | 0.73 | |
| 16 | REP108 | Clarity in vision | 0.83 | 0.70 | |
| 17 | REP109 | Takes advantage | 0.86 | 0.74 | |
| 18 | REP113 | Engagement in good cause | 0.81 | 0.66 | |
| 19 | REP115 | High-quality product | 0.84 | 0.71 |
| Final Structural Model (χ2 = 1737.392, df = 524, p = 0.000) | |||||||
|---|---|---|---|---|---|---|---|
| Goodness-of-Fit Measure | Absolute Fit Measures | Incremental Fit Measures | Parsimonious Fit Measures | ||||
| GFI | SRMSR | RMSEA | TLI | CFI | AGFI | NC (χ2/df) | |
| Level of acceptable fit | >0.9 | ≤0.05 | ≤0.08 | >0.9 | >0.9 | >0.9 | 1.0–5.0 |
| Model value | 0.914 | 0.0328 | 0.046 | 0.957 | 0.960 | 0.903 | 3.316 |
| Constructs | Intellectual Capital | Performance | ||||
|---|---|---|---|---|---|---|
| Cronbach alpha (α) | Human capital | Internal capital | External capital | Effectiveness | Efficiency | Reputation |
| 0.899 | 0.903 | 0.879 | 0.894 | 0.932 | 0.936 | |
Publisher’s Note: MDPI stays neutral with regard to jurisdictional claims in published maps and institutional affiliations. |
© 2021 by the authors. Licensee MDPI, Basel, Switzerland. This article is an open access article distributed under the terms and conditions of the Creative Commons Attribution (CC BY) license (https://creativecommons.org/licenses/by/4.0/).
Share and Cite
Kamaruddin, K.; Abeysekera, I. Intellectual Capital and Sustainable Economic Performance in the Public Sector: The Context of the New Public Management in Malaysia. Sustainability 2021, 13, 7885. https://doi.org/10.3390/su13147885
Kamaruddin K, Abeysekera I. Intellectual Capital and Sustainable Economic Performance in the Public Sector: The Context of the New Public Management in Malaysia. Sustainability. 2021; 13(14):7885. https://doi.org/10.3390/su13147885
Chicago/Turabian StyleKamaruddin, Kardina, and Indra Abeysekera. 2021. "Intellectual Capital and Sustainable Economic Performance in the Public Sector: The Context of the New Public Management in Malaysia" Sustainability 13, no. 14: 7885. https://doi.org/10.3390/su13147885
APA StyleKamaruddin, K., & Abeysekera, I. (2021). Intellectual Capital and Sustainable Economic Performance in the Public Sector: The Context of the New Public Management in Malaysia. Sustainability, 13(14), 7885. https://doi.org/10.3390/su13147885

