Digitally-Enabled Crop Disorder Management Process Based on Farmer Empowerment for Improved Outcomes: A Case Study from Sri Lanka
Abstract
1. Introduction
2. Background
2.1. Crop Disorder Management in Sri Lanka
2.2. Impacts on Agriculture, Economic, Human Health and Environmental Sustainability
2.3. Challenges of the Crop Disorder Management Process
- According to the causal map identified, obtaining symptoms-related observations present in the crops is crucial for the reliable identification of crop disorders. In practice, farmers are the main observers who sight the symptoms-related observations in the crops at the first instance. Hence, obtaining information about the exact depiction of the field observations from farmers is necessary. Uncertainties associated with the field observations may lead to incorrect identification of crop disorders. Furthermore, even with relevant field observations, identifying the right crop disorder is challenging because different crop disorders manifest different symptoms, and the crop disorder has to be identified from larger possibilities of crop disorders [37].
- The similarity of the symptoms between different crop disorders makes the identification even harder [38]. That means, regardless of the causal agents, some crop disorders exhibit common symptoms. This is illustrated in the identified causal map, where Pest 1 exhibits Symptom 2, and Symptom 2 is also common to Disease 2. In the real world, as an example, yellowing of leaves is a common symptom found in many crop disorders and is caused by different causal agents, such as fungal, bacterial, viral, and nutrient deficiency [39]. Hence, in such cases, the common symptom would not help to identify the right crop disorder due to its common presence among different crop disorders.
- The number of causal agents that can infect a plant and cause crop disorders is usually higher in practice. Therefore, one important challenge to be addressed is the ability of the solution to identify all possible crop disorders specific to a crop.
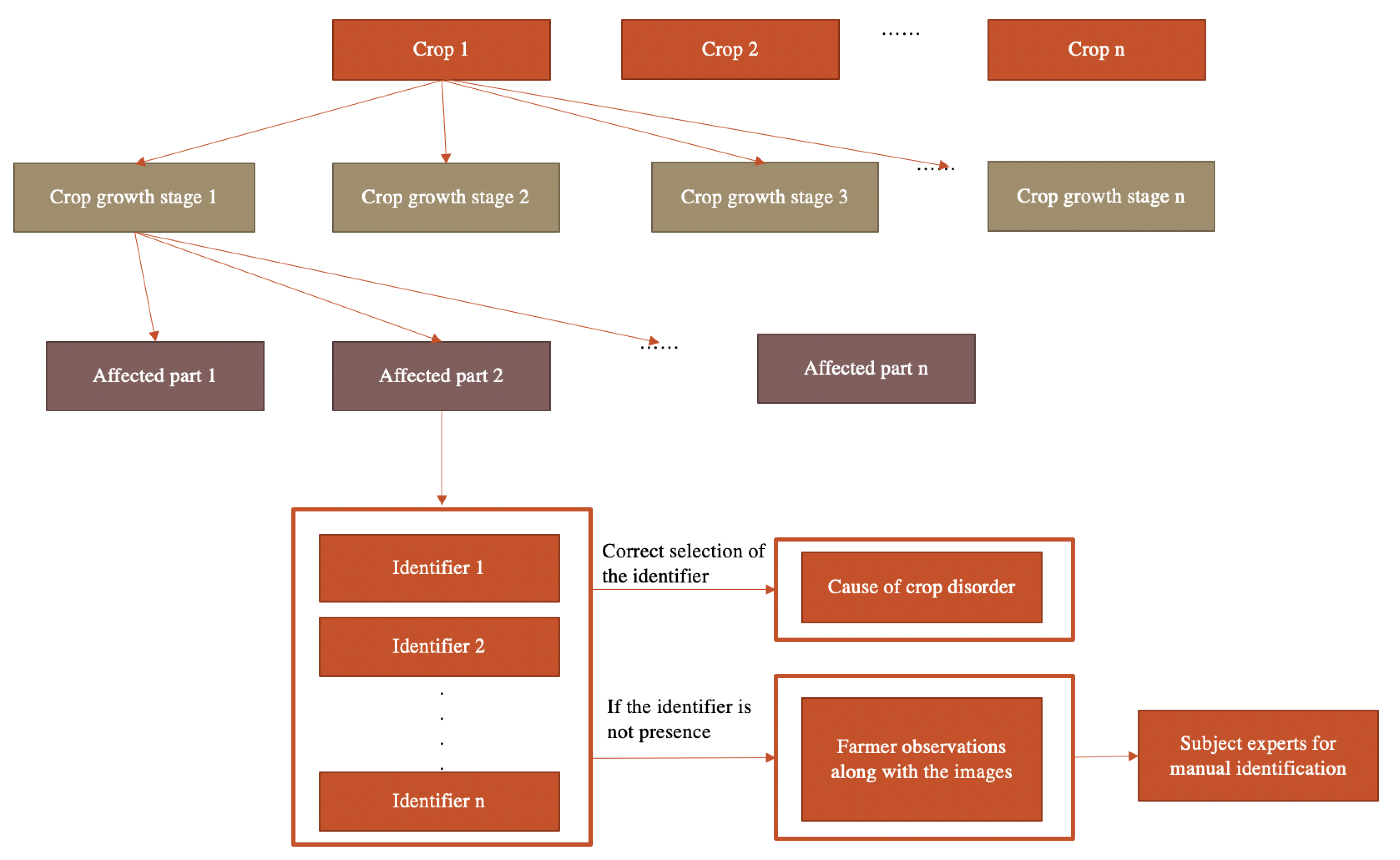
- As identified in the given causal map, in practice, symptoms with respect to a crop disorder may appear on different parts of the crop, such as the flower, leaf, stem, and many others, and similarly, the symptoms also vary according to the crop’s growth stage and development stage of the crop disorder. Therefore, crop disorder identification should be intended to identify crop disorders from symptoms that appear on any part of the crop, any growth stage of the crop, and the development stage of the crop disorder.
- In some instances, crop disorder identification is carried out based on the scent feature of the symptom [42], and this challenge also needs to be addressed.
- Advising farmers with recommended and time-specific responses about the control measures concerning the crop, human health, and environmental safety aspects is also a challenge, as discussed in Section 2.2.
2.4. Limitations of Existing Attempts in Crop Disorder Management
3. Research Approach
- During the initial stage of the experiments, the farmers could not interpret the challenges they face precisely, resulting in requirements evolving iteratively.
- The crop disorder management process is a complicated topic, thus leading to more detailed sub-problems.
- The solutions proposed in the literature were designed and evaluated in limited practical scenarios, and a need has emerged to design a solution with wider applicability.
- Researchers require continuous interactions with farmers, agriculture extension agents, entomologists, and pathologists while researching the problem domain, building and evaluating the artefacts.
3.1. Crop Selection
3.2. Study Location
3.3. Sampling Technique and Participants
4. Evolution of the Artefact
- Concerning the complications identified in the crop disorder identification process, field observations such as the growth stage of the crop, affected part, and the symptoms present in the crop must be appropriately captured from farmers to find out the correct crop disorders. Henceforth, a way to capture the field observations must be investigated in the first instance, followed by crop disorder identification.
- Sometimes, due to the complicated behaviours associated with crop disorders and relevant field observations, the involvement of subject experts may be required to identify crop disorders manually. This will certainly result in loss of full automation; however, this may be necessary for the reliable identification of crop disorders.
- Farmers must be advised of the cause of the damage and the recommended control measures to be taken in a timely manner.
4.1. Component A: Symptom Identification
4.2. Component B: Crop Disorder Identification
4.3. Component C: Recommendation of Control Measures
4.4. Artefact Development
5. Results and Discussion
6. Refinements to the Artefact
- Farmers were given both older and revised versions of the mobile artefacts to carry out the experiment.
- Twenty random images that depict different crop disorders were selected, and the farmers were instructed to use the older version of the mobile artefact as given under Screen 1 of Figure 9 to identify the suitable choices of disorder identifiers for each image. The same experiment was repeated with the revised version of the mobile artefact as given under Screen 2 of Figure 9. Further, the manual identification of crop disorders was disabled in both versions of the mobile artefact because the used images in the experiment had their corresponding choices in the given list of disorder identifiers.
- The responses were recorded for both older and revised versions of the mobile artefacts and compared to see any positive outcome.
7. Conclusions and Future Work
Author Contributions
Funding
Institutional Review Board Statement
Informed Consent Statement
Data Availability Statement
Acknowledgments
Conflicts of Interest
References
- Zubair, L.; Nissanka, S.P.; Weerakoon, W.M.W.; Herath, D.I.; Karunaratne, A.S.; Prabodha, A.S.M.; Agalawatte, M.B.; Herath, R.M.; Yahiya, S.Z.; Punyawardhene, B.V.R.; et al. Climate change impacts on rice farming systems in Northwestern Sri Lanka. In Handbook of Climate Change and Agroecosystems: The Agricultural Model Inter Comparison and Improvement Project Integrated Crop and Economic Assessments, Part 2; Cynthia, R., Daniel, H., Eds.; Imperial College Press: London, UK, 2015; pp. 315–352. [Google Scholar]
- Sri Lanka-Employment in Agriculture. Available online: https://tradingeconomics.com/sri-lanka/employment-in-agriculture-percent-of-total-employment-wb-data.html (accessed on 10 March 2021).
- Sri Lanka: GDP Share of Agriculture. Available online: https://www.theglobaleconomy.com/Sri-Lanka/share_of_agriculture/ (accessed on 12 March 2021).
- Perera, P. Tea smallholders in Sri Lanka: Issues and challenges in remote areas. Int. J. Bus. Soc. Sci. 2014, 5, 107–117. [Google Scholar]
- Aheeyar, M.M.M.; Henegedara, G.M.; Rupasena, L.P. The Cost of Production of Rice in Kegalle and Kurunegala Districts of Sri Lanka; Hector Kobbekaduwa Agrarian Research and Training Institute: Colombo, Sri Lanka, 2005. [Google Scholar]
- Roshen, E.; Sanath, J.; Ananda, W. Policies and Their Implications for the Domestic Agricultural Sector of Sri Lanka, 1995–2000; Institute of Policy Studies: Colombo, Sri Lanka, 2002. [Google Scholar]
- Wanigasundera, W.A.D.P.; Nihal, A. Extension Reforms in Sri Lanka: Lessons and Policy Options; Academic Press: Cambridge, MA, USA, 2019; pp. 79–98. [Google Scholar]
- Silva, K.; Broekel, T. Agriculture Knowledge and Information Network in Sri Lanka: Perceptual Aspects of Agriculture Instructors (AIS). In Proceedings of the 12th International Conference on Business Management (ICBM), Colombo, Sri Lanka, 7–8 December 2015. [Google Scholar] [CrossRef]
- Lamontagne-Godwin, J.; Williams, F.; Bandara, W.M.P.T.; Appiah-Kubi, Z. Quality of extension advice: A gendered case study from Ghana and Sri Lanka. J. Agric. Educ. Ext. 2017, 23, 7–22. [Google Scholar] [CrossRef]
- Jayaratne, K.; Acker, D. Going forward in agricultural extension: Problems and alternatives in diffusing sustainable agricultural practices in Sri Lanka. In Proceedings of the 19th AIAEE Annual Conference, Raleigh, NC, USA, 8–13 April 2003. [Google Scholar]
- Agriculture Losses Rs.18 bn Annually: Experts. Available online: https://www.dailynews.lk/2018/08/28/local/160896/agriculture-losses-rs18-bn-annually-experts (accessed on 24 February 2021).
- Mengistie, B.T.; Mol, A.P.; Oosterveer, P. Pesticide use practices among smallholder vegetable farmers in Ethiopian Central Rift Valley. Environ. Dev. Sustain. 2015, 19, 301–324. [Google Scholar] [CrossRef]
- Global Food Losses and Food Waste: Extent, Causes and Prevention; FAO: Rome, Italy, 2011.
- Selvarajah, A.; Mol, A.P.; Thiruchelvam, S. Factors Affecting Pesticide Use by Farmers in Vavuniya District. Trop. Agric. Res. 2007, 19, 380–388. [Google Scholar]
- Oerke, E.C. Crop losses to pests. J. Agric. Sci. 2005, 144, 31–43. [Google Scholar] [CrossRef]
- Rahman, S. Farm-level pesticide use in Bangladesh: Determinants and awareness. Agric. Ecosyst. Environ. 2003, 95, 241–252. [Google Scholar] [CrossRef]
- Knipe, D.W. Pesticide exposure in Sri Lanka. Int. J. Epidemiol. 2016, 45, 327–332. [Google Scholar] [CrossRef][Green Version]
- Baloch, M.A.; Thapa, G.B. The effect of agricultural extension services: Date farmers’ case in Balochistan, Pakistan. J. Saudi Soc. Agric. Sci. 2016, 17, 282–289. [Google Scholar] [CrossRef]
- Gomez, I.; Thivant, L. Training Manual for Organic Agriculture; Scientific Publishers-UBP: Rome, Italy, 2017. [Google Scholar]
- van Bruggen, A.H.; Gamliel, A.; Finckh, M.R. Plant disease management in organic farming systems. Pest Manag. Sci. 2015, 72, 30–44. [Google Scholar] [CrossRef]
- Ogutu, S.O.; Fongar, A.; Gödecke, T.; Jäckering, L.; Mwololo, H.; Njuguna, M.; Wollni, M.; Qaim, M. How to make farming and agricultural extension more nutrition-sensitive: Evidence from a randomised controlled trial in Kenya. Eur. Rev. Agric. Econ. 2018, 47, 95–118. [Google Scholar] [CrossRef]
- Shammi, M.; Sultana, A.; Hasan, N.; Rahman, M.M.; Islam, M.S.; Bodrud-Doza, M.; Uddin, M.K.; Gamliel, A.; Finckh, M.R. Pesticide exposures towards health and environmental hazard in Bangladesh: A case study on farmers’ perception. J. Saudi Soc. Agric. Sci. 2020, 19, 161–173. [Google Scholar] [CrossRef]
- Wilson, C. Ost and Policy Implications of Agricultural Pollution, with Special Reference to Pesticides; University of St Andrews: St Andrews, UK, 1999. [Google Scholar]
- Padmajani, M.; Aheeyar, M.; Bandara, M. Assessment of Pesticide Usage in Up-Country Vegetable Farming in Sri Lanka; Hector Kobbekaduwa Agrarian Research and Training Institute: Colombo, Sri Lanka, 2014. [Google Scholar]
- Watawala, R.C.; Liyanage, J.A.; Mallawatantri, A.P. Assessment of risks to water bodies due to residues of agricultural fungicide in intensive farming areas in the up-country of Sri Lanka using an indicator model. In Proceedings of the National Conference on Water, Food Security and Climate Change in Sri Lanka, Colombo, Sri Lanka, 9 June 2009. [Google Scholar]
- Nagenthirarajah, S.; Thiruchelvam, S. Knowledge of farmers about pest management practices in Pambaimadu, Vavuniya District: An ordered probit model approach. Sabaramuwa Univ. J. 2008, 8, 79–89. [Google Scholar] [CrossRef]
- Maumbe, B.M.; Swinton, S.M. Hidden health costs of pesticide use in Zimbabwe’s smallholder cotton growers. Soc. Sci. Med. 2003, 57, 1559–15571. [Google Scholar] [CrossRef]
- Dharmawardene, L.I. Pesticide poisoning among farmers in a health area in Sri Lanka. Ceylon Med. J. 1994, 39, 101–103. [Google Scholar] [PubMed]
- Van Der Hoek, W.; Konradsen, F.; Athukorala, K.; Wanigadewa, T. Pesticide poisoning: A major health problem in Sri Lanka. Soc. Sci. Med. 1998, 46, 495–504. [Google Scholar] [CrossRef]
- Nielsen, E.G. The Magnitude and Costs of Groundwater Contamination from Agricultural Chemicals: A National Perspective; US Department of Agriculture, Economic Research Service, Natural Resource Economics Division: Washington, DC, USA, 1987. [Google Scholar]
- Valcke, M.; Levasseur, M.E.; da Silva, A. S; Wesseling, C. Pesticide exposures and chronic kidney disease of unknown etiology: An epidemiologic review. Environ. Health 2017, 16, 1–20. [Google Scholar]
- Somasundaram, D.; Rajadurai, S. War and suicide in northern Sri Lanka. Acta Psychiatr. Scand. 1995, 91, 1–4. [Google Scholar] [CrossRef]
- Sande, D.; Mullen, J.; Wetzstein, M.; Houston, J. Environmental impacts from pesticide use: A case study of soil fumigation in Florida tomato production. Int. J. Environ. Res. Public Health 2011, 8, 4649–4661. [Google Scholar] [CrossRef] [PubMed]
- Katukurunda, K.G.S.C.; Upul, M.; Thakshala, S. Environmental impact and use of agrochemicals in cattle feed and its effect on milk in Magastota, Nuwara Eliya, Sri Lanka. In Proceedings of the 1st National Symposium on Potential Health and Environmental Impacts of Exposure to Hazardous Natural and Manmade Chemicals and Their Proper Management University of Peradeniya, Kandy, Sri Lanka, 23 November 2012. [Google Scholar]
- Aktar, W.; Sengupta, D.; Chowdhury, A. Impact of pesticides use in agriculture: Their benefits and hazards. Sciendo 2009, 2, 1–12. [Google Scholar] [CrossRef] [PubMed]
- Tisdell, C.; Wilson, C. Why Farmers Continue to Use Pesticides Despite Environmental, Health and Sustainability Costs. Ecol. Econ. 2001, 39, 449–462. [Google Scholar]
- Zhang, M.; Meng, Q. Automatic citrus canker detection from leaf images captured in field. Pattern Recognit. Lett. 2011, 32, 2036–2046. [Google Scholar] [CrossRef]
- Ahmad, I.S.; Reid, J.F.; Paulsen, M.R.; Sinclair, J.B. Color Classifier for Symptomatic Soybean Seeds Using Image Processing. Plant Dis. 1999, 46, 320–327. [Google Scholar] [CrossRef] [PubMed]
- Symptoms and Signs. Available online: https://www.britannica.com/science/plant-disease/Symptoms-and-signs (accessed on 1 April 2021).
- Bock, C.H.; Poole, G.H.; Parker, P.E.; Gottwald, T.R. Plant Disease Severity Estimated Visually, by Digital Photography and Image Analysis, and by Hyperspectral Imaging. Crit. Rev. Plant Sci. 2010, 29, 59–107. [Google Scholar] [CrossRef]
- Barbedo, J.G.A. A review on the main challenges in automatic plant disease identification based on visible range images. Biosyst. Eng. 2016, 144, 52–60. [Google Scholar] [CrossRef]
- Takayama, K.; Iyoki, S.; Takahashi, N.; Nishina, H.; VanHenten, E.J. Plant Diagnosis by Monitoring Plant Smell: Detection of Russet Mite Damages on Tomato Plants. IFAC Proc. Vol. 2013, 46, 68–70. [Google Scholar] [CrossRef]
- Shitala, P.; Peddoju, S.K.; Ghosh, D. Energy efficient mobile vision system for plant leaf disease identification. In Proceedings of the IEEE Wireless Communications and Networking Conference (WCNC), Istanbul, Turkey, 6–9 April 2014. [Google Scholar]
- Suen, R.C.L.; Chang, K.T.; Wan, M.P.H.; Ng, Y.C.; Tan, B.C. Energy efficient mobile vision system for plant leaf disease identification. In Proceedings of the CHI-Extended Abstracts on Human Factors in Computing Systems, Toronto, ON, Canada, 26 April–1 May 2014. [Google Scholar]
- Maraddi, G.N.; Prabhuraj, A.; Hiremath, G.M. A perception analysis of stakeholders towards e-SAP-an ICT tool for pest management. J. Glob. Commun. 2016, 9, 63–73. [Google Scholar]
- Sannakki, S.S.; Rajpurohit, V.S. Classification of pomegranate diseases based on back propagation neural network. Int. Res. J. Eng. Technol. (IRJET) 2015, 2, 2. [Google Scholar]
- Chaudhary, P.; Chaudhari, A.K.; Cheeran, A.N.; Godara, S. Color transform based approach for disease spot detection on plant leaf. Int. J. Comput. Sci. Telecommun. 2012, 3, 65–70. [Google Scholar]
- Moschou, D.; Bochtis, D.; Bravo, C.; Oberti, R.; West, J.S.; Ramon, H.; Vougioukas, S. Intelligent multi-sensor system for the detection and treatment of fungal diseases in arable crops. Biosyst. Eng. 2011, 108, 311–321. [Google Scholar] [CrossRef]
- Sunny, S.; Gandhi, M.I. An efficient citrus canker detection method based on contrast limited adaptive histogram equalization enhancement. Int. J. Appl. Eng. Res. 2018, 13, 809–815. [Google Scholar]
- Boissard, P.; Martin, V.; Moisan, S. A cognitive vision approach to early pest detection in greenhouse crops. Int. J. Appl. Eng. Res. 2018, 13, 809–815. [Google Scholar] [CrossRef]
- Al-Tarawneh, M.S. An empirical investigation of olive leave spot disease using auto-cropping segmentation and fuzzy C-means classification. World Appl. Sci. J. 2013, 23, 1207–1211. [Google Scholar]
- Pydipati, R.; Burks, T.; Lee, W. Identification of citrus disease using color texture features and discriminant analysis. Comput. Electron. Agric. 2006, 52, 49–59. [Google Scholar] [CrossRef]
- Singh, V.; Misra, A. Detection of plant leaf diseases using image segmentation and soft computing techniques. Inf. Process. Agric. 2017, 4, 41–49. [Google Scholar] [CrossRef]
- Recht, B.; Roelofs, R.; Schmidt, L.; Shankar, V. Do cifar-10 classifiers generalize to cifar-10? arXiv 2018, arXiv:1806.00451. [Google Scholar]
- Koumpouros, Y.; Mahaman, B.D.; Maliappis, M.; Passam, H.C.; Sideridis, A.B.; Zorkadis, V. Image processing for distance diagnosis in pest management. Comput. Electron. Agric. 2004, 44, 121–131. [Google Scholar] [CrossRef]
- Huang, T.S.; Aizawa, K. Image processing: Some challenging problems. Proc. Natl. Acad. Sci. USA 2004, 90, 9766–9769. [Google Scholar] [CrossRef]
- Ginige, A.; Sivagnanasundaram, J. Enhancing agricultural sustainability through crowdsensing: A smart computing approach. In Proceedings of the 11th International Conference on Computer Research and Development (ICCRD), Da Lat, Vietnam, 25–28 January 2019. [Google Scholar]
- Sivagnanasundaram, J.; Ginige, A.; Goonetillake, J. Event Detection over Continuous Data Stream for the Sustainable Growth in Agriculture Context. In Proceedings of the International Conference on Computational Science and Its Applications, Melbourne, Australia, 2–5 May 2019; pp. 575–588. [Google Scholar]
- Sivagnanasundaram, J.; Ginige, A.; Goonetillake, J. Achieving Agriculture Biotic Sustainability through Mobile-based Information System: Adapting the characteristics of Geographical Information Systems (GIS). In Proceedings of the Australasian Conference on Information Systems, Perth, Australia, 9–11 December 2019. [Google Scholar]
- Mangstl, A. Emerging Issues, Priorities and Commitments in e-Agriculture. Agric. Inf. Worldw. 2008, 1, 5–6. [Google Scholar]
- Munyua, H.; Adera, E.; Jensen, M. Emerging Issues, Emerging ICTs and their potential in revitalizing small scale agriculture in Africa. Agric. Inf. Worldw. 2009, 2, 3–9. [Google Scholar]
- Ginige, A.; De Silva, L.; Ginige, T.; Pasquale, D.G.; Walisadeera, A.; Mathai, M.; Goonetillake, J.; Wikramanayake, G.; Vitiello, G.; Sebillo, M. Towards an agriculture knowledge ecosystem: A social life network for farmers in Sri Lanka. In Proceedings of the 9th Conference of the Asian Federation for Information Technology in Agriculture: ICTs for Future Economic and Sustainable Agricultural Systems, Perth, Australia, 29 September–2 October 2014. [Google Scholar]
- Thomas, J.; Nelson, J.K. Research Methods in Physical Activity; Human Kinetics: Champaign, IL, USA, 1996; Volume 217, pp. 214–215. [Google Scholar]
- Ackoff, R. Systems, Messes and Interactive Planning; The Social Engagement of Social Science, a Tavistock Anthology, University of Pennsylvania Press: Philadelphia, PA, USA, 2016; Volume 3, pp. 417–438. [Google Scholar]
- Sein, M.K.; Henfridsson, O.; Purao, S.; Rossi, M.; Lindgren, R. Action Design Research. Manag. Inf. Syst. Res. Center Univ. Minn. 2011, 35, 37–56. [Google Scholar] [CrossRef]
- Haj-Bolouri, A.; Bernhardsson, L.; Rossi, M. PADRE: A method for participatory action design research. In Proceedings of the International Conference on Design Science Research in Information System and Technology, St. John, NL, Canada, 23–25 May 2016; pp. 19–36. [Google Scholar]
- Dhanapala, M.P. Bridging the Rice Yield Gap in Sri Lanka; FAO: Bangkok, Thailand, 2000. [Google Scholar]
- Esham, M.; Garforth, C. Agricultural adaptation to climate change: Insights from a farming community in Sri Lanka. Mitig. Adapt. Strateg. Glob. Chang. 2013, 18, 535–549. [Google Scholar] [CrossRef]
- Denscombe, M. The Good Research Guide: For Small-Scale Social Research Projects; Open University Press: Milton Keynes, UK, 2017. [Google Scholar]
- Blaikie, N.W.H. Designing Social Research: The Logic of Anticipation; Polity Press Malden: Malden, MA, USA, 2000. [Google Scholar]
- Suppiah, R. Four types of relationships between rainfall and paddy production in Sri Lanka. GeoJournal 1985, 109–118. [Google Scholar] [CrossRef]
- Bobek, E.; Tversky, B. Creating visual explanations improves learning. Cogn. Res. Princ. Implic. 2016, 1, 1–14. [Google Scholar] [CrossRef] [PubMed]










| Study | Input Used | Problem Identified | Symptom Identification | Crop Disorder Identification |
|---|---|---|---|---|
| [46] | Images | Pomegranate diseases (Bacterial Blight and Wilt Complex) | SVM-based classifier to recognize the symptoms from the images using the colour and texture of the affected area on leaves. | A back propagation-based neural network was developed to identify different types of pomegranate diseases from the identified symptoms. |
| [47] | Images | Spot-based diseases on leaves | Image processing-based colour transform approach was used to highlight disease spots on monocot and dicot plant leaves. | Disease spots were classified based on their shapes by applying an image threshold technique called OTSU threshold. |
| [48] | Images | Fungal diseases in arable crops | A remote sensing system was developed and carried by tractors or robots to capture images. Hyperspectral reflection and multiple spectral imaging techniques were used to highlight symptoms. | A neural network-based model was developed to predict the presence of diseases or plant stresses from the collected images. |
| [49] | Images | Lemon citrus canker disease | A k-means clustering method was used to segment the region of concern, and a grey-level co-occurrence matrix was used to decide on the features. | An SVM-based classifier was used to detect images with canker leaf disease. |
| [50] | Images | Whitefly detection | Image pre-processing techniques such as smoothing and colour transformation were used to highlight the symptoms. | A machine learning-based classifier was developed to classify the images to identify the presence of whitefly. |
| [51] | Images | Olive leaf spot disease | Image pre-processing techniques such as smoothing and colour transformation were used to highlight the symptoms. | Fuzzy c-mean clustering and k-means clustering were used in the region of interest in the images to determine the defect and the classification of the detected disease. |
| Symptom Classes | Symptoms | |
|---|---|---|
| A. Abnormal color | Yellowish green appearance (A1), Yellow appearance (A2), Brown appearance (A3), Black appearance (A4), Light Brown appearance (A5), Grey appearance (A6), White appearance (A7), Green appearance (A8) | |
| B. Abnormal growth of plant | Stunted/short (B1), Bigger than normal (B2) | |
| C. Cut stems/leaves | Irregular cut (C1), Cut at nodes (C2), Cut at 45 degree (C3), Cut at right angles (C4), Cut at seedlings (C5) | |
| D. Bacteria ooze | Bacteria ooze come out (D1) | |
| E. Dead plants | Fully dead plants (E1), Partially dead (E2) | |
| F. Discolouration on seeds | Brown appearance (F1), Yellow appearance (F2), White appearance (F3), Black appearance (F4) | |
| G. Abnormal grain production | Empty grains (G1), Partially filled grains (G2), Failed to produce grains (G3), Low quality grains (G4), Reduced grains (G5) | |
| H. Fungal growth | Observable and sooty mold is present (H1), Observable and sooty mould is not present (H2) | |
| I. Abnormal root growth | Enlarged (I1), Reduced (I2), Damaged roots (I3), Galls on roots (I4) | |
| J. Appearance of excess instances | Spore instance (J1), Presence of velvety smut balls on spikelets (J2), Active burrows (J3), Footprints of rice field rats (J4), White powdery fungal growth (J5) | |
| K. Webbing | White coloured presence of webbing (K1) | |
| L. Distorted leaves | Elongated (L1), Dropping (L2), Thin/narrow leaves (L3), Hollow tube look (L4), Curled (L5), Wider/big leaves (L6), Folded (L7), Dry leaves (L8), Crinkled leaves (L9), Tiny holes (L10) | |
| M. Lesion | M1. Color | Brown appearance (M1-1), Yellow-Orange appearance (M1-2), White appearance (M1-3), Whitish to grey centres with red to brownish border (M1-4) |
| M2. Shape | Spindle-shaped (M2-1), Linear (M2-2), Spots (M2-3), Circular Irregular or oblong patch (M2-4), Oval (M2-5), Streaks (M2-6), Stripes (M2-7) | |
| M3. Distribution pattern | Tips of the part (M3-1), Side of the part (M3-2), Middle part (M3-3), Parallel to vein (M3-4), Uppermost part (M3-5), Random (M3-6) | |
| O. Wilting | Observable and plant can be easily pulled out (O1), Observable and plant cannot be easily pulled out (O2) | |
| P. Tillering | Excessive (P1), Reduced (P2), Re-tillering (P3) | |
| Q. Chlorosis | Severely occurred (Q1), Moderately occurred (Q2), Randomly Occurred (Q3) | |
| R. Dead hearts | Severely occurred (R1), Moderately occurred (R2), Randomly Occurred (R3) | |
| ... | ... | |
| Crop Disorder | Affected Part | Symptom Class 1 | Symptom Class 2 | Symptom Class 3 | ...... | |
|---|---|---|---|---|---|---|
| Attribute 1 | ...... | |||||
| Crop disorder 1 | Affected part 1 | |||||
| Crop disorder 2 | Affected part 2 | |||||
| ... | ... | |||||
| ... | ... | |||||
| Crop disorder n | ... | |||||
| Crop Disorder | Affected Part | Relevant Symptoms from the Identified Symptom Classes |
|---|---|---|
| Rice blast | Leaves | {E ->E2}, {M ->M1-4, M2-1, M3-6} |
| Thrips | Leaves | {E ->E2}, {L->L4}, {M ->M1-3, M2-6, M3-4} |
| Stem borer | Stem | {L->L10}, {K ->K1}, {N ->N1}, {Q ->Q1} |
| Bacterial leaf blight | Leaves | {D ->D1}, {M ->M1-2, M2-7, M3-1}, {N ->N1} |
| ... | ... | ... |
| Crop Disorder | Affected Part | Relevant Symptoms from the Identified Symptom Classes |
|---|---|---|
| Rice blast | Leaves | {E ->E2}, {M ->M1-4, M2-1, M3-6} |
| Thrips | Leaves | {E ->E2}, {L->L4}, {M ->M1-3, M2-6, M3-4} |
| Stem borer | Stem | {L->L10}, {K ->K1}, {N ->N1}, {Q ->Q1} |
| Bacterial leaf blight | Leaves | {D ->D1}, {M ->M1-2, M2-7, M3-1}, {N ->N1} |
| ... | ... | ... |
| Crop Disorder | Affected Part | Relevant Symptoms from the Identified Symptom Classes | Disorder Identifier |
|---|---|---|---|
| Rice blast | Leaves | {E ->E2}, {M ->M1-4, M2-1, M3-6} | Spindle-shaped lesions with whitish to gray centers and red to brownish margin on leaves |
| Thrips | Leaves | {E ->E2}, {L: L4}, {M ->M1-3, M2-6, M3-4} | Leaves curled to the middle with white streaks parallel to vein |
| Stem borer | Stem | {L->L10}, {K ->K1}, {N ->N1}, {Q ->Q1} | N/A |
| Bacterial leaf blight | Leaves | {D ->D1}, {M ->M1-2, M2-7, M3-1}, {N ->N1} | Yellow-Orange color stripes on leaf blades or leaf tips |
| ... | ... | ... | ... |
| Control Measure Types | Recommendations Considered |
|---|---|
| Cultural method | Adjust planting location, adjust timing intervals between activities, crop rotation, watering and fertilizing, growing competitive plants, and change cultivation techniques |
| Physical method | Place barriers and traps, physically remove affected plants, vacuum, heat treatments, and mowing |
| Biological method | Use of predators, parasites or microbial pathogens, encourage natural enemies by planting specific plants |
| Chemical method | Use of toxic-chemical substances along with the recommended dosage level, chemical handling and application instructions |
| Qualitative Indicators of the Proposed Intervention |
|---|
| A. Obtaining the required responses in a timely manner and assisting in prompt decision-making |
| B. Assistance provided in the selection of recommended agrochemicals, dosage level and employment instructions |
| C. Applicability of the provided information in practice |
| D. Reduction in the number of agrochemical applications compared with previous seasons |
| E. Knowledge enhancement on IPM approaches |
| F. Increased crop yield compared with previous seasons |
| G. Increased yield quality compared with previous seasons |
| H. Reduction in the cost of agrochemicals |
| I. Increased profits as a result of reduced agrochemicals usage |
| J. Assistance provided in planning future activities to safeguard crops from potential crop disorders |
| K. Adaptation to the proposed intervention and willingness to share with others |
| L L. Perception of the application in terms of user-friendliness |
| M. Overall perception—use of the proposed intervention in managing crop disorder incidents |
| Farmers | Older Version (Number of Correctly Identified Crop Disorders) | Revised Version (Number of Correctly Identified Crop Disorders) |
|---|---|---|
| Farmer 1 | 15 | 17 |
| Farmer 2 | 14 | 16 |
| Farmer 3 | 10 | 15 |
| Farmer 4 | 11 | 12 |
| Farmer 5 | 13 | 17 |
| Farmer 6 | 9 | 13 |
| Farmer 7 | 13 | 17 |
| Farmer 8 | 15 | 18 |
| Farmer 9 | 9 | 13 |
| Farmer 10 | 9 | 11 |
| Farmer 11 | 15 | 17 |
| Farmer 12 | 6 | 11 |
| Farmer 13 | 12 | 13 |
| Farmer 14 | 13 | 14 |
| Farmer 15 | 13 | 15 |
| Farmer 16 | 11 | 12 |
| Farmer 17 | 9 | 13 |
| Farmer 18 | 11 | 14 |
| Farmer 19 | 10 | 13 |
| Farmer 20 | 12 | 15 |
| Average | 11.5 | 14.3 |
| Correctness | 57.5% | 71.5% |
| Revised Version | Older Version | |
|---|---|---|
| Mean | 14.3 | 11.5 |
| Variance | 4.642105263 | 5.947368421 |
| Observations | 20 | 20 |
| t Stat | 9.472852778 | |
| P(T<=t) one-tail | 6.2502 × 10 | |
| t Critical one-tail | 1.729132812 |
Publisher’s Note: MDPI stays neutral with regard to jurisdictional claims in published maps and institutional affiliations. |
© 2021 by the authors. Licensee MDPI, Basel, Switzerland. This article is an open access article distributed under the terms and conditions of the Creative Commons Attribution (CC BY) license (https://creativecommons.org/licenses/by/4.0/).
Share and Cite
Sivagnanasundaram, J.; Goonetillake, J.; Buhary, R.; Dharmawardhana, T.; Weerakkody, R.; Gunapala, R.; Ginige, A. Digitally-Enabled Crop Disorder Management Process Based on Farmer Empowerment for Improved Outcomes: A Case Study from Sri Lanka. Sustainability 2021, 13, 7823. https://doi.org/10.3390/su13147823
Sivagnanasundaram J, Goonetillake J, Buhary R, Dharmawardhana T, Weerakkody R, Gunapala R, Ginige A. Digitally-Enabled Crop Disorder Management Process Based on Farmer Empowerment for Improved Outcomes: A Case Study from Sri Lanka. Sustainability. 2021; 13(14):7823. https://doi.org/10.3390/su13147823
Chicago/Turabian StyleSivagnanasundaram, Janagan, Jeevani Goonetillake, Rifana Buhary, Thushara Dharmawardhana, Renuka Weerakkody, Rukmali Gunapala, and Athula Ginige. 2021. "Digitally-Enabled Crop Disorder Management Process Based on Farmer Empowerment for Improved Outcomes: A Case Study from Sri Lanka" Sustainability 13, no. 14: 7823. https://doi.org/10.3390/su13147823
APA StyleSivagnanasundaram, J., Goonetillake, J., Buhary, R., Dharmawardhana, T., Weerakkody, R., Gunapala, R., & Ginige, A. (2021). Digitally-Enabled Crop Disorder Management Process Based on Farmer Empowerment for Improved Outcomes: A Case Study from Sri Lanka. Sustainability, 13(14), 7823. https://doi.org/10.3390/su13147823

