The Effects of the Social Influence Approach on Swift Guanxi, Trust and Repurchase Intention When Considering Buyer Dependence
Abstract
:1. Introduction
2. Literature Review
2.1. Buyer–Seller Relationship Quality: Swift Guanxi and Trust in the Seller
2.2. Social Influence Theory
2.3. Buyer Dependence
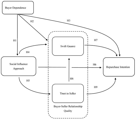
3. Research Model and Hypotheses Development
3.1. Buyer Dependence
3.2. Seller’s Influence Approaches
3.3. Buyer–Seller Swift Guanxi and Trust in the Seller
4. Research Method
4.1. Sampling and Data Collection
4.2. Instrument Development
5. Results
5.1. Measurement Model
5.2. Common Method Bias
5.3. Structural Model
6. Conclusions and Implications
6.1. Theoretical Implications
6.2. Practical Implications
6.3. Limitations and Future Research Directions
Author Contributions
Funding
Institutional Review Board Statement
Informed Consent Statement
Conflicts of Interest
Appendix A
| Constructs/Items |
Buyer dependence [55]
Internalization approach
|
Compliance approach
|
Trust in the seller [1] (Formative construct)
|
Repurchase intention [1,56]
|
References
- Ou, C.X.; Pavlou, P.A.; Davison, R.M. Swift Guanxi in Online Marketplaces: The Role of Computer-Mediated Communication Technologies. MIS Q. 2014, 38, 209–230. [Google Scholar] [CrossRef]
- Shi, S.; Mu, R.; Lin, L.; Chen, Y.; Kou, G.; Chen, X.-J. The impact of perceived online service quality on swift guanxi: Implications for customer repurchase intention. Internet Res. 2018, 28, 432–455. [Google Scholar] [CrossRef]
- Huang, Z.; Benyoucef, M. The effects of social commerce design on consumer purchase decision-making: An empirical study. Electron. Commer. Res. Appl. 2017, 25, 40–58. [Google Scholar] [CrossRef]
- Lin, J.; Yan, Y.; Chen, S.; Luo, X. Understanding the Impact of Social Commerce Website Technical Features on Repurchase Intentions: A Chinese Guanxi Perspective. J. Electron. Commer. Res. 2017, 18, 225–244. [Google Scholar]
- Zhu, D.H.; Chang, Y.P.; Luo, J.J. Understanding the influence of C2C communication on purchase decision in online communities from a perspective of information adoption model. Telemat. Inform. 2016, 33, 8–16. [Google Scholar] [CrossRef]
- Lin, J.; Li, L.; Yan, Y. Understanding Chinese consumer engagement in social commerce. Internet Res. 2018, 28, 2–22. [Google Scholar] [CrossRef] [Green Version]
- Kang, M.; Schuett, M.A. Determinants of Sharing Travel Experiences in Social Media. J. Travel Tour. Mark. 2013, 30, 93–107. [Google Scholar] [CrossRef]
- Kelman, H.C. Process of Opinion Change. Public Opin. Q. 1961, 25, 57–78. [Google Scholar] [CrossRef]
- Pelaez, A.; Chen, C.-W.; Chen, Y.X. Effects of Perceived Risk on Intention to Purchase: A Meta-Analysis. J. Comput. Inf. Syst. 2019, 59, 73–84. [Google Scholar] [CrossRef]
- Low, W.S.; Li, C.T. Power advantage: Antecedents and consequences in supplier–retailer relationships. J. Bus. Ind. Mark. 2019, 34, 1323–1338. [Google Scholar] [CrossRef]
- Su, C.; Littlefield, J.E. Entering Guanxi: A Business Ethical Dilemma in Mainland China? J. Bus. Ethics 2001, 33, 199–210. [Google Scholar] [CrossRef]
- Fan, J.; Zhou, W.; Yang, X.; Li, B.; Xiang, Y. Impact of social support and presence on swift guanxi and trust in social commerce. Ind. Manag. Data Syst. 2019, 119, 2033–2054. [Google Scholar] [CrossRef]
- Guo, L.; Hu, X.; Lu, J.; Ma, L. Effects of customer trust on engagement in live streaming commerce: Mediating role of swift guanxi. Internet Res. 2021, 27. [Google Scholar] [CrossRef]
- Zhang, M.; Sun, L.; Qin, F.; Wang, G.A. E-service quality on live streaming platforms: Swift guanxi perspective. J. Serv. Mark. 2020, 13. [Google Scholar] [CrossRef]
- Chong, A.; Lacka, E.; Boying, L.; Chan, H.K. The role of social media in enhancing guanxi and perceived effectiveness of E-commerce institutional mechanisms in online marketplace. Inf. Manag. 2018, 55, 621–632. [Google Scholar] [CrossRef] [Green Version]
- Chiu, T.-S.; Chih, W.-H.; Ortiz, J.; Wang, C.-Y. The contradiction of trust and uncertainty from the viewpoint of swift guanxi. Internet Res. 2018, 28, 716–745. [Google Scholar] [CrossRef]
- Lin, J.; Luo, Z.; Cheng, X.; Li, L. Understanding the interplay of social commerce affordances and swift guanxi: An empirical study. Inf. Manag. 2019, 56, 213–224. [Google Scholar] [CrossRef]
- Cheng, X.; Gu, Y.; Mou, J. Interpersonal relationship building in social commerce communities: Considering both swift guanxi and relationship commitment. Electron. Commer. Res. 2019, 20, 53–80. [Google Scholar] [CrossRef]
- Wood, W.; Hayes, T. Social Influence on consumer decisions: Motives, modes, and consequences. J. Consum. Psychol. 2012, 22, 324–328. [Google Scholar] [CrossRef]
- Sridhar, S.; Srinivasan, R. Social Influence Effects in Online Product Ratings. J. Mark. 2012, 76, 70–88. [Google Scholar] [CrossRef]
- Pristl, A.; Kilian, S.; Mann, A. When does a social norm catch the worm? Disentangling social normative influences on sustainable consumption behaviour. J. Consum. Behav. 2021, 20, 635–654. [Google Scholar] [CrossRef]
- Kelman, H.C. Compliance, identification, and internalization three processes of attitude change. J. Confl. Resolut. 1958, 2, 51–60. [Google Scholar] [CrossRef]
- McFarland, R.G.; Challagalla, G.N.; Shervani, T.A. Influence Tactics for the Adaptive as Effective Selling. J. Mark. 2006, 70, 103–117. [Google Scholar] [CrossRef] [Green Version]
- Zhou, T. Understanding online community user participation: A social influence perspective. Internet Res. 2011, 21, 67–81. [Google Scholar] [CrossRef] [Green Version]
- Brown, J.R.; Lusch, R.F.; Nicholson, C.Y. Power and relationship commitment: Their impact on marketing channel member performance. J. Retail. 1995, 71, 363–392. [Google Scholar] [CrossRef]
- Anderson, J.C.; Narus, J.A. A Model of the Distributor’s Perspective of Distributor-Manufacturer Working Relationships. J. Mark. 1984, 48, 62. [Google Scholar] [CrossRef]
- Emerson, R.M. Power-Dependence Relations. Am. Sociol. Rev. 1962, 27, 31. [Google Scholar] [CrossRef] [Green Version]
- Waheed, K.; Gaur, S. An empirical investigation of customer dependence in interpersonal buyer-seller relationships. Asia Pac. J. Mark. Logist. 2012, 24, 102–124. [Google Scholar] [CrossRef]
- Scheer, L.K.; Miao, C.F.; Garrett, J. The effects of supplier capabilities on industrial customers’ loyalty: The role of dependence. J. Acad. Mark. Sci. 2009, 38, 90–104. [Google Scholar] [CrossRef]
- Najafi-Tavani, Z.; Mousavi, S.; Zaefarian, G.; Naudé, P. Relationship learning and international customer involvement in new product design: The moderating roles of customer dependence and cultural distance. J. Bus. Res. 2020, 120, 42–58. [Google Scholar] [CrossRef]
- Izquierdo, C.C.; Cillán, J.G. The interaction of dependence and trust in long-term industrial relationships. Eur. J. Mark. 2004, 38, 974–994. [Google Scholar] [CrossRef]
- Xie, C.; Haugland, S. Formation of Reputation in Business Markets. J. Bus. Bus. Mark. 2016, 23, 25–45. [Google Scholar] [CrossRef]
- Chakrabarty, S.; Brown, G.; Ii, R.E.W. The Effects of Perceived Customer Dependence on Salesperson Influence Strategies. J. Pers. Sell. Sales Manag. 2010, 30, 327–341. [Google Scholar] [CrossRef]
- Padgett, D.; Hopkins, C.D.; Williams, Z. Buyer dependence in B2B relationships: The role of supplier investments, commitment form, and trust. J. Bus. Res. 2020, 119, 13–24. [Google Scholar] [CrossRef]
- Mishra, H.; Sinha, P.; Koul, S. Customer dependence and customer loyalty in traditional and modern format stores. J. Indian Bus. Res. 2017, 9, 59–78. [Google Scholar] [CrossRef]
- Monczka, R.M.; Handfield, R.B.; Giunipero, L.C.; Patterson, J.L. Purchasing and Supply Chain Management; Cengage Learning: Boston, MA, USA, 2015. [Google Scholar]
- Stewart, K.J. Trust Transfer on the World Wide Web. Organ. Sci. 2003, 14, 5–17. [Google Scholar] [CrossRef]
- Hajli, N.; Sims, J. Social commerce: The transfer of power from sellers to buyers. Technol. Forecast. Soc. Chang. 2015, 94, 350–358. [Google Scholar] [CrossRef] [Green Version]
- Shanmugam, M.; Sun, S.; Amidi, A.; Khani, F.; Khani, F. The applications of social commerce constructs. Int. J. Inf. Manag. 2016, 36, 425–432. [Google Scholar] [CrossRef]
- Gefen, D.; Straub, D.W. Consumer trust in B2C e-Commerce and the importance of social presence: Experiments in e-Products and e-Services. Omega 2004, 32, 407–424. [Google Scholar] [CrossRef]
- Shaalan, A.S.; Reast, J.; Johnson, D.; Tourky, M. East meets West: Toward a theoretical model linking guanxi and relationship marketing. J. Bus. Res. 2013, 66, 2515–2521. [Google Scholar] [CrossRef]
- TWNIC. Taiwan Internet Report. Available online: https://report.twnic.tw/2020/ (accessed on 24 January 2021).
- Armstrong, J.S.; Overton, T.S. Estimating nonresponse bias in mail survey. J. Mark. Res. 1977, 14, 396–402. [Google Scholar] [CrossRef] [Green Version]
- Rigdon, E. Choosing PLS path modeling as analytical method in European management research: A realist perspective. Eur. Manag. J. 2016, 34, 598–605. [Google Scholar] [CrossRef]
- Ringle, C.M.; Wende, S.; Becker, J.M. SmartPLS 3; SmartPLS GmbH: Boenningstedt, Germany, 2015. [Google Scholar]
- Fornell, C. A Comparative Analysis of Two Structural Equation Model: LISERL and PLS Applied to Market Data. In A Second Generation of Multivariate Analysis; Fornell, C., Ed.; Praeger: New York, NY, USA, 1982. [Google Scholar]
- Petter, S.; Straub, D.; Rai, A. Specifying Formative Constructs in Information Systems Research. MIS Q. 2007, 31, 623. [Google Scholar] [CrossRef] [Green Version]
- Podskoff, P.M.; Mackenzie, S.B.; Lee, J.-Y.; Podsakoff, N.P. Common method biases in behavioral research: A critical review of the literature and recommended remedies. J. Appl. Psychol. 2003, 88, 879. [Google Scholar] [CrossRef]
- Joinson, A. Social desirability, anonymity, and internet-based questionnaires. Behav. Res. Methods Instrum. Comput. 1999, 31, 433–438. [Google Scholar] [CrossRef] [Green Version]
- Deutskens, E.; De Jong, A.; De Ruyter, K.; Wetzels, M. Comparing the generalizability of online and mail surveys in cross-national service quality research. Mark. Lett. 2006, 17, 119–136. [Google Scholar] [CrossRef]
- Harman, H.H. Modern Factor the Analysis; University of Chicago Press: Chicago, IL, USA, 1967. [Google Scholar]
- Kock, N. Common Method Bias in PLS-SEM: A Full Collinearity Assessment Approach. Int. J. E-Collab. 2015, 11, 1–10. [Google Scholar] [CrossRef] [Green Version]
- Chen, K.; Yin, J. Information competition in product launch: Evidence from the movie industry. Electron. Commer. Res. Appl. 2017, 26, 81–88. [Google Scholar] [CrossRef]
- Shang, B.; Bao, Z. How Repurchase Intention Is Affected in Social Commerce?: An Empirical Study. J. Comput. Inf. Syst. 2020, 1–11. [Google Scholar] [CrossRef]
- Chen, H.; Ellinger, A.E.; Tian, Y. Manufacturer–supplier guanxi strategy: An examination of contingent environmental factors. Ind. Mark. Manag. 2011, 40, 550–560. [Google Scholar] [CrossRef]
- Pavlou, P.A.; Gefen, D. Building Effective Online Marketplaces with Institution-Based Trust. Inf. Syst. Res. 2004, 15, 37–59. [Google Scholar] [CrossRef] [Green Version]


| Measure | Item | Frequency | Percentage |
|---|---|---|---|
| Gender | Male | 99 | 48.76 |
| Female | 104 | 51.23 | |
| Residence | Taipei | 81 | 39.9 |
| Taichung | 71 | 34.98 | |
| Kaohsiung | 51 | 25.12 | |
| Education | High School | 63 | 30.05 |
| University/College | 79 | 38.92 | |
| Graduate School | 61 | 30.05 | |
| Age | 25–30 | 75 | 36.95 |
| 31–35 | 73 | 35.96 | |
| 35–39 | 55 | 27.09 | |
| Monthly income | Under USD 650 | 31 | 15.27 |
| USD 650~1000 | 54 | 26.6 | |
| USD 1000~1500 | 42 | 20.69 | |
| USD 1500 and above | 76 | 37.44 | |
| Total | 203 | 100 |
| Measure | Cronbach’s α Value | CR Value | 1 | 2 | 3 | 4 | 5 | 6 | 7 |
|---|---|---|---|---|---|---|---|---|---|
| 1.Buyer dependence | 0.928 | 0.954 | 0.935 | ||||||
| 2. Internalization | 0.800 | 0.862 | 0.388 | 0.745 | |||||
| 3. Identification | 0.789 | 0.863 | 0.323 | 0.551 | 0.782 | ||||
| 4. Compliance | 0.915 | 0.940 | 0.553 | 0.459 | 0.250 | 0.893 | |||
| 5. Swift guanxi | n.a. | n.a. | 0.443 | 0.503 | 0.546 | 0.331 | 1.000 | ||
| 6. Trust in seller | n.a. | n.a. | 0.401 | 0.513 | 0.499 | 0.352 | 0.671 | 1.000 | |
| 7. Repurchase Intention | 0.741 | 0.838 | 0.378 | 0.488 | 0.478 | 0.397 | 0.540 | 0.412 | 0.752 |
| Mean | 3.719 | 4.521 | 4.828 | 3.175 | 4.588 | 4.598 | 4.564 | ||
| Standard deviation | 0.967 | 0.583 | 0.605 | 1.014 | 0.620 | 0.621 | 0.538 |
| Mediation Paths | Direct Effects | Indirect Effects | Total Effects | VAF |
|---|---|---|---|---|
| Buyer dependence → Identification → Swift Guanxi | 0.161 (2.031 *) | 0.071 (2.229 **) | 0.391 (4.937 ***) | 0.182 |
| Identification → Trust in Seller → Swift Guanxi | 0.220 (2.868 **) | 0.142 (3.054 **) | 0.362 (5.137 ***) | 0.392 |
| Internalization → Trust in Seller → Swift Guanxi | 0.093 (1.095) | 0.124 (2.581 ***) | 0.217 (2.067 ***) | 0.571 |
| Identification → Swift Guanxi → Repurchase Intention | 0.188 (2.265 **) | 0.070 (1.966 *) | 0.287(3.958 *) | 0.244 |
| Trust in Seller → Swift Guanxi→ Repurchase Intention | −0.053 (0.372) | 0.145 (2.697 ***) | 0.092 (0.680) | 1.000 |
Publisher’s Note: MDPI stays neutral with regard to jurisdictional claims in published maps and institutional affiliations. |
© 2021 by the authors. Licensee MDPI, Basel, Switzerland. This article is an open access article distributed under the terms and conditions of the Creative Commons Attribution (CC BY) license (https://creativecommons.org/licenses/by/4.0/).
Share and Cite
Wu, W.-K.; Huang, S.-C.; Wu, H.-C.; Shyu, M.-L. The Effects of the Social Influence Approach on Swift Guanxi, Trust and Repurchase Intention When Considering Buyer Dependence. Sustainability 2021, 13, 7777. https://doi.org/10.3390/su13147777
Wu W-K, Huang S-C, Wu H-C, Shyu M-L. The Effects of the Social Influence Approach on Swift Guanxi, Trust and Repurchase Intention When Considering Buyer Dependence. Sustainability. 2021; 13(14):7777. https://doi.org/10.3390/su13147777
Chicago/Turabian StyleWu, Wen-Kuei, Shu-Chin Huang, Hsiao-Chung Wu, and Maw-Liann Shyu. 2021. "The Effects of the Social Influence Approach on Swift Guanxi, Trust and Repurchase Intention When Considering Buyer Dependence" Sustainability 13, no. 14: 7777. https://doi.org/10.3390/su13147777
APA StyleWu, W.-K., Huang, S.-C., Wu, H.-C., & Shyu, M.-L. (2021). The Effects of the Social Influence Approach on Swift Guanxi, Trust and Repurchase Intention When Considering Buyer Dependence. Sustainability, 13(14), 7777. https://doi.org/10.3390/su13147777

