Abstract
In recent years, the sport of boxing has become a popular trend, and with the promotion of sport psychology, the leadership style of coaches plays an important role in influencing the mental aspect of athletes. Boxing is an exercise that combines intensity and relaxation, which not only improves the strength of the muscles and bones but also contributes to the mental health of people and brings them a sense of happiness. In this study, we investigated the correlation between boxing athletes’ perceived positive coaching leadership, sports enthusiasm, and happiness. In this study, 300 valid questionnaires were collected from boxing athletes and then analyzed by statistical software. The results showed that positive leadership had a significant positive effect on sports enthusiasm; sports enthusiasm had a significant positive effect on happiness, and positive leadership had a significant positive effect on happiness.In conclusion, the study has discussed the significance of sport psychology and well-being. The study is expected to contribute to the related literature and offer suggestions for future studies in sports science and management.
1. Introduction
Research Background and Motivation
The origin of boxing can be traced back to the 40th century B.C. in Egypt, where boxing was an official sport. In Taiwan, the first boxing exhibition match was held in 1926, and with the establishment of the Republic of China Boxing Association in 1973 and the government’s promotion and support, the President’s Cup National Boxing Championship was founded. It takes a lot of time and effort to become a successful professional athlete, so many boxers join boxing schools from a young age to receive rigorous training in order to achieve good results. In a competitive boxing competition, in addition to having excellent innate talent, athletes must also put in the effort to undergo rigorous training in order to compete and win as a team, and the underlying desire and passion to win are what drives athletes to improve. Past research has also found that boxing is a sport that requires a great deal of energy and is an intense exercise that combines self-defense and fitness, and that participants can relieve stress through a great deal of exercise, which in turn increases their health and happiness []. Over time, the conceptualization of happiness has been much explored in studies from different disciplines [,,]. Bastos and Barsade [], in a study exploring new perspectives on employee happiness, found that people derive more happiness from the purchase process than from material items and that experiential goods bring greater happiness to consumers than material goods []. In a study by Maftei, Holman, and Cârlig [] that examined the relationship between children’s happiness and parenting styles, it was found that the main sources of happiness were family and peer relationships. Berger and McInman [] also showed that happiness plays an important role in people’s quality of life, including reducing anxiety and depression, buffering people’s stress, regulating unpleasant life events, and having a positive effect on health. Ryff and Singer [] argue that happiness is not the same as pleasure, but must be achieved through a continuous effort to stimulate self-potential and achieve self-realization. However, the research on happiness and boxing is very limited, and it is worthwhile to study how to increase boxers’ self-happiness and strengthen the need for this study.
In recent years, the emphasis on positive psychology has led to a re-examination of psychological research, from a focus on psychological disorders to positive development and the desire for happiness, and past research has pointed to an inextricable relationship between positive psychology and happiness [,,]. The motivation for this study was to examine the factors that keep athletes going in an athletic sport. According to Vallerand et al. [], enthusiasm refers to the strong psychological tendency of an individual to devote a lot of time and energy to an activity that he or she enjoys and considers important and is, therefore, one of the most important factors for perseverance. Vallerand and Miquelon [] suggest a sequence of enthusiasm development in which the first step is for the individual to select an activity and then develop interest and value recognition for that activity. It has also been suggested that there is a correlation between athletes’ enthusiasm and happiness, meaning that the higher the individual’s enthusiasm for the sport, the higher the happiness derived from participation in the sport and the more supportive the individual is in continuing to engage in the sport []. Past studies have also indicated a U-shaped relationship between age and happinesss [], while middle-aged people have lower happiness and those with higher income and higher education have higher happiness []; and women also have higher levels of happiness than men []. Individuals may experience higher levels of happiness if they reach a psychological peak while engaging in exercise [], and those who engage in moderate-to-high intensity exercise with higher levels of enthusiasm experience higher levels of happiness []. Therefore, the effect of sports enthusiasm on happiness is the focus of this study.
According to past research, good leadership skills are essential for good coaches to achieve a balance of power and trust, and to have an effective positive influence on athletes []. Chelladurai [] found that in the study of coaches’ leadership behaviors, leadership models can be divided into The Multidimensional Model, The Mediational Model, and The Normative Model of Decision Styles in Coaching. Chelladurai [] showed that when athletes’ perceived and preferred coaching leadership behaviors are consistent, athletes’ satisfaction with their coach’s lea Posnerdership increases; in other words, athletes achieve optimal performance and satisfaction when their coach’s desired and preferred leadership behaviors are consistent with reality, which in turn leads to happiness in the sport. Previous research has also found that the perceived leadership behaviors of coaches by athletes have been used as indicators of coaching leadership behaviors and that there is a difference between this unilateral approach and the actual leadership behaviors of coaches [], and Adviento [] showed that coaches’ leadership styles have a strong influence on athletes. From a sport psychology perspective, as the field matures, research and practice development on sports psychology across cultures and geographic locations continues to increase. Orlick and Partington [] also pointed out that the performance of high-level athletes in finals depends on the mental readiness state rather than physical skills. In addition to the appropriate training methods, new and efficient training equipment, and comprehensive medical support, athletes should not neglect their mental skills in the pursuit of excellent performance. Related studies have also pointed out that positive leadership replaces authoritative management with positive communication and uses positive encouragement to provide affirmation so that individuals can realize their self-worth and create positive relationships with each other []. This has received extensive attention in sport leadership research [,]. In summary, this study focuses on the concept of positive leadership and happiness, and explores the relationship between positive leadership, sports enthusiasm, and happiness through data collection and analysis. To address these issues, this study first discusses the research design and methodology. Then, the study analysis was conducted. Finally, we discuss the importance of the study findings concerning sport psychology and fill in the gaps in the past literature with prospective recommendations.
2. Literature Review and Hypotheses
2.1. Positive Leadership
The focus of the development of leadership theory has shifted from leader-centered leadership theory to the mental model of the expectations people have of leaders and leadership [,]. Positive leadership, also known as proactive leadership, is a principle that stems from the application of emerging fields such as positive organization, positive psychology, and positive change theory []. According to Headen [], positive behavioral engagement of leaders leads to positive thinking, support for members, effective communication and collaboration, as well as improving the overall organizational climate and culture through the practice of positive behaviors. Cameron, Dutton, and Quinn [] suggest that positive leadership focuses on positive out-performance or successful performance and is a positive and optimistic orientation. Miller, Slater, and Turner [] found in a study examining the identity leadership behaviors of coaches and athletes that identity leadership of coaches promotes positive evaluations of competition events.Past research has also found that positive leadership emphasizes the ethics and behaviors of leaders [,]. In this study, referring to Donaldson and Ko [], positive leadership is defined as the ability to lead with positive ideas and thinking to create positive meaning and value in a positive atmosphere.
2.2. Sports Enthusiasm
Sport and enthusiasm are inseparable. For participants, coaches, or fans, passion is at the core of the athletic experience, and the passion that comes from playing sport is known as athletic enthusiasm []. According to Vallerand et al. [] enthusiasm refers to the strong psychological disposition of an individual to demonstrate an activity that he or she enjoys, considers important, and is willing to devote significant time and energy to. Enthusiasm is also considered to be an important source of energy for achieving goals and is often seen as a necessary ingredient for achieving important accomplishments []. Past related studies have also examined sports enthusiasm from sociological, psychological, and physiological perspectives [,]. Taylor, Doherty, and McGraw [] showed that sports enthusiasm, in general, may also be reflected in employees in the sports industry. Vallerand and Miquelon [] indicate that enthusiasm is a strong tendency for individuals to enjoy activities in which they find themselves important and invest time and energy. In this study, exercise enthusiasm was defined as the degree of enthusiasm for the sport in which one specializes, with reference to the study of Vallerand et al.
2.3. Happiness
Happiness has different meanings, including short-term, long-term, and lifelong happiness []. It has been suggested that happiness can help individuals achieve their goals more easily and improve self-determination [], life satisfaction, and quality of life []. From a psychological perspective, a person’s perception of having a good life constitutes an element of a good life, which is known as happiness []. Ryan and Deci [] showed that the support of mental needs or depression largely affects well-being in all areas of life (e.g., business, education, health, leisure.) Bearon [] showed that maintaining good health is extremely important for personal well-being. The physical health and enjoyment that comes from exercise significantly improve the stress of daily life and leadto higher levels of well-being []. According to Cowley and Underwood [], better physical health is associated with increased satisfaction with life and a higher sense of well-being. Reinboth, Duda, and Ntoumanis [] showed that exercise well-being includes the enjoyment of exercise as well as subjective vitality. In this study, happiness was defined as an overall assessment of satisfaction with life and perceived positive and negative emotions, with reference to Andrew and Withy [] and Csikszentmihalyi and Wong [].
According to Vallerand et al. [], enthusiasm refers to an individual’s strong psychological tendency to engage in activities that he or she enjoys, considers important, and is willing to devote significant time and energy to. Vallerand and Miquelon [] also suggest that enthusiasm must develop through the selection of activities, the evaluation and recognition of activities of interest, and the development of sports enthusiasm. With the strong link between sport and enthusiasm, enthusiasm has become a key factor in measuring athletes in the sports arena []. Enthusiasm represents a motivator, and athletes’ enthusiasm for the sport is extremely important in their lives, so it is important to promote athletes’ enthusiasm for the sport []. The coach is the leader of a sports team, and in the context of a sports training environment, the coach’s thoughts and behaviors may even directly affect the cognitive, emotional, and athletic performance of the athletes. Chelladurai [] showed that when athletes’ perceptions and preferences are consistent with coaches’ leadership behaviors, it increases athletes’ enthusiasm for the sport. Therefore, this study hypothesized that the leadership style of the perceived coaching may have a positive effect on athletes’ performance and that when athletes perform better in sport, their enthusiasm for the sport may also increase. The following research hypothesis is proposed in this study:
Hypothesis 1.
Positive leadership has a significant positive effect on sport enthusiasm.
As known from past relevant research, from a positive psychology perspective, the conceptualization of well-being encompasses both hedonic and aesthetic categories []. From this perspective, Csikszentmihaly and Seligman [] state that happiness involves emotional and psychological well-being, as well as objective factors. Positive effects are feelings of achievement and satisfaction, which influence people’s happiness []. However, this relationship is complex, and factors including differences in the intensity and duration of enthusiasm can have an impact on well-being [,,]. Boehm and Lyubomirsky [] showed that a sense of well-being can help individuals achieve their goals more easily and improve their self-determination skills. Mageau and Vallerand [] investigated the association between sports enthusiasm and subjective happiness and showed that sports enthusiasm positively predicted happiness. Kim and Kim [] found in their study on sports that the higher the level of enthusiasm or participation in the sport, the higher the level of happiness they received. The following research hypothesis is proposed in this study:
Hypothesis 2.
There is a significant positive relationship between enthusiasm for sport and happiness.
According to Peter Drucker [], leadership is about creating a situation in which people can stay in a happy mood at work. Positive leadership is when leaders replace authoritative management with positive communication and use positive encouragement to provide recognition so that individuals can realize their values and build positive relationships with each other []. Past sport-related research has demonstrated the importance of leadership for coaches, team captains, and athletes [,]. According to Cameron [], positive leadership involves enhancing the leader’s own happiness, and if the leader is happy, he or she can also make others happy, thus exerting the influence of positive leadership. Happiness, on the other hand, is feeling satisfied with the past, optimistic about the future, and happy with the present []. Fransen, McEwan, and sarkar [] showed that effective leaders build a sense of community and identity, which in turn makes athletes feel mentally healthy. Many studies have found that happiness predicts positive outcomes and that happy people are satisfied with their relationships with others, have successful careers, have good coping skills, and are physically healthy []. Therefore, athletes are more likely to have a sense of well-being if they perceive that their coach is a good role model and leads in a way that gives the athlete a sense of accomplishment or a positive sense of harmony. The following research hypothesis is proposed in this study:
Hypothesis 3
.Positive leadership has a significant positive effect on well-being.
3. Research Methods
3.1. Research Structure and Hypotheses
This research aims to explore the research on positive leadership, sports enthusiasm and well-being. Figure 1 displays the research structure; and three research hypotheses were proposed:
Figure 1.
Research Framework.
3.2. Research Participants
The athletes in the 2020 Presidents Cup Boxing Tournament were incorporated as the research participants, with a sampling error of no more than 4.5% and a confidence interval of 95%. Schumacker and Lomax [] indicate that SEM uses a sample size the optimal condition is between 250 and 500, and it is more likely to avoid situations where interpretation is inappropriate. Therefore, the present study set the sample number as 350 and conducted a random sampling outside the stadium of the National Taiwan University of Sport in Taichung City from 24 November to 29 November 2020. A total of 300 valid questionnaires were obtained after the questionnaires were returned and the invalid ones were omitted 50, attaining a valid response rate of 85.7%.
3.3. Research Instruments
All the question items in the questionnaire were assessed using a well-developed 7-point Likert scale, where 1 and 7 points mean extremely disagree and extremely agree, respectively. The scale of value co-creation behavior developed by Vallerand et al. [] was adopted for the sports passion in the present study, in which the scale was divided into the following two sections: On Obsessive and Harmonious Passion. A total of 14 question items were developed in the present study. The positive leadership was generated by modifying the scale developed by Donaldson and Ko [],Cameron []. In which the scale was divided into the following four sections: Positive climate, Positive relationships, Positive communication and Positive meaning. A total of 16 question items were developed in the present study.
The well-being was generated by modifying the scale developed by Andrew and Withy [],in which the scale was divided into the following three sections: Life satisfaction, Self-affirmation and Interpersonal relationship. A total of 10 question items were developed in the present study, as shown in Appendix A Table A1.
3.4. Data Processing and Analysis
After the valid questionnaires were returned, the statistical software SPSS was adopted for data archiving, and the software AMOS was adopted for offending estimates examination, normal distribution examination, confirmatory factor analysis, and structural relation analysis.
4. Results Analysis
4.1. Analysis of Sample Characteristics
This study recruited the boxing athlete as the research samples; the valid samples totaled 300 people of which 138 men and 162 women accounted for 46% and 54% of the valid samples, respectively. In the Expertise training years, less than one year is considered. The largest number, a total of 142 people, accounted for 47.3% of the valid sample; in the residential area, the central region has the largest number, with a total of 136 people, accounted for 45.3% of the valid sample; 115 people with less than one year of exercise in sports other than boxing are the largest, accounted for the valid sample 38.3%., as shown in Appendix B Table A2.
4.2. Test of Offending Estimates
Offending estimates indicate that the explanation of a structural mode or measurement model is inadequate if a statistical coefficient exceeds the acceptable range []. Therefore, we examined whether offending estimates occurred before we conducted the overall goodness-of-fit test. The results revealed that the error variation of the estimated value was 0.04–0.11 and the standardized coefficient was 0.10–0.82, without exceeding the standard value of 0.95 and all conforming to the standard set by Hair et al. []. Consequently, offending estimates did not occur in the overall mode of this study, and the mode could thus be examined using the goodness of fit test, as shown in Appendix C Table A3.
4.3. Test of Normal Distribution
Considering that an expansion of the chi-square value might induce the research model to yield incorrect inference, this study followed the standard of normality test proposed by Kline [] and judged that the bias of all the variables did not exceed the absolute value of 1, and that kurtosis did not exceed 7. Therefore, this study accorded with the normal distribution for a single variable, as shown in Appendix D Table A4.
4.4. Analysis of Measurement Model
Confirmatory factor analysis was adopted to test the reliability and validity of this study. According to the standard proposed by Bagozzi and Yi [], modification is required when modification indices are greater than 3.84 because a degree of freedom is reduced when an index is modified. Regarding two of the item (6 and 13) in the scale of sports enthusiasm, the influences of the MI value (192.494) were the largest and thus were first deleted. After the items were deleted, the goodness of fit obtained a favorable examination standard. Finally, the suggestions of Bagozzi and Yi [] were consulted for the reliability and validity of the scale, and convergent validity and discriminant validity were adopted for examination.
Verification of Reliability and Validity
This research executed the reliability analysis in SPSS and used the dimensional consistency between Cronbach’s alpha examination. The results of all of Cronbach’s alpha of the items were higher than 0.7, (Positive climate: 0.842, Positive relationships: 0.865, Positive communication; 0.836, Positive meaning: 0.814, Harmonious Passion: 0.854, On Obsessive Passion: 0.847, Life satisfaction: 0.786, Life satisfaction: 0.837, Interpersonal relationship: 0.780) indicating a high degree of internal consistency [].
Convergent validity was obtained by measuring the constructs comprising component reliability (C.R.) and average variance extracted (AVE). In general, the C.R. value should be larger than 0.7 [] and the AVE value should be larger than 0.5 [] to indicate that the questionnaire exhibits convergent validity. This study conducted a convergent validity test on the following constructs: positive leadership, sports enthusiasm and well-being. The test results revealed that the factor loadings of all the constructs were 0.61–0.82, in which the C.R. and AVE values were 0.77–0.86 and 0.50–0.58, respectively, thus indicating that this study exhibits convergent validityand reliability [,,],as shown in Appendix E Table A5.
4.5. Analysis of the Structural Relationship Model
On the basis of the aforementioned results of the measurement mode analysis, Table A1 in the Appendix displays the question items analyzed by the structural mode. Subsequently, the second-order factor structural mode was adopted to test the overall goodness of fit of the construct of value co-creation behavior. We consulted Bagozzi and Yi [] and Hair et al. [] concerning the assessment criteria for the goodness of fit indices, and employed the following seven indices to research the goodness of fit indices of the overall research mode: χ2 (chi-square value) test, chi-square value/degree of freedom (χ2/df), goodness of fit index (GFI), adjusted goodness of fit index (AGFI), root mean square error of approximation (RMSEA), comparative fit index (CFI), and parsimony comparative fit index (PCFI). Schumacker and Lomax [] suggest that χ2 and χ2/df are considered as adequate as long as they are smaller than 5; the modified ratio in the present study is 4.68. Hair et al. [] and Bagozzi and Yi [] indicate that the closer GFI and AGFI are to 1 the better; the modified ratios of GFI and AGFI in the present study were 0.92 and 0.86, respectively. Browne and Cudeck [] indicate that the RMSEA value is favorable when it is smaller than 0.1; the modified ratio in the present study was 0.1. The tolerant standards for CFI and PCFI were larger than 0.90 and 0.50, respectively. The modified CFI in the present study was larger than 0.96, and PCFI was 0.64. The overall goodness-of-fit indices in this study were all within the standard acceptable range, indicating that the overall goodness of fit was acceptable, as shown in Appendix F Table A6.
Path Analysis
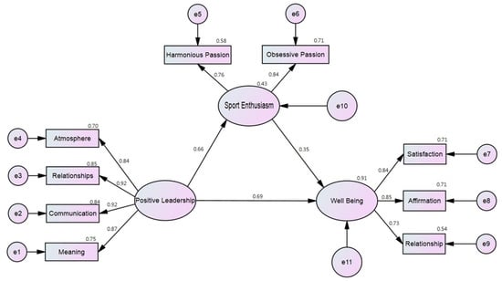
The results of the relational path analysis of the perspectives in this study showed that the standardized coefficient path value of positive leadership on athletic enthusiasm was 0.66 (p < 0.001), which supports Hypothesis 1, that is, positive leadership by a boxing athlete’s coach would have an effect on the athlete’s enthusiasm due to the coach’s encouragement, positive communication, or positive energy. The standardized coefficient pathway value of sports enthusiasm on well-being was 0.35 (p < 0.001), which supports Hypothesis 2, that is, the athlete’s enthusiasm for boxing will increase the athlete’s self-perception of well-being. The standardized coefficient path value of positive leadership on happiness was 0.69 (p < 0.001), which supports Hypothesis 3, that is, the way boxing athletes perceive their coaches’ leadership affects the athletes’ happiness from boxing. The results of the relationship analysis were confirmed for all perspectives. The results of the model analysis are shown in Figure 2.
Figure 2.
Path Analysis of Structure Mode.
5. Conclusions and Suggestions
This study mainly explored the relationships among participants of 2020 Presidents Cup Boxing Tournament boxing athlete attitudes toward positive leadership, sports enthusiasm and well-being. The results are as follows:
5.1. General Discussion
The results of this study confirmed that Hypothesis 1, that positive leadership has a significant positive effect on athletic enthusiasm, was supported, i.e., excellent boxing coaches can stimulate athletes’ enthusiasm for boxing and thus enhance athletes’ learning performance. Hypothesis 2 that sports enthusiasm has a significant positive effect on well-being is also supported. From Vallerand et al.’s [] study, it was found that when athletes are passionate about sport, it affects the level of enjoyment and importance of the sport and the willingness to devote money, time, and energy to the sport, which in turn affects the athletes’ happiness []. Therefore, boxing athletes’ happiness is supported by increased enthusiasm for the sport, which positively and significantly increases the happiness of boxing athletes. Hypothesis 3 that positive leadership has a significant positive effect on well-being is supported, which reaffirms that positive leadership by coaches can enhance the happiness of athletes and that positive leadership can create positive communication between coaches and athletes, and can stimulate more ideas and motivation in athletes. Argyle, Martin, and Lu [] also showed that such a high level of happiness is the reason why boxing athletes perceive positive coaching leadership as a way to increase the athletes’ self-perception of well-being.
5.2. Management Implications
This research examines athlete development from a positive psychological perspective. The subjects in this study were mainly athletes who participated in the R.O.C. 2020 Presidential Cup Boxing Championships and were engaged in specific boxing sport as the focus of their daily lives. In this highly competitive boxing sport, athletes usually spend a lot of money and time training, so coaches may assume that athletes are training under a high level of enthusiasm. According to Chelladurai [], when an athlete’s perception is consistent with the coach’s leadership style, it increases the athlete’s enthusiasm for the sport, and with the coach’s use of positive communication, building positive relationships, and even positive coaching, it has a positive effect on the athlete’s enthusiasm for the sport.
From a sport psychology perspective, with an increase in the popularity of the recreational sport, more and more coaches and athletes realize that psychological training has an equally important impact on improving sports performance compared to physical fitness and sport skills. Therefore, coaches should not only improve the coaching and implementation of mental training, but also strengthen the positive leadership style, so that when athletes face depression or frustration, they can sense that the coach is leading the athletes in a positive way, so as to effectively strengthen the athletes’ mental toughness and achieve sports performance, and then allow athletes to train at high intensity without pressure, thus increasing their own health. This will enhance the athletes’ mental toughness, achieve sports performance, and allow them to train at a high intensity without stress, thus increasing their health and well-being [] and enhancing their self-efficacy [].
5.3. Research Contributions
The present study draws on research by Donaldson and Ko [], Cameron [] to develop a positive leadership scale for boxing athletes towards perceptual coaches, revalidating the work of Vallerand et al. [] on the Exercise and Passion Scale and the Wellbeing Scale [,], complementing the study of Moe [] on the relationship between enthusiasm and well-being from a teacher’s perspective, as well as the study of Fransen, McEwan, and Sarkar’s [] on the relationship between exercise and psychological well-being from a leader’s perspective. It also filled in the gaps in the research on sports psychology related to the perceived coaching style and well-being of boxing athletes. There have been many studies on the relationship between supervisory leadership behaviors and employee well-being, but the leadership behaviors mentioned in the organizational behaviors are not sufficiently applied in leisure sports literature. This study incorporates psychological theories into the field of the recreational sports industry. The results of this study confirm that a positive leadership style of perceptive coaching can indeed increase athletes’ enthusiasm and happiness, and athletes’ enthusiasm has a significant positive effect on happiness.
5.4. Limitations and Suggestions
The present study only examined boxing athletes in Taiwan, and cross-comparisons may be made in the future to determine whether cross-cultural athletes have different results. Since sports are diverse, and each sport has its own specificity and uniqueness, this study only focuses on boxing athletes, while the effects of other sport may vary. For example, due to the COVID-19 epidemic, it is worth exploring whether athletes’ enthusiasm for sport or happiness is affected by the cleanliness of public spaces or the adequacy of epidemic prevention measures in the venues.
It is advisable that subsequent research could conduct multiple comparisons of sport psychology in relation to different sports. In addition, whether different types of athletes (e.g., physically and mentally challenged athletes, senior athletes) can adopt positive leadership styles to enhance sports enthusiasm and well-being is also an issue that can be further explored.
Author Contributions
Conceptualization, C.-H.H.; Data curation, H.-C.H.; Formal analysis, H.-C.H.; Investigation, I.-S.C.; Methodology, C.-H.H.; Project administration, P.-Y.L.; Resources, Y.-C.L.; Software, C.-H.H.; Supervision, Y.-C.L. All authors have read and agreed to the published version of the manuscript.
Funding
This research received no external funding.
Data Availability Statement
Data is contained within the article.
Conflicts of Interest
The authors declare no conflict of interest.
Appendix A
Table A1.
The measurement items of constructs.
Table A1.
The measurement items of constructs.
| Structural Plane | Content |
|---|---|
| Positive climate | 1. My coach can create an atmosphere of mutual care and support. |
| 2. My coach can listen to my thoughts and feelings with empathy. | |
| 3. My coach can support me in Boxing. | |
| 4. My coach can express his gratitude to the service staff for their dedication in suitable places. | |
| Positive relationships | 1. My coach can fully trust me in Boxing. |
| 2. My coach respects my teaching autonomy in Boxing. | |
| 3. My coach can encourage my performance in Boxing. | |
| 4. My coach can support and respect me to build a good relationship. | |
| Positive communication | 1. My coach can communicate with me in different ways. |
| 2. My coach can communicate with me two-way communication to stimulate more ideas for each other. | |
| 3. My coach can listen and affirm my professional ideas. | |
| 4. My coach can create a harmonious environment and encourage me to share professionally. | |
| Positive meaning | 1. My coach is a provider of positive energy. |
| 2. My coach can influence me towards a common goal. | |
| 3. My coach will help me gain a sense of accomplishment in the process of engaging in Boxing. | |
| 4. My coach can understand the different values or beliefs that we have. | |
| Harmonious Passion | 1. Boxing allows me to live a life of various experiences. |
| 2. The new things that I discover with Boxing allow me to appreciate it even more. | |
| 3. Boxing allows me to live memorable experiences. | |
| 4. Boxing reflects the qualities I like about myself. | |
| 5. Boxing is in harmony with the other activities in my life. | |
| 6. For me Boxing it is a passion, that I still manage to control. | |
| 7. I am completely taken with Boxing. | |
| Obsessive Passion | 1. I cannot live without Boxing. |
| 2. The urge is so strong. I can’t help myself from doing Boxing. | |
| 3. I have difficulty imagining my life without Boxing. | |
| 4. I am emotionally dependent on Boxing. | |
| 5. I have a tough time controlling my need to do Boxing. | |
| 6. I have almost an obsessive feeling for Boxing. | |
| 7. My mood depends on me being able to do Boxing. | |
| Life satisfaction | 1. I am satisfied with my daily life. |
| 2. I have a great sense of accomplishment in boxing. | |
| 3. Boxing has motivated my life. | |
| Self-affirmation | 1. When I was joined in the group activity, my heart was filled with joy. |
| 2. I’m towards to my goal step by step. | |
| 3. Every time I reach a small goal, I feel joy and happiness in my heart. | |
| 4. I am satisfied with my performance. | |
| Interpersonal relationship | 1. I will always appreciate the goodness of others and praise her. |
| 2. When I disagree with others, I can still respect them. | |
| 3. They and I can forgive the misunderstanding caused by the past. |
Appendix B
Table A2.
Analysis of Sample Characteristics.
Table A2.
Analysis of Sample Characteristics.
| Variable | Category | Count | Mean | Standard Deviation |
|---|---|---|---|---|
| Gender | Male | 138 | 1.54 | 0.49 |
| Female | 162 | |||
| Expertise training years | less than 1 years | 142 | 1.81 | 0.93 |
| 1 years~3 years | 95 | |||
| 3 years~5 years | 41 | |||
| longer than 5 years | 22 | |||
| Living area | North | 93 | 1.96 | 0.81 |
| Central | 136 | |||
| South | 60 | |||
| East | 11 | |||
| In the past, how many years of sport experience other than Boxing did you have? | less than 1 years | 115 | 1.96 | 0.94 |
| 1 years~3 years | 105 | |||
| 3 years~5 years | 55 | |||
| longer than 5 years | 25 |
Appendix C
Table A3.
The Test of Offending Estimates.
Table A3.
The Test of Offending Estimates.
| Variable | Standardized Regression Cofficient | Error Variance |
|---|---|---|
| PC1 (1. My coach can create an atmosphere of mutual care and support.) | 0.75 | 0.11 |
| PC 2 (2. My coach can listen to my thoughts and feelings with empathy.) | 0.78 | 0.07 |
| PC 3 (3. My coach can support me in Boxing.) | 0.81 | 0.08 |
| PC 4 (4. My coach can express his gratitude to the service staff for their dedication in suitable places.) | 0.72 | 0.08 |
| PR 1 (1. My coach can fully trust me in Boxing.) | 0.81 | 0.07 |
| PR 2 (2. My coach respects my teaching autonomy in Boxing.) | 0.73 | 0.07 |
| PR 3 (3. My coach can encourage my performance in Boxing.) | 0.80 | 0.06 |
| PR 4 (4. My coach can support and respect me to build a good relationship.) | 0.80 | 0.07 |
| PCO 1 (1. My coach can communicate with me in different ways.) | 0.72 | 0.08 |
| PCO 2 (2. My coach can communicate with me two-way communication to stimulate more ideas for each other.) | 0.76 | 0.07 |
| PCO 3 (3. My coach can listen and affirm my professional ideas.) | 0.78 | 0.07 |
| PCO 4 (4. My coach can create a harmonious environment and encourage me to share professionally.) | 0.74 | 0.07 |
| PM 1 (1. My coach is a provider of positive energy.) | 0.68 | 0.07 |
| PM 2 (2. My coach can influence me towards a common goal.) | 0.73 | 0.07 |
| PM 3 (3. My coach will help me gain a sense of accomplishment in the process of engaging in Boxing.) | 0.78 | 0.08 |
| PM 4 (4. My coach can understand the different values or beliefs that we have.) | 0.69 | 0.08 |
| SE 1 (1. Boxing allows me to live a life of various experiences.) | 0.70 | 0.07 |
| SE 2 (2. The new things that I discover with Boxing allow me to appreciate it even more.) | 0.68 | 0.08 |
| SE 3 (3. Boxing allows me to live memorable experiences.) | 0.71 | 0.07 |
| SE 4 (4. Boxing reflects the qualities I like about myself.) | 0.73 | 0.07 |
| SE 5 (5. Boxing is in harmony with the other activities in my life.) | 0.71 | 0.08 |
| SE 6 (6. For me Boxing it is a passion, that I still manage to control.) | 0.16 | 0.1 |
| SE 7 (7. I am completely taken with Boxing.) | 0.69 | 0.08 |
| SE 8 (1. I cannot live without Boxing.) | 0.71 | 0.07 |
| SE 9 (2. The urge is so strong. I can’t help myself from doing Boxing.) | 0.7 | 0.07 |
| SE 10 (3. I have difficulty imagining my life without Boxing.) | 0.79 | 0.06 |
| SE 11 (4. I am emotionally dependent on Boxing.) | 0.71 | 0.08 |
| SE 12 (5. I have a tough time controlling my need to do Boxing.) | 0.68 | 0.08 |
| SE 13 (6. I have almost an obsessive feeling for Boxing.) | 0.18 | 0.11 |
| SE 14 (7. My mood depends on me being able to do Boxing.) | 0.61 | 0.09 |
| LS 1 (1. I am satisfied with my daily life.) | 0.71 | 0.09 |
| LS 2 (2. I have a great sense of accomplishment in boxing.) | 0.74 | 0.09 |
| LS 3 (3. Boxing has motivated my life.) | 0.72 | 0.09 |
| SA 1 (1. When I was joined in the group activity, my heart was filled with joy.) | 0.70 | 0.09 |
| SA 2 (2. I’m towards to my goal step by step.) | 0.81 | 0.09 |
| SA 3 (3. Every time I reach a small goal, I feel joy and happiness in my heart.) | 0.75 | 0.08 |
| SA 4 (4. I am satisfied with my performance.) | 0.75 | 0.08 |
| IR 1 (1. I will always appreciate the goodness of others and praise her.) | 0.71 | 0.1 |
| IR 2 (2. When I disagree with others, I can still respect them.) | 0.78 | 0.08 |
| IR 3 (3. They and I can forgive the misunderstanding caused by the past.) | 0.71 | 0.08 |
Appendix D
Table A4.
The Normal Distribution.
Table A4.
The Normal Distribution.
| Variable | Min | Max | Skew | c.r. | Kurtosis | c.r. |
|---|---|---|---|---|---|---|
| PC1 (1. My coach can create an atmosphere of mutual care and support.) | 1 | 7 | −0.2635 | −2.0578 | −0.6854 | −2.6766 |
| PC 2 (2. My coach can listen to my thoughts and feelings with empathy.) | 1 | 7 | −0.239 | −1.8669 | −0.2649 | −1.0345 |
| PC 3 (3. My coach can support me in Boxing.) | 1 | 7 | −0.295 | −2.3042 | −0.5718 | −2.2329 |
| PC 4 (4. My coach can express his gratitude to the service staff for their dedication in suitable places.) | 1 | 7 | −0.302 | −2.3588 | −0.2947 | −1.1509 |
| PR 1 (1. My coach can fully trust me in Boxing.) | 1 | 7 | −0.2328 | −1.8183 | −0.6205 | −2.4231 |
| PR 2 (2. My coach respects my teaching autonomy in Boxing.) | 1 | 7 | −0.5798 | −4.5286 | 0.0177 | 0.069 |
| PR 3 (3. My coach can encourage my performance in Boxing.) | 1 | 7 | −0.1536 | −1.1993 | −0.5401 | −2.1093 |
| PR 4 (4. My coach can support and respect me to build a good relationship.) | 1 | 7 | −0.4825 | −3.7681 | −0.328 | −1.2808 |
| PCO 1 (1. My coach can communicate with me in different ways.) | 1 | 7 | −0.4451 | −3.4766 | −0.1241 | −0.4847 |
| PCO 2 (2. My coach can communicate with me two-way communication to stimulate more ideas for each other.) | 1 | 7 | −0.3735 | −2.9169 | −0.2766 | −1.0803 |
| PCO 3 (3. My coach can listen and affirm my professional ideas.) | 1 | 7 | −0.548 | −4.2804 | −0.1234 | −0.4818 |
| PCO 4 (4. My coach can create a harmonious environment and encourage me to share professionally.) | 1 | 7 | −0.4535 | −3.542 | −0.069 | −0.2693 |
| PM 1 (1. My coach is a provider of positive energy.) | 2 | 7 | −0.1249 | −0.9754 | −0.4655 | −1.8178 |
| PM 2 (2. My coach can influence me towards a common goal.) | 1 | 7 | −0.405 | −3.1633 | −0.276 | −1.078 |
| PM 3 (3. My coach will help me gain a sense of accomplishment in the process of engaging in Boxing.) | 1 | 7 | −0.5255 | −4.1041 | −0.3711 | −1.449 |
| PM 4 (4. My coach can understand the different values or beliefs that we have.) | 1 | 7 | −0.6528 | −5.0984 | 0.0165 | 0.0646 |
| SE 1 (1. Boxing allows me to live a life of various experiences.) | 1 | 7 | −0.4971 | −3.8828 | 0.2283 | 0.8915 |
| SE 2 (2. The new things that I discover with Boxing allow me to appreciate it even more.) | 1 | 7 | −0.5702 | −4.4532 | 0.1862 | 0.727 |
| SE 3 (3. Boxing allows me to live memorable experiences.) | 2 | 7 | −0.3944 | −3.0802 | −0.4737 | −1.8497 |
| SE 4 (4. Boxing reflects the qualities I like about myself.) | 1 | 7 | −0.6813 | −5.3214 | 0.4451 | 1.7383 |
| SE 5 (5. Boxing is in harmony with the other activities in my life.) | 1 | 8 | −0.5221 | −4.0774 | −0.0286 | −0.1116 |
| SE 6 (6. For me Boxing it is a passion, that I still manage to control.) | 1 | 7 | −1.2962 | −10.123 | 1.7757 | 6.9344 |
| SE 7 (7. I am completely taken with Boxing.) | 1 | 7 | −0.4283 | −3.3453 | −0.3942 | −1.5392 |
| SE 8 (1. I cannot live without Boxing.) | 1 | 7 | −0.3367 | −2.63 | −0.331 | −1.2926 |
| SE 9 (2. The urge is so strong. I can’t help myself from doing Boxing.) | 2 | 7 | −0.3569 | −2.7875 | −0.427 | −1.6674 |
| SE 10 (3. I have difficulty imagining my life without Boxing.) | 1 | 7 | −0.4511 | −3.5229 | −0.0258 | −0.1006 |
| SE 11 (4. I am emotionally dependent on Boxing.) | 1 | 7 | −0.3555 | −2.7763 | −0.1899 | −0.7417 |
| SE 12 (5. I have a tough time controlling my need to do Boxing.) | 1 | 7 | −0.4223 | −3.2981 | −0.3218 | −1.2565 |
| SE 13 (6. I have almost an obsessive feeling for Boxing.) | 1 | 7 | −1.2996 | −10.150 | 1.8341 | 7.1622 |
| SE 14 (7. My mood depends on me being able to do Boxing.) | 1 | 7 | −0.4594 | −3.5879 | −0.1835 | −0.7164 |
| LS 1 (1. I am satisfied with my daily life.) | 1 | 7 | −0.3894 | −3.0417 | −0.1487 | −0.5809 |
| LS 2 (2. I have a great sense of accomplishment in boxing.) | 1 | 7 | −0.468 | −3.6548 | 0.0266 | 0.1038 |
| LS 3 (3. Boxing has motivated my life.) | 1 | 7 | −0.4336 | −3.3868 | −0.2448 | −0.9561 |
| SA 1 (1. When I was joined in the group activity, my heart was filled with joy.) | 1 | 7 | −0.461 | −3.6006 | −0.0928 | −0.3623 |
| SA 2 (2. I’m towards to my goal step by step.) | 1 | 7 | −0.6229 | −4.865 | −0.3721 | −1.453 |
| SA 3 (3. Every time I reach a small goal, I feel joy and happiness in my heart.) | 1 | 8 | −0.3813 | −2.9783 | 0.0745 | 0.2909 |
| SA 4 (4. I am satisfied with my performance.) | 1 | 7 | −0.4906 | −3.8318 | −0.4396 | −1.7167 |
| IR 1 (1. I will always appreciate the goodness of others and praise her.) | 1 | 7 | −0.5656 | −4.4174 | 0.117 | 0.4569 |
| IR 2 (2. When I disagree with others, I can still respect them.) | 1 | 7 | −0.3841 | −3 | −0.2593 | −1.0127 |
| IR 3 (3. They and I can forgive the misunderstanding caused by the past.) | 1 | 7 | −0.5188 | −4.0523 | 0.1905 | 0.7441 |
Appendix E
Table A5.
The Verification analysis of facets.
Table A5.
The Verification analysis of facets.
| Construct | Variable | Standardized Factor Loading | Unstandardized Standardized Factor Loading | S.E. | C.R.(t-Value) | p | SMC | C.R. | AVE | Cronbach’s Alpha |
|---|---|---|---|---|---|---|---|---|---|---|
| Positive climate | PC1 (1. My coach can create an atmosphere of mutual care and support.) | 0.75 | 1 | 0.56 | 0.84 | 0.58 | 0.842 | |||
| PC 2 (2. My coach can listen to my thoughts and feelings with empathy.) | 0.78 | 0.84 | 0.06 | 13.54 | *** | 0.6 | ||||
| PC 3 (3. My coach can support me in Boxing.) | 0.81 | 0.98 | 0.07 | 14.11 | *** | 0.65 | ||||
| PC 4 (4. My coach can express his gratitude to the service staff for their dedication in suitable places.) | 0.72 | 0.79 | 0.07 | 11.78 | *** | 0.52 | ||||
| Positive relationships | PR 1 (1. My coach can fully trust me in Boxing.) | 0.81 | 1 | 0.86 | 0.61 | 0.865 | ||||
| PR 2 (2. My coach respects my teaching autonomy in Boxing.) | 0.73 | 0.85 | 0.06 | 13.9 | *** | 0.53 | ||||
| PR 3 (3. My coach can encourage my performance in Boxing.) | 0.8 | 0.97 | 0.06 | 15.84 | *** | 0.65 | ||||
| PR 4 (4. My coach can support and respect me to build a good relationship.) | 0.8 | 1.01 | 0.06 | 15.94 | *** | 0.64 | ||||
| Positive communication | PCO 1 (1. My coach can communicate with me in different ways.) | 0.72 | 1 | 0.82 | 0.54 | 0.836 | ||||
| PCO 2 (2. My coach can communicate with me two-way communication to stimulate more ideas for each other.) | 0.76 | 1.08 | 0.08 | 13.01 | *** | 0.58 | ||||
| PCO 3 (3. My coach can listen and affirm my professional ideas.) | 0.78 | 1.07 | 0.08 | 13.3 | *** | 0.6 | ||||
| PCO 4 (4. My coach can create a harmonious environment and encourage me to share professionally.) | 0.74 | 1 | 0.08 | 12.57 | *** | 0.54 | ||||
| Positive meaning | PM 1 (1. My coach is a provider of positive energy.) | 0.68 | 1 | 0.814 | ||||||
| PM 2 (2. My coach can influence me towards a common goal.) | 0.73 | 1.16 | 0.1 | 11.58 | *** | 0.54 | 0.81 | 0.52 | ||
| PM 3 (3. My coach will help me gain a sense of accomplishment in the process of engaging in Boxing.) | 0.78 | 1.37 | 0.11 | 12.29 | *** | 0.61 | ||||
| PM 4 (4. My coach can understand the different values or beliefs that we have.) | 0.69 | 1.13 | 0.1 | 10.96 | *** | 0.47 | ||||
| Harmonious Passion | SE 1 (1. Boxing allows me to live a life of various experiences.) | 0.7 | 1 | 0.48 | 0.85 | 0.5 | 0.854 | |||
| SE 2 (2. The new things that I discover with Boxing allow me to appreciate it even more.) | 0.68 | 1.02 | 0.1 | 10.69 | *** | 0.47 | ||||
| SE 3 (3. Boxing allows me to live memorable experiences.) | 0.71 | 1.04 | 0.1 | 10.94 | *** | 0.5 | ||||
| SE 4 (4. Boxing reflects the qualities I like about myself.) | 0.73 | 1.04 | 0.09 | 11.29 | *** | 0.53 | ||||
| SE 5 (5. Boxing is in harmony with the other activities in my life.) | 0.71 | 1.07 | 0.1 | 11.08 | *** | 0.51 | ||||
| SE 6 (6. For me Boxing it is a passion, that I still manage to control.) | 0.69 | 1.03 | 0.09 | 10.89 | *** | 0.48 | ||||
| On Obsessive Passion | SE 7 (7. I am completely taken with Boxing.) | 0.7 | 1 | 0.49 | 0.85 | 0.5 | 0.847 | |||
| SE 8 (1. I cannot live without Boxing.) | 0.7 | 0.97 | 0.09 | 11.15 | *** | 0.49 | ||||
| SE 9 (2. The urge is so strong. I can’t help myself from doing Boxing.) | 0.79 | 1.07 | 0.09 | 12.19 | *** | 0.62 | ||||
| SE 10 (3. I have difficulty imagining my life without Boxing.) | 0.71 | 1.05 | 0.09 | 11.14 | *** | 0.5 | ||||
| SE 11 (4. I am emotionally dependent on Boxing.) | 0.68 | 1.01 | 0.09 | 10.69 | *** | 0.47 | ||||
| SE 12 (5. I have a tough time controlling my need to do Boxing.) | 0.61 | 0.88 | 0.09 | 9.58 | *** | 0.37 | ||||
| Life satisfaction | SE 13 (6. I have almost an obsessive feeling for Boxing.) | 0.71 | 1 | 0.51 | 0.76 | 0.52 | 0.786 | |||
| SE 14 (7. My mood depends on me being able to do Boxing.) | 0.74 | 1.03 | 0.09 | 11.43 | *** | 0.55 | ||||
| LS 1 (1. I am satisfied with my daily life.) | 0.72 | 0.99 | 0.09 | 10.97 | *** | 0.52 | ||||
| LS 2 (2. I have a great sense of accomplishment in boxing.) | 0.7 | 1 | 0.49 | 0.83 | 0.56 | 0.837 | ||||
| Self-affirmation | LS 3 (3. Boxing has motivated my life.) | 0.81 | 1.25 | 0.1 | 12.44 | *** | 0.65 | |||
| Interpersonal relationship | SA 1 (1. When I was joined in the group activity, my heart was filled with joy.) | 0.75 | 1.01 | 0.09 | 11.79 | *** | 0.56 | |||
| SA 2 (2. I’m towards to my goal step by step.) | 0.75 | 1.05 | 0.09 | 11.67 | *** | 0.56 | ||||
| SA 3 (3. Every time I reach a small goal, I feel joy and happiness in my heart.) | 0.71 | 1 | 0.51 | 0.77 | 0.53 | 0.78 | ||||
| SA 4 (4. I am satisfied with my performance.) | 0.78 | 1.03 | 0.09 | 11.62 | *** | 0.62 | ||||
| IR 1 (1. I will always appreciate the goodness of others and praise her.) | 0.71 | 0.92 | 0.09 | 10.77 | *** | 0.51 |
*** p < 0.001.
Appendix F
Table A6.
Results of Measurement Model fit on the SEM.
Table A6.
Results of Measurement Model fit on the SEM.
| Model Fit Index | Recommended Value | Measurement Values |
|---|---|---|
| Chi-Square (χ2) | 61.533 | |
| χ2/df | <5 | 4.681 |
| GFI | >0.9 | 0.924 |
| AGFI | >0.8 | 0.858 |
| RMSEA | <0.1 | 0.111 |
| CFI | >0.9 | 0.959 |
| PCFI | >0.5 | 0.64 |
References
- Cowley, G.; Underwood, A. The science of happiness. Newsweek 2002, 140, 46–48. [Google Scholar] [PubMed]
- Kim, J.; Kim, M. Spectator e-sport and well-being through live streaming services. Technol. Soc. 2020, 63, 101401. [Google Scholar] [CrossRef]
- Mirehie, M.; Gibson, H.J. Women’s participation in snow-sports and sense of well-being: A positive psychology approach. J. Leis. Res. 2020, 51, 397–415. [Google Scholar] [CrossRef]
- Jang, W.E.; Wann, D.L.; Ko, Y.J. Influence of team identification, game outcome, and game process on sport consumers’ happiness. Sport Manag. Rev. 2018, 21, 63–71. [Google Scholar] [CrossRef]
- Bastos, W.; Barsade, S.G. A new look at employee happiness: How employees’ perceptions of a job as offering experiences versus objects to customers influence job-related happiness. Organ. Behav. Hum. Decis. Process. 2020, 161, 176–187. [Google Scholar] [CrossRef]
- Van Boven, L.; Gilovich, T. To do or to have? That is the question. J. Personal. Soc. Psychol. 2003, 85, 1193. [Google Scholar] [CrossRef] [Green Version]
- Maftei, A.; Holman, A.C.; Cârlig, E.R. Does your child think you’re happy? Exploring the associations between children’s happiness and parenting styles. Child. Youth Serv. Rev. 2020, 115, 105074. [Google Scholar] [CrossRef]
- Berger, B.G.; McInman, A. Exercise and the quality of life. In Handbook of Research on Sport Psychology; Macmillan: New York, NY, USA, 1993; pp. 729–760. [Google Scholar]
- Ryff, C.D.; Singer, B.H. Know thyself and become what you are: A eudaimonic approach to psychological well-being. J. Happiness Stud. 2008, 9, 13–39. [Google Scholar] [CrossRef]
- Vada, S.; Prentice, C.; Scott, N.; Hsiao, A. Positive psychology and tourist well-being: A systematic literature review. Tour. Manag. Perspect. 2020, 33, 100631. [Google Scholar] [CrossRef]
- Filep, S.; Laing, J. Trends and directions in tourism and positive psychology. J. Travel Res. 2018, 58, 343–354. [Google Scholar] [CrossRef]
- Shoshani, A.; Steinmetz, S.; Kanat-Maymon, Y. Effects of the Maytiv positive psychology school program on early adolescents’ well-being, engagement, and achievement. J. Sch. Psychol. 2016, 57, 73–92. [Google Scholar] [CrossRef] [PubMed]
- Vallerand, R.J.; Blanchard, C.; Mageau, G.A.; Koestner, R.; Ratelle, C.; Léonard, M.; Marsolais, J. Les passions de l’ame: On obsessive and harmonious passion. J. Person. Soc. Psychol. 2003, 85, 756. [Google Scholar] [CrossRef] [Green Version]
- Vallerand, R.J.; Miquelon, P. Passion for sport in athletes. In Social Psychology in Sport; Human Kinetics: Champaign, IL, USA, 2007. [Google Scholar]
- Carpentier, J.; Mageau, G.A.; Vallerand, R.J. Ruminations and flow: Why do people with a more harmonious passion experience higher well-being? J. Happiness Stud. 2012, 13, 501–518. [Google Scholar] [CrossRef]
- Ruseski, J.E.; Humphreys, B.R.; Hallman, K.; Wicker, P.; Breuer, C. Sport participation and subjective well-being: Instrumental variable results from German survey data. J. Phys. Act. Health. 2014, 11, 396–403. [Google Scholar] [CrossRef] [PubMed] [Green Version]
- Huang, H.; Humphreys, B.R. Sports participation and happiness: Evidence from US microdata. J. Econ. Psychol. 2012, 33, 776–793. [Google Scholar] [CrossRef] [Green Version]
- Downward, P.; Dawson, P. Is it pleasure or health from leisure that we benefit from most? An analysis of well-being alternatives and implications for policy. Soc. Indic. Res. 2016, 126, 443–465. [Google Scholar] [CrossRef] [Green Version]
- Browne, M.A.; Mahoney, M.J. Sport Psychology. Annu. Rev. Psychol. 1984, 35, 605–625. [Google Scholar] [CrossRef]
- Netz, Y.; Wu, M.J.; Becker, B.J.; Tenenbaum, G. Physical activity and psychological well-being in advanced age: A meta-analysis of intervention studies. Psychol. Aging 2005, 20, 272. [Google Scholar] [CrossRef] [Green Version]
- Laurent, T.G.; Bradney, D.A. Leadership behaviors of athletic training leaders compared with leaders in other fields. J. Athl. Train. 2007, 42, 120. [Google Scholar]
- Chelladurai, P. Leadership. In Handbook of Research on Sport Psychology; Singer, R.N., Murphy, M., Tennant, L.K., Eds.; Macmillan: New York, NY, USA, 1993; pp. 647–671. [Google Scholar]
- Chelladurai, P. Discrepancy between preferences and perceptions of leadership behavior and satisfaction of athletes in varying sports. J. Sport Exerc. Psychol. 1984, 6, 27–41. [Google Scholar] [CrossRef]
- Posner, S.E. Athletes’ Perceptions of Coaching Empowerment: The Influences of Gender, Divisional Status, and Sport Type on Athletes’ Perceptions of Empowerment by Their Collegiate Sport Coach. Ph.D. Thesis, University of Connecticut, Storrs, CT, USA, 2000. [Google Scholar]
- Adviento, M.L.G. Filipino coaches’ attitudes toward sport psychology. Aspasp Jpaspex Spec. Ed. 2016, 1, 30–38. [Google Scholar]
- Orlick, T.; Partington, J. Mental links to excellence. Sport Psychol. 1988, 2, 105–130. [Google Scholar] [CrossRef]
- Cameron, K. Positive Leadership: Strategies for Extraordinary Performance; Berrett-Koehler Publishers: Oakland, CA, USA, 2012. [Google Scholar]
- Kihl, L.A.; Leberman, S.; Schull, V. Stakeholder constructions of leadership in intercollegiate athletics. Eur. Sport Manag. Q. 2010, 10, 241–275. [Google Scholar] [CrossRef]
- Peachey, J.W.; Zhou, Y.; Damon, Z.J.; Burton, L.J. Forty years of leadership research in sport management: A review, synthesis, and conceptual framework. J. Sport Manag. 2015, 29, 570–587. [Google Scholar] [CrossRef]
- Offermann, L.R.; Coats, M.R. Implicit theories of leadership: Stability and change over two decades. Leadersh. Q. 2018, 29, 513–522. [Google Scholar] [CrossRef]
- Tavares, G.M.; Sobral, F.; Goldszmidt, R.; Araújo, F. Opening the implicit leadership theories’ black box: An experimental approach with conjoint analysis. Front. Psychol. 2018, 9, 100. [Google Scholar] [CrossRef] [Green Version]
- Cameron, K.S. Paradox in positive organizational change. J. Appl. Behav. Sci. 2008, 44, 7–24. [Google Scholar] [CrossRef]
- Headen, M.D. The Role of the Principal in the Implementation of Positive Behavioral Interventions and Supports in Exemplar Elementary Schools in North Carolina. Ph.D. Thesis, North Carolina State University, Raleigh, NC, USA, 2013. [Google Scholar]
- Cameron, K.S.; Dutton, J.E.; Quinn, R.E. An introduction to positive organizational scholarship. Posit. Organ. Scholarsh. 2003, 3, 3–13. [Google Scholar]
- Miller, A.J.; Slater, M.J.; Turner, M.J. Coach identity leadership behaviours are positively associated with athlete resource appraisals: The mediating roles of relational and group identification. Psychol. Sport Exerc. 2020, 51, 101755. [Google Scholar] [CrossRef]
- Hoch, J.E.; Bommer, W.H.; Dulebohn, J.H.; Wu, D. Do ethical, authentic, and servant leadership explain variance above and beyond transformational leadership? A meta-analysis. J. Manag. 2018, 44, 501–529. [Google Scholar] [CrossRef] [Green Version]
- Woolley, L.; Caza, A.; Levy, L. Authentic leadership and follower development: Psychological capital, positive work climate, and gender. J. Leadersh. Organ. Stud. 2011, 18, 438–448. [Google Scholar] [CrossRef]
- Donaldson, S.I.; Ko, I. Positive organizational psychology, behavior, and scholarship: A review of the emerging literature and evidence base. J. Posit. Psychol. 2010, 5, 177–191. [Google Scholar] [CrossRef]
- Vallerand, R.J.; Blanchard, C.M. The study of emotion in sport and exercise: Historical, definitional, and conceptual perspectives. In Emotions in Sport; Hanin, Y.L., Ed.; Human Kinetics: Champaign, IL, USA, 2000; pp. 3–37. [Google Scholar]
- Vallerand, R.J. On passion for life activities: The dualistic model of passion. In Advances in Experimental Social Psychology; Zanna, M.P., Ed.; Academic Press: Cambridge, MA, USA, 2010; Volume 42, pp. 97–193. [Google Scholar]
- Duquin, M. Sport and emotions. In Handbook of the Sociology of Sport; Sage: London, UK, 2000; pp. 477–489. [Google Scholar]
- Taylor, T.; Doherty, A.; McGraw, P. Managing People in Sport Organizations: A Strategic Human Resource Management Perspective; Routledge: Abingdon-on-Thames, UK, 2008. [Google Scholar]
- Sharifi, K.; Sooky, Z.; Tagharrobi, Z.; Akbari, H. Happiness and its related factors among the students of Kashan university of medical sciences in 2006–7. KAUMS J. (FEYZ) 2010, 14, 62–69. [Google Scholar]
- Boehm, J.K.; Lyubomirsky, S. Does happiness promote career success? J. Career Assess. 2008, 16, 101–116. [Google Scholar] [CrossRef] [Green Version]
- Hamid, N.; Ghaazaei, M. Comparison of the mental health, happiness and immune system performance in depressive and normal women. Int. J. Psychol. Behav. Res. 2013, 2, 178–184. [Google Scholar]
- Diener, E. Subjective well-being: The science of happiness and a proposal for a national index. Am. Psychol. 2000, 55, 34–43. [Google Scholar] [CrossRef] [PubMed]
- Ryan, R.M.; Deci, E.L. Self-Determination Theory: Basic Psychological Needs in Motivation, Development, and Wellness; Guilford Publications: New York, NY, USA, 2017. [Google Scholar]
- Bearon, L.B. No great expectations: The underpinnings of life satisfaction for older women. Gerontologist 1989, 29, 772–778. [Google Scholar] [CrossRef]
- Reich, J.W.; Zautra, A. Life events and personal causation: Some relationships with satisfaction and distress. J. Person. Soc. Psychol. 1981, 41, 1002–1012. [Google Scholar] [CrossRef]
- Reinboth, M.; Duda, J.L.; Ntoumanis, N. Dimensions of coaching behavior, need satisfaction, and the psychological and physical welfare of young athletes. Motiv. Emot. 2004, 28, 297–313. [Google Scholar] [CrossRef] [Green Version]
- Andrew, F.M.; Withey, S.B. Social indicators of well-being. N. Y. Lond. Plenum. 1976, 20, 696–717. [Google Scholar]
- Csikszentmihalyi, M.; Wong, M.M.H. The situational and personal correlates of happiness: A cross-national comparison. In Flow and the Foundations of Positive Psychology; Springer: Dordrecht, The Netherlands, 2014; pp. 69–88. [Google Scholar]
- Swanson, S.; Kent, A. Passion and pride in professional sports: Investigating the role of workplace emotion. Sport Manag. Rev. 2017, 20, 352–364. [Google Scholar] [CrossRef] [Green Version]
- Verner-Filion, J.; Vallerand, R.J.; Amiot, C.E.; Mocanu, I. The two roads from passion to sport performance and psychological well-being: The mediating role of need satisfaction, deliberate practice, and achievement goals. Psychol. Sport Exerc. 2017, 30, 19–29. [Google Scholar] [CrossRef]
- Doyle, J.P.; Filo, K.; Lock, D.; Funk, D.C.; McDonald, H. Exploring PERMA in spectator sport: Applying positive psychology to examine the individual-level benefits of sport consumption. Sport Manag. Rev. 2016, 19, 506–519. [Google Scholar] [CrossRef] [Green Version]
- Csikszentmihalyi, M.; Seligman, M.E. Positive psychology: An introduction. Am. Psychol. 2000, 55, 5–14. [Google Scholar]
- Seligman, M.E. Positive psychology, positive prevention, and positive therapy. In Handbook of Positive Psychology; Oxford University Press: Oxford, UK, 2002; Volume 2, pp. 3–12. [Google Scholar]
- Wicker, P.; Frick, B. The relationship between intensity and duration of physical activity and subjective well-being. Eur. J. Pub. Health 2015, 25, 868–872. [Google Scholar] [CrossRef] [Green Version]
- Wicker, P.; Frick, B. Intensity of physical activity and subjective well-being: An empirical analysis of the WHO recommendations. J. Pub. Health 2017, 39, 19–26. [Google Scholar] [CrossRef] [PubMed]
- Mageau, G.A.; Vallerand, R.J. The moderating effect of passion on the relation between activity engagement and positive affect. Motiv. Emot. 2007, 31, 312–321. [Google Scholar] [CrossRef]
- Drucker, P.F. What executives should remember. Harv. Bus. Rev. 2006, 84, 144. [Google Scholar]
- Slater, M.J.; Barker, J.B. Doing social identity leadership: Exploring the efficacy of an identity leadership intervention on perceived leadership and mobilization in elite disability soccer. J. Appl. Sport Psychol. 2019, 31, 65–86. [Google Scholar] [CrossRef] [Green Version]
- Stevens, M.; Rees, T.; Coffee, P.; Haslam, S.A.; Steffens, N.K.; Polman, R. Leaders promote attendance in sport and exercise sessions by fostering social identity. Scand. J. Med. Sci. Sports 2018, 28, 2100–2108. [Google Scholar] [CrossRef] [Green Version]
- Cameron, K. Organizational effectiveness. In Wiley Encyclopedia of Management; Wiley: Hoboken, NJ, USA, 2015; pp. 1–4. [Google Scholar]
- Fransen, K.; McEwan, D.; Sarkar, M. The impact of identity leadership on team functioning and well-being in team sport: Is psychological safety the missing link? Psychol. Sport Exerc. 2020, 51, 101763. [Google Scholar] [CrossRef]
- Lyubomirsky, S.; King, L.; Diener, E. The benefits of frequent positive affect: Does happiness lead to success? Psychol. Bull. 2005, 131, 803. [Google Scholar] [CrossRef] [PubMed] [Green Version]
- Schumacker, R.E.; Lomax, R.G. A Beginner’s Guide to Structural Equation Modeling; Psychology Press: New York, NY, USA, 2004. [Google Scholar]
- Hairs, J.F.; Anderson, R.E.; Tatham, R.L.; Black, W.C. Multivariate Data Analysis; Prentice Hall: Englewood Cliffs, NJ, USA, 1998. [Google Scholar]
- Kline, R.B. Principles and Practice of Structural Equation Modeling, 2nd ed.; The Guilford Press: New York, NY, USA, 2005. [Google Scholar]
- Bagozzi, R.P.; Yi, Y. On the evaluation of structural equation models. J. Acad. Mark. Sci. 1988, 16, 74–94. [Google Scholar] [CrossRef]
- Hayes, A.F.; Coutts, J.J. Use omega rather than Cronbach’s alpha for estimating reliability. But…. Commun. Methods Meas. 2020, 14, 1–24. [Google Scholar] [CrossRef]
- Fornell, C.; Larcker, D.F. Evaluating structural equation models with unobservable variables and measurement error. J. Mark. Res. 1981, 18, 39–50. [Google Scholar] [CrossRef]
- Browne, M.W.; Cudeck, R. Alternative ways of assessing model fit. In Testing Structural Equation Models; Bollen, K.A., Long, J.S., Eds.; Sage: London, UK, 1993; pp. 136–162. [Google Scholar]
- Argyle, M.; Martin, M.; Lu, L. Testing for stress and happiness: The role of social and cognitive factors. Stress Emot. 1995, 15, 173–187. [Google Scholar]
- Moe, A. Harmonious passion and its relationship with teacher well-being. Teach. Teach. Educ. 2016, 59, 431–437. [Google Scholar] [CrossRef]
Publisher’s Note: MDPI stays neutral with regard to jurisdictional claims in published maps and institutional affiliations. |
© 2021 by the authors. Licensee MDPI, Basel, Switzerland. This article is an open access article distributed under the terms and conditions of the Creative Commons Attribution (CC BY) license (https://creativecommons.org/licenses/by/4.0/).