Abstract
Recently, the bioconversion of biomass into biofuels and biocommodities has received significant attention. Although green technologies for biofuel and biocommodity production are advancing, the productivity and yield from these techniques are low. Over the past years, various recovery and purification techniques have been developed and successfully employed to improve these technologies. However, these technologies still require improvement regarding the energy-consumption-related costs, low yield and product purity. In the context of sustainable green production, this review presents a broad review of membrane purification technologies/methods for succinic acid, a biocommodity obtained from lignocellulosic biomass. In addition, a short overview of the global market for sustainable green chemistry and circular economy systems or zero waste approach towards a sustainable waste management is presented. Succinic acid, the available feedstocks for its production and its industrial applications are also highlighted. Downstream separation processes of succinic acid and the current studies on different downstream processing techniques are critically reviewed. Furthermore, critical analysis of membrane-based downstream processes of succinic acid production from fermentation broth is highlighted. A short review of the integrated-membrane-based process is discussed, as well, because integrating “one-pot” lignocellulosic bioconversion to succinic acid with downstream separation processing is considered a critical issue to address. In conclusion, speculations on outlook are suggested.
Keywords:
lignocellulosic biomass; membrane; organic acids; purification; recovery; succinic acid; techniques 1. Introduction
1.1. Global Market for Sustainable Green Chemistry
Green chemistry is the implementation of chemical products without generating dangerous bye products into the environment. Moreover, Anastas and Warner [1] defined green chemistry as the application of a set of values that reduces or eradicates the use or generation of dangerous substances in the design, production and application of chemical products. Biomass is an essential candidate for sustainable future energy demands [2]. Biochemical conversion technologies of biomass are gaining more attention from the research communities nowadays. Biomass can be converted into various products, such as hydrogen, biogas, ethanol, acetone, butanol, organic acids (pyruvate, lactate, oxalic acid, levulinic acid, citric acid and succinic acid), 2,3-butanediol, 1,4-butanediol, isobutanol, xylitol, mannitol and xanthan gum by selecting different microorganisms in the process of biochemical conversion [2]. Lignocellulosic feedstocks have more benefits than other biomass materials because they are the non-edible part of the plant and therefore, they do not interfere with food chain [3].
Fossil fuels are non-renewable resources forming after several years. They are expected to deplete by the end of this century. Moreover, the production and utilization of fossil fuels has caused considerable environmental hazard. The advent of environmentally friendly energy from renewable sources such as biomass is, hence, indispensable. This review focuses on the integration of green chemistry concepts into biomass processes and conversion with the aim of taking full advantage of the potential of biomass to replace non-sustainable resources and meet global needs for fuel besides other chemicals and materials [4]
The repercussions of the depleting non-renewable resources have compelled many in the manufacturing sector to search for alternative methods of producing industrial materials. Likewise, like-minded researchers around the globe have been investigating new bio-sources and application of the bio-based chemicals. Chemicals produced from waste/ any biological material (biochemicals) require less special handling and management than the traditional and harmful chemicals. Thus, their reduced operating costs increase revenue. Additionally, waste valorization is less challenging, as by-products of bio-based chemicals are less hazardous compared to the environment and are reusable, generally as animal feed. Presently, it is becoming increasingly necessary to implement and develop viable ways of manufacturing industrial materials. Apart from improving the industries, bio-based chemical supply companies also develop their homegrown economies and environments [5]. The global market for sustainable chemistry is expected to grow remarkably. Recently, an increase in public interest and a rise in the number of companies showing interest towards sustainable chemistry have led to a promising viewpoint for global market for green chemistry. In 2014, over 62% companies reported consumer’s interest in viable application of green chemistry. There is, therefore, an expected global market growth from $11 billion experienced in 2015 to closely $100 billion by 2020 [5]. Many corporations and states have developed interest in bio-based fuels mainly because of the financial freedom and benefits they offer.
The concept of circular economy or zero-waste approach in sustainable waste management retains resources within the economy when a product has reached the end of its life. These products can be effectively utilized again, thereby creating additional value [6]. Evolution to a more circular economy involves changes throughout value chains, from product design to new business and market models, from new ways of turning waste into a resource, to new models of consumer behavior. Waste management plays a vital role in the circular economy: it governs the way waste hierarchy is put into practice. The waste hierarchy creates a precedence order from prevention, preparation for reuse, recycling and energy recovery through to disposal, such as landfilling. This standard is aimed to encourage the possibilities of delivering the best global environmental outcome [6]. More importance will be given to adoption of the use of complex feedstock such as lignocellulosic biomass of organic fraction of wastes [7]. Figure 1 depicts the hierarchy of waste management. In light of Figure 1, green chemistry and engineering should begin to envision molecules, consider their origins and their interactions outside of the laboratory access, ensuing the dream to pursue a benign-by-design society [8]. Therefore, integrating the application of green chemistry with biochemical concepts will assure efficient processing of raw biological resources through advanced process design. It will also reduce the amount of waste produced through by-products and amount of energy required [9]. An example of a chemical that could be produced via biorefinery is succinic acid.
Figure 1.
Hierarchy of waste management (adapted from Deselnicu et al. [6]).
1.2. Succinic Acid and Its Uses
Succinic acid (SA) is a four-carboxylic acid that has been used as a curative in Europe for years [10]. It is a platform chemical that can be converted to several essential chemicals, and it has wide applications in industry. It is a precursor of tricarboxylic acid cycle (TCA) and the product of the reverse of the same cycle (rTCA). It can be used to bring an umami taste in food and can be used as a growth stimulant in both animal and plant feeds. It is converted to green solvents and surfactants in the chemical industry [10]. To limit the negative effect of plastic pollution, biodegradable plastics can be manufactured by using SA precursor and polybutylene succinate (PBS). SA is used in the pharmaceutical industry to manufacture active pharmaceutical ingredients (APIs) [11,12]. Due to the enormous application of SA across industries, the global succinic acid market is estimated to grow at a Compound Annual Growth Rate (CAGR) of more than 7.0% between 2019 and 2027, in terms of value. [13,14]. The estimated increase in market size is an alarm signal to all countries, especially with the new environmental and health-friendly production processes for SA. The sustainable conversion of agricultural wastes such as lignocellulosic biomasses to value-added chemicals via biotechnological processes has been a great encouragement to researchers.
Introduction of clean and sustainable energy resources is one of the most effective ways to reduce dependence on fossil fuels [15]. Currently, fossil fuel reserves are near depletion. The use of fossil fuels has raised concerns due to its alarming contribution to global warming and raising of negative health issues [16,17]. Therefore, the current shift in development towards biomass as an alternative resource to petrochemical feedstock is fast-tracked by these recent needs to lessen negative effects resulting from petrochemical processing. Utilization of renewable energy resources as feedstock through bio-refinery technology promises to reduce the carbon footprint for sustainable development. The production cost of SA depends on several factors such as maintenance cost and type of feedstock, productivity, yield and recovery methods [18]. Presently, the market price of SA obtained from petrochemical-based feedstock, which depends on its purity is about US5900e8800/t [19]. In an attempt to reduce the production cost, SA production companies and groups have paid more attention on the use of renewable feedstocks for the industrial production of bio-SA [20]. Conversion of cellulosic biomass, particularly agricultural wastes into fermentable sugars to produce biofuel and bio-based chemicals, is currently receiving massive attention [21]. Though the technological method for bio-converting biomass to these valuable products is still in its infancy, the rate at which new developments is introduced into the research sphere has attracted great attention. Current findings revealed that utilization of renewable feedstocks during fermentative production can reduce production costs and environmental hazards compared to petroleum-based feedstocks [22].
Major SA-producing microorganisms include yeast, rumen bacteria, Corynebacterium and E. coli. Among these organisms, bacteria and fungi have been recognized as hosts fit for the effective SA production. Much efforts have been put into the process development of SA production using different fungal/yeast strains, for example, Byssochlamys nivea, Aspergillus niger, Candida tropicalis, Aspergillus fumigatus, Penicillium viniferum, Lentinus degener, Paecilomyces varioti, Saccharomyces cerevisiae and Pichia kudriavzevii (Issatchenkia orientalis) [14]. Several SA-producing bacteria, such as A. succinogenes, A. succiniciproducens, M. succiniciproducens, B. succiniciproducens, Corynebacterium sp., B. fragilis and recombinant E. coli, have also been intensively studied [14,23] for SA production as a metabolic end or intermediate product, using renewable biomass [24]. Other organic acids produced by the mentioned microorganisms vary from butyric, lactic, fumaric and acetic acid, of which some can be used as platform chemicals. These organic acids are of high interest, mainly as precursors for synthesizing a variety of valuable chemicals via different chemical conversion pathways. However, several challenges affect the proliferation of the microbes in the bio-converting reactor and thus production of by-products from the pretreatment of lignocellulosic and hemicellulosic biomass [25]. Aside from the need for optimization of the bio-converting microorganisms and fermentation processes, it is also crucial to develop an energy and cost-effective downstream process to compete with the current petrochemical production process.
A major factor affecting cost-effectiveness in the production of SA is the limited choice of suitable operation units for downstream separation and purification. This area has been expounded in research, and various downstream separation and purification methods have been developed. The methods include reactive extraction, electrodialysis (ED), Ca-precipitation and crystallization, along with acidification of succinate salt for SA purification [3,26]. Nonetheless, it is still challenging to effectively separate the organic acids from a mixture of multiple diluted components and reduce the concentration of other organic acids with similar properties to a minimum. Moreover, these traditional purification methods require a large number chemical to fulfil the process. In addition, some of these methods, such as Ca-precipitation, generate large amount of solid waste (gypsum or CaSO4) and therefore lead to relatively low yield and purity [27]. Few successes have been reported on these techniques due to the recurrent need to adjust pH, generation of waste and difficulty in integrating the process with fermenter during continuous production [28]. Novel and cost-saving techniques for the separation, purification and concentration of products of interest are urgently required. To this end, membrane-based separation techniques are considered the most promising technology, and have attracted much interest over the years. They have the advantage of being highly selective, more permeable and more flexible [29]. Moreover, membrane technology is more sustainable and environmentally friendly, as it does not require the use of highly toxic chemicals [30].
Against this background, the objective of this review is to identify the current advances in membrane-based technique for purification of succinic acid obtained from bioconversion of lignocellulosic biomass. Furthermore, the review aims to provide information on the possibility of developing a cost-effective and energy-efficient membrane-based separation system that is easy to operate for a continuous production, with the capability to produce high-purity SA from biomass. Lastly, the review highlights some challenges and future prospects of membrane-based separation process during the downstream operation of bioconversion of lignocellulosic biomass into biocommodities, in particular SA
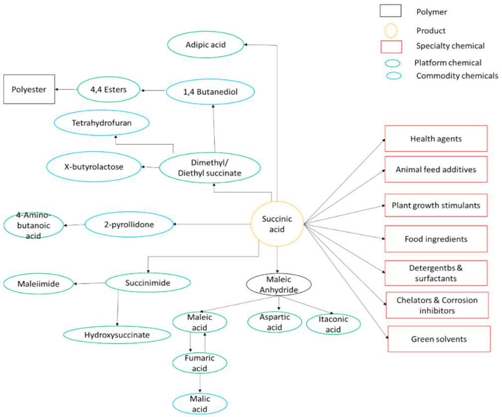
At present, succinic acid has a market of over $0.4 billion per year and with the possibility of increasing up to $1.3 billion per year. The price of producing succinic acid from petrochemical is cheaper ($1.05 to 1.29 US/kg) compared to succinic acid produced by fermentation ($1.66 to 2.2 US/kg, sold at $5–9 US/kg) depending on its purity. Hence, efforts must be made to reduce processing costs in bio-based succinic acid production [31]. Figure 2 shows the industrial applications of succinic acid.
Figure 2.
Industrial application of succinic acid (adapted from Awosusi [32]).
2. Production of Succinic Acid via Biorefinery
The United States Department of energy has rated SA to be among the top value-added platform chemicals due to its high commercial potential and technical feasibility (US department of energy). Recently, SA has been produced commercially through the petrochemical routes. This is achieved through a catalytic reaction by hydrogenating maleic anhydrite to produce succinic anhydrite, which then undergoes a hydration reaction to form succinate [33]. This production route is highly expensive, as it requires high temperature, pressure and costly catalysts, which are toxic to the environment.
Development of the biorefinery industry over the years for biological production route of organics are becoming more competitive. Biosynthesis of organic acids through this route has thus been prioritized, due to their usefulness across industries as platform chemicals [34]. Because of high production cost associated with the petroleum-based production of SA, companies such as BioAmber, Myriant, Succinity and Reverdia have adopted genetically bioengineered microorganisms as bio-converters in large scale production of SA [20]. The cost of bio-production of SA is comparatively still costly to be at similar competitive levels with petrochemical route, even though it provides sustainable and environmentally friendly alternatives.
There are some key challenges affecting purity of products when using the biological synthesis pathway. These include low product concentration in the broth, difficulty in product recovery demanding specific separation technologies, acids production in salt form and the formation of by-products in the biological production of organic acids [35]. Suitable bacterial species which can either be genetically engineered or not, play a vital role in industrial production of organic acids through fermentation. The metabolic pathway of such bacteria may change based on environmental conditions and produce higher by-products, affecting the purity and concentration of the desired product [36]. Some of the by-products produced have almost similar chemical properties to the desired product, making it very difficult to separate with high purity and yield with just a one-step separation technique. An integration of separation processes is necessary in this case, in order to improve product recovery with high purity and yield [37]. The downstream separation process operation encompasses a conversion of succinate into succinic acid [19,23]. Most succinic acids are dissociated at a pH range of 6.5–7.0 during fermentative production using bacterial species. There is need to simplify the recovery of succinic acid from fermentation broth [19,23], and this can only be achieved if the fermentation takes place within the pH range. Downstream separation method could be made easier if the pH value of fermentation process can be controlled. Furthermore, in order to develop large-scale production of organic acids, energy-efficiency means of handling the dilute broths from fermentation must be addressed [38].
The European Union regarding the use of materials that cause environmental pollution and make efforts to find renewable and environmentally friendly materials has implemented stringent law. Biomass and materials derived from biomass have been identified as the sustainable organic carbon source equivalent to petroleum for producing biofuels and value-added chemicals with net zero carbon emission [39,40]. Lignocellulosic biomass is an abundant carbon-neutral renewable source, which can reduce the emissions of CO2 and environmental pollution [41]. The main component of lignocellulosic biomass, cellulose, has valuable properties, such as biodegradability and renewability. Thus, they have a high potential to replace polluting polymers produced from the petrochemical route. The structural makeup of lignocellulosic biomass generally consists of high cellulose between 30 and 50%, 20–35% hemicellulose and lignin between 10 and 15% [42], as seen in Figure 3. The percent compositions of these main components of lignocellulosic material differ depending on the material type.
Figure 3.
Schematic illustration of the ordered structure of lignocellulosic biomass matrix (adapted from Ladisch et al. [43]).
The development of the conversion of lignocellulosic biomass to polymers and value-added biochemicals remains a great concern [40]. This is because lignocellulose materials are resistant to chemical or enzymatic degradation due to their inherent properties [44]. To alter the physical and chemical properties of the lignocellulosic biomass, intense pretreatment studies have been implemented and are still ongoing, as this important procedure is costly and energy intensive [42,45]. Bioconversion of the pretreated lignocellulosic biomass methods are not highly selective and produce low yields at high costs [46]. A summary of specific types of lignocellulosic biomass and their chemical compositions is given in Table 1 [47].
Table 1.
Chemical composition of different types of lignocellulosic biomass [47].
Challenges surrounding usage of lignocellulosic material include its direct competition with food supply and land area used for plantation. Biofuels such as bioethanol can be produced from crops containing starch or sugar, and their limitation may cause tension between food chain and bioprocessing [47]. Some of the ways to address this challenge is by using agricultural, forestry and agro-industrial waste already in existence, whose disposal to landfill currently contributes to health hazard of both marine and land life as well play a part in releasing greenhouse gases [3]. Moreover, non-edible lignocellulosic biomass, which is quicker to cultivate compared to edible biomass such as sugar cane and corn starch, can be used instead. Such materials are also considerably cheaper in comparison to crude oil [48,49]. Though biomass as a source of feedstock in the production of biofuels and value-added chemicals is of increasing significance, comprehensive analysis and understanding are required to develop economically viable and environmentally sound alternative routes.
3. Separation of Succinic acid from the Product Mixture
Downstream processing is essential for obtaining high purity and yield of succinic acid from the fermentation broth. The fermentation broth contains a multitude of bacterial cells, by-products, multivalent ionic and protein compounds. This makes the downstream process the most expensive, taking up to 60% of the general bio-production cost. Several purification techniques have been reported, including reactive extraction using organic solvents [50], adsorption [51,52], esterification [53], electrodialysis [54,55], microfiltration [56], nano-filtration [57] and crystallization [58]. Amongst these separation methods, there are those, which are more at a disadvantage compared to others, and these methods are elaborated in the following sections. Figure 4 shows an exponential increase in the study of the recovery of succinic acid from fermentation broth over 2 decades, using different separation techniques. These abovementioned techniques are discussed further in this section.
Figure 4.
Number of publications on recovery of succinic acid from fermentation broth over 2 decades.
3.1. Liquid–Liquid Extraction
Liquid–liquid extraction is based on immiscibility and density difference of both the solvents used and compounds within the fermentation broth [59,60]. The choice of suitable solvents is dependent on factors such as distribution coefficient, toxicity towards bio-converting microorganisms, level of immiscibility between the two solvents, selectivity towards the desired product and solvent stability. Moreover, pH value drop should be avoided. The advantages of this separation method include shorter cycles and faster mass transfer compared to when extraction is done in solid phase [19]. John et al. [61] developed a novel reactor for ultrasound-assisted liquid–liquid extraction. The reactor designed entails introduction of short contact intervals for the microchannel tubing along the reactor plate channeled to have a more focused transmission of the ultrasound. The number of intervals was varied between three, five and seven. The influence of the intervals on a sonicated two-phase flow was studied. Result revealed a repetitive splitting and coalescence of the emulsified aqueous phase. The five intervals showed the best performance. Both extraction and re-extraction steps were integrated to study recovery process of succinic acid. A non-porous membrane was proposed to allow flexibility of operation without losing efficiency. The integrated extraction process showed an improvement of close to 50% product organic acid recovery from the broth. This method showed a 5-fold recovery increment in comparison to the single extraction process [62]. Numerous studies have been conducted on the application of liquid–liquid extraction for the separation of fermentation-based products, such as carboxylic acids [63,64,65,66]. However, despite these attempts, liquid–liquid extraction is still not regularly applied in industrial production processes as most conventional extraction agents do not show favorable distribution coefficients for organic acids. Three commonly used methods of liquid–liquid extraction are reviewed.
Reactive extraction: When desired products have almost similar properties, they can be converted to other products with new properties to allow efficient separation. This is achieved by using an extractant such as hydrocarbon, phosphorous and aliphatic amines, which are highly recommended for extraction of organic acids. The process occurs in different stages which are hydrolysis, complexation, dissociation, ion association and finally phase equilibrium [67]. The process can be regulated through pH control, between the two phases [24]. Lactic and succinic acids were reactively extracted from fermentation broths by using a tri-n-octylamine (TOA)/oleyl alcohol and TOA/1-octanol system [38]. Results for lactic acid showed 99.8% and 73.1% for final purity and yield, respectively. To reactively extract citric acid from an aqueous, Djas and Henczka [68] utilized supercritical carbon dioxide (scCO2) and tri-n-octylamine (TOA). The authors reported that TOA as a reactant and scCO2 is an efficient method of citric acid separation. Additionally, reactive extraction efficiency increases with an increasing pressure, while the yield decreases with an increase in temperature. High process efficiency of 96.9% was attained when the extraction of the citric acid was performed in a semi-continuous mode, and the formation of (1, 1) acid–amine complexes was reported. Kurzrock and Weuster-Botz [26] discovered the major factors affecting the yield of organic acids: polarity of solvents, type of functional groups and the stability of the amine–acid complex for reactive extraction of organic acids from fermentation broths. Therefore, more studies should be conducted to address the concerns to make reactive extraction of organic acids from broth more competitive and be adopted on a large scale for industrial applications.
Solvent extraction: This is the process in which a compound is transferred from one solvent to another because of the difference in solubility or distribution coefficient between the two immiscible solvents [2]. The extraction method is an extremely efficient technology as it consumes less energy [19]. Furthermore, it can be used in the in situ product recovery technology. Jipa et al. [69] studied separation of acetic acid from fermentation broths, using diethyl ether, diethyl ether-hexane and ethyl acetate mixtures. Results showed that ethyl acetate was able to separate acetic acid more effectively than diethyl ether and mixture. Wiped film distillation technology can be integrated with calcium salt precipitation processes to extract L-lactic acid from broth. Nevertheless, the high operating costs is usually incurred because of increase in high vacuum arising as a result of inclined impurities which pollutes the evaporated surface. Similarly, Chen et al. [70] developed a novel method for extraction of L-lactic acid by using butyl alcohol between a calcium salt precipitation and short path distillation. High-quality L-lactic acid was successfully extracted by using the new process with extremely low pressure. Comparing the new solvent extractive process with the previous processes, there were improvements in the purity and yield of L-lactic acid up to 91.6% and 61.73%, respectively [70].
Ionic liquid extraction: The viable abilities of ionic liquids to extract organic compounds make them potential alternatives as they are environmentally benign compared to traditional volatile organic solvents [71]. The rapid development of ionic liquids (ILs), organic salts, has drawn significant attention [71,72]. Commonly used ionic liquids include quaternary ammonium, [73], imidazolium-based, [71,72], pyrrolidinium-based and phosphonium-based ionic liquids, [73,74]. ILs have chemically stable structure. They are less viscous, exists as liquids at temperatures below 100 °C and higher density than most organic solvents. The IL/water partition coefficient of acids is affected by factors such as nature of anion, pH of the aqueous solution and the length of the cation [72]. Oliveira et al. [75] investigated separation of succinic acids, L-lactic and L-malic from aqueous solutions, using phosphonium-based hydrophobic ILs. These ILs exhibited better extractabilities to separate short-chain organic acids from aqueous solution compared to traditional organic extractants. Results showed about 73% recovery under suitable pH [75]. Reports from Martak and Schlosser [74] studies also showed improved performance of industrial processed phosphonium-based ILs adopted for separation of lactic acid. Despite the successes recorded in the use of ionic liquids for extraction of organic acids, high costs of ILs is still a challenge [72].
3.2. Recovery of SA via Precipitation Technique
Precipitation is a classical method for the recovery of organic acids from broth. It has been used for isolation of lactic acid and citric acid industrially since last century. Precipitation can recover organic acids from bulk of fermentation broths efficiently, which makes it more competitive especially in preliminary purification [60]. Due to its potential for high selectivity and low emission of toxic by-products, the method has been studied and improved over the years. Selection of appropriate precipitant for specific precipitation of product of interest has proved to be the core challenge in this development. Calcium for example, has been used at industrial scale for the recovery of organic acids through precipitation. Precipitants such as calcium hydroxide or calcium oxides and ammonia are generally used. For the precipitation of one molar concentration of an organic acid in a fermentation, an equal amount of Ca(OH)2/CaCO3 and H2SO4 gets consumed. This produces a calcium sulfate by-product which is of low value [76]. This set back makes the process costly and means should be put in place to make the industrial application of this recovery method feasible. A suggestion to make the process feasible can be by finding ways to recycle the precipitant utilized. This method can result in a yield of 93.3% for succinic acid on a laboratory scale [77,78]. However, usage of ammonia causes low selectivity by precipitating several organic acids in the broth at the same time [77].
3.3. Crystallization for Succinic Acid Recovery
Compounds separate from the fermentation broth by forming specific and well-defined crystal lattices via crystallization. When a substance is subjected to crystallization, its atoms bind together through well-defined angles. The crystal dimensions such as size, morphology, and purity are controlled by seeding the recovery system with a small amount of crystals of desired specified dimensions. This method usually incorporates batch crystallization for the recovery of organic acids. It has been tested on acids and proteins such as acetylsalicylic acid [79], protein [80] ammonium sulfate [81]), and glycine [82]. A novel investigation conducted by Li et al. [24] for a one-step recovery of SA produced by Actinobacillus succinogenes BE-1 found different concentrations of other by-products apart from SA. Succinic acid was the highest at 97.8 g/L, followed by formic acid at 23.5 g/L, acetic acid and lactic acid at 17.4 g/L and 5.1 g/L, respectively. These organic acids have different dissociation and association factors at different pH values. Thus, have differing solubilities. To isolate SA through crystallization from the rest of other organic acids in the fermentation broth, the pH was maintained at pH 2.0 and 4 °C. The results gave a yield of 70% with 90% purity. However, calcium precipitation coupled with ion-exchange adsorption had a lower yield at 52% and a higher purity of 92%, compared to the crystallization recovery method. To optimize the downstream one-step novel recovery process, coupling with other recovery methods were suggested by the authors. Another study conducted by Luque et al. [58], a direct crystallization method was used to recover succinic acid from fermentation broth, and then compared it with a calcium-based precipitation method. Reports showed an improved 70% yield and 95% purity for direct crystallization method when compared to 24% yield and 90% purity obtained from calcium-based precipitation. Results further indicated that SA crystals could be effectively converted into mono- and diesters of high yields and selectivity, using solid acids by esterification method, regardless of the conditions of reaction [58]. The recovered SA crystals were chemically transformed by esterification to benefit derivatives, using solid acids such as Starbon acids. Results indicated that SA crystals could be effectively converted into mono- and diesters of high yields and selectivity, using solid acids irrespective of the conditions of reaction [58,83]. This method has proven to effectively separate SA directly, even in the presence of other typical by-products, such as formic and acetic acids.
3.4. Distillation Technique for Succinic Acid Recovery
Distillation technique is a process whereby mixtures are separated based on differences in the temperature at which components are volatile. The boiling point of most organic acids is higher in comparison to water due to the presence of strong adsorb-electron effect within the carbonyl group in their structure. This factor makes the extractive distillation of organic acids to be more competitive [84]. Distillation can be incorporated at different levels of the recovery process, especially at the beginning. It can also be integrated with crystallization at the end of the process to further purify the product. Crystallization process is usually regarded as the final purification step to refine pure succinic acid in situations where separation processes are disturbed by the contaminated acids, impurities, carbon sources, protein, or salts [85]. Highly concentrated fermentation broths encourage formation of the azeotropic zone during distillation. Hence, distillation is usually efficient at relatively lower concentrations of the organic acids. In this case, continuous reactive distillation is encouraged to decrease the azeotrope formation [59]. Luque et al. [58] developed a vacuum distillation technique to remove by-products. The method is achieved by lowering the pressure of the liquid, so volatilization occurs at oddly lower temperatures than usual. The method saves time and energy. The study conducted by Luque et al. [58] was performed at pH 4.2 and 60 °C and recovered all carboxyl acids by-products. SA was then recovered from the organic acid concentrate via crystallization.
3.5. Membrane-Based Techniques for Succinic Acid Recovery
Membrane-based technologies have been studied intensely for SA recovery from product mixture. They are emerging technologies that are sustainable and selective. Membrane-based separation processes have a high potential for scaling up from laboratory to industrial level, due to their sustainability and low toxicity towards the environment. Membrane technology has been used by various researchers to separate solids from liquids via physico- and biochemical processes at the molecular level. It has received tremendous attention in industries such as domestic and industrial water treatment, chemical, pharmaceutical, biotechnological, beverages and metallurgy [86]. The economic feasibility of other mentioned conventional methods in the earlier sections have been a great concern due to high energy requirements, lower yield and low level of purity [24]. With a view to addressing some of these challenges, membrane technologies for organic acid recovery has gained considerable attention. Membrane separations has proved to be energy efficient and environment friendly [87]. In this section, a critical review of various membrane-based technologies including electrodialysis/bipolar membrane, ultrafiltration, nano-filtration, forward osmosis, reverse osmosis, emulsion/ionic liquid membranes and integrated-membrane processes for succinic acid recovery are highlighted.
3.5.1. Electrodialysis Technique for Succinic Acid Recovery
Electrodialysis bipolar membrane (EDBM) has been proven to be one of the techniques to recover and concentrate SA from the actual fermentation broth. Conversion of succinic salt to SA has been achieved at laboratory scale. It is economically competent, uses latest technology and environmentally benign [88]. EDBM makes use of proper ion exchange membrane for recovery of succinate from non-ionized compounds [84]. The bipolar membrane consisting of two layers with one side being cationic and the other anionic. The layers are separated by 2 nm thin layer [89,90] and has an important function of dissociating water molecules to form ions when the electrolyte is water-based. [91]. The desalting electrodialysis uses an electric potential to separate ionic species from non-ionic compounds within the broth. The side of the desalting membrane, which is positively charged, allows only anions within the broth to pass through and the negatively charged side of the membrane allows cations to pass through. This electric field created by the membrane selectively allows charged compounds only to migrate through the membrane field. About 77% yield of succinic acid was attained after electrodialysis [19]. Major drawbacks of this technique are high-energy consumption, price of membrane materials and low selectivity towards succinic acid as it gets isolated simultaneously with other similar ions, such as acetic acid [92]. Binary ions cannot be resolved by using electrodialysis; hence, growth mediums whose pH is maintained with magnesium or calcium cannot be acidified and purified by using this method [54]. Fouling is another unresolved issue until date [93], which can be alleviated by subjecting the actual fermentation broth to pretreatment by either ultra or nanofiltration before EDBM.
3.5.2. Ultra-Filtration Technique for Succinic Acid Recovery
Ultra-filtration is a membrane filtration process that utilizes pressure or concentration gradients as the driving force to separate components of a mixture through a semi permeable membrane [94]. Ultrafiltration is not essentially different from reverse osmosis, microfiltration or nanofiltration, except for the size of the molecules it retains [95,96]. The pressure utilized in ultrafiltration processes ranges from 0.3 to 1 MPa. Succinic acid fermentation broth clarification was investigated by Wang et al. [97], using ultra-filtration on integrated fermentation and separation processes in succinic acid biorefineries. Four different ultra-filtration membranes (RC 10 kDa, PES 10 kDa, PES 30 kDa and PES 100 kDa) were used in the study. The results showed a 99.6% removal of microorganisms from the fermentation broth, while the rates of protein removal were 80.06% from using RC 10 kDa, 86.83% from using PES 10 kDa, 86.43% from using PES 30 kDa and 79.86% from using PES 100 kDa. Ultrafiltration produced a clearer permeate compared to the permeate produced from centrifugation. The authors concluded that ultra-filtration is feasible for clarifying succinic acid fermentation broth due to the industrial potential from the membrane flux reported in the study. Further conclusions by the authors indicated that operating membranes at high flux introduces rapid fouling as membrane material compared to molecular weight cut offs (MWCO) have significant influence on fouling. In view of this, Juang et al. [98] reported investigation of biological residue removal. The removal was carried out through the ultra-filtration of fermentation broth from bioconversion, using Serratia marcescens SMDR. Additionally, Cho et al. [99] applied ultra-filtration for the removal of macromolecular compounds and microorganisms as the first step in extracting organic acid (acetic and butyric) from the bioconversion of woodchips.
A key issue with the industrial scale application with all pressure-driven membrane-based technologies is membrane fouling. Deposition of organic and inorganic materials on the surface and pores of the membrane results in the fouling process. This is a major limiting factor in the broad industrial implementation of ultra-filtration [100].
3.5.3. Reverse Osmosis for Succinic Acid Recovery
A reverse osmosis is also a pressure driven membrane separation process commonly used for desalination and water purification. It is energy efficient as it typically operates at ambient temperature. An applied pressure is used to overcome the osmotic pressure [101]. Reverse-osmosis membrane is one of the most preferred and extensively commercialized water treatment technologies [102,103]. However, only few reports are available on the organic acid recovery from fermentation broth. Phanthumchinda et al. [104] investigated alternative osmosis techniques (seawater reverse osmosis (SWRO) and brackish water reverse osmosis, (BWRO) membranes) for lactic acid recovery from fermentation broth. Diltz et al. [105] reported a similar study. The authors studied the post-treatment of actual fermentation broth and six organic model compounds. The organic model compound investigated by the authors were acetic acid, butanol, butyric acid, ethanol, lactic acid, oxalic acid and, succinic acid not inclusive. At the time of compiling this review, studies conducted on succinic acid recovery from fermentation broth (actual or modeled) by using reverse osmosis (RO) were reported as being integrated with order membrane technologies. A detailed review of the recovery of succinic acid via integrated-membrane techniques is covered in later subsection. However, several authors [106,107,108] have reported cases of severe membrane fouling from using RO techniques.
3.5.4. Nanofiltration Membranes for Succinic Acid Recovery
Nanofiltration (NF) membranes are membranes with pore size in order of nanometer (1 × 10−9) dimension. The removal or separation mechanisms of nanofiltration membrane is not purely filtration but also osmotic. Hence, NF membranes are pressure driven membrane hybrid between ultrafiltration and reverse osmosis [109].
Table 2 compares studies in the literature for effective recovery of succinic acid from fermentation broth, using nanofiltration membrane techniques. According to the studies conducted by Law and Mohammed [110], three different membranes, namely NF270, NFW and TS80, were utilized for recovery of succinic acid from fermentation broth. TS80 exhibited the highest succinate rejection above 94%. This could be attributed to the close range between the molecular weight of succinic acid (118.09 Da) and the molecular weight cutoff (MWCO) of the membrane. However, it is impossible to explain the rejection of succinic acid by size exclusion phenomenon for NF270 and NFW membranes due to the MW of succinic acid being much smaller than the MWCO of the membranes. Results showed that succinate rejections of 93.4% and 91.7% were obtained for NF270 and NFW membranes, respectively. The high rejections exhibited by these three membranes were primarily governed by Donnan effect. A similar study conducted by Kang and Chang [111] has demonstrated the potential of nanofiltration membranes for succinic acid recovery. The performances of the membranes were first evaluated based on salt rejection. The NF45 membrane used in the study demonstrated higher rejection for succinate and lower rejection for lactate, formate and acetate (by-products). The succinate rejection was higher in multiple salt solution compared to single salt solution. Succinate rejection obtained was 85%. NF270 and NFW membranes used by Law and Mohammed demonstrated higher rejection performance compared to the NF45 membrane used by Kang and Chang [111]. The poor rejection performance exhibited by NF45 could be due to the higher flux of 45 L/m2h observed compared to ˂25 L/m2h flux for NF270 and NFW membranes used by Law and Mohammed. In an investigation by Zaman et al. [112], using PI polyimide nanofiltration membrane, they studied selective succinate separation from a model solution consisting of acetic, lactic and succinic acid combinations. In addition, separation of succinic acid from fermentation broth was also studied. When compared to three distinct commercial NF membranes, PI nanofiltration membrane resulted in similar inorganic salt rejections performance of 86% and 99% for NaCl and Na2SO4, respectively. PI showed lower surface roughness which is beneficial in fouling reduction. Additionally, PI proved to have comparable performance to commercial membranes for succinate permeation flux and retention at high concentration. The use of PI in actual fermentation broth resulted in high retention of succinate (95%) which is similar to commercial membranes (92–99%) and high selectivity factor (<0.14) when compared to NF1 membrane (<0.19). Hence, better succinate recovery over other carboxylic acids can be achieved by using PI membranes in fermentation broths compared to commercial membranes. A poor rejection performance of 50% was observed in an investigation carried out in a pilot-scale setup by Antczak et al. [113] for succinic acid recovery from model and actual fermentation broth, using NF270 membrane, could be due to the 450 Da MWCO of the membrane bigger than the MW of succinic acid (118.09). The authors also reported that permeate flux of feed solutions significantly increases with increasing applied transmembrane pressure (TMP), from 0.4 to 1.5 MPa. In addition, irreversible fouling and rejection ratio of components present in the feed solution decreased with increasing TMP. These results indicated that molecular weight of organic acids plays a major role in their separation by membrane. Two different commercial membranes, namely ES10 and NF270, having an MWCO of 100 Da and 200–300 Da, respectively, were evaluated for their rejection performances by Choi et al. [114]. The study focused on the rejection of organic acids at different operating parameters such as pH, pressure and concentrations for five different organic acids (acetic, citric, formic, propionic and succinic acids). The significant difference in the properties of these membranes is the molecular weight cutoff (MWCO), ES10 has much smaller MWCO of 100 Da while NF270 has larger MWCO of 200–300 Da. Even though wastewater was highlighted as the feed solution, the results reported in this study are noteworthy. In the separation of organic acid, it was found that the separation was also influenced by the molecular weight (MW) of the organic acid, either it is larger than/close to the MWCO of the membrane or it is much smaller than the MWCO of the membrane. For organic acid with MW larger than or close to the MWCO of membrane, the rejection was driven more by sieving than electrostatic repulsion, and, hence, the effect of pH on the rejection was not significant. This was evident by the high rejection (>90%) of succinic acid (MW: 118.09 Da) and citric acid (MW: 192.13 Da) regardless of pH studied observed for ES10 membrane. From the results obtained, it can be seen that the rejection performance of ES10 is dominated by the sieving effect [115,116]. This is due to the much smaller MWCO of membrane compared to MW of the organic acids investigated, which hindered the permeation of large organic acids to pass through the membrane, thus resulting in high rejection of succinic and citric acid. However, for small MW of organic acid such as formic acid, the rejection behavior is affected by the variation in pH. The rejection of formic acid was obtained in a range of 2% to 96% over pH variation, which implied that separation mechanism of formic acid may also be driven by the electrostatic repulsion (known as Donnan exclusion) besides the sieving effect [111,117].
Table 2.
Nanofiltration membrane techniques for recovery of succinic acid from fermentation broth.
Zaman et al. [118] used pressure-driven filtration membrane technology in the study of succinate separation. Polyimide membranes as indicated in the study is a potential candidate for separation because of high selectivity and resistance to many organic acids resulting from the imide group present in the membrane. The main aim of the study was to investigate the performance of PI (P84) membrane, which were prepared by phase inversion for the recovery of succinate from fermentation broth, using a model solution. The effect of different polymer compositions (14–17%) on membrane performance was investigated. The membrane performance is determined by succinate recovery, acetate and formate removal from ternary organic salt solutions at concentrations between 10 and 50 g/L. The results revealed the highest selective succinate retention (73%) in PI membrane (15 wt.%). While there was a clear increase in succinate selective retention, there was a reduction in by-product rejection when mixed salt concentration was increased from 20 to 50 g/L. PI membranes were observed to have a thick and dense upper layer with a porous substructure in the middle as seen by Field Emission Scanning Electron Microscope (FESEM) analysis. Similarly, Zaman et al. [119] increased the polymer concentration of the PI P84 NF membrane to 20 wt.% to overcome the challenges associated with bio-based succinic acid recovery. Both synthetic and real fermentation broths consisting of acetate, formate and succinate were investigated. The results show PI P84-based membrane (20 wt.%) was developed which has an average pore size diameter of 0.23 nm and 80% Na2SO4 rejection. The membrane resulted in high rejection of succinate (89–96%) in a simulated broth compared to the succinate rejection of 73% observed by 15 wt.% PI P84-based membrane utilized by Zaman et al. [118]. The succinate rejection performance improved with increased pressure and low feed concentrations. Additionally, increasing stirring speed and the divalent to monovalent concentration ratio improved the succinate selectivity by 20–51%, in the study reported by Zaman et al. [119]. The real fermentation broth achieved succinate rejection of 92%, which is similar to the commercially available membranes, such as the NF1 membrane. FTIR and contact angle analysis of the membrane before and after filtration showed great chemical stability. Ultimately, PI P84-based membrane can be applied to organic acid salt separation and recovery [119]. Table 2 summarizes studies on the recovery of succinic acid from using nanofiltration membranes.
3.5.5. Emulsion Liquid Membrane Separation for Succinic Acid Recovery
Emulsion Liquid membrane separation (ELM) is done by double emulsion which is produced by emulsifying two immiscible liquid phase such as water droplet in oil and vice versa. The emulsion that results is moved to another external feed phase which contained solutes for recovery or removal. The concentration gradient drives the movement of solute through the membrane [120]. ELM is an alternative technique to solid polymeric membrane separation and liquid–liquid extraction.
In a recent study by Jusoh et al. [120], ELM stability was investigated in order to enhance succinic acid recovery. Additionally, the performance of ELM was also evaluated. Results indicated good performance for purification for liquid membrane made by using Amberlite LA2 as a carrier, palm oil as diluent and sodium carbonate (Na2CO3) as stripping agent. The prepared ELM was stable up to 1 h and is suitable for the extraction process. Another study analysed the use of ELM in the recovery of succinic from aqueous solution. The liquid membrane was formulated by using Amberlite LA2 as a carrier, palm oil as a diluent and sodium carbonate (Na2CO3) as stripping agent. The surfactants used were sorbitan monooleate (Span 80) and polyoxyethylene sorbitan monooleate (Tween 80), and Octanol was used as a modifier. The optimized conditions for extraction of succinic acid (up to 71%) was 0.01 M Na2CO3, at 1:3 treatment ratio, 0.7 M Amberlite LA2, 10% w/v Octanol and external solution of 2 [121]. However, using Response surface methodology, the optimized recovery conditions obtained approximately 40% of succinic acid in a study conducted by Jusoh et al. [122]. At favorable conditions, 84% of succinic acid was recovered at a purity of close to 100%. The conclusion shows a potential extension of ELM to succinic acid extraction and recovery from actual fermentation broth. In comparison to a study conducted by Norasikin et al. [123], the ELM process was able to extract 100% succinic acid with 98% recovery, from real fermentation broth, at 5 min emulsifying time, 300 rpm of agitation speed and 3 min of agitation time. The liquid membrane phase was formulated by using Amberlite LA2 as a carrier, and sorbitan monooleate (Span 80) and polyoxyethylenesorbitan monooleate (Tween 80) as surfactants in commercial-grade palm oil, while the internal phase comprised sodium carbonate solution, Na2CO3. The influences of emulsifying time, agitation speed and agitation time on emulsion stability were also studied. The authors concluded that ELM process has a promising potential in the recovery of bio-based succinic acid recovery.
3.5.6. Ionic Liquid Membrane Separation for Succinic Acid Recovery
Ionic liquids (ILs) are classified as green solvents due to their non-flammable nature and negligible volatility. ILs are molten salts composed of organic cations and a variety of anions. In terms of separation, ILs are used as alternatives to the common volatile organic solvents mainly due to environmental concerns. ILs are important in the separation process due to their tunable miscibility and solubility properties [124]. A lot of studies have been conducted by using ionic liquid membrane for the recovery of organic acids, such as acetic acids [62,83,125].
3.5.7. Forward-Osmosis Technique for Succinic Acid Recovery
Forward osmosis (FO) is a membrane technology driven by osmosis, which is used to separate components of two liquids [126]. FO technique utilizes the osmotic pressure difference between the two liquids involved in the separation; hence, little or no external energy is required to achieve an efficient separation [127]. This advantage makes FO preferable to other membrane technologies (ultrafiltration, nanofiltration and reverse osmosis) that are thermally driven and, hence, consume more energy. Other advantages include ability to treat two liquid streams simultaneously in one treatment step and easy removal of the fouling layer [128]. Water-recycling processes often employ the use of membrane. Traditional membrane technologies include reverse osmosis (RO), nano-filtration (NF), ultrafiltration (UF) and micro-filtration (MF). These technologies have a transmembrane pressure difference produced by pumping. These pressure-driven membrane-based processes are highly energy demanding. Conversely, forward-osmosis (FO) technology also uses membranes; however, it is driven by the osmotic pressure difference between two solutions to generate a flow of water through the membrane. This process requires minimal external energy, making it energy efficient [129].
In recent years, FO technique has received more attention from researchers especially in the area of wastewater treatment, seawater desalination, food processing, recovery of municipal water and produced water treatment [130]. Quite a number of reviews on FO techniques already existed. Critical reviews on the application of FO for seawater desalination, wastewater treatment, produced water treatment and manufacturing industries have been reported by Abou [131], Lutchmiah et al. [132], Munirasu et al. [133] and Haupt and Lerch [128] respectively. To date, FO has only been applied to lab-scale experimentation. The next crucial step is upscaling of the process to pilot or full scale. Other important issues that need further investigation include operating procedures, long-term behavior of fouling, membrane cleaning methods. Furthermore, the energetics and economics of the process needs to be evaluated before industrial implementations [128].
The FO system consists of a feed solution (FS) which is at a low osmotic pressure. The other side is a draw solution (DS) which has a higher osmotic pressure. Separating FS and DS is a semi-permeable membrane. Water is able to pass through the membrane from FS to DS side due to the difference in osmotic pressure. The water passing through, dilutes the DS while simultaneously concentrating the FS side without additional physical pressure (Figure 5). Hence, the only demand in energy is from the pumping of FS and DS through the flow channel at the side of the membrane. Compared to other membrane technologies, FO has a large number of advantages, including low energy use, parallel treatment of two streams in a single step, due to the lack of compression, the process also allows for easy removal of fouling layers. Additionally, treatment of liquids that would not be suitable in other membrane processes [128].
Figure 5.
Forward-osmosis system with membrane active layer facing feed solution (adapted from Haupt and Lerch [128]).
A database search that used the keywords “succinic acid using forward osmosis” for 1997–2021 resulted in approximately 65 publications, with a slight increase in number of publications till date. Since 2012, there has been a slow increase in the scientific publications for recovery of succinic acid by using the forward-osmosis technique (Figure 6). This is an indication that more studies are required in this area of FO for potential succinic acid recovery from fermentation broth.
Figure 6.
Number of publications on recovery of succinic acid by forward osmosis over years.
Presently, few studies have been reported for succinic acid recovery from fermentation broth by using FO techniques. Law and Mohammad [134], using real seawater as the draw solution (DS), investigated the influence of the pH of the feed solution on the osmotic concentration of succinic acid. The succinic acid ionization at higher pH of solution was shown to improve the osmotic pressure of feed solution, which eventually lowered the water flux performance. Succinate rejection of nearly 100% was achieved at pH above its PKa2 value. Using sea water as DS showed low reverse draw solute permeation as a result of low to moderate water flux (b4 L·m−2·h−1). Sea water combined with other solute was recommended by the authors as novel DS in FO for future investigation. However, NaCl was used as a draw solution in a study conducted by Garcia-Aguirre et al. [135] in which the potential use of FO for the up-concentration of ethanol, lactic acid and succinic acid from fermentation broth was investigated. The investigation was carried out by using thin-film composite hollow membrane (TFHF). The production of succinic acid was achieved from macroalgal biomass hydrolysate while Lactic acid and ethanol were produced from biopulp. Result obtained revealed that succinic acid fermentation broth had the highest titer value of 186 ± 9.3 g/L and 85% water removal. The authors therefore concluded that the study confirmed the potential of TFHF FO membrane in upgrading essential fermentation products that are of commercial value. Recovery of succinic acid by using FO integrated with other membrane and separation technologies has been reported. Study conducted by Law et al. [12] revealed a remarkable 3.9-fold increase in concentration factor (CF) for the treated broth. The final concentration of succinic acid obtained was 111.26 g/L and this lower in comparison to what was reported by Garcia-Aguirre et al. [135]. The results indicated higher flux loss and lower CF in untreated broth, resulting from the negative impact of high membrane fouling as well as cake layer formation. However, the treated broth resulted in yield and purity of succinic aid crystals of 67.09% and 90.52%, respectively. As a result of organic and inorganic substance deposition on the membrane surface and membrane pores, a major issue known as membrane fouling arises in all pressure-driven membrane technique when applied to industrial scale [18]. Membrane fouling is responsible for significant reduction in the permeate flux during pressure driven membrane technologies, this has limited the wider application of it in industrial application. The isolation of final product with high purity and yield is unfeasible when a one-step separation technique is employed. As a result, the integration of separation processes to include pretreatment, separation of organic acid from fermentation and carboxylic salt conversion to organic acid has become an attractive field.
3.6. Integrated-Membrane Processes for Succinic Acid Recovery
One-step recovery of succinic acid was proposed by Li et al. [24], using direct crystallization. The modification of temperature and pH to 4 °C and 2.0, respectively, substantially decreased the solubility of succinic acid. These conditions allowed the formation of succinic acid crystals while maintaining the solubility of the other carboxylic acids. The final succinic acid yield was 70% with a purity of 90%. However, in order to address the challenges of succinic acid recovery from fermentation broth, such as low yield and purity, researchers have come up with the idea of integrating two or more membrane and separation techniques. The use of integrated-membrane technologies for organic acid recovery has proved to improve the acid recovery and reduce the concentration of bye products [99]. A number of hybrid-integrated-membrane techniques for organic acid recovery have been reported. Lee et al. [136] proposed hybrid-integrated-membrane separation process consisting of four separation process, namely vacuum-assisted evaporation (VE), ion exchange (IEX), ultrafiltration (UF) and nanofiltration (NF), for the recovery of lactic acid [136].
Kumar et al. [18] proposed integrated-membrane-based technique for succinic acid recovery from fermentation broth and recycling of microbial cells, residual salts and sugar back into the fermentation broth, which could minimize down processing cost. This all-inclusive approach could be developed to improve techno-feasibility of large-scale production of biochemicals through exploration of potential intensified and integrated processes. The proposed integrated-membrane-based system for effective recovery of succinic acid from fermentation broth is illustrated in Figure 7.
Figure 7.
Flowchart of proposed integrated membrane–based technique for succinic acid recovery (adapted from Kumar et al. [18]).
The use of ultrafiltration for pretreatment of fermentation broth solutions has been proposed. Ultrafiltration would potentially remove macromolecules, large and small microorganisms, suspended solids, turbidity [95]. The pore size of UF makes it impractical for the separation of low molecular organic compounds. Initially, the UF process was used as pretreatment for the removal of microbial content after bioconversion from the fermentation broth. The second stage consisted of the use of electrodialysis bipolar membrane (EDBM) on the permeate resulting from UF. Residual succinic acid was recovered by using reactive extraction (RE) of the concentrate and diluate solutions from EDBM. The use of thermal-driven evaporation to concentrate succinic acid is highly energy intensive. Prochaska, et al. [95], carried out another investigation into the use of an environmentally friendly separation process of succinic acid from both synthetic solutions and real post-fermentation broth. The fermentation broth used in the study was produced as a by-product from biodiesel production. An integrated system consisting of a three-step reactive extraction (RE), using commercial solvating extractants, ultrafiltration (UF) and electrodialysis bipolar membrane (EDBM), was proposed. UF was applied to pre-clarify the process through molecular contaminant removal in the feed solution. There was a significant reduction in permeate flux due to ceramic UF membranes fouling. Nevertheless, application of hydraulic and chemical cleaning baths assisted in effective removal of the fouling layer. The elimination of acidification (which generates considerable amounts of waste) in the broth was achieved by the EDBM method of the integrated system. The three-step reactive extraction recovered succinic acid from the aqueous stream after EDBM at above 90% efficiency.
A study by Sun et al. [137] used a combination of salting-out extraction (SOE) and crystallization for succinic acid recovery from fermentation broth. Acetone and ammonia sulfate system was analysed for phase composition and pH. Results revealed that the combination of organic solvents and acidic salts proved to be more favorable. The system, which returned the highest partition coefficient (8.64) and succinic acid yield (90.05%), was 20% (w/w) ammonium sulfate and 30% (w/w) acetone at pH of 3. In addition, 94.89% of glucose, 99.0% cells and 90.82% soluble proteins were removed from the fermentation broth. The effect of pH on the process was analysed and the results showed that a pH below the pK of succinic acid is effective in succinic acid recovery, using an SOE system. Purification of succinic acid was performed by using crystallization performed at pH of 2.0 and at 4 °C. The combination of crystallization and SOE produced a total succinic acid yield of 65% and purity of 97%, using a synthetic fermentation broth, while succinic acid from the actual broth was produced at a yield of 65% and purity of 91%. Luque et al. [58] investigated the performance of modified calcium precipitation coupling precipitation as well as direct crystallization for succinic acid recovery. Prior to crystallization, volatile by-product acids such as acetic, pyruvic, formic acids were removed through vacuum filtration. Higher yield of 61% and 75% purity of succinic acid were obtained by using direct crystallization compared to modified calcium precipitation. However, a significant reduction in yield (65%) and purity (45%) was observed during succinic acid recovery from actual fermentation broth when compared to an enhanced purity of 97% succinic acid attained when a novel three-strep membrane-based recovery process was used [30]. To concentrate and partially separate succinate ion, Electrodialysis (ED) was employed which is driven by the action potential difference across the membrane. The process incurs high energy and electricity consumption, which has made the process economically unfeasible. [60,138]. To obtain the free succinic acid, the metallic ions found in succinate salts are replaced by H+ by Donnan dialysis, using a cation-exchange membrane. This process requires added purification steps for the recovery of succinic acid from dilute fermentation broth. In the light of this, Lin et al. [139] developed an effective resin-based vacuum distillation and crystallization to effectively separate succinic acid from synthetic fermentation broth. Initially, direct crystallization of the synthetic fermentation broth was studied, later cation-exchange membrane Amberlite IR 120H was utilized to transform the by-products from the salt to acid form. Results showed successful removal of succinic acid by vacuum evaporation. High purity and yield of succinic acid, 99% and 89.5%, respectively, were obtained by using the cation-exchange resin in comparison to direct acid addition method with 46% purity and 35% yield.
Thuy and Boontanwan [84] used a combined cross flow microfiltration (MF) and nanofiltration assisted crystallization technique to produce very high purity succinic acid from fermentation broth. Membrane fouling mechanism was investigated for MF system. The performance of nanofiltration (NF) process was subsequently investigated for both the synthetic solution and the MF permeate. Results showed that the membrane performance was significantly affected by the adsorption. NF showed its effectiveness for removal of impurities such as proteins, macromolecules and multivalent ions. The removal rates for protein and magnesium sulfate were reported at 95.61% and 97.7%, respectively, and the final purity of the succinic acid crystal obtained after crystallization was obtained at 99.18%. The authors concluded that very high purity succinic acid can be obtained from the fermentation broth by the integration of membrane-based separation processes, and crystallization without the need for any auxiliary component. However, the drawback of this method includes the high water consumption during diananofiltration mode, which could be addressed by the development of a technique that will make provisions for a water-recycling system. In a similar study conducted by Thuy et al., [140], the purity of succinic acid was enhanced by employing crystallization technique as the final step, after simply washing with cold water, 99.16% purity of succinic acid product was achieved. The use of Nanofiltration (or high-flux reverse osmosis) membrane allows selective separation of aqueous organic acids from the pretreated fermentation broth while rejecting other acids and salt by varying the pH in the feed. Cho et al. [99] adopted nanofiltration and forward-osmosis membrane integrated system, majorly for selective organic acid separation from fermentation broth. Results showed that an energy efficient forward-osmosis process could make use of dewatering process to transform an aqueous organic acid into concentrated organic acid. Considering this fact, Law et al. [12] developed a feasible FO-crystallization method for downstream bio succinic acid recovery. Forward osmosis (FO) driven by osmotic pressure was used before crystallization process to separate bio-based succinic acid from fermentation broth. Initially, powdered activated carbon (PAC) was used in the pretreatment of fermentation broth with 99.18% succinic acid purity. A close succinic acid purity of 99.4% was achieved when Wang et al. [141] employed membrane-based separation integrated system with crystallization method. The integrated system was able to alleviate product inhibition by acid removal and replenishing fresh broth. There was an observed increase in succinic acid concentration from 53 to 73 g/L and the developed separation process resulted in a succinic acid yield of 85–90%. The comparison and performances of the integrated-membrane-based processes for recovery of succinic acid from actual and synthetic fermentation broth from the literature are summarized in Table 3.
Table 3.
Succinic acid recovery from actual/fermentation broth, using integrated-membrane-based processes.
Though application of various recovery technologies has been employed in the purification of succinic acid from fermentation broth, the major technical challenge problems in the commercialization of succinic acid bioconversion from lignocellulosic biomass still remain low productivity, low specificity of desired product, multiple product formation, expensive media components and enzyme specificity. A “one-pot” bioconversion combining pretreatment, hydrolysis and fermentation in one reactor could possibly resolve a large number of these issues. Thus far, studies on the production of succinic acid have been conducted in either the conventional sequential hydrolysis and fermentation (SHF) configurations or the intensified consolidated bioprocess (CBP), simultaneous saccharification and fermentation (SSF) configurations. Most of the works in the literature on “one-pot” bioconversion are deficient in the area of cellulosic and lignocellulosic biomass conversions. As far as it can be established, studies have not been conducted to investigate the “one-pot” process as it relates to platform chemical formation. As an alternative, the results are presented in fermentable sugar yields. However, lately, Awosusi [32] has reported a proof of concept of a “one-pot” bioconversion of corncobs for the production of biosuccinic acid.
4. Production of SA via “One-Pot” Bioconversion of Biomass with Integrated-Membrane-Based Separation
Innovative integrated bioreactor systems in a continuous fermentation process could improve yield and result in high purity devoid of any substrate or product inhibition during succinic acid production [99]. Simultaneous production and downstream separation of succinic acid can be effectively implemented by using multi-staged membrane systems. These systems involve a combination of nanofiltration, microfiltration and forward-osmosis systems to ensure high degree of selectivity and increased product purity. The development of an environmentally friendly upstream production process as well as cheap and flexible downstream separation is still a key issue in the industrial-scale production of succinic acid, which needs to be urgently addressed. Figure 8 shows a proposed system where the biomass pretreatment, hydrolysis and fermentation take place in one vessel (one-pot) (portion A). Furthermore, the recycling approach at each step too could make the process economical. In the pursuit of green technology, recycling microbes, salts, residual sugar as well as permeated water recycling at various stages of nanofiltration, microfiltration and reverse osmosis can be implemented. This is especially important with growing environmental concerns and strict discharge limit. A is upstream process (one-pot consisting of pretreatment, hydrolysis and fermentation); B is the downstream process, (Part 1) the purification of fermented (one-pot bioconversion effluent); and C is the downstream process, (Part 2) the concentration of succinic acid by using nanofiltration and forward-osmosis process, as depicted in Figure 8.
Figure 8.
Multi-staged membrane system (adopted from Kumar et al. [18]).
In the bioconversion of feedstock to succinic acid, there are a number of unit operations present. These include pretreatment, enzymatic hydrolysis of the pretreated feedstock to fermentable sugars, the fermentation of these sugars to succinic acid and the recovery of the produced succinic acid [142]. Integration of some or all of these steps impacts the process economics significantly. Depending on the pretreatment and its suitability for microbes, a number of intensified configurations can be used, namely CBP (consolidated bioprocess), SSF (simultaneous saccharification and fermentation) and SSCF (simultaneous saccharification and co-fermentation) [143]. The main advantages of process intensification methods include lower inhibitory effects of monosaccharides and oligosaccharides on enzyme activity, substantially lowering enzyme requirements. Additionally, higher conversion rates of polysaccharide to fermentable sugars or other target products can be recovered with a shorter processing time, lower water consumption and lower reactor volume [143].
The main disadvantage associated with process intensification in bioconversion is the typical inconsistency between the conditions used during pretreatment and those used during enzymatic hydrolysis and fermentation. In addition, pretreatments usually make use of acidic or basic solvents to break apart the lignocellulosic cell wall, depolymerize cellulose and improve enzyme accessibility [89]. These pretreatment solvents are incompatible with downstream processes such as enzymatic saccharification and microbial fermentation. There are differences in pH optima, the pretreatment hydrolysate often contains toxic reagents and inhibitory by-products, such as furfural and hydroxymethylfurfural [144]. For this reason, process intensification procedures such as SSF and CBP separate the pretreatment step but usually include a detoxification step before enzymatic hydrolysis and fermentation. Recently, inorganic salts-based molten hydrate salts (MHSs) have emerged as promising media for saccharification of polysaccharides because of the intrinsic acidity of the media [145]. This means that MHS solvents effectively catalyze the cellulose hydrolysis into glucose and hemicellulose into hexose in homogeneous and heterogeneous systems allowing pretreatment to be done in conjunction with hydrolysis. This has opened new avenues to create a new process flow configuration known as the “one-pot” bioconversion configuration wherein lignocellulosic feedstock is pretreated, hydrolyzed and fermented simultaneously in one vessel [146]. This could increase the potential for optimal bioconversion of succinic as well as incur less capital and operational costs.
As a proof of concept, a “one-pot” bioconversion of corncob to succinic acid was investigated by using mixed-consortia of rumen bacteria. From this study, a low yield of SA was reported with a conversion of up to 2% of dissolved biomass sugars which was approximately 10.4 g/L succinic acid, several other obstacles have to be surpassed to make the “one-pot” process economically viable, most especially, the low production rates (0.02 g/L.h) [32]. Although the use of mixed culture has various advantages such as less stringent sterilization requirements, adaptive capability of microbial diversity, the use of mixed substrate, as well as the possibility of a continuous process, the use of mixed consortia is known to result in low product purity and concentration due to the various carbon channeling routes that occur. Therefore, the “one-pot” process can be optimized for the optimization of succinic acid production, using mixed culture of isolated bacteria, and the kinetic model for the process could be developed.
5. Conclusions and Outlook
Several authors have reported successful fermentative organic acid production, especially succinic acid from renewable biomass through biological route. In order to achieve wide spread industrial application of successful succinic acid separation from fermentation broth, the separation process does not only need to be cost and time effective, but also improve the productivity and yield of succinic acid. Recent downstream separation techniques have their limitations; thus, improvements are required specifically as it relates to purity, yield and energy consumption. Therefore, development of a simple process to separate organic acids from the fermentation broths is urgently needed. Moreover, novel material development as well as new technologies would enhance the recovery process and ultimately make biological production of chemicals more competitive than chemical routes. Limited studies have successfully demonstrated the downstream process of succinic acid from fermentation broth, using membrane-based techniques such as microfiltration, nanofiltration, electro dialysis and forward-osmosis-assisted crystallization. This review identifies a few gaps and provides outlook to efficient downstream separation of succinic acid and similarly relevant to downstream process of similar bio-products. The careful selection of membranes and modules that has the potential ability of ensuring energy-saving, eco-friendly and flexible plant is desperately in demand by biochemical industries to survive in an environmentally awaken world market. Choice of suitable membrane modules and the fabrication of membranes with anti-fouling properties could address the major challenge posed by membrane fouling. This development satisfies nearly all the prospects of sustainable bio-based organic acids (e.g., succinic acid) production in an emergent environmental awareness, as well as chemical and process industries adhering to stringent discharge guidelines. Following our brief review of the literature, the following conclusions are drawn:
- The membrane-based downstream processing of succinic acid could be inexpensive and environmentally friendly, with a flexible plant design and reduced carbon footprint.
- Due to overall cost reduction, recovery of succinic acid by membrane-based technique could push for mass-scale production of succinic acid at industrial level
- In order to get high-purity product that is cheap and green, a membrane sequence for the removal of impurities, such as proteins, microbial cells, residual salts and sugars, using microfiltration and nanofiltration is a promising option. In addition, product concentration by using nanofiltration and forward-osmosis techniques could be beneficial.
- Membrane-based systems can be used to achieve a high degree of product purity without the added acids or bases. However, further research is required on a few areas to address concerns, such as fouling, flux improvement, concentration polarization and local membrane development for enhanced recovery of fermentation products.
- For better understanding of an integrated downstream process and scale-up, model development should be considered. This is important, as models can reduce the number of experiments required and allow for a smooth transition from laboratory-scale to large-scale production of high-purity products. This can facilitate the upcoming optimization studies, techno-economic analysis and scale-up.
- The implementation of circular economy system or zero-waste approach towards actualizing sustainable waste management should be considered in the downstream processing during the production of succinic acid, with the aim of taking full advantage of the potential of biomass to replace non-sustainable resources and meeting global needs for SA production.
One of the major problems associated with membrane application in biorefinery is fouling. This problem limits widespread application of membrane technology. The presence of proteins, microbial cells, carbohydrates, cell debris, et cetera, in the fermentation broth worsens the situation [147]. Membrane fouling is a major problem in the purification process because it decreases the flux, repeated cleaning of the membrane and maintenance, leading to high-energy consumption and making the technique costly [148]. There is a reduction in membrane permeability due to accumulated impurities (proteins, cell debris, salts and dead-cell deposits), which form a cake layer on the membrane surface after constant operation [149]. Factors such as membrane material, operating membrane modules, hydrodynamic conditions (transmembrane pressure (TMP), cross-flow velocity (CFV), temperature, the turbulence of flow) and dilution factors affect the degree and frequency to which fouling occurs [72]. Membrane fouling is highly affected by membrane properties such as zeta potential and contact angle, which have a strong effect on membrane fouling, particularly in ultrafiltration and nanofiltration membranes [18]. Membranes having more hydrophilic properties are more prone to earlier fouling than membranes with hydrophilic properties. However, membrane fouling can be delayed during membrane separation processes if the fermentation broth is pretreated by using adsorption, flocculation, coagulation, ozonation, oxidation, etc. [150,151]. Furthermore, the fouling can also be delayed by manipulating the ordered structure of the membrane and fabrication of membrane with antifouling properties on the surface [152].
Studies have reported nanoparticle (graphene oxide) impregnated composite membrane are robust and have low fouling capability, as well as resistance to high pressure and complex feed, thereby maintaining their permeability. Chemical and physical processes can achieve permeability and selectivity of fouled membranes. Fouled NF membranes can be revived by treatment, using low-frequency ultrasonic waves. Backwashing and back pulsing are some cheap and environmentally friendly cleaning methods used to restore membranes from external and non-adhesive fouling of MF/UF membranes [153]. The use of backwashing has been recorded, on numerous occasions, to remove the cake layer effectively from the membrane surface. However, fouling may be irreversible if the pores are blocked by foulants. This results from hydrophobic and other interactions occurring in MF/UF membranes during the processing of fermentation broth [154]. Cleaning the membrane with chemicals, acids, caustic soda, surfactants, oxidants and chelates can loosen the cohesion force between the foulant and membrane surface. Additionally, membrane cleaning can be done by incubating and circulating enzyme solution and/or NaOH (0.1 N), NaOCl (0.1 N) over the membrane surface. However, the use of hazardous chemicals could damage the membrane, affecting its selectivity, posing safety issues and generate huge amounts of wastewater, which creates another challenge [155].
Author Contributions
Conceptualization, O.O.S. and M.O.D.; writing—original draft preparation, O.O.S. and M.O.J.; writing—review and editing, O.O.S., M.O.J., M.F.M., O.E. and M.O.D.; visualization, O.O.S., M.O.J., M.F.M., O.E. and M.O.D.; supervision, M.O.D. and O.O.S.; project administration, M.O.D.; funding acquisition, M.O.D. All authors have read and agreed to the published version of the manuscript.
Funding
The authors acknowledges the financial contribution of National Research Foundation of South Africa (NRF) through the grant: CSRU180415320913.
Institutional Review Board Statement
Not applicable.
Informed Consent Statement
Not applicable.
Data Availability Statement
Not applicable.
Conflicts of Interest
The authors declare no conflict of interest. The funders had no role in the design of the study; in the collection, analyses or interpretation of data; in the writing of the manuscript; or in the decision to publish the results.
References
- Anastas, P.T.; Warner, J.C. Green Chemistry: Theory and Practice; Oxford University Press: Oxford, UK, 1998. [Google Scholar]
- Chen, H.; Wang, L. Chapter 1-Introduction. In Technologies for Biochemical Conversion of Biomass; Academic Press: Cambridge, MA, USA, 2017; pp. 1–10. [Google Scholar] [CrossRef]
- Sun, Y.; Cheng, J. Hydrolysis of lignocellulosic materials for ethanol production: A review. Bioresour. Technol. 2002, 83, 1–11. [Google Scholar] [CrossRef]
- Xie, H.; Gathergood, N. The Role of Green Chemistry in Biomass Processing and Conversion; John Wiley & Sons: Toronto, ON, Canada, 2012; pp. 1–496. ISBN 978-0-470-64410-2. Available online: https://www.wiley.com/en-us/9780470644102 (accessed on 18 May 2021).
- Bernick, L. The Right Chemistry. The $100 Billion Business Case for Safer Chemistry. Available online: https://www.greenbiz.com/article/100-billion-business-case-safer-chemistry (accessed on 31 October 2020).
- Deselnicu, D.C.; Militaru, G.; Deselnicu, V.; Zăinescu, G.; Albu, L. Towards a circular economy—A zero waste programme for Europe. In Proceedings of the CAMS 2018—7th International Conference on Advanced Materials and Systems, Timisoara, Romania, 28–31 March 2018; pp. 563–568. [Google Scholar] [CrossRef]
- Molino, A.; Casella, P.; Marino, T.; Iovine, A.; Dimatteo, S.; Balducchi, R.; Musmarra, D. Succinic Acid Production as Main Player of the Green Chemistry Industry by using Actinobacillussuccinogens. Chem. Eng. Trans. 2020, 79, 289–294. [Google Scholar] [CrossRef]
- Cespi, D.; Esposito, I.; Cucciniello, R.; Anastas, P.T. Beyond the beaker: Benign by design society. Curr. Res. Green Sustain. Chem. 2020, 3, 100028. [Google Scholar] [CrossRef]
- Morales, M.; Ataman, M.; Badr, S.; Linster, S.; Kourlimpinis, I.; Papadokonstantakis, S.; Hatzimanikatis, V.; Hungerbühler, K. Sustainability assessment of succinic acid production technologies from biomass using metabolic engineering. Energy Environ. Sci. 2016, 9, 2669–2926. [Google Scholar] [CrossRef]
- Saxena, R.K.; Saran, S.; Isar, J.; Kaushik, R. Production and applications of succinic acid. In Current Developments in Biotechnology and Bioengineering; Pandey, A., Negi, S., Soccol, C.R., Eds.; Elsevier: Amsterdam, The Netherlands, 2017; pp. 601–630. [Google Scholar]
- Erickson, B.; Nelson Winters, P. Perspective on opportunities in industrial biotechnology in renewable chemicals. Biotechnol. J. 2012, 7, 176–185. [Google Scholar] [CrossRef]
- Law, J.Y.; Mohammad, A.W.; Tee, Z.K.; Zaman, N.K.; Md Jahim, J.; Santanaraj, J.; Sajab, M.S. Recovery of succinic acid from fermentation broth by forward osmosis-assisted crystallization process. J. Membr. Sci. 2019, 583, 139–151. [Google Scholar] [CrossRef]
- Transparency Market Research. The Succinic Acid Market. pp. 1–95. Available online: https://www.transparencymarketresearch.com/succinic-acid.html (accessed on 13 April 2021).
- Ahn, J.H.; Jang, Y.-S.; Lee, S.Y. Production of succinic acid by metabolically engineered microorganisms. Curr. Opin. Biotechnol. 2016, 42, 54–66. [Google Scholar] [CrossRef] [PubMed]
- Sekoai, P.T.; Awosusi, A.A.; Yoro, K.O.; Singo, M.; Oloye, O.; Ayeni, A.O.; Bodunrin, M.; Daramola, M.O. Microbial cell immobilization in biohydrogen production: A short overview. Crit. Rev. Biotechnol. 2018, 38, 157–171. [Google Scholar] [CrossRef] [PubMed]
- Apergis, N.; Payne, J.E. Renewable energy, output, CO2 emissions, and fossil fuel prices in Central America: Evidence from a nonlinear panel smooth transition vector error correction model. Energy Econ. 2014, 42, 226–232. [Google Scholar] [CrossRef]
- Al-Hamamre, Z.; Saidan, M.; Hararah, M.; Rawajfeh, K.; Alkhasawneh, H.E.; Al-Shannag, M. Wastes and biomass materials as sustainable-renewable energy resources for Jordan. Renew. Sustain. Energy Rev. 2017, 67, 295–314. [Google Scholar] [CrossRef]
- Kumar, R.; Basak, B.; Jeon, B.-H. Sustainable production and purification of succinic acid: A review of membrane-integrated green approach. J. Clean. Prod. 2020, 277, 123954–123973. [Google Scholar] [CrossRef]
- Kurzrock, T.; Weuster-Botz, D. Recovery of succinic acid from fermentation broth. Biotechnol. Lett. 2010, 32, 331–339. [Google Scholar] [CrossRef]
- Cok, B.; Tsiropoulos, I.; Roes, A.L.; Patel, M.K. Succinic acid production derived from carbohydrates: An energy and greenhouse gas assessment of a platform chemical toward a bio-based economy. Biofuels Bioprod. Bioref. 2014, 8, 16–29. [Google Scholar] [CrossRef]
- Zheng, P.; Fang, L.; Xu, Y.; Dong, J.J.; Ni, Y.; Sun, Z.H. Succinic acid production from corn stover by simultaneous saccharification and fermentation using Actinobacillus succinogenes. Bioresour. Technol. 2010, 101, 7889–7894. [Google Scholar] [CrossRef]
- Willke, T.; Vorlop, K.D. Industrial bioconversion of renewable resources as an alternative to conventional chemistry. Appl. Microbiol. Biotechnol. 2004, 66, 131–142. [Google Scholar] [CrossRef] [PubMed]
- Beauprez, J.J.; De Mey, M.; Soetaert, W.K. Microbial succinic acid production: Natural versus metabolic engineered producers. Process Biochem. 2010, 45, 1103–1114. [Google Scholar] [CrossRef]
- Li, Q.; Wang, D.; Wu, Y.; Li, W.; Zhang, Y.; Xing, J.; Su, Z. One step recovery of succinic acid from fermentation broths by crystallization. Sep. Purif. Technol. 2010, 72, 294–300. [Google Scholar] [CrossRef]
- Cimini, D.; Argenzio, O.; Ambrosio, S.; Lama, L.; Finore, I.; Finamore, R.; Pepe, O.; Faraco, V.; Schiraldi, C. Production of succinic acid from Basfia succiniciproducens up to the pilot scale from Arundo donax hydrolysate. Bioresour. Technol. 2016, 222, 355–360. [Google Scholar] [CrossRef] [PubMed]
- Kurzrock, T.; Weuster-Botz, D. New reactive extraction systems for separation of bio-succinic acid. Bioprocess Biosyst. Eng. 2011, 34, 779–787. [Google Scholar] [CrossRef]
- Alexandri, M.; Vlysidis, A.; Papapostolou, H.; Tverezovskaya, O.; Tverezovskiy, V.; Kookos, I.K.; Koutinas, A. Downstream separation and purification of succinic acid from fermentation broths using spent sulphite liquor as feedstock. Separ. Purif. Technol. 2019, 209, 666–675. [Google Scholar] [CrossRef]
- Pal, P.; Kumar, R.; Chakravarthi, D.V.; Chakrabortty, S. Modelling and simulation of continuous production of L (+) glutamic acid in a membrane-integrated bioreactor. Biochem. Eng. J. 2016, 106, 68–86. [Google Scholar] [CrossRef]
- Kumar, R.; Pal, P. Fermentative production of poly (g-glutamic acid) from renewable carbon source and downstream purification through a continuous membrane-integrated hybrid process. Bioresour. Technol. 2015, 177, 141–148. [Google Scholar] [CrossRef]
- Sosa, P.A.; Roca, C.; Velizarov, S. Membrane assisted recovery and purification of bio-based succinic acid for improved process sustainability. J. Membr. Sci. 2016, 501236–501247. [Google Scholar] [CrossRef]
- Londono, A.O. Separation of Succinic Acid from Fermentation Broths and Esterification by a Reactive Distillation Method. Ph.D. Thesis, Michigan State University, East Lansing, MI, USA, 2010. Available online: https://d.lib.msu.edu/etd/888. (accessed on 13 July 2020).
- Awosusi, A.A. Bioconversion of Waste Lignocellulosic Biomass (South African corn cob) to Succinic Acid in Molten Hydrate Solvent System. Ph.D. Thesis, University of the Witwatersrand, Johannesburg, South Africa, 2018. Available online: https://hdl.handle.net/10539/25888 (accessed on 24 October 2020).
- Cornils, B.; Lappe, P. Dicarboxylic Acids, Aliphatic Ullmann’s Enzyklopedia of Industrial Chemistry; Wiley: Weinheim, Germany, 2002. [Google Scholar] [CrossRef]
- Li, Q.Z.; Jiang, X.L.; Feng, X.J.; Wang, J.M.; Sun, C.; Zhang, H.B. Recovery processes of organic acids from fermentation broths in the biomass-based industry. J. Microbiol. Biotechnol. 2016, 26, 1–8. [Google Scholar] [CrossRef]
- Agarwal, L.; Isar, J.; Saxena, R. Rapid screening procedures for identification of succinic acid producers. J. Biochem. Biophys. 2005, 63, 24–32. [Google Scholar] [CrossRef] [PubMed]
- Cheng, K.K.; Zhao, X.B.; Zeng, J.; Wu, R.C.; Xu, Y.Z.; Liu, D.H.; Zhang, J.A. Downstream processing of biotechnological produced succinic acid. Appl. Microbiol. Biotechnol. 2012, 95, 841–850. [Google Scholar] [CrossRef] [PubMed]
- Song, Y.; Xu, J.; Xu, Y.; Gao, X.; Gao, C. Performance of UF-NF integrated membrane process for seawater softening. Desalination 2011, 276, 109–116. [Google Scholar] [CrossRef]
- Huh, Y.S.; Jun, Y.S.; Hong, Y.K.; Song, H.; Lee, S.Y.; Hong, W.H. Effective purification of succinic acid from fermentation broth produced by Mannheimiasucciniciproducens. Process Biochem. 2006, 41, 1461–1465. [Google Scholar] [CrossRef]
- Huber, G.W.; Iborra, S.; Corma, A. Synthesis of Transportation Fuels from Biomass: Chemistry, Catalysts, and Engineering. Chem. Rev. 2006, 106, 4044–4098. [Google Scholar] [CrossRef] [PubMed]
- Zhou, C.H.; Xia, X.; Lin, C.X.; Tong, D.S.; Beltramini, J. Catalytic conversion of lignocellulosic biomass to fine chemicals and fuels. Chem. Soc. Rev. 2011, 40, 5588–5617. [Google Scholar] [CrossRef]
- Isikgor, F.H.; Becer, R. Lignocellulosic Biomass: A Sustainable Platform for Production of Bio-Based Chemicals and Polymers. Polym. Chem. 2015, 6. [Google Scholar] [CrossRef]
- Saha, B.C. Enzymes as Biocatalysts for Conversion of Lignocellulosic Biomass to Fermentable Sugars. In Handbook of Industrial Biocatalysis; Hou, C.T., Ed.; CRC Press: Abingdon, UK, 2005. [Google Scholar]
- Ladisch, M.; Ximenes, E.; Kim, Y.; Mosier, N.S. Biomass Chemistry and pretreatment for biological processes. In Catalysis for the Conversion and Its Derivatives; Behrens, M., Datye, A., Eds.; Max Planck Research Library for the History and Development of Knowledge: Berlin, Germany, 2013; pp. 131–158. ISBN 978-3-8442-4282-9. [Google Scholar]
- Barakat, A.; de Vries, H.; Rouau, X. Dry fractionation process as an important step in current and future lignocellulose biorefineries: A review. Bioresour. Technol. 2013, 134, 362–373. [Google Scholar] [CrossRef] [PubMed]
- Holm, J.; Lassi, U. Ionic Liquids: Applications and Perspectives; Kokorin, A., Ed.; InTech: Rijeka, Croatia, 2011; ISBN 978-953-307-248-7. [Google Scholar] [CrossRef]
- Alonso, D.M.; Wettstein, S.G.; Dumesic, J.A. Gamma-valerolactone, a sustainable platform molecule derived from lignocellulosic biomass. Green Chem. 2013, 15, 584–595. [Google Scholar] [CrossRef]
- Cherubini, F. The biorefinery concept: Using biomass instead of oil for producing energy and chemicals. Energy Convers. Manag. 2010, 51, 1412–1421. [Google Scholar] [CrossRef]
- Huber, G.W. Breaking the Chemical and Engineering Barriers to Lignocellulosic Biofuels: Next Generation Hydrocarbon Biorefineries; National Science Foundation: Washington, DC, USA, 2008; p. 180. Available online: http://www.ecs.umass.edu/biofuels/Images/Roadmap2-08.pdf (accessed on 15 January 2021).
- Taherzadeh, M.J.; Karimi, K. Pretreatment of Lignocellulosic Wastes to Improve Ethanol and Biogas Production: A Review. Int. J. Mol. Sci. 2008, 9, 1621–1651. [Google Scholar] [CrossRef]
- Song, H.; Huh, Y.S.; Lee, S.Y.; Hong, W.H.; Hong, Y.K. Recovery of succinic acid produced by fermentation of a metabolically engineered Mannheimia succiniciproducens strain. J. Biotechnol. 2007, 132, 445–452. [Google Scholar] [CrossRef]
- Li, Q.; Wang, D.; Hu, G.; Xing, J.; Su, Z. Integrated bioprocess for high-efficiency production of succinic acid in an expanded-bed adsorption system. Biochem. Eng. J. 2011, 56, 150–157. [Google Scholar] [CrossRef]
- Davison, B.H.; Nghiem, N.P.; Richardson, G.L. Succinic Acid Adsorption from Fermentation Broth and Regeneration. Appl. Biochem. Biotechnol. 2004, 114, 653–670. [Google Scholar] [CrossRef]
- López-Garzón, C.S.; Ottens, M.; van der Wielen, L.A.; Straathof, A.J. Direct downstream catalysis: From succinate to its diethyl ester without intermediate acidification. Chem. Eng. J. 2012, 200–202, 637–644. [Google Scholar] [CrossRef]
- Zeikus, J.G.; Jain, M.K.; Elankovan, P. Biotechnology of succinic acid production and markets for derived industrial products. Appl. Microbiol. Biotechnol. 1999, 51, 545–552. [Google Scholar] [CrossRef]
- Fu, L.; Gao, X.; Yang, Y.; Aiyong, F.; Hao, H.; Gao, C. Preparation of succinic acid using bipolar membrane electrodialysis. Sep. Purif. Technol. 2014, 127, 212–218. [Google Scholar] [CrossRef]
- Jansen, M.L.A.; van Gulik, W.M. Towards large scale fermentative production of succinic acid. Curr. Opin. Biotechnol. 2014, 30, 190–197. [Google Scholar] [CrossRef] [PubMed]
- Salles, I.M.; Dorotyn, S.; Soucaile, P. A new process for the continuous production of succinic acid from glucose at high yield, titer, and productivity. Biotechnol. Bioeng. 2008, 99, 129–135. [Google Scholar] [CrossRef]
- Luque, R.; Lin, C.S.K.; Du, C.; MacQuarrie, D.J.; Koutinas, A.; Wang, R.; Webb, C.; Clark, J.H. Chemical transformations of succinic acid recovered from fermentation broths by a novel direct vacuum distillation-crystallisation method. Green Chem. 2009, 11, 193–200. [Google Scholar] [CrossRef]
- Huang, H.-J.; Ramaswamy, S.; Tschirner, U.; Ramarao, B. A review of separation technologies in current and future biorefineries. Sep. Purif. Technol. 2008, 62, 1–21. [Google Scholar] [CrossRef]
- Datta, D.; Kumar, S.; Uslu, H. Status of the Reactive Extraction as a Method of Separation. J. Chem. 2015, 2015, 1–16. [Google Scholar] [CrossRef]
- John, J.J.; Kuhn, S.; Braeken, L.; Van Gerven, T. Ultrasound assisted liquid–liquid extraction with a novel interval-contact reactor. Chem. Eng. Process. Process. Intensif. 2017, 113, 35–41. [Google Scholar] [CrossRef]
- Moraes, L.D.S.; Kronemberger, F.D.A.; Ferraz, H.C.; Habert, A.C. Liquid–liquid extraction of succinic acid using a hollow fiber membrane contactor. J. Ind. Eng. Chem. 2015, 21, 206–211. [Google Scholar] [CrossRef]
- King, C.J.; Dtarr, J. Recovery of Carboxylic Acids from Water by Precipitation from Organic Solutions. U.S. Patent 5,104,492, 14 April 1992. [Google Scholar]
- King, C.J.; Poole, L.J. Craboxylic Acid Sorption Regeneration Process. U.S. Patent 5,412,126, 2 May 1995. [Google Scholar]
- Sprakel, L.M.J.; Holtkamp, A.F.M.; .Bassa, R.; .Schuur, B. Swing processes for solvent regeneration in liquid-liquid extraction of succinic acid. Chem. Eng. Process. Process Intensif. 2019, 143, 107600. [Google Scholar] [CrossRef]
- Sprakel, L.M.J.; Schuur, B. Review: Solvent developments for liquid-liquid extraction of carboxylic acids in perspective. Sep. Purif. Technol. 2019, 211, 935–957. [Google Scholar] [CrossRef]
- Bayazit, S.S.; Uslu, H.; Inci, I.S. Comparison of the efficiencies of amine extractants on lactic acid with different organic solvents. J. Chem. Eng. Data 2009, 56, 750–756. [Google Scholar] [CrossRef]
- Djas, M.; Henczka, M. Reactive extraction of citric acid using supercritical carbon dioxide. J. Supercrit. Fluids 2016, 117, 59–63. [Google Scholar] [CrossRef]
- Jipa, I.; Dobre, T.; Stroescu, M.; Stoica, A. Acetic acid extraction from fermentation broth: Experimental and modelling studies. Rev. Chim. 2009, 60, 1084–1089. [Google Scholar]
- Chen, L.J.; Zeng, A.; Dong, H.B.; Li, Q.; Niu, C.C. A novel process for recovery and refining of L-lactic acid from fermentation broth. Bioresour. Technol. 2012, 112, 280–284. [Google Scholar] [CrossRef]
- Lateef, H.; Gooding, A.; Grimes, S. Use of 1-hexyl-3- methylimidazolium bromide ionic liquid in the recovery of lactic acid from wine. J. Chem. Technol. Biotechnol. 2012, 87, 1066–1073. [Google Scholar] [CrossRef]
- Wang, J.J.; Pei, Y.C.; Zhao, Y.; Hu, Z.G. Recovery of amino acids by imidazolium based ionic liquids from aqueous media. Green Chem. 2005, 7, 196–202. [Google Scholar] [CrossRef]
- Mikkola, J.P.; Virtanen, P.; Sjöholm, R. Aliquat 336®—a versatile and affordable cation source for an entirely new family of hydrophobic ionic liquids. Green Chem. 2006, 8, 250–255. [Google Scholar] [CrossRef]
- Marták, J.; Schlosser, Š. Extraction of lactic acid by phosphonium ionic liquids. Sep. Purif. Technol. 2007, 57, 483–494. [Google Scholar] [CrossRef]
- Oliveira, F.S.; Araújo, J.M.; Ferreira, R.; Rebelo, L.P.N.; Marrucho, I.M. Extraction of L-lactic, L-malic, and succinic acids using phosphonium-based ionic liquids. Sep. Purif. Technol. 2012, 85, 137–146. [Google Scholar] [CrossRef]
- Lee, S.C.; Kim, H.C. Batch and continuous separation of acetic acid from succinic acid in a feed solution with high concentrations of carboxylic acids by emulsion liquid membranes. J. Memb. Sci. 2011, 367, 190–196. [Google Scholar] [CrossRef]
- Yedur, S.; Berglung, K.S.; Dunuwila, D.D. Succinic Acid Production and Purification. U.S. Patent 6,265,190, 24 July 2001. [Google Scholar]
- Berglund, K.A.; Yedur, S.; Dunuwila, D. Succinic Acid Production and Purification. U.S. Patent 5,958,744, 28 September 1999. [Google Scholar]
- Eder, R.J.P.; Schmitt, E.K.; Grill, J.; Radl, S.; Woelfler, G.H.; Khinast, J.G. Seed loading effects on the mean crystal size of acetylsalicylic acid in a continuous-flow crystallization device. Cryst. Res. Technol. 2011, 46, 227–237. [Google Scholar] [CrossRef]
- Liu, Z.Z.; Ma, C.Y.; Hu, Y.D.; Wang, X.Z. Effect of seed loading and cooling rate on crystal size and shape distributions in protein crystallization—A study using morphological population balance simulation. Comput. Chem. Eng. 2010, 34, 1945–1952. [Google Scholar] [CrossRef]
- Hojjati, H.; Rohani, S. Cooling and seeding effect on supersaturation and final crystal size distribution (CSD) of ammonium sulphate in a batch crystallizer. Chem. Eng. Process. 2005, 44, 949–957. [Google Scholar] [CrossRef]
- Doki, N.; Seki, H.; Takano, K.; Asatani, H.; Yokota, A.M.; Kubota, N. Process control of seeded batch cooling crystallization of the metastable α-form glycine using an in-situ ATR-FTIR spectrometer and an in-situ FBRM particle counter. Cryst. Growth Des. 2004, 4, 949–953. [Google Scholar] [CrossRef]
- Pratiwi, A.I.; Matsumoto, M.; Kondo, K. Permeation of succinic acid through ionic liquid membrane. J. Chem. Eng. Jpn. 2013, 46, 383–388. [Google Scholar] [CrossRef]
- Thuy, N.T.H.; Boontawan, A. Production of very-high purity succinic acid from fermentation broth using microfiltration and nanofiltration-assisted crystallization. J. Membr. Sci. 2017, 524, 470–481. [Google Scholar] [CrossRef]
- Glassner, D.A.; Elankovan, P.; Beacom, D.; Berglund, R. Purification process for succinic acid produced by fermentation. Appl. Biochem. Biotechnol. 1995, 51–52, 73–82. [Google Scholar] [CrossRef]
- Samaei, S.M.; Gato-Trinidad, S.; Altaee, A. The application of pressure-driven ceramic membrane technology for the treatment of industrial wastewaters—A review. Sep. Purif. Technol. 2018, 200, 198–220. [Google Scholar] [CrossRef]
- Yoon, Y.; Leuptow, R.M. Removal of organic compound by RO and NF membranes. J. Membr. Sci. 2005, 261, 76–86. [Google Scholar] [CrossRef]
- Huang, C.; Xu, T.; Zhang, Y.; Xue, Y.; Chen, G. Application of electrodialysis to the production of organic acids: State-of-art and recent developments. J. Membr. Sci. 2007, 288, 1–12. [Google Scholar] [CrossRef]
- Xu, F.; Sun, J.; Konda, N.V.S.N.M.; Shi, J.; Dutta, T.; Scown, C.D.; Simmons, B.A.; Singh, S. Transforming biomass conversion with ionic liquids: Process intensification and the development of a high-gravity, one-pot process for the production of cellulosic ethanol. Energy Environ. Sci. 2015, 9, 1042–1049. [Google Scholar] [CrossRef]
- Wang, Y.; Zhang, N.; Huang, C.; Xu, T. Production of monoprotic, diprotic, and triprotic organic acids by using electrodialysis with bipolar membranes: Effect of cell configurations. J. Membr. Sci. 2011, 385–386, 226–233. [Google Scholar] [CrossRef]
- Saremirad, P.; Gomaa, H.; Zhu, J. Effect of flow oscillations on mass transfer in electrodialysis with bipolar membrane. J. Membr. Sci. 2012, 405–406, 158–166. [Google Scholar] [CrossRef]
- McKinlay, J.B.; Vieille, C.; Zeikus, J.G. Prospects for a bio-based succinate industry. Appl. Microbiol. Biotechnol. 2007, 76, 727–740. [Google Scholar] [CrossRef]
- Jaquet, A.; Quan, L.; Marison, I.; Vonstockar, U. Factors influencing the potential use of Aliquat 336 for the in situ extraction of carboxylic acids from cultures of Pseudomonas putida. J. Biotechnol. 1999, 68, 185–196. [Google Scholar] [CrossRef]
- Arola, K.; Van Der Bruggen, B.; Mänttäri, M.; Kallioinen, M. Treatment options for nanofiltration and reverse osmosis concentrates from municipal wastewater treatment: A review. Crit. Rev. Environ. Sci. Technol. 2019, 49, 2049–2116. [Google Scholar] [CrossRef]
- Prochaska, K.; Antczak, J.; Regel-Rosocka, M.; Szczygiełda, M. Removal of succinic acid from fermentation broth by multistage process (membrane separation and reactive extraction). Sep. Purif. Technol. 2018, 192, 360–368. [Google Scholar] [CrossRef]
- Bonnélye, V.; Guey, L.; Del Castillo, J. UF/MF as RO pre-treatment: The real benefit. Desalination 2008, 222, 59–65. [Google Scholar] [CrossRef]
- Wang, C.; Li, Q.; Tang, H.; Yan, D.; Zhou, W.; Xing, J.; Wan, Y. Membrane fouling mechanism in ultrafiltration of succinic acid fermentation broth. Bioresour. Technol. 2012, 116, 366–371. [Google Scholar] [CrossRef]
- Juang, R.S.; Chen, H.L.; Lin, Y.C. Ultrafiltration of coagulation-pretreated Serratia marcescens fermentation broth: Flux characteristics and prodigiosin recovery. Sep. Sci. Technol. 2012, 47, 37–41. [Google Scholar] [CrossRef]
- Cho, Y.H.; Lee, H.D.; Park, H.B. Integrated Membrane Processes for Separation and Purification of Organic Acid from a Biomass Fermentation Process. Ind. Eng. Chem. Res. 2012, 51, 10207–10219. [Google Scholar] [CrossRef]
- Nigam, M.O.; Bansal, B.; Chen, X.D. Fouling and cleaning of whey protein concentrate fouled ultrafiltration membranes. Desalination 2008, 218, 313–322. [Google Scholar] [CrossRef]
- AbdEl-Salam, M.H. Membrane techniques: Application of reverse osmosis. In Encyclopedia of Food Sciences and Nutrition, 2nd ed.; Academic Press: Cambridge, MA, USA, 2003. [Google Scholar]
- Pandey, S.R.; Jegatheesan, V.; Baskaran, K.; Shu, L. Fouling in reverse osmosis (RO) membrane in water recovery from secondary effluent: A review. Rev. Environ. Sci. Biotechnol. 2012, 11, 125–145. [Google Scholar] [CrossRef]
- Ricci, B.C.; Ferreira, C.D.; Marques, L.S.; Martins, S.S.; Reis, B.G.; Amaral, M.C. Assessment of the chemical stability of nanofiltration and reverse osmosis membranes employed in treatment of acid gold mining effluent. Sep. Purif. Technol. 2017, 174, 301–311. [Google Scholar] [CrossRef]
- Phanthumchinda, N.; Rampai, T.; Prasirtsak, B.; Thitiprasert, S.; Tanasupawat, S.; Assabumrungrat, S.; Thongchul, N. Alternative reverse osmosis to purify lactic acid from a fermentation broth. Chem. Ind. Chem. Eng. Q. 2018, 24, 179–190. [Google Scholar] [CrossRef]
- Diltz, R.A.; Marolla, T.V.; Henley, M.V.; Li, L. Reverse osmosis processing of organic model compounds and fermentation broths. Bioresour. Technol. 2007, 98, 686–695. [Google Scholar] [CrossRef]
- Duranceau, S.J. Membrane Practices for Water Treatment; American Water Works Association: Denver, CO, USA, 2001; pp. 59–62. [Google Scholar]
- Paranjape, S.; Reardon, R.; Foussereau, X. Pretreatment technology for reverse osmosis membrane used in wastewater reclamation application past, present and future a literature review. Proc. Water Environ. Fed. 2003, 459–486. [Google Scholar] [CrossRef]
- Hoek, E.M.V.; Allred, J.; Knoell, T.; Jeong, B.H. Modeling the effects of fouling on full-scale reverse osmosis processes. J. Membr. Sci. 2008, 314, 33–49. [Google Scholar] [CrossRef]
- Koyuncu, I.; Sengur, R.; Truken, T.; Guclu, S.; Pasaoglu, M.E. Advances in water treatment by microfiltration, ultrafiltration and nanofiltration. In Advances in Membrane Technologies for Waste Water Treatment; Woodhead Publishing: Cambridge, UK, 2015; pp. 83–128. [Google Scholar] [CrossRef]
- Law, J.Y.; Mohammed, A. Separation of succinate from organic acid salts using nano filtration membranes. Chem. Eng. Trans. 2017, 56, 1705–1710. [Google Scholar] [CrossRef]
- Kang, S.H.; Chang, Y.K. Removal of organic acid salts from simulated fermentation broth containing succinate by nanofiltration. J. Membr. Sci. 2005, 246, 49–57. [Google Scholar] [CrossRef]
- Zaman, N.K.; Rohani, R.; Mohammad, A.W.; Jahim, J.M. New polymeric membrane nanofiltration for succinate recovery: A comparative study. J. Polym. Res. 2017, 24, 197. [Google Scholar] [CrossRef]
- Antczak, J.; Szczygiełda, M.; Prochaska, K. Nanofiltration separation of succinic acid from post-fermentation broth: Impact of process conditions and fouling analysis. J. Ind. Eng. Chem. 2019, 77, 253–261. [Google Scholar] [CrossRef]
- Choi, J.-H.; Fukushi, K.; Yamamoto, K. A study on the removal of organic acids from wastewaters using nanofiltration membranes. Sep. Purif. Technol. 2008, 59, 17–25. [Google Scholar] [CrossRef]
- Luo, J.; Wan, Y. Effects of pH and salt on nanofiltration—a critical review. J. Membr. Sci. 2013, 438, 18–28. [Google Scholar] [CrossRef]
- Zaman, N.K.; Malaysia, U.K.; Yih, L.J.; Vun, C.P.; Rohani, R.; Mohammad, A.W. Recovery of Organic Acids from Fermentation Broth Using Nanofiltration Technologies: A Review. J. Phys. Sci. 2017, 28, 85–109. [Google Scholar] [CrossRef]
- Tan, J.P.; Jahim, J.M.; Harun, S.; Wu, T.Y.; Mumtaz, T. Utilization of oil palm fronds as a sustainable carbon source in biorefineries. Int. J. Hydrog. Energy 2016, 41, 4896–4906. [Google Scholar] [CrossRef]
- Zaman, N.K.; Rohani, R.; Mohammad, A.W. Polyimide membranes for organic salts recovery from model biomass fermentation. Malays. J. Anal. Sci. 2016, 20, 1481–1490. [Google Scholar] [CrossRef]
- Zaman, N.K.; Rohani, R.; Mohammad, A.W.; Isloor, M.; Md, J.; Zaman, N.K.; Jamaliah, M.J. Investigation of Succinic Acid Recovery from Aqueous Solution and Fermentation Broth using Polyimide Nanofiltration Membrane. J. Environ. Chem. Eng. 2017, 1–36. [Google Scholar] [CrossRef]
- Jusoh, N.; Othman, N.; Nasruddin, N.A. Emulsion liquid membrane technology in organic acid purification. Malays. J. Anal. Sci. 2016, 20, 436–443. [Google Scholar] [CrossRef]
- Jusoh, N.; Othman, N. Stability of Palm Oil-based Emulsion Liquid Membrane for Succinic Acid Extraction from Aqueous Solution. J. Appl. Membr. Sci. Technol. 2016, 19, 1–17. [Google Scholar] [CrossRef]
- Jusoh, N.; Noah, N.F.M.; Othman, N. Extraction and Recovery Optimization of Succinic Acid Using Green Emulsion Liquid Membrane Containing Palm Oil as the Diluent. Environ. Prog. Sustain. Energy. 2018, 38. [Google Scholar] [CrossRef]
- Othman, N.; Jusoh, N.; Mohar, M.; Muhammad, B.R.; Norul, F.; Mohamed, N. Extraction of succinic acid from real fermentation broth using emulsion liquid membrane process. Malays. J. Anal. Sci. 2018, 22, 1090–1101. [Google Scholar] [CrossRef]
- Werner, S.; Haumann, M.; Wassersheid, P. Ionic liquids in chemical engineering. Annu Rev. Chem. Biomol. Eng. 2010, 1, 203–230. [Google Scholar] [CrossRef]
- Pratiwi, A.I.; Matsumoto, M. Chapter 5—Separation of Organic Acids through Liquid Membranes Containing Ionic Liquids. In Ionic Liquids in Separation Technology; Elsevier: Amsterdam, The Netherlands, 2014; pp. 189–206. [Google Scholar] [CrossRef]
- Lee, K.P.; Arnot, T.C.; Mattia, D. A review of reverse osmosis membrane materials for desalination—Development to date and future potential. J. Membr. Sci. 2011, 370, 1–22. [Google Scholar] [CrossRef]
- Wang, X.; Chang, V.W.; Tang, C.Y. Osmotic membrane bioreactor (OMBR) technology for wastewater treatment and reclamation: Advances, challenges, and prospects for the future. J. Membr. Sci. 2016, 504, 113–132. [Google Scholar] [CrossRef]
- Haupt, A.; Lerch, A. Forward Osmosis Application in Manufacturing Industries: A Short Review. Membranes 2018, 8, 47. [Google Scholar] [CrossRef] [PubMed]
- Azlan, N.M.; Peshev, D.; Livingston, A. Energy consumption for desalination—A comparison of forward osmosis with reverse osmosis, and the potential for perfect membranes. Desalination 2016, 377, 138–151. [Google Scholar] [CrossRef]
- Sreedhar, I.; Khaitan, S.; Gupta, R.; Reddy, B.M.; Venugopal, A. An odyssey of process and engineering trends in forward osmosis. Environ. Sci. Water Res. Technol. 2018, 4, 129–168. [Google Scholar] [CrossRef]
- Abou El-Nour, F.H. Water Desalination Studies Using Forward Osmosis Technology, a Review. Arab. J. Nucl. Sci. Appl. 2016, 49, 167–176. [Google Scholar]
- Lutchmiah, K.; Verliefde, A.; Roest, K.; Rietveld, L.; Cornelissen, E. Forward osmosis for application in wastewater treatment: A review. Water Res. 2014, 58, 179–197. [Google Scholar] [CrossRef]
- Munirasu, S.; Haija, M.A.; Banat, F. Use of membrane technology for oil field and refinery produced water treatment—A review. Process Saf. Environ. Prot. 2016, 100, 183–202. [Google Scholar] [CrossRef]
- Law, J.Y.; Mohammad, A.W. Osmotic concentration of succinic acid by forward osmosis: Influence of feed solution pH and evaluation of seawater as draw solution. Chin. J. Chem. Eng. 2018, 26, 976–983. [Google Scholar] [CrossRef]
- Garcia-Aguirre, J.; Alvarado-Morales, M.; Fotidis, I.A.; Angelidaki, I. Up-concentration of succinic acid, lactic acid, and ethanol fermentations broths by forward osmosis. Biochem. Eng. J. 2019. [Google Scholar] [CrossRef]
- Lee, H.D.; Lee, M.Y.; Hwang, Y.S.; Cho, Y.H.; Kim, H.W.; Park, H.B. Separation and Purification of Lactic Acid from Fermentation Broth Using Membrane-Integrated Separation Processes. Ind. Eng. Chem. Res. 2017, 56, 8301–8310. [Google Scholar] [CrossRef]
- Sun, Y.; Yan, L.; Fu, H.; Xiu, Z. Salting-out extraction and crystallization of succinic acid from fermentation broths. Process Biochem. 2014, 49, 506–511. [Google Scholar] [CrossRef]
- Sauer, M.; Porro, D.; Mattanovich, D.; Branduardi, P. Microbial production of organic acids: Expanding the markets. Trends Biotechnol. 2008, 26, 100–108. [Google Scholar] [CrossRef] [PubMed]
- Lin, S.K.C.; Du, C.; Blaga, A.C.; Camarut, M.; Webb, C.; Stevens, C.V.; Soetaert, W. Novel resin-based vacuum distillation-crystallisation method for recovery of succinic acid crystals from fermentation broths. Green Chem. 2010, 12, 666–671. [Google Scholar] [CrossRef]
- Thuy, N.T.H.; Kongkaew, A.; Flood, A.; Boontawan, A. Fermentation and crystallization of succinic acid from Actinobacillus succinogenes ATCC55618 using fresh cassava root as the main substrate. Bioresour. Technol. 2017, 233, 342–352. [Google Scholar] [CrossRef]
- Wang, C.; Ming, W.; Yan, D.; Zhang, C.; Yang, M.; Liu, Y.; Zhang, Y.; Guo, B.; Wan, Y.; Xing, J. Novel membrane-based biotechnological alternative process for succinic acid production and chemical synthesis of bio-based poly (butylene succinate). Bioresour. Technol. 2014, 156, 6–13. [Google Scholar] [CrossRef]
- Lee, J. Biological conversion of lignocellulosic biomass to ethanol. J. Biotechnol. 1997, 56, 1–24. [Google Scholar] [CrossRef]
- Weatherley, L.R.; Gangu, A.S.; Scurto, A.M.; Petera, J. Chapter 12: Process Intensification of Enzymatic Biotransformation Processes. In Intensification of Biobased Processes; Royal Society of Chemistry: London, UK, 2018; pp. 268–288. [Google Scholar]
- Shi, J.; Gladden, J.M.; Sathitsuksanoh, N.; Kambam, P.; Sandoval, L.; Mitra, D.; Zhang, S.; George, A.; Singer, S.W.; Simmons, B.A.; et al. One-pot ionic liquid pretreatment and saccharification of switchgrass. Green Chem. 2013, 15, 2579–2589. [Google Scholar] [CrossRef]
- Fischer, S.; Thummler, K.; Pfeiffer, K.; Liebert, T.; and Heinze, T. Evaluation of molten inorganic salt hydrates as reaction medium for the derivatization of cellulose. Cellulose 2002, 9, 293–300. [Google Scholar] [CrossRef]
- De, S.; Dutta, S.; Saha, B. One-pot conversions of lignocellulosic and algal biomass into liquid fuels. Chem Sus. Chem. 2012, 5, 1826–1833. [Google Scholar] [CrossRef]
- Field, R. Membranes for Water Treatment; Wiley: Hoboken, NJ, USA, 2010. [Google Scholar]
- Liao, Y.; Bokhary, A.; Maleki, E.; Liao, B. A review of membrane fouling and its control in algal-related membrane processes. Bioresour. Technol. 2018, 264, 343–358. [Google Scholar] [CrossRef]
- Munshi, F.M.; Church, J.; McLean, R.; Maier, N.; Anwar Sadmani, A.H.M.; Duranceau, S.J.; Lee, W.H. Dewatering algae using an aquaporin-based d polyethersulfone forward osmosis membrane. Separ. Purif. Technol. 2018, 204, 154–161. [Google Scholar] [CrossRef]
- Song, W.; Ravindran, V.; Koel, B.E.; Pirbazari, M. Nanofiltration of natural organic matter with H2O2/UV pretreatment: Fouling mitigation and membrane surface characterization. J. Membr. Sci. 2004, 241, 143–160. [Google Scholar] [CrossRef]
- Sun, F.; Lu, D.; Ho, J.S.; Chong, T.H.; Zhou, Y. Mitigation of membrane fouling in a seawater-driven forward osmosis system for waste activated sludge thickening. J. Clean. Prod. 2019, 241, 118373. [Google Scholar] [CrossRef]
- Zhao, X.; Zhang, R.; Liu, Y.; He, M.; Su, Y.; Gao, C.; Jiang, Z. Antifouling membrane surface construction: Chemistry plays a critical role. J. Membr. Sci. 2018, 551, 145–171. [Google Scholar] [CrossRef]
- Gao, Y.; Qin, J.; Wang, Z.; Østerhus, S.W. Backpulsing technology applied in MF and UF processes for membrane fouling mitigation: A review. J. Membr. Sci. 2019, 587, 117136. [Google Scholar] [CrossRef]
- Zhang, Y.; Fu, Q. Algal fouling of microfiltration and ultrafiltration membranes and control strategies: A review. Sep. Purif. Technol. 2018, 203, 193–208. [Google Scholar] [CrossRef]
- Qasim, M.; Darwish, N.N.; Mhiyo, S.; Darwish, N.A.; Hilal, N. The use of ultrasound to mitigate membrane fouling in desalination and water treatment. Desalination 2018, 443, 143–164. [Google Scholar] [CrossRef]
Publisher’s Note: MDPI stays neutral with regard to jurisdictional claims in published maps and institutional affiliations. |
© 2021 by the authors. Licensee MDPI, Basel, Switzerland. This article is an open access article distributed under the terms and conditions of the Creative Commons Attribution (CC BY) license (https://creativecommons.org/licenses/by/4.0/).







