Techno-Economic Assessment and Operational Planning of Wind-Battery Distributed Renewable Generation System
Abstract
1. Introduction
- The operation of BESS under different real profiles of wind energy generation is investigated.
- The effect of wind power variation on the DOD and life-cycles of the BESS are investigated under two distinct scenarios of the MG and its operational modes.
- The paper investigates the performance of standalone and grid-connected MG by comparing the outcome of power loss probabilities and the cost of electricity obtained in each case.
- Reliability and techno-economic autonomous operation of standalone in comparison to grid-connected operational mode.
2. Problem Formulation
2.1. Hybrid Microgrid Components
2.2. Wind Turbine System
2.3. Diesel Generation System
2.4. Utility Grid System
2.5. Battery Energy Storage System
2.6. Load Demand Data
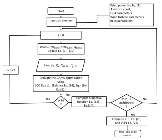
3. Methodology
3.1. Objective Function
3.2. System Constraints
3.2.1. Constraint for Power Exchange
3.2.2. Demand-Generation Constraint
3.2.3. Constraint for Diesel Generation System
3.2.4. Constraints for Battery Energy Storage System
4. Performance Analysis
4.1. Reliability Analysis
4.2. Cost of Electricity
5. Case Study
6. Results and Discussion
6.1. Scenario 1
6.2. Scenario 2
7. Conclusions
Author Contributions
Funding
Institutional Review Board Statement
Informed Consent Statement
Acknowledgments
Conflicts of Interest
Abbreviations
| Area swept by the rotor of wind turbine, m | |
| Fuel cost coefficients for generation unit i | |
| Emission cost coefficients for generation unit i | |
| Battery energy storage system | |
| Cost of electricity, $/MWh | |
| Cost function of battery energy storage system | |
| Total operating cost of diesel generation units, $/MWh | |
| Daily cost of wind power dissipation, $/MWh | |
| Cost of power exchanged, $/MWh | |
| Capital recovery cost, $ | |
| Daily cost of battery energy storage system, $ | |
| Diesel generator | |
| Power generated by diesel generation unit i, MW | |
| Cost of distributed generators, $ | |
| Daily schedule cost of the microgrid, $ | |
| Depth of discharge of energy storage system, MWh | |
| Depth of discharge of battery energy storage system, MWh | |
| Battery energy | |
| Maximum rated energy of battery, MWh | |
| Total capacity of battery energy storage system, MWh | |
| Emission cost, $/MWh | |
| Energy storage system | |
| Cost of exchanged power, $/MWh | |
| Degradation cost of battery energy storage system, $/MWh | |
| Charging efficiency of battery | |
| Discharging efficiency of battery | |
| Fuel cost, $MWh | |
| I | Set of generation units |
| Investment cost of battery energy storage system, $/MW | |
| Initial investment of installed wind turbine, $ | |
| Interest rate | |
| J | Overall Operational cost, $/MWh |
| Power coefficient of the wind turbine | |
| Lifetime of the project, | |
| Yearly maintenance cost, $/MWh | |
| Microgrid | |
| Number of cycles of energy storage at a particular DOD | |
| Power loss probability | |
| Battery power, MW | |
| Battery energy, MWh | |
| Load power demand, MW | |
| Grid power, MW | |
| Output power of the generation unit im MW | |
| Wind power output, MW | |
| Battery power, MW | |
| Maximum rated power of battery, MW | |
| Maximum capacity of the transmission line, MVA | |
| Renewable energy sources | |
| Air density, kg/m | |
| State-of-charge of energy storage system. MWh | |
| State-of-charge of battery energy storage system, MWh | |
| Uninterrupted power supply | |
| v | Wind speed, m/s |
References
- Nguyen, T.T.; Pham, L.H.; Mohammadi, F.; Kien, L.C. Optimal scheduling of large-scale wind-hydro-thermal systems with fixed-head short-term model. Appl. Sci. 2020, 10, 2964. [Google Scholar] [CrossRef]
- Aguado, R.; Vera, D.; López-García, D.A.; Torreglosa, J.P.; Jurado, F. Techno-Economic assessment of a gasification plant for distributed cogeneration in the agrifood sector. Appl. Sci. 2021, 11, 660. [Google Scholar] [CrossRef]
- Dinh, B.H.; Pham, T.V.; Nguyen, T.T.; Sava, G.N.; Duong, M.Q. An effective method for minimizing electric generation costs of thermal systems with complex constraints and large scale. Appl. Sci. 2020, 10, 3507. [Google Scholar] [CrossRef]
- Ebeed, M.; Alhejji, A.; Kamel, S.; Jurado, F. Solving the optimal reactive power dispatch using marine predators algorithm considering the uncertainties in load and wind-solar generation systems. Energies 2020, 13, 4316. [Google Scholar] [CrossRef]
- Salman, U.T.; Al-Ismail, F.S.; Khalid, M. Optimal Sizing of Battery Energy Storage for Grid-Connected and Isolated Wind-Penetrated Microgrid. IEEE Access 2020, 8, 91129–91138. [Google Scholar] [CrossRef]
- Abdollahi, A.; Ghadimi, A.A.; Miveh, M.R.; Mohammadi, F.; Jurado, F. Optimal power flow incorporating FACTS devices and stochastic wind power generation using krill herd algorithm. Electronics 2020, 9, 1043. [Google Scholar] [CrossRef]
- Ma, G.; Cai, Z.; Xie, P.; Liu, P.; Xiang, S.; Sun, Y.; Guo, C.; Dai, G. A bi-level capacity optimization of an isolated microgrid with load demand management considering load and renewable generation uncertainties. IEEE Access 2019, 7, 83074–83087. [Google Scholar] [CrossRef]
- REN21. Renewables 2019 Global Status Report; REN21 Secretariat: Paris, France, 2019. [Google Scholar]
- Ding, Z.; Lee, W.J. A stochastic microgrid operation scheme to balance between system reliability and greenhouse gas emission. IEEE Trans. Ind. Appl. 2015, 52, 1157–1166. [Google Scholar]
- Imran, R.M.; Wang, S. Enhanced two-stage hierarchical control for a dual mode WECS-based microgrid. Energies 2018, 11, 1270. [Google Scholar] [CrossRef]
- Shojaei, A.H.; Ghadimi, A.A.; Miveh, M.R.; Mohammadi, F.; Jurado, F. Multi-objective optimal reactive power planning under load demand and wind power generation uncertainties using ε-constraint method. Appl. Sci. 2020, 10, 2859. [Google Scholar] [CrossRef]
- Zahoor, S.; Javaid, S.; Javaid, N.; Ashraf, M.; Ishmanov, F.; Afzal, M.K. Cloud–fog–based smart grid model for efficient resource management. Sustainability 2018, 10, 2079. [Google Scholar] [CrossRef]
- Salman, U.T.; Abdulgalil, M.A.; Wasiu, O.S.; Khalid, M. Energy Management Strategy Considering Battery Efficiency for Grid-Tied Microgrids During Summer in the Kingdom of Saudi Arabia. In Proceedings of the 2019 8th International Conference on Renewable Energy Research and Applications (ICRERA), Brasov, Romania, 3–6 November 2019; pp. 422–427. [Google Scholar]
- Shahab, M.; Wang, S.; Junejo, A.K. Improved control strategy for three-phase microgrid management with electric vehicles using multi objective optimization algorithm. Energies 2021, 14, 1146. [Google Scholar] [CrossRef]
- Mohammadi, F.; Nazri, G.A.; Saif, M. A bidirectional power charging control strategy for plug-in hybrid electric vehicles. Sustainability 2019, 11, 4317. [Google Scholar] [CrossRef]
- Community Microgrids: Building Sustainability and Resilience Online Kernel Description. Available online: http://localcleanenergy.org/20180510Microgrids (accessed on 11 February 2020).
- Khan, K.A.; Khalid, M. Improving the transient response of hybrid energy storage system for voltage stability in DC microgrids using an autonomous control strategy. IEEE Access 2021, 9, 10460–10472. [Google Scholar] [CrossRef]
- Darmansyah; Robandi, I. Photovoltaic parameter estimation using Grey Wolf Optimization. In Proceedings of the 2017 3rd International Conference on Control, Automation and Robotics (ICCAR), Nagoya, Japan, 24–26 April 2017. [Google Scholar]
- Parhizi, S.; Lotfi, H.; Khodaei, A.; Bahramirad, S. State of the art in research on microgrids: A review. IEEE Access 2015, 3, 890–925. [Google Scholar] [CrossRef]
- Ghiassi-Farrokhfal, Y.; Rosenberg, C.; Keshav, S.; Adjaho, M. Joint Optimal Design and Operation of Hybrid Energy Storage Systems. IEEE J. Sel. Areas Commun. 2016, 34, 639–650. [Google Scholar] [CrossRef]
- Khalid, M. A review on the selected applications of battery-supercapacitor hybrid energy storage systems for microgrids. Energies 2019, 12, 4559. [Google Scholar] [CrossRef]
- Akhil, A.A.; Huff, G.; Currier, A.B.; Kaun, B.C.; Rastler, D.M.; Chen, S.B.; Cotter, A.L.; Bradshaw, D.T.; Gauntlett, W.D. Electricity Storage Handbook in Collaboration with NRECA; Sandia National Laboratories (SNL-NM): Albuquerque, NM, USA, 2013. [Google Scholar]
- Khan, K.A.; Khalid, M. Hybrid energy storage system for voltage stability in a DC microgrid using a modified control strategy. In Proceedings of the IEEE Innovative Smart Grid Technologies-Asia (ISGT Asia), Chengdu, China, 21–24 May 2019; pp. 2760–2765. [Google Scholar]
- Dunn, B.; Kamath, H.; Tarascon, J.M. Electrical Energy Storage for the Grid: A Battery of Choices. Science 2011, 334, 928–935. [Google Scholar] [CrossRef] [PubMed]
- Zhang, Y.; Wang, J.; Berizzi, A.; Cao, X. Life cycle planning of battery energy storage system in off-grid wind–solar–diesel microgrid. IET Gener. Transm. Distrib. 2018, 12, 4451–4461. [Google Scholar] [CrossRef]
- Bukar, A.L.; Tan, C.W.; Lau, K.Y. Optimal sizing of an autonomous photovoltaic/wind/battery /diesel generator microgrid using grasshopper optimization algorithm. Sol. Energy 2019, 188, 685–696. [Google Scholar] [CrossRef]
- Hesaroor, K.; Das, D. Optimal sizing of energy storage system in islanded microgrid using incremental cost approach. J. Energy Storage 2019, 24, 100768. [Google Scholar] [CrossRef]
- Sufyan, M.; Abd Rahim, N.; Tan, C.; Muhammad, M.A.; Sheikh Raihan, S.R. Optimal sizing and energy scheduling of isolated microgrid considering the battery lifetime degradation. PLoS ONE 2019, 14, e0211642. [Google Scholar] [CrossRef] [PubMed]
- Akram, U.; Khalid, M.; Shafiq, S. Optimal sizing of a wind/solar/battery hybrid grid-connected microgrid system. IET Renew. Power Gener. 2017, 12, 72–80. [Google Scholar] [CrossRef]
- Pham, M.; Tran, T.Q.; Bacha, S.; Hably, A.; An, L.N. Optimal sizing of battery energy storage system for an islaned microgrid. In Proceedings of the 44th Annual Conference of the IEEE Industrial Electronics Society (IECON), Washington, DC, USA, 21–23 October 2018; pp. 1899–1903. [Google Scholar]
- Broumi, S.; Dey, A.; Talea, M.; Bakali, A.; Smarandache, F.; Nagarajan, D.; Lathamaheswari, M.; Kumar, R. Shortest path problem using Bellman algorithm under neutrosophic environment. Complex Intell. Syst. 2019, 5, 409–416. [Google Scholar] [CrossRef]
- Berrueta, A.; Heck, M.; Jantsch, M.; Ursúa, A.; Sanchis, P. Combined dynamic programming and region-elimination technique algorithm for optimal sizing and management of lithium-ion batteries for photovoltaic plants. Appl. Energy 2018, 228, 1–11. [Google Scholar] [CrossRef]
- Hanumaiah, N.; Ravi, B. Rapid tooling form accuracy estimation using region elimination adaptive search based sampling technique. Rapid Prototyp. J. 2007, 13, 182–190. [Google Scholar] [CrossRef]
- Raza, S.; Mokhlis, H.; Arof, H.; Laghari, J.; Mohamad, H. A sensitivity analysis of different power system parameters on islanding detection. IEEE Trans. Sustain. Energy 2015, 7, 461–470. [Google Scholar] [CrossRef]
- Nguyen, T.A.; Crow, M.L.; Elmore, A.C. Optimal sizing of a vanadium redox battery system for microgrid systems. IEEE Trans. Sustain. Energy 2015, 6, 729–737. [Google Scholar] [CrossRef]
- Liu, Y.; Wu, X.; Du, J.; Song, Z.; Wu, G. Optimal sizing of a wind-energy storage system considering battery life. Renew. Energy 2020, 147, 2470–2483. [Google Scholar] [CrossRef]
- Sukumar, S.; Mokhlis, H.; Mekhilef, S.; Naidu, K.; Karimi, M. Mix-mode energy management strategy and battery sizing for economic operation of grid-tied microgrid. Energy 2017, 118, 1322–1333. [Google Scholar] [CrossRef]
- Nemati, M.; Braun, M.; Tenbohlen, S. Optimization of unit commitment and economic dispatch in microgrids based on genetic algorithm and mixed integer linear programming. Appl. Energy 2018, 210, 944–963. [Google Scholar] [CrossRef]
- Olaszi, B.D.; Ladanyi, J. Comparison of different discharge strategies of grid-connected residential PV systems with energy storage in perspective of optimal battery energy storage system sizing. Renew. Sustain. Energy Rev. 2017, 75, 710–718. [Google Scholar] [CrossRef]
- Barsali, S.; Giglioli, R.; Lutzemberger, G.; Poli, D.; Valenti, G. Optimised operation of storage systems integrated with MV photovoltaic plants, considering the impact on the battery lifetime. J. Energy Storage 2017, 12, 178–185. [Google Scholar] [CrossRef]
- Bahramirad, S.; Reder, W.; Khodaei, A. Reliability-constrained optimal sizing of energy storage system in a microgrid. IEEE Trans. Smart Grid 2012, 3, 2056–2062. [Google Scholar] [CrossRef]
- Shafiqur, R.; Umar, T.; Salman, L.M.A. Wind Farm-Battery Energy Storage Assessment in Grid-Connected Microgrids. Energy Eng. 2020, 117, 343–365. [Google Scholar] [CrossRef]
- Soroudi, A. Power System Optimization Modeling in GAMS; Springer: Cham, Switzerland, 2017. [Google Scholar]
- Torreglosa, J.P.; Garcia, P.; Fernandez, L.M.; Jurado, F. Predictive control for the energy management of a fuel-cell–battery–supercapacitor tramway. IEEE Trans. Ind. Informatics 2013, 10, 276–285. [Google Scholar] [CrossRef]
- Khorramdel, H.; Aghaei, J.; Khorramdel, B.; Siano, P. Optimal battery sizing in microgrids using probabilistic unit commitment. IEEE Trans. Ind. Informatics 2015, 12, 834–843. [Google Scholar] [CrossRef]
- Rosenkranz, C. Plug in hybrid batteries. In 20th International Electric Vehicle Symposium and Exhibition (EVS20); Electric Drive Transportation Association: Long Beach, CA, USA, 2003. [Google Scholar]
- Han, S.; Han, S.; Aki, H. A practical battery wear model for electric vehicle charging applications. Appl. Energy 2014, 113, 1100–1108. [Google Scholar] [CrossRef]
- Electricity Consumption by Sectors. Online Kernel Description. Available online: https://datasource.kapsarc.org/explore/dataset/electricity-consumption-by-sectors/information/?disjunctive.region&disjunctive.type_of_consumption (accessed on 23 November 2019).
- Mohamed, F.A.; Koivo, H.N. Online management genetic algorithms of microgrid for residential application. Energy Convers. Manag. 2012, 64, 562–568. [Google Scholar] [CrossRef]
- Ju, C.; Wang, P.; Goel, L.; Xu, Y. A two-layer energy management system for microgrids with hybrid energy storage considering degradation costs. IEEE Trans. Smart Grid 2017, 9, 6047–6057. [Google Scholar] [CrossRef]
- Ayop, R.; Isa, N.M.; Tan, C.W. Components sizing of photovoltaic stand-alone system based on loss of power supply probability. Renew. Sustain. Energy Rev. 2018, 81, 2731–2743. [Google Scholar] [CrossRef]
- Ragheb, M.; Ragheb, A.M. Wind turbines theory-the betz equation and optimal rotor tip speed ratio. Fundam. Adv. Top. Wind. Power 2011, 1, 19–38. [Google Scholar]
- Rafique, M.; Rehman, S.; Alam, M.; Alhems, L. Feasibility of a 100 MW installed capacity wind farm for different climatic conditions. Energies 2018, 11, 2147. [Google Scholar] [CrossRef]
- Dragomirescu, A. Performance assessment of a small wind turbine with crossflow runner by numerical simulations. Renew. Energy 2011, 36, 957–965. [Google Scholar] [CrossRef]



















| Parameter | Value |
|---|---|
| (%) | 90 |
| (%) | 10 |
| Round-trip Efficiency (%) | 90 |
| BESS lifetime (years) | 3 |
Case A (Case B) | 2.52 (2.296) |
Case A (Case B) | 14.761 (7.152) |
| Interest rate (%) | 6.5 |
| Parameter | Value |
|---|---|
| Power coefficient | 0.45 |
| Blade area m | 3019.07 |
| Air density kg/m | 9000 |
| Initial capital cost ($/MW) | 2500 |
| Maximum wind power (MW) | 1 |
| Lifetime (years) | 20 |
| Interest rate (%) | 6.5 |
| Quantity | Scenario 1 | Scenario 2 | ||
|---|---|---|---|---|
| Case A | Case B | Case A | Case B | |
| 976.7192 | 692.9265 | 642.7332 | 519.5166 | |
| 139.366 | 34.97615 | 235.9843 | 43.01909 | |
| ($/MWh) | 5.31064 | 3.321795 | 3.735231 | 3.284667 |
| 0.0564 | 0.0402 | 0.0329 | 0.0306 | |
| Time (h) | Load | Case A | Case B | ||||||
|---|---|---|---|---|---|---|---|---|---|
| Wind | Wind | ||||||||
| 1 | 8.4 | 0.083 | 4329 | 2.797 | 5.52 | 10.466 | 780 | 0 | −1.423 |
| 2 | 8.4 | 0.365 | 1363 | 2.515 | 5.52 | 10.069 | 1097 | 0 | −1.669 |
| 3 | 8.4 | 1.883 | 867 | 1.727 | 4.79 | 9.466 | 2416 | 0 | −1.066 |
| 4 | 7 | 3.328 | 755 | 3.672 | 0 | 7.992 | 3806 | 0 | −0.992 |
| 5 | 7 | 3.314 | 755 | 3.686 | 0 | 5.689 | 3806 | 0.368 | 0.943 |
| 6 | 7 | 6.679 | 755 | 0.321 | 0 | 6.242 | 2764 | 0 | 0.758 |
| 7 | 7 | 8.861 | 755 | 3.659 | −5.52 | 6.04 | 3454 | 0 | 0.96 |
| 8 | 7 | 9.279 | 931 | 0 | −2.279 | 5.727 | 1651 | 0 | 1.273 |
| 9 | 7 | 9.493 | 1108 | 0 | −2.493 | 6.14 | 1034 | 0 | 0.86 |
| 10 | 7 | 9.52 | 1417 | 0 | −2.52 | 7.591 | 839 | 1.234 | −1.824 |
| 11 | 8.4 | 9.332 | 2039 | 0 | −0.932 | 8.708 | 1434 | 0 | −0.308 |
| 12 | 8.4 | 9.121 | 2471 | 0 | −0.721 | 8.861 | 1651 | 0 | −0.461 |
| 13 | 8.4 | 9.095 | 2986 | 0 | −0.695 | 7.872 | 2170 | 0 | 0.528 |
| 14 | 8.4 | 8.708 | 3788 | 0 | −0.308 | 5.882 | 1598 | 0.452 | 2.066 |
| 15 | 8.4 | 6.981 | 4329 | 0 | 1.419 | 4.517 | 839 | 3.883 | 0 |
| 16 | 8.4 | 5.727 | 4329 | 0 | 2.673 | 5.425 | 839 | 2.975 | 0 |
| 17 | 9.8 | 5.5 | 2033 | 0 | 4.3 | 6.981 | 839 | 2.819 | 0 |
| 18 | 11.2 | 5.407 | 1178 | 2.979 | 2.814 | 8.016 | 839 | 3.184 | 0 |
| 19 | 11.2 | 5.224 | 982 | 5 | 0.976 | 8.308 | 839 | 2.892 | 0 |
| 20 | 11.2 | 5.206 | 917 | 5 | 0.994 | 7.968 | 839 | 3.232 | 0 |
| 21 | 11.2 | 5.116 | 860 | 5 | 1.084 | 7.158 | 839 | 4.042 | 0 |
| 22 | 11.2 | 4.992 | 807 | 5 | 1.208 | 6.552 | 839 | 4.648 | 0 |
| 23 | 9.8 | 4.992 | 755 | 4.808 | 0 | 6.303 | 839 | 3.497 | 0 |
| 24 | 8.4 | 4.992 | 755 | 2.408 | 1 | 5.902 | 839 | 1.498 | 1 |
| Time (h) | Load | Case A | Case B | ||||||
|---|---|---|---|---|---|---|---|---|---|
| Wind | Diesel | Wind | Diesel | ||||||
| 1 | 8.4 | 0.083 | 2513 | 4.63 | 3.687 | 10.466 | 755 | −1.423 | 0 |
| 2 | 8.4 | 0.365 | 1258 | 4.349 | 3.687 | 10.069 | 945 | −1.669 | 0 |
| 3 | 8.4 | 1.883 | 890 | 2.831 | 3.687 | 9.466 | 1385 | −1.066 | 0 |
| 4 | 7 | 3.328 | 755 | −0.007 | 3.679 | 7.992 | 2064 | −0.992 | 0 |
| 5 | 7 | 3.314 | 755 | 0.007 | 3.679 | 5.689 | 4328 | 0.881 | 0.43 |
| 6 | 7 | 6.679 | 755 | −2.045 | 0.184 | 6.242 | 2181 | 0.758 | 0 |
| 7 | 7 | 8.861 | 847 | −0.184 | 0.184 | 6.04 | 1583 | 0.96 | 0 |
| 8 | 7 | 9.279 | 857 | −2.463 | 0.184 | 5.727 | 1197 | 1.273 | 0 |
| 9 | 7 | 9.493 | 1014 | −2.677 | 0.184 | 6.14 | 921 | 0 | 0.86 |
| 10 | 7 | 9.52 | 1282 | −2.704 | 0.184 | 7.591 | 921 | −1.298 | 0.707 |
| 11 | 8.4 | 9.332 | 1801 | −1.116 | 0.184 | 8.708 | 1205 | −1.007 | 0.699 |
| 12 | 8.4 | 9.121 | 2194 | −0.905 | 0.184 | 8.861 | 1624 | −1.567 | 1.105 |
| 13 | 8.4 | 9.095 | 2696 | −0.879 | 0.184 | 7.872 | 4328 | 0.528 | |
| 14 | 8.4 | 8.708 | 3531 | −0.492 | 0.184 | 5.882 | 4328 | 0 | 2.518 |
| 15 | 8.4 | 6.981 | 4329 | 0 | 1.418 | 4.517 | 4328 | 0 | 3.883 |
| 16 | 8.4 | 5.727 | 4329 | 0 | 2.673 | 5.425 | 4328 | 0 | 2.975 |
| 17 | 9.8 | 5.5 | 4329 | 0.629 | 3.671 | 6.981 | 4328 | 2.819 | |
| 18 | 11.2 | 5.407 | 3363 | 2.122 | 3.671 | 8.016 | 4328 | 0 | 3.184 |
| 19 | 11.2 | 5.224 | 2004 | 2.305 | 3.671 | 8.308 | 4328 | 0 | 2.892 |
| 20 | 11.2 | 5.206 | 1437 | 2.323 | 3.671 | 7.968 | 4328 | 2.066 | 1.167 |
| 21 | 11.2 | 5.116 | 1136 | 2.413 | 3.671 | 7.158 | 1381 | −1.405 | 5.446 |
| 22 | 11.2 | 4.992 | 942 | 2.536 | 3.671 | 6.552 | 2469 | 2.066 | 2.582 |
| 23 | 9.8 | 4.992 | 803 | 1.136 | 3.671 | 6.303 | 1161 | 2.066 | 1.431 |
| 24 | 8.4 | 4.992 | 755 | 1.683 | 1.725 | 5.902 | 794 | 1 | 1.498 |
Publisher’s Note: MDPI stays neutral with regard to jurisdictional claims in published maps and institutional affiliations. |
© 2021 by the authors. Licensee MDPI, Basel, Switzerland. This article is an open access article distributed under the terms and conditions of the Creative Commons Attribution (CC BY) license (https://creativecommons.org/licenses/by/4.0/).
Share and Cite
Salman, U.; Khan, K.; Alismail, F.; Khalid, M. Techno-Economic Assessment and Operational Planning of Wind-Battery Distributed Renewable Generation System. Sustainability 2021, 13, 6776. https://doi.org/10.3390/su13126776
Salman U, Khan K, Alismail F, Khalid M. Techno-Economic Assessment and Operational Planning of Wind-Battery Distributed Renewable Generation System. Sustainability. 2021; 13(12):6776. https://doi.org/10.3390/su13126776
Chicago/Turabian StyleSalman, Umar, Khalid Khan, Fahad Alismail, and Muhammad Khalid. 2021. "Techno-Economic Assessment and Operational Planning of Wind-Battery Distributed Renewable Generation System" Sustainability 13, no. 12: 6776. https://doi.org/10.3390/su13126776
APA StyleSalman, U., Khan, K., Alismail, F., & Khalid, M. (2021). Techno-Economic Assessment and Operational Planning of Wind-Battery Distributed Renewable Generation System. Sustainability, 13(12), 6776. https://doi.org/10.3390/su13126776

