Analysis of the Dynamical Capabilities into the Public Research Institutes to Their Strategic Decision-Making
Abstract
1. Introduction
2. Theoretical Background
3. Methodology, Analytical Framework and Case Studies
3.1. Collecting Data, First Stage
3.1.1. Statistical Analysis
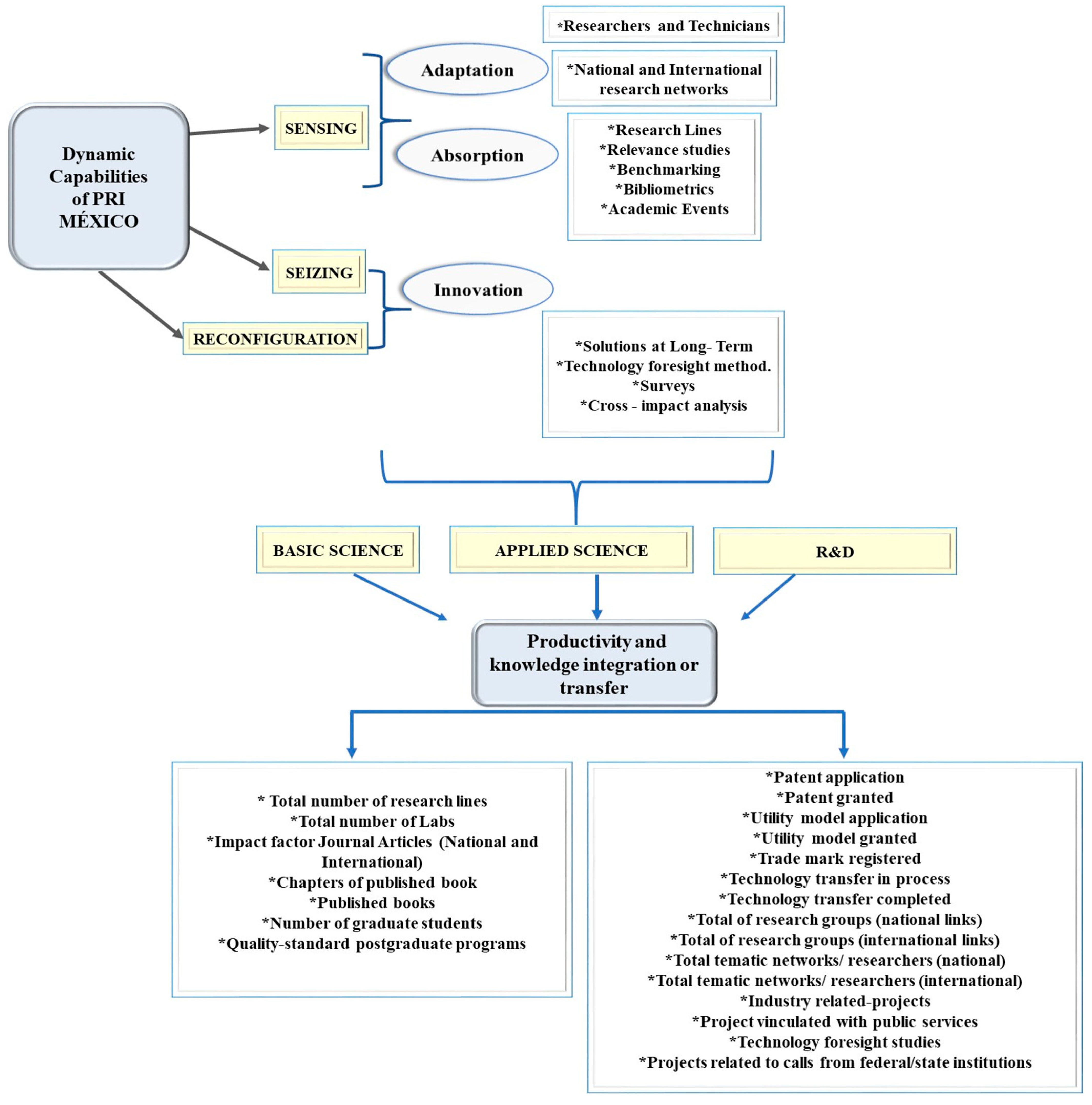
3.1.2. DCs Framework for Mexican PRI
3.2. Collecting Data, Second Stage
Statistical Analysis
4. Results
4.1. Indicators Identification of DCs for Mexican Public Research Institutes
4.1.1. Initial Analysis by Constant Comparative Method
4.1.2. Statistical Analysis of the First Stage
4.2. Identification of Aspects That Impact the Scientific Productivity (Phase II)
4.3. Activities That Influence Knowledge Integration or Transfer
5. Discussion
6. Limitations and Suggestions for Future Researches
7. Conclusions
Supplementary Materials
Author Contributions
Funding
Institutional Review Board Statement
Informed Consent Statement
Data Availability Statement
Acknowledgments
Conflicts of Interest
References
- Liefner, I.; Si, Y.-F.; Schäfer, K. A latecomer firm’s R&D collaboration with advanced country universities and research institutes: The case of Huawei in Germany. Technovation 2019, 86, 3–14. [Google Scholar]
- Bstieler, L.; Hemmert, M.; Barczak, G. The changing bases of mutual trust formation in inter-organizational relationships: A dyadic study of university-industry research collaborations. J. Bus. Res. 2017, 74, 47–54. [Google Scholar] [CrossRef]
- Bstieler, L.; Hemmert, M.; Barczak, G. Trust Formation in University-Industry Collaborations in the U.S. Biotechnology Industry: IP Policies, Shared Governance, and Champions. J. Prod. Innov. Manag. 2014, 32, 111–121. [Google Scholar] [CrossRef]
- Ankrah, S.; Al-Tabbaa, O. Universities–industry collaboration: A systematic review. Scand. J. Manag. 2015, 31, 387–408. [Google Scholar] [CrossRef]
- Al-Tabbaa, O.; Ankrah, S. Social capital to facilitate ‘engineered’ university–industry collaboration for technology transfer: A dynamic perspective. Technol. Forecast. Soc. Chang. 2016, 104, 1–15. [Google Scholar] [CrossRef]
- Soh, P.-H.; Subramanian, A.M. When do firms benefit from university–industry R&D collaborations? The implications of firm R&D focus on scientific research and technological recombination. J. Bus. Ventur. 2014, 29, 807–821. [Google Scholar] [CrossRef]
- Snow, C.C.; Hrebiniak, L.G. Strategy, Distinctive Competence, and Organizational Performance. Adm. Sci. Q. 1980, 25, 317. [Google Scholar] [CrossRef]
- Prahalad, C.K.; Hamel, G. The Core Competence of the Corporation. In Strategische Unternehmungsplanung—Strategische Unternehmungsführung; Springer Science and Business Media LLC: Berlin/Heidelberg, Germany, 2006; Volume 69, pp. 275–292. [Google Scholar]
- Teece, D.J. Dynamic Capabilities. In The Palgrave Encyclopedia of Strategic Management; Augier, M., Teece, D.J., Eds.; Palgrave Macmillan UK: London, UK, 2018; pp. 444–452. [Google Scholar]
- Harris, D.A.; Kaefer, F.; Salchenberger, L.M. The development of dynamic capabilities through organisational and managerial processes. Int. J. Bus. Environ. 2013, 5, 398. [Google Scholar] [CrossRef]
- Teece, D.J. Explicating dynamic capabilities: The nature and microfoundations of (sustainable) enterprise performance. Strat. Manag. J. 2007, 28, 1319–1350. [Google Scholar] [CrossRef]
- Saavedra, F.U.; Andreu, J.L.; Criado, J.R. The Impact of Social Media Marketing on the Relationship Among Dynamic Capabilities and Performance; Springer Science and Business Media LLC: Berlin/Heidelberg, Germany, 2015; p. 179. [Google Scholar]
- Kodama, M. Collaborative Dynamic Capabilities: The Dynamic Capabilities View. In Collaborative Dynamic Capabilities for Service Innovation; Springer Science and Business Media LLC: Berlin/Heidelberg, Germany, 2018; pp. 1–45. [Google Scholar]
- Irfan, M.; Wang, M.; Akhtar, N. Correction to: Impact of IT capabilities on supply chain capabilities and organizational agility: A dynamic capability view. Oper. Manag. Res. 2021, 14, 233. [Google Scholar] [CrossRef]
- Teece, D.J.; Pisano, G.; Shuen, A. Dynamic capabilities and strategic management. Strateg. Manag. J. 1997, 18, 509–533. [Google Scholar] [CrossRef]
- Teece, D.; Pisano, G.; Dosi, G.; Chytry, J. The Dynamic Capabilities of Firms: An Introduction. Technol. Organ. Compet. 1998, 3, 193–212. [Google Scholar] [CrossRef]
- Wang, C.L.; Ahmed, P.K. Dynamic capabilities: A review and research agenda. Int. J. Manag. Rev. 2007, 9, 31–51. [Google Scholar] [CrossRef]
- Chwiłkowska-Kubala, A. What are the sources of regional airport economic effectiveness? The dynamic capabilities perspective with evidence from Poland. J. Air Transp. Manag. 2021, 92, 102024. [Google Scholar] [CrossRef]
- Michaelis, B.; Rogbeer, S.; Schweizer, L.; Özleblebici, Z. Clarifying the boundary conditions of value creation within dynamic capabilities framework: A grafting approach. Rev. Manag. Sci. 2020, 1–24. [Google Scholar] [CrossRef]
- Lin, Y.-H.; Chen, Y.-S. Determinants of green competitive advantage: The roles of green knowledge sharing, green dynamic capabilities, and green service innovation. Qual. Quant. 2017, 51, 1663–1685. [Google Scholar] [CrossRef]
- Jiang, W.; Mavondo, F.; Zhao, W. The impact of business networks on dynamic capabilities and product innovation: The moderating role of strategic orientation. Asia Pac. J. Manag. 2020, 37, 1239–1266. [Google Scholar] [CrossRef]
- Zhang, X.; Xie, L.; Li, J.; Cheng, L. “Outside in”: Global demand heterogeneity and dynamic capabilities of multinational enterprises. J. Int. Bus. Stud. 2019. [Google Scholar] [CrossRef]
- Bruneel, J.; D’Este, P.; Salter, A. Investigating the factors that diminish the barriers to university–industry collaboration. Res. Policy 2010, 39, 858–868. [Google Scholar] [CrossRef]
- Perkmann, M.; Neely, A.; Walsh, K. How should firms evaluate success in university-industry alliances? A performance measurement system. R D Manag. 2011, 41, 202–216. [Google Scholar] [CrossRef]
- Markman, G.D.; Gianiodis, P.T.; Phan, P.H. Supply-Side Innovation and Technology Commercialization. J. Manag. Stud. 2009, 46, 625–649. [Google Scholar] [CrossRef]
- Gibson, E.; Daim, T.U.; Dabic, M. Evaluating university industry collaborative research centers. Technol. Forecast. Soc. Chang. 2019, 146, 181–202. [Google Scholar] [CrossRef]
- Etzkowitz, H.; Leydesdorff, L. The dynamics of innovation: From National Systems and “Mode 2” to a Triple Helix of university–industry–government relations. Res. Policy 2000, 29, 109–123. [Google Scholar] [CrossRef]
- Schultz, C.; Gretsch, O.; Kock, A. The influence of shared R&D-project innovativeness perceptions on university-industry collaboration performance. J. Technol. Transf. 2020, 1–29. [Google Scholar] [CrossRef]
- Bercovitz, J.E.; Feldman, M.P. Fishing upstream: Firm innovation strategy and university research alliances. Res. Policy 2007, 36, 930–948. [Google Scholar] [CrossRef]
- Craig Boardman, P.; Ponomariov, B.L. University researchers working with private companies. Technovation 2009, 29, 142–153. [Google Scholar] [CrossRef]
- Albort-Morant, G.; Leal-Rodríguez, A.L.; Fernández-Rodríguez, V.; Ariza-Montes, A. Assessing the origins, evolution and prospects of the literature on dynamic capabilities: A bibliometric analysis. Eur. Res. Manag. Bus. Econ. 2018, 24, 42–52. [Google Scholar] [CrossRef]
- Barragán-Ocaña, A.; Zubieta-Garcia, J. Critical Factors toward Successful R&D Projects in Public Research Centers: A Primer. J. Appl. Res. Technol. 2013, 11, 866–875. [Google Scholar] [CrossRef]
- Thomas, V.; Bliemel, M.; Shippam, C.; Maine, E. Endowing university spin-offs pre-formation: Entrepreneurial capabilities for scientist-entrepreneurs. Technovation 2020, 96-97, 102153. [Google Scholar] [CrossRef]
- Barletta, F.; Yoguel, G.; Pereira, M.; Rodríguez, S. Exploring scientific productivity and transfer activities: Evidence from Argentinean ICT research groups. Res. Policy 2017, 46, 1361–1369. [Google Scholar] [CrossRef]
- Babelytė-Labanauskė, K.; Nedzinskas, Š. Dynamic capabilities and their impact on research organizations’ R&D and innovation performance. J. Model. Manag. 2017, 12, 603–630. [Google Scholar] [CrossRef]
- Jiao, H.; Wei, J.; Cui, Y. An empirical study on paths to develop dynamic capabilities: From the perspectives of entrepreneurial orientation and organizational learning. Front. Bus. Res. China 2010, 4, 47–72. [Google Scholar] [CrossRef]
- Navarro, J.R.; Gallardo, F.O.; Jos, F.O.G. A Model of Strategic Change: Universities and Dynamic Capabilities. High. Educ. Policy 2003, 16, 199–212. [Google Scholar] [CrossRef]
- Li, Y.; Tang, Y. A dynamic capabilities perspective on pro-market reforms and university technology transfer in a transition economy. Technovation 2021, 103, 102224. [Google Scholar] [CrossRef]
- Sambharya, R.B.; Lee, J. Renewing Dynamic Capabilities Globally: An Empirical Study of the World’s Largest MNCs. Manag. Int. Rev. 2014, 54, 137–169. [Google Scholar] [CrossRef]
- Haarhaus, T.; Liening, A. Building dynamic capabilities to cope with environmental uncertainty: The role of strategic foresight. Technol. Forecast. Soc. Chang. 2020, 155, 120033. [Google Scholar] [CrossRef]
- Hessels, L.K.; van Lente, H. Re-thinking new knowledge production: A literature review and a research agenda. Res. Policy 2008, 37, 740–760. [Google Scholar] [CrossRef]
- Ellegaard, C.; Andersen, P.H. The process of resolving severe conflict in buyer–supplier relationships. Scand. J. Manag. 2015, 31, 457–470. [Google Scholar] [CrossRef]
- Salter, A.; Salandra, R.; Walker, J. Exploring preferences for impact versus publications among UK business and management academics. Res. Policy 2017, 46, 1769–1782. [Google Scholar] [CrossRef]
- Perkmann, M.; Tartari, V.; McKelvey, M.; Autio, E.; Broström, A.; D’Este, P.; Fini, R.; Geuna, A.; Grimaldi, R.; Hughes, A.; et al. Academic engagement and commercialisation: A review of the literature on university–industry relations. Res. Policy 2013, 42, 423–442. [Google Scholar] [CrossRef]
- Muscio, A.; Vallanti, G. Perceived Obstacles to University–Industry Collaboration: Results from a Qualitative Survey of Italian Academic Departments. Ind. Innov. 2014, 21, 410–429. [Google Scholar] [CrossRef]
- Smirnova, Y.V. University–industry knowledge transfer in an emerging economy: Evidence from Kazakhstan. Sci. Public Policy 2016, 43, 702–712. [Google Scholar] [CrossRef]
- Peksatici Yanikoglu, Ö.; Ergun, H. The barriers against effective university industry collaboration—A study in Turkish aviation industry. Pressacademia 2019, 6, 35–43. [Google Scholar] [CrossRef]
- Barnes, T.; Pashby, I.; Gibbons, A. Collaborative R&D projects: A framework for effective management. In Proceedings of the 2000 IEEE International Conference on Management of Innovation and Technology. ICMIT 2000. ’Management in the 21st Century’ (Cat. No.00EX457), Singapore, 12–15 November 2000; Volume 1, pp. 210–216. [Google Scholar]
- Freitas, I.M.B.; Verspagen, B. The motivations, institutions and organization of university-industry collaborations in the Netherlands. J. Evol. Econ. 2017, 27, 379–412. [Google Scholar] [CrossRef] [PubMed]
- Arranz, N.; De Arroyabe, J.F. Joint R&D projects: Experiences in the context of European technology policy. Technol. Forecast. Soc. Chang. 2006, 73, 860–885. [Google Scholar] [CrossRef]
- Fernandes, G.; Sullivan, D.O.; Pinto, E.B.; Araújo, M.; Machado, R.J. Value of project management in university–industry R&D collaborations. Int. J. Manag. Proj. Bus. 2020, 13, 819–843. [Google Scholar] [CrossRef]
- Sampson, R.C. R&D Alliances and Firm Performance: The Impact of Technological Diversity and Alliance Organization on Innovation. Acad. Manag. J. 2007, 50, 364–386. [Google Scholar] [CrossRef]
- Carayol, N. Objectives, agreements and matching in science–industry collaborations: Reassembling the pieces of the puzzle. Res. Policy 2003, 32, 887–908. [Google Scholar] [CrossRef]
- Kostopoulos, K.C.; Spanos, Y.; Soderquist, K.E.; Prastacos, G.; Vonortas, N.S. Market-, Firm-, and Project-Level Effects on the Innovation Impact of Collaborative R&D Projects. J. Knowl. Econ. 2015, 10, 1384–1403. [Google Scholar] [CrossRef]
- Morandi, V. The management of industry–university joint research projects: How do partners coordinate and control R&D activities? J. Technol. Transf. 2011, 38, 69–92. [Google Scholar] [CrossRef]
- Ernst, D.; Lee, H.; Kwak, J. Standards, innovation, and latecomer economic development: Conceptual issues and policy challenges. Telecommun. Policy 2014, 38, 853–862. [Google Scholar] [CrossRef]
- Tennenhouse, D. Intel’s Open Collaborative Model of Industry-University Research. Res. Technol. Manag. 2004, 47, 19–26. [Google Scholar] [CrossRef]
- Clark, J. Coordinating a conscious geography: The role of research centers in multi-scalar innovation policy and economic development in the US and Canada. J. Technol. Transf. 2009, 35, 460–474. [Google Scholar] [CrossRef]
- Scarpellini, S.; Aranda, A.; Aranda, J.F.; Llera, E.; Marco, M. R&D and eco-innovation: Opportunities for closer collaboration between universities and companies through technology centers. Clean Technol. Environ. Policy 2012, 14, 1047–1058. [Google Scholar] [CrossRef]
- Lazzarotti, V.; Manzini, R. Partnering with public research centres and private technical and scientific service providers for innovation: The case of Italian rice company, Riso Scotti. In Open Innovation in the Food and Beverage Industry; Elsevier: Amsterdam, The Netherlands, 2013; pp. 97–108. [Google Scholar]
- Towery, P. Dietetic Students’ Participation in Interprofessional Education Project at Southeastern University. J. Acad. Nutr. Diet. 2014, 114, A75. [Google Scholar] [CrossRef]
- Santoro, M.D.; Gopalakrishnan, S. The institutionalization of knowledge transfer activities within industry–university collaborative ventures. J. Eng. Technol. Manag. 2000, 17, 299–319. [Google Scholar] [CrossRef]
- Ankrah, S.; Burgess, T.; Grimshaw, P.; Shaw, N. Asking both university and industry actors about their engagement in knowledge transfer: What single-group studies of motives omit. Technovation 2013, 33, 50–65. [Google Scholar] [CrossRef]
- Mikalef, P.; van de Wetering, R.; Krogstie, J. Building dynamic capabilities by leveraging big data analytics: The role of organizational inertia. Inf. Manag. 2020, 103412. [Google Scholar] [CrossRef]
- Mousavi, S.; Bossink, B.; van Vliet, M. Dynamic capabilities and organizational routines for managing innovation towards sustainability. J. Clean. Prod. 2018, 203, 224–239. [Google Scholar] [CrossRef]
- De Silva, M.; Al-Tabbaa, O.; Khan, Z. Business model innovation by international social purpose organizations: The role of dynamic capabilities. J. Bus. Res. 2019, 125, 733–749. [Google Scholar] [CrossRef]
- Hine, D.; Parker, R.; Pregelj, L.; Verreynne, M.-L. Deconstructing and reconstructing the capability hierarchy. Ind. Corp. Chang. 2013, 23, 1299–1325. [Google Scholar] [CrossRef]
- Yuan, C.; Xue, D.; He, X. A balancing strategy for ambidextrous learning, dynamic capabilities, and business model design, the opposite moderating effects of environmental dynamism. Technovation 2021, 103, 102225. [Google Scholar] [CrossRef]
- Hidalgo-Peñate, A.; Padrón-Robaina, V.; Nieves, J. Knowledge as a driver of dynamic capabilities and learning outcomes. J. Hosp. Leis. Sport Tour. Educ. 2019, 24, 143–154. [Google Scholar] [CrossRef]
- Cheng, C.C.; Yang, C.; Sheu, C. Effects of open innovation and knowledge-based dynamic capabilities on radical innovation: An empirical study. J. Eng. Technol. Manag. 2016, 41, 79–91. [Google Scholar] [CrossRef]
- Nieves, J.; Haller, S. Building dynamic capabilities through knowledge resources. Tour. Manag. 2014, 40, 224–232. [Google Scholar] [CrossRef]
- Miao, Y.; Song, J.; Lee, K.; Jin, C. Technological catch-up by east Asian firms: Trends, issues, and future research agenda. Asia Pac. J. Manag. 2018, 35, 639–669. [Google Scholar] [CrossRef]
- De Silva, M.; Rossi, F.; Yip, N.K.; Rosli, A. Does affective evaluation matter for the success of university-industry collaborations? A sentiment analysis of university-industry collaborative project reports. Technol. Forecast. Soc. Chang. 2021, 163, 120473. [Google Scholar] [CrossRef]
- Fernandes, G.; O’Sullivan, D. Benefits management in university-industry collaboration programs. Int. J. Proj. Manag. 2021, 39, 71–84. [Google Scholar] [CrossRef]
- Zhu, R.-H.; Liu, S.-L. Identifying tacit university-industry collaborations in Chinese patents based on inventor-author analysis. World Pat. Inf. 2020, 62, 101986. [Google Scholar] [CrossRef]
- Austin, D.; May, J.; Andrade, J.; Jones, R. Delivering digital health: The barriers and facilitators to university-industry collaboration. Heal. Policy Technol. 2021, 10, 104–110. [Google Scholar] [CrossRef]
- Kauppila, O.; Mursula, A.; Harkonen, J.; Kujala, J. Evaluating university–industry collaboration: The European Foundation of Quality Management excellence model-based evaluation of university–industry collaboration. Tert. Educ. Manag. 2015, 21, 229–244. [Google Scholar] [CrossRef]
- Lundberg, J.; Tomson, G.; Lundkvist, I.; SkÅr, J.; Brommels, M. Collaboration uncovered: Exploring the adequacy of measuring university-industry collaboration through co-authorship and funding. Scientometrics 2006, 69, 575–589. [Google Scholar] [CrossRef]
- Sun, H.; Wing, W.C. Critical success factors for new product development in the Hong Kong toy industry. Technovation 2005, 25, 293–303. [Google Scholar] [CrossRef]
- Lopez-Olmedo, R.; Marmolejo-Leyva, R.; Perez-Angon, M.A.; Villa-Vazquez, L.L.; Zayago-Lau, E. The role of public policies in the decentralization process of Mexican science and the formation of new researchers in institutions outside the Mexico City area. Science 2017, 112, 1343–1366. [Google Scholar] [CrossRef]
- Ambriz, D. Assessing the oppositional culture explanation for Mexican students. Soc. Sci. Res. 2020, 90, 102438. [Google Scholar] [CrossRef] [PubMed]
- Bustos, C.A.; Moors, E.H. Reducing post-harvest food losses through innovative collaboration: Insights from the Colombian and Mexican avocado supply chains. J. Clean. Prod. 2018, 199, 1020–1034. [Google Scholar] [CrossRef]
- Dutrénit, G.; Capdevielle, M.; Corona, J.; Puchet Anyul, M.; Santiago, F.; Vera-Cruz, A. The Mexican National Innovation System: Structures, Policies, Performance and Challenges; The Munich Personal RePEc Archive: Munich, Germany, 2008. [Google Scholar]
- Jacobi, J.; Llanque, A.; Bieri, S.; Birachi, E.; Cochard, R.; Chauvin, N.D.; Diebold, C.; Eschen, R.; Frossard, E.; Guillaume, T.; et al. Utilization of research knowledge in sustainable development pathways: Insights from a transdisciplinary research-for-development programme. Environ. Sci. Policy 2020, 103, 21–29. [Google Scholar] [CrossRef]
- Glaser, B.G.; Strauss, A.L. The Constant Comparative Method of Qualitative Analysis. Discov. Grounded Theory 2017, 12, 101–116. [Google Scholar] [CrossRef]
- Ostertagova, E.; Ostertag, O. Methodology and Application of One-way ANOVA. Am. J. Mech. Eng. 2013, 1, 256–261. [Google Scholar]
- Marazato, F.P.; Salerno, M.S. Integration between research and development:a dynamic capabilities perspective. Revista de Administração de Empresas 2018, 58, 460–474. [Google Scholar] [CrossRef]
- Nettleton, D. Chapter 6—Selection of Variables and Factor Derivation. In Commercial Data Mining; Nettleton, D., Ed.; Morgan Kaufmann: Boston, MA, USA, 2014; pp. 79–104. [Google Scholar]
- Ávila-Robinson, A.; Sengoku, S. Multilevel exploration of the realities of interdisciplinary research centers for the management of knowledge integration. Technovation 2017, 62-63, 22–41. [Google Scholar] [CrossRef]
- Ktenas, A. Transfer, Diffusion and Development of Technology of Petrochemicals, Plastics and Elastomers in Greece: The factors of the succesfull transfer (Absorption, development, R&D). In Advances in Stochastic Modelling and Data Analysis; Janssen, J., Skiadas, C.H., Zopounidis, C., Eds.; Springer Netherlands: Dordrecht, The Netherlands, 1995; pp. 207–216. [Google Scholar]
- Saritas, O.; Burmaoglu, S. The evolution of the use of Foresight methods: A scientometric analysis of global FTA research output. Science 2015, 105, 497–508. [Google Scholar] [CrossRef]
- ter Bogt, H.J.; Scapens, R.W. Performance Management in Universities: Effects of the Transition to More Quantitative Measurement Systems. Eur. Account. Rev. 2012, 21, 451–497. [Google Scholar] [CrossRef]
- Yuan, C.; Li, Y.; Vlas, C.O.; Peng, M.W. Dynamic capabilities, subnational environment, and university technology transfer. Strat. Organ. 2016, 16, 35–60. [Google Scholar] [CrossRef]
- Zheng, W.; Yang, B.; McLean, G.N. Linking organizational culture, structure, strategy, and organizational effectiveness: Mediating role of knowledge management. J. Bus. Res. 2010, 63, 763–771. [Google Scholar] [CrossRef]
- Yang, J. The knowledge management strategy and its effect on firm performance: A contingency analysis. Int. J. Prod. Econ. 2010, 125, 215–223. [Google Scholar] [CrossRef]
- Wallin, M.W.; Von Krogh, G. Organizing for Open Innovation: Focus on the Integration of Knowledge. Organ. Dyn. 2010, 39, 145–154. [Google Scholar] [CrossRef]
- Makkonen, H.; Pohjola, M.; Olkkonen, R.; Koponen, A. Dynamic capabilities and firm performance in a financial crisis. J. Bus. Res. 2014, 67, 2707–2719. [Google Scholar] [CrossRef]
- Castelein, B.; Geerlings, H.; Van Duin, R. The reefer container market and academic research: A review study. J. Clean. Prod. 2020, 256, 120654. [Google Scholar] [CrossRef]
- Peris-Ortiz, M.; Garrigos-Simon, F.J.; Gil-Pechuán, I. Innovation and Teaching Technologies New Directions in Research, Practice and Policy; Springer: Berlin/Heidelberg, Germany, 2014. [Google Scholar]
- Blumenthal, D. Academic–Industrial Relationships in the Life Sciences. N. Engl. J. Med. 2003, 349, 2452–2459. [Google Scholar] [CrossRef]
- Philbin, S. Process model for university-industry research collaboration. Eur. J. Innov. Manag. 2008, 11, 488–521. [Google Scholar] [CrossRef]
- Chien, S.-Y.; Tsai, C.-H. Entrepreneurial orientation, learning, and store performance of restaurant: The role of knowledge-based dynamic capabilities. J. Hosp. Tour. Manag. 2021, 46, 384–392. [Google Scholar] [CrossRef]
- Easterby-Smith, M.P.V.; Prieto, I.M. Dynamic Capabilities and Knowledge Management: An Integrative Role for Learning?*. Br. J. Manag. 2008, 19, 235–249. [Google Scholar] [CrossRef]
- Vergne, J.-P.; Durand, R. The Path of Most Persistence: An Evolutionary Perspective on Path Dependence and Dynamic Capabilities. Organ. Stud. 2011, 32, 365–382. [Google Scholar] [CrossRef]
- Easterby-Smith, M.P.V.; Lyles, M.A.; Peteraf, M.A. Dynamic Capabilities: Current Debates and Future Directions. Br. J. Manag. 2009, 20, S1–S8. [Google Scholar] [CrossRef]
- Kostopoulos, K.; Papalexandris, A.; Papachroni, M.; Ioannou, G. Absorptive capacity, innovation, and financial performance. J. Bus. Res. 2011, 64, 1335–1343. [Google Scholar] [CrossRef]
- Dlouhá, J.; Burandt, S. Design and evaluation of learning processes in an international sustainability oriented study programme. In search of a new educational quality and assessment method. J. Clean. Prod. 2015, 106, 247–258. [Google Scholar] [CrossRef]
- Schneider, F.; Buser, T.; Keller, R.; Tribaldos, T.; Rist, S. Research funding programmes aiming for societal transformations: Ten key stages. Sci. Public Policy 2019, 46, 463–478. [Google Scholar] [CrossRef]
- Marijan, D.; Gotlieb, A. Industry-Academia research collaboration in software engineering: The Certus model. Inf. Softw. Technol. 2020, 132, 106473. [Google Scholar] [CrossRef]
- Jaegersberg, G.; Ure, J. Communication and Collaboration Barriers. In Sustainability in Innovation and Entrepreneurship; Springer Science and Business Media LLC: Berlin/Heidelberg, Germany, 2017; pp. 225–242. [Google Scholar]




| Q1. Researchers | A | B | C | Q2. Technicians | A | B | C |
| Mean | 54.5 | Mean | 33.9 | ||||
| Std Deviation | 56.30 | Std Deviation | 43.43 | ||||
| F | 1.11 | 1.02 | 0.53 | F | 1.46 | 2.79 | 3.77 |
| p | 0.40 | 0.48 | 0.93 | p | 0.18 | 0.008 * | 0.001 * |
| Q3. Research Lines | A | B | C | Q7. Scientific Publication Review | A | B | C |
| Mean | 12.5 | Mean | 0.75 | ||||
| Std Deviation | 14.8 | Std Deviation | 0.43 | ||||
| F | 1.46 | 4.95 | 7.76 | F | 1.08 | 0.72 | 1.13 |
| p | 0.178 | 0.05 * | 0.01 * | p | 0.43 | 0.79 | 0.08 |
| Q8. Relevance Studies | A | B | C | Q9. Market Studies | A | B | C |
| Mean | 0.41 | Mean | 0.20 | ||||
| Std Deviation | 0.49 | Std Deviation | 0.40 | ||||
| F | 1.01 | 1.21 | 1.91 | F | 0.53 | 1.37 | 1.49 |
| p | 0.48 | 0.33 | 0.006 * | p | 0.94 | 0.23 | 0.16 |
| Q10. SWOT Analysis | A | B | C | Q11. Environmental Analysis | A | B | C |
| Mean | 0.71 | Mean | 0.53 | ||||
| Std Deviation | 0.46 | Std Deviation | 0.50 | ||||
| F | 1.24 | 1.93 | 1.49 | F | 0.85 | 0.91 | 0.96 |
| p | 0.30 | 0.06 | 0.16 | p | 0.66 | 0.59 | 0.54 |
| Q12. Benchmarking | A | B | C | Q13. Bibliometrics | A | B | C |
| Mean | 0.28 | Mean | 0.24 | ||||
| Std Deviation | 0.46 | Std Deviation | 0.43 | ||||
| F | 0.91 | 1.69 | 2.61 | F | 2.02 | 0.73 | 0.75 |
| p | 0.59 | 0.11 | 0.01 * | p | 0.04 * | 0.78 | 0.74 |
| Q14. Experience of Researchers | A | B | C | Q15. Academic Events | A | B | C |
| Mean | 0.84 | Mean | 0.77 | ||||
| Std Deviation | 0.37 | Std Deviation | 0.42 | ||||
| F | 1.02 | 0.85 | 1.17 | F | 1.67 | 1.43 | 1.48 |
| p | 0.48 | 0.65 | 0.34 | p | 0.01 * | 0.19 | 0.17 |
| Q16. National and International Networks | A | B | C | ||||
| Mean | 0.82 | ||||||
| Std Deviation | 0.39 | ||||||
| F | 2.15 | 2.02 | 1.01 | ||||
| p | 0.03 * | 0.05 * | 0.476 | ||||
| Q17. Short-Term | A | B | C | Q18. Medium-Term | A | B | C |
|---|---|---|---|---|---|---|---|
| Mean | 0.39 | Mean | 0.35 | ||||
| Std Deviation | 0.22 | Std Deviation | 0.18 | ||||
| F | 0.72 | 1.27 | 0.65 | F | 0.72 | 0.91 | 0.53 |
| p | 0.78 | 0.28 | 0.85 | p | 0.79 | 0.59 | 0.93 |
| Q19. Long-Term | |||||||
| Mean | 0.25 | ||||||
| Std Deviation | 0.18 | ||||||
| F | 1.91 | 0.87 | 1.15 | ||||
| p | 0.04 * | 0.63 | 0.36 | ||||
| Q20. Industry-Related Projects | A | B | C | Q21. Public Service Related Projects | A | B | C |
|---|---|---|---|---|---|---|---|
| Mean | 0.75 | Mean | 0.61 | ||||
| Std Deviation | 0.43 | Std Deviation | 0.49 | ||||
| F | 1.90 | 1.60 | 0.69 | F | 1.70 | 0.87 | 0.99 |
| p | 0.06 | 0.13 | 0.80 | p | 0.09 | 0.63 | 0.49 |
| Q22. Projects Related to Calls from Federal/State Institutions | Q23. Relevance Trees Studies | ||||||
| Mean | 0.92 | Mean | 0.08 | ||||
| Std Deviation | 0.27 | Std Deviation | 0.28 | ||||
| F | 1.49 | 1.48 | 0.84 | F | 1.31 | 2.26 | 1.29 |
| p | 0.17 | 0.17 | 0.66 | p | 0.25 | 0.03 * | 0.26 |
| Q24. Expert Panels | Q25. Brainstorming | ||||||
| Mean | 0.51 | Mean | 0.47 | ||||
| Std Deviation | 0.50 | Std Deviation | 0.50 | ||||
| F | 0.62 | 1.21 | 0.95 | F | 0.80 | 1.65 | 1.10 |
| p | 0.87 | 0.33 | 0.55 | p | 0.70 | 0.12 | 0.41 |
| Q26. Delphi | Q27. Surveys | ||||||
| Mean | 0.06 | Mean | 0.25 | ||||
| Std Deviation | 0.24 | Std Deviation | 0.43 | ||||
| F | 1.21 | 0.99 | 0.63 | F | 0.87 | 2.18 | 2.20 |
| p | 0.32 | 0.52 | 0.85 | p | 0.63 | 0.03 * | 0.03 * |
| Q28. Trends Extrapolation | Q29. Cross Impact Analysis | ||||||
| Mean | 0.27 | Mean | 0.14 | ||||
| Std Deviation | 0.45 | Std Deviation | 0.35 | ||||
| F | 0.76 | 1.11 | 1.15 | F | 1.11 | 0.95 | 2.0 |
| p | 0.74 | 0.40 | 0.36 | p | 0.39 | 0.56 | 0.04 * |
| Q30. Time series Analysis | Q31. Scenarios Building | ||||||
| Mean | 0.20 | Mean | 0.26 | ||||
| Std Deviation | 0.41 | Std Deviation | 0.45 | ||||
| F | 0.95 | 0.79 | 1.16 | F | 0.061 | 1.07 | 1.55 |
| p | 0.50 | 0.72 | 0.36 | p | 0.88 | 0.44 | 0.14 |
Publisher’s Note: MDPI stays neutral with regard to jurisdictional claims in published maps and institutional affiliations. |
© 2021 by the authors. Licensee MDPI, Basel, Switzerland. This article is an open access article distributed under the terms and conditions of the Creative Commons Attribution (CC BY) license (https://creativecommons.org/licenses/by/4.0/).
Share and Cite
Rodríguez Salazar, A.E.; Domínguez-Crespo, M.A.; Torres-Huerta, A.M.; Licona-Aguilar, A.I.; Nivón-Pellón, A.; Orta-Guzmán, V.N. Analysis of the Dynamical Capabilities into the Public Research Institutes to Their Strategic Decision-Making. Sustainability 2021, 13, 6672. https://doi.org/10.3390/su13126672
Rodríguez Salazar AE, Domínguez-Crespo MA, Torres-Huerta AM, Licona-Aguilar AI, Nivón-Pellón A, Orta-Guzmán VN. Analysis of the Dynamical Capabilities into the Public Research Institutes to Their Strategic Decision-Making. Sustainability. 2021; 13(12):6672. https://doi.org/10.3390/su13126672
Chicago/Turabian StyleRodríguez Salazar, A. E., M. A. Domínguez-Crespo, A. M. Torres-Huerta, A. I. Licona-Aguilar, A. Nivón-Pellón, and V. N. Orta-Guzmán. 2021. "Analysis of the Dynamical Capabilities into the Public Research Institutes to Their Strategic Decision-Making" Sustainability 13, no. 12: 6672. https://doi.org/10.3390/su13126672
APA StyleRodríguez Salazar, A. E., Domínguez-Crespo, M. A., Torres-Huerta, A. M., Licona-Aguilar, A. I., Nivón-Pellón, A., & Orta-Guzmán, V. N. (2021). Analysis of the Dynamical Capabilities into the Public Research Institutes to Their Strategic Decision-Making. Sustainability, 13(12), 6672. https://doi.org/10.3390/su13126672

