System Approach in Complex Integral Design Methodology and Its Application in New Zealand
Abstract
1. Introduction
2. Methodology
3. Complex Integral Design New Zealand (CIDNZ)
3.1. The Definition and Methodology of CIDNZ
3.2. The Four Quadrants in CIDNZ
4. A Process of Transformation
4.1. People
4.2. Processes across All Project Phases
4.3. Interoperable Technologies
4.4. Environmental Systems
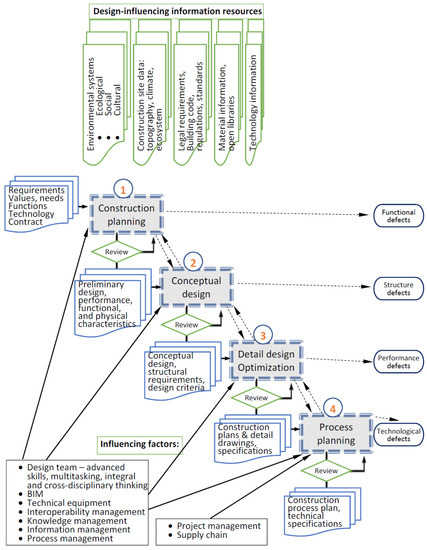
5. Framework for Designers
5.1. Step 1—Construction Planning
5.2. Step 2—Conceptual Design
5.3. Step 3—Detail Design and Optimization
5.4. Step 4—Process Planning
6. Integration of the System Approach
6.1. Evaluation of CIDNZ
6.1.1. System Definition and Structure
- Combination of interacting elements organized to achieve one or more stated purposes;
- Product of an acquisition process that is delivered to the user;
- Something of interest as a whole or as comprised of parts;
- Interacting combination of elements to accomplish a defined objective;
- Set of interrelated or interacting elements [22] (p. 453).
6.1.2. System Elements
6.1.3. System Effectiveness
7. Conclusions
8. Summary
Author Contributions
Funding
Conflicts of Interest
References
- Gangadean, A. Integral consciousness through the global lens: The great shift in the presiding technology of consciousness. Futures 2010, 42, 1049–1055. [Google Scholar] [CrossRef]
- Newey, L.R. Well-being as a staged social responsibility process for business and society. Soc. Responsib. J. 2019, 15, 75–89. [Google Scholar] [CrossRef]
- Fish, A.J.; Wood, J. Promoting a strategic business focus to balance competitive advantage and corporate social responsibility—Missing elements. Soc. Responsib. J. 2017, 13, 78–94. [Google Scholar] [CrossRef]
- Wilber, K. Integral Spirituality: A Startling New Role for Religion in the Modern and Postmodern World; Shambhala Publications: Boston, MA, USA, 2007. [Google Scholar]
- Green, M. How stages of consciousness link with the components of well-being: The journey of society and business toward greater harmony. Ann. Soc. Responsib. 2019, 5, 20–22. [Google Scholar] [CrossRef]
- Fewings, P.; Henjewele, C. Construction Project Management: An Integrated Approach, 3rd ed.; Routledge: London, UK, 2019. [Google Scholar]
- Owen, R.; Amor, R.; Palmer, M.; Dickinson, J.; Tatum, C.B.; Kazi, A.S.; Prins, M.; Kiviniemi, A.; East, B. Challenges for Integrated Design and Delivery Solutions. Archit. Eng. Des. Manag. 2010, 6, 232–240. [Google Scholar] [CrossRef]
- Zeiler, W. Integral Design Instead of Integrative Design Between Engineering and Architecture. IUP J. Archit. 2011, 3, 44–63. [Google Scholar]
- Zeiler, W. Integral design: The new roles for architect and engineers for developing nearly zero energy buildings. Int. J. Innov. Sustain. Dev. 2015, 9, 137–156. [Google Scholar] [CrossRef]
- Bennett, J.; Howden-Chapman, P.; Chisholm, E.; Keall, M.; Baker, M.G. Towards an agreed quality standard for rental housing: Field testing of a New Zealand housing WOF tool. Aust. N. Z. J. Public Health 2016, 40, 405–411. [Google Scholar] [CrossRef] [PubMed]
- Li, X.; Liu, Y.; Wilkinson, S.; Liu, T. Driving forces influencing the uptake of sustainable housing in New Zealand. Eng. Constr. Archit. Manag. 2019, 26, 46–65. [Google Scholar] [CrossRef]
- Plagmann, M. Mould, occupants and house condition. In Build; BRANZ: Wellington, New Zealand, 2018; Volume 169, pp. 58–59. Available online: https://www.buildmagazine.org.nz/assets/PDF/Build-169-58-Comfortable-Indoor-Environments-Mould-Occupation-And-House-Condition.pdf (accessed on 5 June 2020).
- Stahlbaum, D. Probleme kann man niemals mit derselben Denkweise lösen, durch die sie entstanden sind: Zeitkritische Beiträge. Buch IV der Reihe “Mit Buddha, mit Immanuel Kant”; BookRix: Munich, Germany, 2020. [Google Scholar]
- Shadish, W.; Cook, T.D.; Campbell, D.T. Experimental and Quasi-Experimental Designs for Generalized Causal Inference; Houghton Mifflin Company: Boston, NY, USA, 2002. [Google Scholar]
- Gaskell, T. The process of empirical research: A learning experience? Res. Post-Compuls. Educ. 2000, 5, 349–360. [Google Scholar] [CrossRef]
- Ürge-Vorsatz, D.; Petrichenko, K.; Butcher, A.C. How far can buildings take us in solving climate change? A novel approach to building energy and related emission forecasting. In Proceedings of the ECEEE 2011 Summer Study—Energy Efficiency First: The Foundation of a Low-Carbon Society, Stockholm, Sweden, 6–11 June 2011; pp. 1343–1354. [Google Scholar]
- Cohen, A.; Snell, C. Climate Change and the Bottom Line: Delivering Sustainable Buildings at Market Rate. Archit. Des. 2018, 88, 110–115. [Google Scholar] [CrossRef]
- White, V. Assessing the condition of New Zealand housing: Survey methods and findings. BRANZ Study Report SR456; BRANZ Ltd.: Judgeford, New Zealand, 2020. [Google Scholar]
- Ghose, A.; McLaren, S.J.; Dowdell, D.; Phipps, R. Environmental assessment of deep energy refurbishment for energy efficiency-case study of an office building in New Zealand. Build. Environ. 2017, 117, 274–287. [Google Scholar] [CrossRef]
- Shrestha, P.M.; Humphrey, J.L.; Barton, K.E.; Carlton, E.J.; Adgate, J.L.; Root, E.D.; Miller, S.L. Impact of Low-Income Home Energy-Efficiency Retrofits on Building Air Tightness and Healthy Home Indicators. Sustainability 2019, 11, 2667. [Google Scholar] [CrossRef]
- Vereecken, E.; Van Gelder, L.; Janssen, H.; Roels, S. Interior insulation for wall retrofitting—A probabilistic analysis of energy savings and hygrothermal risks. Energy Build. 2015, 89, 231–244. [Google Scholar] [CrossRef]
- ISO/IEC/IEEE International Standard. Systems and software engineering-Vocabulary (ISO/IEC/IEEE 24765:2017(E)); ISO/IEC: Geneva, Switzerland, 2017; pp. 1–541. [Google Scholar] [CrossRef]
- Rhodes, M.L. Systems Theory. In International Encyclopedia of Housing and Home; Smith, S.J., Ed.; Elsevier: Oxford, UK, 2012; pp. 134–137. [Google Scholar]
- Daniotti, B.; Pavan, A.; Lupica Spagnolo, S.; Caffi, V.; Pasini, D.; Mirarchi, C. BIM-Based Collaborative Building Process Management; Springer International Publishing: Cham, Switzerland, 2020. [Google Scholar]
- Stein, Z. Integral Theory, Pragmatism, and the Future of Philosophy. In Dancing with Sophia: Integral Philosophy on the Verge; SUNY Press: Albany, NY, USA, 2019; pp. 3–20. [Google Scholar]
- The United Nations. Resolution adopted by the General Assembly on 20 December 2018; Harmony with Nature; The United Nations: New York, NY, USA, 2018; Volume A/RES/73/235. [Google Scholar]
- Gidley, J.M. Globally scanning for “Megatrends of the Mind”: Potential futures of futures thinking. Futures 2010, 42, 1040–1048. [Google Scholar] [CrossRef]
- Koestler, A. The Ghost in the Machine; Macmillan: Oxford, UK, 1968. [Google Scholar]
- Diaconescu, A.; Di Felice, L.J.; Mellodge, P. Exogenous coordination in multi-scale systems: How information flows and timing affect system properties. Future Gener. Comput. Syst. 2021, 114, 403–426. [Google Scholar] [CrossRef]
- Gallifa, J. Integral thinking and its application to integral education. J. Int. Educ. Pract. 2019, 2. [Google Scholar] [CrossRef]
- Wilber, K. A Theory of Everything: An Integral Vision for Business, Politics, Science and Spirituality; Shambhala Publications: Boston, MA, USA, 2000. [Google Scholar]
- Wilber, K. The Five Elements of AQAL. Available online: https://www.youtube.com/watch?v=ZVX1g1rk7WM (accessed on 21 September 2020).
- Wilber, K. Sex, Ecology, Spirituality: The Spirit of Evolution, 2rd ed.; Shambhala Publications: Boston, MA, USA, 2000. [Google Scholar]
- Wilber, K. What Are the Four Quadrants? Available online: https://integrallife.com/four-quadrants/ (accessed on 21 September 2020).
- Marshall, P. A Complex Integral Realist Perspective: Towards a New Axial Vision; Routledge: New York, NY, USA, 2016. [Google Scholar]
- Aksamija, A. Integrating Innovation in Architecture: Design, Methods and Technology for Progressive Practice and Research; John Wiley & Sons: Chichester, UK, 2017. [Google Scholar]
- Graves, C.W. Levels of Existence: An Open System Theory of Values. J. Humanist. Psychol. 1970, 10, 131–155. [Google Scholar] [CrossRef]
- Beddoe, R.; Costanza, R.; Farley, J.; Garza, E.; Kent, J.; Kubiszewski, I.; Martinez, L.; McCowen, T.; Murphy, K.; Myers, N.; et al. Overcoming systemic roadblocks to sustainability: The evolutionary redesign of worldviews, institutions, and technologies. Proc. Natl. Acad. Sci. USA 2009, 106, 2483–2489. [Google Scholar] [CrossRef]
- Schwartz, M.; Esbjörn-Hargens, S. (Eds.) Dancing with Sophia: Integral Philosophy on the Verge; SUNY Press: Albany, NY, USA, 2019. [Google Scholar]
- Galotti, K.M. Cognitive Psychology in and out of the Laboratory, 4th ed.; Thomson Wadsworth: Belmont, CA, USA, 2017. [Google Scholar]
- Nishida, K. The Principle of the New World Order. Geopolítica (s) 2019, 10, 305–311. [Google Scholar] [CrossRef]
- Beck, D.E.; Cowan, C.C. Spiral Dynamics: Mastering Values, Leadership and Change, 1st ed.; Wiley-Blackwell: Hoboken, NJ, USA, 2005. [Google Scholar]
- Butters, A. A Brief History of Spiral Dynamics. Approaching Relig. 2015, 5, 67–78. [Google Scholar] [CrossRef]
- van Egmond, N.D.; de Vries, H.J.M. Sustainability: The search for the integral worldview. Futures 2011, 43, 853–867. [Google Scholar] [CrossRef]
- Rigolot, C. Sustainability transformations as shifts in worldviews; a dynamic view of complementarity issues. Ecol. Soc. 2018, 23. [Google Scholar] [CrossRef]
- Ferreira, A. Towards an Integrative Perspective: Bringing Ken Wilber’s Philosophy to Planning Theory and Practice. Plan. Theory Pract. 2018, 19, 558–577. [Google Scholar] [CrossRef]
- Lu, A.-D. Harnessing Social Innovation through Inclusive Thinking. Jpn. Soc. Innov. J. 2013, 3, 56–61. [Google Scholar] [CrossRef]
- DeKay, M.; Bennett, S. Integral Sustainable Design, Transformative Perspectives; Routledge: London, UK, 2011. [Google Scholar]
- Landrum, N.E.; Gardner, C.L. Using integral theory to effect strategic change. J. Organ. Chang. Manag. 2005, 18, 247–258. [Google Scholar] [CrossRef]
- The United Nations. Harmony with Nature; Report of the Secretary-General; The United Nations: New York, NY, USA, 2019; Volume A/74/236. [Google Scholar]
- Wilber, K. Realism and Idealism in Integral Theory. In Dancing with Sophia Integral Philosophy on the Verge; Schwartz, M., Esbjörn-Hargens, S., Eds.; SUNY Press: Albany, NY, USA, 2019; pp. 457–472. [Google Scholar]
- Prins, M.; Owen, R. Integrated Design and Delivery Solutions. Archit. Eng. Des. Manag. 2010, 6, 227–231. [Google Scholar] [CrossRef]
- Owen, R. (Ed.) CIB White Paper on IDDS Integrated Design & Delivery Solutions; CIB: Rotterdam, The Netherlands, 2009; Volume 328. [Google Scholar]
- Owen, R.; Amor, R.; Dickinson, J.; Prins, M.; Kiviniemi, A. CIB Integrated Design and Delivery Solutions (IDDS); Research Roadmap; CIB: Rotterdam, The Netherlands, 2013; Volume 373. [Google Scholar]
- Dent, E.B. Complexity science: A worldview shift. Emergence 1999, 1, 5–19. [Google Scholar] [CrossRef]
- Ali, A.K. A case study in developing an interdisciplinary learning experiment between architecture, building construction, and construction engineering and management education. Eng. Constr. Archit. Manag. 2019, 26, 2040–2059. [Google Scholar] [CrossRef]
- Papadonikolaki, E.; van Oel, C.; Kagioglou, M. Organising and Managing boundaries: A structurational view of collaboration with Building Information Modelling (BIM). Int. J. Proj. Manag. 2019, 37, 378–394. [Google Scholar] [CrossRef]
- Piroozfar, P.; Farr, E.R.P.; Zadeh, A.H.M.; Timoteo Inacio, S.; Kilgallon, S.; Jin, R. Facilitating Building Information Modelling (BIM) using Integrated Project Delivery (IPD): A UK perspective. J. Build. Eng. 2019, 26, 100907. [Google Scholar] [CrossRef]
- Tzortzopoulos, P.; Kagioglou, M.; Koskela, L. (Eds.) Lean Construction: Core Concepts and New Frontiers; Routledge: Milton, UK, 2020. [Google Scholar]
- Daniotti, B.; Pavan, A.; Lupica Spagnolo, S.; Caffi, V.; Pasini, D.; Mirarchi, C. Collaborative Working in a BIM Environment (BIM Platform). In BIM-Based Collaborative Building Process Management; Springer International Publishing: Cham, Switzerland, 2020; pp. 71–102. [Google Scholar]
- da Silva Serapião Leal, G.; Guédria, W.; Panetto, H. Interoperability assessment: A systematic literature review. Comput. Ind. 2019, 106, 111–132. [Google Scholar] [CrossRef]
- Oti, A.H.; Abanda, H.F. A Review of Systems for Information Modelling in the Built Environment. In Data-Driven Modeling for Sustainable Engineering, Proceedings of the First International Conference on Engineering, Applied Sciences and System Modeling (ICEASSM), Accra, Ghana, 18–21 April 2017; Adjallah, K.H., Birregah, B., Abanda, H.F., Eds.; Springer International Publishing: Cham, Switzerland, 2020; pp. 161–174. [Google Scholar]
- Koskela, L. Application of the New Production Philosophy to Construction; CIFE Technical Report; Stanford University: Stanford, CA, USA, 1992; Volume 72. [Google Scholar]
- Koskela, L. Theory of Lean Construction. In Lean Construction: Core Concepts and New Frontiers; Tzortzopoulos, P., Kagioglou, M., Koskela, L., Eds.; Routledge: Milton, UK, 2020; pp. 3–13. [Google Scholar]
- Shirowzhan, S.; Sepasgozar, S.M.E.; Edwards, D.J.; Li, H.; Wang, C. BIM compatibility and its differentiation with interoperability challenges as an innovation factor. Autom. Constr. 2020, 112, 103086. [Google Scholar] [CrossRef]
- Grilo, A.; Jardim-Goncalves, R. Value proposition on interoperability of BIM and collaborative working environments. Autom. Constr. 2010, 19, 522–530. [Google Scholar] [CrossRef]
- Haoues, M.; Sellami, A.; Ben-Abdallah, H.; Cheikhi, L. A guideline for software architecture selection based on ISO 25010 quality related characteristics. Int. J. Syst. Assur. Eng. Manag. 2017, 8, 886–909. [Google Scholar] [CrossRef]
- Niknam, M.; Karshenas, S. Sustainable Design of Buildings using Semantic BIM and Semantic Web Services. Procedia Eng. 2015, 118, 909–917. [Google Scholar] [CrossRef][Green Version]
- Santos, G.; Vale, Z.; Faria, P.; Gomes, L. BRICKS: Building’s reasoning for intelligent control knowledge-based system. Sustain. Cities Soc. 2020, 52, 101832. [Google Scholar] [CrossRef]
- Davies, J.; Welch, J.; Milward, D.; Harris, S. A formal, scalable approach to semantic interoperability. Sci. Comput. Program. 2020, 192, 102426. [Google Scholar] [CrossRef]
- Daniotti, B.; Pavan, A.; Lupica Spagnolo, S.; Caffi, V.; Pasini, D.; Mirarchi, C. Standardized Guidelines for the Creation of BIM Objects. In BIM-Based Collaborative Building Process Management; Springer International Publishing: Cham, Switzerland, 2020; pp. 39–70. [Google Scholar]
- Palos, S.; Kiviniemi, A.; Kuusisto, J. Future perspectives on product data management in building information modeling. Constr. Innov. 2014, 14, 52–68. [Google Scholar] [CrossRef]
- Belsky, M.; Sacks, R.; Brilakis, I. Semantic Enrichment for Building Information Modeling. Copmut. Aided Civil. Infrastruct. Eng. 2016, 31, 261–274. [Google Scholar] [CrossRef]
- Eichhorn, M.P. What is a natural system? In Natural Systems: The Organisation of Life; Wiley-Blackwell: Hoboken, NJ, USA, 2016; pp. 341–344. [Google Scholar]
- Ferguson, G. Understanding Wastewater within Natural and Human Systems. In Sustainable Wastewater Management: A Handbook for Smaller Communities; Ministry for the Environment: Wellington, New Zealand, 2003; Volume ME 477, pp. 10–28. [Google Scholar]
- Kahui, V.; Cullinane, A. The ecosystem commons. N. Z. J. Ecol. 2019, 43, 3380. [Google Scholar] [CrossRef]
- Māori Dictionary. Mauri. Te Aka Online Māori Dictionary. Available online: https://maoridictionary.co.nz/search?idiom=&phrase=&proverb=&loan=&histLoanWords=&keywords=mauri (accessed on 13 September 2020).
- Cullen-Lester, K.L.; Yammarino, F.J. Collective and network approaches to leadership: Special issue introduction. Leadersh. Q. 2016, 27, 173–180. [Google Scholar] [CrossRef]
- Spiller, C.; Maunganui Wolfgramm, R.; Henry, E.; Pouwhare, R. Paradigm warriors: Advancing a radical ecosystems view of collective leadership from an Indigenous Māori perspective. Hum. Relat. 2020, 73, 516–543. [Google Scholar] [CrossRef]
- Māori Dictionary. Rangatira. Te Aka Online Māori Dictionary. Available online: https://maoridictionary.co.nz/search?idiom=&phrase=&proverb=&loan=&histLoanWords=&keywords=rangatira (accessed on 13 September 2020).
- Salonvaara, M.; Ojanen, T.; Holm, A.; Künzel, H.M.; Karagiozis, A.N. Moisture buffering effects on indoor air quality-experimental and simulation results (Paper 119). In Proceedings of the Buildings IX International Conference, Clearwater, FL, USA, 5–10 December 2004; ASHRAE: Clearwater, FL, USA, 2004. [Google Scholar]
- Domhagen, F.; Wahlgren, P. Consequences of Varying Airtightness in Wooden Buildings. Energy Procedia 2017, 132, 873–878. [Google Scholar] [CrossRef]
- Simonson, C.J.; Ojanen, T.; Salonvaara, M. Moisture Performance of an Airtight, Vapor-permeable Building Envelope in a Cold Climate. J. Therm. Envel. Build. Sci. 2005, 28, 205–226. [Google Scholar] [CrossRef]
- Yarbrough, D.W.; Bomberg, M.; Romanska-Zapala, A. Buildings with environmental quality management, part 3: From log houses to environmental quality management zero-energy buildings. J. Build. Phys. 2019, 42, 672–691. [Google Scholar] [CrossRef]
- Esbjörn-Hargens, S. Integral ecology: The what, who, and how of environmental phenomena. World Futures 2005, 61, 5–49. [Google Scholar] [CrossRef]
- Bomberg, M.; Gibson, M.; Zhang, J. A concept of integrated environmental approach for building upgrades and new construction: Part 1—Setting the stage. J. Build. Phys. 2015, 38, 360–385. [Google Scholar] [CrossRef]
- Bomberg, M.; Wojcik, R.; Piotrowski, J. A concept of integrated environmental approach, Part 2: Integrated approach to rehabilitation. J. Build. Phys. 2016, 39, 482–502. [Google Scholar] [CrossRef]
- Hochdörffer, J.; Buergin, J.; Vlachou, E.; Zogopoulos, V.; Lanza, G.; Mourtzis, D. Holistic approach for integrating customers in the design, planning, and control of global production networks. CIRP J. Manuf. Sci. Technol. 2018, 23, 98–107. [Google Scholar] [CrossRef]
- Zheng, H.; Liu, W.; Xiao, C. Structural relationship model for design defect and influencing factors in the concurrent design process. Int. J. Prod. Res. 2018, 56, 4897–4924. [Google Scholar] [CrossRef]
- Mitterer, C.; Künzel, H.M.; Herkel, S.; Holm, A. Optimizing energy efficiency and occupant comfort with climate specific design of the building. Front. Archit. Res. 2012, 1, 229–235. [Google Scholar] [CrossRef]
- Looman, R. Climate-Responsive Design: A Framework for an Energy Concept Design-Decision Support Tool for Architects Using Principles of Climate-Responsive Design. Ph.D. Thesis, Delft University of Technology, Delft, The Netherlands, 2017. [Google Scholar]
- Olgyay, V.; Yeang, K.; Reynolds, J.; Lyndon, D.; Yeang, K. Design with Climate: Bioclimatic Approach to Architectural Regionalism, New and Expanded Edition; Princeton University Press: Princeton, NJ, USA, 2015. [Google Scholar]
- Bondars, E. Implementing Bioclimatic Design in Sustainable Architectural Practice. Archit. Urban Plan. 2013, 7, 84–86. [Google Scholar] [CrossRef]
- Ai, X.; Jiang, Z.; Zhang, H.; Wang, Y. Low-carbon product conceptual design from the perspectives of technical system and human use. J. Clean. Prod. 2020, 244, 118819. [Google Scholar] [CrossRef]
- Cunningham, M.J. Effective penetration depth and effective resistance in moisture transfer. Build. Environ. 1992, 27, 379–386. [Google Scholar] [CrossRef]
- Wan, H.; Sun, Z.; Huang, G.; Xu, X.; Yu, J. Calculation of the maximum moisture buffering thickness of building wall layer of hygroscopic material. Build. Environ. 2019, 160, 106173. [Google Scholar] [CrossRef]
- Woods, J.; Winkler, J. Effective moisture penetration depth model for residential buildings: Sensitivity analysis and guidance on model inputs. Energy Build. 2018, 165, 216–232. [Google Scholar] [CrossRef]
- Maskell, D.; Thomson, A.; Walker, P.; Lemke, M. Determination of optimal plaster thickness for moisture buffering of indoor air. Build. Environ. 2018, 130, 143–150. [Google Scholar] [CrossRef]
- Labat, M.; Magniont, C.; Oudhof, N.; Aubert, J.-E. From the experimental characterization of the hygrothermal properties of straw-clay mixtures to the numerical assessment of their buffering potential. Build. Environ. 2016, 97, 69–81. [Google Scholar] [CrossRef]
- Brauner, M.; Tookey, J.E.; GhaffarianHoseini, A. Improving building hygrothermal performance through advanced application of building materials: A holistic approach towards mould growth prevention. In CESB16—Central Europe towards Sustainable Building 2016, 22–24 June 2016, Prague, Czech Republic, Electronic proceedings, 1st ed.; Hájek, P., Tywoniak, J., Lupíšek, A., Sojková, K., Eds.; Grada Publishing, a.s. for Czech Technical University in Prague: Prague, Czech Republic, 2016; pp. 685–692. [Google Scholar]
- Gao, H.; Koch, C.; Wu, Y. Building information modelling based building energy modelling: A review. Appl. Energy 2019, 238, 320–343. [Google Scholar] [CrossRef]
- Maile, T.; Fischer, M.; Bazjanac, V. Building Energy Performance Simulation Tools—A Life-Cycle and Interoperable Perspective; Stanford University, Center for Integrated Facility Engineering (CIFE): Stanford, CA, USA, 2007; Volume 107, pp. 1–49. [Google Scholar]
- Pezeshki, Z.; Soleimani, A.; Darabi, A. Application of BEM and using BIM database for BEM: A review. J. Build. Eng. 2019, 23, 1–17. [Google Scholar] [CrossRef]
- Pazold, M.; Antretter, F.; Hermes, M. Coupling hygrothermal whole building simulation and air-flow modelling to determine strategies for optimized natural ventilation. In Proceedings of the 35th AIVC Conference, 4th TightVent Conference, 2nd Venticool Conference, Poznań, Poland, 24–25 September 2014; pp. 537–546. [Google Scholar]
- Winkler, M.; Nore, K.; Antretter, F. Impact of the moisture buffering effect of wooden materials on energy demand and comfort conditions. In 10th Nordic Symposium on Building Physics: Full Papers—NSB 2014; Arfvidsson, J., Ed.; Lund University: Lund, Sweden, 2014; pp. 483–491. [Google Scholar]
- Yu, S.; Cui, Y.; Shao, Y.; Han, F. Simulation research on the effect of coupled heat and moisture transfer on the energy consumption and indoor environment of public buildings. Energies 2019, 12, 141. [Google Scholar] [CrossRef]
- Harish, V.S.K.V.; Kumar, A. A review on modeling and simulation of building energy systems. Renew. Sustain. Energy Rev. 2016, 56, 1272–1292. [Google Scholar] [CrossRef]
- British Standards. Hygrothermal Performance of Building Components and Building Elements. Assessment of Moisture Transfer by Numerical Simulation (BS EN 15026:2007); The British Standards Institution: London, UK, 2007. [Google Scholar]
- British Standards. Code of Practice for Control of Condensation in Buildings (BS 5250:2011+A1:2016); The British Standards Institution: London, UK, 2016. [Google Scholar]
- British Standards. Hygrothermal Performance of Building Components and Building Elements—Internal Surface Temperature to Avoid Critical Surface Humidity and Interstitial Condensation—Calculation Methods (BS EN ISO 13788:2012); The British Standards Institution: London, UK, 2012. [Google Scholar]
- Kreiger, B.K.; Srubar, W.V. Moisture Buffering in Buildings: A Review of Experimental and Numerical Methods. Energy Build. 2019, 109394. [Google Scholar] [CrossRef]
- Moon, H.J.; Ryu, S.H.; Kim, J.T. The effect of moisture transportation on energy efficiency and IAQ in residential buildings. Energy Build. 2014, 75, 439–446. [Google Scholar] [CrossRef]
- Ali, A.S. The effect of design on maintenance for school buildings in Penang, Malaysia. Struct. Surv. 2013, 31, 194–201. [Google Scholar] [CrossRef]
- Al-Hammad, A. The effect of faulty design on building maintenance. J. Qual. Maint. Eng. 1997, 3, 29–39. [Google Scholar] [CrossRef]
- Josephson, P.E.; Hammarlund, Y. The causes and costs of defects in construction: A study of seven building projects. Autom. Constr. 1999, 8, 681–687. [Google Scholar] [CrossRef]
- Othman, N.L.; Jaafar, M.; Harun, W.M.W.; Ibrahim, F. A Case Study on Moisture Problems and Building Defects. Procedia Soc. Behav. Sci. 2015, 170, 27–36. [Google Scholar] [CrossRef]
- Page, I.C. New-home defects. In Build; BRANZ: Wellington, New Zealand, 2015; Volume 148, pp. 84–85. Available online: http://www.buildmagazine.org.nz/assets/PDF/Build-148-84-Research-New-home-Defects.pdf (accessed on 5 June 2020).
- Rotimi, F.E.; Tookey, J.; Rotimi, J.O. Evaluating Defect Reporting in New Residential Buildings in New Zealand. Buildings 2015, 5, 39–55. [Google Scholar] [CrossRef]
- Zidane, Y.J.T.; Stordal, K.B.; Johansen, A.; Van Raalte, S. Barriers and Challenges in Employing of Concurrent Engineering within the Norwegian Construction Projects. Procedia Econ. Financ. 2015, 21, 494–501. [Google Scholar] [CrossRef]
- de Wilde, P. Ten questions concerning building performance analysis. Build. Environ. 2019, 153, 110–117. [Google Scholar] [CrossRef]
- Barzanji, R.; Naderi, B.; Begen, M.A. Decomposition algorithms for the integrated process planning and scheduling problem. Omega 2020, 93, 102025. [Google Scholar] [CrossRef]
- Dallasega, P.; Marengo, E.; Revolti, A. Strengths and shortcomings of methodologies for production planning and control of construction projects: A systematic literature review and future perspectives. Prod. Plan. Control 2020, 1–26. [Google Scholar] [CrossRef]
- Cousins, F. How Building Services Engineers can Save Civilization—CIBSE Annual Lecture 2016. Available online: https://www.youtube.com/watch?v=z2qEeBV14a8 (accessed on 6 November 2020).
- Ikeda, A. Learning-by-doing and business cycles in emerging economies. Rev. World Econ. 2020, 156, 611–631. [Google Scholar] [CrossRef]
- Energy Policies of IEA Countries: New Zealand 2017; IEA Publications: Paris, France, 2017. [CrossRef]
- OECD Environmental Performance Reviews: New Zealand 2017; OECD Publishing: Paris, France, 2017. [CrossRef]
- Ade, R.; Rehm, M. Buying limes but getting lemons: Cost-benefit analysis of residential green buildings—A New Zealand case study. Energy Build. 2019, 186, 284–296. [Google Scholar] [CrossRef]
- Hokoi, S. Complication–simplification spiral in hygrothermal research. Jpn. Archit. Rev. 2019, 2, 5–15. [Google Scholar] [CrossRef]
- Moore, G.F.; Evans, R.E.; Hawkins, J.; Littlecott, H.; Melendez-Torres, G.J.; Bonell, C.; Murphy, S. From complex social interventions to interventions in complex social systems: Future directions and unresolved questions for intervention development and evaluation. Evaluation 2019, 25, 23–45. [Google Scholar] [CrossRef]
- Alabdulmohsin, I.M. Summability Calculus: A Comprehensive Theory of Fractional Finite Sums; Springer: Cham, Switzerland, 2018. [Google Scholar]
- Alrøe, H.F.; Noe, E. Sustainability assessment and complementarity. Ecol. Soc. 2016, 21. [Google Scholar] [CrossRef]
- Braulio-Gonzalo, M.; Bovea, M.D. Relationship between green public procurement criteria and sustainability assessment tools applied to office buildings. Environ. Impact Assess. Rev. 2020, 81, 106310. [Google Scholar] [CrossRef]
- DeKay, M.; Brown, G.Z. Sun, Wind & Light–Architectural Design Strategies; John Wiley & Sons: Hoboken, NJ, USA, 2014. [Google Scholar]
- Stopp, H.; Schmidt, W.; Strangfeld, P. Passive hygrische Klimatisierung. Bauphysik 2016, 38, 50–61. [Google Scholar] [CrossRef]



| Individual Values | Collective Values |
|---|---|
| Qualification of team members, multitasking, integral and holistic thinking, life-long learning | Sharing of knowledge, education programs on all levels, praxis-oriented, management and cross-disciplinary education |
| Communication, collaboration, acceptance, respect, motivation, conflict management, negotiation | Financial and social benefits of cooperation, learning from past experiences |
| Willingness to experiment, innovate, change, ability to adapt, listen to others | Peer-review, recognition, learning by doing, new career development |
| Users/inhabitants values and needs reflected in the project | Cultural, aesthetical, societal values and needs reflected in the project |
| Stakeholders’ cooperation, free information flow in all directions | Savings in time, costs, and material; realization of whole-life value |
| Processes across All Project Phases | Values |
|---|---|
| Organizational structure | Level of integration of information and automation systems enabling a free flow of information |
| Analysis of processes | Holistic, modular, procurement models, identification of best practices, flexible, configurable according to project information and needs |
| Analysis of supply chain and team members | Co-operation, collaboration, acceptance, respect |
| Involvement of stakeholders | Improvements in quality and performance of buildings, well-being of inhabitants |
| Professions of CIDNZ team members | Correspondence to the overall aim of the project; enabling of the cross-disciplinary approach in all of the four quadrants |
| Knowledge management | Enhancement of structural and process efficiency |
| BIM and analytical tools, such as hygrothermal modelling | Level of implementation and interoperability |
| Integrated Project Delivery (IPD) | Level of implementation |
| Lean design and construction | Improvements in the management and production, just-in-time and implementation of information technology to minimize excess labour or stock of goods |
| Process efficiency analysis | Influence on ROI, waste, CO2 emissions, eco-systems, and reduction of design defects. Loop between evaluation—recognition of necessary changes—implementation of measures—evaluation |
| Do the Implemented Technologies Allow for … |
|---|
| Experimentation and simulation of design variants over the full life-cycle? |
| Flexible processes and modular tools? |
| Interaction with users, flexible and adaptable to changing needs? |
| Development of interfaces to standards? |
| Optimization of thermal and hygrothermal performance, daylight, quality of indoor air, etc.? |
| Assessment of the impact on environmental systems? |
| Collaboration between stakeholders, sharing of models and information? |
| Reduction of functional, structure, performance, and technological defects? |
| Open BIM across all project phases and actualized as-built? |
| Open libraries and quality of data? |
| Questions in the Evaluation of Environmental Systems |
|---|
| What the involved environmental systems represent? |
| How are the environmental systems formed, interconnected, and interdependent? |
| What is the structure of the involved environmental systems? |
| Is the built-system flexible to allow balance of the whole eco-system? |
| What are the critical sub-systems and how might be adapted or redesigned not to harm other systems, such as natural systems or people? |
| What is the quality of the indoor environment? |
| Stage/Step | Indicator |
|---|---|
| Construction planning | Selection of design team—cross-disciplinary and multitasking, collaborative Environmental systems analysis—nature, biodiversity, and the impact of the planned construction on these systems Construction site analysis, position, and orientation of the building Knowledge and information management BIM Principles of IPD and Lean design and construction Process and interoperability management Functions, requirements, values, needs—based on all four quadrants A contract between major stakeholders (minimum between designer, owner/investor, and construction company) |
| Conceptual design | Performance requirements Materials information and selection, life cycle assessment (embodied CO2 combined with durability assessment) Functional and physical characteristics specified |
| Detail design and optimization | Thermal and hygrothermal performance optimization (energy demand in kWh/m2, ventilation, heating, thermal mass, shading, passive solar, moisture buffering, mould prevention, etc.) Airtightness—diffusion open materials Building energy, HVAC, lighting, and data management Daylight and quality of lighting Acoustics—noise reduction Quality of indoor air—pollutants, temperature, humidity, ventilation—well-being aspects Design for durability and resilience—the quality of materials, evaluation of hygrothermal relations, emissivity Water saving measures—use of rainwater, dual waste water system allowing for recycling of water from sinks, washing machines, showers, and baths for watering the garden or flushing toilets after local treatment Energy sources—passive measures, renewable energy |
| Process planning | Project management—inter-disciplinary knowledge Supply chain optimization, just-in-time Waste management—reducing and recycling waste Testing of airtightness, energy performance, quality of indoor air, water and light, thermal and humidity comfort, acoustics, visual and aesthetic comfort BIM—as-built data actualization |
Publisher’s Note: MDPI stays neutral with regard to jurisdictional claims in published maps and institutional affiliations. |
© 2021 by the authors. Licensee MDPI, Basel, Switzerland. This article is an open access article distributed under the terms and conditions of the Creative Commons Attribution (CC BY) license (https://creativecommons.org/licenses/by/4.0/).
Share and Cite
Brauner, M.; Naismith, N.; GhaffarianHoseini, A. System Approach in Complex Integral Design Methodology and Its Application in New Zealand. Sustainability 2021, 13, 6244. https://doi.org/10.3390/su13116244
Brauner M, Naismith N, GhaffarianHoseini A. System Approach in Complex Integral Design Methodology and Its Application in New Zealand. Sustainability. 2021; 13(11):6244. https://doi.org/10.3390/su13116244
Chicago/Turabian StyleBrauner, Marcela, Nicola Naismith, and Ali GhaffarianHoseini. 2021. "System Approach in Complex Integral Design Methodology and Its Application in New Zealand" Sustainability 13, no. 11: 6244. https://doi.org/10.3390/su13116244
APA StyleBrauner, M., Naismith, N., & GhaffarianHoseini, A. (2021). System Approach in Complex Integral Design Methodology and Its Application in New Zealand. Sustainability, 13(11), 6244. https://doi.org/10.3390/su13116244

