Livestock Trails as Keystone Structural Connectors for Pastureland Analysis Based on Remote Sensing and Structural Connectivity Assessment
Abstract
1. Introduction
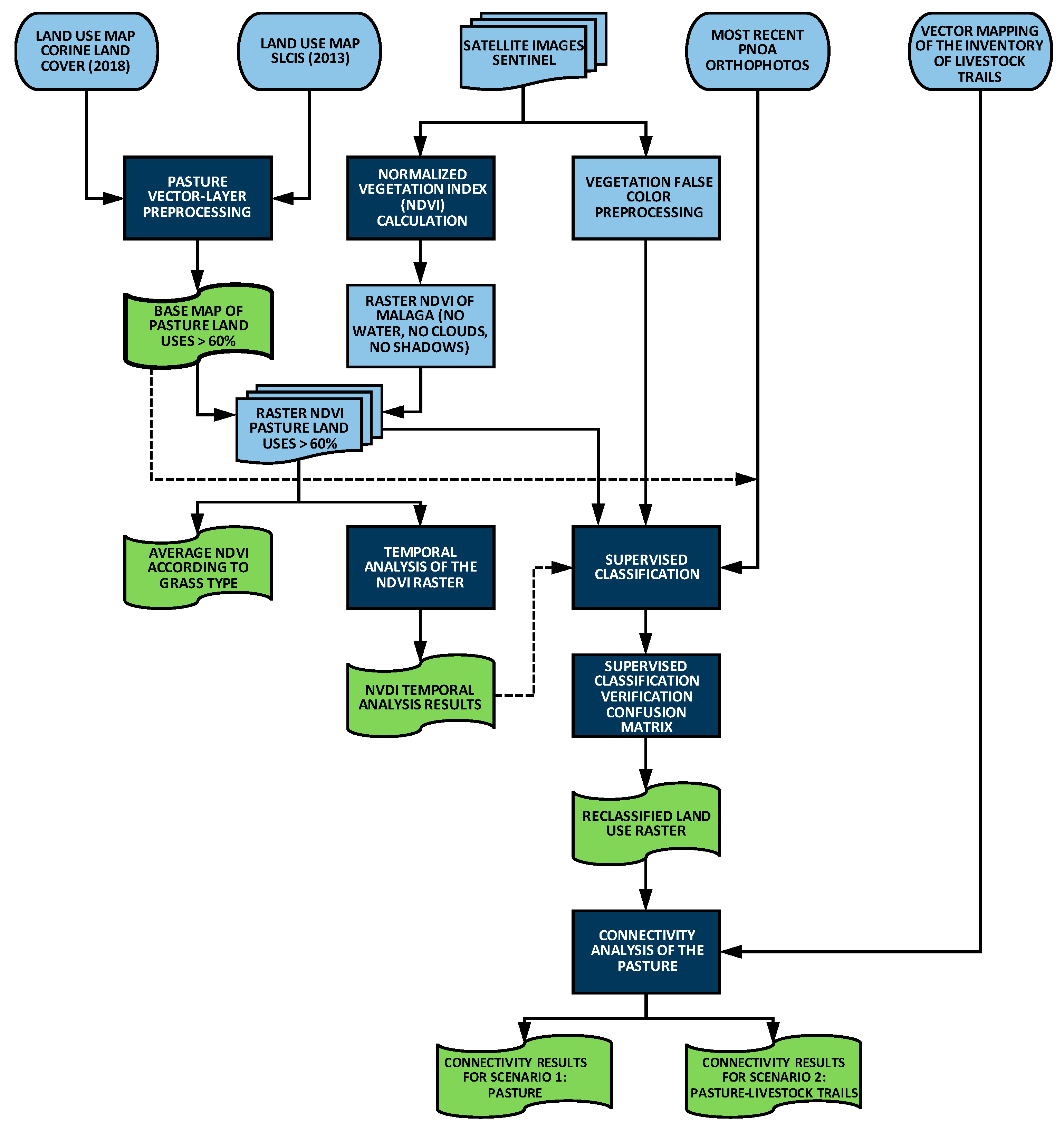
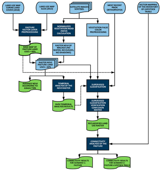
2. Material and Methods
2.1. Study Area
2.2. Material
- CORINE Land Cover Cartography (CLC): Most recent land cover map in Spain (year 2018). This cartography recognizes a total of 44 classes in its nomenclature.
- SIOSE: Detailed cartography at a scale of 1:10,000 produced within the framework of the SIOSE-Andalusia project in 2013.
- Andalusian livestock trails: it is a linear vectorial layer that is updated periodically. A total of 7 classes of livestock trails are recognized in Andalusia, distributed among main typologies, secondary and other categories, which are shown in Figure 2.
- SENTINEL 2A: each satellite image used in this work covers 100 × 100 km2. Between 4 and 5 images were needed to cover the entire area in each time interval, and must meet the following criteria: geographical area (Málaga province), date of image capture (April 2016, October 2016, May 2017, October 2017, May 2018), satellite mission (Sentinel 2a), cloudiness percentage (<5%). Considering the seasonal variability of the pastures, it is important to highlight that the search for images with less cloudiness has been focused on the spring (corresponding with the grassland peak production) and autumn periods, as this is when they are most available [10,15,30,31].
- National Plan of Aerial Orthophotography (PNOA): orthophotographs created in the year 2016 have been used: north zone of Andalusia (resolution 0.5 m/pixel—distribution of sheets 1:10,000) and south zone (resolution 0.25 m/pixel—distribution of sheets 1:5000).
2.3. Methods
2.3.1. Base Map of Uses Soils with Grass Content >60%
2.3.2. NDV Index: NDVI Average by Soil Class and NDVI Temporal Analysis
- Spatial-temporal analysis of NDVI changes (spring-autumn): quantifies differences between pairs of values in the time series and allows their comparison. It aims to analyse the evolution of the intervals with high availability of grass during the period considered.
- Space-time analysis of NDVI changes (spring): quantifies the annual changes produced between pairs of values exclusively from the spring season. It tries to study the patterns of the interval where land uses (>60% grass) register great differences between them.
2.3.3. Supervised Digital Classification of Images and Verification of Digital Classification Using the Confusion Matrix
2.3.4. Connectivity Analysis and Assessment
Structural Connectivity Analysis (MSPA)
Connectivity Index (PC)
3. Results and Discussion
3.1. Base Map of Land Uses
3.2. NDVI Index
3.2.1. Average NDVI Index by Soil Class
3.2.2. Temporary NDVI Analysis
3.3. Supervised Maximum Likelihood Classification of Land Cover
Verification of Digital Classification Using the Confusion Matrix
3.4. Grassland and Livestock Trails Connectivity
3.4.1. Structural Connectivity Analysis (MSPA)
3.4.2. Network Analysis
- RCA: Unit of area calculated as the sum of the equivalent connected area of each node/core; in this case it is expressed in hectares (ha).
- ECA_rel: Percentage resulting from the sum of the normalization of each of the above with respect to the maximum value, when all the components are completely connected.
3.4.3. Analysis of the Importance of Nodes/Connectors PC Index
- Nodes:
- Connectors:
3.4.4. Analysis of the Livestock Trail
4. Conclusions
Author Contributions
Funding
Institutional Review Board Statement
Informed Consent Statement
Data Availability Statement
Conflicts of Interest
References
- Jongman, R.H.G. Homogenisation and fragmentation of the European landscape: Ecological consequences and solutions. Landsc. Urban Plan. 2002, 58, 211–221. [Google Scholar] [CrossRef]
- Nick, M.; Haddad, L.A.; Brudvig, J.C.; Kendi, F.D.; Andrew, G.; Robert, D.H.; Thomas, E.L.; Joseph, O.S.; Mike, P.A.; Cathy, D.C.; et al. Habitat fragmentation and its lasting impact on Earth’s ecosystems. Sci. Adv. 2015, 1, e1500052. [Google Scholar]
- Lindenmayer, D.B.; Fischer, J. Habitat Fragmentation and Landscape Change. An Ecological and Conservation Synthesis; IslandPress: Washington, DC, USA, 2013. [Google Scholar]
- Gurrutxaga, M.; Lozano, P.J. Criterios para contemplar la conectividad del paisaje en la planificación territorial y sectorial. Investig. Geográficas 2007, 44, 75–88. [Google Scholar] [CrossRef][Green Version]
- Vogt, P.; Riitters, K.H.; Iwanowski, M. Mapping landscape corridors. Ecol. Ind. 2007, 7, 481–488. [Google Scholar] [CrossRef]
- Vogt, P. MSPA Guide; Institute for Environmental and Sustainability (IES) European Commission; Joint Research Centre (JRC); TP: Ispra, Italy, 2008; Volume 261. [Google Scholar]
- Samways, M.J.; Bazelet, C.S.; Pryke, J.S. Provision of ecosystem services by large scale corridors and ecological networks. Biodivers. Conserv. 2010, 19, 2949–2962. [Google Scholar] [CrossRef]
- Šálek, M.; Svobodová, J.; Zasadil, P. Edge effect of low-traffic forest roads on bird communities in secondary production forests in central Europe. Landsc. Ecol. 2010, 25, 1113–1124. [Google Scholar] [CrossRef]
- Šálek, M.; Kreisinger, J.; Sedláček, F.; Albrecht, T. Do prey densities determine preferences of mammalian predators for habitat edges in an agricultural landscape? Landsc. Urban Plan. 2010, 98, 86–91. [Google Scholar] [CrossRef]
- San Miguel-Ayanz, A. Pastos Naturales Españoles. Caracterización, Aprovechamiento y Posibilidades de Mejora; Coedición Fundación Conde del Valle de Salazar; Mundi-Prensa: Madrid, Spain, 2001; p. 320. ISBN 8471149915. [Google Scholar]
- Herrera, C.M. El monte mediterráneo en Andalucía. In Consejería de Medio Ambiente—Junta de Andalucía; Junta de Andalucía-CSIC: Sevilla, Spain, 2004; p. 207. ISBN 84-933537-4-4. [Google Scholar]
- Castel, J.; Mena, Y.; Delgado-Pertíñez, M.; Camúñez, J.; Basulto, J.; Caravaca, F.; Guzmán-Guerrero, J.; Alcalde, M. Characterization of semi-extensive goat production systems in southern Spain. Small Rumin. Res. 2003, 47, 133–143. [Google Scholar] [CrossRef]
- Castel, J.; Ruiz, F.; Mena, Y.; Sánchez-Rodríguez, M. Present situation and future perspectives for goat production systems in Spain. Small Rumin. Res. 2010, 89, 207–210. [Google Scholar] [CrossRef]
- Mena Guerrero, Y. Situación Actual, Evolución y Diagnóstico de los Sistemas Semi-Extensivos de Producción Caprina en Andalucía Centro-Occidental; de Andalucía, J., Ed.; Universidad de Sevilla: Sevilla, Spain, 2005; p. 222. ISBN 84-8474-160-5. [Google Scholar]
- Mena, Y.; Ruiz, F.A.; Castel, J.M.; García Romero, C.; Hernández, O.; Nahed, J. Nivel de Aproximación al Modelo Ecológico del Caprino Lechero Andaluz: Posibilidades de Mejora; IX Congreso Sociedad Española de Agricultura Ecológica (SEAE); Sociedad Española de Agricultura Ecológica; Spain, 2010; Available online: http://www.agroecologia.net/recursos/publicaciones/publicaciones-online/2010/ix-congreso/cd-actas/p15-produccion-animal-ii/15-5-nivel-mena.pdf (accessed on 16 September 2018).
- Gutiérrez-peña, R. Análisis técnico-económico de las explotaciones caprinas de raza Malagueña: Estrategias de mejora de su viabilidad. In Proceedings of the XVI Jornadas sobre Producción Animal. Asociación Interprofesional para el Desarrollo Agrario (AIDA), Zaragoza, Spain, 19–20 May 2015; pp. 54–56. [Google Scholar]
- Torremocha, E.; Di Paula, V. Un sistema de Producción Ganadero eco-Innovador; Unidad de recursos europeos. Diputación de Málaga; Diputación de Málaga: Málaga, Spain, 2011; p. 51. [Google Scholar]
- Roman, M.; Roman, K.; Roman, M. Spatial Variation in Particulate Emission Resulting from Animal Farming in Poland. Agriculture 2021, 11, 168. [Google Scholar] [CrossRef]
- Yunes, M.C.; Osório-Santos, Z.; von Keyserlingk, M.A.G.; Hötzel, M.J. Gene Editing for Improved Animal Welfare and Production Traits in Cattle: Will This Technology Be Embraced or Rejected by the Public? Sustainability 2021, 13, 4966. [Google Scholar] [CrossRef]
- Colpaert, A.; Kumpula, J.; Nieminen, M. Reindeer Pasture Biomass Assessment Using Satellite Remote Sensing. Arctic 2003, 56, 147–158. [Google Scholar] [CrossRef]
- Velázquez, J.; Gutiérrez, J.; Hernando, A.; García-Abril, A. Evaluating landscape connectivity in fragmented habitats: Cantabrian capercaillie (Tetrao urogallus cantabricus) in northern Spain. Ecol. Manag. 2017, 389, 59–67. [Google Scholar] [CrossRef]
- Numata, I.; Roberts, D.A.; Chadwick, O.A.; Schimel, J.; Sampaio, F.R.; Leonidas, F.C.; Soares, J.V. Characterization of pasture biophysical properties and the impact of grazing intensity using remotely sensed data. Remote Sens. Environ. 2007, 109, 314–327. [Google Scholar] [CrossRef]
- Bârliba, C.; Cojocariu, L. The selective distribution of pasture surfaces situated on administrative territory of Nadrag, Timis county. Res. J. Agric. Sci. 2010, 42, 340–347. [Google Scholar]
- Hernando, A.; Velázquez, J.; Valbuena, R.; Legrand, M.; García-Abril, A. Influence of the resolution of forest cover maps in evaluating fragmentation and connectivity to assess habitat conservation status. Ecol. Ind. 2017, 79, 295–302. [Google Scholar] [CrossRef]
- Ferrer, E.; Torres, V.; San Martini, E. Estudio preliminar sobre la aplicación de la teledetección en la identificación de los pastizales. Rev. Cuba. Cienc. Agrícola 1988, 22, 219–224. [Google Scholar]
- Boschetti, M.; Bocchi, S.; Brivio, P.A. Assessment of pasture production in the Italian Alps using spectrometric and remote sensing information. Agric. Ecosyst. Environ. 2007, 118, 267–272. [Google Scholar] [CrossRef]
- Lezama, F.; Altesor, A.; León, R.J.; Paruelo, J.M. Heterogeneidad de la vegetación en pastizales naturales de la región basáltica de Uruguay. Ecol. Austral 2006, 16, 167–182. [Google Scholar]
- González, F.; Levasor, C.; Pou, A.; Ruiz, M. Reconocimiento de pastizales mediante teledetección y estudios integrados. Pastos 2001, 8, 85–93. [Google Scholar]
- Lara, B.; Gandini, M. Análisis de la fragmentación de pastizales en la pampa deprimida (Argentina). Semiárida 2014, 24, 21–30. [Google Scholar]
- Díaz Garona, C. Estudio de los Pastos en Andalucía y Castilla-la Mancha y su Aprovechamiento Racional con Ganado Ecológico; Asociación Valor Ecológico Ecovalia; CAAE: Sevilla, Spain, 2014; p. 250. ISBN 978-84-606-5836-8. [Google Scholar]
- Iglesias, E.; Báez, K.; Díaz-Ambrona, C.H. Assessing drought risk in Mediterranean Dehesa grazing lands. Agric. Syst. 2016, 149, 65–74. [Google Scholar] [CrossRef]
- Papanastasis, V.P. Silvopastoral Systems and Range Management in the Mediterranean Region. In Western European silvopastoral systems. París (Francia); Institute National de la Reserche Agronomique (INRA): Paris, France, 1996; pp. 143–156. ISBN 978-2738006783. [Google Scholar]
- Ferrer, C.A.S.; Miguel-Ayanz, A.; Olea, L. Nomenclátor básico de pastos en España. Pastos 2011, 31, 7–44. [Google Scholar]
- Rouse, J.W.; Haas, R.H.; Deering, D.W.; Sehell, J.A. Monitoring the Vernal Advancement and Retrogradation (Green Wave Effect) of Natural Vegetation. In Final Report RSC 1978-4. Remote Sensing Center; Texas A&M University: College Station, TX, USA, 1974; p. 114. [Google Scholar]
- García Abril, A.; Cocero, D.; Velázquez, J.; Blanco, E.; Grande, M.A.; Núnez, M.V.; Tejera, R. Aplicación de la teledetección a la gestión silvopastoral. In El Acceso a la Información Espacial y las Nuevas Tecnologías Geográficas; Universidad Granada: Granada, Spain, 2006; pp. 831–842. ISBN 84-338-3944-6. [Google Scholar]
- Chapelle, E.W.; Kim, M.S.; Mcmurtrey, J.E. Ratio analysis of reflectance spectra (RARS): An algorithm for the remote estimation of the concentrations of chlorophyll A, chlorophyll B, and carotenoids in soybean leaves. Remote Sens. Environ. 1992, 39, 239–247. [Google Scholar] [CrossRef]
- Mulla, D.J. Twenty five years of remote sensing in precision agriculture: Key advances and remaining knowledge gaps. Biosyst. Eng. 2003, 114, 358–371. [Google Scholar] [CrossRef]
- Gascón, F. Copernicus Sentinel-2 calibration and products validation status. Remote Sens. 2007, 9, 584. [Google Scholar] [CrossRef]
- Addabbo, P. Contribution of Sentinel-2 data for applications in vegetation monitoring. Acta Imeko. 2016, 5, 44–54. [Google Scholar] [CrossRef]
- ESRI. ArcGIS Desktop: Release 10; Environmental Systems Research Institute: Redlands, CA, USA, 2016. [Google Scholar]
- Landis, J.R.; Koch, G. The measurement of observer agreement for categorical data. Biometrics 1977, 33, 159–174. [Google Scholar] [CrossRef] [PubMed]
- Alrababah, M.A.; Alhamad, M.N. Land use/cover classification of arid and semi-arid Mediterranean landscapes using Landsat ETM. Int. J. Remote Sens. 2006, 27, 2703–2718. [Google Scholar] [CrossRef]
- Elhag, M.; Boteva, S. Mediterranean Land Use and Land Cover Classificaion Assessment Using High Spatial Resolution Data. IOP Conference Series: Earth and Environmental Science; IOP Publishing: Bristol, UK, 2016; p. 042032. [Google Scholar]
- Borràs, J. Clasificación de usos del suelo a partir de imágenes Sentinel-2. Rev. Teledetección 2017, 48, 55–66. [Google Scholar] [CrossRef]
- Mattupalli, C. Supervised Classification of RGB Aerial Imagery to Evaluate the Impact of a Root Rot Disease. Remote Sens. 2018, 10, 917. [Google Scholar] [CrossRef]
- Congalton, R.G.; Green, K. A practical look at the sources of confusion in error matrix generation. Photogramm. Eng. Remote Sens. 1993, 59, 641–644. [Google Scholar]
- Darpan, M. Classification of crops and analyzing the acreages f the field. Int. Res. J. Eng. Technol. 2018, 5, 1965–1969. [Google Scholar]
- Speranza, F.C.; Zerda, H.R. Clasificación digital de coberturas vegetales a partir de datos satelitales multiespectrales. In VIII Congreso Argentino de Ingeniería Rural (CADIR); 2005; p. 6. Available online: https://www.researchgate.net/profile/Hugo-Zerda/publication/228346891_Clasificacion_digital_de_coberturas_vegetales_a_par-tir_de_datos_satelitales_multiespectrales/links/562a7d7008ae04c2aeb1a8bf/Clasificacion-digital-de-coberturas-vegetales-a-partir-de-datos-satelitales-multiespectrales.pdf (accessed on 24 May 2021).
- Congalton, R.G.; Oderwald, R.G.; Mead, R.A. Assessing Landsat classification accuracy using discrete multivariate analysis statistical techniques. Photogramm. Eng. Remote Sens. 1983, 49, 1671–1678. [Google Scholar]
- Chuvieco, E. Fundamentals of Satellite Remote Sensing; CRC Press: Boca Raton, FL, USA, 2009; p. 419. ISBN 978-1-4200-2151-6. [Google Scholar]
- Vogt, P. GuidosToolbox: Universal digital image object analysis. Eur. J. Remote Sens. 2017, 50, 352–361. [Google Scholar] [CrossRef]
- Vogt, P. Guidos: Tools for the assessment of pattern, connectivity, and fragmentation. In Geophysical Research Abstracts, Proceedings of the EGU General Assembly Conference, Vienna, Austria, 7–12 April 2013; 2013; p. 13526. Available online: https://ui.adsabs.harvard.edu/abs/2013EGUGA..1513526V/abstract (accessed on 24 May 2021).
- Vogt, P. User Guide of Guidos Toolbox. Release 2.8; European Comission: Ispra, Italy, 2018; p. 58. [Google Scholar]
- Vogt, P. Mapping functional connectivity. Ecol. Indic. 2009, 9, 64–71. [Google Scholar] [CrossRef]
- Saura, S.; Torne, J. Conefor Sensinode 2.2: A software package for quantifying the importance of habitat patches for landscape connectivity. Environ. Model. Softw. 2009, 24, 135–139. [Google Scholar] [CrossRef]
- Saura, S.; Pascual-Hortal, L. A new habitat availability index to integrate connectivity in landscape conservation planning: Comparison with existing indices and application to a case study. Landsc. Urban Plan. 2007, 83, 91–103. [Google Scholar] [CrossRef]
- Saura, S.; Rubio, L. A common currency for the different ways in which patches and links can contribute to habitat availability and connectivity in the landscape. Ecography 2010, 33, 523–537. [Google Scholar] [CrossRef]
- Keitt, T. Detecting critical scales in fragmented landscapes. Conserv. Ecol. 1997, 1, 16. [Google Scholar] [CrossRef]
- Urban, D.; Keitt, T. Landscape connectivity: A graph-theoretic perspective. Ecology 2001, 82, 1205–1218. [Google Scholar] [CrossRef]
- Mendiguren, G.; Pilar Martin, M.; Nieto Solana, H.; Pacheco-Labrador, J.; Jurdao, S. Seasonal variation in grass water content estimated from proximal sensing and MODIStime series in a Mediterranean Fluxnet site. Biogeosciences 2015, 12, 5523–5535. [Google Scholar] [CrossRef]
- Rivas Martínez, S. Pisos bioclimáticos de España. Lazaroa 1983, 5, 33–44. [Google Scholar]
- Chazarra, A. Mapas Climáticos de España (1981–2010) y ETo (1996–2016); Ministerio para la Transición Ecológica: Madrid, Spain, 2018; NIPO: 014-18-004-2. [Google Scholar]
- Osuna, J.; Ferreras, M.L.; Núñez, A. Inferencia estadística, niveles de precisión y diseño muestral. Rev. Española De Investig. Sociológicas 1991, 54, 139–162. [Google Scholar] [CrossRef][Green Version]
- Saura, S. Key structural forest connectors can be identified by combining landscape spatial pattern and network analyses. For. Ecol. Manag. 2011, 262, 150–160. [Google Scholar] [CrossRef]










| Code | Type | April-2016 to October-2016 | October-2016 to May-2017 | May-2017 to October-2017 | October-2017 to May-2018 | ||||
|---|---|---|---|---|---|---|---|---|---|
| Area (ha) | % | Area (ha) | % | Area (ha) | % | Area (ha) | % | ||
| 1 | No change | 4353 | 9.0 | 5615 | 11.6 | 10,273 | 21.2 | 6223 | 12.8 |
| 2 | Mild | 13,623 | 28.1 | 18,724 | 38.6 | 17,765 | 36.6 | 13,455 | 27.7 |
| 3 | Mode-rated | 17,547 | 36.1 | 16,660 | 34.3 | 13,770 | 28.4 | 16,376 | 33.7 |
| 4 | Serious | 12,624 | 26.0 | 7535 | 15.5 | 6720 | 13.8 | 11,661 | 24.0 |
| 5 | Very serious | 415 | 0.9 | 28 | 0.1 | 34 | 0.1 | 847 | 1.7 |
| -- | Total | 48,562 | 100.0 | 48,562 | 100.0 | 48,562 | 100.0 | 48,562 | 100.0 |
| Region | Grassland-Brushland | Grassland-Brushland with Little Vegetation | Grassland-Brushland with Trees | Rock and/or Bare Ground | ||||
|---|---|---|---|---|---|---|---|---|
| Area (ha) | % | Area (ha) | % | Area (ha) | % | Area (ha) | % | |
| Antequera | 1.009 | 9.1 | 5.790 | 27.7 | 1.716 | 12.9 | 816 | 25.2 |
| Guadalhorce Occidental | 514 | 4.6 | 2.594 | 12.4 | 1.342 | 10.1 | 353 | 10.9 |
| Costa Málaga | 2.637 | 23.8 | 1.306 | 6.2 | 3.563 | 26.8 | 100 | 3.1 |
| GuadalhorceOriental | 329 | 3.0 | 2.473 | 11.8 | 1.183 | 8.9 | 751 | 23.2 |
| Ronda | 6.377 | 57.4 | 7.296 | 34.9 | 4.675 | 35.1 | 1.133 | 34.9 |
| Axarquía | 237 | 2.1 | 1.440 | 6.9 | 839 | 6.3 | 89 | 2.7 |
| Total | 11.103 | 100.0 | 20.899 | 100.0 | 13.318 | 100.0 | 3.242 | 100.0 |
| Observed Category (“Classified”) | Class 1 | Class 2 | Class 3 | Class 4 | Total | Accuracy User | Kappa Index |
|---|---|---|---|---|---|---|---|
| Grassland-brushland | 116 | 2 | 2 | 3 | 123 | 0.94 | |
| Grassland-brushland with little vegetation | 15 | 205 | 5 | 15 | 240 | 0.85 | |
| Grassland-brushland with tres | 20 | 7 | 55 | 2 | 84 | 0.65 | |
| Rock and/or bare ground | 0 | 3 | 0 | 50 | 53 | 0.94 | |
| Total | 151 | 217 | 62 | 70 | 500 | 0.00 | |
| Accuray Producer | 0.77 | 0.94 | 0.89 | 0.71 | 0 | 0.85 | |
| Kappa Index | 0.783 |
| Code | Category | Scenario 1: Pasture | Scenario 2: Pasture + Livestcok Trails | ||||
|---|---|---|---|---|---|---|---|
| Superf. Class/Grass Surface (%) | Superf. Class/Málaga Province Area (%) | N° Elements | Superf. Class/Grass Surface (%) | Superf. Class/Málaga Province Area (%) | N° Elements | ||
| Core | 68.69 | 4.57 | 18.964 | 63.95 | 5.04 | 18.672 | |
| Islet | 0.51 | 0.03 | 2.847 | 0.61 | 0.05 | 2.730 | |
| Perforation | 0.56 | 0.04 | 569 | 1.56 | 0.12 | 702 | |
| Edge | 25.31 | 1.68 | 13.856 | 24.10 | 1.9 | 13.621 | |
| Loop | 0.15 | 0.01 | 1.563 | 0.26 | 0.02 | 1.769 | |
| Bridge | 0.85 | 0.06 | 7.402 | 4.09 | 0.32 | 7.952 | |
| Branch | 3.93 | 0.26 | 59.084 | 5.43 | 0.43 | 84.711 | |
| Subtotal | 100.00 | 6.65 | 104.285 | 100.00 | 7.88 | 130.157 | |
| Code | Scenario | N° Components (Ud) | ECA (ha) | ECA_rel (%) |
|---|---|---|---|---|
| 1 | Pastures | 9.032 | 2.508,24 | 8% |
| 2 | Pastures + Livestock trails | 8.099 | 15.857,79 | 43% |
| Code | Scenario | Surface (Nodes + Connect.) (ha) | Surface Nodes (ha) | Surface Connect.(ha) |
|---|---|---|---|---|
| 1 | Pastures | 8088.1 | 55.63 | 8032.51 |
| 2 | Pastures + Livestock trails | 15,377.5 | 14,332.90 | 1044.64 |
| Code | Range dPC% | Livestock Trails | |||
|---|---|---|---|---|---|
| N° | % | Length (Km) | % | ||
| 1 | 0.00–1.00% | 410 | 73.21% | 2046.83 | 64.16% |
| 2 | 1.01–5.00% | 47 | 8.39% | 319.28 | 10.01% |
| 3 | 5.01–10.00% | 31 | 5.54% | 309.33 | 9.70% |
| 4 | 10.01–20.00% | 21 | 3.75% | 141.78 | 4.44% |
| 5 | 20.01–30.00% | 49 | 8.75% | 371.11 | 11.63% |
| 6 | 30.01–40.00% | 2 | 0.36% | 1.74 | 0.05% |
| Total | 560 | 100.00% | 3190.07 | 100.00% | |
Publisher’s Note: MDPI stays neutral with regard to jurisdictional claims in published maps and institutional affiliations. |
© 2021 by the authors. Licensee MDPI, Basel, Switzerland. This article is an open access article distributed under the terms and conditions of the Creative Commons Attribution (CC BY) license (https://creativecommons.org/licenses/by/4.0/).
Share and Cite
Gutiérrez, J.; Velázquez, J.; Rodríguez, J.; Hernando, A.; Gómez, I.; Herráez, F.; López-Sánchez, A. Livestock Trails as Keystone Structural Connectors for Pastureland Analysis Based on Remote Sensing and Structural Connectivity Assessment. Sustainability 2021, 13, 5971. https://doi.org/10.3390/su13115971
Gutiérrez J, Velázquez J, Rodríguez J, Hernando A, Gómez I, Herráez F, López-Sánchez A. Livestock Trails as Keystone Structural Connectors for Pastureland Analysis Based on Remote Sensing and Structural Connectivity Assessment. Sustainability. 2021; 13(11):5971. https://doi.org/10.3390/su13115971
Chicago/Turabian StyleGutiérrez, Javier, Javier Velázquez, Jacobo Rodríguez, Ana Hernando, Inmaculada Gómez, Fernando Herráez, and Aida López-Sánchez. 2021. "Livestock Trails as Keystone Structural Connectors for Pastureland Analysis Based on Remote Sensing and Structural Connectivity Assessment" Sustainability 13, no. 11: 5971. https://doi.org/10.3390/su13115971
APA StyleGutiérrez, J., Velázquez, J., Rodríguez, J., Hernando, A., Gómez, I., Herráez, F., & López-Sánchez, A. (2021). Livestock Trails as Keystone Structural Connectors for Pastureland Analysis Based on Remote Sensing and Structural Connectivity Assessment. Sustainability, 13(11), 5971. https://doi.org/10.3390/su13115971

